DEVELOPMENT AGREEMENT SUPPLEMENT TO THE
OIL DRILLING & RECOVERY COST BENEFIT ANALYSIS
CITY OF HERMOSA BEACH
JANUARY 2015
HERMOSA BEACH - OIL DRILLING & RECOVERY COST BENEFIT ANALYSIS [DRAFT]
Table of Contents
1.0 Executive Summary ..........................................................................................................1
2.0 Background.......................................................................................................................3
3.0 Public Benefits Provided in DA .........................................................................................5
3.1 Accelerated Uplands Royalty Payments (~Years 1-5) ...................................................5
3.2 Bonus Payments to Ensure $1,000,000 Minimum Royalty (~Years 4-13) .....................5
3.3 Remediation of City Maintenance Yard ..........................................................................6
3.4 Relocation of City Maintenance Yard .............................................................................6
3.5 Payment to City to Fund Community Improvements ......................................................7
3.6 Hermosa Beach Property Fund ......................................................................................7
3.7 Cumulative Impact on City Costs ...................................................................................7
4.0 Supplemental Exhibits.......................................................................................................9
5.0 Oil Price Sensitivity .........................................................................................................21
6.0 School Revenues ............................................................................................................24
6.1 School District Revenues .............................................................................................24
6.2 Education Foundation Revenues .................................................................................24
7.0 Conclusion ......................................................................................................................25
HERMOSA BEACH - OIL DRILLING & RECOVERY COST BENEFIT ANALYSIS [DRAFT]
Index of Tables & Figures
Table 23-A: Summary of Direct City Costs (without DA) ..............................................................8
Table 23-B: Summary of Direct City Costs (DA Terms)................................................................8
Figure 1-A: Estimated Gross City Revenues, Expenses & Net Revenues ($95/BBL, without
DA, $2014)............................................................................................................10
Figure 1-B: Estimated Gross City Revenues, Expenses & Net Revenues ($95/BBL, DA
Terms, $2014).......................................................................................................10
Figure 1-C: Estimated Gross City Revenues, Expenses & Net Revenues ($40/BBL, without
DA, $2014.............................................................................................................11
Figure 1-D: Estimated Gross City Revenues, Expenses & Net Revenues ($40/BBL, DA
Terms, $2014).......................................................................................................11
Figure 1-E: Estimated Gross City Revenues, Expenses & Net Revenues ($120/BBL, without
DA, $2014)............................................................................................................12
Figure 1-F: Estimated Gross City Revenues, Expenses & Net Revenues ($120/BBL, DA
Terms, $2014).......................................................................................................12
Figure 16-A: Flowchart of City Royalty Calculations (With DA Terms) .......................................13
Figure 17-A: Calculation of City Share of Oil & Gas Production (without DA & with DA
Terms)...................................................................................................................14
Figure 43-A: Summary of Net Projected Revenues with Project ($95/BBL, without DA,
$2014)...................................................................................................................15
Figure 43-B: Summary of Net Projected Revenues with Project ($95/BBL, DA Terms, $2014).16
Figure 43-C: Summary of Net Projected Revenues with Project ($40/BBL, without DA,
$2014)...................................................................................................................17
Figure 43-D: Summary of Net Projected Revenues with Project ($40/BBL, DA Terms,
$2014)...................................................................................................................18
Figure 43-E: Summary of Net Projected Revenues with Project ($120/BBL, without DA,
$2014)...................................................................................................................19
Figure 43-F: Summary of Net Projected Revenues with Project ($120/BBL, DA Terms,
$2014)...................................................................................................................20
Figure 100: Estimated Gross and Net Projected City Revenues – Range of Oil Prices
(without DA, $2014) ..............................................................................................22
Figure 101: Estimated Gross and Net Projected City Revenues – Range of Oil Prices (DA
Terms, $2014).......................................................................................................23
Figure 102: Estimated Net School District Revenues (in millions of $2014, not impacted by
DA Terms).............................................................................................................24
Figure 103: Estimated Net School District Revenues (in millions of $2014, no change under
DA Terms).............................................................................................................24
HERMOSA BEACH – DA SUPPLEMENT TO THE OIL DRILLING & RECOVERY COST BENEFIT ANALYSIS
Notice Regarding This Development Agreement
Supplement to the CBA
This Development Agreement Supplement (ā€œDA Supplementā€) to the Cost Benefit
Analysis (ā€œCBAā€) has been prepared by Kosmont Companies and oil and gas industry
sub-consultant CGEOIL, LLC for the City of Hermosa Beach. This document was
prepared to evaluate potential economic benefits that may accrue to the City of
Hermosa Beach under the Development Agreement that may be entered into by and
between the City of Hermosa Beach and the Project Applicant should the proposed
Project be approved under Measure O.
This DA Supplement does not contain a comprehensive evaluation of the proposed
Project, but rather only provides updates to analysis and estimates in the CBA pursuant
to the terms of the Development Agreement, and current oil prices. Readers are
encouraged to review the CBA released and accepted by the Hermosa Beach City
Council in September of 2014, prior to the review of this document.
For an abundance of clarity, as stated in the CBA, the Authors neither support nor
oppose the proposed Project. In the Authors' opinion, this DA Supplement and the CBA
report present a neutral and unbiased perspective of the potential costs and benefits of
the proposed Project to the City.
The CBA Team is not a law firm and does not provide legal counsel. The interpretation
of the Development Agreement by the CBA Team should not be considered legal
advice and/or conclusions of law.
For reference, as of the circulation of this document, the final CBA was available at:
http://www.hermosabch.org/modules/showdocument.aspx?documentid=4684
Additionally, the DA was available at:
http://www.hermosabch.org/modules/showdocument.aspx?documentid=5054
1
HERMOSA BEACH – DA SUPPLEMENT TO THE OIL DRILLING & RECOVERY COST BENEFIT ANALYSIS
1.0 Executive Summary
This Development Agreement Supplement to the Cost Benefit Analysis provides follow-on
analysis of the potential costs and benefits to the City of Hermosa Beach of the oil drilling and
recovery project (ā€œProjectā€) proposed by E&B Natural Resources Management Corporation
(ā€œApplicantā€). The analysis in this supplement evaluates provisions of a proposed Development
Agreement (ā€œDAā€) negotiated between the City and Applicant after the final Cost Benefit
Analysis (ā€œCBAā€) was accepted by the City. The Development Agreement would be entered into
should the voters of Hermosa Beach approve the proposed Project. A discussion of estimated
City revenues and expenses should voters not approve the proposed Project is provided in the
CBA.
As discussed in the CBA, if the Project were approved the City would be entitled to royalty
revenues from oil and gas produced under the Project. Based on production estimates
completed as part of the CBA, an assumed oil price of $95 per barrel and excluding the terms of
the DA, the Authors estimated that over the 35 year life of the Project the City would realize net
revenues of approximately $118 to $270 million ($2014). Of this total, approximately $25 to $77
million (net, 21 - 29%) was estimated to accrue to the City’s Uplands Fund, which is part of the
City’s General Fund, and the balance accruing to the City’s Tideland Fund. Utilizing production
estimates from the Applicant rather than those from the CBA, the Authors estimated that the
City would realize net revenues of approximately $450 million ($2014), of which it was estimated
that $139 million (net, 31%) would accrue to the City’s General Fund.
As evaluated herein, under the proposed DA, and based on the same assumed oil price of $95
per barrel, the Authors estimate that over the 35 year life of the proposed Project the City would
realize net revenues of approximately $138 to $301 million ($2014). Of this total, approximately
$46 to $109 million (net, 33 - 36%) is estimated to accrue to the City’s General Fund, and the
balance to the City’s Tideland Fund. Utilizing production estimates from the Applicant rather
than those from the CBA, the Authors estimate that the City would realize net revenues of
approximately $494 million ($2014), of which it is estimated that $184 million (net, 37%) would
accrue to the City’s General Fund. Thus, the various public benefit provisions of the DA
notably increase the estimated revenues that would be expected to accrue to the City under the
proposed Project, and also serve to provide a greater share of overall revenues to the Uplands
fund.
Subsequent to the City’s acceptance of the CBA, and prior to the drafting of this DA Supplement
the price of oil dropped substantially from roughly $90 to $100 per barrel of California Midway
Sunset crude to just above $40 per barrel ($41.77 posted by Chevron as of January 21, 2015).
Given the City’s royalty structures, the figures estimated above could decrease substantially
should current pricing be indicative of a long term trend. To assist the reader in evaluating the
potential magnitude of impacts to City revenues assuming a variety of oil prices, figures
illustrating City revenues under oil prices ranging from $40 to 120 per barrel are provided
herein.
2
HERMOSA BEACH – DA SUPPLEMENT TO THE OIL DRILLING & RECOVERY COST BENEFIT ANALYSIS
With respect to potential revenues for the Hermosa Beach City School District, based on
production estimates completed as part of the CBA and based on oil pricing of $95 per barrel,
the Authors estimated that the School District would receive net revenues of approximately $1.2
to $2.2 million ($2014) over the life of the Project, or, assuming the production estimates from
the Applicant, $3.8 million ($2014). These estimates would not change under the terms of the
DA, but would change should current oil prices be representative of a long term trend.
Estimates of School District revenues assuming oil prices ranging from $40 to $120 per barrel
are also provided herein.
Further, under the ballot language and ordinance for the Project, the Applicant has stated that it
has assigned a 1% overriding royalty to the Hermosa Beach Education Foundation. Based on
an oil price of $95 per barrel, the Authors estimate that the Education Foundation would receive
net revenues of approximately $10.5 to $21.4 million ($2014) over the life of the Project, or,
assuming the production estimates from the Applicant, $34.3 million ($2014). Again however,
these estimates would change should current oil prices be representative of a long term trend.
Estimates of Education Foundation revenues assuming oil prices ranging from $40 to $120 per
barrel are included in this supplement.
3
HERMOSA BEACH – DA SUPPLEMENT TO THE OIL DRILLING & RECOVERY COST BENEFIT ANALYSIS
2.0 Background
As previously introduced, the City of Hermosa Beach is in the process of evaluating a proposal
by the Applicant to develop the Project within the City. As part of the City's evaluation, the City
retained Kosmont Companies ("Kosmont") and sub-consultant CGEOIL, LLC (collectively
"Kosmont Team", or "Authors") to prepare the Cost Benefit Analysis (ā€œCBAā€) to evaluate the
potential financial costs and benefits to the City of the proposed Project. Subsequent to the
release of the final CBA in September of 2014, the City and Applicant completed negotiations
on a proposed Development Agreement (ā€œDAā€). This supplemental report to the CBA (ā€œDA
Supplementā€) considers terms of the DA that pertain to the analysis in the CBA, and provides
supplemental analysis as appropriate. Additionally, this DA supplement includes a discussion
and analysis of estimated gross and net City revenues given changes in the price of oil.
Readers are encouraged to review the final CBA released in September of 2014 prior to the
review of this document. The City has also prepared and made available its summary of the
terms and provisions of the DA. Additional information pertinent to the review of this DA
Supplement follows below.
Production Estimates
This DA Supplement estimates City and Hermosa Beach Education Foundation (ā€œEducation
Foundationā€) revenues based on the oil and gas production estimates evaluated in the CBA
(please see Section 5.0 beginning on page 20 of the CBA). These estimates are classified as
ā€œCBA Lowā€ (~10.9 million barrels), ā€œCBA Expectedā€ (~17.1 million barrels), ā€œCBA Highā€ (~22.2
million barrels), and ā€œApplicantā€ (~35.6 million barrels) and represent different estimates of oil
(and gas) that might be produced over the life of the Project should it be approved.
Oil Price Points
Revenue estimates in the CBA were calculated assuming a fixed price of $95 per barrel ($2014,
plus inflation in future years) of California Midway Sunset (ā€œCMSā€). This assumed price was in
line with oil prices at the time of the drafting of the CBA (please see Section 6.0 beginning on
page 32 of the CBA). However, subsequent to the publication of the CBA, and as of the drafting
of this DA Supplement, the price of oil has dramatically decreased. As of January 21, 2015
Chevron’s posted price for CMS was $41.77 per barrel. Given the currently significant
difference in oil pricing, this DA Supplement includes analysis of City revenues given various
price points. The three primary price scenarios evaluated herein are a low assumed price of
$40 per barrel, the CBA assumed price of $95 per barrel, and a high assumed price of $120 per
barrel. Estimated revenues under oil price increments between $40 and $120 per barrel are
also provided in Figure 100 and Figure 101 on pages 22 and 23.
Note Regarding Oil Prices Evaluated: The range of oil prices evaluated herein ($40 to
$120 per barrel of CMS) are for reference only, and do not represent predictions of future
4
HERMOSA BEACH – DA SUPPLEMENT TO THE OIL DRILLING & RECOVERY COST BENEFIT ANALYSIS
oil prices. It is the Authors opinion that should oil prices remain below approximately
$60 per barrel of CMS over the long term, there may not be sufficient revenues to justify
all of the substantial costs of Project infrastructure (i.e. production wells) required to
realize the potential production volumes estimated in the CBA (i.e. CBA Low, CBA
Expected, and CBA High). Further, the Authors expect that the Applicant may not
proceed with the Project should oil prices remain at their current levels ($2014) over the
life of the Oil Lease. However, it is the Authors opinion that it is unlikely that oil prices
will remain at their current levels for an extended period of time, and likely that prices will
return to levels above $60 per barrel in the future, though as discussed in Section 6.0 of
the CBA (beginning on page 32 of the CBA) accurately predicting long term oil pricing is
elusive.
Rounding Errors
In both the CBA and this document figures are often rounded to differing levels of significant
digits for ease of reading. When rounded sums are added they may not equal the rounded sum
of the unrounded values. Calculations herein are based on unrounded values from the same
data sets, but results of calculations are often presented as rounded values that may not
precisely match based on differing levels of rounding (i.e. rounded to the nearest thousand
versus to the nearest ten-thousand).
Present Values
Figures in this DA Supplement are presented on a present value basis (please see Section 2.5
beginning on page 7 of the CBA) in 2014 dollars (ā€œ$2014ā€) unless otherwise noted.
Numbering of Tables & Figures
Many of the figures in this DA Supplement are duplicates and/or iterations of figures contained
in the final CBA. Duplicates are provided for easy reference. Iterations are provided to illustrate
the impact of DA terms on estimates, and/or additional analysis based on alternative
assumptions on future oil prices. Where figures represent duplicates and/or iterations, the
original figure number from the CBA is preserved, and a hyphen and alphabetical letter are
added (i.e. Figure 1-A). New tables and figures that are not duplicates and/or iterations of CBA
exhibits are denoted by a number at or above 100 (i.e. Figure 100).
5
HERMOSA BEACH – DA SUPPLEMENT TO THE OIL DRILLING & RECOVERY COST BENEFIT ANALYSIS
3.0 Public Benefits Provided in DA
Should the Project be approved, and the proposed Development Agreement goes into effect,
the Applicant would provide a number of benefits to the City in addition to those provided for
under the Oil Lease and Settlement Agreement. A discussion of relevant DA provisions follows
in this Section. Further, analysis of the cumulative impact of these provisions on City revenue
calculations is provided in Figures 1-A through 1-F and Figures 43-A through 43-F in Section
4.0.
3.1 Accelerated Uplands Royalty Payments (~Years 1-5)
Pursuant to Paragraph 1 of Exhibit C to the DA, generally, the Applicant will ensure that the City
receives a minimum of $1 million in Project related gross annual Uplands revenues for five
years commencing upon the City’s issuance to the Applicant of a permit for the first well. To the
extent that annual Uplands revenues due to the City are less than $1 million during the five year
period, the Applicant shall pay the City (backfill) the difference between actual annual Uplands
revenues and $1 million. Any such payment by the Applicant shall be considered an
accelerated Uplands royalty payment, and be repaid with future revenues earned after the five
year period, subordinate to / net of the repayment of advances (discussed in Section 9.5
beginning on page 59 of the CBA). To the extent that future Uplands royalty revenues are not
sufficient to repay the accelerated payments, such portion of accelerated payments would be
forgiven.
Based on the scenarios evaluated herein, this provision is estimated to have a modest positive
impact on the overall present value of the proposed Project to the City. While the provision
certainly would provide the City revenue immediately upon issuance of a well permit, such funds
would directly offset subsequent revenues until repaid. Based on the four production estimates
and three oil price points evaluated herein, this provision represents a positive present value to
the City of between approximately $0 to $220,000 ($2014), with higher present values generally
ascribed to lower oil prices and lower or intermittent production.
3.2 Bonus Payments to Ensure $1,000,000 Minimum Royalty (~Years 4-13)
Pursuant to Paragraph 2 of Exhibit C to the DA, generally, the Applicant will ensure that the City
receives a minimum of $1 million in Project related gross annual revenues between the
Tidelands and Uplands funds during roughly years four through 13 of the proposed Project.
Under the Lease the City is currently entitled to receive a minimum of $500,000 per year
commencing the fourth year after completion of the first well (please see Section 7.5 beginning
on page 48 of the CBA). This provision of the DA would effectively increase the minimum from
$500,000 to $1 million per year, commencing four years from the completion of the first well
through the 13th
anniversary of the completion of the first well. Thus, under this provision of the
DA, should actual combined City Tidelands and Uplands revenues be less than $1 million
during the applicable years, the Applicant will pay to the City the difference between $1 million
6
HERMOSA BEACH – DA SUPPLEMENT TO THE OIL DRILLING & RECOVERY COST BENEFIT ANALYSIS
and actual revenues. It is the Authors conclusion that any such minimum lease or bonus
payment would effectively go to the Uplands and not be subject to Tidelands restrictions.
Based on the scenarios evaluated herein, this provision is estimated to have no impact on the
overall present value of the proposed Project to the City. While the provision certainly would
provide the City revenues if there were no or limited oil production, none of the four production
estimates and three oil price points evaluated herein resulted in a payment being made to the
City under this provision.
3.3 Remediation of City Maintenance Yard
Pursuant to Paragraph 3 of Exhibit C to the DA, generally, should the Applicant proceed with
Phase 3 of the proposed Project (please see Section 2.6 beginning on page 9 of the CBA), then
the Applicant would pay for the environmental remediation of the existing City maintenance yard
(ā€œProject Siteā€). The estimated cost of remediating the Project Site is approximately $3.8 million
($2014). Without this provision in the DA, if the proposed Project were approved, substantially
all of this cost would have been borne by the City. As such this provision of the DA provides a
benefit to the City of approximately $3.8 million ($2014) before potential financing
considerations.
3.4 Relocation of City Maintenance Yard
Pursuant to Paragraph 4 of Exhibit C to the DA, generally, upon issuance by the City to the
Applicant of a drilling permit for the first well, the City shall not be required to repay the $3.5
million settlement payment required under Section 4.6.b of the Settlement Agreement. Note:
The DA reads ā€œSection 4.6.b of the Leaseā€ though the Authors conclude this was intended to
refer to the Settlement Agreement. In addition, the DA provides that should the Applicant
proceed with Phase 3 of the proposed Project then the Applicant shall provide an advance of
$6.5 million to the City to fund the permanent relocation of the City maintenance yard. Note:
The Authors interpret this provision and advance to be an increase in the ā€œAdvanceā€ provided
for under Section 13.d of the Oil Lease from $500,000 to $6.5 million.
Based on the four production estimates and three oil price points evaluated herein, the
forgiveness of the $3.5 million settlement payment represents a present value to the City of
approximately $2.9 to $3.1 million ($2014). The estimated present value is less than $3.5
million as repayment of the settlement payment is limited by maximum annual payments that
serve to extend full repayment several years into the future, without interest, resulting in a lower
present value.
With respect to the $6.5 million advance, repayment provisions are defined under the terms of
the Oil Lease (please see Section 9.5 beginning on page 59 of the CBA), and notably, include a
simple interest formula rather than a compounding formula. The effect on projected City
cashflows is a reduction in the amount of money that may need to be externally financed, as
well as a reduction in estimated financing costs. Thus, while the $6.5 million advance needs to
be repaid, borrowing the money as an advance has a lower present value than the alternatives
7
HERMOSA BEACH – DA SUPPLEMENT TO THE OIL DRILLING & RECOVERY COST BENEFIT ANALYSIS
evaluated. Based on the four production estimates and three oil price points evaluated herein,
this provision represents a positive present value to the City of between approximately $2.4 to
$2.6 million ($2014), with higher values generally ascribed to higher oil prices and production
estimates (and faster repayment).
3.5 Payment to City to Fund Community Improvements
Pursuant to Paragraph 5 of Exhibit C to the DA, generally, the Applicant will pay to the City an
additional amount equal to 1% of gross oil and gas production revenues. Further, the Applicant
will provide an initial accelerated payment of $1 million upon the City’s issuance of a drilling
permit for the first well. It is the Authors understanding that this $1 million payment shall be an
offset to / repaid with future revenues. Based on the four production estimates and three oil
price points evaluated herein, this provision represents a positive present value to the City of
between approximately $4.6 to $43.3 million ($2014), with higher values ascribed to higher oil
prices and production estimates.
3.6 Hermosa Beach Property Fund
Pursuant to Paragraph 6 of Exhibit C to the DA, generally, the Applicant shall set up a fund to
compensate owners of property within 600 feet of the proposed Project in the event that they
sell their property and the sales price is impaired due to the Project. The reader is encouraged
to review Paragraph 6 of Exhibit C for further details of this provision. The focus of the CBA and
this DA Supplement is the quantification of potential Project costs and benefits primarily from
the perspective of the City as a municipal organization, and not individual property owners. As
such, the Authors did not attempt to quantify this as an offset to potential costs.
3.7 Cumulative Impact on City Costs
In Section 9.10 of the CBA (page 69) a summary of estimated direct City Costs are provided in
Table 23. The provisions of the DA discussed above serve to reduce the total estimated net
direct City costs provided therein from approximately $26.7 to $19.4 million ($2014, before
financing considerations). A duplication of Table 23 from the CBA is provided below in Table
23-A, and the same summary, updated to reflect the terms of the DA also follows in Table 23-B.
8
HERMOSA BEACH – DA SUPPLEMENT TO THE OIL DRILLING & RECOVERY COST BENEFIT ANALYSIS
Table 23-A: Summary of Direct City Costs (without DA)
Table 23-B: Summary of Direct City Costs (DA Terms)
Note: These costs in Error! Reference source not found.-A and 23-B above do not include the
potential cost of financing, or the use of advances pursuant to the Oil Lease. These additional
considerations are evaluated and summarized in Figures 43-A through 43-F in Section 4.0
below.
$2014 Offset Net Cost Notes
Settlement Payment 3,500,000$ none 3,500,000$ Paid through royalty revenues
Temporary Maintenance Yard 3,050,000 none 3,050,000
Permanent Maintenance Yard 9,990,000 none 9,990,000 Superior to existing facility
Loss of storage Site Revenue 6,390,000 none 6,390,000 Average of estimated value range
Maintenance Yard Remediation 3,810,000 50,000$ 3,760,000 $50k to be paid by Applicant
Emergency Trust Fund 2,000,000 100% - Funds are returned if not used
Fire Service 16,490,000 100% - Cost required to be paid by Applicant
Ongoing Project Monitoring 11,900,000 100% - Recouped through Well Permit Fee
57,130,000$ 26,690,000$
$2014 Offset Net Cost Notes
Settlement Payment 3,500,000$ 100% -$ Forgiven upon issuance of drilling permit
Temporary Maintenance Yard 3,050,000 none 3,050,000
Permanent Maintenance Yard 9,990,000 none 9,990,000 Superior to existing facility
Loss of storage Site Revenue 6,390,000 none 6,390,000 Average of estimated value range
Maintenance Yard Remediation 3,810,000 100% - Cost paid by Applicant
Emergency Trust Fund 2,000,000 100% - Funds are returned if not used
Fire Service 16,490,000 100% - Cost required to be paid by Applicant
Ongoing Project Monitoring 11,900,000 100% - Recouped through Well Permit Fee
57,130,000$ 19,430,000$
9
HERMOSA BEACH – DA SUPPLEMENT TO THE OIL DRILLING & RECOVERY COST BENEFIT ANALYSIS
4.0 Supplemental Exhibits
In this Section, exhibits from the CBA, and iterations thereof based on different assumptions are
provided as follows:
ļ‚· Iterations of Figure 1 and Figure 43 from the CBA illustrating estimated costs and
revenues (i) with or without inclusion of the terms of the proposed DA, and (ii) assuming
an oil price of $95 per barrel (ā€œBBLā€), $40 per barrel, and $120 per barrel.
ļ‚· Iterations of Figure 16 and Figure 17 from the CBA illustrating modifications only in
consideration of the terms in the proposed DA.
Figures 1, 16, 17, and 43 from the CBA and iterations thereof follow below.
10
HERMOSA BEACH – DA SUPPLEMENT TO THE OIL DRILLING & RECOVERY COST BENEFIT ANALYSIS
Figure 2-A: Estimated Gross City Revenues, Expenses & Net Revenues ($95/BBL, without DA, $2014)
Figure 1-B: Estimated Gross City Revenues, Expenses & Net Revenues ($95/BBL, DA Terms, $2014)
96.0 M 93.5 M
150.7 M 148.2 M
195.5 M 193.1 M
313.6 M 311.1 M
50.7 M
24.5 M
79.6 M
53.4 M
103.2 M
77.1 M
165.6 M
139.4 M
2.5 M 2.5 M 2.5 M 2.5 M
26.2 M 26.2 M 26.2 M 26.2 M
146.7 M
28.7 M
118.0 M
230.2 M
28.6 M
201.6 M
298.8 M
28.7 M
270.1 M
479.2 M
28.7 M
450.4 M
$ M
$ 100 M
$ 200 M
$ 300 M
$ 400 M
$ 500 M
$ 600 M
Gross
Revenues
Expenses
Net
Revenues
Gross
Revenues
Expenses
Net
Revenues
Gross
Revenues
Expenses
Net
Revenues
Gross
Revenues
Expenses
Net
Revenues
Tidelands Uplands Tidelands Expenses Uplands Expenses
96.0 M 92.2 M
150.7 M 146.9 M
195.5 M 191.8 M
313.6 M 309.8 M
61.3 M
45.7 M
96.1 M
80.5 M
124.7 M
109.1 M
200.0 M
184.4 M
3.8 M 3.8 M 3.8 M 3.8 M
15.6 M 15.6 M 15.6 M 15.6 M
157.3 M
19.4 M
137.9 M
246.8 M
19.3 M
227.4 M
320.2 M
19.3 M
300.9 M
513.6 M
19.4 M
494.2 M
$ M
$ 100 M
$ 200 M
$ 300 M
$ 400 M
$ 500 M
$ 600 M
Gross
Revenues
Expenses
Net
Revenues
Gross
Revenues
Expenses
Net
Revenues
Gross
Revenues
Expenses
Net
Revenues
Gross
Revenues
Expenses
Net
Revenues
Tidelands Uplands Tidelands Expenses Uplands Expenses
CBA Low CBA Expected CBA High Applicant
CBA Low CBA Expected CBA High Applicant
11
HERMOSA BEACH – DA SUPPLEMENT TO THE OIL DRILLING & RECOVERY COST BENEFIT ANALYSIS
Figure 1-C: Estimated Gross City Revenues, Expenses & Net Revenues ($40/BBL, without DA, $2014)
Figure 1-D: Estimated Gross City Revenues, Expenses & Net Revenues ($40/BBL, DA Terms, $2014)
41.2 M 38.5 M
64.7 M 62.0 M
83.9 M 81.3 M
134.6 M 132.1 M
21.8 M
34.2 M
8.0 M
44.3 M
18.2 M
71.1 M
44.9 M
2.7 M 2.7 M 2.6 M 2.5 M
26.2 M 26.1 M 26.1 M 26.2 M
63.0 M
28.9 M
34.1 M
98.8 M
28.8 M
70.0 M
128.3 M
28.8 M
99.5 M
205.7 M
28.7 M
177.0 M
$ M
$ 100 M
$ 200 M
$ 300 M
$ 400 M
$ 500 M
$ 600 M
Gross
Revenues
Expenses
Net
Revenues
Gross
Revenues
Expenses
Net
Revenues
Gross
Revenues
Expenses
Net
Revenues
Gross
Revenues
Expenses
Net
Revenues
Tidelands Uplands Tidelands Expenses Uplands Expenses
41.2 M 37.2 M
64.7 M 60.7 M
83.9 M 80.0 M
134.6 M 130.8 M
26.6 M
10.9 M
41.4 M
25.7 M
53.6 M
37.9 M
86.1 M
70.5 M
4.0 M 4.0 M 4.0 M 3.9 M
15.7 M 15.7 M 15.7 M 15.6 M
67.8 M
19.8 M
48.1 M
106.0 M
19.7 M
86.3 M
137.6 M
19.7 M
117.9 M
220.8 M
19.5 M
201.3 M
$ M
$ 100 M
$ 200 M
$ 300 M
$ 400 M
$ 500 M
$ 600 M
Gross
Revenues
Expenses
Net
Revenues
Gross
Revenues
Expenses
Net
Revenues
Gross
Revenues
Expenses
Net
Revenues
Gross
Revenues
Expenses
Net
Revenues
Tidelands Uplands Tidelands Expenses Uplands Expenses
CBA Low CBA Expected CBA High Applicant
CBA Low CBA Expected CBA High Applicant
-4.4 M
Note to Figures 1-C and 1-D: Please see the Note Regarding Oil Prices Evaluated beginning on page 3.
12
HERMOSA BEACH – DA SUPPLEMENT TO THE OIL DRILLING & RECOVERY COST BENEFIT ANALYSIS
Figure 1-E: Estimated Gross City Revenues, Expenses & Net Revenues ($120/BBL, without DA, $2014)
Figure 1-F: Estimated Gross City Revenues, Expenses & Net Revenues ($120/BBL, DA Terms, $2014)
120.9 M 118.5 M
189.7 M 187.3 M
246.2 M 243.8 M
394.9 M 392.4 M
63.8 M
37.7 M
100.2 M
74.0 M
130.0 M
103.8 M
208.5 M
182.3 M
2.4 M 2.4 M 2.4 M 2.5 M
26.2 M 26.2 M 26.2 M 26.2 M
184.7 M
28.6 M
156.1 M
289.9 M
28.6 M
261.3 M
376.2 M
28.6 M
347.6 M
603.4 M
28.7 M
574.7 M
$ M
$ 100 M
$ 200 M
$ 300 M
$ 400 M
$ 500 M
$ 600 M
$ 700 M
Gross
Revenues
Expenses
Net
Revenues
Gross
Revenues
Expenses
Net
Revenues
Gross
Revenues
Expenses
Net
Revenues
Gross
Revenues
Expenses
Net
Revenues
Tidelands Uplands Tidelands Expenses Uplands Expenses
120.9 M 117.2 M
189.7 M 186.0 M
246.2 M 242.5 M
394.9 M 391.1 M
77.2 M
61.6 M
121.0 M
105.5 M
157.1 M
141.5 M
251.9 M
236.3 M
3.7 M 3.7 M 3.7 M 3.8 M
15.6 M 15.6 M 15.6 M 15.6 M
198.1 M
19.3 M
178.8 M
310.8 M
19.3 M
291.5 M
403.3 M
19.3 M
384.0 M
646.8 M
19.4 M
627.4 M
$ M
$ 100 M
$ 200 M
$ 300 M
$ 400 M
$ 500 M
$ 600 M
$ 700 M
Gross
Revenues
Expenses
Net
Revenues
Gross
Revenues
Expenses
Net
Revenues
Gross
Revenues
Expenses
Net
Revenues
Gross
Revenues
Expenses
Net
Revenues
Tidelands Uplands Tidelands Expenses Uplands Expenses
CBA Low CBA Expected CBA High Applicant
CBA Low CBA Expected CBA High Applicant
13
HERMOSA BEACH – DA SUPPLEMENT TO THE OIL DRILLING & RECOVERY COST BENEFIT ANALYSIS
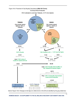
Figure 16-A: Flowchart of City Royalty Calculations (With DA Terms)
Note to Figure 16-A: Changes to this figure to reflect terms in the DA are identified by the gray dotted box
14
HERMOSA BEACH – DA SUPPLEMENT TO THE OIL DRILLING & RECOVERY COST BENEFIT ANALYSIS
(withoutDA)
CityRevenueCalculations
Forevery
$100
Produced
ForEvery
$100inCity
Revenues
ForEvery$100Produced
ProducedfromTidelands78.28%ProducedinTidelands($100x78.28%)78.28$
ProducedfromUplands21.72%ProducedinUplands($100x21.72%)21.72
City-Tidelands
CityTidelandsRoyalty18.67%ofallOil&GasProducedinTidelands($100x78.28%x18.67%)14.61$104.71
Less:DrillSiteLeasePaymenttoUplands-37.50%ofCityTidelandsRoyalty-($100x78.28%x18.67%x37.50%)(5.48)(39.27)
SubtotalCityTidelands9.13$65.44$
City-Uplands
CityShare/CityLandOwnership23.83%
CityUplandsRoyalty11.67%ofCityShareofOil&GasProducedinUplands($100x21.72%x23.83%x11.67%)0.604.33
DrillSiteLease-UplandsPayment7.00%ofallOil&GasProducedinUplands($100x21.72%x7.00%)1.5210.90
DrillSiteLease-TidelandsPayment37.50%ofCityTidelandsRoyalty($100x78.28%x18.67%x37.50%)5.4839.27
Less:RoyaltytoMacphersonOilCompany-3.33%ofCityShareofOil&GasProduced-($100x78.28%x3.33%)-($100x21.72%x23.83%x3.33%)(2.78)(19.93)
SubtotalCityUplands4.82$34.56$
TotalCityRevenue13.95$100.00$
(DATerms)
CityRevenueCalculations
Forevery
$100
Produced
ForEvery
$100inCity
Revenues
ForEvery$100Produced
ProducedfromTidelands78.28%ProducedinTidelands($100x78.28%)78.28$
ProducedfromUplands21.72%ProducedinUplands($100x21.72%)21.72
City-Tidelands
CityTidelandsRoyalty18.67%ofallOil&GasProducedinTidelands($100x78.28%x18.67%)14.61$97.71
Less:DrillSiteLeasePaymenttoUplands-37.50%ofCityTidelandsRoyalty-($100x78.28%x18.67%x37.50%)(5.48)(36.64)
SubtotalCityTidelands9.13$61.07$
City-Uplands
CityShare/CityLandOwnership23.83%
CityUplandsRoyalty11.67%ofCityShareofOil&GasProducedinUplands($100x21.72%x23.83%x11.67%)0.604.04
DrillSiteLease-UplandsPayment7.00%ofallOil&GasProducedinUplands($100x21.72%x7.00%)1.5210.17
DrillSiteLease-TidelandsPayment37.50%ofCityTidelandsRoyalty($100x78.28%x18.67%x37.50%)5.4836.64
Less:RoyaltytoMacphersonOilCompany-3.33%ofCityShareofOil&GasProduced-($100x78.28%x3.33%)-($100x21.72%x23.83%x3.33%)(2.78)(18.60)
1%CommunityImprovementFund1.00%ofallOil&GasProduction($100x1.00%)1.006.69
SubtotalCityUplands5.82$38.93$
TotalCityRevenue14.95$100.00$
Figure 17-A: Calculation of City Share of Oil & Gas Production (without DA & with DA Terms)
15
HERMOSA BEACH – DA SUPPLEMENT TO THE OIL DRILLING & RECOVERY COST BENEFIT ANALYSIS
Figure 43-A: Summary of Net Projected Revenues with Project ($95/BBL, without DA, $2014)
Low High
CBA Low CBA Expected CBA High Applicant
Tidelands Royalties
Gross Tidelands Oil & Gas Revenues 96,000,000$ 150,650,000$ 195,510,000$ 313,570,000$
Less: Settlement Agreement Payment - - - -
Less: Repayment of Advances (70% of Repayment) (3,030,000) (3,030,000) (3,030,000) (3,100,000)
Less: Allocation for Emergency Trust (70% of Funding) 540,000 560,000 570,000 600,000
Net Tidelands Revenues 93,520,000$ 148,190,000$ 193,050,000$ 311,070,000$
Uplands Royalties
Gross Uplands Oil & Gas Revenues 50,690,000$ 79,550,000$ 103,240,000$ 165,580,000$
Less: Settlement Agreement Payment (3,100,000) (3,100,000) (3,100,000) (3,120,000)
Less: Repayment of Advances (30% of Repayment) (1,300,000) (1,300,000) (1,300,000) (1,330,000)
Less: Allocation for Emergency Trust (30% of Funding) 230,000 240,000 240,000 260,000
Net Uplands Royalty Revenues 46,530,000$ 75,390,000$ 99,080,000$ 161,390,000$
Other Revenues & Costs (Considered Uplands)
Accelerated Uplands Royalty (Pursuant to DA) -$ -$ -$ -$
Bonus Payments (Pursuant to DA) - - - -
1% Community Improvement Fund (Pursuant to DA) - - - -
Use of City Reserve for Temporary Relocation (2,960,000) (2,960,000) (2,960,000) (2,960,000)
Use of City Reserve for Project Site Remediation (50,000) (50,000) (50,000) (50,000)
Use of City Reserve for Permanent Relocation (2,660,000) (2,660,000) (2,660,000) (2,660,000)
Debt Service For Permanent Relocation (Approximate) (9,980,000) (9,980,000) (9,980,000) (9,980,000)
Loss of Storage Site Revenues (6,390,000) (6,390,000) (6,390,000) (6,390,000)
Total Other Revenues & Costs (22,030,000)$ (22,030,000)$ (22,030,000)$ (22,030,000)$
Net Uplands Revenues After Other Costs 24,500,000$ 53,370,000$ 77,050,000$ 139,360,000$
Net Tidelands & Uplands Revenues 118,020,000$ 201,550,000$ 270,100,000$ 450,430,000$
16
HERMOSA BEACH – DA SUPPLEMENT TO THE OIL DRILLING & RECOVERY COST BENEFIT ANALYSIS
Figure 43-B: Summary of Net Projected Revenues with Project ($95/BBL, DA Terms, $2014)
Low High
CBA Low CBA Expected CBA High Applicant
Tidelands Royalties
Gross Tidelands Oil & Gas Revenues 96,000,000$ 150,650,000$ 195,510,000$ 313,570,000$
Less: Settlement Agreement Payment - - - -
Less: Repayment of Advances (70% of Repayment) (4,310,000) (4,310,000) (4,310,000) (4,390,000)
Less: Allocation for Emergency Trust (70% of Funding) 540,000 560,000 570,000 600,000
Net Tidelands Revenues 92,230,000$ 146,900,000$ 191,760,000$ 309,780,000$
Uplands Royalties
Gross Uplands Oil & Gas Revenues 50,690,000$ 79,550,000$ 103,240,000$ 165,580,000$
Less: Settlement Agreement Payment - - - -
Less: Repayment of Advances (30% of Repayment) (1,850,000) (1,850,000) (1,850,000) (1,880,000)
Less: Allocation for Emergency Trust (30% of Funding) 230,000 240,000 240,000 260,000
Net Uplands Royalty Revenues 49,080,000$ 77,940,000$ 101,630,000$ 163,960,000$
Other Revenues & Costs (Considered Uplands)
Accelerated Uplands Royalty (Pursuant to DA) 10,000$ 10,000$ 10,000$ 30,000$
Bonus Payments (Pursuant to DA) - - - -
1% Community Improvement Fund (Pursuant to DA) 10,580,000 16,560,000 21,470,000 34,410,000
Use of City Reserve for Temporary Relocation (2,960,000) (2,960,000) (2,960,000) (2,960,000)
Use of City Reserve for Project Site Remediation - - - -
Use of City Reserve for Permanent Relocation (2,700,000) (2,700,000) (2,700,000) (2,700,000)
Debt Service For Permanent Relocation (Approximate) (1,940,000) (1,940,000) (1,940,000) (1,940,000)
Loss of Storage Site Revenues (6,390,000) (6,390,000) (6,390,000) (6,390,000)
Total Other Revenues & Costs (3,400,000)$ 2,590,000$ 7,500,000$ 20,440,000$
Net Uplands Revenues After Other Costs 45,680,000$ 80,530,000$ 109,130,000$ 184,400,000$
Net Tidelands & Uplands Revenues 137,910,000$ 227,430,000$ 300,890,000$ 494,180,000$
17
HERMOSA BEACH – DA SUPPLEMENT TO THE OIL DRILLING & RECOVERY COST BENEFIT ANALYSIS
Figure 43-C: Summary of Net Projected Revenues with Project ($40/BBL, without DA, $2014)
Note to Figures 43-C: Please see the Note Regarding Oil Prices Evaluated beginning on page 3.
Low High
CBA Low CBA Expected CBA High Applicant
Tidelands Royalties
Gross Tidelands Oil & Gas Revenues 41,220,000$ 64,680,000$ 83,940,000$ 134,630,000$
Less: Settlement Agreement Payment - - - -
Less: Repayment of Advances (70% of Repayment) (3,100,000) (3,090,000) (3,090,000) (3,100,000)
Less: Allocation for Emergency Trust (70% of Funding) 390,000 430,000 460,000 590,000
Net Tidelands Revenues 38,510,000$ 62,020,000$ 81,310,000$ 132,110,000$
Uplands Royalties
Gross Uplands Oil & Gas Revenues 21,770,000$ 34,160,000$ 44,320,000$ 71,090,000$
Less: Settlement Agreement Payment (2,960,000) (2,970,000) (2,980,000) (3,060,000)
Less: Repayment of Advances (30% of Repayment) (1,330,000) (1,330,000) (1,330,000) (1,330,000)
Less: Allocation for Emergency Trust (30% of Funding) 170,000 180,000 200,000 250,000
Net Uplands Royalty Revenues 17,640,000$ 30,040,000$ 40,220,000$ 66,950,000$
Other Revenues & Costs (Considered Uplands)
Accelerated Uplands Royalty (Pursuant to DA) -$ -$ -$ -$
Bonus Payments (Pursuant to DA) - - - -
1% Community Improvement Fund (Pursuant to DA) - - - -
Use of City Reserve for Temporary Relocation (2,960,000) (2,960,000) (2,960,000) (2,960,000)
Use of City Reserve for Project Site Remediation (50,000) (50,000) (50,000) (50,000)
Use of City Reserve for Permanent Relocation (2,660,000) (2,660,000) (2,660,000) (2,660,000)
Debt Service For Permanent Relocation (Approximate) (9,980,000) (9,980,000) (9,980,000) (9,980,000)
Loss of Storage Site Revenues (6,390,000) (6,390,000) (6,390,000) (6,390,000)
Total Other Revenues & Costs (22,030,000)$ (22,030,000)$ (22,030,000)$ (22,030,000)$
Net Uplands Revenues After Other Costs (4,390,000)$ 8,020,000$ 18,190,000$ 44,930,000$
Net Tidelands & Uplands Revenues 34,130,000$ 70,030,000$ 99,500,000$ 177,040,000$
18
HERMOSA BEACH – DA SUPPLEMENT TO THE OIL DRILLING & RECOVERY COST BENEFIT ANALYSIS
Figure 43-D: Summary of Net Projected Revenues with Project ($40/BBL, DA Terms, $2014)
Note to Figures 43-D: Please see the Note Regarding Oil Prices Evaluated beginning on page 3.
Low High
CBA Low CBA Expected CBA High Applicant
Tidelands Royalties
Gross Tidelands Oil & Gas Revenues 41,220,000$ 64,680,000$ 83,940,000$ 134,630,000$
Less: Settlement Agreement Payment - - - -
Less: Repayment of Advances (70% of Repayment) (4,440,000) (4,440,000) (4,440,000) (4,440,000)
Less: Allocation for Emergency Trust (70% of Funding) 410,000 450,000 480,000 590,000
Net Tidelands Revenues 37,190,000$ 60,690,000$ 79,980,000$ 130,780,000$
Uplands Royalties
Gross Uplands Oil & Gas Revenues 21,770,000$ 34,160,000$ 44,320,000$ 71,090,000$
Less: Settlement Agreement Payment - - - -
Less: Repayment of Advances (30% of Repayment) (1,900,000) (1,900,000) (1,900,000) (1,900,000)
Less: Allocation for Emergency Trust (30% of Funding) 180,000 190,000 200,000 250,000
Net Uplands Royalty Revenues 20,040,000$ 32,450,000$ 42,630,000$ 69,440,000$
Other Revenues & Costs (Considered Uplands)
Accelerated Uplands Royalty (Pursuant to DA) 220,000$ 30,000$ 30,000$ 210,000$
Bonus Payments (Pursuant to DA) - - - -
1% Community Improvement Fund (Pursuant to DA) 4,600,000 7,170,000 9,280,000 14,820,000
Use of City Reserve for Temporary Relocation (2,960,000) (2,960,000) (2,960,000) (2,960,000)
Use of City Reserve for Project Site Remediation - - - -
Use of City Reserve for Permanent Relocation (2,700,000) (2,700,000) (2,700,000) (2,700,000)
Debt Service For Permanent Relocation (Approximate) (1,940,000) (1,940,000) (1,940,000) (1,940,000)
Loss of Storage Site Revenues (6,390,000) (6,390,000) (6,390,000) (6,390,000)
Total Other Revenues & Costs (9,170,000)$ (6,790,000)$ (4,680,000)$ 1,050,000$
Net Uplands Revenues After Other Costs 10,870,000$ 25,650,000$ 37,940,000$ 70,490,000$
Net Tidelands & Uplands Revenues 48,060,000$ 86,350,000$ 117,920,000$ 201,270,000$
19
HERMOSA BEACH – DA SUPPLEMENT TO THE OIL DRILLING & RECOVERY COST BENEFIT ANALYSIS
Figure 43-E: Summary of Net Projected Revenues with Project ($120/BBL, without DA, $2014)
Low High
CBA Low CBA Expected CBA High Applicant
Tidelands Royalties
Gross Tidelands Oil & Gas Revenues 120,900,000$ 189,730,000$ 246,220,000$ 394,910,000$
Less: Settlement Agreement Payment - - - -
Less: Repayment of Advances (70% of Repayment) (3,010,000) (3,010,000) (3,000,000) (3,100,000)
Less: Allocation for Emergency Trust (70% of Funding) 570,000 570,000 580,000 600,000
Net Tidelands Revenues 118,460,000$ 187,290,000$ 243,800,000$ 392,400,000$
Uplands Royalties
Gross Uplands Oil & Gas Revenues 63,840,000$ 100,190,000$ 130,020,000$ 208,530,000$
Less: Settlement Agreement Payment (3,120,000) (3,120,000) (3,120,000) (3,140,000)
Less: Repayment of Advances (30% of Repayment) (1,290,000) (1,290,000) (1,290,000) (1,330,000)
Less: Allocation for Emergency Trust (30% of Funding) 240,000 240,000 250,000 260,000
Net Uplands Royalty Revenues 59,680,000$ 96,020,000$ 125,850,000$ 204,320,000$
Other Revenues & Costs (Considered Uplands)
Accelerated Uplands Royalty (Pursuant to DA) -$ -$ -$ -$
Bonus Payments (Pursuant to DA) - - - -
1% Community Improvement Fund (Pursuant to DA) - - - -
Use of City Reserve for Temporary Relocation (2,960,000) (2,960,000) (2,960,000) (2,960,000)
Use of City Reserve for Project Site Remediation (50,000) (50,000) (50,000) (50,000)
Use of City Reserve for Permanent Relocation (2,660,000) (2,660,000) (2,660,000) (2,660,000)
Debt Service For Permanent Relocation (Approximate) (9,980,000) (9,980,000) (9,980,000) (9,980,000)
Loss of Storage Site Revenues (6,390,000) (6,390,000) (6,390,000) (6,390,000)
Total Other Revenues & Costs (22,030,000)$ (22,030,000)$ (22,030,000)$ (22,030,000)$
Net Uplands Revenues After Other Costs 37,650,000$ 73,990,000$ 103,830,000$ 182,300,000$
Net Tidelands & Uplands Revenues 156,110,000$ 261,290,000$ 347,620,000$ 574,700,000$
20
HERMOSA BEACH – DA SUPPLEMENT TO THE OIL DRILLING & RECOVERY COST BENEFIT ANALYSIS
Figure 43-F: Summary of Net Projected Revenues with Project ($120/BBL, DA Terms, $2014)
Low High
CBA Low CBA Expected CBA High Applicant
Tidelands Royalties
Gross Tidelands Oil & Gas Revenues 120,900,000$ 189,730,000$ 246,220,000$ 394,910,000$
Less: Settlement Agreement Payment - - - -
Less: Repayment of Advances (70% of Repayment) (4,290,000) (4,290,000) (4,290,000) (4,390,000)
Less: Allocation for Emergency Trust (70% of Funding) 570,000 570,000 580,000 600,000
Net Tidelands Revenues 117,180,000$ 186,010,000$ 242,510,000$ 391,120,000$
Uplands Royalties
Gross Uplands Oil & Gas Revenues 63,840,000$ 100,190,000$ 130,020,000$ 208,530,000$
Less: Settlement Agreement Payment - - - -
Less: Repayment of Advances (30% of Repayment) (1,840,000) (1,840,000) (1,840,000) (1,880,000)
Less: Allocation for Emergency Trust (30% of Funding) 240,000 240,000 250,000 260,000
Net Uplands Royalty Revenues 62,250,000$ 98,590,000$ 128,430,000$ 206,910,000$
Other Revenues & Costs (Considered Uplands)
Accelerated Uplands Royalty (Pursuant to DA) 10,000$ 10,000$ 10,000$ 30,000$
Bonus Payments (Pursuant to DA) - - - -
1% Community Improvement Fund (Pursuant to DA) 13,300,000 20,840,000 27,020,000 43,310,000
Use of City Reserve for Temporary Relocation (2,960,000) (2,960,000) (2,960,000) (2,960,000)
Use of City Reserve for Project Site Remediation - - - -
Use of City Reserve for Permanent Relocation (2,700,000) (2,700,000) (2,700,000) (2,700,000)
Debt Service For Permanent Relocation (Approximate) (1,940,000) (1,940,000) (1,940,000) (1,940,000)
Loss of Storage Site Revenues (6,390,000) (6,390,000) (6,390,000) (6,390,000)
Total Other Revenues & Costs (680,000)$ 6,860,000$ 13,040,000$ 29,350,000$
Net Uplands Revenues After Other Costs 61,570,000$ 105,450,000$ 141,470,000$ 236,250,000$
Net Tidelands & Uplands Revenues 178,740,000$ 291,450,000$ 383,980,000$ 627,370,000$
21
HERMOSA BEACH – DA SUPPLEMENT TO THE OIL DRILLING & RECOVERY COST BENEFIT ANALYSIS
5.0 Oil Price Sensitivity
As previously introduced, baseline estimates within the CBA assumed a price per barrel of CMS
of $95 ($2014, escalated at assumed inflation), based on then current oil prices. Subsequent to
City acceptance the CBA the price of oil dropped substantially. As of January 21, 2015
Chevron’s posted price for CMS was $41.77 per barrel. To assist in the evaluation of potential
gross and net City revenues under different oil price assumptions Figures 100 and 101 below
provide estimated City revenues assuming oil prices ranging from $40 to $120 per barrel of
CMS. Figure 100 provides estimated figures without the terms of the DA, while Figure 101
considers the terms of the proposed DA.
22
HERMOSA BEACH – DA SUPPLEMENT TO THE OIL DRILLING & RECOVERY COST BENEFIT ANALYSIS
Figure 100: Estimated Gross and Net Projected City Revenues – Range of Oil Prices (without DA, $2014)
Note to Figure 100: Values assuming an oil price of $95 per barrel and CBA Expected production
estimates are ā€œcircledā€ as they represent the ā€œbase caseā€ in the CBA. Additionally, please see the Note
Regarding Oil Prices Evaluated beginning on page 3.
(CBA Fixed = $95)
Gross Tidelands 40.00$ 50.00$ 60.00$ 70.00$ 80.00$ 90.00$ 95.00$ 100.00$ 110.00$ 120.00$
CBALow 41$ 51$ 61$ 71$ 81$ 91$ 96$ 101$ 111$ 121$
CBAExpected 65 80 96 112 127 143 151 158 174 190
CBAHigh 84 104 125 145 165 185 196 206 226 246
Applicant 135 167 200 232 265 297 314 330 362 395
Gross Uplands 40.00$ 50.00$ 60.00$ 70.00$ 80.00$ 90.00$ 95.00$ 100.00$ 110.00$ 120.00$
CBALow 22$ 27$ 32$ 38$ 43$ 48$ 51$ 53$ 59$ 64$
CBAExpected 34 42 51 59 67 75 80 84 92 100
CBAHigh 44 55 66 76 87 98 103 109 119 130
Applicant 71 88 105 123 140 157 166 174 191 209
Gross City Total 40.00$ 50.00$ 60.00$ 70.00$ 80.00$ 90.00$ 95.00$ 100.00$ 110.00$ 120.00$
CBALow 63$ 78$ 93$ 109$ 124$ 139$ 147$ 154$ 170$ 185$
CBAExpected 99 123 147 170 194 218 230 242 266 290
CBAHigh 128 159 190 221 252 283 299 314 345 376
Applicant 206 255 305 355 405 454 479 504 554 603
(CBA Fixed = $95)
Net Tidelands 40.00$ 50.00$ 60.00$ 70.00$ 80.00$ 90.00$ 95.00$ 100.00$ 110.00$ 120.00$
CBALow 39$ 49$ 59$ 69$ 79$ 89$ 94$ 99$ 108$ 118$
CBAExpected 62 78 93 109 125 140 148 156 172 187
CBAHigh 81 102 122 142 163 183 193 203 223 244
Applicant 132 165 197 230 262 295 311 327 360 392
Net Uplands 40.00$ 50.00$ 60.00$ 70.00$ 80.00$ 90.00$ 95.00$ 100.00$ 110.00$ 120.00$
CBALow (4)$ 1$ 6$ 11$ 17$ 22$ 25$ 27$ 32$ 38$
CBAExpected 8 16 24 33 41 49 53 57 66 74
CBAHigh 18 29 40 50 61 72 77 82 93 104
Applicant 45 62 79 96 114 131 139 148 165 182
Net City Total 40.00$ 50.00$ 60.00$ 70.00$ 80.00$ 90.00$ 95.00$ 100.00$ 110.00$ 120.00$
CBALow 34$ 49$ 65$ 80$ 95$ 110$ 118$ 126$ 141$ 156$
CBAExpected 70 94 118 142 166 190 202 214 237 261
CBAHigh 100 131 162 193 224 255 270 286 317 348
Applicant 177 227 276 326 376 426 450 475 525 575
Gross City Revenues - without DA(in millions)
Net City Revenues - without DA(in millions)
California Midway Sunset $ / Barrel
California Midway Sunset $ / Barrel
23
HERMOSA BEACH – DA SUPPLEMENT TO THE OIL DRILLING & RECOVERY COST BENEFIT ANALYSIS
Figure 101: Estimated Gross and Net Projected City Revenues – Range of Oil Prices (DA Terms, $2014)
Note to Figure 101: Values assuming an oil price of $95 per barrel and CBA Expected production
estimates are ā€œcircledā€ as they represent the ā€œbase caseā€ in the CBA. Additionally, please see the Note
Regarding Oil Prices Evaluated beginning on page 3.
(CBA Fixed = $95)
Gross Tidelands 40.00$ 50.00$ 60.00$ 70.00$ 80.00$ 90.00$ 95.00$ 100.00$ 110.00$ 120.00$
CBALow 41$ 51$ 61$ 71$ 81$ 91$ 96$ 101$ 111$ 121$
CBAExpected 65 80 96 112 127 143 151 158 174 190
CBAHigh 84 104 125 145 165 185 196 206 226 246
Applicant 135 167 200 232 265 297 314 330 362 395
Gross Uplands 40.00$ 50.00$ 60.00$ 70.00$ 80.00$ 90.00$ 95.00$ 100.00$ 110.00$ 120.00$
CBALow 27$ 33$ 39$ 45$ 52$ 58$ 61$ 64$ 71$ 77$
CBAExpected 41 51 61 71 81 91 96 101 111 121
CBAHigh 54 67 79 92 105 118 125 131 144 157
Applicant 86 107 127 148 169 190 200 210 231 252
Gross City Total 40.00$ 50.00$ 60.00$ 70.00$ 80.00$ 90.00$ 95.00$ 100.00$ 110.00$ 120.00$
CBALow 68$ 84$ 100$ 117$ 133$ 149$ 157$ 165$ 182$ 198$
CBAExpected 106 132 157 183 208 234 247 260 285 311
CBAHigh 138 171 204 237 270 304 320 337 370 403
Applicant 221 274 327 380 434 487 514 540 593 647
(CBA Fixed = $95)
Net Tidelands 40.00$ 50.00$ 60.00$ 70.00$ 80.00$ 90.00$ 95.00$ 100.00$ 110.00$ 120.00$
CBALow 37$ 47$ 57$ 67$ 77$ 87$ 92$ 97$ 107$ 117$
CBAExpected 61 76 92 108 123 139 147 155 170 186
CBAHigh 80 100 121 141 161 182 192 202 222 243
Applicant 131 163 196 228 261 294 310 326 359 391
Net Uplands 40.00$ 50.00$ 60.00$ 70.00$ 80.00$ 90.00$ 95.00$ 100.00$ 110.00$ 120.00$
CBALow 11$ 17$ 23$ 30$ 36$ 43$ 46$ 49$ 55$ 62$
CBAExpected 26 36 46 56 66 76 81 86 95 105
CBAHigh 38 51 64 77 90 103 109 116 129 141
Applicant 70 91 112 133 153 174 184 195 216 236
Net City Total 40.00$ 50.00$ 60.00$ 70.00$ 80.00$ 90.00$ 95.00$ 100.00$ 110.00$ 120.00$
CBALow 48$ 64$ 81$ 97$ 113$ 130$ 138$ 146$ 162$ 179$
CBAExpected 86 112 138 163 189 215 227 240 266 291
CBAHigh 118 151 184 218 251 284 301 318 351 384
Applicant 201 255 308 361 414 468 494 521 574 627
Gross City Revenues - DATerms (in millions)
Net City Revenues - DATerms (in millions)
California Midway Sunset $ / Barrel
California Midway Sunset $ / Barrel
24
HERMOSA BEACH – DA SUPPLEMENT TO THE OIL DRILLING & RECOVERY COST BENEFIT ANALYSIS
6.0 School Revenues
6.1 School District Revenues
Should the proposed Project be approved, the Hermosa Beach City School District (ā€œSchool
Districtā€) is entitled to a royalty share of oil and gas produced on the portion of land that it owns
in the Uplands, as well as a $0.20 barrel tax on every barrel of oil produced at the Project Site
(please see Section 8.3 on page 55 of the CBA). Given the prior discussion on changes in oil
prices, net School District revenues assuming oil prices ranging from $40 to $120 per barrel of
CMS ($2014) were estimated and are illustrated in Figure 102 below. For reference, estimated
School District revenues do not change under the terms of the proposed DA.
Figure 102: Estimated Net School District Revenues (in millions of $2014, no change under DA Terms)
Note to Figure 102: The value assuming an oil price of $95 per barrel and CBA Expected production
estimates is ā€œcircledā€ as it represents the ā€œbase caseā€ in the CBA. Additionally, please see the Note
Regarding Oil Prices Evaluated beginning on page 3.
6.2 Education Foundation Revenues
Pursuant to Section (12)(D) of the ballot measure and ordinance for the proposed Project, the
Applicant has assigned the Education Foundation a 1% overriding royalty interest in oil and gas
produced from the Project Site. Additionally, pursuant to the same language, the Applicant has
committed to providing the Education Foundation an upfront payment of $1 million in the form of
accelerated future royalty revenues. The estimated revenues that would flow to the Education
Foundation assuming oil prices ranging from $40 to $120 per barrel of CMS ($2014) follows in
Figure 103 below.
Figure 103: Estimated Net School District Revenues (in millions of $2014, DA Terms)
Note to Figure 103: The value assuming an oil price of $95 per barrel and CBA Expected production
estimates is ā€œcircledā€ as it represents the ā€œbase caseā€ in the CBA. Additionally, please see the Note
Regarding Oil Prices Evaluated beginning on page 3.
(CBA Fixed = $95)
40.00$ 50.00$ 60.00$ 70.00$ 80.00$ 90.00$ 95.00$ 100.00$ 110.00$ 120.00$
CBALow 0.9$ 1.0$ 1.0$ 1.1$ 1.1$ 1.2$ 1.2$ 1.2$ 1.2$ 1.3$
CBAExpected 1.4 1.5 1.5 1.6 1.7 1.7 1.8 1.8 1.9 1.9
CBAHigh 1.8 1.8 1.9 2.0 2.1 2.2 2.2 2.3 2.4 2.5
Applicant 3.1 3.2 3.3 3.5 3.6 3.8 3.8 3.9 4.0 4.2
California Midway Sunset $ / Barrel
School District Net
Rev ($2014)
(CBA Fixed = $95)
40.00$ 50.00$ 60.00$ 70.00$ 80.00$ 90.00$ 95.00$ 100.00$ 110.00$ 120.00$
CBALow 4.5$ 5.6$ 6.7$ 7.8$ 8.9$ 10.0$ 10.5$ 11.1$ 12.1$ 13.2$
CBAExpected 7.1 8.8 10.5 12.2 13.9 15.6 16.5 17.4 19.1 20.8
CBAHigh 9.2 11.4 13.6 15.9 18.1 20.3 21.4 22.5 24.7 27.0
Applicant 14.7 18.3 21.9 25.4 29.0 32.6 34.3 36.1 39.7 43.2
California Midway Sunset $ / Barrel
Ed Foundation Net
Rev ($2014)
25
HERMOSA BEACH – DA SUPPLEMENT TO THE OIL DRILLING & RECOVERY COST BENEFIT ANALYSIS
7.0 Conclusion
In conclusion, the Authors estimate that should the proposed Project be approved, the various
public benefit provisions of the DA notably increase the estimated revenues that would be
expected to accrue to the City, and serve to provide a greater share of overall revenues to the
Uplands fund.
Based on production estimates completed as part of the CBA, an assumed oil price of $95 per
barrel, and excluding the terms of the DA, the Authors estimated that the over the 35 year life of
the Project the City would realize net revenues of approximately $118 to $270 million ($2014).
Of this total, approximately $25 to $77 million (net, 21 - 29%) was estimated to accrue to the
City’s General Fund, and the balance to the City’s Tideland Fund. Utilizing production estimates
from the Applicant rather than those from the CBA, the Authors estimated that the City would
realize net revenues of approximately $450 million ($2014), of which it was estimated that $139
million (net, 31%) would accrue to the City’s General Fund.
As evaluated herein, under the proposed DA, revenue estimates would increase to
approximately $138 to $301 million ($2014). Of this total, approximately $46 to $109 million
(net, 33 - 36%) is estimated to accrue to the City’s General Fund, and the balance to the City’s
Tideland Fund.
Utilizing production estimates from the Applicant rather than those from this CBA, the Authors
estimate that the City would realize net revenues of approximately $494 million ($2014), of
which it is estimated that $184 million (net, 37%) would accrue to the City’s General Fund.
Subsequent to the City’s acceptance of the CBA, and prior to the drafting of this DA Supplement
the price of oil dropped substantially from roughly $90 - $100 per barrel of California Midway
Sunset crude to just above $40 per barrel ($41.77 posted by Chevron as of January 21, 2015).
Given the City’s royalty structures, the figures estimated above could decrease substantially
should current pricing be representative of a long term trend. As such readers should carefully
evaluate the alternative pricing scenarios and considerations discussed herein.

Hermosa Beach - Cost Benefit Analysis - Development Supplemental Agreement

  • 1.
    DEVELOPMENT AGREEMENT SUPPLEMENTTO THE OIL DRILLING & RECOVERY COST BENEFIT ANALYSIS CITY OF HERMOSA BEACH JANUARY 2015
  • 2.
    HERMOSA BEACH -OIL DRILLING & RECOVERY COST BENEFIT ANALYSIS [DRAFT] Table of Contents 1.0 Executive Summary ..........................................................................................................1 2.0 Background.......................................................................................................................3 3.0 Public Benefits Provided in DA .........................................................................................5 3.1 Accelerated Uplands Royalty Payments (~Years 1-5) ...................................................5 3.2 Bonus Payments to Ensure $1,000,000 Minimum Royalty (~Years 4-13) .....................5 3.3 Remediation of City Maintenance Yard ..........................................................................6 3.4 Relocation of City Maintenance Yard .............................................................................6 3.5 Payment to City to Fund Community Improvements ......................................................7 3.6 Hermosa Beach Property Fund ......................................................................................7 3.7 Cumulative Impact on City Costs ...................................................................................7 4.0 Supplemental Exhibits.......................................................................................................9 5.0 Oil Price Sensitivity .........................................................................................................21 6.0 School Revenues ............................................................................................................24 6.1 School District Revenues .............................................................................................24 6.2 Education Foundation Revenues .................................................................................24 7.0 Conclusion ......................................................................................................................25
  • 3.
    HERMOSA BEACH -OIL DRILLING & RECOVERY COST BENEFIT ANALYSIS [DRAFT] Index of Tables & Figures Table 23-A: Summary of Direct City Costs (without DA) ..............................................................8 Table 23-B: Summary of Direct City Costs (DA Terms)................................................................8 Figure 1-A: Estimated Gross City Revenues, Expenses & Net Revenues ($95/BBL, without DA, $2014)............................................................................................................10 Figure 1-B: Estimated Gross City Revenues, Expenses & Net Revenues ($95/BBL, DA Terms, $2014).......................................................................................................10 Figure 1-C: Estimated Gross City Revenues, Expenses & Net Revenues ($40/BBL, without DA, $2014.............................................................................................................11 Figure 1-D: Estimated Gross City Revenues, Expenses & Net Revenues ($40/BBL, DA Terms, $2014).......................................................................................................11 Figure 1-E: Estimated Gross City Revenues, Expenses & Net Revenues ($120/BBL, without DA, $2014)............................................................................................................12 Figure 1-F: Estimated Gross City Revenues, Expenses & Net Revenues ($120/BBL, DA Terms, $2014).......................................................................................................12 Figure 16-A: Flowchart of City Royalty Calculations (With DA Terms) .......................................13 Figure 17-A: Calculation of City Share of Oil & Gas Production (without DA & with DA Terms)...................................................................................................................14 Figure 43-A: Summary of Net Projected Revenues with Project ($95/BBL, without DA, $2014)...................................................................................................................15 Figure 43-B: Summary of Net Projected Revenues with Project ($95/BBL, DA Terms, $2014).16 Figure 43-C: Summary of Net Projected Revenues with Project ($40/BBL, without DA, $2014)...................................................................................................................17 Figure 43-D: Summary of Net Projected Revenues with Project ($40/BBL, DA Terms, $2014)...................................................................................................................18 Figure 43-E: Summary of Net Projected Revenues with Project ($120/BBL, without DA, $2014)...................................................................................................................19 Figure 43-F: Summary of Net Projected Revenues with Project ($120/BBL, DA Terms, $2014)...................................................................................................................20 Figure 100: Estimated Gross and Net Projected City Revenues – Range of Oil Prices (without DA, $2014) ..............................................................................................22 Figure 101: Estimated Gross and Net Projected City Revenues – Range of Oil Prices (DA Terms, $2014).......................................................................................................23 Figure 102: Estimated Net School District Revenues (in millions of $2014, not impacted by DA Terms).............................................................................................................24 Figure 103: Estimated Net School District Revenues (in millions of $2014, no change under DA Terms).............................................................................................................24
  • 4.
    HERMOSA BEACH –DA SUPPLEMENT TO THE OIL DRILLING & RECOVERY COST BENEFIT ANALYSIS Notice Regarding This Development Agreement Supplement to the CBA This Development Agreement Supplement (ā€œDA Supplementā€) to the Cost Benefit Analysis (ā€œCBAā€) has been prepared by Kosmont Companies and oil and gas industry sub-consultant CGEOIL, LLC for the City of Hermosa Beach. This document was prepared to evaluate potential economic benefits that may accrue to the City of Hermosa Beach under the Development Agreement that may be entered into by and between the City of Hermosa Beach and the Project Applicant should the proposed Project be approved under Measure O. This DA Supplement does not contain a comprehensive evaluation of the proposed Project, but rather only provides updates to analysis and estimates in the CBA pursuant to the terms of the Development Agreement, and current oil prices. Readers are encouraged to review the CBA released and accepted by the Hermosa Beach City Council in September of 2014, prior to the review of this document. For an abundance of clarity, as stated in the CBA, the Authors neither support nor oppose the proposed Project. In the Authors' opinion, this DA Supplement and the CBA report present a neutral and unbiased perspective of the potential costs and benefits of the proposed Project to the City. The CBA Team is not a law firm and does not provide legal counsel. The interpretation of the Development Agreement by the CBA Team should not be considered legal advice and/or conclusions of law. For reference, as of the circulation of this document, the final CBA was available at: http://www.hermosabch.org/modules/showdocument.aspx?documentid=4684 Additionally, the DA was available at: http://www.hermosabch.org/modules/showdocument.aspx?documentid=5054
  • 5.
    1 HERMOSA BEACH –DA SUPPLEMENT TO THE OIL DRILLING & RECOVERY COST BENEFIT ANALYSIS 1.0 Executive Summary This Development Agreement Supplement to the Cost Benefit Analysis provides follow-on analysis of the potential costs and benefits to the City of Hermosa Beach of the oil drilling and recovery project (ā€œProjectā€) proposed by E&B Natural Resources Management Corporation (ā€œApplicantā€). The analysis in this supplement evaluates provisions of a proposed Development Agreement (ā€œDAā€) negotiated between the City and Applicant after the final Cost Benefit Analysis (ā€œCBAā€) was accepted by the City. The Development Agreement would be entered into should the voters of Hermosa Beach approve the proposed Project. A discussion of estimated City revenues and expenses should voters not approve the proposed Project is provided in the CBA. As discussed in the CBA, if the Project were approved the City would be entitled to royalty revenues from oil and gas produced under the Project. Based on production estimates completed as part of the CBA, an assumed oil price of $95 per barrel and excluding the terms of the DA, the Authors estimated that over the 35 year life of the Project the City would realize net revenues of approximately $118 to $270 million ($2014). Of this total, approximately $25 to $77 million (net, 21 - 29%) was estimated to accrue to the City’s Uplands Fund, which is part of the City’s General Fund, and the balance accruing to the City’s Tideland Fund. Utilizing production estimates from the Applicant rather than those from the CBA, the Authors estimated that the City would realize net revenues of approximately $450 million ($2014), of which it was estimated that $139 million (net, 31%) would accrue to the City’s General Fund. As evaluated herein, under the proposed DA, and based on the same assumed oil price of $95 per barrel, the Authors estimate that over the 35 year life of the proposed Project the City would realize net revenues of approximately $138 to $301 million ($2014). Of this total, approximately $46 to $109 million (net, 33 - 36%) is estimated to accrue to the City’s General Fund, and the balance to the City’s Tideland Fund. Utilizing production estimates from the Applicant rather than those from the CBA, the Authors estimate that the City would realize net revenues of approximately $494 million ($2014), of which it is estimated that $184 million (net, 37%) would accrue to the City’s General Fund. Thus, the various public benefit provisions of the DA notably increase the estimated revenues that would be expected to accrue to the City under the proposed Project, and also serve to provide a greater share of overall revenues to the Uplands fund. Subsequent to the City’s acceptance of the CBA, and prior to the drafting of this DA Supplement the price of oil dropped substantially from roughly $90 to $100 per barrel of California Midway Sunset crude to just above $40 per barrel ($41.77 posted by Chevron as of January 21, 2015). Given the City’s royalty structures, the figures estimated above could decrease substantially should current pricing be indicative of a long term trend. To assist the reader in evaluating the potential magnitude of impacts to City revenues assuming a variety of oil prices, figures illustrating City revenues under oil prices ranging from $40 to 120 per barrel are provided herein.
  • 6.
    2 HERMOSA BEACH –DA SUPPLEMENT TO THE OIL DRILLING & RECOVERY COST BENEFIT ANALYSIS With respect to potential revenues for the Hermosa Beach City School District, based on production estimates completed as part of the CBA and based on oil pricing of $95 per barrel, the Authors estimated that the School District would receive net revenues of approximately $1.2 to $2.2 million ($2014) over the life of the Project, or, assuming the production estimates from the Applicant, $3.8 million ($2014). These estimates would not change under the terms of the DA, but would change should current oil prices be representative of a long term trend. Estimates of School District revenues assuming oil prices ranging from $40 to $120 per barrel are also provided herein. Further, under the ballot language and ordinance for the Project, the Applicant has stated that it has assigned a 1% overriding royalty to the Hermosa Beach Education Foundation. Based on an oil price of $95 per barrel, the Authors estimate that the Education Foundation would receive net revenues of approximately $10.5 to $21.4 million ($2014) over the life of the Project, or, assuming the production estimates from the Applicant, $34.3 million ($2014). Again however, these estimates would change should current oil prices be representative of a long term trend. Estimates of Education Foundation revenues assuming oil prices ranging from $40 to $120 per barrel are included in this supplement.
  • 7.
    3 HERMOSA BEACH –DA SUPPLEMENT TO THE OIL DRILLING & RECOVERY COST BENEFIT ANALYSIS 2.0 Background As previously introduced, the City of Hermosa Beach is in the process of evaluating a proposal by the Applicant to develop the Project within the City. As part of the City's evaluation, the City retained Kosmont Companies ("Kosmont") and sub-consultant CGEOIL, LLC (collectively "Kosmont Team", or "Authors") to prepare the Cost Benefit Analysis (ā€œCBAā€) to evaluate the potential financial costs and benefits to the City of the proposed Project. Subsequent to the release of the final CBA in September of 2014, the City and Applicant completed negotiations on a proposed Development Agreement (ā€œDAā€). This supplemental report to the CBA (ā€œDA Supplementā€) considers terms of the DA that pertain to the analysis in the CBA, and provides supplemental analysis as appropriate. Additionally, this DA supplement includes a discussion and analysis of estimated gross and net City revenues given changes in the price of oil. Readers are encouraged to review the final CBA released in September of 2014 prior to the review of this document. The City has also prepared and made available its summary of the terms and provisions of the DA. Additional information pertinent to the review of this DA Supplement follows below. Production Estimates This DA Supplement estimates City and Hermosa Beach Education Foundation (ā€œEducation Foundationā€) revenues based on the oil and gas production estimates evaluated in the CBA (please see Section 5.0 beginning on page 20 of the CBA). These estimates are classified as ā€œCBA Lowā€ (~10.9 million barrels), ā€œCBA Expectedā€ (~17.1 million barrels), ā€œCBA Highā€ (~22.2 million barrels), and ā€œApplicantā€ (~35.6 million barrels) and represent different estimates of oil (and gas) that might be produced over the life of the Project should it be approved. Oil Price Points Revenue estimates in the CBA were calculated assuming a fixed price of $95 per barrel ($2014, plus inflation in future years) of California Midway Sunset (ā€œCMSā€). This assumed price was in line with oil prices at the time of the drafting of the CBA (please see Section 6.0 beginning on page 32 of the CBA). However, subsequent to the publication of the CBA, and as of the drafting of this DA Supplement, the price of oil has dramatically decreased. As of January 21, 2015 Chevron’s posted price for CMS was $41.77 per barrel. Given the currently significant difference in oil pricing, this DA Supplement includes analysis of City revenues given various price points. The three primary price scenarios evaluated herein are a low assumed price of $40 per barrel, the CBA assumed price of $95 per barrel, and a high assumed price of $120 per barrel. Estimated revenues under oil price increments between $40 and $120 per barrel are also provided in Figure 100 and Figure 101 on pages 22 and 23. Note Regarding Oil Prices Evaluated: The range of oil prices evaluated herein ($40 to $120 per barrel of CMS) are for reference only, and do not represent predictions of future
  • 8.
    4 HERMOSA BEACH –DA SUPPLEMENT TO THE OIL DRILLING & RECOVERY COST BENEFIT ANALYSIS oil prices. It is the Authors opinion that should oil prices remain below approximately $60 per barrel of CMS over the long term, there may not be sufficient revenues to justify all of the substantial costs of Project infrastructure (i.e. production wells) required to realize the potential production volumes estimated in the CBA (i.e. CBA Low, CBA Expected, and CBA High). Further, the Authors expect that the Applicant may not proceed with the Project should oil prices remain at their current levels ($2014) over the life of the Oil Lease. However, it is the Authors opinion that it is unlikely that oil prices will remain at their current levels for an extended period of time, and likely that prices will return to levels above $60 per barrel in the future, though as discussed in Section 6.0 of the CBA (beginning on page 32 of the CBA) accurately predicting long term oil pricing is elusive. Rounding Errors In both the CBA and this document figures are often rounded to differing levels of significant digits for ease of reading. When rounded sums are added they may not equal the rounded sum of the unrounded values. Calculations herein are based on unrounded values from the same data sets, but results of calculations are often presented as rounded values that may not precisely match based on differing levels of rounding (i.e. rounded to the nearest thousand versus to the nearest ten-thousand). Present Values Figures in this DA Supplement are presented on a present value basis (please see Section 2.5 beginning on page 7 of the CBA) in 2014 dollars (ā€œ$2014ā€) unless otherwise noted. Numbering of Tables & Figures Many of the figures in this DA Supplement are duplicates and/or iterations of figures contained in the final CBA. Duplicates are provided for easy reference. Iterations are provided to illustrate the impact of DA terms on estimates, and/or additional analysis based on alternative assumptions on future oil prices. Where figures represent duplicates and/or iterations, the original figure number from the CBA is preserved, and a hyphen and alphabetical letter are added (i.e. Figure 1-A). New tables and figures that are not duplicates and/or iterations of CBA exhibits are denoted by a number at or above 100 (i.e. Figure 100).
  • 9.
    5 HERMOSA BEACH –DA SUPPLEMENT TO THE OIL DRILLING & RECOVERY COST BENEFIT ANALYSIS 3.0 Public Benefits Provided in DA Should the Project be approved, and the proposed Development Agreement goes into effect, the Applicant would provide a number of benefits to the City in addition to those provided for under the Oil Lease and Settlement Agreement. A discussion of relevant DA provisions follows in this Section. Further, analysis of the cumulative impact of these provisions on City revenue calculations is provided in Figures 1-A through 1-F and Figures 43-A through 43-F in Section 4.0. 3.1 Accelerated Uplands Royalty Payments (~Years 1-5) Pursuant to Paragraph 1 of Exhibit C to the DA, generally, the Applicant will ensure that the City receives a minimum of $1 million in Project related gross annual Uplands revenues for five years commencing upon the City’s issuance to the Applicant of a permit for the first well. To the extent that annual Uplands revenues due to the City are less than $1 million during the five year period, the Applicant shall pay the City (backfill) the difference between actual annual Uplands revenues and $1 million. Any such payment by the Applicant shall be considered an accelerated Uplands royalty payment, and be repaid with future revenues earned after the five year period, subordinate to / net of the repayment of advances (discussed in Section 9.5 beginning on page 59 of the CBA). To the extent that future Uplands royalty revenues are not sufficient to repay the accelerated payments, such portion of accelerated payments would be forgiven. Based on the scenarios evaluated herein, this provision is estimated to have a modest positive impact on the overall present value of the proposed Project to the City. While the provision certainly would provide the City revenue immediately upon issuance of a well permit, such funds would directly offset subsequent revenues until repaid. Based on the four production estimates and three oil price points evaluated herein, this provision represents a positive present value to the City of between approximately $0 to $220,000 ($2014), with higher present values generally ascribed to lower oil prices and lower or intermittent production. 3.2 Bonus Payments to Ensure $1,000,000 Minimum Royalty (~Years 4-13) Pursuant to Paragraph 2 of Exhibit C to the DA, generally, the Applicant will ensure that the City receives a minimum of $1 million in Project related gross annual revenues between the Tidelands and Uplands funds during roughly years four through 13 of the proposed Project. Under the Lease the City is currently entitled to receive a minimum of $500,000 per year commencing the fourth year after completion of the first well (please see Section 7.5 beginning on page 48 of the CBA). This provision of the DA would effectively increase the minimum from $500,000 to $1 million per year, commencing four years from the completion of the first well through the 13th anniversary of the completion of the first well. Thus, under this provision of the DA, should actual combined City Tidelands and Uplands revenues be less than $1 million during the applicable years, the Applicant will pay to the City the difference between $1 million
  • 10.
    6 HERMOSA BEACH –DA SUPPLEMENT TO THE OIL DRILLING & RECOVERY COST BENEFIT ANALYSIS and actual revenues. It is the Authors conclusion that any such minimum lease or bonus payment would effectively go to the Uplands and not be subject to Tidelands restrictions. Based on the scenarios evaluated herein, this provision is estimated to have no impact on the overall present value of the proposed Project to the City. While the provision certainly would provide the City revenues if there were no or limited oil production, none of the four production estimates and three oil price points evaluated herein resulted in a payment being made to the City under this provision. 3.3 Remediation of City Maintenance Yard Pursuant to Paragraph 3 of Exhibit C to the DA, generally, should the Applicant proceed with Phase 3 of the proposed Project (please see Section 2.6 beginning on page 9 of the CBA), then the Applicant would pay for the environmental remediation of the existing City maintenance yard (ā€œProject Siteā€). The estimated cost of remediating the Project Site is approximately $3.8 million ($2014). Without this provision in the DA, if the proposed Project were approved, substantially all of this cost would have been borne by the City. As such this provision of the DA provides a benefit to the City of approximately $3.8 million ($2014) before potential financing considerations. 3.4 Relocation of City Maintenance Yard Pursuant to Paragraph 4 of Exhibit C to the DA, generally, upon issuance by the City to the Applicant of a drilling permit for the first well, the City shall not be required to repay the $3.5 million settlement payment required under Section 4.6.b of the Settlement Agreement. Note: The DA reads ā€œSection 4.6.b of the Leaseā€ though the Authors conclude this was intended to refer to the Settlement Agreement. In addition, the DA provides that should the Applicant proceed with Phase 3 of the proposed Project then the Applicant shall provide an advance of $6.5 million to the City to fund the permanent relocation of the City maintenance yard. Note: The Authors interpret this provision and advance to be an increase in the ā€œAdvanceā€ provided for under Section 13.d of the Oil Lease from $500,000 to $6.5 million. Based on the four production estimates and three oil price points evaluated herein, the forgiveness of the $3.5 million settlement payment represents a present value to the City of approximately $2.9 to $3.1 million ($2014). The estimated present value is less than $3.5 million as repayment of the settlement payment is limited by maximum annual payments that serve to extend full repayment several years into the future, without interest, resulting in a lower present value. With respect to the $6.5 million advance, repayment provisions are defined under the terms of the Oil Lease (please see Section 9.5 beginning on page 59 of the CBA), and notably, include a simple interest formula rather than a compounding formula. The effect on projected City cashflows is a reduction in the amount of money that may need to be externally financed, as well as a reduction in estimated financing costs. Thus, while the $6.5 million advance needs to be repaid, borrowing the money as an advance has a lower present value than the alternatives
  • 11.
    7 HERMOSA BEACH –DA SUPPLEMENT TO THE OIL DRILLING & RECOVERY COST BENEFIT ANALYSIS evaluated. Based on the four production estimates and three oil price points evaluated herein, this provision represents a positive present value to the City of between approximately $2.4 to $2.6 million ($2014), with higher values generally ascribed to higher oil prices and production estimates (and faster repayment). 3.5 Payment to City to Fund Community Improvements Pursuant to Paragraph 5 of Exhibit C to the DA, generally, the Applicant will pay to the City an additional amount equal to 1% of gross oil and gas production revenues. Further, the Applicant will provide an initial accelerated payment of $1 million upon the City’s issuance of a drilling permit for the first well. It is the Authors understanding that this $1 million payment shall be an offset to / repaid with future revenues. Based on the four production estimates and three oil price points evaluated herein, this provision represents a positive present value to the City of between approximately $4.6 to $43.3 million ($2014), with higher values ascribed to higher oil prices and production estimates. 3.6 Hermosa Beach Property Fund Pursuant to Paragraph 6 of Exhibit C to the DA, generally, the Applicant shall set up a fund to compensate owners of property within 600 feet of the proposed Project in the event that they sell their property and the sales price is impaired due to the Project. The reader is encouraged to review Paragraph 6 of Exhibit C for further details of this provision. The focus of the CBA and this DA Supplement is the quantification of potential Project costs and benefits primarily from the perspective of the City as a municipal organization, and not individual property owners. As such, the Authors did not attempt to quantify this as an offset to potential costs. 3.7 Cumulative Impact on City Costs In Section 9.10 of the CBA (page 69) a summary of estimated direct City Costs are provided in Table 23. The provisions of the DA discussed above serve to reduce the total estimated net direct City costs provided therein from approximately $26.7 to $19.4 million ($2014, before financing considerations). A duplication of Table 23 from the CBA is provided below in Table 23-A, and the same summary, updated to reflect the terms of the DA also follows in Table 23-B.
  • 12.
    8 HERMOSA BEACH –DA SUPPLEMENT TO THE OIL DRILLING & RECOVERY COST BENEFIT ANALYSIS Table 23-A: Summary of Direct City Costs (without DA) Table 23-B: Summary of Direct City Costs (DA Terms) Note: These costs in Error! Reference source not found.-A and 23-B above do not include the potential cost of financing, or the use of advances pursuant to the Oil Lease. These additional considerations are evaluated and summarized in Figures 43-A through 43-F in Section 4.0 below. $2014 Offset Net Cost Notes Settlement Payment 3,500,000$ none 3,500,000$ Paid through royalty revenues Temporary Maintenance Yard 3,050,000 none 3,050,000 Permanent Maintenance Yard 9,990,000 none 9,990,000 Superior to existing facility Loss of storage Site Revenue 6,390,000 none 6,390,000 Average of estimated value range Maintenance Yard Remediation 3,810,000 50,000$ 3,760,000 $50k to be paid by Applicant Emergency Trust Fund 2,000,000 100% - Funds are returned if not used Fire Service 16,490,000 100% - Cost required to be paid by Applicant Ongoing Project Monitoring 11,900,000 100% - Recouped through Well Permit Fee 57,130,000$ 26,690,000$ $2014 Offset Net Cost Notes Settlement Payment 3,500,000$ 100% -$ Forgiven upon issuance of drilling permit Temporary Maintenance Yard 3,050,000 none 3,050,000 Permanent Maintenance Yard 9,990,000 none 9,990,000 Superior to existing facility Loss of storage Site Revenue 6,390,000 none 6,390,000 Average of estimated value range Maintenance Yard Remediation 3,810,000 100% - Cost paid by Applicant Emergency Trust Fund 2,000,000 100% - Funds are returned if not used Fire Service 16,490,000 100% - Cost required to be paid by Applicant Ongoing Project Monitoring 11,900,000 100% - Recouped through Well Permit Fee 57,130,000$ 19,430,000$
  • 13.
    9 HERMOSA BEACH –DA SUPPLEMENT TO THE OIL DRILLING & RECOVERY COST BENEFIT ANALYSIS 4.0 Supplemental Exhibits In this Section, exhibits from the CBA, and iterations thereof based on different assumptions are provided as follows: ļ‚· Iterations of Figure 1 and Figure 43 from the CBA illustrating estimated costs and revenues (i) with or without inclusion of the terms of the proposed DA, and (ii) assuming an oil price of $95 per barrel (ā€œBBLā€), $40 per barrel, and $120 per barrel. ļ‚· Iterations of Figure 16 and Figure 17 from the CBA illustrating modifications only in consideration of the terms in the proposed DA. Figures 1, 16, 17, and 43 from the CBA and iterations thereof follow below.
  • 14.
    10 HERMOSA BEACH –DA SUPPLEMENT TO THE OIL DRILLING & RECOVERY COST BENEFIT ANALYSIS Figure 2-A: Estimated Gross City Revenues, Expenses & Net Revenues ($95/BBL, without DA, $2014) Figure 1-B: Estimated Gross City Revenues, Expenses & Net Revenues ($95/BBL, DA Terms, $2014) 96.0 M 93.5 M 150.7 M 148.2 M 195.5 M 193.1 M 313.6 M 311.1 M 50.7 M 24.5 M 79.6 M 53.4 M 103.2 M 77.1 M 165.6 M 139.4 M 2.5 M 2.5 M 2.5 M 2.5 M 26.2 M 26.2 M 26.2 M 26.2 M 146.7 M 28.7 M 118.0 M 230.2 M 28.6 M 201.6 M 298.8 M 28.7 M 270.1 M 479.2 M 28.7 M 450.4 M $ M $ 100 M $ 200 M $ 300 M $ 400 M $ 500 M $ 600 M Gross Revenues Expenses Net Revenues Gross Revenues Expenses Net Revenues Gross Revenues Expenses Net Revenues Gross Revenues Expenses Net Revenues Tidelands Uplands Tidelands Expenses Uplands Expenses 96.0 M 92.2 M 150.7 M 146.9 M 195.5 M 191.8 M 313.6 M 309.8 M 61.3 M 45.7 M 96.1 M 80.5 M 124.7 M 109.1 M 200.0 M 184.4 M 3.8 M 3.8 M 3.8 M 3.8 M 15.6 M 15.6 M 15.6 M 15.6 M 157.3 M 19.4 M 137.9 M 246.8 M 19.3 M 227.4 M 320.2 M 19.3 M 300.9 M 513.6 M 19.4 M 494.2 M $ M $ 100 M $ 200 M $ 300 M $ 400 M $ 500 M $ 600 M Gross Revenues Expenses Net Revenues Gross Revenues Expenses Net Revenues Gross Revenues Expenses Net Revenues Gross Revenues Expenses Net Revenues Tidelands Uplands Tidelands Expenses Uplands Expenses CBA Low CBA Expected CBA High Applicant CBA Low CBA Expected CBA High Applicant
  • 15.
    11 HERMOSA BEACH –DA SUPPLEMENT TO THE OIL DRILLING & RECOVERY COST BENEFIT ANALYSIS Figure 1-C: Estimated Gross City Revenues, Expenses & Net Revenues ($40/BBL, without DA, $2014) Figure 1-D: Estimated Gross City Revenues, Expenses & Net Revenues ($40/BBL, DA Terms, $2014) 41.2 M 38.5 M 64.7 M 62.0 M 83.9 M 81.3 M 134.6 M 132.1 M 21.8 M 34.2 M 8.0 M 44.3 M 18.2 M 71.1 M 44.9 M 2.7 M 2.7 M 2.6 M 2.5 M 26.2 M 26.1 M 26.1 M 26.2 M 63.0 M 28.9 M 34.1 M 98.8 M 28.8 M 70.0 M 128.3 M 28.8 M 99.5 M 205.7 M 28.7 M 177.0 M $ M $ 100 M $ 200 M $ 300 M $ 400 M $ 500 M $ 600 M Gross Revenues Expenses Net Revenues Gross Revenues Expenses Net Revenues Gross Revenues Expenses Net Revenues Gross Revenues Expenses Net Revenues Tidelands Uplands Tidelands Expenses Uplands Expenses 41.2 M 37.2 M 64.7 M 60.7 M 83.9 M 80.0 M 134.6 M 130.8 M 26.6 M 10.9 M 41.4 M 25.7 M 53.6 M 37.9 M 86.1 M 70.5 M 4.0 M 4.0 M 4.0 M 3.9 M 15.7 M 15.7 M 15.7 M 15.6 M 67.8 M 19.8 M 48.1 M 106.0 M 19.7 M 86.3 M 137.6 M 19.7 M 117.9 M 220.8 M 19.5 M 201.3 M $ M $ 100 M $ 200 M $ 300 M $ 400 M $ 500 M $ 600 M Gross Revenues Expenses Net Revenues Gross Revenues Expenses Net Revenues Gross Revenues Expenses Net Revenues Gross Revenues Expenses Net Revenues Tidelands Uplands Tidelands Expenses Uplands Expenses CBA Low CBA Expected CBA High Applicant CBA Low CBA Expected CBA High Applicant -4.4 M Note to Figures 1-C and 1-D: Please see the Note Regarding Oil Prices Evaluated beginning on page 3.
  • 16.
    12 HERMOSA BEACH –DA SUPPLEMENT TO THE OIL DRILLING & RECOVERY COST BENEFIT ANALYSIS Figure 1-E: Estimated Gross City Revenues, Expenses & Net Revenues ($120/BBL, without DA, $2014) Figure 1-F: Estimated Gross City Revenues, Expenses & Net Revenues ($120/BBL, DA Terms, $2014) 120.9 M 118.5 M 189.7 M 187.3 M 246.2 M 243.8 M 394.9 M 392.4 M 63.8 M 37.7 M 100.2 M 74.0 M 130.0 M 103.8 M 208.5 M 182.3 M 2.4 M 2.4 M 2.4 M 2.5 M 26.2 M 26.2 M 26.2 M 26.2 M 184.7 M 28.6 M 156.1 M 289.9 M 28.6 M 261.3 M 376.2 M 28.6 M 347.6 M 603.4 M 28.7 M 574.7 M $ M $ 100 M $ 200 M $ 300 M $ 400 M $ 500 M $ 600 M $ 700 M Gross Revenues Expenses Net Revenues Gross Revenues Expenses Net Revenues Gross Revenues Expenses Net Revenues Gross Revenues Expenses Net Revenues Tidelands Uplands Tidelands Expenses Uplands Expenses 120.9 M 117.2 M 189.7 M 186.0 M 246.2 M 242.5 M 394.9 M 391.1 M 77.2 M 61.6 M 121.0 M 105.5 M 157.1 M 141.5 M 251.9 M 236.3 M 3.7 M 3.7 M 3.7 M 3.8 M 15.6 M 15.6 M 15.6 M 15.6 M 198.1 M 19.3 M 178.8 M 310.8 M 19.3 M 291.5 M 403.3 M 19.3 M 384.0 M 646.8 M 19.4 M 627.4 M $ M $ 100 M $ 200 M $ 300 M $ 400 M $ 500 M $ 600 M $ 700 M Gross Revenues Expenses Net Revenues Gross Revenues Expenses Net Revenues Gross Revenues Expenses Net Revenues Gross Revenues Expenses Net Revenues Tidelands Uplands Tidelands Expenses Uplands Expenses CBA Low CBA Expected CBA High Applicant CBA Low CBA Expected CBA High Applicant
  • 17.
    13 HERMOSA BEACH –DA SUPPLEMENT TO THE OIL DRILLING & RECOVERY COST BENEFIT ANALYSIS Figure 16-A: Flowchart of City Royalty Calculations (With DA Terms) Note to Figure 16-A: Changes to this figure to reflect terms in the DA are identified by the gray dotted box
  • 18.
    14 HERMOSA BEACH –DA SUPPLEMENT TO THE OIL DRILLING & RECOVERY COST BENEFIT ANALYSIS (withoutDA) CityRevenueCalculations Forevery $100 Produced ForEvery $100inCity Revenues ForEvery$100Produced ProducedfromTidelands78.28%ProducedinTidelands($100x78.28%)78.28$ ProducedfromUplands21.72%ProducedinUplands($100x21.72%)21.72 City-Tidelands CityTidelandsRoyalty18.67%ofallOil&GasProducedinTidelands($100x78.28%x18.67%)14.61$104.71 Less:DrillSiteLeasePaymenttoUplands-37.50%ofCityTidelandsRoyalty-($100x78.28%x18.67%x37.50%)(5.48)(39.27) SubtotalCityTidelands9.13$65.44$ City-Uplands CityShare/CityLandOwnership23.83% CityUplandsRoyalty11.67%ofCityShareofOil&GasProducedinUplands($100x21.72%x23.83%x11.67%)0.604.33 DrillSiteLease-UplandsPayment7.00%ofallOil&GasProducedinUplands($100x21.72%x7.00%)1.5210.90 DrillSiteLease-TidelandsPayment37.50%ofCityTidelandsRoyalty($100x78.28%x18.67%x37.50%)5.4839.27 Less:RoyaltytoMacphersonOilCompany-3.33%ofCityShareofOil&GasProduced-($100x78.28%x3.33%)-($100x21.72%x23.83%x3.33%)(2.78)(19.93) SubtotalCityUplands4.82$34.56$ TotalCityRevenue13.95$100.00$ (DATerms) CityRevenueCalculations Forevery $100 Produced ForEvery $100inCity Revenues ForEvery$100Produced ProducedfromTidelands78.28%ProducedinTidelands($100x78.28%)78.28$ ProducedfromUplands21.72%ProducedinUplands($100x21.72%)21.72 City-Tidelands CityTidelandsRoyalty18.67%ofallOil&GasProducedinTidelands($100x78.28%x18.67%)14.61$97.71 Less:DrillSiteLeasePaymenttoUplands-37.50%ofCityTidelandsRoyalty-($100x78.28%x18.67%x37.50%)(5.48)(36.64) SubtotalCityTidelands9.13$61.07$ City-Uplands CityShare/CityLandOwnership23.83% CityUplandsRoyalty11.67%ofCityShareofOil&GasProducedinUplands($100x21.72%x23.83%x11.67%)0.604.04 DrillSiteLease-UplandsPayment7.00%ofallOil&GasProducedinUplands($100x21.72%x7.00%)1.5210.17 DrillSiteLease-TidelandsPayment37.50%ofCityTidelandsRoyalty($100x78.28%x18.67%x37.50%)5.4836.64 Less:RoyaltytoMacphersonOilCompany-3.33%ofCityShareofOil&GasProduced-($100x78.28%x3.33%)-($100x21.72%x23.83%x3.33%)(2.78)(18.60) 1%CommunityImprovementFund1.00%ofallOil&GasProduction($100x1.00%)1.006.69 SubtotalCityUplands5.82$38.93$ TotalCityRevenue14.95$100.00$ Figure 17-A: Calculation of City Share of Oil & Gas Production (without DA & with DA Terms)
  • 19.
    15 HERMOSA BEACH –DA SUPPLEMENT TO THE OIL DRILLING & RECOVERY COST BENEFIT ANALYSIS Figure 43-A: Summary of Net Projected Revenues with Project ($95/BBL, without DA, $2014) Low High CBA Low CBA Expected CBA High Applicant Tidelands Royalties Gross Tidelands Oil & Gas Revenues 96,000,000$ 150,650,000$ 195,510,000$ 313,570,000$ Less: Settlement Agreement Payment - - - - Less: Repayment of Advances (70% of Repayment) (3,030,000) (3,030,000) (3,030,000) (3,100,000) Less: Allocation for Emergency Trust (70% of Funding) 540,000 560,000 570,000 600,000 Net Tidelands Revenues 93,520,000$ 148,190,000$ 193,050,000$ 311,070,000$ Uplands Royalties Gross Uplands Oil & Gas Revenues 50,690,000$ 79,550,000$ 103,240,000$ 165,580,000$ Less: Settlement Agreement Payment (3,100,000) (3,100,000) (3,100,000) (3,120,000) Less: Repayment of Advances (30% of Repayment) (1,300,000) (1,300,000) (1,300,000) (1,330,000) Less: Allocation for Emergency Trust (30% of Funding) 230,000 240,000 240,000 260,000 Net Uplands Royalty Revenues 46,530,000$ 75,390,000$ 99,080,000$ 161,390,000$ Other Revenues & Costs (Considered Uplands) Accelerated Uplands Royalty (Pursuant to DA) -$ -$ -$ -$ Bonus Payments (Pursuant to DA) - - - - 1% Community Improvement Fund (Pursuant to DA) - - - - Use of City Reserve for Temporary Relocation (2,960,000) (2,960,000) (2,960,000) (2,960,000) Use of City Reserve for Project Site Remediation (50,000) (50,000) (50,000) (50,000) Use of City Reserve for Permanent Relocation (2,660,000) (2,660,000) (2,660,000) (2,660,000) Debt Service For Permanent Relocation (Approximate) (9,980,000) (9,980,000) (9,980,000) (9,980,000) Loss of Storage Site Revenues (6,390,000) (6,390,000) (6,390,000) (6,390,000) Total Other Revenues & Costs (22,030,000)$ (22,030,000)$ (22,030,000)$ (22,030,000)$ Net Uplands Revenues After Other Costs 24,500,000$ 53,370,000$ 77,050,000$ 139,360,000$ Net Tidelands & Uplands Revenues 118,020,000$ 201,550,000$ 270,100,000$ 450,430,000$
  • 20.
    16 HERMOSA BEACH –DA SUPPLEMENT TO THE OIL DRILLING & RECOVERY COST BENEFIT ANALYSIS Figure 43-B: Summary of Net Projected Revenues with Project ($95/BBL, DA Terms, $2014) Low High CBA Low CBA Expected CBA High Applicant Tidelands Royalties Gross Tidelands Oil & Gas Revenues 96,000,000$ 150,650,000$ 195,510,000$ 313,570,000$ Less: Settlement Agreement Payment - - - - Less: Repayment of Advances (70% of Repayment) (4,310,000) (4,310,000) (4,310,000) (4,390,000) Less: Allocation for Emergency Trust (70% of Funding) 540,000 560,000 570,000 600,000 Net Tidelands Revenues 92,230,000$ 146,900,000$ 191,760,000$ 309,780,000$ Uplands Royalties Gross Uplands Oil & Gas Revenues 50,690,000$ 79,550,000$ 103,240,000$ 165,580,000$ Less: Settlement Agreement Payment - - - - Less: Repayment of Advances (30% of Repayment) (1,850,000) (1,850,000) (1,850,000) (1,880,000) Less: Allocation for Emergency Trust (30% of Funding) 230,000 240,000 240,000 260,000 Net Uplands Royalty Revenues 49,080,000$ 77,940,000$ 101,630,000$ 163,960,000$ Other Revenues & Costs (Considered Uplands) Accelerated Uplands Royalty (Pursuant to DA) 10,000$ 10,000$ 10,000$ 30,000$ Bonus Payments (Pursuant to DA) - - - - 1% Community Improvement Fund (Pursuant to DA) 10,580,000 16,560,000 21,470,000 34,410,000 Use of City Reserve for Temporary Relocation (2,960,000) (2,960,000) (2,960,000) (2,960,000) Use of City Reserve for Project Site Remediation - - - - Use of City Reserve for Permanent Relocation (2,700,000) (2,700,000) (2,700,000) (2,700,000) Debt Service For Permanent Relocation (Approximate) (1,940,000) (1,940,000) (1,940,000) (1,940,000) Loss of Storage Site Revenues (6,390,000) (6,390,000) (6,390,000) (6,390,000) Total Other Revenues & Costs (3,400,000)$ 2,590,000$ 7,500,000$ 20,440,000$ Net Uplands Revenues After Other Costs 45,680,000$ 80,530,000$ 109,130,000$ 184,400,000$ Net Tidelands & Uplands Revenues 137,910,000$ 227,430,000$ 300,890,000$ 494,180,000$
  • 21.
    17 HERMOSA BEACH –DA SUPPLEMENT TO THE OIL DRILLING & RECOVERY COST BENEFIT ANALYSIS Figure 43-C: Summary of Net Projected Revenues with Project ($40/BBL, without DA, $2014) Note to Figures 43-C: Please see the Note Regarding Oil Prices Evaluated beginning on page 3. Low High CBA Low CBA Expected CBA High Applicant Tidelands Royalties Gross Tidelands Oil & Gas Revenues 41,220,000$ 64,680,000$ 83,940,000$ 134,630,000$ Less: Settlement Agreement Payment - - - - Less: Repayment of Advances (70% of Repayment) (3,100,000) (3,090,000) (3,090,000) (3,100,000) Less: Allocation for Emergency Trust (70% of Funding) 390,000 430,000 460,000 590,000 Net Tidelands Revenues 38,510,000$ 62,020,000$ 81,310,000$ 132,110,000$ Uplands Royalties Gross Uplands Oil & Gas Revenues 21,770,000$ 34,160,000$ 44,320,000$ 71,090,000$ Less: Settlement Agreement Payment (2,960,000) (2,970,000) (2,980,000) (3,060,000) Less: Repayment of Advances (30% of Repayment) (1,330,000) (1,330,000) (1,330,000) (1,330,000) Less: Allocation for Emergency Trust (30% of Funding) 170,000 180,000 200,000 250,000 Net Uplands Royalty Revenues 17,640,000$ 30,040,000$ 40,220,000$ 66,950,000$ Other Revenues & Costs (Considered Uplands) Accelerated Uplands Royalty (Pursuant to DA) -$ -$ -$ -$ Bonus Payments (Pursuant to DA) - - - - 1% Community Improvement Fund (Pursuant to DA) - - - - Use of City Reserve for Temporary Relocation (2,960,000) (2,960,000) (2,960,000) (2,960,000) Use of City Reserve for Project Site Remediation (50,000) (50,000) (50,000) (50,000) Use of City Reserve for Permanent Relocation (2,660,000) (2,660,000) (2,660,000) (2,660,000) Debt Service For Permanent Relocation (Approximate) (9,980,000) (9,980,000) (9,980,000) (9,980,000) Loss of Storage Site Revenues (6,390,000) (6,390,000) (6,390,000) (6,390,000) Total Other Revenues & Costs (22,030,000)$ (22,030,000)$ (22,030,000)$ (22,030,000)$ Net Uplands Revenues After Other Costs (4,390,000)$ 8,020,000$ 18,190,000$ 44,930,000$ Net Tidelands & Uplands Revenues 34,130,000$ 70,030,000$ 99,500,000$ 177,040,000$
  • 22.
    18 HERMOSA BEACH –DA SUPPLEMENT TO THE OIL DRILLING & RECOVERY COST BENEFIT ANALYSIS Figure 43-D: Summary of Net Projected Revenues with Project ($40/BBL, DA Terms, $2014) Note to Figures 43-D: Please see the Note Regarding Oil Prices Evaluated beginning on page 3. Low High CBA Low CBA Expected CBA High Applicant Tidelands Royalties Gross Tidelands Oil & Gas Revenues 41,220,000$ 64,680,000$ 83,940,000$ 134,630,000$ Less: Settlement Agreement Payment - - - - Less: Repayment of Advances (70% of Repayment) (4,440,000) (4,440,000) (4,440,000) (4,440,000) Less: Allocation for Emergency Trust (70% of Funding) 410,000 450,000 480,000 590,000 Net Tidelands Revenues 37,190,000$ 60,690,000$ 79,980,000$ 130,780,000$ Uplands Royalties Gross Uplands Oil & Gas Revenues 21,770,000$ 34,160,000$ 44,320,000$ 71,090,000$ Less: Settlement Agreement Payment - - - - Less: Repayment of Advances (30% of Repayment) (1,900,000) (1,900,000) (1,900,000) (1,900,000) Less: Allocation for Emergency Trust (30% of Funding) 180,000 190,000 200,000 250,000 Net Uplands Royalty Revenues 20,040,000$ 32,450,000$ 42,630,000$ 69,440,000$ Other Revenues & Costs (Considered Uplands) Accelerated Uplands Royalty (Pursuant to DA) 220,000$ 30,000$ 30,000$ 210,000$ Bonus Payments (Pursuant to DA) - - - - 1% Community Improvement Fund (Pursuant to DA) 4,600,000 7,170,000 9,280,000 14,820,000 Use of City Reserve for Temporary Relocation (2,960,000) (2,960,000) (2,960,000) (2,960,000) Use of City Reserve for Project Site Remediation - - - - Use of City Reserve for Permanent Relocation (2,700,000) (2,700,000) (2,700,000) (2,700,000) Debt Service For Permanent Relocation (Approximate) (1,940,000) (1,940,000) (1,940,000) (1,940,000) Loss of Storage Site Revenues (6,390,000) (6,390,000) (6,390,000) (6,390,000) Total Other Revenues & Costs (9,170,000)$ (6,790,000)$ (4,680,000)$ 1,050,000$ Net Uplands Revenues After Other Costs 10,870,000$ 25,650,000$ 37,940,000$ 70,490,000$ Net Tidelands & Uplands Revenues 48,060,000$ 86,350,000$ 117,920,000$ 201,270,000$
  • 23.
    19 HERMOSA BEACH –DA SUPPLEMENT TO THE OIL DRILLING & RECOVERY COST BENEFIT ANALYSIS Figure 43-E: Summary of Net Projected Revenues with Project ($120/BBL, without DA, $2014) Low High CBA Low CBA Expected CBA High Applicant Tidelands Royalties Gross Tidelands Oil & Gas Revenues 120,900,000$ 189,730,000$ 246,220,000$ 394,910,000$ Less: Settlement Agreement Payment - - - - Less: Repayment of Advances (70% of Repayment) (3,010,000) (3,010,000) (3,000,000) (3,100,000) Less: Allocation for Emergency Trust (70% of Funding) 570,000 570,000 580,000 600,000 Net Tidelands Revenues 118,460,000$ 187,290,000$ 243,800,000$ 392,400,000$ Uplands Royalties Gross Uplands Oil & Gas Revenues 63,840,000$ 100,190,000$ 130,020,000$ 208,530,000$ Less: Settlement Agreement Payment (3,120,000) (3,120,000) (3,120,000) (3,140,000) Less: Repayment of Advances (30% of Repayment) (1,290,000) (1,290,000) (1,290,000) (1,330,000) Less: Allocation for Emergency Trust (30% of Funding) 240,000 240,000 250,000 260,000 Net Uplands Royalty Revenues 59,680,000$ 96,020,000$ 125,850,000$ 204,320,000$ Other Revenues & Costs (Considered Uplands) Accelerated Uplands Royalty (Pursuant to DA) -$ -$ -$ -$ Bonus Payments (Pursuant to DA) - - - - 1% Community Improvement Fund (Pursuant to DA) - - - - Use of City Reserve for Temporary Relocation (2,960,000) (2,960,000) (2,960,000) (2,960,000) Use of City Reserve for Project Site Remediation (50,000) (50,000) (50,000) (50,000) Use of City Reserve for Permanent Relocation (2,660,000) (2,660,000) (2,660,000) (2,660,000) Debt Service For Permanent Relocation (Approximate) (9,980,000) (9,980,000) (9,980,000) (9,980,000) Loss of Storage Site Revenues (6,390,000) (6,390,000) (6,390,000) (6,390,000) Total Other Revenues & Costs (22,030,000)$ (22,030,000)$ (22,030,000)$ (22,030,000)$ Net Uplands Revenues After Other Costs 37,650,000$ 73,990,000$ 103,830,000$ 182,300,000$ Net Tidelands & Uplands Revenues 156,110,000$ 261,290,000$ 347,620,000$ 574,700,000$
  • 24.
    20 HERMOSA BEACH –DA SUPPLEMENT TO THE OIL DRILLING & RECOVERY COST BENEFIT ANALYSIS Figure 43-F: Summary of Net Projected Revenues with Project ($120/BBL, DA Terms, $2014) Low High CBA Low CBA Expected CBA High Applicant Tidelands Royalties Gross Tidelands Oil & Gas Revenues 120,900,000$ 189,730,000$ 246,220,000$ 394,910,000$ Less: Settlement Agreement Payment - - - - Less: Repayment of Advances (70% of Repayment) (4,290,000) (4,290,000) (4,290,000) (4,390,000) Less: Allocation for Emergency Trust (70% of Funding) 570,000 570,000 580,000 600,000 Net Tidelands Revenues 117,180,000$ 186,010,000$ 242,510,000$ 391,120,000$ Uplands Royalties Gross Uplands Oil & Gas Revenues 63,840,000$ 100,190,000$ 130,020,000$ 208,530,000$ Less: Settlement Agreement Payment - - - - Less: Repayment of Advances (30% of Repayment) (1,840,000) (1,840,000) (1,840,000) (1,880,000) Less: Allocation for Emergency Trust (30% of Funding) 240,000 240,000 250,000 260,000 Net Uplands Royalty Revenues 62,250,000$ 98,590,000$ 128,430,000$ 206,910,000$ Other Revenues & Costs (Considered Uplands) Accelerated Uplands Royalty (Pursuant to DA) 10,000$ 10,000$ 10,000$ 30,000$ Bonus Payments (Pursuant to DA) - - - - 1% Community Improvement Fund (Pursuant to DA) 13,300,000 20,840,000 27,020,000 43,310,000 Use of City Reserve for Temporary Relocation (2,960,000) (2,960,000) (2,960,000) (2,960,000) Use of City Reserve for Project Site Remediation - - - - Use of City Reserve for Permanent Relocation (2,700,000) (2,700,000) (2,700,000) (2,700,000) Debt Service For Permanent Relocation (Approximate) (1,940,000) (1,940,000) (1,940,000) (1,940,000) Loss of Storage Site Revenues (6,390,000) (6,390,000) (6,390,000) (6,390,000) Total Other Revenues & Costs (680,000)$ 6,860,000$ 13,040,000$ 29,350,000$ Net Uplands Revenues After Other Costs 61,570,000$ 105,450,000$ 141,470,000$ 236,250,000$ Net Tidelands & Uplands Revenues 178,740,000$ 291,450,000$ 383,980,000$ 627,370,000$
  • 25.
    21 HERMOSA BEACH –DA SUPPLEMENT TO THE OIL DRILLING & RECOVERY COST BENEFIT ANALYSIS 5.0 Oil Price Sensitivity As previously introduced, baseline estimates within the CBA assumed a price per barrel of CMS of $95 ($2014, escalated at assumed inflation), based on then current oil prices. Subsequent to City acceptance the CBA the price of oil dropped substantially. As of January 21, 2015 Chevron’s posted price for CMS was $41.77 per barrel. To assist in the evaluation of potential gross and net City revenues under different oil price assumptions Figures 100 and 101 below provide estimated City revenues assuming oil prices ranging from $40 to $120 per barrel of CMS. Figure 100 provides estimated figures without the terms of the DA, while Figure 101 considers the terms of the proposed DA.
  • 26.
    22 HERMOSA BEACH –DA SUPPLEMENT TO THE OIL DRILLING & RECOVERY COST BENEFIT ANALYSIS Figure 100: Estimated Gross and Net Projected City Revenues – Range of Oil Prices (without DA, $2014) Note to Figure 100: Values assuming an oil price of $95 per barrel and CBA Expected production estimates are ā€œcircledā€ as they represent the ā€œbase caseā€ in the CBA. Additionally, please see the Note Regarding Oil Prices Evaluated beginning on page 3. (CBA Fixed = $95) Gross Tidelands 40.00$ 50.00$ 60.00$ 70.00$ 80.00$ 90.00$ 95.00$ 100.00$ 110.00$ 120.00$ CBALow 41$ 51$ 61$ 71$ 81$ 91$ 96$ 101$ 111$ 121$ CBAExpected 65 80 96 112 127 143 151 158 174 190 CBAHigh 84 104 125 145 165 185 196 206 226 246 Applicant 135 167 200 232 265 297 314 330 362 395 Gross Uplands 40.00$ 50.00$ 60.00$ 70.00$ 80.00$ 90.00$ 95.00$ 100.00$ 110.00$ 120.00$ CBALow 22$ 27$ 32$ 38$ 43$ 48$ 51$ 53$ 59$ 64$ CBAExpected 34 42 51 59 67 75 80 84 92 100 CBAHigh 44 55 66 76 87 98 103 109 119 130 Applicant 71 88 105 123 140 157 166 174 191 209 Gross City Total 40.00$ 50.00$ 60.00$ 70.00$ 80.00$ 90.00$ 95.00$ 100.00$ 110.00$ 120.00$ CBALow 63$ 78$ 93$ 109$ 124$ 139$ 147$ 154$ 170$ 185$ CBAExpected 99 123 147 170 194 218 230 242 266 290 CBAHigh 128 159 190 221 252 283 299 314 345 376 Applicant 206 255 305 355 405 454 479 504 554 603 (CBA Fixed = $95) Net Tidelands 40.00$ 50.00$ 60.00$ 70.00$ 80.00$ 90.00$ 95.00$ 100.00$ 110.00$ 120.00$ CBALow 39$ 49$ 59$ 69$ 79$ 89$ 94$ 99$ 108$ 118$ CBAExpected 62 78 93 109 125 140 148 156 172 187 CBAHigh 81 102 122 142 163 183 193 203 223 244 Applicant 132 165 197 230 262 295 311 327 360 392 Net Uplands 40.00$ 50.00$ 60.00$ 70.00$ 80.00$ 90.00$ 95.00$ 100.00$ 110.00$ 120.00$ CBALow (4)$ 1$ 6$ 11$ 17$ 22$ 25$ 27$ 32$ 38$ CBAExpected 8 16 24 33 41 49 53 57 66 74 CBAHigh 18 29 40 50 61 72 77 82 93 104 Applicant 45 62 79 96 114 131 139 148 165 182 Net City Total 40.00$ 50.00$ 60.00$ 70.00$ 80.00$ 90.00$ 95.00$ 100.00$ 110.00$ 120.00$ CBALow 34$ 49$ 65$ 80$ 95$ 110$ 118$ 126$ 141$ 156$ CBAExpected 70 94 118 142 166 190 202 214 237 261 CBAHigh 100 131 162 193 224 255 270 286 317 348 Applicant 177 227 276 326 376 426 450 475 525 575 Gross City Revenues - without DA(in millions) Net City Revenues - without DA(in millions) California Midway Sunset $ / Barrel California Midway Sunset $ / Barrel
  • 27.
    23 HERMOSA BEACH –DA SUPPLEMENT TO THE OIL DRILLING & RECOVERY COST BENEFIT ANALYSIS Figure 101: Estimated Gross and Net Projected City Revenues – Range of Oil Prices (DA Terms, $2014) Note to Figure 101: Values assuming an oil price of $95 per barrel and CBA Expected production estimates are ā€œcircledā€ as they represent the ā€œbase caseā€ in the CBA. Additionally, please see the Note Regarding Oil Prices Evaluated beginning on page 3. (CBA Fixed = $95) Gross Tidelands 40.00$ 50.00$ 60.00$ 70.00$ 80.00$ 90.00$ 95.00$ 100.00$ 110.00$ 120.00$ CBALow 41$ 51$ 61$ 71$ 81$ 91$ 96$ 101$ 111$ 121$ CBAExpected 65 80 96 112 127 143 151 158 174 190 CBAHigh 84 104 125 145 165 185 196 206 226 246 Applicant 135 167 200 232 265 297 314 330 362 395 Gross Uplands 40.00$ 50.00$ 60.00$ 70.00$ 80.00$ 90.00$ 95.00$ 100.00$ 110.00$ 120.00$ CBALow 27$ 33$ 39$ 45$ 52$ 58$ 61$ 64$ 71$ 77$ CBAExpected 41 51 61 71 81 91 96 101 111 121 CBAHigh 54 67 79 92 105 118 125 131 144 157 Applicant 86 107 127 148 169 190 200 210 231 252 Gross City Total 40.00$ 50.00$ 60.00$ 70.00$ 80.00$ 90.00$ 95.00$ 100.00$ 110.00$ 120.00$ CBALow 68$ 84$ 100$ 117$ 133$ 149$ 157$ 165$ 182$ 198$ CBAExpected 106 132 157 183 208 234 247 260 285 311 CBAHigh 138 171 204 237 270 304 320 337 370 403 Applicant 221 274 327 380 434 487 514 540 593 647 (CBA Fixed = $95) Net Tidelands 40.00$ 50.00$ 60.00$ 70.00$ 80.00$ 90.00$ 95.00$ 100.00$ 110.00$ 120.00$ CBALow 37$ 47$ 57$ 67$ 77$ 87$ 92$ 97$ 107$ 117$ CBAExpected 61 76 92 108 123 139 147 155 170 186 CBAHigh 80 100 121 141 161 182 192 202 222 243 Applicant 131 163 196 228 261 294 310 326 359 391 Net Uplands 40.00$ 50.00$ 60.00$ 70.00$ 80.00$ 90.00$ 95.00$ 100.00$ 110.00$ 120.00$ CBALow 11$ 17$ 23$ 30$ 36$ 43$ 46$ 49$ 55$ 62$ CBAExpected 26 36 46 56 66 76 81 86 95 105 CBAHigh 38 51 64 77 90 103 109 116 129 141 Applicant 70 91 112 133 153 174 184 195 216 236 Net City Total 40.00$ 50.00$ 60.00$ 70.00$ 80.00$ 90.00$ 95.00$ 100.00$ 110.00$ 120.00$ CBALow 48$ 64$ 81$ 97$ 113$ 130$ 138$ 146$ 162$ 179$ CBAExpected 86 112 138 163 189 215 227 240 266 291 CBAHigh 118 151 184 218 251 284 301 318 351 384 Applicant 201 255 308 361 414 468 494 521 574 627 Gross City Revenues - DATerms (in millions) Net City Revenues - DATerms (in millions) California Midway Sunset $ / Barrel California Midway Sunset $ / Barrel
  • 28.
    24 HERMOSA BEACH –DA SUPPLEMENT TO THE OIL DRILLING & RECOVERY COST BENEFIT ANALYSIS 6.0 School Revenues 6.1 School District Revenues Should the proposed Project be approved, the Hermosa Beach City School District (ā€œSchool Districtā€) is entitled to a royalty share of oil and gas produced on the portion of land that it owns in the Uplands, as well as a $0.20 barrel tax on every barrel of oil produced at the Project Site (please see Section 8.3 on page 55 of the CBA). Given the prior discussion on changes in oil prices, net School District revenues assuming oil prices ranging from $40 to $120 per barrel of CMS ($2014) were estimated and are illustrated in Figure 102 below. For reference, estimated School District revenues do not change under the terms of the proposed DA. Figure 102: Estimated Net School District Revenues (in millions of $2014, no change under DA Terms) Note to Figure 102: The value assuming an oil price of $95 per barrel and CBA Expected production estimates is ā€œcircledā€ as it represents the ā€œbase caseā€ in the CBA. Additionally, please see the Note Regarding Oil Prices Evaluated beginning on page 3. 6.2 Education Foundation Revenues Pursuant to Section (12)(D) of the ballot measure and ordinance for the proposed Project, the Applicant has assigned the Education Foundation a 1% overriding royalty interest in oil and gas produced from the Project Site. Additionally, pursuant to the same language, the Applicant has committed to providing the Education Foundation an upfront payment of $1 million in the form of accelerated future royalty revenues. The estimated revenues that would flow to the Education Foundation assuming oil prices ranging from $40 to $120 per barrel of CMS ($2014) follows in Figure 103 below. Figure 103: Estimated Net School District Revenues (in millions of $2014, DA Terms) Note to Figure 103: The value assuming an oil price of $95 per barrel and CBA Expected production estimates is ā€œcircledā€ as it represents the ā€œbase caseā€ in the CBA. Additionally, please see the Note Regarding Oil Prices Evaluated beginning on page 3. (CBA Fixed = $95) 40.00$ 50.00$ 60.00$ 70.00$ 80.00$ 90.00$ 95.00$ 100.00$ 110.00$ 120.00$ CBALow 0.9$ 1.0$ 1.0$ 1.1$ 1.1$ 1.2$ 1.2$ 1.2$ 1.2$ 1.3$ CBAExpected 1.4 1.5 1.5 1.6 1.7 1.7 1.8 1.8 1.9 1.9 CBAHigh 1.8 1.8 1.9 2.0 2.1 2.2 2.2 2.3 2.4 2.5 Applicant 3.1 3.2 3.3 3.5 3.6 3.8 3.8 3.9 4.0 4.2 California Midway Sunset $ / Barrel School District Net Rev ($2014) (CBA Fixed = $95) 40.00$ 50.00$ 60.00$ 70.00$ 80.00$ 90.00$ 95.00$ 100.00$ 110.00$ 120.00$ CBALow 4.5$ 5.6$ 6.7$ 7.8$ 8.9$ 10.0$ 10.5$ 11.1$ 12.1$ 13.2$ CBAExpected 7.1 8.8 10.5 12.2 13.9 15.6 16.5 17.4 19.1 20.8 CBAHigh 9.2 11.4 13.6 15.9 18.1 20.3 21.4 22.5 24.7 27.0 Applicant 14.7 18.3 21.9 25.4 29.0 32.6 34.3 36.1 39.7 43.2 California Midway Sunset $ / Barrel Ed Foundation Net Rev ($2014)
  • 29.
    25 HERMOSA BEACH –DA SUPPLEMENT TO THE OIL DRILLING & RECOVERY COST BENEFIT ANALYSIS 7.0 Conclusion In conclusion, the Authors estimate that should the proposed Project be approved, the various public benefit provisions of the DA notably increase the estimated revenues that would be expected to accrue to the City, and serve to provide a greater share of overall revenues to the Uplands fund. Based on production estimates completed as part of the CBA, an assumed oil price of $95 per barrel, and excluding the terms of the DA, the Authors estimated that the over the 35 year life of the Project the City would realize net revenues of approximately $118 to $270 million ($2014). Of this total, approximately $25 to $77 million (net, 21 - 29%) was estimated to accrue to the City’s General Fund, and the balance to the City’s Tideland Fund. Utilizing production estimates from the Applicant rather than those from the CBA, the Authors estimated that the City would realize net revenues of approximately $450 million ($2014), of which it was estimated that $139 million (net, 31%) would accrue to the City’s General Fund. As evaluated herein, under the proposed DA, revenue estimates would increase to approximately $138 to $301 million ($2014). Of this total, approximately $46 to $109 million (net, 33 - 36%) is estimated to accrue to the City’s General Fund, and the balance to the City’s Tideland Fund. Utilizing production estimates from the Applicant rather than those from this CBA, the Authors estimate that the City would realize net revenues of approximately $494 million ($2014), of which it is estimated that $184 million (net, 37%) would accrue to the City’s General Fund. Subsequent to the City’s acceptance of the CBA, and prior to the drafting of this DA Supplement the price of oil dropped substantially from roughly $90 - $100 per barrel of California Midway Sunset crude to just above $40 per barrel ($41.77 posted by Chevron as of January 21, 2015). Given the City’s royalty structures, the figures estimated above could decrease substantially should current pricing be representative of a long term trend. As such readers should carefully evaluate the alternative pricing scenarios and considerations discussed herein.