Fetal Disorders
Themba Hospital FCOG(SA) Part 1 Tutorials
By Dr N.E Manana
Intro
• Fetal disorders may be acquired—such as alloimmunization, they may
be genetic—congenital adrenal hyperplasia or α4- thalassemia,
• They may be sporadic developmental abnormalities—like many
structural malformations
• Hydrops is perhaps the quintessential fetal disorder, as it can be a
manifestation of severe illness from a wide variety of etiologies.
FETAL ANEMIA
• Of the many causes of fetal anemia, the most common is red cell
alloimmunization, which results from transplacental passage of maternal
antibodies that destroy fetal red cells
• Several congenital infections are also associated with fetal anemia,
particularly parvovirus B19
• In Southeast Asian populations, α4- thalassemia is a common cause of
severe anemia and nonimmune hydrops.
• Rare causes of anemia include red cell production disorders
FETAL ANEMIA
• Anemia may be identified through fetal blood sampling as described in or
by Doppler evaluation of the fetal middle cerebral artery (MCA) peak
systolic velocity
• Progressive fetal anemia from any cause leads to heart failure, hydrops
fetalis, and ultimately death
• Fortunately, the prevention of Rh D alloimmunization with anti-D immune
globulin, and the identification and treatment of fetal anemia with MCA
Doppler studies and intrauterine transfusions, have dramatically changed
the prevalence and course of this otherwise devastating disorder.
• Severely anemic fetuses transfused in utero have survival rates exceeding
90%, and even in cases of hydrops fetalis, survival rates approach 80%
CDE (Rh) Blood Group Incompatibility
• The rhesus system includes five red cell proteins or antigens: C, c, D,
E, and e. No “d” antigen has been identified, and Rh D-negativity is
defined as the absence of the D antigen
• Rh D-negative individuals may become sensitized after a single
exposure to as little as 0.1 mL of fetal erythrocytes
• The prevalence of Rh D alloimmunization complicating pregnancy
ranges from 0.5 to 0.9 percent
• Table 15.1
• Table 15.2
Management of the Alloimmunized
Pregnancy
• An estimated 25 to 30% of fetuses from Rh D-alloimmunized
pregnancies will have mild to moderate hemolytic anemia, and
without treatment, up to 25 percent will develop hydrops
• If alloimmunization is detected and the titer is below the critical
value, the titer is generally repeated every 4 weeks for the duration of
the pregnancy
• Importantly, however, if a woman has had a prior pregnancy
complicated by alloimmunization, serial titer assessment is
inadequate for surveillance of fetal anemia.
Middle Cerebral Artery Doppler Velocimetry
• In most specialized centers, serial measurement of the peak systolic
velocity of the fetal middle cerebral artery has replaced amniocentesis for
the detection of fetal anemia
• The anemic fetus shunts blood preferentially to the brain to maintain
adequate oxygenation.
• The velocity increases because of increased cardiac output and decreased
blood viscosity
• If the velocity is between 1.0 and 1.5 MoM and the slope is increasing—
such that the value is approaching 1.5 MoM— surveillance is generally
increased to weekly Doppler interrogation.
• If the MCA peak systolic velocity exceeds 1.5 MoM, further evaluation by
fetal blood sampling is necessary to assess need for fetal transfusion
Prevention of Rh D Alloimmunization
• Anti-D immune globulin has been used for more than four decades to
prevent Rh D alloimmunization and is one of the success stories of modern
obstetrics
• In countries without access to anti-D immune globulin, nearly 10 percent of
Rh D-negative pregnancies are complicated by hemolytic disease of the
fetus and newborn
• With immunoprophylaxis, however, the alloimmunization risk is reduced to
< 0.2 percent.
• As many as 90 percent of alloimmunization cases occur from fetomaternal
hemorrhage at delivery.
• Routine postpartum administration of anti-D immune globulin to at-risk
pregnancies within 72 hours of delivery decreases the alloimmunization
rate by 90 percent
Feto-maternal Haemorrhage
• It is likely that all pregnant women experience a small fetomaternal
hemorrhage, and in two-thirds, this may be sufficient to provoke an
antigen-antibody reaction
• The incidence increases with gestational age, as does the volume of fetal
blood in the maternal circulation
• Large volumes of blood loss—true fetomaternal hemorrhage—are
fortunately rare
• Fetomaternal hemorrhage may follow maternal trauma, may occur with
placenta previa or vasa previa, and may follow amniocentesis or external
cephalic version
• In more than 80 percent of cases, however, no cause is identified
• Figure 15.4
FETAL THROMBOCYTOPENIA
• Alloimmune Thrombocytopenia This condition is also referred to as
neonatal alloimmune thrombocytopenia (NAIT) or fetal and neonatal
alloimmune thrombocytopenia (FNAIT).
• Alloimmune thrombocytopenia (AIT) is the most common cause of severe
thrombocytopenia among term newborns, with a frequency of 1 to 2 per
1000
• AIT is caused by maternal alloimmunization to paternally inherited fetal
platelet antigens.
• The resulting maternal antiplatelet antibodies cross the placenta in a
manner similar to red cell alloimmunization .
• Unlike immune thrombocytopenia, the maternal platelet count is normal.
And unlike Rh-D alloimmunization, severe sequelae may affect the first at-
risk pregnancy
• Table 15.3
Immune Thrombocytopenia
• In pregnant women with immune thrombocytopenia (ITP), autoimmune
antiplatelet IgG antibodies may cross the placenta and cause fetal
thrombocytopenia
• Fetal thrombocytopenia is usually mild. However, neonatal platelet levels
may fall rapidly after birth and reach a nadir at 48 to 72 hours of life.
• Neither the maternal platelet count or identification of antiplatelet
antibodies, nor treatment with corticosteroids is predictive of fetal or
neonatal platelet counts.
• Importantly, fetal platelet counts are usually adequate to allow vaginal
delivery without an increased risk of ICH.
• Fetal bleeding complications are considered rare, and fetal blood sampling
is not recommended
HYDROPS FETALIS
• The term hydrops refers to excessive accumulation of serous fluid in
the body, and strictly defined, hydrops fetalis is edema of the fetus.
• With sonography, hydrops has become a prenatal diagnosis. It is
defined as two or more fetal effusions
• With condition progression, edema is invariably a component, often
accompanied by placentomegaly and hydramnios.
• Hydrops may result from a wide range of conditions with varying
pathophysiologies, each with the potential to make the fetus severely
ill.
• It is divided into two categories. If found in association with red cell
alloimmunization, it is termed immune, otherwise, it is nonimmune
Immune Hydrops
• The incidence of immune hydrops has dramatically decreased with
the advent of anti-D immune globulin, MCA Doppler studies for
detection of severe anemia, and prompt fetal transfusion when
needed.
• Only an estimated 10 percent of hydrops cases are caused by red cell
alloimmunization
• The pathophysiology underlying hydrops remains unknown.
• Immune hydrops is postulated to share several physiological
abnormalities with nonimmune hydrops
Nonimmune Hydrops
• Currently, nearly 90 percent of cases of hydrops are nonimmune.
• The prevalence estimate is 1 per 1500 second-trimester pregnancies
• The number of specific disorders that can lead to nonimmune hydrops is
extensive
• A cause is identified in at least 60 percent prenatally and in more than 80
percent postnatally
• Importantly, the aetiology of nonimmune hydrops varies according to when
in gestation it is identified.
• Of those diagnosed prenatally, aneuploidy accounts for approximately 20
percent, cardiovascular abnormalities for 15 percent, and infections for 14
percent—the most common of these being parvovirus B19
• Figure 15.6
• Table 15.4
• Figure 15.7
Thank you

6. Fetal Disorders.pptx

  • 1.
    Fetal Disorders Themba HospitalFCOG(SA) Part 1 Tutorials By Dr N.E Manana
  • 2.
    Intro • Fetal disordersmay be acquired—such as alloimmunization, they may be genetic—congenital adrenal hyperplasia or α4- thalassemia, • They may be sporadic developmental abnormalities—like many structural malformations • Hydrops is perhaps the quintessential fetal disorder, as it can be a manifestation of severe illness from a wide variety of etiologies.
  • 3.
    FETAL ANEMIA • Ofthe many causes of fetal anemia, the most common is red cell alloimmunization, which results from transplacental passage of maternal antibodies that destroy fetal red cells • Several congenital infections are also associated with fetal anemia, particularly parvovirus B19 • In Southeast Asian populations, α4- thalassemia is a common cause of severe anemia and nonimmune hydrops. • Rare causes of anemia include red cell production disorders
  • 4.
    FETAL ANEMIA • Anemiamay be identified through fetal blood sampling as described in or by Doppler evaluation of the fetal middle cerebral artery (MCA) peak systolic velocity • Progressive fetal anemia from any cause leads to heart failure, hydrops fetalis, and ultimately death • Fortunately, the prevention of Rh D alloimmunization with anti-D immune globulin, and the identification and treatment of fetal anemia with MCA Doppler studies and intrauterine transfusions, have dramatically changed the prevalence and course of this otherwise devastating disorder. • Severely anemic fetuses transfused in utero have survival rates exceeding 90%, and even in cases of hydrops fetalis, survival rates approach 80%
  • 5.
    CDE (Rh) BloodGroup Incompatibility • The rhesus system includes five red cell proteins or antigens: C, c, D, E, and e. No “d” antigen has been identified, and Rh D-negativity is defined as the absence of the D antigen • Rh D-negative individuals may become sensitized after a single exposure to as little as 0.1 mL of fetal erythrocytes • The prevalence of Rh D alloimmunization complicating pregnancy ranges from 0.5 to 0.9 percent
  • 6.
  • 7.
  • 8.
    Management of theAlloimmunized Pregnancy • An estimated 25 to 30% of fetuses from Rh D-alloimmunized pregnancies will have mild to moderate hemolytic anemia, and without treatment, up to 25 percent will develop hydrops • If alloimmunization is detected and the titer is below the critical value, the titer is generally repeated every 4 weeks for the duration of the pregnancy • Importantly, however, if a woman has had a prior pregnancy complicated by alloimmunization, serial titer assessment is inadequate for surveillance of fetal anemia.
  • 9.
    Middle Cerebral ArteryDoppler Velocimetry • In most specialized centers, serial measurement of the peak systolic velocity of the fetal middle cerebral artery has replaced amniocentesis for the detection of fetal anemia • The anemic fetus shunts blood preferentially to the brain to maintain adequate oxygenation. • The velocity increases because of increased cardiac output and decreased blood viscosity • If the velocity is between 1.0 and 1.5 MoM and the slope is increasing— such that the value is approaching 1.5 MoM— surveillance is generally increased to weekly Doppler interrogation. • If the MCA peak systolic velocity exceeds 1.5 MoM, further evaluation by fetal blood sampling is necessary to assess need for fetal transfusion
  • 10.
    Prevention of RhD Alloimmunization • Anti-D immune globulin has been used for more than four decades to prevent Rh D alloimmunization and is one of the success stories of modern obstetrics • In countries without access to anti-D immune globulin, nearly 10 percent of Rh D-negative pregnancies are complicated by hemolytic disease of the fetus and newborn • With immunoprophylaxis, however, the alloimmunization risk is reduced to < 0.2 percent. • As many as 90 percent of alloimmunization cases occur from fetomaternal hemorrhage at delivery. • Routine postpartum administration of anti-D immune globulin to at-risk pregnancies within 72 hours of delivery decreases the alloimmunization rate by 90 percent
  • 11.
    Feto-maternal Haemorrhage • Itis likely that all pregnant women experience a small fetomaternal hemorrhage, and in two-thirds, this may be sufficient to provoke an antigen-antibody reaction • The incidence increases with gestational age, as does the volume of fetal blood in the maternal circulation • Large volumes of blood loss—true fetomaternal hemorrhage—are fortunately rare • Fetomaternal hemorrhage may follow maternal trauma, may occur with placenta previa or vasa previa, and may follow amniocentesis or external cephalic version • In more than 80 percent of cases, however, no cause is identified
  • 12.
  • 13.
    FETAL THROMBOCYTOPENIA • AlloimmuneThrombocytopenia This condition is also referred to as neonatal alloimmune thrombocytopenia (NAIT) or fetal and neonatal alloimmune thrombocytopenia (FNAIT). • Alloimmune thrombocytopenia (AIT) is the most common cause of severe thrombocytopenia among term newborns, with a frequency of 1 to 2 per 1000 • AIT is caused by maternal alloimmunization to paternally inherited fetal platelet antigens. • The resulting maternal antiplatelet antibodies cross the placenta in a manner similar to red cell alloimmunization . • Unlike immune thrombocytopenia, the maternal platelet count is normal. And unlike Rh-D alloimmunization, severe sequelae may affect the first at- risk pregnancy
  • 14.
  • 15.
    Immune Thrombocytopenia • Inpregnant women with immune thrombocytopenia (ITP), autoimmune antiplatelet IgG antibodies may cross the placenta and cause fetal thrombocytopenia • Fetal thrombocytopenia is usually mild. However, neonatal platelet levels may fall rapidly after birth and reach a nadir at 48 to 72 hours of life. • Neither the maternal platelet count or identification of antiplatelet antibodies, nor treatment with corticosteroids is predictive of fetal or neonatal platelet counts. • Importantly, fetal platelet counts are usually adequate to allow vaginal delivery without an increased risk of ICH. • Fetal bleeding complications are considered rare, and fetal blood sampling is not recommended
  • 16.
    HYDROPS FETALIS • Theterm hydrops refers to excessive accumulation of serous fluid in the body, and strictly defined, hydrops fetalis is edema of the fetus. • With sonography, hydrops has become a prenatal diagnosis. It is defined as two or more fetal effusions • With condition progression, edema is invariably a component, often accompanied by placentomegaly and hydramnios. • Hydrops may result from a wide range of conditions with varying pathophysiologies, each with the potential to make the fetus severely ill. • It is divided into two categories. If found in association with red cell alloimmunization, it is termed immune, otherwise, it is nonimmune
  • 17.
    Immune Hydrops • Theincidence of immune hydrops has dramatically decreased with the advent of anti-D immune globulin, MCA Doppler studies for detection of severe anemia, and prompt fetal transfusion when needed. • Only an estimated 10 percent of hydrops cases are caused by red cell alloimmunization • The pathophysiology underlying hydrops remains unknown. • Immune hydrops is postulated to share several physiological abnormalities with nonimmune hydrops
  • 18.
    Nonimmune Hydrops • Currently,nearly 90 percent of cases of hydrops are nonimmune. • The prevalence estimate is 1 per 1500 second-trimester pregnancies • The number of specific disorders that can lead to nonimmune hydrops is extensive • A cause is identified in at least 60 percent prenatally and in more than 80 percent postnatally • Importantly, the aetiology of nonimmune hydrops varies according to when in gestation it is identified. • Of those diagnosed prenatally, aneuploidy accounts for approximately 20 percent, cardiovascular abnormalities for 15 percent, and infections for 14 percent—the most common of these being parvovirus B19
  • 19.
  • 20.
  • 21.
  • 22.

Editor's Notes

  • #3 Reviewed in this chapter are fetal anemia and thrombocytopenia, along with immune and nonimmune fetal hydrops
  • #4 Alloimmunization leads to overproduction of immature fetal and neonatal red cells—erythroblastosis fetalis–a condition now referred to as hemolytic disease of the fetus and newborn (HDFN) Fetomaternal hemorrhage occasionally creates severe fetal anemia and is discussed on page 312 Rare causes of anemia include red cell production disorders—such as Blackfan-Diamond anemia and Fanconi anemia; red cell enzymopathies—glucose-6-phosphate dehydrogenase deficiency and pyruvate kinase deficiency; red cell structural abnormalities—hereditary spherocytosis and elliptocytosis; and myeloproliferative disorders—leukemias
  • #5 Red Cell Alloimmunization There are currently 30 different blood group systems and 328 red cell antigens recognized by the International Society of Blood Transfusion (Storry, 2011). Although some of these are immunologically and genetically important, many are so rare as to be of little clinical significance. Any individual who lacks a specific red cell antigen may produce an antibody when exposed to that antigen. Such antibodies can prove harmful to that individual if she receives an incompatible blood transfusion, and they may be harmful to her fetus during pregnancy. Alloimmunization Detection A blood type and antibody screen are routinely assessed at the first prenatal visit, and unbound antibodies in maternal serum are detected by the indirect Coombs test (Chap. 9, p. 174). With positive results, specific antibodies are identified, their immunoglobulin subtype is determined as either IgG or IgM, and the titer is quantified. Only IgG antibodies are of concern because IgM antibodies do not cross the placenta.
  • #6 Although most people are Rh D positive or negative, more than 200 D antigen variants exist The two responsible genes—RHD and RHCE—are located on the short arm of chromosome 1 and are inherited together, independent of other blood group genes. Their incidence varies according to racial and ethnic origin. Nearly 85 percent of non-Hispanic white Americans are Rh D-positive, as are approximately 90 percent of Native Americans, 93 percent of African Americans and Hispanic Americans, and 99 percent of Asian individuals Without anti-D immune globulin prophylaxis, an Rh D-negative woman delivered of an Rh D-positive, ABO-compatible infant has a 16-percent likelihood of developing alloimmunization. Two percent will become sensitized by the time of delivery, 7 percent by 6 months postpartum, and the remaining 7 percent will be “sensibilized”—producing detectable antibodies only in a subsequent pregnancy (Bowman, 1985). If there is ABO incompatibility, the Rh D alloimmunization risk is approximately 2 percent without prophylaxis (Bowman, 2006). The reason for the differing rates relative to ABO blood type results from erythrocyte destruction of ABO-incompatible cells and thus limitation of sensitizing opportunities The Rh C, c, E, and e antigens have lower immunogenicity than the Rh D antigen, but they too can cause hemolytic disease. Sensitization to E, c, and C antigens complicates approximately 0.3 percent of pregnancies in screening studies and accounts for about 30 percent of red cell alloimmunization cases
  • #7 Alloimmunization to Minor Antigens Because routine administration of anti-D immunoglobulin prevents anti-D alloimmunization, proportionately more cases of hemolytic disease are caused by red cell antigens other than D—also known as minor antigens (see Table 15-1). Kell antibodies are among the most frequent. Duffy group A antibodies—anti-Fya y —are also fairly common, as are anti-MNSs and anti-Jka —Kidd group (Geifman-Holtzman, 1997). Most cases of sensitization to minor antigens result from incompatible blood transfusions (American College of Obstetricians and  Gynecologists, 2012). If an IgG red cell antibody is detected and there is any doubt as to its significance, the clinician should err on the side of caution, and the pregnancy should be evaluated for hemolytic disease Kell Alloimmunization. Approximately 90 percent of whites and up to 98 percent of African Americans are Kell negative. Kell type is not routinely determined, and approximately 90 percent of Kell sensitization cases result from transfusion with Kell-positive blood. Thus, transfusion history is important. If Kell sensitization develops from maternal–fetal incompatibility, it may develop more rapidly and may be more severe than with sensitization to Rh D and other blood group antigens. This is because Kell antibodies attach to fetal bone marrow erythrocyte precursors and prevent a hemopoietic response to anemia. With fewer erythrocytes produced, there is less hemolysis. Because of these vicissitudes, severe anemia may not be predicted by either the maternal Kell antibody titer or the amnionic fluid bilirubin level ABO Blood Group Incompatibility Incompatibility for the major blood group antigens A and B is the most common cause of hemolytic disease in newborn infants, but it does not cause appreciable hemolysis in the fetus. Approximately 20 percent of newborns have ABO blood group incompatibility, however, only 5 percent are clinically affected, and the resulting anemia is usually mild. The condition differs from Rh CDE incompatibility in several respects. First, ABO incompatibility is often seen in firstborn infants, whereas sensitization to other blood group antigens is not. This is because most group O women have developed anti-A and anti-B isoagglutinins before pregnancy from exposure to bacteria displaying similar antigens. Second, ABO alloimmunization can affect future pregnancies, but unlike CDE disease, it rarely becomes progressively more severe
  • #9 Once a titer has reached a critical value, there is no benefit to repeating it. The pregnancy is at risk even if the titer decreases, and further evaluation is still required Determining Fetal Risk The presence of maternal anti-D antibodies reflects her sensitization, but it does not necessarily indicate that the fetus will be affected or is even Rh D-positive. For example, in a nonHispanic white couple in which the woman is Rh D-negative, there is an 85-percent chance that the man is Rh D-positive, but in 60 percent of these cases he will be heterozygous at the D-locus (American College of Obstetricians and Gynecologists, 2012). If he is heterozygous, then only half of his children will be at risk for hemolytic disease. Another consideration is that if a woman became sensitized in a prior pregnancy, her antibody titer might rise to high levels during the current pregnancy even if the current fetus is Rh D-negative. This is termed an amnestic response. Additionally, alloimmunization to a red cell antigen other than Rh D may have occurred following a blood transfusion in the past, and if that antigen is not present on paternal erythrocytes, the pregnancy is not at risk. More recently, noninvasive fetal Rh D blood typing has been performed using cell-free fetal DNA from maternal plasma (Chap. 13, p. 279). Accuracy is reported to be as high as 99 to 100 percent (Minon, 2008; Tynan, 2011). In a metaanalysis, only 3 percent of samples had inconclusive results (GeifmanHoltzman, 2006). Fetal Rh D blood typing with cell-free fetal DNA is routinely used in parts of Europe. There are two potential indications in Rh D negative pregnant women: in women with Rh D alloimmunization, testing can identify fetuses who are also Rh D negative and do not require anemia surveillance, and (2) in women without Rh D alloimmunization, anti-D immune globulin might be withheld if the fetus is Rh D negative. However, concerns have been raised that use of the test to limit anti-D immune globulin administration could lead to an increased prevalence of Rh D alloimmunization (Goodspeed, 2013; Szczepura, 2011). As of 2013, cell-free fetal DNA testing for fetal Rh type has not been widely adopted in the United States Management of the alloimmunized pregnancy is individualized and may consist of maternal antibody titer surveillance, sonographic monitoring of the fetal MCA peak systolic velocity, amnionic fluid bilirubin studies, or fetal blood sampling. Accurate pregnancy dating is critical
  • #10 The false-positive rate increases significantly beyond 35 weeks, due to the normal increase in cardiac output that develops at this gestational age Outcomes. Procedure-related complications have been reported in up to 9 percent of transfused pregnancies (van Kamp, 2005). These include fetal death in approximately 3 percent, neonatal death in about 2 percent, need for emergent cesarean delivery in 6 percent, and infection in 1 percent. Considering that fetal transfusion is potentially lifesaving in severely compromised fetuses, these risks should not dissuade therapy. The overall survival rate following fetal transfusion approximates 90 percent (Lindenberg, 2013; Van Kamp, 2005). If transfusion is required before 20 weeks, survival rates are lower but may reach 80 percent at experienced centers However, of the nearly two thirds with resolution of hydrops following transfusion, more than 95 percent survived. The survival rate was below 40 percent if hydrops persisted
  • #11 Additionally, provision of anti-D immune globulin at 28 weeks’ gestation reduces the third-trimester alloimmunization rate from approximately 2 percent to 0.1 percent (Bowman, 1988). Whenever there is doubt whether to give anti–D immunoglobulin, it should be given. Even if not needed, it will cause no harm, but failing to give it when needed can have severe consequences. Current preparations of anti-D immune globulin are derived from human plasma donated by individuals with high-titer anti-D antibodies. Depending on the preparation, the half-life of anti-D immune globulin ranges from 16 to 24 days, which is why it is given both in the third trimester and following delivery. The standard intramuscular dose of anti-D immune globulin—300 μg or 1500 international units (IU)—will protect the average-sized mother from a fetal hemorrhage of up to 30 mL of fetal whole blood or 15 mL of fetal red cells Before the 28-week dose of anti-D immune globulin, repeat antibody screening is recommended to identify individuals who have become alloimmunized (American Academy of Pediatrics and American College of Obstetricians and Gynecologists 2012). Following delivery, anti-D immune globulin should be given within 72  hours. Importantly, if immune globulin is inadvertently not administered following delivery, it should be given as soon as the omission is recognized, because there may be some protection up to 28 days postpartum (Bowman, 2006). Anti-D immune globulin is also administered after pregnancy-related events that could result in fetomaternal hemorrhage
  • #12 In a series of more than 30,000 pregnancies, de Almeida and Bowman (1994) found evidence of fetomaternal hemorrhage > 80 mL in approximately 1 per 1000 births, and hemorrhage > 150 mL in 1 per 5000 births. With significant hemorrhage, the most common presenting complaint is decreased fetal movement Sonography may demonstrate elevated MCA peak systolic velocity, and hydrops may be identified Tests for Fetomaternal Hemorrhage Once fetomaternal hemorrhage is recognized, the volume of fetal blood loss can be estimated. The volume may influence obstetrical management and is essential to determining the appropriate dose of anti D-immune globulin if the woman is Rh D-negative. The most commonly used quantitative test for fetal red cells in the maternal circulation is the acid elution or Kleihauer-Betke (KB) test (Kleihauer, 1957). Fetal erythrocytes contain hemoglobin F, which is more resistant to acid elution than hemoglobin A
  • #14 Maternal platelet alloimmunization is most commonly against human platelet antigen-1a (HPA-1a). This is followed by HPA-5b, HPA-1b, and HPA-3a, and alloimmunization to other antigens accounts for only 1 percent of reported cases. Alloimmunization to HPA-1a accounts for 80 to 90 percent of cases and is associated with the greatest severity Approximately 85 percent of white individuals are positive for HPA-1a. Two percent are homozygous for HPA-1b and thus are at risk for alloimmunization. But, only 10 percent of homozygous HPA-1b mothers carrying an HPA-1a fetus will produce anti-platelet antibodies. Approximately a third of affected fetuses or neonates will develop severe thrombocytopenia, and 10 to 20 percent with severe thrombocytopenia sustain an intracranial hemorrhage (ICH) (Kamphuis, 2010). As a result, population-based screening studies have identified FNAIT-associated ICH in 1 per 25,000 to 60,000 pregnancies Diagnosis and Management The diagnosis of alloimmune thrombocytopenia is usually made after the first affected pregnancy in a woman with a normal platelet count whose neonate is found to have unexplained severe thrombocytopenia. Rarely, the diagnosis is ascertained after finding fetal ICH. The condition recurs in 70 to 90 percent of subsequent pregnancies, is often severe, and usually develops earlier with each successive pregnancy. Traditionally, fetal blood sampling was performed to detect fetal thrombocytopenia and tailor therapy, and platelets were transfused if the fetal platelet count was < 50,000/mL. But, concern with procedure-related complications has led experts to recommend abandoning routine fetal platelet sampling in favor of empiric treatment with intravenous immune globulin (IVIG) and prednisone
  • #17 Traditionally, the diagnosis was made after delivery of a massively edematous neonate, often stillborn It is defined as two or more fetal effusions—pleural, pericardial, or ascites—or one effusion plus anasarca.
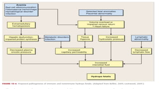
  • #18 Immune hydrops results from transplacental passage of maternal antibodies that destroy fetal red cells. Resultant anemia stimulates marrow erythroid hyperplasia and extramedullary hematopoiesis in the spleen and liver. The latter likely causes portal hypertension and impaired hepatic protein synthesis, which decreases plasma oncotic pressure (Nicolaides, 1985). Fetal anemia also may raise central venous pressure (Weiner, 1989). Finally, tissue hypoxia from anemia may increase capillary permeability, such that fluid collects in the fetal thorax, abdominal cavity, and/or subcutaneous tissue
  • #19 Overall, only 40 percent of pregnancies with nonimmune hydrops result in a liveborn neonate. For these, the neonatal survival rate is only about 50 percent. Sohan and colleagues (2001) reviewed 87 pregnancies with hydrops and found that 45 percent of those diagnosed before 24 weeks’ gestation had a chromosomal abnormality. The most common was 45, X—Turner syndrome (Chap. 10, p. 205), and in such cases, the survival rate was < 5 percent. If hydrops is detected in the first trimester, the aneuploidy risk is nearly 50 percent, and most have cystic hygromas Thus, the prognosis of nonimmune hydrops is guarded but is heavily dependent on etiology. In large series from Thailand and Southern China, α4-thalassemia is the predominant cause of nonimmune hydrops, accounting for 30 to 50 percent of cases and conferring an extremely poor prognosis (Liao, 2007; Ratanasiri, 2009; Suwanrath-Kengpol, 2005). In contrast, Sohan and associates (2001) found that treatable causes of nonimmune hydrops—parvovirus, chylothorax, and tachyarrhythmias—each comprised about 10 percent of cases, and with fetal therapy, two thirds of fetuses with these etiologies survived
  • #21 Mirror Syndrome An association between fetal hydrops and development of maternal edema in which the fetus mirrors the mother is attributed to Ballantyne. He called the condition triple edema because the fetus, mother, and placenta all became edematous. The etiology of the hydrops is not related to development of mirror syndrome. It has been associated with hydrops from Rh D alloimmunization, twin-twin transfusion syndrome, placental chorioangioma, and with fetal cystic hygroma, Ebstein anomaly, sacrococcygeal teratoma, chylothorax, bladder outlet obstruction, supraventricular tachycardia, vein of Galen aneurysm, and various congenital infections
  • #22 Diagnostic Evaluation Hydrops is readily detected sonographically. As noted, two effusions or one effusion plus anasarca are required for diagnosis. Edema may be particularly prominent around the scalp, or equally obvious around the trunk and extremities. Effusions are visible as fluid outlining the lungs, heart, or abdominal viscera (Fig. 15-7). In many cases, targeted sonographic and laboratory evaluation will identify the underlying cause of fetal hydrops. These include cases due to fetal anemia, arrhythmia, structural abnormality, aneuploidy, placental abnormality, or complications of monochorionic twinning. Depending on the circumstances, initial evaluation includes the following: 1. Indirect Coombs test for alloimmunization 2. Targeted sonographic fetal and placental examination, including: • A detailed anatomic survey to assess for the structural abnormalities listed in Table 15-4 • MCA Doppler velocimetry to assess for fetal anemia • Fetal echocardiography with M-mode evaluation 3. Amniocentesis for fetal karyotype and for B19 parvovirus, cytomegalovirus, and toxoplasmosis testing as discussed in Chapter 64. Consideration of chromosomal microarray analysis if fetal anomalies are present 4. Consideration of Kleihauer-Betke test for fetomaternal hemorrhage if anemia is suspected, depending on findings and test results 5. Consideration of testing for α-thalassemia and/or inborn errors of metabolism