แนวทางปฏิบัติทางคลินิกทางทันตกรรมประดิษฐ
(CLINICAL PRACTICE GUIDELINE IN PROSTHODONTICS)

                          จัดทําโดย



     คณะอนุกรรมการฝกอบรมและสอบเพื่ออนุมัติบัตร/วุฒิบัตร
       ความรูความชํานาญในการประกอบวิชาชีพทันตกรรม
             
                   สาขาทันตกรรมประดิษฐ

                            เสนอ

                        ทันตแพทยสภา
                      ธันวาคม พ.ศ. 2549
แนวทางปฏิบัติทางคลินิกทางทันตกรรมประดิษฐ
          (CLINICAL PRACTICE GUIDELINE IN PROSTHODONTICS)

                                         สารบัญ

1. แนวทางปฏิบัติทางคลินิก การทําฟนเทียมทั้งปากชนิดถอดได         หนา 1 – 10
   (CLINICAL PRACTICE GUIDELINE FOR REMOVABLE COMPLETE DENTURE)

2. แนวทางปฏิบัติทางคลินิก การทําฟนเทียมบางสวนชนิดถอดได         หนา 11 – 12
   (CLINICAL PRACTICE GUIDELINE FOR REMOVABLE PARTIAL DENTURE)

3. แนวทางปฏิบัติทางคลินิก การทําฟนเทียมชนิดติดแนน               หนา 23 – 32
   (CLINICAL PRACTICE GUIDELINE FOR FIXED PARTIAL DENTURE)
แผนภูมิแนวทางปฏิบัติทางคลินิก การทําฟนเทียมทั้งปากชนิดถอดได
                CLINICAL PRACTICE GUIDELINE FOR
                 REMOVABLE COMPLETE DENTURE

                                      ทันตแพทยศาสตรบัณฑิต




การตรวจวินิจฉัยและการวางแผนการรักษา          วิธีการรักษา         การดูแลและการติดตามผล
    Diagnosis and Treatment Plan         Clinical Procedures   Maintenance and Periodic recall




                                                                                                 1
การตรวจวินิจฉัยและการวางแผนรักษา


                                    ตรวจประวัติผูปวยทั่วไปและชองปาก



ถามีโรคประจําตัวสงตอแพทยรักษา                                                      ไมมีโรคประจําตัว



                พิจารณาวาฟนธรรมชาติที่เหลืออยู เนื้อเยื่อและกระดูกทีรองรับฟนทียม
                                                                       ่                              ภาพรังสี
                                                                                             ชิ้นหลอเพื่อศึกษา
                                                                      วางแผนการรักษา

  ถอนฟนธรรมชาติ                                รักษาฟนธรรมชาติ                    มีการตัดแตงเนื้อเยื่อและกระดูก
     ออกหมด                                           เอาไว                             เสริมขนาดสันเหงือก



                                              ทําฟนเทียมทั้งปากชนิดถอดได
                                         ทําฟนเทียมทั้งปากชนิดถอดไดทับรากฟน
                                                                                                                      2
                                    ทําฟนเทียมทั้งปากชนิดถอดไดใสทนทีหลังถอนฟน
                                                                     ั
การตรวจวินิจฉัย

หลักการ        - ฟนเทียมทังปากชนิดถอดได หมายถึง ฟนเทียมทั้งปากสําหรับผูปวยที่ไมมฟนธรรมชาติเหลืออยูเลย หรือจะเปนฟนเทียมทับ
                           ้                                                          ี
                 รากฟนธรรมชาติที่เหลืออยู โดยฐานฟนเทียมทําจากพลาสติกหรือโลหะ และจะเปนฟนเทียมทังปากชนิดถอดได ที่ใส
                                                                                                       ้
                 ทันทีหลังถอนฟนธรรมชาติออกหมดก็ได

วัตถุประสงค   - 1. เฟอฟนฟูสภาพในชองปากของผูปวยใหมฟนทําหนาที่ในการบดเคี้ยวอาหารได
                                                          ี
                 2. เพื่อความสวยงามของผูปวย
                 3. เพื่อใหผูปวยมีสุขภาพกายและใจทีดี
                                                     ่

การวินิจฉัย    - ผูปวยที่มีสขภาพรางกายที่มีผลกระทบตอการใสฟนเทียมทั้งปาก เชน โรคเบาหวาน โรคพารกินสันชนิดรุนแรง ควรไดรบการรักษา
                               ุ                                                                                                           ั
                 โรคทางรางกายโดยแพทยเฉพาะทางใหมสุขภาพดีพอที่จะสามารถมารับรักษาทางทันตกรรมตอได ซึ่งทันตแพทยควรตรวจดูในชอง
                                                             ี
                 ปากโดยละเอียด ดังนี้
                        1. ถามีฟนธรรมชาติเหลืออยู ควรตรวจสภาพของฟนวามีผุ หรือโรคปริทันตที่ยังสามารถรักษาเก็บไวไดหรือไม เพื่อเปนฟนหลัก
                             ในการเกาะของตะขอฟนปลอมชนิดถอดไดบางสวนหรือทําฟนเทียมทั้งปากทับรากฟนหรือสมควรถอนออกหมด เพื่อทําฟนเทียม
                             ทั้งปาก
                        2. สันเหงือก - ตรวจวามีสภาพสมบูรณพอที่จะรองรับฟนเทียมทั้งปากหรือไม ถามีเนื้อเยื่อไมสมบูรณ เชน เนือเยื่อนวม (flabby
                                                                                                                                      ้
                              tissue) หรือมีแผลเรื้อรังตองรักษาใหเนื้อเยื้อสมบูรณกอนทํา ถามีปุมกระดูกที่ขัดขวางการใสฟนเทียมก็ควรตัดแตงกระดูกให
                                                                                     
                             มีรูปรางเหมาะกับการใสฟนเทียมไดดีกอน ซึ่งการวินิจฉัยที่ดี ควรมี
                                                                    
                                  1. ภาพถายรังสี ทั้งฟนธรรมชาติและกระดูกขากรรไกร
                                  2. ชิ้นหลอเพือการวินิจฉัย
                                                ่
                             จะไดเปนตัวชวยในการวินิจฉัย และวางแผนการรักษาไดอยางถูกตอง
                                                                                                                                                          3
ขอบงชีในการใสฟนเทียมทั้งปากถอดได
        ้
                1. ผูปวยที่ไมมีฟนธรรมชาติเหลือเลย
                                   
                2. ผูปวยที่มีฟนธรรมชาติเหลืออยูนอย สมควรถอนออกโดยคํานึงถึงพยาธิสภาพของฟน สุขภาพในชองปาก เศรษฐานะและพฤติกรรมการดูแล
                    สุขภาพของผูปวยเปนสําคัญ
                3. ผูปวยตองการใสฟนเทียมทั้งปากชนิดถอดได
ขอหามสําหรับการใสฟนเทียมทั้งปากชนิดถอดได
                1. ผูปวยที่แพพลาสติก
                2. ผูปวยที่มสุขภาพรางกายเสื่อมโทรมที่มีผลใหไมสามารถชวยเหลือตนเองได
                                ี
                3. ผูปวยที่มสุขภาพจิตใจไมสมบูรณขาดความสามารถในการควบคุมตนเองได
                              ี
                4. จากสาเหตุอื่น ๆ ซึ่งอยูในดุลพินิจของทันตแพทยผูรักษา




                                                                                                                                            4
วิธีการทําฟนเทียมทั้งปากชนิดถอดได

ตรวจภายในชองปากและพิมพปากครั้งแรกเพื่อชิ้นหลอศึกษา
                                            ภาพรังสี
หลังจากถอนฟนธรรมชาติหรือผาตัดตกแตงสันเหงือกแลว

                                            ทําถาดพิมพปากเฉพาะบุคคล (หองปฏิบตการ)
                                                                              ั ิ
           พิมพปากครั้งที่ 2 เพื่อชิ้นหลอหลัก

                                            แทนกัดขี้ผง (หองปฏิบติการ)
                                                       ึ้         ั
        หาความสัมพันธของขากรรไกรและบันทึก
                ความสัมพันธออกมา

                                            เรียงซี่ฟน (หองปฏิบตการ)
                                                                 ั ิ
              ลองฟนโดยใหผูปวยยอมรับ
                                            เปลี่ยนสวนที่เปนขีผึ้งใหเปนพลาสติก (หองปฏิบัติการ)
                                                                ้
        ใสฟนเทียมใหกับผูปวย การแนะนําการใช
                  และการดูแลฟนเทียม


      ตรวจแกไขเปนระยะจนผูปวยใสฟนเทียมไดดี

                                                                                                      5
               พบทันตแพทย ทุก 6 เดือน
วิธีการทําฟนเทียมทั้งปากชนิดถอดได
         1. พิมพปากครั้งแรก - ทําชิ้นหลอเพื่อการศึกษาและวางแผนการรักษา
         2. ถายภาพรังสี - ดูสภาพของฟนและกระดูกขากรรไกร
         3. ถาตองมีการสงตอผูปวยไปยังทันตแพทยสาขาอื่น ควรอธิบายใหผปวยเขาใจในการรักษานั้น ๆ ดวย หลังจากเสร็จแลวจึงมาพิมพปากครั้งที่ 2
                                                                               ู
         4. พิมพปากครั้งที่ 2 - ทําชิ้นหลอในการทํางาน เพื่อทําแทนกัดขี้ผึ้ง
         5. นําแทนกัดขี้ผึ้ง มาหาความอูมของริมฝปากและใบหนา ความสัมพันธของขากรรไกรตอขอตอขากรรไกร ความสัมพันธของขากรรไกรทั้ง
             ในแนวราบ แนวดิ่ง และบันทึกความสัมพันธนั้นจากในปากเพื่อมาทํางานในหองปฏิบัติการ เลือกขนาด สี รูปรางของซี่ฟนเทียม ควรใหผูปวย
             มีสวนรวมในการเลือกดวย
         6. นําแทนกัดที่บันทึกความสัมพันธของขากรรไกรแลวมาเขาเครื่องจําลองขากรรไกร (Articulator) เพื่อการเรียงฟนตอไป
         7. ควรลองฟนหนาและหลังใหผูปวยดูวาพอใจหรือไมและแกไขตามที่ผูปวยตองการเทาที่ทันตแพทยสามารถจะทําไดตามหลักวิชาการ
                                            
         8. ดําเนินขันตอนในหองปฏิบัติการ เพื่อใหฐานฟนเทียมที่เปนขี้ผึ้งเปลี่ยนเปนฐานพลาสติก จนฟนเทียมพรอมจะใสใหกับผูปวย
                      ้                                                                                                          
         9. ใสฟนเทียมใหผูปวย โดยตรวจและแกไขฟนเทียมใหเขาที่เรียบรอย จนผูปวยไมมีอาการเจ็บและการสบฟนถูกตอง
                  
         10. ทันตแพทยควรอธิบายวิธีการใชฟนเทียมและการรักษาฟนเทียมที่ถูกตองใหผูปวยทราบ
         11. ทันตแพทยควรนัดผูปวยมาตรวจฟนเทียมและแกไขความผิดปกติที่เหลืออยูเปนระยะจนกวาผูปวยจะสามารถใชฟนเทียมเคี้ยวอาหารได
                                                                                                     
         12. อายุการใชงานของฟนเทียม เฉลี่ยประมาณ 2-5 ป ซึ่งอาจจะมากหรือนอยกวานั้น ขึนกับปจจัยรวมอื่น ๆ ซึ่งอยูในดุลยพินิจของทันตแพทย
                                                                                            ้
         13. ควรมีการติดตามผลโดยใหผปวยพบทันตแพทยทุก 6 เดือน
                                         ู




                                                                                                                                                   6
หมายเหตุ -           ในกรณีที่ฐานฟนเทียมเปนโลหะหลังจากไดช้นหลอหลักแลว ควรทําฐานฟนเทียมเปนโลหะกอน
                                                                  ิ
             (สงหองปฏิบติการ) จึงมาทําแทนกัดขี้ผึ้ง เพื่อหาความสัมพันธของขากรรไกรตอไป
                         ั
                     ในกรณีที่ทําฟนเทียมทั้งปากทับราก ควรเตรียมฟนธรรมชาติที่จะเก็บไว เชน :- กรอแตงฟนไมใหมีจุดคอด (Undercut) รักษา
             รากฟน รักษาโรคปริทันต ใหเรียบรอยกอน จึงจะพิมพปากครั้งที่ 2 เพื่อทําชิ้นหลอหลัก
                     ในกรณีที่ทาฟนเทียมทั้งปากใสทันทีหลังถอนฟน ทันตแพทยควรเตรียมการถอนฟนและหยุดการไหลของเลือดใหดีกอน จึงจะทํา
                                ํ                                                                                                 
             การใสฟนเทียมและควรใหผปวยใสฟนเทียมทั้งคืน และกลับมาพบทันตแพทยภายใน 24-48 ช.ม. ดวย โดยผูปวยควรติดตอทันตแพทยผูให
                                        ู
             การรักษาไดเมือมีปญหาเกิดขึ้น
                           ่




                                                                                                                                            7
การดูแลรักษาฟนเทียมและการติดตามผล




   ใหผูปวยทราบถึง             การดูแลรักษาความสะอาด        พบทันตแพทย
ประสิทธิภาพของฟนเทียม                  ฟนเทียม               ทุก 6 เดือน




                                                                             8
การดูแลรักษาฟนเทียมและการติดตามผล
                  ทันตแพทยควรอธิบายใหผปวยเขาใจถึงประสิทธิภาพของฟนเทียมทั้งปากชนิดถอดไดวาที่จริงแลวจะมีแรงเคี้ยวอาหารไดนอยกวาฟนธรรมชาติ
                                         ู 
เพราะแรงเคี้ยวจะไดประมาณ 50 – 70% ของฟนธรรมชาติเทานัน เพราะฉะนั้นควรเลี่ยงอาหารเหนียวและแข็ง และควรถอดฟนเทียมออกมาทําความสะอาดหลัง
                                                              ้
อาหารทุกครั้ง รวมทั้งทําความสะอาดในชองปากใหสะอาดเชนกัน ไมควรใสฟนเทียมนอน ควรแชฟนเทียมในน้ําสะอาดถาไมไดใส ระวังการตก เพราะฟนเทียมอาจ
แตกหักได ถามีปญหาใหกลับมาพบทันตแพทยทันที แมวาผูปวยคิดวาฟนเทียมใชงานไดดีก็ควรพบทันตแพทยทุก 6 เดือน เพื่อทันตแพทยจะไดตรวจหากมีอะไร
ผิดปกติจะไดแกไขได และผูปวยควรเขาใจดวยวา ฟนเทียมก็มีอายุการใชงานเชนกัน ปกติแลว จะมีอายุประมาณ
2 – 5 ป เพราะจะมีการสึกของพลาสติกที่เปนฟนเทียม ทําใหเคี้ยวอาหารไมละเอียด รวมทั้งสันเหงือกอาจยุบตัวมากขึ้น ทําใหฟนเทียมหลวม เวลาเคี้ยวเกิดการโคลง
ตัวของฟนเทียมกดเหงือกเปนแผลเจ็บ ถาการสึกมากอาจตองทําฟนเทียมใหม แตก็ขึ้นอยูกับดุลพินิจของทันตแพทยที่จะพิจารณาใหเหมาะสมวาควรปรับปรุงฟน
เทียมเกาใหใชงานตอไป หรือทําฟนเทียมใหม

ปจจัยเสี่ยงและภาวะแทรกซอนที่อาจพบได
          1. ในการพิมพปากบางครังวัสดุอาจมีความรอนมากเกินไป ที่เนื้อเยื่อในปากจะทนได ทําใหเกิดแผลของเนื้อเยื่อ จึงควรระวังความรอนโดยทําใหวัสดุเปยกน้ํา
                                  ้
             เพื่อลดอุณหภูมิลงและปองกันวัสดุตดเนื้อเยื่อ
                                                ิ
          2. ขณะพิมพปาก วัสดุอาจไหลลงคอผูปวย ทําใหหายใจไมสะดวก จึงควรระวังโดยจัดศีรษะผูปวยใหขากรรไกรขนานกับระดับราบ และอธิบายใหผูปวย
                                              
             เขาใจวิธีทําดวย
          3. ฟนเทียม สามารถแตกหักหรือชํารุดไดจากอุบัติเหตุ และการบดเคี้ยวของที่แข็งมาก ๆ ได
          4. ฟนเทียมอาจติดคราบสกปรก และสึกกรอนเร็วกวาปกติถาผูปวยทําความสะอาดไมถกตอง
                                                                                        ู
          5. ถาผูปวยไมมาพบทันตแพทยเปนระยะหลังการใสฟนเทียมแลว ฟนเทียมอาจทําใหเกิดแผลจุดเจ็บและกลายเปนกอนเนื้อเหตุฟนเทียมได



                                                                                                                                                           9
เอกสารอางอิง
   1. Winkler S: Essential of Complete Denture Prosthodontics : W.B. Sannder. 1979
   2. Carl O. Boucher : Prosthodontic treatment for Edentulous patients 7th Edition. 1975
   3. Jone J. Sharry : Complete Denture Prosthodontic; 3rd Edition MC.Graw-Hill Book. 1974
   4. Brewer AA, Morrow RM : Overdentures, Edition2, St. Louis, CV. Mosby, 1980
   5. Winkler S, Massler M : Oral aspects of aging : The Practice of Geriatrics. Philadelphia, WB Saunders, 1986




                                                                                                                   10
แนวทางปฏิบัติทางคลินิก การทําฟนเทียมบางสวนถอดได
       CLINICAL PRACTICE GUIDELINE FOR REMOVABLE PARTIAL DENTURE


                                     ทันตแพทยศาสตรบัณฑิต



การตรวจวินจฉัยและการวางแผนการรักษา
          ิ                                วิธีการรักษา        การดูแลและการติดตามผล
     Diagnosis and Treatment Plan       Clinical Procedure   Maintenance and Periodic Recall




                                                                                          11
การตรวจวินิจฉัยและการวางแผนการรักษา
                                                      Diagnosis and treatment plan

                                           ตรวจประวัติผูปวยทั้งทางรางกายทั่วไปและชองปาก
                                                 Medical and dental history taken

ถามีโรคประจําตัวสงตอแพทยรักษา                                                                                     ไมมีโรคประจําตัวหรือมีแตไดรับการรักษาแลว



                ภาพรังสี                        พิจารณาฟนธรรมชาติที่เหลืออยู เนื้อเยื่อและกระดูกที่รองรับฟนเทียม                 ชิ้นหลอเพื่อการวินิจฉัย
                                                                                                วางแผนการรักษา


        ถอนฟนธรรมชาติที่มีปญหาออก                                    รักษาฟนธรรมชาติไว                                  มีการตัดแตงเนื้อเยื่อและกระดูก
                                                                                                                            แกไขรูปรางและขนาดสันเหงือก


                                ทําฟนเทียมบางสวนถอดได : - ฟนเทียมบางสวนถอดไดฐานอะคริลิก ฟนเทียมบางสวนถอดไดฐานโลหะ
                                                                                                                                                         12
การตรวจวินิจฉัย

หลักการ       ฟนเทียมบางสวนถอดได หมายถึง ฟนเทียมที่ใชทดแทนฟนธรรมชาติทสูญเสียไปบางสวน และผูปวยสามารถถอดใส
                                                                           ี่
              ฟนเทียมไดดวยตนเอง

วัตถุประสงค 1. เพื่อฟนฟูสภาพในชองปากของผูปวยใหมีฟนเพื่อทําหนาที่ในการบดเคี้ยวอาหาร
             2. เพื่อความสวยงามของผูปวย
             3. เพื่อใหผูปวยมีสุขภาพกายและใจที่ดี

การวินิจฉัย   ผูปวยมีสุขภาพรางกายที่มีผลกระทบตอการใสฟนเทียมบางสวนถอดได เชน โรคเบาหวาน โรคพารกินสันชนิดรุนแรง โรคลมชัก
              และโรคทางระบบตางๆที่มีผลกระทบโดยตรงตอสุขภาพรางกายทั่วไป ควรไดรบการรักษาโรคทางรางกายโดยแพทยเฉพาะทางใหมี
                                                                                      ั
              สุขภาพดีเพียงพอที่จะสามารถรับการรักษาทางทันตกรรมตอได




                                                                                                                              13
การรักษาทางทันตกรรมเริ่มจากทันตแพทยควรตรวจดูในชองปากโดยละเอียดดังนี้
                    1. ฟนธรรมชาติที่เหลืออยู ควรตรวจสภาพของฟนวามีฟนผุ หรือโรคปริทันตที่ยังสามารถเก็บไวไดหรือไม หรือ
             สมควรถอนออก รวมทั้งประเมินสภาพฟนหลัก โดยพิจารณาความแข็งแรงวามีเพียงพอที่จะสามารถใชเปนหลักในการ
             วางตะขอฟนเทียมบางสวนถอดไดหรือไม
                    2. สันเหงือก ตรวจสภาพความสมบูรณของสันเหงือกที่ใชรองรับฟนเทียมบางสวนถอดได ถามีเนื้อเยื่อไม
             สมบูรณ เชน เนื้อเยื่อนวม ( flabby tissue) หรือมีแผลเรื้อรังตองรักษาใหเนื้อเยื่อเปนปกติกอนใสฟน ในกรณีที่มีปม
                                                                                                                              ุ
             กระดูกที่กีดขวางตอการใสฟน ควรตัดแตงกระดูกใหมีรูปรางเหมาะสมตอการใสฟนเทียมใหดีกอน ทั้งนี้การวินิจฉัยที่ดีควรมี
                            1. ภาพถายรังสี ทั้งฟนธรรมชาติและกระดูกขากรรไกร
                            2. ชิ้นหลอเพื่อการวินิจฉัย

ขอบงชี้ในการใสฟนเทียมบางสวนถอดได
                            1. ผูปวยที่ไมมีฟนเหลือเพียงพอในการบดเคี้ยวอาหาร
                            2. ผูปวยที่เสียความสวยงามจาการสูญเสียฟนและมีผลตอสภาพรางกายและจิตใจ




                                                                                                                                       14
ขอหามสําหรับการใสฟนเทียมบางสวนถอดได
                     
                           1. ผูปวยมีสุขภาพจิตไมสมบูรณขาดความสามารถในการควบคุมตนเองได
                           2. สาเหตุอื่นๆ ซึ่งอยูในดุลยพินิจของทันตแพทยผูรักษา

ปจจัยเสี่ยงกอนการรักษา
                           1.   การวางแผนการรักษาไมเหมาะสมเพียงพอ
                           2.   การออกฟนเทียมไมเหมาะสม
                           3.   เกิดโรคปริทนต ฟนผุ เหงือกอักเสบ
                                           ั
                           4.   สุขภาพชองปากที่ไมดี
                           5.   มีโรคปากอักเสบเหตุฟนเทียม ( denture stomatitis)




                                                                                             15
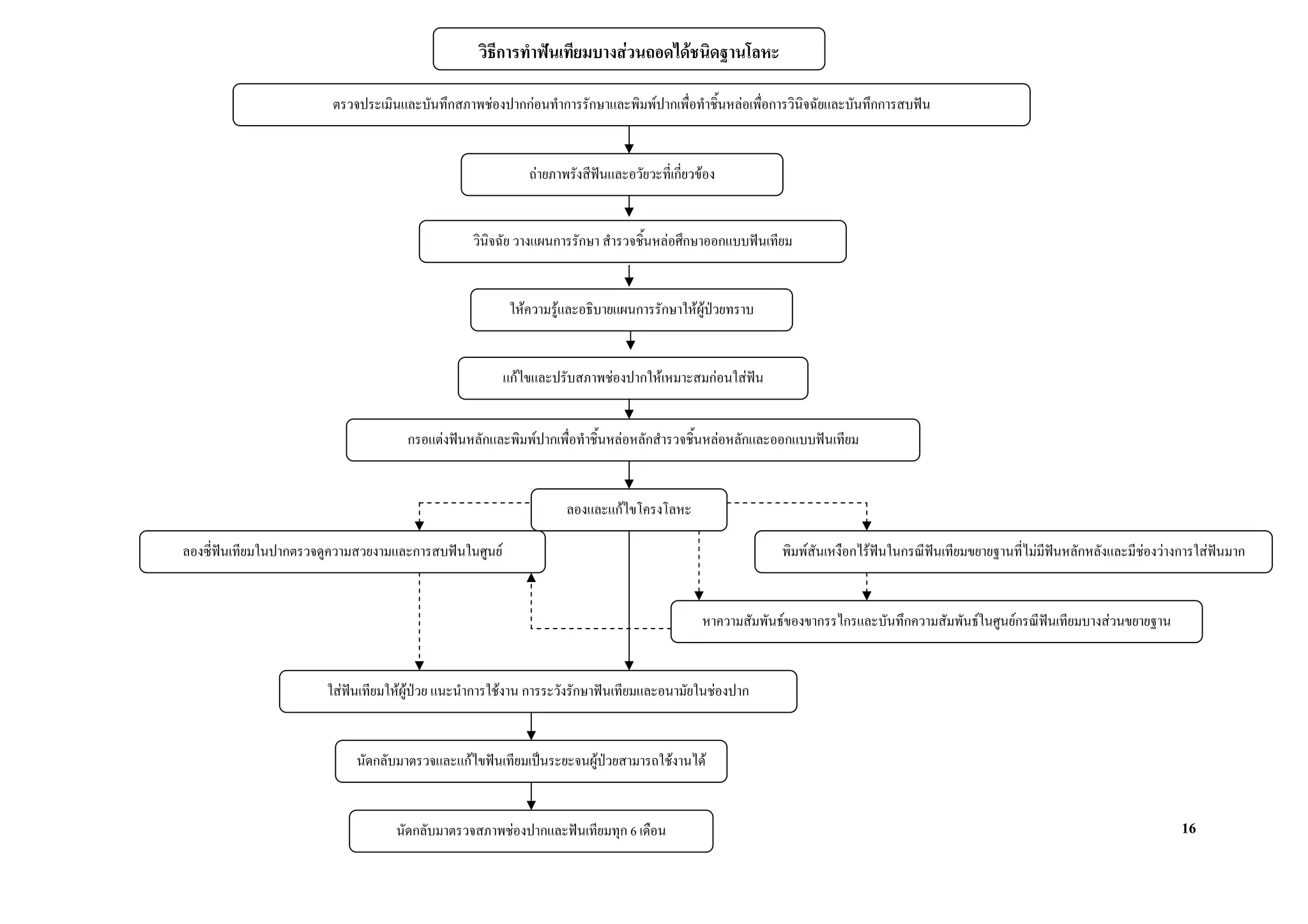
วิธีการทําฟนเทียมบางสวนถอดไดชนิดฐานโลหะ

                        ตรวจประเมินและบันทึกสภาพชองปากกอนทําการรักษาและพิมพปากเพื่อทําชิ้นหลอเพื่อการวินิจฉัยและบันทึกการสบฟน


                                                            ถายภาพรังสีฟนและอวัยวะที่เกี่ยวของ


                                                 วินิจฉัย วางแผนการรักษา สํารวจชิ้นหลอศึกษาออกแบบฟนเทียม


                                                         ใหความรูและอธิบายแผนการรักษาใหผูปวยทราบ


                                                        แกไขและปรับสภาพชองปากใหเหมาะสมกอนใสฟน
                                                                                                 


                                     กรอแตงฟนหลักและพิมพปากเพื่อทําชิ้นหลอหลักสํารวจชิ้นหลอหลักและออกแบบฟนเทียม


                                                                   ลองและแกไขโครงโลหะ

ลองซี่ฟนเทียมในปากตรวจดูความสวยงามและการสบฟนในศูนย                                                      พิมพสันเหงือกไรฟนในกรณีฟนเทียมขยายฐานที่ไมมีฟนหลักหลังและมีชองวางการใสฟนมาก
                                                                                                                                                             


                                                                                              หาความสัมพันธของขากรรไกรและบันทึกความสัมพันธในศูนยกรณีฟนเทียมบางสวนขยายฐาน


                       ใสฟนเทียมใหผูปวย แนะนําการใชงาน การระวังรักษาฟนเทียมและอนามัยในชองปาก


                            นัดกลับมาตรวจและแกไขฟนเทียมเปนระยะจนผูปวยสามารถใชงานได
                                                                       


                                   นัดกลับมาตรวจสภาพชองปากและฟนเทียมทุก 6 เดือน                                                                                                  16
การทําฟนเทียมบางสวนถอดไดชนิดฐานโลหะ
วิธทํา
   ี
1. ตรวจประเมินและบันทึกสุขภาพชองปากผูปวยและพิมพปากเพื่อทําชิ้นหลอศึกษา
2. ถายภาพรังสีประเมินสภาพของฟนและกระดูกขากรรไกร
3. วางแผนการรักษา สํารวจชิ้นหลอ ออกแบบฟนเทียม และลําดับขั้นตอนในการรักษา
4.ใหความรูและอธิบายแผนการรักษาใหผปวยทราบ
                                       ู
5. ถาตองมีการสงตอผูปวยไปยังแพทยและหรือทันตแพทยสาขาอื่นๆ ควรอธิบายผูปวยใหเขาใจในการรักษานั้นๆ
6. กรอแตงฟนหลักและพิมพปากเพื่อทําชิ้นหลอหลัก สํารวจชิ้นหลอหลักและออกแบบฟนเทียม
7.ลองและแกไขโครงโลหะใหใสไดพอดีในปากผูปวย
8. พิมพสันเหงือกไรฟนลางในกรณีฟนเทียมขยายฐานที่ไมมีฟนหลักหลังและมีชองวางการใสฟนมาก
                                                         
9. หาความสัมพันธของขากรรไกรและบันทึกความสัมพันธในศูนยกรณีฟนเทียมบางสวนขยายฐาน
10. ลองซี่ฟนเทียมในปากตรวจดูความสวยงามและการสบฟนในศูนย
            
11.ใสฟนเทียมใหผปวย แนะนําการใชงาน การระวังรักษาฟนเทียมและอนามัยในชองปาก
                   ู
12.นัดกลับมาตรวจและแกไขฟนเทียมเปนระยะจนผูปวยสามารถใชงานได
13. นัดกลับมาตรวจสภาพชองปากและฟนเทียมทุก 6 เดือน


                                                                                                           17
วิธีการทําฟนเทียมบางสวนถอดไดชนิดฐานอะคริลิก

                                    ตรวจประเมินและบันทึกสภาพชองปากกอนทําการรักษาและพิมพปากเพื่อทําชิ้นหลอเพื่อการวินิจฉัยและบันทึกการสบฟน


                                                                       ถายภาพรังสีฟนและอวัยวะที่เกี่ยวของ


                       ฟนเทียมบางสวนถอดไดชนิดฐานอะคริลิกรวมกับตะขอลวดดัด                              ฟนเทียมบางสวนถอดไดชนิดฐานอะคริลิก

                                                                                สํารวจชิ้นหลอศึกษา


                                                                       วินิจฉัย วางแผนการรักษา ออกแบบฟนเทียม


                                                                    ใหความรูและอธิบายแผนการรักษาใหผูปวยทราบ


                                                                   แกไขและปรับสภาพชองปากใหเหมาะสมกอนใสฟน
                                                                                                            


                                                  กรอแตงฟนหลักและพิมพปากเพื่อทําชิ้นหลอหลักสํารวจชิ้นหลอหลักและออกแบบฟนเทียม


ลองซี่ฟนเทียมในปากตรวจดูความสวยงามและการสบฟนในศูนย                                                                    พิมพสันเหงือกไรฟนในกรณีฟนเทียมบางสวนขยายฐาน และมีชวงการใสฟนหลายซี่


                                                                                                      หาความสัมพันธของขากรรไกรและบันทึกความสัมพันธในศูนยกรณีฟนเทียมบางสวนขยายฐาน


                       ใสฟนเทียมใหผปวย แนะนําการใชงาน การระวังรักษาฟนเทียมและอนามัยในชองปาก
                                       ู


                                 นัดกลับมาตรวจและแกไขฟนเทียมเปนระยะจนผูปวยสามารถใชงานได
                                                                            
                                                                                                                                                                                             18
                                        นัดกลับมาตรวจสภาพชองปากและฟนเทียมทุก 6 เดือน
การทําฟนเทียมบางสวนถอดไดชนิดฐานอะคริลิก
วิธทํา
    ี
1. ตรวจประเมินและบันทึกสุขภาพชองปากผูปวยและพิมพปากเพื่อทําชิ้นหลอศึกษา
2. ถายภาพรังสีประเมินสภาพของฟนและกระดูกขากรรไกร
3. วางแผนการรักษา สํารวจชิ้นหลอ ออกแบบฟนเทียม และลําดับขั้นตอนในการรักษา
4.ใหความรูและอธิบายแผนการรักษาใหผูปวยทราบ
             
5. ถาตองมีการสงตอผูปวยไปยังแพทยและหรือทันตแพทยสาขาอื่นๆ ควรอธิบายผูปวยใหเขาใจในการรักษานั้นๆ
6. กรอแตงฟนหลักและพิมพปากเพื่อทําชิ้นหลอหลัก สํารวจชิ้นหลอหลักและออกแบบฟนเทียม
7. พิมพสันเหงือกไรฟนลางในกรณีฟนเทียมขยายฐานที่ไมมีฟนหลักหลังและมีชองวางการใสฟนมาก
                                                         
 8. หาความสัมพันธของขากรรไกรและบันทึกความสัมพันธในศูนยกรณีฟนเทียมบางสวนขยายฐาน
9. ลองซี่ฟนเทียมในปากตรวจดูความสวยงามและการสบฟนในศูนย
           
10.ใสฟนเทียมใหผูปวย แนะนําการใชงาน การระวังรักษาฟนเทียมและอนามัยในชองปาก
                     
11. นัดกลับมาตรวจและแกไขฟนเทียมเปนระยะจนผูปวยสามารถใชงานได
12. นัดกลับมาตรวจสภาพชองปากและฟนเทียมทุก 6 เดือน



                                                                                                           19
การดูแลฟนเทียมบางสวนถอดไดและการติดตาม




 ใหผูปวยทราบถึง        การดูแลรักษาทําความ    ผูปวยไปพบทันตแพทย
ประสิทธิภาพของฟน              สะอาดฟน                 ทุก 6 เดือน

                                                           20
ผลการรักษาที่พึงประสงค
                          ผูปวยสามารถใชฟนเทียมไดอยางมีประสิทธิภาพและพึงพอใจความสวยงาม

ภาวะแทรกซอนที่อาจพบได
                     1. ฟนเทียมหลวมและอาจกลืนติดคอได
                     2. เกิดโรคปากอักเสบเหตุฟนเทียม
                     3. แพสารที่ใชทําฟนเทียม

การดูแลรักษาฟนเทียมและการติดตามผล

                        ทันตแพทยควรอธิบายใหผูปวยเขาใจถึงประสิทธิภาพของฟนเทียมบางสวนถอดไดวามีแรงเคี้ยว
อาหารไดนอยกวาฟนธรรมชาติ ดังนั้นควรเลี่ยงอาหารเหนียวและแข็ง และควรถอดฟนเทียมออกมาทําความสะอาดและทํา
ความสะอาดชองปากทุกครั้งหลังอาหาร ไมควรใสฟนเทียมนอน ควรแชฟนเทียมเก็บไวในน้ําสะอาด
                                                                  
                        ถามีปญหาใหกลับมาพบทันตแพทยทันที และควรพบทันตแพทยทุก 6 เดือน เพื่อทันตแพทยจะ
ไดตรวจและแกไขสิ่งผิดปกติที่อาจเกิดขึ้นได


                                                                                                            21
เอกสารอางอิง
     1.William R. Laney, Joseph A Gibilisco : Diagnosis and treatment in prosthodontics, Lea & Febiger, 1983
     2. Devis Henderson, Victor L. Steffel : McCracken’s Removable partial prosthodontics, C.V. Mosby Company, 1981
     3. James S. Brudvik: Advanced Removable Partial Denture, Quintessence Publishing Co, Inc, 1999
     4. Louis J. Boucher, Robert P. Renner: Treatment of partial edentulous patients, C.V. Mosby Company, 1981
     5. Hall Wb, Roberts WE, LaBarre EE: Decision making in dental tratment planning, St Louis: Mosby-Year Book,
1994




                                                                                                                 22
แนวทางปฏิบติทางคลินิก การทําฟนเทียมชนิดติดแนน
                      ั
                           CLINICAL PRACETICE GUIDELINE FOR
                                 FIXED PARTIAL DENTURE


                                      ทันตแพทยศาสตรบัณฑิต




การตรวจวินิจฉัยและการวางแผนการรักษา         วิธีการรักษา            การดูแลและการติดตามผล
Diagnosis and Treatment Plan          Clinical Procedures    Maintenance and Periodic recall



                                                                                      23
การตรวจวินิจฉัยและการวางแผนการรักษา
                                               Diagnosis and Treatment Plan

                                     ตรวจประวัติผูปวยทั้งทางรางกายทั่วไปและชองปาก
                                         Medical and Dental History taken
                                                                 .

   ถามีโรคประจําตัวสงแพทยรักษา                                                                       ไมมโรคประจําตัว
                                                                                                            ี


ชิ้นหลอเพื่อการศึกษา         พิจารณาวาฟนธรรมชาติที่ใชเปนฟนหลัก เนื้อเยื่อ และกระดูกที่รองรับฟนหลัก           ภาพรังสี


                                                                                วางแผนการรักษา
           รักษาฟนธรรมชาติที่มีชวิตเอาไว
                                 ี                 ฟนธรรมชาติที่ไดรับรักษาคลองรากฟนแลว           มีการตัดแตงเนื้อเยื่อและกระดูก



                                                                                                                               24
                          ทําฟนเทียมชนิดติดแนน:- ครอบฟน สะพานฟน และ/หรือ เดือยฟน
การตรวจวินิจฉัย
หลักการ        - ฟนเทียมชนิดติดแนน หมายถึง ฟนเทียมที่ยึดติดกับฟนธรรมชาติ หรือรากฟนธรรมชาติอยางถาวร ผูปวยไมสามารถถอด
                          ออกไดวัสดุทใชไดแก ทองผสมลวน (Gold alloys) หรือใชรวมกับกระเบื้อง(Porcelain fused to gold alloy) โลหะผสมลวน
                                       ี่
                          (Metal alloys) หรือใชรวมกับกระเบื้อง(Porcelain fused to metal alloys) หรือกระเบืองลวน (All Ceramics)
                                                                                                            ้

วัตถุประสงค     - 1. เพื่อการบูรณะฟน ที่แตกหัก หรือชํารุดเสียหาย ที่ไมสามารถบูรณะดวยวิธอุดฟน หรือวิธีอื่นๆได
                                                                                           ี
                        2. เพื่อฟนฟูสภาพในชองปากของผูปวย ใหมฟนที่สามารถทําหนาที่ในการบดเคียวอาหารไดใกลเคียงหรือดีเทา ฟนธรรมชาติ
                                                                   ี                              ้
                            ที่ดี กอนการชํารุดหรือแตกหัก
                        3. เพื่อความสวยงามของผูปวย  
                        4. เพื่อใหผูปวยมีสุขภาพกาย และสุขภาพใจที่ดี
                                       

การวินจฉัย
      ิ               - ผูปวยมีสุขภาพรางกาย ที่มีผลกระทบตอการใสฟนชนิดติดแนน เชนโรคเบาหวาน โรคตางๆ มีผลโดยตรงตอสุขภาพรางกาย
                 ทั่วไป ควรไดรับการรักษาโรคทางกาย โดยแพทยเฉพาะทางใหมีสขภาพดีพอทีจะสามารถรับการรักษาทางทันตกรรมตอได ทันตแพทย
                                                                               ุ           ่
                      ควรตรวจดูในชองปากโดยละเอียดดังนี:้ -
                       1. ฟนธรรมชาติที่เหลืออยู ควรตรวจสภาพฟนวามีผุ หรือมีโรคปริทันตที่ยังสามารถรักษา เก็บไวไดหรือไม เพื่อใชเปนฟนหลักของ
                             ฟนเทียมชนิดติดแนน หรือสมควรถอนออก



                                                                                                                                                 25
2. ปรับสภาพของเนื้อเยื่อ หรือกระดูก ใหเหมาะสมกับการใสฟนเทียมชนิดติดแนนไดดีกอน ซึ่งการวินิจฉัยที่ดี ควรมีสิ่งตอไปนี้
                          เพื่อชวยในการวินิจฉัย และวางแผนการรักษาไดอยางถูกตอง:-
                          2.1 ภาพถายรังสี ทั้งฟนธรรมชาติ และกระดูกขากรรไกรทีเ่ กี่ยวของกับการใสฟนเทียมชนิดติดแนน
                          2.2 แบบหลอจําลองเพื่อการวินจฉัย
                                                       ิ

แนวทางการวางแผนการรักษาดวยวิธีการ ครอบฟน ครอบฟนพรอมเดือยฟน และ/หรือสะพานฟนเทียมชนิดติดแนน

1. ขอบงชี้การรักษา
       1.1 ฟนธรรมชาติของผูปวย ที่สีฟนเปลี่ยนไปจากสีเดิมจนขาดความสวยงามจนผูปวยไมสามารถยอมรับได และมีความตองการทําให
                                                                                  
           สวยงามเหมือน ฟนธรรมชาติ กอนการเปลี่ยนสีของฟนเดิม
       1.2 ฟนธรรมชาติของผูปวยไดรบการเสียหายจากการแตก หัก บิน จนไมสามารถซอมแซมไดดวยวิธี การบูรณะแบบอนุรกษ (เชนอุดฟน) ได
                                      ั                          ่                                                   ั
       1.3 ฟนธรรมชาติของผูปวย ซึ่งไดรับการรักษาคลองรากฟนแลว เสี่ยงตอการแตกหัก ชองวาง ที่เกิดจากการสูญเสียฟนธรรมชาติ เหมาะกับ
           การรักษาดวยวิธี ใสสะพานฟนเทียมชนิดติดแนน

2. ขอหามสําหรับการใสฟนเทียมชนิดติดแนน
       2.1 ผูปวยที่มสุขภาพรางกายเสื่อมโทรมที่มีผลใหไมสามารถชวยเหลือตนเองได
                      ี
       2.2 ผูปวยที่มสุขภาพจิตใจไมสมบูรณขาดความสามารถในการควบคุมตนเองได
                        ี
       3.3 จากสาเหตุอื่นๆ ซึ่งอยูในดุลพินจของทันตแพทยผูรักษา
                                          ิ


                                                                                                                                                    26
วิธีการทําฟนเทียมชนิดติดแนน

                                  ตรวจภายในชองปากและพิมพปากครั้งแรกเพื่อชิ้นหลอศึกษา

                                                                             ภาพรังสี
                           รักษาฟนธรรมชาติและปริทันตใหพรอมเพื่อการใสฟนเทียมชนิดติดแนน

                                                                            ทําถาดพิมพปากเฉพาะบุคคล(หองปฏิบัติการ)
                               กรอแตงฟนหลัก พิมพปากครั้งที่ 2 เพื่อชิ้นหลองาน ใสครอบฟนหลัก

                                                                          ทําฟนเทียมชนิดติดแนนจากชิ้นหลองาน
(หองปฏิบตการ)
         ัิ

                   ลองฟนเทียมชนิดติดแนนใหผูปวยยอมรับใสยึดดวยซีเมนต และแนะนําถึงวิธีการดูแลรักษา



                 ทันตแพทย ดูแลรักษา และตรวจสภาพฟนปลอมชนิดติดแนนและสวนที่เกี่ยวของเปนระยะทุก 6 เดือน


                                                                                                                       27
วิธีทํา
          1.  พิมพปากครั้งแรก - ทําชิ้นหลอเพื่อการศึกษาและวางแผนการรักษา
          2.  ถายภาพรังสี - ดูสภาพของฟนและกระดูกขากรรไกร
          3.  การสงตอผูปวยไปยังทันตแพทยสาขาอืน – ควรอธิบายใหผูปวยเขาใจในการรักษานันๆดวย หลังจากเสร็จแลว จึงเริ่มการกรอฟนหลัก
                                                     ่                                       ้
          4.  การกรอแตงฟนหลักเพื่อการใสฟนเทียมชนิดติดแนน - กรอแตงฟนหลักเพื่อรองรับครอบฟนทั้งซี่ ครอบฟนบางสวน ใสเดือยฟน รวมกับ
              ครอบฟน ที่ไดวางแผนไวเรียบรอยกอนการกรอแตงฟนหลัก
          5. พิมพปากครั้งที่ 2 – ทําชิ้นหลอในการทํางาน
          6. บันทึกความสัมพันธของขอตอขากรรไกร – หาความสัมพันธของขากรรไกรทั้งในแนวราบ แนวดิ่ง และบันทึกความสัมพันธน้นจากในปาก ั
              ของผูปวย เพื่อมาทํางานในหองปฏิบัติการ
          7. เลือกสีฟน – การเลือกสีฟนเทียม ควรใหผูปวยมีสวนรวมในการเลือกดวย
          8. ยึดชินหลอในการทํางาน และชิ้นหลอของฟนคูสบ – นําชิ้นหลอในการทํางาน และชินหลอของฟนคูสบมาเขาเครื่องจําลองขากรรไกร
                    ้                                                                      ้
              (Articulator) เพื่อการหลอครอบฟน หรือสะพานฟนตอไป
          9. ดําเนินขันตอนในหองปฏิบติการ ทําแบบหลอขี้ผึ้ง ทําเบาหลอ เปลี่ยนเปน ครอบฟนชนิดกระเบื้องลวน ครอบฟนโลหะ หรือครอบฟนโลหะ
                       ้                  ั
              เคลือบกระเบือง จนฟนเทียมพรอมที่จะใสใหกับผูปวย
                             ้
          10. ใสฟนเทียมใหผปวย – โดยตรวจและแกไขฟนเทียมใหแนบสนิทกับฟนหลัก ขอบของครอบฟน และขอบของฟนธรรมชาติที่กรอแตงไว
                                ู
              แนบสนิทกันพอดี จนผูปวยไมมีอาการเจ็บและการสบฟนถูกตอง
                                        
          11. ทันตแพทยอธิบายวิธีการใชฟนเทียมและการรักษาฟนเทียม – ทันตแพทยตองอธิบายวิธีการใช และรักษาฟนเทียมชนิดติดแนน ที่ถูกตองให
              ผูปวยทราบ



                                                                                                                                         28
12. ทันตแพทยควรนัดผูปวยมาตรวจฟนเทียมและแกไขความผิดปกติ – ที่เหลืออยูเปนระยะจนกวาผูปวยจะสามารถใชฟนเทียมเคี้ยวอาหารได
                                                                                                      
           13. อายุการใชงานของฟนเทียมชนิดติดแนน – ขึ้นกับปจจัยรวมอื่นๆซึ่งอยูในดุลยพินจของทันตแพทย
                                                                                            ิ
           14. ควรมีการติดตามผล – โดยใหผูปวยพบทันตแพทยทก 6 เดือน
                                                               ุ


หมายเหตุ
           1. กรณีครอบฟนที่ตองทํารวมกับเดือยฟน – ควรทําเดือยฟนใสในรากฟนกอน แยกจากครอบฟนที่จะทําหลังจากใสเดือยฟนเรียบรอยแลว
           2. การเลือกชนิดของครอบฟน – กระเบื้องลวน โลหะลวน หรือครอบฟนโลหะเคลือบกระเบื้อง ทันตแพทยจะตองเลือกใหเหมาะสมกับความ
              จําเปนและความตองการของผูปวย เพื่อความคงทนตอการใชงาน และ/หรือเพื่อความสวยงาม ควรจะแนะนําบอกผูปวยกอนการกรอแตงฟน
              ผูปวย
           3. การเลือกผูปวยเพื่อการใสฟนชนิดติดแนน – ผูปวยบางคนไมเหมาะกับการใสฟนเทียมชนิดติดแนน ควรแนะนําใหใสฟนเทียมชนิดถอดได
                                                                                                                      
              ซึ่งอยูในดุลยพินิจของทันตแพทย




                                                                                                                                        29
การดูแลรักษาฟนเทียมชนิดติดแนน และติดตามผล




   ใหผูปวยทราบถึง       การดูแลรักษาความสะอาด   ผูปวยไปพบทันตแพทย
ประสิทธิภาพของฟนเทียม            ฟนเทียม                ทุก 6 เดือน




                                                                     30
การดูแลรักษาฟนเทียมชนิดติดแนน และการติดตามผล

                 ทันตแพทยควรอธิบายใหผูปวยเขาใจถึงประสิทธิภาพของฟนเทียมชนิดติดแนนไดวา ที่จริงแลวจะสามารถใชเคี้ยวอาหารไดนอยกวาฟน
                                                                                                
ธรรมชาติ สามารถแตกหักไดถาไมระวัง เพราะฉะนันควรเลี่ยงอาหารเหนียวและแข็ง ควรแปรงฟนรวมกับการใช ไหมทําความสะอาดฟน เมื่อตื่นนอน หลัง
                                                   ้
อาหารทุกมื้อ(ถาสามารถทําได) และกอนนอน ทุกวัน
                 ถามีปญหาใหกลับไปพบทันตแพทยทันที ถึงแมวาผูปวยสามารถใชงานฟนปลอมชนิดติดแนนเคี้ยวอาหารไดดี ก็ควรกลับไปพบทันตแพทย
                                                                   
ทุก 6 เดือน เพือใหทันตแพทยตรวจ หากมี หรือพบความผิดปกติจะไดแกไขได
               ่
                 ผูปวยควรเขาใจดวยวา ฟนเทียมชนิดติดแนน อาจจะเสียหายไดเมื่อใชงานติดตอกันเปนเวลานานโดยไมไดตรวจรักษา ทําความสะอาดอยาง
ถูกวิธี จากดุลยพินิจของทันตแพทยทจะพิจารณาตามความเหมาะสม
                                     ี่

ปจจัยเสี่ยงของการรักษา
          3.1 ฟนตาย ทีเ่ กิดจากขั้นตอนการรักษา
          3.2 ฟนหลัก มีอาการปวด ที่เกิดจากขั้นตอนการรักษา
          3.3 ครอบ หรือ สะพานฟนเทียมชนิดติดแนน ไมสามารถ ใชงานไดตามปกติ
          3.4 สีฟนของ ครอบ หรือ สะพานฟนเทียมชนิดติดแนน ไมเปนที่ยอมรับของผูปวย
          3.5 ขอบของครอบฟนไมแนบสนิทกับฟนหลัก จนเปนสาเหตุที่ทําให ฟนหลักผุ และสูญเสียจนไมสามารถเก็บรักษาไวได
          3.6 ครอบ หรือ สะพานฟนเทียมชนิดติดแนน หลุด แตกหัก หรือเสียหาย เมื่อใสยดติดแนนใหผูปวยแลว
                                                                                   ึ             
          3.7 โรคปริทันต สาเหตุจากฟนเทียมชนิดติดแนน


                                                                                                                                             31
เอกสารอางอิง

   1.  Land CH: “A New system of restoring badly decayed teeth by means of an enameled coating”. Independent Pract.1986.
   2.  Phillips RW: “Skinner’s Science of Dental Materials”, ed.9 Philadelphia, WB Saunders Co. 1991.
   3.  Dykema R.W. Goodacre C.J., Phillips R.W. “Johnston's Modern Practice in Fixed Prosthodontics”4th edition, W.O. Philadelphia,1986.
   4.  Kuwata M. “Theory and Practice for Ceramo-Metal Restorations”. Quintessence publishing Co. Inc.1980.
   5.  McLean J.W. “The Science and Art of Dental Ceramics (Vol. I)” Quintessence Publishing Co. Inc.1979.
   6.  McLean L.W. “The Science and Art of Dental Ceramics (Vol. II)” Quintessence Publishing Co., Inc.1980.
   7.  Shillingburg H.T., Hobo S., “Preparation Design and Margin Distortion in Porcelain- Fused to Metal Restorations” . J. Prosthet. Vol.29
       No.3, p.276-284.
   8. Tylman S.D. “Tylman's Theory and Practice of Fixed Prosthodontics”. 7th edition, The C.V. Mosby Co., 1978.
   9. Pardo G.I. “A Full Cast Restoration Design Offering Superior Marginal Characteristics”. J. Prosthet. Dent. Vol.48, No.5,p.539-543.
   10. Preston, J.D., “Rational Approach to Tooth Preparation for Ceramo-Metal Restoration”. Dental Clinics of North America, 1997,p.683-689.
   11. Scharer P., Rinn L.L., Kopp F.R., Koehler H.M., “Esthetic Guidelines for Restorative Dentistry” Quintessence Publishing Co., Chicago1982.
   12. Shillingburg H.T., “Fundamentals of Fixed Prosthodontics” Quintessence Publishing Co., Inc. 1997.
   13. Yamamoto M., “Metal Ceramics” Quintessence Publishing Co., Inc.1985.
   14. Horn H. R., “Practical Considerations for Successful Crown and Bridge Therapy” W.B. Sounders Co.1976.
   15. Naylor W. P., “Introduction to Metal Ceramic Technology” Quintessence Publishing Co. Inc.1992.
   16. Procera Forum Sandvik Procera Nobel Biocare “North American Production Facility Issue #2” December 1999

                                                                                                                                              32
16 prosth[1]

16 prosth[1]

  • 1.
    แนวทางปฏิบัติทางคลินิกทางทันตกรรมประดิษฐ (CLINICAL PRACTICE GUIDELINEIN PROSTHODONTICS) จัดทําโดย คณะอนุกรรมการฝกอบรมและสอบเพื่ออนุมัติบัตร/วุฒิบัตร ความรูความชํานาญในการประกอบวิชาชีพทันตกรรม  สาขาทันตกรรมประดิษฐ เสนอ ทันตแพทยสภา ธันวาคม พ.ศ. 2549
  • 2.
    แนวทางปฏิบัติทางคลินิกทางทันตกรรมประดิษฐ (CLINICAL PRACTICE GUIDELINE IN PROSTHODONTICS) สารบัญ 1. แนวทางปฏิบัติทางคลินิก การทําฟนเทียมทั้งปากชนิดถอดได หนา 1 – 10 (CLINICAL PRACTICE GUIDELINE FOR REMOVABLE COMPLETE DENTURE) 2. แนวทางปฏิบัติทางคลินิก การทําฟนเทียมบางสวนชนิดถอดได หนา 11 – 12 (CLINICAL PRACTICE GUIDELINE FOR REMOVABLE PARTIAL DENTURE) 3. แนวทางปฏิบัติทางคลินิก การทําฟนเทียมชนิดติดแนน หนา 23 – 32 (CLINICAL PRACTICE GUIDELINE FOR FIXED PARTIAL DENTURE)
  • 3.
    แผนภูมิแนวทางปฏิบัติทางคลินิก การทําฟนเทียมทั้งปากชนิดถอดได CLINICAL PRACTICE GUIDELINE FOR REMOVABLE COMPLETE DENTURE ทันตแพทยศาสตรบัณฑิต การตรวจวินิจฉัยและการวางแผนการรักษา วิธีการรักษา การดูแลและการติดตามผล Diagnosis and Treatment Plan Clinical Procedures Maintenance and Periodic recall 1
  • 4.
    การตรวจวินิจฉัยและการวางแผนรักษา ตรวจประวัติผูปวยทั่วไปและชองปาก ถามีโรคประจําตัวสงตอแพทยรักษา ไมมีโรคประจําตัว พิจารณาวาฟนธรรมชาติที่เหลืออยู เนื้อเยื่อและกระดูกทีรองรับฟนทียม ่ ภาพรังสี ชิ้นหลอเพื่อศึกษา วางแผนการรักษา ถอนฟนธรรมชาติ รักษาฟนธรรมชาติ มีการตัดแตงเนื้อเยื่อและกระดูก ออกหมด เอาไว เสริมขนาดสันเหงือก ทําฟนเทียมทั้งปากชนิดถอดได ทําฟนเทียมทั้งปากชนิดถอดไดทับรากฟน 2 ทําฟนเทียมทั้งปากชนิดถอดไดใสทนทีหลังถอนฟน ั
  • 5.
    การตรวจวินิจฉัย หลักการ - ฟนเทียมทังปากชนิดถอดได หมายถึง ฟนเทียมทั้งปากสําหรับผูปวยที่ไมมฟนธรรมชาติเหลืออยูเลย หรือจะเปนฟนเทียมทับ ้ ี รากฟนธรรมชาติที่เหลืออยู โดยฐานฟนเทียมทําจากพลาสติกหรือโลหะ และจะเปนฟนเทียมทังปากชนิดถอดได ที่ใส ้ ทันทีหลังถอนฟนธรรมชาติออกหมดก็ได วัตถุประสงค - 1. เฟอฟนฟูสภาพในชองปากของผูปวยใหมฟนทําหนาที่ในการบดเคี้ยวอาหารได ี 2. เพื่อความสวยงามของผูปวย 3. เพื่อใหผูปวยมีสุขภาพกายและใจทีดี ่ การวินิจฉัย - ผูปวยที่มีสขภาพรางกายที่มีผลกระทบตอการใสฟนเทียมทั้งปาก เชน โรคเบาหวาน โรคพารกินสันชนิดรุนแรง ควรไดรบการรักษา ุ ั โรคทางรางกายโดยแพทยเฉพาะทางใหมสุขภาพดีพอที่จะสามารถมารับรักษาทางทันตกรรมตอได ซึ่งทันตแพทยควรตรวจดูในชอง ี ปากโดยละเอียด ดังนี้ 1. ถามีฟนธรรมชาติเหลืออยู ควรตรวจสภาพของฟนวามีผุ หรือโรคปริทันตที่ยังสามารถรักษาเก็บไวไดหรือไม เพื่อเปนฟนหลัก ในการเกาะของตะขอฟนปลอมชนิดถอดไดบางสวนหรือทําฟนเทียมทั้งปากทับรากฟนหรือสมควรถอนออกหมด เพื่อทําฟนเทียม ทั้งปาก 2. สันเหงือก - ตรวจวามีสภาพสมบูรณพอที่จะรองรับฟนเทียมทั้งปากหรือไม ถามีเนื้อเยื่อไมสมบูรณ เชน เนือเยื่อนวม (flabby ้ tissue) หรือมีแผลเรื้อรังตองรักษาใหเนื้อเยื้อสมบูรณกอนทํา ถามีปุมกระดูกที่ขัดขวางการใสฟนเทียมก็ควรตัดแตงกระดูกให  มีรูปรางเหมาะกับการใสฟนเทียมไดดีกอน ซึ่งการวินิจฉัยที่ดี ควรมี  1. ภาพถายรังสี ทั้งฟนธรรมชาติและกระดูกขากรรไกร 2. ชิ้นหลอเพือการวินิจฉัย ่ จะไดเปนตัวชวยในการวินิจฉัย และวางแผนการรักษาไดอยางถูกตอง 3
  • 6.
    ขอบงชีในการใสฟนเทียมทั้งปากถอดได ้ 1. ผูปวยที่ไมมีฟนธรรมชาติเหลือเลย  2. ผูปวยที่มีฟนธรรมชาติเหลืออยูนอย สมควรถอนออกโดยคํานึงถึงพยาธิสภาพของฟน สุขภาพในชองปาก เศรษฐานะและพฤติกรรมการดูแล สุขภาพของผูปวยเปนสําคัญ 3. ผูปวยตองการใสฟนเทียมทั้งปากชนิดถอดได ขอหามสําหรับการใสฟนเทียมทั้งปากชนิดถอดได 1. ผูปวยที่แพพลาสติก 2. ผูปวยที่มสุขภาพรางกายเสื่อมโทรมที่มีผลใหไมสามารถชวยเหลือตนเองได ี 3. ผูปวยที่มสุขภาพจิตใจไมสมบูรณขาดความสามารถในการควบคุมตนเองได ี 4. จากสาเหตุอื่น ๆ ซึ่งอยูในดุลพินิจของทันตแพทยผูรักษา 4
  • 7.
    วิธีการทําฟนเทียมทั้งปากชนิดถอดได ตรวจภายในชองปากและพิมพปากครั้งแรกเพื่อชิ้นหลอศึกษา ภาพรังสี หลังจากถอนฟนธรรมชาติหรือผาตัดตกแตงสันเหงือกแลว ทําถาดพิมพปากเฉพาะบุคคล (หองปฏิบตการ) ั ิ พิมพปากครั้งที่ 2 เพื่อชิ้นหลอหลัก แทนกัดขี้ผง (หองปฏิบติการ) ึ้ ั หาความสัมพันธของขากรรไกรและบันทึก ความสัมพันธออกมา เรียงซี่ฟน (หองปฏิบตการ) ั ิ ลองฟนโดยใหผูปวยยอมรับ เปลี่ยนสวนที่เปนขีผึ้งใหเปนพลาสติก (หองปฏิบัติการ) ้ ใสฟนเทียมใหกับผูปวย การแนะนําการใช และการดูแลฟนเทียม ตรวจแกไขเปนระยะจนผูปวยใสฟนเทียมไดดี 5 พบทันตแพทย ทุก 6 เดือน
  • 8.
    วิธีการทําฟนเทียมทั้งปากชนิดถอดได 1. พิมพปากครั้งแรก - ทําชิ้นหลอเพื่อการศึกษาและวางแผนการรักษา 2. ถายภาพรังสี - ดูสภาพของฟนและกระดูกขากรรไกร 3. ถาตองมีการสงตอผูปวยไปยังทันตแพทยสาขาอื่น ควรอธิบายใหผปวยเขาใจในการรักษานั้น ๆ ดวย หลังจากเสร็จแลวจึงมาพิมพปากครั้งที่ 2 ู 4. พิมพปากครั้งที่ 2 - ทําชิ้นหลอในการทํางาน เพื่อทําแทนกัดขี้ผึ้ง 5. นําแทนกัดขี้ผึ้ง มาหาความอูมของริมฝปากและใบหนา ความสัมพันธของขากรรไกรตอขอตอขากรรไกร ความสัมพันธของขากรรไกรทั้ง ในแนวราบ แนวดิ่ง และบันทึกความสัมพันธนั้นจากในปากเพื่อมาทํางานในหองปฏิบัติการ เลือกขนาด สี รูปรางของซี่ฟนเทียม ควรใหผูปวย มีสวนรวมในการเลือกดวย 6. นําแทนกัดที่บันทึกความสัมพันธของขากรรไกรแลวมาเขาเครื่องจําลองขากรรไกร (Articulator) เพื่อการเรียงฟนตอไป 7. ควรลองฟนหนาและหลังใหผูปวยดูวาพอใจหรือไมและแกไขตามที่ผูปวยตองการเทาที่ทันตแพทยสามารถจะทําไดตามหลักวิชาการ  8. ดําเนินขันตอนในหองปฏิบัติการ เพื่อใหฐานฟนเทียมที่เปนขี้ผึ้งเปลี่ยนเปนฐานพลาสติก จนฟนเทียมพรอมจะใสใหกับผูปวย ้  9. ใสฟนเทียมใหผูปวย โดยตรวจและแกไขฟนเทียมใหเขาที่เรียบรอย จนผูปวยไมมีอาการเจ็บและการสบฟนถูกตอง  10. ทันตแพทยควรอธิบายวิธีการใชฟนเทียมและการรักษาฟนเทียมที่ถูกตองใหผูปวยทราบ 11. ทันตแพทยควรนัดผูปวยมาตรวจฟนเทียมและแกไขความผิดปกติที่เหลืออยูเปนระยะจนกวาผูปวยจะสามารถใชฟนเทียมเคี้ยวอาหารได  12. อายุการใชงานของฟนเทียม เฉลี่ยประมาณ 2-5 ป ซึ่งอาจจะมากหรือนอยกวานั้น ขึนกับปจจัยรวมอื่น ๆ ซึ่งอยูในดุลยพินิจของทันตแพทย ้ 13. ควรมีการติดตามผลโดยใหผปวยพบทันตแพทยทุก 6 เดือน ู 6
  • 9.
    หมายเหตุ - ในกรณีที่ฐานฟนเทียมเปนโลหะหลังจากไดช้นหลอหลักแลว ควรทําฐานฟนเทียมเปนโลหะกอน ิ (สงหองปฏิบติการ) จึงมาทําแทนกัดขี้ผึ้ง เพื่อหาความสัมพันธของขากรรไกรตอไป ั ในกรณีที่ทําฟนเทียมทั้งปากทับราก ควรเตรียมฟนธรรมชาติที่จะเก็บไว เชน :- กรอแตงฟนไมใหมีจุดคอด (Undercut) รักษา รากฟน รักษาโรคปริทันต ใหเรียบรอยกอน จึงจะพิมพปากครั้งที่ 2 เพื่อทําชิ้นหลอหลัก ในกรณีที่ทาฟนเทียมทั้งปากใสทันทีหลังถอนฟน ทันตแพทยควรเตรียมการถอนฟนและหยุดการไหลของเลือดใหดีกอน จึงจะทํา ํ  การใสฟนเทียมและควรใหผปวยใสฟนเทียมทั้งคืน และกลับมาพบทันตแพทยภายใน 24-48 ช.ม. ดวย โดยผูปวยควรติดตอทันตแพทยผูให ู การรักษาไดเมือมีปญหาเกิดขึ้น ่ 7
  • 10.
    การดูแลรักษาฟนเทียมและการติดตามผล ใหผูปวยทราบถึง การดูแลรักษาความสะอาด พบทันตแพทย ประสิทธิภาพของฟนเทียม ฟนเทียม ทุก 6 เดือน 8
  • 11.
    การดูแลรักษาฟนเทียมและการติดตามผล ทันตแพทยควรอธิบายใหผปวยเขาใจถึงประสิทธิภาพของฟนเทียมทั้งปากชนิดถอดไดวาที่จริงแลวจะมีแรงเคี้ยวอาหารไดนอยกวาฟนธรรมชาติ ู  เพราะแรงเคี้ยวจะไดประมาณ 50 – 70% ของฟนธรรมชาติเทานัน เพราะฉะนั้นควรเลี่ยงอาหารเหนียวและแข็ง และควรถอดฟนเทียมออกมาทําความสะอาดหลัง ้ อาหารทุกครั้ง รวมทั้งทําความสะอาดในชองปากใหสะอาดเชนกัน ไมควรใสฟนเทียมนอน ควรแชฟนเทียมในน้ําสะอาดถาไมไดใส ระวังการตก เพราะฟนเทียมอาจ แตกหักได ถามีปญหาใหกลับมาพบทันตแพทยทันที แมวาผูปวยคิดวาฟนเทียมใชงานไดดีก็ควรพบทันตแพทยทุก 6 เดือน เพื่อทันตแพทยจะไดตรวจหากมีอะไร ผิดปกติจะไดแกไขได และผูปวยควรเขาใจดวยวา ฟนเทียมก็มีอายุการใชงานเชนกัน ปกติแลว จะมีอายุประมาณ 2 – 5 ป เพราะจะมีการสึกของพลาสติกที่เปนฟนเทียม ทําใหเคี้ยวอาหารไมละเอียด รวมทั้งสันเหงือกอาจยุบตัวมากขึ้น ทําใหฟนเทียมหลวม เวลาเคี้ยวเกิดการโคลง ตัวของฟนเทียมกดเหงือกเปนแผลเจ็บ ถาการสึกมากอาจตองทําฟนเทียมใหม แตก็ขึ้นอยูกับดุลพินิจของทันตแพทยที่จะพิจารณาใหเหมาะสมวาควรปรับปรุงฟน เทียมเกาใหใชงานตอไป หรือทําฟนเทียมใหม ปจจัยเสี่ยงและภาวะแทรกซอนที่อาจพบได 1. ในการพิมพปากบางครังวัสดุอาจมีความรอนมากเกินไป ที่เนื้อเยื่อในปากจะทนได ทําใหเกิดแผลของเนื้อเยื่อ จึงควรระวังความรอนโดยทําใหวัสดุเปยกน้ํา ้ เพื่อลดอุณหภูมิลงและปองกันวัสดุตดเนื้อเยื่อ ิ 2. ขณะพิมพปาก วัสดุอาจไหลลงคอผูปวย ทําใหหายใจไมสะดวก จึงควรระวังโดยจัดศีรษะผูปวยใหขากรรไกรขนานกับระดับราบ และอธิบายใหผูปวย  เขาใจวิธีทําดวย 3. ฟนเทียม สามารถแตกหักหรือชํารุดไดจากอุบัติเหตุ และการบดเคี้ยวของที่แข็งมาก ๆ ได 4. ฟนเทียมอาจติดคราบสกปรก และสึกกรอนเร็วกวาปกติถาผูปวยทําความสะอาดไมถกตอง  ู 5. ถาผูปวยไมมาพบทันตแพทยเปนระยะหลังการใสฟนเทียมแลว ฟนเทียมอาจทําใหเกิดแผลจุดเจ็บและกลายเปนกอนเนื้อเหตุฟนเทียมได 9
  • 12.
    เอกสารอางอิง 1. Winkler S: Essential of Complete Denture Prosthodontics : W.B. Sannder. 1979 2. Carl O. Boucher : Prosthodontic treatment for Edentulous patients 7th Edition. 1975 3. Jone J. Sharry : Complete Denture Prosthodontic; 3rd Edition MC.Graw-Hill Book. 1974 4. Brewer AA, Morrow RM : Overdentures, Edition2, St. Louis, CV. Mosby, 1980 5. Winkler S, Massler M : Oral aspects of aging : The Practice of Geriatrics. Philadelphia, WB Saunders, 1986 10
  • 13.
    แนวทางปฏิบัติทางคลินิก การทําฟนเทียมบางสวนถอดได CLINICAL PRACTICE GUIDELINE FOR REMOVABLE PARTIAL DENTURE ทันตแพทยศาสตรบัณฑิต การตรวจวินจฉัยและการวางแผนการรักษา ิ วิธีการรักษา การดูแลและการติดตามผล Diagnosis and Treatment Plan Clinical Procedure Maintenance and Periodic Recall 11
  • 14.
    การตรวจวินิจฉัยและการวางแผนการรักษา Diagnosis and treatment plan ตรวจประวัติผูปวยทั้งทางรางกายทั่วไปและชองปาก Medical and dental history taken ถามีโรคประจําตัวสงตอแพทยรักษา ไมมีโรคประจําตัวหรือมีแตไดรับการรักษาแลว ภาพรังสี พิจารณาฟนธรรมชาติที่เหลืออยู เนื้อเยื่อและกระดูกที่รองรับฟนเทียม ชิ้นหลอเพื่อการวินิจฉัย วางแผนการรักษา ถอนฟนธรรมชาติที่มีปญหาออก รักษาฟนธรรมชาติไว มีการตัดแตงเนื้อเยื่อและกระดูก แกไขรูปรางและขนาดสันเหงือก ทําฟนเทียมบางสวนถอดได : - ฟนเทียมบางสวนถอดไดฐานอะคริลิก ฟนเทียมบางสวนถอดไดฐานโลหะ 12
  • 15.
    การตรวจวินิจฉัย หลักการ ฟนเทียมบางสวนถอดได หมายถึง ฟนเทียมที่ใชทดแทนฟนธรรมชาติทสูญเสียไปบางสวน และผูปวยสามารถถอดใส ี่ ฟนเทียมไดดวยตนเอง วัตถุประสงค 1. เพื่อฟนฟูสภาพในชองปากของผูปวยใหมีฟนเพื่อทําหนาที่ในการบดเคี้ยวอาหาร 2. เพื่อความสวยงามของผูปวย 3. เพื่อใหผูปวยมีสุขภาพกายและใจที่ดี การวินิจฉัย ผูปวยมีสุขภาพรางกายที่มีผลกระทบตอการใสฟนเทียมบางสวนถอดได เชน โรคเบาหวาน โรคพารกินสันชนิดรุนแรง โรคลมชัก และโรคทางระบบตางๆที่มีผลกระทบโดยตรงตอสุขภาพรางกายทั่วไป ควรไดรบการรักษาโรคทางรางกายโดยแพทยเฉพาะทางใหมี ั สุขภาพดีเพียงพอที่จะสามารถรับการรักษาทางทันตกรรมตอได 13
  • 16.
    การรักษาทางทันตกรรมเริ่มจากทันตแพทยควรตรวจดูในชองปากโดยละเอียดดังนี้ 1. ฟนธรรมชาติที่เหลืออยู ควรตรวจสภาพของฟนวามีฟนผุ หรือโรคปริทันตที่ยังสามารถเก็บไวไดหรือไม หรือ สมควรถอนออก รวมทั้งประเมินสภาพฟนหลัก โดยพิจารณาความแข็งแรงวามีเพียงพอที่จะสามารถใชเปนหลักในการ วางตะขอฟนเทียมบางสวนถอดไดหรือไม 2. สันเหงือก ตรวจสภาพความสมบูรณของสันเหงือกที่ใชรองรับฟนเทียมบางสวนถอดได ถามีเนื้อเยื่อไม สมบูรณ เชน เนื้อเยื่อนวม ( flabby tissue) หรือมีแผลเรื้อรังตองรักษาใหเนื้อเยื่อเปนปกติกอนใสฟน ในกรณีที่มีปม  ุ กระดูกที่กีดขวางตอการใสฟน ควรตัดแตงกระดูกใหมีรูปรางเหมาะสมตอการใสฟนเทียมใหดีกอน ทั้งนี้การวินิจฉัยที่ดีควรมี 1. ภาพถายรังสี ทั้งฟนธรรมชาติและกระดูกขากรรไกร 2. ชิ้นหลอเพื่อการวินิจฉัย ขอบงชี้ในการใสฟนเทียมบางสวนถอดได 1. ผูปวยที่ไมมีฟนเหลือเพียงพอในการบดเคี้ยวอาหาร 2. ผูปวยที่เสียความสวยงามจาการสูญเสียฟนและมีผลตอสภาพรางกายและจิตใจ 14
  • 17.
    ขอหามสําหรับการใสฟนเทียมบางสวนถอดได  1. ผูปวยมีสุขภาพจิตไมสมบูรณขาดความสามารถในการควบคุมตนเองได 2. สาเหตุอื่นๆ ซึ่งอยูในดุลยพินิจของทันตแพทยผูรักษา ปจจัยเสี่ยงกอนการรักษา 1. การวางแผนการรักษาไมเหมาะสมเพียงพอ 2. การออกฟนเทียมไมเหมาะสม 3. เกิดโรคปริทนต ฟนผุ เหงือกอักเสบ ั 4. สุขภาพชองปากที่ไมดี 5. มีโรคปากอักเสบเหตุฟนเทียม ( denture stomatitis) 15
  • 18.
    วิธีการทําฟนเทียมบางสวนถอดไดชนิดฐานโลหะ ตรวจประเมินและบันทึกสภาพชองปากกอนทําการรักษาและพิมพปากเพื่อทําชิ้นหลอเพื่อการวินิจฉัยและบันทึกการสบฟน ถายภาพรังสีฟนและอวัยวะที่เกี่ยวของ วินิจฉัย วางแผนการรักษา สํารวจชิ้นหลอศึกษาออกแบบฟนเทียม ใหความรูและอธิบายแผนการรักษาใหผูปวยทราบ แกไขและปรับสภาพชองปากใหเหมาะสมกอนใสฟน  กรอแตงฟนหลักและพิมพปากเพื่อทําชิ้นหลอหลักสํารวจชิ้นหลอหลักและออกแบบฟนเทียม ลองและแกไขโครงโลหะ ลองซี่ฟนเทียมในปากตรวจดูความสวยงามและการสบฟนในศูนย พิมพสันเหงือกไรฟนในกรณีฟนเทียมขยายฐานที่ไมมีฟนหลักหลังและมีชองวางการใสฟนมาก  หาความสัมพันธของขากรรไกรและบันทึกความสัมพันธในศูนยกรณีฟนเทียมบางสวนขยายฐาน ใสฟนเทียมใหผูปวย แนะนําการใชงาน การระวังรักษาฟนเทียมและอนามัยในชองปาก นัดกลับมาตรวจและแกไขฟนเทียมเปนระยะจนผูปวยสามารถใชงานได  นัดกลับมาตรวจสภาพชองปากและฟนเทียมทุก 6 เดือน 16
  • 19.
    การทําฟนเทียมบางสวนถอดไดชนิดฐานโลหะ วิธทํา ี 1. ตรวจประเมินและบันทึกสุขภาพชองปากผูปวยและพิมพปากเพื่อทําชิ้นหลอศึกษา 2. ถายภาพรังสีประเมินสภาพของฟนและกระดูกขากรรไกร 3. วางแผนการรักษา สํารวจชิ้นหลอ ออกแบบฟนเทียม และลําดับขั้นตอนในการรักษา 4.ใหความรูและอธิบายแผนการรักษาใหผปวยทราบ  ู 5. ถาตองมีการสงตอผูปวยไปยังแพทยและหรือทันตแพทยสาขาอื่นๆ ควรอธิบายผูปวยใหเขาใจในการรักษานั้นๆ 6. กรอแตงฟนหลักและพิมพปากเพื่อทําชิ้นหลอหลัก สํารวจชิ้นหลอหลักและออกแบบฟนเทียม 7.ลองและแกไขโครงโลหะใหใสไดพอดีในปากผูปวย 8. พิมพสันเหงือกไรฟนลางในกรณีฟนเทียมขยายฐานที่ไมมีฟนหลักหลังและมีชองวางการใสฟนมาก   9. หาความสัมพันธของขากรรไกรและบันทึกความสัมพันธในศูนยกรณีฟนเทียมบางสวนขยายฐาน 10. ลองซี่ฟนเทียมในปากตรวจดูความสวยงามและการสบฟนในศูนย  11.ใสฟนเทียมใหผปวย แนะนําการใชงาน การระวังรักษาฟนเทียมและอนามัยในชองปาก ู 12.นัดกลับมาตรวจและแกไขฟนเทียมเปนระยะจนผูปวยสามารถใชงานได 13. นัดกลับมาตรวจสภาพชองปากและฟนเทียมทุก 6 เดือน 17
  • 20.
    วิธีการทําฟนเทียมบางสวนถอดไดชนิดฐานอะคริลิก ตรวจประเมินและบันทึกสภาพชองปากกอนทําการรักษาและพิมพปากเพื่อทําชิ้นหลอเพื่อการวินิจฉัยและบันทึกการสบฟน ถายภาพรังสีฟนและอวัยวะที่เกี่ยวของ ฟนเทียมบางสวนถอดไดชนิดฐานอะคริลิกรวมกับตะขอลวดดัด ฟนเทียมบางสวนถอดไดชนิดฐานอะคริลิก สํารวจชิ้นหลอศึกษา วินิจฉัย วางแผนการรักษา ออกแบบฟนเทียม ใหความรูและอธิบายแผนการรักษาใหผูปวยทราบ แกไขและปรับสภาพชองปากใหเหมาะสมกอนใสฟน  กรอแตงฟนหลักและพิมพปากเพื่อทําชิ้นหลอหลักสํารวจชิ้นหลอหลักและออกแบบฟนเทียม ลองซี่ฟนเทียมในปากตรวจดูความสวยงามและการสบฟนในศูนย พิมพสันเหงือกไรฟนในกรณีฟนเทียมบางสวนขยายฐาน และมีชวงการใสฟนหลายซี่ หาความสัมพันธของขากรรไกรและบันทึกความสัมพันธในศูนยกรณีฟนเทียมบางสวนขยายฐาน ใสฟนเทียมใหผปวย แนะนําการใชงาน การระวังรักษาฟนเทียมและอนามัยในชองปาก ู นัดกลับมาตรวจและแกไขฟนเทียมเปนระยะจนผูปวยสามารถใชงานได  18 นัดกลับมาตรวจสภาพชองปากและฟนเทียมทุก 6 เดือน
  • 21.
    การทําฟนเทียมบางสวนถอดไดชนิดฐานอะคริลิก วิธทํา ี 1. ตรวจประเมินและบันทึกสุขภาพชองปากผูปวยและพิมพปากเพื่อทําชิ้นหลอศึกษา 2. ถายภาพรังสีประเมินสภาพของฟนและกระดูกขากรรไกร 3. วางแผนการรักษา สํารวจชิ้นหลอ ออกแบบฟนเทียม และลําดับขั้นตอนในการรักษา 4.ใหความรูและอธิบายแผนการรักษาใหผูปวยทราบ  5. ถาตองมีการสงตอผูปวยไปยังแพทยและหรือทันตแพทยสาขาอื่นๆ ควรอธิบายผูปวยใหเขาใจในการรักษานั้นๆ 6. กรอแตงฟนหลักและพิมพปากเพื่อทําชิ้นหลอหลัก สํารวจชิ้นหลอหลักและออกแบบฟนเทียม 7. พิมพสันเหงือกไรฟนลางในกรณีฟนเทียมขยายฐานที่ไมมีฟนหลักหลังและมีชองวางการใสฟนมาก   8. หาความสัมพันธของขากรรไกรและบันทึกความสัมพันธในศูนยกรณีฟนเทียมบางสวนขยายฐาน 9. ลองซี่ฟนเทียมในปากตรวจดูความสวยงามและการสบฟนในศูนย  10.ใสฟนเทียมใหผูปวย แนะนําการใชงาน การระวังรักษาฟนเทียมและอนามัยในชองปาก  11. นัดกลับมาตรวจและแกไขฟนเทียมเปนระยะจนผูปวยสามารถใชงานได 12. นัดกลับมาตรวจสภาพชองปากและฟนเทียมทุก 6 เดือน 19
  • 22.
    การดูแลฟนเทียมบางสวนถอดไดและการติดตาม ใหผูปวยทราบถึง การดูแลรักษาทําความ ผูปวยไปพบทันตแพทย ประสิทธิภาพของฟน สะอาดฟน ทุก 6 เดือน 20
  • 23.
    ผลการรักษาที่พึงประสงค ผูปวยสามารถใชฟนเทียมไดอยางมีประสิทธิภาพและพึงพอใจความสวยงาม ภาวะแทรกซอนที่อาจพบได 1. ฟนเทียมหลวมและอาจกลืนติดคอได 2. เกิดโรคปากอักเสบเหตุฟนเทียม 3. แพสารที่ใชทําฟนเทียม การดูแลรักษาฟนเทียมและการติดตามผล ทันตแพทยควรอธิบายใหผูปวยเขาใจถึงประสิทธิภาพของฟนเทียมบางสวนถอดไดวามีแรงเคี้ยว อาหารไดนอยกวาฟนธรรมชาติ ดังนั้นควรเลี่ยงอาหารเหนียวและแข็ง และควรถอดฟนเทียมออกมาทําความสะอาดและทํา ความสะอาดชองปากทุกครั้งหลังอาหาร ไมควรใสฟนเทียมนอน ควรแชฟนเทียมเก็บไวในน้ําสะอาด   ถามีปญหาใหกลับมาพบทันตแพทยทันที และควรพบทันตแพทยทุก 6 เดือน เพื่อทันตแพทยจะ ไดตรวจและแกไขสิ่งผิดปกติที่อาจเกิดขึ้นได 21
  • 24.
    เอกสารอางอิง 1.William R. Laney, Joseph A Gibilisco : Diagnosis and treatment in prosthodontics, Lea & Febiger, 1983 2. Devis Henderson, Victor L. Steffel : McCracken’s Removable partial prosthodontics, C.V. Mosby Company, 1981 3. James S. Brudvik: Advanced Removable Partial Denture, Quintessence Publishing Co, Inc, 1999 4. Louis J. Boucher, Robert P. Renner: Treatment of partial edentulous patients, C.V. Mosby Company, 1981 5. Hall Wb, Roberts WE, LaBarre EE: Decision making in dental tratment planning, St Louis: Mosby-Year Book, 1994 22
  • 25.
    แนวทางปฏิบติทางคลินิก การทําฟนเทียมชนิดติดแนน ั CLINICAL PRACETICE GUIDELINE FOR FIXED PARTIAL DENTURE ทันตแพทยศาสตรบัณฑิต การตรวจวินิจฉัยและการวางแผนการรักษา วิธีการรักษา การดูแลและการติดตามผล Diagnosis and Treatment Plan Clinical Procedures Maintenance and Periodic recall 23
  • 26.
    การตรวจวินิจฉัยและการวางแผนการรักษา Diagnosis and Treatment Plan ตรวจประวัติผูปวยทั้งทางรางกายทั่วไปและชองปาก Medical and Dental History taken . ถามีโรคประจําตัวสงแพทยรักษา ไมมโรคประจําตัว ี ชิ้นหลอเพื่อการศึกษา พิจารณาวาฟนธรรมชาติที่ใชเปนฟนหลัก เนื้อเยื่อ และกระดูกที่รองรับฟนหลัก ภาพรังสี วางแผนการรักษา รักษาฟนธรรมชาติที่มีชวิตเอาไว ี ฟนธรรมชาติที่ไดรับรักษาคลองรากฟนแลว มีการตัดแตงเนื้อเยื่อและกระดูก 24 ทําฟนเทียมชนิดติดแนน:- ครอบฟน สะพานฟน และ/หรือ เดือยฟน
  • 27.
    การตรวจวินิจฉัย หลักการ - ฟนเทียมชนิดติดแนน หมายถึง ฟนเทียมที่ยึดติดกับฟนธรรมชาติ หรือรากฟนธรรมชาติอยางถาวร ผูปวยไมสามารถถอด ออกไดวัสดุทใชไดแก ทองผสมลวน (Gold alloys) หรือใชรวมกับกระเบื้อง(Porcelain fused to gold alloy) โลหะผสมลวน ี่ (Metal alloys) หรือใชรวมกับกระเบื้อง(Porcelain fused to metal alloys) หรือกระเบืองลวน (All Ceramics) ้ วัตถุประสงค - 1. เพื่อการบูรณะฟน ที่แตกหัก หรือชํารุดเสียหาย ที่ไมสามารถบูรณะดวยวิธอุดฟน หรือวิธีอื่นๆได ี 2. เพื่อฟนฟูสภาพในชองปากของผูปวย ใหมฟนที่สามารถทําหนาที่ในการบดเคียวอาหารไดใกลเคียงหรือดีเทา ฟนธรรมชาติ ี  ้ ที่ดี กอนการชํารุดหรือแตกหัก 3. เพื่อความสวยงามของผูปวย  4. เพื่อใหผูปวยมีสุขภาพกาย และสุขภาพใจที่ดี  การวินจฉัย ิ - ผูปวยมีสุขภาพรางกาย ที่มีผลกระทบตอการใสฟนชนิดติดแนน เชนโรคเบาหวาน โรคตางๆ มีผลโดยตรงตอสุขภาพรางกาย ทั่วไป ควรไดรับการรักษาโรคทางกาย โดยแพทยเฉพาะทางใหมีสขภาพดีพอทีจะสามารถรับการรักษาทางทันตกรรมตอได ทันตแพทย ุ ่ ควรตรวจดูในชองปากโดยละเอียดดังนี:้ - 1. ฟนธรรมชาติที่เหลืออยู ควรตรวจสภาพฟนวามีผุ หรือมีโรคปริทันตที่ยังสามารถรักษา เก็บไวไดหรือไม เพื่อใชเปนฟนหลักของ ฟนเทียมชนิดติดแนน หรือสมควรถอนออก 25
  • 28.
    2. ปรับสภาพของเนื้อเยื่อ หรือกระดูกใหเหมาะสมกับการใสฟนเทียมชนิดติดแนนไดดีกอน ซึ่งการวินิจฉัยที่ดี ควรมีสิ่งตอไปนี้ เพื่อชวยในการวินิจฉัย และวางแผนการรักษาไดอยางถูกตอง:- 2.1 ภาพถายรังสี ทั้งฟนธรรมชาติ และกระดูกขากรรไกรทีเ่ กี่ยวของกับการใสฟนเทียมชนิดติดแนน 2.2 แบบหลอจําลองเพื่อการวินจฉัย ิ แนวทางการวางแผนการรักษาดวยวิธีการ ครอบฟน ครอบฟนพรอมเดือยฟน และ/หรือสะพานฟนเทียมชนิดติดแนน 1. ขอบงชี้การรักษา 1.1 ฟนธรรมชาติของผูปวย ที่สีฟนเปลี่ยนไปจากสีเดิมจนขาดความสวยงามจนผูปวยไมสามารถยอมรับได และมีความตองการทําให  สวยงามเหมือน ฟนธรรมชาติ กอนการเปลี่ยนสีของฟนเดิม 1.2 ฟนธรรมชาติของผูปวยไดรบการเสียหายจากการแตก หัก บิน จนไมสามารถซอมแซมไดดวยวิธี การบูรณะแบบอนุรกษ (เชนอุดฟน) ได ั ่  ั 1.3 ฟนธรรมชาติของผูปวย ซึ่งไดรับการรักษาคลองรากฟนแลว เสี่ยงตอการแตกหัก ชองวาง ที่เกิดจากการสูญเสียฟนธรรมชาติ เหมาะกับ การรักษาดวยวิธี ใสสะพานฟนเทียมชนิดติดแนน 2. ขอหามสําหรับการใสฟนเทียมชนิดติดแนน 2.1 ผูปวยที่มสุขภาพรางกายเสื่อมโทรมที่มีผลใหไมสามารถชวยเหลือตนเองได ี 2.2 ผูปวยที่มสุขภาพจิตใจไมสมบูรณขาดความสามารถในการควบคุมตนเองได ี 3.3 จากสาเหตุอื่นๆ ซึ่งอยูในดุลพินจของทันตแพทยผูรักษา ิ 26
  • 29.
    วิธีการทําฟนเทียมชนิดติดแนน ตรวจภายในชองปากและพิมพปากครั้งแรกเพื่อชิ้นหลอศึกษา ภาพรังสี รักษาฟนธรรมชาติและปริทันตใหพรอมเพื่อการใสฟนเทียมชนิดติดแนน ทําถาดพิมพปากเฉพาะบุคคล(หองปฏิบัติการ) กรอแตงฟนหลัก พิมพปากครั้งที่ 2 เพื่อชิ้นหลองาน ใสครอบฟนหลัก ทําฟนเทียมชนิดติดแนนจากชิ้นหลองาน (หองปฏิบตการ) ัิ ลองฟนเทียมชนิดติดแนนใหผูปวยยอมรับใสยึดดวยซีเมนต และแนะนําถึงวิธีการดูแลรักษา ทันตแพทย ดูแลรักษา และตรวจสภาพฟนปลอมชนิดติดแนนและสวนที่เกี่ยวของเปนระยะทุก 6 เดือน 27
  • 30.
    วิธีทํา 1. พิมพปากครั้งแรก - ทําชิ้นหลอเพื่อการศึกษาและวางแผนการรักษา 2. ถายภาพรังสี - ดูสภาพของฟนและกระดูกขากรรไกร 3. การสงตอผูปวยไปยังทันตแพทยสาขาอืน – ควรอธิบายใหผูปวยเขาใจในการรักษานันๆดวย หลังจากเสร็จแลว จึงเริ่มการกรอฟนหลัก ่ ้ 4. การกรอแตงฟนหลักเพื่อการใสฟนเทียมชนิดติดแนน - กรอแตงฟนหลักเพื่อรองรับครอบฟนทั้งซี่ ครอบฟนบางสวน ใสเดือยฟน รวมกับ ครอบฟน ที่ไดวางแผนไวเรียบรอยกอนการกรอแตงฟนหลัก 5. พิมพปากครั้งที่ 2 – ทําชิ้นหลอในการทํางาน 6. บันทึกความสัมพันธของขอตอขากรรไกร – หาความสัมพันธของขากรรไกรทั้งในแนวราบ แนวดิ่ง และบันทึกความสัมพันธน้นจากในปาก ั ของผูปวย เพื่อมาทํางานในหองปฏิบัติการ 7. เลือกสีฟน – การเลือกสีฟนเทียม ควรใหผูปวยมีสวนรวมในการเลือกดวย 8. ยึดชินหลอในการทํางาน และชิ้นหลอของฟนคูสบ – นําชิ้นหลอในการทํางาน และชินหลอของฟนคูสบมาเขาเครื่องจําลองขากรรไกร ้ ้ (Articulator) เพื่อการหลอครอบฟน หรือสะพานฟนตอไป 9. ดําเนินขันตอนในหองปฏิบติการ ทําแบบหลอขี้ผึ้ง ทําเบาหลอ เปลี่ยนเปน ครอบฟนชนิดกระเบื้องลวน ครอบฟนโลหะ หรือครอบฟนโลหะ ้ ั เคลือบกระเบือง จนฟนเทียมพรอมที่จะใสใหกับผูปวย ้ 10. ใสฟนเทียมใหผปวย – โดยตรวจและแกไขฟนเทียมใหแนบสนิทกับฟนหลัก ขอบของครอบฟน และขอบของฟนธรรมชาติที่กรอแตงไว ู แนบสนิทกันพอดี จนผูปวยไมมีอาการเจ็บและการสบฟนถูกตอง  11. ทันตแพทยอธิบายวิธีการใชฟนเทียมและการรักษาฟนเทียม – ทันตแพทยตองอธิบายวิธีการใช และรักษาฟนเทียมชนิดติดแนน ที่ถูกตองให ผูปวยทราบ 28
  • 31.
    12. ทันตแพทยควรนัดผูปวยมาตรวจฟนเทียมและแกไขความผิดปกติ –ที่เหลืออยูเปนระยะจนกวาผูปวยจะสามารถใชฟนเทียมเคี้ยวอาหารได   13. อายุการใชงานของฟนเทียมชนิดติดแนน – ขึ้นกับปจจัยรวมอื่นๆซึ่งอยูในดุลยพินจของทันตแพทย ิ 14. ควรมีการติดตามผล – โดยใหผูปวยพบทันตแพทยทก 6 เดือน ุ หมายเหตุ 1. กรณีครอบฟนที่ตองทํารวมกับเดือยฟน – ควรทําเดือยฟนใสในรากฟนกอน แยกจากครอบฟนที่จะทําหลังจากใสเดือยฟนเรียบรอยแลว 2. การเลือกชนิดของครอบฟน – กระเบื้องลวน โลหะลวน หรือครอบฟนโลหะเคลือบกระเบื้อง ทันตแพทยจะตองเลือกใหเหมาะสมกับความ จําเปนและความตองการของผูปวย เพื่อความคงทนตอการใชงาน และ/หรือเพื่อความสวยงาม ควรจะแนะนําบอกผูปวยกอนการกรอแตงฟน ผูปวย 3. การเลือกผูปวยเพื่อการใสฟนชนิดติดแนน – ผูปวยบางคนไมเหมาะกับการใสฟนเทียมชนิดติดแนน ควรแนะนําใหใสฟนเทียมชนิดถอดได    ซึ่งอยูในดุลยพินิจของทันตแพทย 29
  • 32.
    การดูแลรักษาฟนเทียมชนิดติดแนน และติดตามผล ใหผูปวยทราบถึง การดูแลรักษาความสะอาด ผูปวยไปพบทันตแพทย ประสิทธิภาพของฟนเทียม ฟนเทียม ทุก 6 เดือน 30
  • 33.
    การดูแลรักษาฟนเทียมชนิดติดแนน และการติดตามผล ทันตแพทยควรอธิบายใหผูปวยเขาใจถึงประสิทธิภาพของฟนเทียมชนิดติดแนนไดวา ที่จริงแลวจะสามารถใชเคี้ยวอาหารไดนอยกวาฟน   ธรรมชาติ สามารถแตกหักไดถาไมระวัง เพราะฉะนันควรเลี่ยงอาหารเหนียวและแข็ง ควรแปรงฟนรวมกับการใช ไหมทําความสะอาดฟน เมื่อตื่นนอน หลัง ้ อาหารทุกมื้อ(ถาสามารถทําได) และกอนนอน ทุกวัน ถามีปญหาใหกลับไปพบทันตแพทยทันที ถึงแมวาผูปวยสามารถใชงานฟนปลอมชนิดติดแนนเคี้ยวอาหารไดดี ก็ควรกลับไปพบทันตแพทย  ทุก 6 เดือน เพือใหทันตแพทยตรวจ หากมี หรือพบความผิดปกติจะไดแกไขได ่ ผูปวยควรเขาใจดวยวา ฟนเทียมชนิดติดแนน อาจจะเสียหายไดเมื่อใชงานติดตอกันเปนเวลานานโดยไมไดตรวจรักษา ทําความสะอาดอยาง ถูกวิธี จากดุลยพินิจของทันตแพทยทจะพิจารณาตามความเหมาะสม ี่ ปจจัยเสี่ยงของการรักษา 3.1 ฟนตาย ทีเ่ กิดจากขั้นตอนการรักษา 3.2 ฟนหลัก มีอาการปวด ที่เกิดจากขั้นตอนการรักษา 3.3 ครอบ หรือ สะพานฟนเทียมชนิดติดแนน ไมสามารถ ใชงานไดตามปกติ 3.4 สีฟนของ ครอบ หรือ สะพานฟนเทียมชนิดติดแนน ไมเปนที่ยอมรับของผูปวย 3.5 ขอบของครอบฟนไมแนบสนิทกับฟนหลัก จนเปนสาเหตุที่ทําให ฟนหลักผุ และสูญเสียจนไมสามารถเก็บรักษาไวได 3.6 ครอบ หรือ สะพานฟนเทียมชนิดติดแนน หลุด แตกหัก หรือเสียหาย เมื่อใสยดติดแนนใหผูปวยแลว ึ  3.7 โรคปริทันต สาเหตุจากฟนเทียมชนิดติดแนน 31
  • 34.
    เอกสารอางอิง 1. Land CH: “A New system of restoring badly decayed teeth by means of an enameled coating”. Independent Pract.1986. 2. Phillips RW: “Skinner’s Science of Dental Materials”, ed.9 Philadelphia, WB Saunders Co. 1991. 3. Dykema R.W. Goodacre C.J., Phillips R.W. “Johnston's Modern Practice in Fixed Prosthodontics”4th edition, W.O. Philadelphia,1986. 4. Kuwata M. “Theory and Practice for Ceramo-Metal Restorations”. Quintessence publishing Co. Inc.1980. 5. McLean J.W. “The Science and Art of Dental Ceramics (Vol. I)” Quintessence Publishing Co. Inc.1979. 6. McLean L.W. “The Science and Art of Dental Ceramics (Vol. II)” Quintessence Publishing Co., Inc.1980. 7. Shillingburg H.T., Hobo S., “Preparation Design and Margin Distortion in Porcelain- Fused to Metal Restorations” . J. Prosthet. Vol.29 No.3, p.276-284. 8. Tylman S.D. “Tylman's Theory and Practice of Fixed Prosthodontics”. 7th edition, The C.V. Mosby Co., 1978. 9. Pardo G.I. “A Full Cast Restoration Design Offering Superior Marginal Characteristics”. J. Prosthet. Dent. Vol.48, No.5,p.539-543. 10. Preston, J.D., “Rational Approach to Tooth Preparation for Ceramo-Metal Restoration”. Dental Clinics of North America, 1997,p.683-689. 11. Scharer P., Rinn L.L., Kopp F.R., Koehler H.M., “Esthetic Guidelines for Restorative Dentistry” Quintessence Publishing Co., Chicago1982. 12. Shillingburg H.T., “Fundamentals of Fixed Prosthodontics” Quintessence Publishing Co., Inc. 1997. 13. Yamamoto M., “Metal Ceramics” Quintessence Publishing Co., Inc.1985. 14. Horn H. R., “Practical Considerations for Successful Crown and Bridge Therapy” W.B. Sounders Co.1976. 15. Naylor W. P., “Introduction to Metal Ceramic Technology” Quintessence Publishing Co. Inc.1992. 16. Procera Forum Sandvik Procera Nobel Biocare “North American Production Facility Issue #2” December 1999 32