.eg¨ úi|Sug l%uf,aL ,sùu
ufyaIa fldä;=jlal=
BTec(ICT) , MCTS. MIEEE
Professional Development Course in ICT (AIT-Thailand)
National Dip in Teaching (Merit)
• ,nd .; yels ,l=Kq .Kk 15-18
• wdjrKh lsrSug ,nd .kakd ld,h ld,fPao 06
• miq.sh m%Yak yd wdo¾aY m%Yak m;%
idlÉPdj i|yd ld,fPao 02
රසවත් තත් ත ෝප්පයක් ඔබට තනන්නට යැයි
කීතවොත් ඒ සඳහා ඔබ අනුගමනය රන පියවර
තමොනවාද?
wdodk ( f;a fld<" iSks" WKq c,h
l%shdj,sh (
1' f;a fld< fmrkhg oeóu
2' fmrkh ;=<ska WKq c,h fldamamhg oeóu
3' iSks álla f;a fldamamhg oeóu
4' yekafoka f;a fldamamfhys jQ iSks Èh lsÍu
5' yekafoka f;a iaj,amhla f.k rih mÍlaId
lsÍu
6' rih m%udKj;a fkdfõ kï mshjr wxl 3g
hdu iy 4 iy 5 mshjr kej; isÿ lsÍu'
m%;sodkh ( rij;a f;a fldamamh
;eme,a lsÍug iqÿiq ,smshla iE§u
wdodk (
,smsh ,sùug iqÿiq fld<hla iy
mEkla
,shqï ljrhla iy uqoaor
ue,shï
l%shdj,sh (
1' ,smsh ,sùu
2' ,smsh kjd ,shqï ljrhg nyd ,Su
3' ,shqï ljrh we,ùu
4' hd hq;= ,smskh ,shqï ljrfha ,sùu
5' uqoaor we,ùu
m%;sodkh ( ;eme,a lsÍug iqÿiq ;;a;ajfha
mj;sk ,smshla
úl,am úi÷ï y÷kd.ekSu
Tn mdi,g meñfKkafka mdi,a nihlska
hehs is;kak' mdi,g meñfKñka isák úg
nia r:fha fodaIhla ksid w;ru.
kej;=Ks kï Tng mdi, fj; meñKSug
yels fjk;a l%u .ek is;kq we;‘ tajd
fudkjdo@
iDcqfldaKdi%hl mßñ;sh fiúh yels
úl,am l%u fudkjdo@
10 cm
5 cm
• Algorithm hkq .eg¨jla úi|Su i|yd
wkq.ukh lrk l%ufõoh wkqms<sfj<ska
,shd oelaùuhs‘
• a process or set of rules to be
followed in calculations or other
problem-solving operations,
especially by a computer.
we,af.dß;u ixj¾Okh lsÍu i|yd md,k
jHqy Ndú;h
wkql%uh (Sequence)
we,af.drs;uhl පිහිටි පියවර කිහිපයක් තහෝ
සියල්ලම තහෝ ආරම්භ පියවර සිට අවසාන
පියවර දක්වා ඉහල සිට පහළට එ එල්තල්
අනුපිළිවලින් ක්‍රියාත්ම කිරීම මින් අදහස් තේ.
wkql%uh (Sequence)
jrKh (Selection)
jrKh (Selection)
ඇල්තගොරිතමය ඇතුළත්
ත ොන්තේසියක් තෘප්තවීම තහෝ
තනොවීම අනුව ක්‍රියාත්ම ළ යුතු
පියවර කුමක් ද යන්න දැක්වීම මින්
අදහස් තේ.
mqk¾lrKh (Iteration)
mqk¾lrKh (Iteration)
we,af.drs;uhl පිහිටි පියවරක්/පියවර
කිහිපයක් තහෝ ත ොන්තේසියක් තෘප්ත වන
තතක් තහෝ තෘප්තව පවතින තතක් නැවත
සිදුවීම මින් දැක්තේ.
.eg¨jla úi|Sfï woshr 04 ls'
• .eg¨j úYaf,aIKh lsÍu'
• .eg¨j i|yd Algorithm f.dvke.Su
• mß.Kl l%u f,aLkh ,sùu
• mß.Kl l%u f,aLkh ls%hd;aul lr ne,Su
we,af.dß;u f.dvke.sh yels wdldr 02 ls'
• .e,Sï igyka(Flow Chart)
• jHdc fla; (Pseudo Codes)
wdrïNh$wjidkh
ieliqu
wdodk$m%;sodk
.e,Sï igyka(Flow Chart)i|yd
Ndú; jk ixfla;
;SrK fldgqj
iïnkaOl
o;a; .,dhdu
tla;rd úNd.hloS wfmalaIhkayg m%Yak m;%
follg ms<s;=re iemhSug isÿjk w;r m<uqjk
yd fojk m%Yak m;% j, ,l=Kq wdodkh l< úg
tys tl;=j m%;sodkh lsÍu i|yd .e,fmk
.e,Sï igykla w|skak'
IF භාවිතය
hï wfhl=f.a jhi wdodkh l< úg th wjqreÿ
18 la fyda thg jeä kï Pkaoh m%ldY l< yels
nj o ke;fyd;a Pkaoh m%ldY l< fkdyels nj
o m%;sodkh lsÍu i|yd .e,fmk .e,Sï
igykla w|skak'
my; oelafjkafka úúO WIaK;aj hgf;a oS c,h
y÷kajk kï lsysmhls' c,fha WIaK;ajh wdodkh
l< úg thg wod, m%;sodkh oelaùu i|yd
.e,fmk .e,Sï igykla w|skak
l%slÜ ;r.hl lvq,a, miqmi isg lvqt rlskakd
ojd,Sula l< njg lrk ,o b,a,SuloS m%Odk
úksYaphlre th f;jk úksYaphlreg fhduqlrkq
,efí' f;jk úksYaphlre tu isÿùu rEmjdyskS
mqk¾rEmK wdY%fhka kej; n,kq ,efí' oeù
hdula f,i i,l=Kq lsÍug kï uq,skau
mkaÿhjkakd hejQ mkaÿj ksmkaÿjla fkdúh hq;==
w;r lvq,a, ì| ouk wjia:dfõoS ms;slre ;u
iSud brg bosßfhka isáh hq;=h'fuu l%shdj,sh
ksrEmKh i|yd .e,Sï igykla w|skak'
mqk¾lrK j¾. Type of Loops
• While ..do
• For… do
• Repeat …Untill
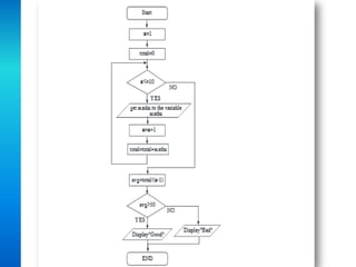
Start
Num <= 10
Display “Sri Lanka”
Num = 1
Num = Num + 1
Stop
Yes
No
While do Loop
Begin
Num = 1
While Num < =10 do
Display “Sri Lanka”
Num = Num + 1
End while
End
Start
Num > 10
Display “Sri Lanka”
Num = 1
Num = Num + 1
Stop
No
Yes
Repeat Until
Begin
Num = 1
Repeat
Display “Sri Lanka”
Num = Num + 1
Until Num > 10
End

ඇල්ගොරිතම 11 ශ්‍රේණිය ICT

  • 1.
    .eg¨ úi|Sug l%uf,aL,sùu ufyaIa fldä;=jlal= BTec(ICT) , MCTS. MIEEE Professional Development Course in ICT (AIT-Thailand) National Dip in Teaching (Merit)
  • 2.
    • ,nd .;yels ,l=Kq .Kk 15-18 • wdjrKh lsrSug ,nd .kakd ld,h ld,fPao 06 • miq.sh m%Yak yd wdo¾aY m%Yak m;% idlÉPdj i|yd ld,fPao 02
  • 3.
    රසවත් තත් තෝප්පයක් ඔබට තනන්නට යැයි කීතවොත් ඒ සඳහා ඔබ අනුගමනය රන පියවර තමොනවාද?
  • 4.
    wdodk ( f;afld<" iSks" WKq c,h l%shdj,sh ( 1' f;a fld< fmrkhg oeóu 2' fmrkh ;=<ska WKq c,h fldamamhg oeóu 3' iSks álla f;a fldamamhg oeóu 4' yekafoka f;a fldamamfhys jQ iSks Èh lsÍu 5' yekafoka f;a iaj,amhla f.k rih mÍlaId lsÍu 6' rih m%udKj;a fkdfõ kï mshjr wxl 3g hdu iy 4 iy 5 mshjr kej; isÿ lsÍu'
  • 5.
    m%;sodkh ( rij;af;a fldamamh
  • 6.
    ;eme,a lsÍug iqÿiq,smshla iE§u wdodk ( ,smsh ,sùug iqÿiq fld<hla iy mEkla ,shqï ljrhla iy uqoaor ue,shï
  • 7.
    l%shdj,sh ( 1' ,smsh,sùu 2' ,smsh kjd ,shqï ljrhg nyd ,Su 3' ,shqï ljrh we,ùu 4' hd hq;= ,smskh ,shqï ljrfha ,sùu 5' uqoaor we,ùu m%;sodkh ( ;eme,a lsÍug iqÿiq ;;a;ajfha mj;sk ,smshla
  • 8.
  • 9.
    Tn mdi,g meñfKkafkamdi,a nihlska hehs is;kak' mdi,g meñfKñka isák úg nia r:fha fodaIhla ksid w;ru. kej;=Ks kï Tng mdi, fj; meñKSug yels fjk;a l%u .ek is;kq we;‘ tajd fudkjdo@
  • 10.
    iDcqfldaKdi%hl mßñ;sh fiúhyels úl,am l%u fudkjdo@ 10 cm 5 cm
  • 11.
    • Algorithm hkq.eg¨jla úi|Su i|yd wkq.ukh lrk l%ufõoh wkqms<sfj<ska ,shd oelaùuhs‘ • a process or set of rules to be followed in calculations or other problem-solving operations, especially by a computer.
  • 12.
    we,af.dß;u ixj¾Okh lsÍui|yd md,k jHqy Ndú;h wkql%uh (Sequence)
  • 13.
    we,af.drs;uhl පිහිටි පියවරකිහිපයක් තහෝ සියල්ලම තහෝ ආරම්භ පියවර සිට අවසාන පියවර දක්වා ඉහල සිට පහළට එ එල්තල් අනුපිළිවලින් ක්‍රියාත්ම කිරීම මින් අදහස් තේ. wkql%uh (Sequence)
  • 14.
  • 15.
    jrKh (Selection) ඇල්තගොරිතමය ඇතුළත් තොන්තේසියක් තෘප්තවීම තහෝ තනොවීම අනුව ක්‍රියාත්ම ළ යුතු පියවර කුමක් ද යන්න දැක්වීම මින් අදහස් තේ.
  • 16.
  • 17.
    mqk¾lrKh (Iteration) we,af.drs;uhl පිහිටිපියවරක්/පියවර කිහිපයක් තහෝ ත ොන්තේසියක් තෘප්ත වන තතක් තහෝ තෘප්තව පවතින තතක් නැවත සිදුවීම මින් දැක්තේ.
  • 18.
    .eg¨jla úi|Sfï woshr04 ls' • .eg¨j úYaf,aIKh lsÍu' • .eg¨j i|yd Algorithm f.dvke.Su • mß.Kl l%u f,aLkh ,sùu • mß.Kl l%u f,aLkh ls%hd;aul lr ne,Su
  • 19.
    we,af.dß;u f.dvke.sh yelswdldr 02 ls' • .e,Sï igyka(Flow Chart) • jHdc fla; (Pseudo Codes)
  • 20.
  • 21.
  • 22.
    tla;rd úNd.hloS wfmalaIhkaygm%Yak m;% follg ms<s;=re iemhSug isÿjk w;r m<uqjk yd fojk m%Yak m;% j, ,l=Kq wdodkh l< úg tys tl;=j m%;sodkh lsÍu i|yd .e,fmk .e,Sï igykla w|skak'
  • 23.
  • 24.
    hï wfhl=f.a jhiwdodkh l< úg th wjqreÿ 18 la fyda thg jeä kï Pkaoh m%ldY l< yels nj o ke;fyd;a Pkaoh m%ldY l< fkdyels nj o m%;sodkh lsÍu i|yd .e,fmk .e,Sï igykla w|skak'
  • 25.
    my; oelafjkafka úúOWIaK;aj hgf;a oS c,h y÷kajk kï lsysmhls' c,fha WIaK;ajh wdodkh l< úg thg wod, m%;sodkh oelaùu i|yd .e,fmk .e,Sï igykla w|skak
  • 26.
    l%slÜ ;r.hl lvq,a,miqmi isg lvqt rlskakd ojd,Sula l< njg lrk ,o b,a,SuloS m%Odk úksYaphlre th f;jk úksYaphlreg fhduqlrkq ,efí' f;jk úksYaphlre tu isÿùu rEmjdyskS mqk¾rEmK wdY%fhka kej; n,kq ,efí' oeù hdula f,i i,l=Kq lsÍug kï uq,skau mkaÿhjkakd hejQ mkaÿj ksmkaÿjla fkdúh hq;== w;r lvq,a, ì| ouk wjia:dfõoS ms;slre ;u iSud brg bosßfhka isáh hq;=h'fuu l%shdj,sh ksrEmKh i|yd .e,Sï igykla w|skak'
  • 28.
    mqk¾lrK j¾. Typeof Loops • While ..do • For… do • Repeat …Untill
  • 29.
    Start Num <= 10 Display“Sri Lanka” Num = 1 Num = Num + 1 Stop Yes No While do Loop Begin Num = 1 While Num < =10 do Display “Sri Lanka” Num = Num + 1 End while End
  • 31.
    Start Num > 10 Display“Sri Lanka” Num = 1 Num = Num + 1 Stop No Yes Repeat Until Begin Num = 1 Repeat Display “Sri Lanka” Num = Num + 1 Until Num > 10 End