Introduction to
Enterprise Architecture
Seemantinee Sengupta
Enetrprise Architecture Resource Division
National Informatics Centre
20 February 2019
Context and Need for Architecture
When do we need an
architecture?
Context and Need for Architecture
Do we need an
Architecture?
In simple endeavors, for example
construction of a mud hut, a
formal architecture blueprint may
not be needed to ensure
successful construction and
subsequent maintenance
Context and Need for Architecture
Do we need an
Architecture?
In simple endeavors, for example
a wood cabin, a formal
architecture blueprint may not be
needed to ensure successful
construction and subsequent
maintenance
Context and Need for Architecture
Greater the complexity of the
endeavor, greater is the necessity
of a guiding blueprint.
Blueprint is also essential to
undertake further development or
make modifications.
For significantly large endeavors,
not only is a blueprint essential, a
phased plan/roadmap is a must.
Context and Need for Architecture
Building large, complex,
enterprise-wide information
systems without an
enterprise architecture is
like trying to build a city
without a city plan.
Can you build a city without
a city plan? Probably Yes.
Would you want to live in
such a city? Probably not.
Architecture
for Construction
Architecture for
Service Delivery
in State
Architecture for
Information Systems
of Enterprise
Context and Need for Architecture
Hut
Wood Cabin
Urban House
Residential Tower
Gated Community
Township
Request
Service
Agency
Department
Sector
State
Program
Module
Package
(HRMS)
ERP (FMIS, HRMS,
….)
ERP, CRM, SCM, …
Enterprise and Partner Systems
Architecture
for Construction
Architecture for
Service Delivery
in State
Architecture for
Information Systems
of Enterprise
Context and Need for Architecture
Hut
Wood Cabin
Urban House
Residential Tower
Gated Community
Township
Request
Service
Agency
Department
Sector
State
Program
Module
Package
(HRMS)
ERP (FMIS, HRMS,
….)
ERP, CRM, SCM, …
Enterprise and Partner Systems
Complexity due to Size & Scale
Architecture
for Construction
Architecture for
Service Delivery
in State
Architecture for
Information Systems
of Enterprise
Enterprise Architecture – A Recap
Context and Need for Enterprise Architecture
Hut
Wood Cabin
Urban House
Residential Tower
Gated Community
Township
Request
Service
Agency
Department
Sector
State
Program
Module
Package
(HRMS)
ERP (FMIS, HRMS,
….)
ERP, CRM, SCM, …
Enterprise and Partner Systems
Dynamics of Change
Defining Enterprise Architecture
24-01-2023 National Informatics Centre 10
Defining Enterprise Architecture
11
• Enterprise: Any collection of organizations that have common goals
• Union Government or State Government at broader level
• Individual Ministry or Department at narrower level
• Enterprise Architecture: Description of
the current and future services, processes
and information systems of the enterprise
aligned with its vision.
How to define Enterprise Architecture
• There is a process of architecting which is prescribed by the discipline
of EA.
• It produces outputs that describe the architecture of an enterprise.
• The process of architecting involves, taking stock of the relevant
components or building blocks that make up an enterprise.
• An architect then needs to examine how these components enable or
constrain the enterprise in fulfilling the goals of the enterprise.
• This is done by looking at how the components are organized or
configured, how they are used or how they behave or perform
together
24-01-2023 National Informatics Centre 12
How to define Enterprise Architecture
• Study the enterprise in its current state and how it should be in the
future.
• Work out the alternatives for moving from the current state to the
future target state.
• Create frameworks to manage the architecture, spell out descriptions
of the architecture and its components and road maps to show the
best way to change or improve the architecture.
• Assess the constraints and opportunities, costs, benefits, risks and
value in each option to help decision makers to select the best
alternative.
24-01-2023 National Informatics Centre 13
Do we need enterprise architects?
• No there are many enterprises that exist without the intervention of a
enterprise architect. However, there are many situations when it is
better to architect an enterprise than to leave the creation and
evolution of its architecture to chance.
• Every enterprise will always have an architecture, its not optional. But
we do have a choice ..whether we manage its evolution or not and
how well we manage it.
24-01-2023 National Informatics Centre 14
15
• Public transit, schools and parks are
afterthoughts
• No common services
• Inefficient and fragmented processes
• Aesthetically unpleasing
• Limited scope for growth
• Future-oriented, planned and sustainable
• Common services
• Principles and standards (fire, safety,
master plan)
• Higher productivity and effectiveness
• Aesthetically pleasing
Value of Architectural Thinking
16
Enterprise-wide
focus
Project
focus
IT Solutions
IT Solutions
Governance
Strategy
IT Strategy
Enterprise Architecture
Governance
Architecture
• Service
• Process
• People
IS/IT
Architecture
• Information
• Application
• Technology
Transition Planning
Government Processes & IT Systems
Enterprise Architecture: “the city plan”
Solution: “the building design”
Aligning
Change
to
Business
Need
Enterprise Architecture is Analogous to City
Planning for an Enterprise
EA – The Building Blocks
17
Strategy & Performance Architecture
Business
IT
Service & Process Architecture
IT
Change
Driven
by
Business
Understanding
Leveraging Enterprise Architecture
Throughout the globe many countries have utilized Enterprise Architecture
approach to successfully undertake transformation journeys
24-01-2023 National Informatics Centre 18
EA mandated by
act of Parliament
Malaysia
Bhutan
Bangladesh
The United States
of America
South Korea Australia
Singapore
Germany
United Kingdom New Zealand Finland
Estonia
EA Leveraged to Plan and Manage
Transformations
24-01-2023 National Informatics Centre 19
Target State
Transition State 2
Transition State 1
Benefits of Enterprise Architecture
Increased efficiency of
service delivery
Increased innovation
enabled by a defined
architecture and its
governance
Improved effectiveness of
scheme implementation
Increased agility through
quicker technology
changes in response
dynamic business changes
Higher RoI from
investments in
technology, through
common, re-usable
components
Seamless interoperability
between systems
20
Decisions in Enterprise Architecture
• Should we use a common set of applications across different
programs / services OR develop independent applications?
• Which systems must we develop / enhance / retire?
• Which data area / elements must we standardize across the
enterprise?
• What enterprise-wide interfaces should our systems provide?
• Should we standardize the technology we use?
• What kind and which current or upcoming technologies should we
invest in?
24-01-2023 National Informatics Centre 21
Key Takeaways
22
• Enterprise architecture:
• is to understand the enterprise on a holistic basis (business, technology and
operating environment)
• helps effectively direct the enterprise to deliver strategic goals by aligning
business and technology operations to strategic intent
• We need enterprise architecture to:
• improve service delivery efficiency and scheme implementation effectiveness
by improving alignment of business & technology to strategic intent
• increase agility by making faster changes in response to dynamic business
• increase RoI from technology investments through optimized landscape
enabled by common & re-usable components
Thank you
Enterprise Architecture
Frameworks
24-01-2023 National Informatics Centre 24
EA Frameworks Overview
24-01-2023 National Informatics Centre 25
Enterprise Architecture
Frameworks
FEA
Gartner
Zachman
TOGAF
EA Frameworks typically include:
• Processes & methods
• Catalog of architecture deliverables
and artifacts
• Content model and repository
structure
• Reference models
• Best practices, guidelines &
techniques
• Architecture capability
development
• Architecture governance &
compliance
Each of the frameworks follows different philosophies, and any implementing enterprise may choose bits and
pieces from each of the methodologies, modify and merge them as per their unique set of requirements
EA Frameworks Evolution
24-01-2023 National Informatics Centre 26
Year 1987 1994 1996 2002 2003 2006 2009 2017 2018
Activity
Zachman’s
Enterprise
Architecture
TAFIM
released
Clinger –
Cohen Bill
passed
FEA replaces
FEAF
TOGAF 8.0
Enterprise
Edition
released
FEA
completed
(~)
TOGAF 9
released
IndEA
created
TOGAF 9.2
released
The Zachman Framework is
an Enterprise Ontology
which provides a formal and
structured way of viewing
and defining an enterprise.
The Open Group
Architecture Framework
(TOGAF) is a framework for
enterprise architecture
which provides an approach
for designing, planning,
implementing, and
governing an enterprise’s
architecture
Gartner Methodology is
based on the amalgamation
of Gartner framework and
Meta architecture
development process.
A federal enterprise
architecture (FEA) provides
a common approach for the
integration of strategic,
business and technology
management as part of
organization design and
performance improvement
The Zachman Framework
The Open Group
Architectural Framework
The Gartner Methodology
The Federal Enterprise
Architecture
The development of the above frameworks has paved the way for multiple Nations (Korea, Singapore, UAE, UK and USA) and Industry
(Microsoft and Oracle) to develop their own tailored enterprise architecture frameworks which are being consumed by enterprises.
Zachman Framework (1/2)
• Schema - the intersection between two classifications:
• First: Primitive interrogatives – What, How, When, Who,
Where, and Why.
• Second: Derived from the transformation of an abstract
idea into an instantiation – Identification, Definition,
Representation, Specification, Configuration and
Instantiation
27
Zachman Framework (2/2)
28
The Open Group Architecture Framework (TOGAF) (1/2)
• Detailed method and a set of supporting tools for
developing an enterprise architecture.
• Based on an iterative process model called
Architecture Development Method (ADM)
• TOGAF is developed and maintained by members of
The Open Group
29
The Open Group Architecture Framework (TOGAF) (2/2)
30
Federal Enterprise Architecture (FEA) (1/2)
• Supports planning and decision-making in US Federal Govt. through
documentation and information providing an abstracted view of
enterprise at various levels of scope and detail.
• Core is Consolidated Reference Model (CRM) – set of 5 interrelated
reference models
• Also provides Collaborative Planning Methodology – a simple,
repeatable process to aid planning
31
Federal Enterprise Architecture (FEA) (2/2)
Consolidated Reference Model Collaborative Planning Methodology
32
Gartner Methodology (1/2)
• Gartner methodology believes that EA is about bringing together
three constituents:
• Business owners
• Information specialists
• Technology implementers
• According to Gartner, EA project must be started with understanding
enterprise direction on business, not with finding its current position.
33
• The sequence of future-state EA
development activities include
• Develop requirements - identification of the
business-driven requirements
• Develop principles - qualities that must be
exhibited by an enterprise to realize its goals
• Develop models - detailed drilling down of
architecture content
• These activities are meant to convey a
logical sequence of development-based on
relationships and dependencies, rather
than a rigidly linear sequence of events.
Gartner Methodology (2/2)
34
IndEA as National Standard
Candida Shadap
National Informatics Centre
Meghalaya State Unit
20 February 2019
India Enterprise Architecture (IndEA)
Framework
Notified as national standard on October 9, 2018
Published Documents:
• IndEA Framework
• IndEA Adoption Guide
• IndEA Primer
24-01-2023 National Informatics Centre 36
IndEA
Business Reference Model
(BRM)
Data Reference Model
(DRM)
Application Reference
Model (ARM)
Technology
Reference Model (TRM)
Architecture Governance
Reference Model (GRM)
Integration Reference
Model (IRM)
Performance Reference
Model (PRM)
Security Reference
Model (SRM)
Provides Portfolio
of Services to
Guides Design &
Implementation of
Life-cycle Mgt of
Enterprise Data of
Specifies Technology
Landscape &
Standards of
Provides Application
Portfolio & S/w
Development methods to
Interoperability
& Integration of
Specifies Standards &
Best Practices for
Security of assets of
Defines methods for
Outcome
Assessment to
Indian eGovernance Context
24-01-2023 National Informatics Centre 37
Indian eGovernance Evolution
From Digitization to Digitalization
24-01-2023 National Informatics Centre 38
Pre 1995
• Networks - State HQs
• Computerization (Banks,
Railway Reservations)
1995 - 2005
• Localized champion driven
department / state initiatives
• Networks - District HQ
• Emails, Basic Websites
• Emphasis on local
automation & efficiency
2006 - 2013
• NeGP – institutional
initiatives & MMPs
• SWAN - Blocks
• eServices with basic
workflows
• Focus on standardisation –
Infra, Policies, Tools,
2014 onwards
• Digital India & eKranti –
Transformational initiatives
• BharatNet - Villages
• Platform based, integrated,
transformative services
• Citizen engagement and
experience centric
Initiatives & Enablers
24-01-2023 National Informatics Centre 39
Digital
Locker
Aadhaar
(Digital ID)
PFMS
ServicePlus
eSign
• Central Excise and Customs
• e-Office
• Income Tax
• IVFRT: Immigration, Visa Foreigner’s
Registration & Tracking
• MCA21
• Passport Seva Project
• Banking MMP
• Insurance MMP
• Pensions
• e-Sansad
• e-Vidhaan
• NMEICT (National Mission in Education
through ICT)
• Urban Governance
• Employment Exchange (National
Career Service Project)
• Crime and Criminal Tracking Networks
and Systems (CCTNS)
• e-District
• Commercial Taxes
• e-Municipality
• e-Panchayat
• National Land Records Modernization
Programme (NLRMP)
• Public Distribution System (PDS)
• Education
• e-Health
• Agriculture 2.0
• Rural Development
• Women and Child Development
• e-Courts
• e-Biz
• e-Procurement
• e-Trade (EDI)
• India Portal
• e-Sangam (formerly National Services
Delivery Gateway)
• Common Services Centers (CSC)
• Financial Inclusion
• Roads and Highways Information
System (RAHI)
• National Geospatial Information System
(NGIS)
• Social Benefits
Central Initiatives (17) State Initiatives (16) Integrated Initiatives (11)
Vibrant
Private
Sector
MyGov.in
& UMANG
BharatNet IndEA
& DSS
eTaal Unified
Payments
Interface
Partial List
Digital India
UN eService Maturity Model: Connected Services
is the Next Stage of Progression for India
24-01-2023 National Informatics Centre 40
Present
Future
Current Landscape
While we have developed several systems to automate key government
processes, resulting landscape is far from optimal
24-01-2023 National Informatics Centre 41
Holistic Enterprise Architecture Led Transformation is an Approach for Future
Senior Leadership has to often put significant efforts
to further gather and organize information for making decisions!
Siloed Systems
Low
interoperability
Little system
flexibility for
quick change …
One Citizen –
Multiple
Government
Experience
Current Landscape
While we have developed several systems to automate key government
processes, resulting landscape is far from optimal
24-01-2023 National Informatics Centre 42
Holistic Enterprise Architecture Led Transformation is an Approach for Future
Senior Leadership has to often put significant efforts
to further gather and organize information for making decisions!
Siloed Systems
Low
interoperability
Little system
flexibility for
quick change …
One Citizen –
Multiple
Government
Experience
IndEA Framework
24-01-2023 National Informatics Centre 43
A 2-Speed Model for
Digital Governance
Architecture at Macro-level
Service Standards at Micro-level
+
IndEA
for ONE Government
DSS
for a rich UX
44
Why IndEA ?
• India is below global average on UN e-Government Index
• We need to take large strides to make up !!
• Enterprise Architecture approach is a good way.
• India has to leverage its current strengths – widely, rapidly!
• Aadhaar, Mobile, Digital India…
• Adoption of IndEA enables a planned development
• Through ‘Architectural Thinking’
45
The IndEA Vision (WoG)
IndEA Vision
ONE Government
IndEA Principles
IndEA Reference Models
States & UTs
GoI Ministries PSUs
• Unified & Uniform Interfaces
• Citizen/ Business-centric Services
• Guaranteed Service Levels
• Effective Program Management
• Less Government, More Governance
• Security & Privacy
Interoperability
Shared
Infra
Common
Applications
Open
Standards
SDG
Approach
Prioritization
Process
Re-engineering
Change
Mgt
TECHNOLOGY STAKEHOLDER BENEFITS PROCESS / PEOPLE 46
The 8 Reference Models of IndEA
IndEA
Business Reference Model
(BRM)
Data Reference Model
(DRM)
Application Reference
Model (ARM)
Technology
Reference Model (TRM)
Architecture Governance
Reference Model (GRM)
Integration Reference
Model (IRM)
Performance Reference
Model (PRM)
Security Reference
Model (SRM)
Provides Portfolio
of Services to
Guides Design &
Implementation of
Life-cycle Mgt of
Enterprise Data of
Specifies Technology
Landscape &
Standards of
Provides Application
Portfolio & S/w
Development methods to
Interoperability
& Integration of
Specifies Standards &
Best Practices for
Security of assets of
Defines methods for
Outcome
Assessment to
47
36 Principles
of IndEA
The IndEA Business Landscape
IndEA Core
Financial Management
HR Management
Performance Management
Procurement
Litigation Management
Land &Resources Management
Grievance Management
Unified Contact Center
Data Analytics
Service Delivery Management
Right To Information
Primary
Sector
Health
Education
Skill
Development
Urban
Development
&
Housing
Rural
Development
Social
Justice
Energy
Infrastructure
Industry,
Labour
&
Employment
Natural
Resources
&
Environment
Transportation
Tourism
Public
Safety
Disaster
Management
Public
Distribution
System
16 Verticals
12 Horizontals
Standardize
Integrate
Virtualize
48
Thank you
XXX
National Informatics Centre
Ministry of Electronics and Information Technology
Government of India
50
Value of an Architectural Reference Model
• An Architectural Reference Model
• Depicts the Components of each Domain (Business, Application, Data etc)
• Identifies the relationships between the Components
• Defines the Standards applicable to the Domain
• Adoption of Reference Model
• Enables fast-tracking Architecture Development (cuts 70% of effort)
• Ensures compliance with relevant Standards
• Enables compliance with Architectural Principles
51
IndEA RM to Implementation
IndEA
Reference
Model(s)
Reference
Architectures for
the Domain
Arch Dev
• Problem Space
• Stakeholder Needs
• Business Reqts
Solution
Architecture
Solution Design
• Constraints
• Opportunities
Implementations
52
53
54
v
Goal Defines
Objectives Programs, Projects, Schemes
Govern
Sectors
Departments
Consist of
SERVICES
Provide
Relate to
Service Definition
Are Specified by
Service Transformation
Are Enhanced by
Service Delivery
Are Realized thru
Measurement
Are Assessed by
Objective
Type
Category
Priority
Service Level
Specifies
BPR Change Management
Is Achieved by
Channels
Service Provider
Beneficiary
Comprises
of
Output
Outcome
Economy
Analyses
GOAL
ORGANIZATION
BENEFITS
&
RESULTS
BUSINESS
REFERENCE
MODEL
55
PERFORMANCE
REFERENCE MODEL
56
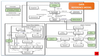
DATA
REFERENCE MODEL
57
Enterprise Portal Enterprise App Store
API Gateway / ESB India Stack
IndEA CORE PLATFORM
SMS Gateway
IAM
Finance Mgt HR Mgt
Scheme Mgt Performance Mgt
COMMON APPLICATIONS
e-Procurement
Grievance Mgt
Unified Call Centre
E-Office
Content Mgt
License Mgt Litigation Mgt Data Analytics RTI GIS
e-Cabinet
Primary Sector Education
Benefits/ DBT Skill Development
GROUP APPLICATIONS
Health
Infrastructure
Works
Disaster Mgt
Land Mgt
Public Safety Urban Devpt
Dept-SPECIFIC APPLICATIONS
Rural Devpt Public Distribution System Energy
Social Justice Industry Transportation Labour Tourism Natural Resource
11
9
14
6
SYSTEMS
EXTERNAL
TO
IndEA
Concentric
4-Layered
Meta-model
of
ARM
58
Technology Reference Model (TRM)
Access Devices,
Network Components,
Delivery Platforms and
Cloud
Open Standards
Apps, App Stores,
Application Platform,
Mobile Device Mgmt,
Big Data/IoT
Network Infrastructure
IT Infrastructure
SLAs / OLAs
PRM
Applications Reference Model (ARM)
Comprises Of
Subject To
Consists
Of
Input
To
Communication
Infrastructure Interface
Connects To
Interface for Intra/
Internet Objects
Subject To
Open Source Products
Grouped By
Connects To
Service Outlets,
Devices & Applications
Connects To
Subject To
Dept. Permises /
State Data Center
NIC Cloud Data Center
(MeghRaj)
Proprietary Products
PRM and BRM Provides Input To
Open Formats
TRM Service Standards
Specifications for eGovernance in India
TRM Components
Comprises of
Open API Gateway
ROA/SOA on Cloud
Architected as
Microservices
and SOA based
Web Services
Third Party Ecosystem
Consists
Of
Integration
Reference
Model
(IRM)
Security
Reference
Model
(SRM)
Provides Input To
Provides Input To
Provides Input To
Provides
Input
To
Provides
Input
To
Provides
Input
To
Provides Input To
Connects To
Data Reference Model (DRM)
Performance Reference Model (PRM)
Provides Input To
Governance
Reference
Model
(GRM)
Hosted
At
Business Reference Model (BRM)
TECHNOLOGY REFERENCE MODEL
59
INTEGRATION REFERENCE MODEL
60
IndEA Security Reference Model
BRM
Business Vision
Strategies
Requirements
Services
Risks
Threats
Information
Assets
Assessment
Security Policy Risk Management
Data Layer
Application Layer
Perimeter Layer
Network Layer
Endpoint Layer
Controls
Additional
Controls
Security Architecture
Protection Detection Response Recovery
Tools Procedures Capabilities Governance
Enables Design of
Supports
Through
Provides
Provide inputs for of to
Supports DESIGN of
Red dotted line delineates
the scope of SRM
Reference Model Level
Architecture Level
Solution Level
Implementation Level
Indicates
Business Priorities of
Guides choice of Guides choice of
Are
applied
at
Are
applied
at
61
IndEA Governance Reference Model
Government
Architecture
Governance Board
IT
Governance Board
A Structure
Roles &
Responsibilities
Has
Participates in
Reports
Architecture
Compliance to
Architecture
Capabilities
Builds
Architecture
Compliance
Reviews
A Structure
Roles &
Responsibilities
Has
Architecture
Development
Architecture
Contract
Architecture
Developer
Manages
Architecture
Repository
Provides Architecture Vision to Provides Approvals & Resources to
Migration of Legacy
Applications to
Target Architecture
Manages
Green Field Projects
to fulfil Architecture
Vision
Implements
Reports
Performance
to
Reports
Progress
of
Architecture
Development
to
Incumbent
System Integrators
New
System Integrators
Through Through
GRC
Is Responsible for
Prime Principles of IndEA (9 of 36)
SDG Linkage
Data Sharing
Reusable
Applications
Technology
Independence
Federated Orchestration
Cloud First
Integrated Services
Mobile First
Primacy
of
Principles
62
63
PRINCIPLES OF
IndEA (36 OF 36)

1. Introduction to EA -Session1 .pptx

  • 1.
    Introduction to Enterprise Architecture SeemantineeSengupta Enetrprise Architecture Resource Division National Informatics Centre 20 February 2019
  • 2.
    Context and Needfor Architecture When do we need an architecture?
  • 3.
    Context and Needfor Architecture Do we need an Architecture? In simple endeavors, for example construction of a mud hut, a formal architecture blueprint may not be needed to ensure successful construction and subsequent maintenance
  • 4.
    Context and Needfor Architecture Do we need an Architecture? In simple endeavors, for example a wood cabin, a formal architecture blueprint may not be needed to ensure successful construction and subsequent maintenance
  • 5.
    Context and Needfor Architecture Greater the complexity of the endeavor, greater is the necessity of a guiding blueprint. Blueprint is also essential to undertake further development or make modifications. For significantly large endeavors, not only is a blueprint essential, a phased plan/roadmap is a must.
  • 6.
    Context and Needfor Architecture Building large, complex, enterprise-wide information systems without an enterprise architecture is like trying to build a city without a city plan. Can you build a city without a city plan? Probably Yes. Would you want to live in such a city? Probably not.
  • 7.
    Architecture for Construction Architecture for ServiceDelivery in State Architecture for Information Systems of Enterprise Context and Need for Architecture Hut Wood Cabin Urban House Residential Tower Gated Community Township Request Service Agency Department Sector State Program Module Package (HRMS) ERP (FMIS, HRMS, ….) ERP, CRM, SCM, … Enterprise and Partner Systems
  • 8.
    Architecture for Construction Architecture for ServiceDelivery in State Architecture for Information Systems of Enterprise Context and Need for Architecture Hut Wood Cabin Urban House Residential Tower Gated Community Township Request Service Agency Department Sector State Program Module Package (HRMS) ERP (FMIS, HRMS, ….) ERP, CRM, SCM, … Enterprise and Partner Systems Complexity due to Size & Scale
  • 9.
    Architecture for Construction Architecture for ServiceDelivery in State Architecture for Information Systems of Enterprise Enterprise Architecture – A Recap Context and Need for Enterprise Architecture Hut Wood Cabin Urban House Residential Tower Gated Community Township Request Service Agency Department Sector State Program Module Package (HRMS) ERP (FMIS, HRMS, ….) ERP, CRM, SCM, … Enterprise and Partner Systems Dynamics of Change
  • 10.
    Defining Enterprise Architecture 24-01-2023National Informatics Centre 10
  • 11.
    Defining Enterprise Architecture 11 •Enterprise: Any collection of organizations that have common goals • Union Government or State Government at broader level • Individual Ministry or Department at narrower level • Enterprise Architecture: Description of the current and future services, processes and information systems of the enterprise aligned with its vision.
  • 12.
    How to defineEnterprise Architecture • There is a process of architecting which is prescribed by the discipline of EA. • It produces outputs that describe the architecture of an enterprise. • The process of architecting involves, taking stock of the relevant components or building blocks that make up an enterprise. • An architect then needs to examine how these components enable or constrain the enterprise in fulfilling the goals of the enterprise. • This is done by looking at how the components are organized or configured, how they are used or how they behave or perform together 24-01-2023 National Informatics Centre 12
  • 13.
    How to defineEnterprise Architecture • Study the enterprise in its current state and how it should be in the future. • Work out the alternatives for moving from the current state to the future target state. • Create frameworks to manage the architecture, spell out descriptions of the architecture and its components and road maps to show the best way to change or improve the architecture. • Assess the constraints and opportunities, costs, benefits, risks and value in each option to help decision makers to select the best alternative. 24-01-2023 National Informatics Centre 13
  • 14.
    Do we needenterprise architects? • No there are many enterprises that exist without the intervention of a enterprise architect. However, there are many situations when it is better to architect an enterprise than to leave the creation and evolution of its architecture to chance. • Every enterprise will always have an architecture, its not optional. But we do have a choice ..whether we manage its evolution or not and how well we manage it. 24-01-2023 National Informatics Centre 14
  • 15.
    15 • Public transit,schools and parks are afterthoughts • No common services • Inefficient and fragmented processes • Aesthetically unpleasing • Limited scope for growth • Future-oriented, planned and sustainable • Common services • Principles and standards (fire, safety, master plan) • Higher productivity and effectiveness • Aesthetically pleasing Value of Architectural Thinking
  • 16.
    16 Enterprise-wide focus Project focus IT Solutions IT Solutions Governance Strategy ITStrategy Enterprise Architecture Governance Architecture • Service • Process • People IS/IT Architecture • Information • Application • Technology Transition Planning Government Processes & IT Systems Enterprise Architecture: “the city plan” Solution: “the building design” Aligning Change to Business Need Enterprise Architecture is Analogous to City Planning for an Enterprise
  • 17.
    EA – TheBuilding Blocks 17 Strategy & Performance Architecture Business IT Service & Process Architecture IT Change Driven by Business Understanding
  • 18.
    Leveraging Enterprise Architecture Throughoutthe globe many countries have utilized Enterprise Architecture approach to successfully undertake transformation journeys 24-01-2023 National Informatics Centre 18 EA mandated by act of Parliament Malaysia Bhutan Bangladesh The United States of America South Korea Australia Singapore Germany United Kingdom New Zealand Finland Estonia
  • 19.
    EA Leveraged toPlan and Manage Transformations 24-01-2023 National Informatics Centre 19 Target State Transition State 2 Transition State 1
  • 20.
    Benefits of EnterpriseArchitecture Increased efficiency of service delivery Increased innovation enabled by a defined architecture and its governance Improved effectiveness of scheme implementation Increased agility through quicker technology changes in response dynamic business changes Higher RoI from investments in technology, through common, re-usable components Seamless interoperability between systems 20
  • 21.
    Decisions in EnterpriseArchitecture • Should we use a common set of applications across different programs / services OR develop independent applications? • Which systems must we develop / enhance / retire? • Which data area / elements must we standardize across the enterprise? • What enterprise-wide interfaces should our systems provide? • Should we standardize the technology we use? • What kind and which current or upcoming technologies should we invest in? 24-01-2023 National Informatics Centre 21
  • 22.
    Key Takeaways 22 • Enterprisearchitecture: • is to understand the enterprise on a holistic basis (business, technology and operating environment) • helps effectively direct the enterprise to deliver strategic goals by aligning business and technology operations to strategic intent • We need enterprise architecture to: • improve service delivery efficiency and scheme implementation effectiveness by improving alignment of business & technology to strategic intent • increase agility by making faster changes in response to dynamic business • increase RoI from technology investments through optimized landscape enabled by common & re-usable components
  • 23.
  • 24.
  • 25.
    EA Frameworks Overview 24-01-2023National Informatics Centre 25 Enterprise Architecture Frameworks FEA Gartner Zachman TOGAF EA Frameworks typically include: • Processes & methods • Catalog of architecture deliverables and artifacts • Content model and repository structure • Reference models • Best practices, guidelines & techniques • Architecture capability development • Architecture governance & compliance Each of the frameworks follows different philosophies, and any implementing enterprise may choose bits and pieces from each of the methodologies, modify and merge them as per their unique set of requirements
  • 26.
    EA Frameworks Evolution 24-01-2023National Informatics Centre 26 Year 1987 1994 1996 2002 2003 2006 2009 2017 2018 Activity Zachman’s Enterprise Architecture TAFIM released Clinger – Cohen Bill passed FEA replaces FEAF TOGAF 8.0 Enterprise Edition released FEA completed (~) TOGAF 9 released IndEA created TOGAF 9.2 released The Zachman Framework is an Enterprise Ontology which provides a formal and structured way of viewing and defining an enterprise. The Open Group Architecture Framework (TOGAF) is a framework for enterprise architecture which provides an approach for designing, planning, implementing, and governing an enterprise’s architecture Gartner Methodology is based on the amalgamation of Gartner framework and Meta architecture development process. A federal enterprise architecture (FEA) provides a common approach for the integration of strategic, business and technology management as part of organization design and performance improvement The Zachman Framework The Open Group Architectural Framework The Gartner Methodology The Federal Enterprise Architecture The development of the above frameworks has paved the way for multiple Nations (Korea, Singapore, UAE, UK and USA) and Industry (Microsoft and Oracle) to develop their own tailored enterprise architecture frameworks which are being consumed by enterprises.
  • 27.
    Zachman Framework (1/2) •Schema - the intersection between two classifications: • First: Primitive interrogatives – What, How, When, Who, Where, and Why. • Second: Derived from the transformation of an abstract idea into an instantiation – Identification, Definition, Representation, Specification, Configuration and Instantiation 27
  • 28.
  • 29.
    The Open GroupArchitecture Framework (TOGAF) (1/2) • Detailed method and a set of supporting tools for developing an enterprise architecture. • Based on an iterative process model called Architecture Development Method (ADM) • TOGAF is developed and maintained by members of The Open Group 29
  • 30.
    The Open GroupArchitecture Framework (TOGAF) (2/2) 30
  • 31.
    Federal Enterprise Architecture(FEA) (1/2) • Supports planning and decision-making in US Federal Govt. through documentation and information providing an abstracted view of enterprise at various levels of scope and detail. • Core is Consolidated Reference Model (CRM) – set of 5 interrelated reference models • Also provides Collaborative Planning Methodology – a simple, repeatable process to aid planning 31
  • 32.
    Federal Enterprise Architecture(FEA) (2/2) Consolidated Reference Model Collaborative Planning Methodology 32
  • 33.
    Gartner Methodology (1/2) •Gartner methodology believes that EA is about bringing together three constituents: • Business owners • Information specialists • Technology implementers • According to Gartner, EA project must be started with understanding enterprise direction on business, not with finding its current position. 33
  • 34.
    • The sequenceof future-state EA development activities include • Develop requirements - identification of the business-driven requirements • Develop principles - qualities that must be exhibited by an enterprise to realize its goals • Develop models - detailed drilling down of architecture content • These activities are meant to convey a logical sequence of development-based on relationships and dependencies, rather than a rigidly linear sequence of events. Gartner Methodology (2/2) 34
  • 35.
    IndEA as NationalStandard Candida Shadap National Informatics Centre Meghalaya State Unit 20 February 2019
  • 36.
    India Enterprise Architecture(IndEA) Framework Notified as national standard on October 9, 2018 Published Documents: • IndEA Framework • IndEA Adoption Guide • IndEA Primer 24-01-2023 National Informatics Centre 36 IndEA Business Reference Model (BRM) Data Reference Model (DRM) Application Reference Model (ARM) Technology Reference Model (TRM) Architecture Governance Reference Model (GRM) Integration Reference Model (IRM) Performance Reference Model (PRM) Security Reference Model (SRM) Provides Portfolio of Services to Guides Design & Implementation of Life-cycle Mgt of Enterprise Data of Specifies Technology Landscape & Standards of Provides Application Portfolio & S/w Development methods to Interoperability & Integration of Specifies Standards & Best Practices for Security of assets of Defines methods for Outcome Assessment to
  • 37.
    Indian eGovernance Context 24-01-2023National Informatics Centre 37
  • 38.
    Indian eGovernance Evolution FromDigitization to Digitalization 24-01-2023 National Informatics Centre 38 Pre 1995 • Networks - State HQs • Computerization (Banks, Railway Reservations) 1995 - 2005 • Localized champion driven department / state initiatives • Networks - District HQ • Emails, Basic Websites • Emphasis on local automation & efficiency 2006 - 2013 • NeGP – institutional initiatives & MMPs • SWAN - Blocks • eServices with basic workflows • Focus on standardisation – Infra, Policies, Tools, 2014 onwards • Digital India & eKranti – Transformational initiatives • BharatNet - Villages • Platform based, integrated, transformative services • Citizen engagement and experience centric
  • 39.
    Initiatives & Enablers 24-01-2023National Informatics Centre 39 Digital Locker Aadhaar (Digital ID) PFMS ServicePlus eSign • Central Excise and Customs • e-Office • Income Tax • IVFRT: Immigration, Visa Foreigner’s Registration & Tracking • MCA21 • Passport Seva Project • Banking MMP • Insurance MMP • Pensions • e-Sansad • e-Vidhaan • NMEICT (National Mission in Education through ICT) • Urban Governance • Employment Exchange (National Career Service Project) • Crime and Criminal Tracking Networks and Systems (CCTNS) • e-District • Commercial Taxes • e-Municipality • e-Panchayat • National Land Records Modernization Programme (NLRMP) • Public Distribution System (PDS) • Education • e-Health • Agriculture 2.0 • Rural Development • Women and Child Development • e-Courts • e-Biz • e-Procurement • e-Trade (EDI) • India Portal • e-Sangam (formerly National Services Delivery Gateway) • Common Services Centers (CSC) • Financial Inclusion • Roads and Highways Information System (RAHI) • National Geospatial Information System (NGIS) • Social Benefits Central Initiatives (17) State Initiatives (16) Integrated Initiatives (11) Vibrant Private Sector MyGov.in & UMANG BharatNet IndEA & DSS eTaal Unified Payments Interface Partial List Digital India
  • 40.
    UN eService MaturityModel: Connected Services is the Next Stage of Progression for India 24-01-2023 National Informatics Centre 40 Present Future
  • 41.
    Current Landscape While wehave developed several systems to automate key government processes, resulting landscape is far from optimal 24-01-2023 National Informatics Centre 41 Holistic Enterprise Architecture Led Transformation is an Approach for Future Senior Leadership has to often put significant efforts to further gather and organize information for making decisions! Siloed Systems Low interoperability Little system flexibility for quick change … One Citizen – Multiple Government Experience
  • 42.
    Current Landscape While wehave developed several systems to automate key government processes, resulting landscape is far from optimal 24-01-2023 National Informatics Centre 42 Holistic Enterprise Architecture Led Transformation is an Approach for Future Senior Leadership has to often put significant efforts to further gather and organize information for making decisions! Siloed Systems Low interoperability Little system flexibility for quick change … One Citizen – Multiple Government Experience
  • 43.
  • 44.
    A 2-Speed Modelfor Digital Governance Architecture at Macro-level Service Standards at Micro-level + IndEA for ONE Government DSS for a rich UX 44
  • 45.
    Why IndEA ? •India is below global average on UN e-Government Index • We need to take large strides to make up !! • Enterprise Architecture approach is a good way. • India has to leverage its current strengths – widely, rapidly! • Aadhaar, Mobile, Digital India… • Adoption of IndEA enables a planned development • Through ‘Architectural Thinking’ 45
  • 46.
    The IndEA Vision(WoG) IndEA Vision ONE Government IndEA Principles IndEA Reference Models States & UTs GoI Ministries PSUs • Unified & Uniform Interfaces • Citizen/ Business-centric Services • Guaranteed Service Levels • Effective Program Management • Less Government, More Governance • Security & Privacy Interoperability Shared Infra Common Applications Open Standards SDG Approach Prioritization Process Re-engineering Change Mgt TECHNOLOGY STAKEHOLDER BENEFITS PROCESS / PEOPLE 46
  • 47.
    The 8 ReferenceModels of IndEA IndEA Business Reference Model (BRM) Data Reference Model (DRM) Application Reference Model (ARM) Technology Reference Model (TRM) Architecture Governance Reference Model (GRM) Integration Reference Model (IRM) Performance Reference Model (PRM) Security Reference Model (SRM) Provides Portfolio of Services to Guides Design & Implementation of Life-cycle Mgt of Enterprise Data of Specifies Technology Landscape & Standards of Provides Application Portfolio & S/w Development methods to Interoperability & Integration of Specifies Standards & Best Practices for Security of assets of Defines methods for Outcome Assessment to 47 36 Principles of IndEA
  • 48.
    The IndEA BusinessLandscape IndEA Core Financial Management HR Management Performance Management Procurement Litigation Management Land &Resources Management Grievance Management Unified Contact Center Data Analytics Service Delivery Management Right To Information Primary Sector Health Education Skill Development Urban Development & Housing Rural Development Social Justice Energy Infrastructure Industry, Labour & Employment Natural Resources & Environment Transportation Tourism Public Safety Disaster Management Public Distribution System 16 Verticals 12 Horizontals Standardize Integrate Virtualize 48
  • 49.
    Thank you XXX National InformaticsCentre Ministry of Electronics and Information Technology Government of India
  • 50.
  • 51.
    Value of anArchitectural Reference Model • An Architectural Reference Model • Depicts the Components of each Domain (Business, Application, Data etc) • Identifies the relationships between the Components • Defines the Standards applicable to the Domain • Adoption of Reference Model • Enables fast-tracking Architecture Development (cuts 70% of effort) • Ensures compliance with relevant Standards • Enables compliance with Architectural Principles 51
  • 52.
    IndEA RM toImplementation IndEA Reference Model(s) Reference Architectures for the Domain Arch Dev • Problem Space • Stakeholder Needs • Business Reqts Solution Architecture Solution Design • Constraints • Opportunities Implementations 52
  • 53.
  • 54.
    54 v Goal Defines Objectives Programs,Projects, Schemes Govern Sectors Departments Consist of SERVICES Provide Relate to Service Definition Are Specified by Service Transformation Are Enhanced by Service Delivery Are Realized thru Measurement Are Assessed by Objective Type Category Priority Service Level Specifies BPR Change Management Is Achieved by Channels Service Provider Beneficiary Comprises of Output Outcome Economy Analyses GOAL ORGANIZATION BENEFITS & RESULTS BUSINESS REFERENCE MODEL
  • 55.
  • 56.
  • 57.
    57 Enterprise Portal EnterpriseApp Store API Gateway / ESB India Stack IndEA CORE PLATFORM SMS Gateway IAM Finance Mgt HR Mgt Scheme Mgt Performance Mgt COMMON APPLICATIONS e-Procurement Grievance Mgt Unified Call Centre E-Office Content Mgt License Mgt Litigation Mgt Data Analytics RTI GIS e-Cabinet Primary Sector Education Benefits/ DBT Skill Development GROUP APPLICATIONS Health Infrastructure Works Disaster Mgt Land Mgt Public Safety Urban Devpt Dept-SPECIFIC APPLICATIONS Rural Devpt Public Distribution System Energy Social Justice Industry Transportation Labour Tourism Natural Resource 11 9 14 6 SYSTEMS EXTERNAL TO IndEA Concentric 4-Layered Meta-model of ARM
  • 58.
    58 Technology Reference Model(TRM) Access Devices, Network Components, Delivery Platforms and Cloud Open Standards Apps, App Stores, Application Platform, Mobile Device Mgmt, Big Data/IoT Network Infrastructure IT Infrastructure SLAs / OLAs PRM Applications Reference Model (ARM) Comprises Of Subject To Consists Of Input To Communication Infrastructure Interface Connects To Interface for Intra/ Internet Objects Subject To Open Source Products Grouped By Connects To Service Outlets, Devices & Applications Connects To Subject To Dept. Permises / State Data Center NIC Cloud Data Center (MeghRaj) Proprietary Products PRM and BRM Provides Input To Open Formats TRM Service Standards Specifications for eGovernance in India TRM Components Comprises of Open API Gateway ROA/SOA on Cloud Architected as Microservices and SOA based Web Services Third Party Ecosystem Consists Of Integration Reference Model (IRM) Security Reference Model (SRM) Provides Input To Provides Input To Provides Input To Provides Input To Provides Input To Provides Input To Provides Input To Connects To Data Reference Model (DRM) Performance Reference Model (PRM) Provides Input To Governance Reference Model (GRM) Hosted At Business Reference Model (BRM) TECHNOLOGY REFERENCE MODEL
  • 59.
  • 60.
    60 IndEA Security ReferenceModel BRM Business Vision Strategies Requirements Services Risks Threats Information Assets Assessment Security Policy Risk Management Data Layer Application Layer Perimeter Layer Network Layer Endpoint Layer Controls Additional Controls Security Architecture Protection Detection Response Recovery Tools Procedures Capabilities Governance Enables Design of Supports Through Provides Provide inputs for of to Supports DESIGN of Red dotted line delineates the scope of SRM Reference Model Level Architecture Level Solution Level Implementation Level Indicates Business Priorities of Guides choice of Guides choice of Are applied at Are applied at
  • 61.
    61 IndEA Governance ReferenceModel Government Architecture Governance Board IT Governance Board A Structure Roles & Responsibilities Has Participates in Reports Architecture Compliance to Architecture Capabilities Builds Architecture Compliance Reviews A Structure Roles & Responsibilities Has Architecture Development Architecture Contract Architecture Developer Manages Architecture Repository Provides Architecture Vision to Provides Approvals & Resources to Migration of Legacy Applications to Target Architecture Manages Green Field Projects to fulfil Architecture Vision Implements Reports Performance to Reports Progress of Architecture Development to Incumbent System Integrators New System Integrators Through Through GRC Is Responsible for
  • 62.
    Prime Principles ofIndEA (9 of 36) SDG Linkage Data Sharing Reusable Applications Technology Independence Federated Orchestration Cloud First Integrated Services Mobile First Primacy of Principles 62
  • 63.

Editor's Notes

  • #12 An enterprise is any type of human endeavor where people collaborate together for a purpose supported by a platform People may be organized as a company, an government, business division or a project unit The purpose may be to run a commercial business, or govt. programme or a creative venture The supporting platform might include buildings equipments and informationtechnologies Therefore an enterprise is made up of many inter related elements like the management pieces like org structure, capabilities and skills. Or strategies and plans, operational pieces like activities and processes, products, transactions, services and supporting pieces like software applications, databases, hardware platforms and communication networks. All of these pieces are structured in a ways that allow the organization to exist and to fulfill its aims. Computer networks, computers, laptops, databases, media stores, buildings and locations, products and events, services and applications, data, processes, capabilities, strategies, and organisation structures EA is therefore a process which guides the tranisition or evolution of an enterprise from current to target state
  • #14 Computer networks, computers, laptops, databases, media stores, buildings and locations, products and events, services and applications, data, processes, capabilities, strategies, and organisation structures
  • #15 The belief goes that its better to have an archi We can make a garden and leave it to get overtaken by weeds or do the gardening ourselves or employ a professional gardener. The plants will grow with or without our intervention..in the same way every ent has an architecture whether we choose to manage it or not tecture that is integrated coherent proactively designed rather that leaving it Random adhoc and inconsistent
  • #20 Digital transformation is a journey, not a project. For Government bodies to realize their digital maturity goals, they need to implement multiple initiatives, not all of which can be implemented from day one. Digitizing the existing business services is the first step on which the journey has been embarked upon under NeGP. It is followed by building more advanced systems to improve citizen experience and continually improving these systems through innovation. Digital transformation is a moving target that is constantly evolving, and thus it requires a structured and planned approach
  • #23 EA allows for better management of increasingly complex IT systems, while ensuring that those systems address an organization’s business goals and create value. Better services to citizens Faster launch of new initiatives Lower risk and better RoI on IT
  • #28 The Zachman Framework™ is a schema - the intersection between two historical classifications that have been in use for literally thousands of years. The first is the fundamentals of communication found in the primitive interrogatives: What, How, When, Who, Where, and Why. It is the integration of answers to these questions that enables the comprehensive, composite description of complex ideas. The second is derived from the transformation of an abstract idea into an instantiation that was initially postulated by ancient Greek philosophers and is labeled in the Zachman Framework™: Identification, Definition, Representation, Specification, Configuration and Instantiation
  • #30 TOGAF is a framework - a detailed method and a set of supporting tools - for developing an enterprise architecture. It is based on an iterative process model supported by best practices and a re-usable set of existing architecture assets. TOGAF is developed and maintained by members of The Open Group. It has been developed through the collaborative efforts of over 300 Architecture Forum member companies from some of the world's leading companies and organizations. The TOGAF Architecture Development Method (ADM) provides a tested and repeatable process for developing enterprise architectures, and forms the core of TOGAF.
  • #31 Other than ADM TOGAF provides: Architecture Content Framework: This part describes the TOGAF content framework, including a structured metamodel for architectural artifacts, the use of re-usable architecture building blocks, and an overview of typical architecture deliverables. Enterprise Continuum & Tools: This part discusses appropriate taxonomies and tools to categorize and store the outputs of architecture activity within an enterprise. TOGAF Reference Models: This part provides a selection of architectural reference models, which includes the TOGAF Foundation Architecture, and the Integrated Information Infrastructure Reference Model (III-RM). Architecture Capability Framework: This part discusses the organization, processes, skills, roles, and responsibilities required to establish and operate an architecture function within an enterprise.
  • #32 Federal Enterprise Architecture supports planning and decision-making through documentation and information that provides an abstracted view of an enterprise at various levels of scope and detail. At its core is the Consolidated Reference Model (CRM), which equips Office of Management and Budget (OMB) and Federal agencies with a common language and framework to describe and analyze investments, enhance collaboration and ultimately transform the Federal government. The Collaborative Planning Methodology is a simple, repeatable process that consists of integrated, multi-disciplinary analysis that results in recommendations formed in collaboration with sponsors, stakeholders, planners, and implementers. This methodology includes the master steps and detailed guidance for planners to use throughout the planning process.
  • #34 Gartner methodology believes that EA is about bringing together three constituents: Business owners Information specialists Technology implementers According to Gartner point of view, EA project must be started with understanding enterprise direction on business, not with finding its current position. This activity needs to listen to the enterprise strategic plan and understanding how it responds to this plan. In order to obtain pure and concise information about enterprise, Gartner tries to achieve them in simple words, without concerning about recommended standard documents, or technical jargons. The result of this method is providing common understanding about enterprise situation and strategic plan
  • #35 The sequence of future-state EA development activities include Develop requirements - includes the identification of the business-driven requirements for each architectural viewpoint and the synthesis of them with the architecture. Requirements must direct architecture in what they are to provide in support of the business, instead of how they will provide it. Develop principles - principles are guiding statements of position that communicate fundamental elements, truths, rules or qualities that must be exhibited by an enterprise to realize its goals. Principles should be used as evaluation criteria in the absence of detailed models that direct decision making much more discretely and comprehensively Develop models - represents the detailed drilling down of domain architecture content development across each of the architecture viewpoints in the EA framework These activities are meant to convey a logical sequence of development-based on relationships and dependencies, rather than a rigidly linear sequence of events.