XERODERMA
PIGMENTOSUM
Introduction
• Xeroderma pigmentosum is an autosomal recessive genetic disorder
which starts in early childhood.
• Incidence: 1 in 250,000 individuals worldwide.
• Equally common in males and females.
• XP was first described in Vienna, Austria in 1870
• In a dermatology textbook, Moriz Kaposi described
a new disorder called xeroderma,
which translates to “parchment skin.”
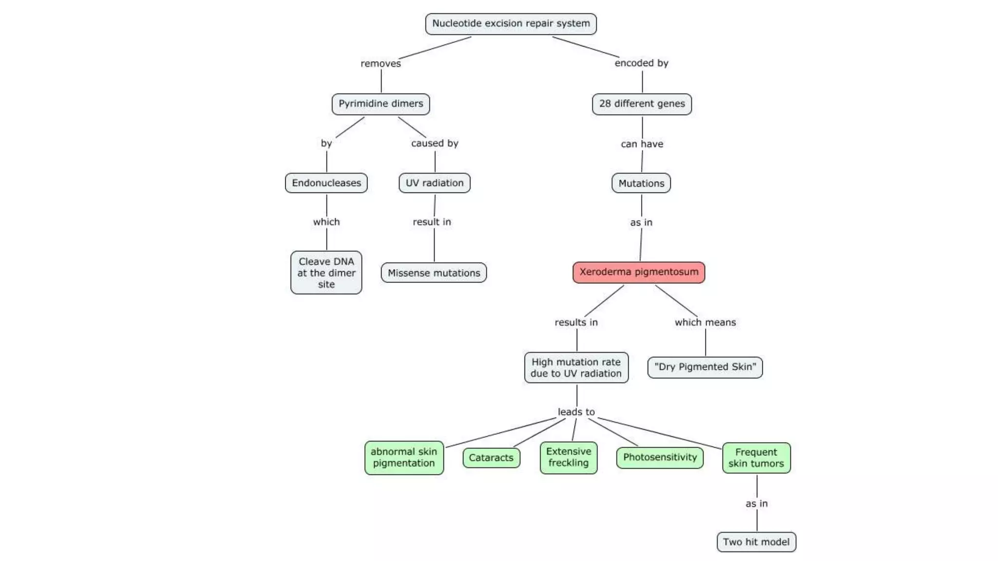
Etiology
• Normally, damage to DNA in skin cells due to UV light exposure is repaired
by nucleotide excision repair.
• In Xeroderma pigmentosum, nucleotide excision repair enzymes are
mutated. So, the damage to DNA by UV light is not repaired.
• As more abnormalities form in DNA, cells malfunctioned eventually
become cancerous or die.
Clinical features
• SKIN:
• Severe sunburn when exposed to only small amounts of sunlight. These often occur
during a child's first exposure to sunlight.
• Development of many freckles at an early age. (lentigos)
• Rough-surfaced growths (solar keratoses), and skin cancers
• Blistering or freckling on minimum sun exposure
• Telangiectasia (spider veins)
• Limited growth of hair on chest and legs
• Scaly skin
• Xeroderma (dry skin)
• Irregular dark spots on the skin
• Poikiloderma (a mixture of both hyper
(increased) and hypo (decreased)
skin pigmentation
Ocular symptoms:
Photophobia (light sensitivity, or pain upon seeing light)
Eyelid: pigmentation, atrophy, freckles, basal cell carcinoma, squamous cell
carcinoma, loss of lashes, ectropion
Conjunctiva: xerosis, congestion, pigmentation, pterygium
Cornea: dryness, haziness, exposure keratitis, band like nodular keratopathy,
scarring, ulceration, even perforation leading to corneal opacities and
vascularization.
Iris: stromal atrophy, pigmental alteration, iritis, iris melanoma
A. Conjunctival melanosis
B. Early pterygium(arrowhead)
Eyelid pigmentation (arrow)
C. Ectropion, entropion
D. Loss of lashes and lid margin
Keratination( arrow)
Pterygium (arrowhead)
Neurological
• Approximately 25% of patients with XP develop a progressive
neurodegeneration.
• The degeneration can vary in time of onset and rate of progression.
• Symptoms of the neurodegeneration include:
• acquired microcephaly (a condition marked by smaller head size and
structural changes in the brain),
• diminishing (or absent) deep tendon reflexes,
• progressive high-frequency sensorineural hearing loss,
• progressive cognitive impairment,
• spasticity, ataxia (poor muscle control and coordination), seizures, difficulty
swallowing and/or vocal cord paralysis.
Neoplasias (Cancer)
• Individuals with XP have a much greater chance of developing certain
cancers:
• non-melanoma skin cancers
• Basal cell carcinoma
• Squamous cell carcinoma
• melanoma
• Oral cavity neoplasms, specifically squamous cell carcinoma of the tip of the tongue
• Internal cancers
• glioblastoma of the brain,
• astrocytoma of the spinal cord
• cancer of the lung in patients who smoke
• rarely, leukemia (cancer of the white blood cells).
• Cancers of the thyroid, uterus, breast, pancreas, stomach, kidney, and testicles, have also
been reported.
Diagnosis
• Before birth- Amniocentesis, Chorionic villous sampling
• After birth: Clinical diagnosis, family history.
• Molecular genetic testing for mutations in the XP genes is available to
confirm the diagnosis.
Management
• Prevention
• Avoid exposure to skin and eyes to UV radiation.
• Wearing protective clothing such as hats, hoods with UV blocking face shields, long
sleeves, pants and gloves
• High SPF sunscreens, UV blocking glasses.
• Windows treated with UV blocking films
• Vitamin D supplements
• Active and passive smoking should be avoided
• Skin
• Skin including lips, tongue, scalp and eyelids examined every 6-12 months for
precancerous lesions.
• Treatment of skin lesions:
• Topical creams- 5- fluorouracil
• Oral retinoids
• cryotherapy
Eye
• Routine eye exams
• Lubricating eye drops
• Soft contact lenses to protect against mechanical trauma caused by deformed
eyelids.
• Surgery like excision of neoplasm, release of symblepharon, keratoplasty for
corneal opacities.
• Prognosis
• Fewer than 40% of individuals with the disease survive beyond the age of 20
THANK
YOU

Xeroderma pigmentosum

  • 1.
  • 2.
    Introduction • Xeroderma pigmentosumis an autosomal recessive genetic disorder which starts in early childhood. • Incidence: 1 in 250,000 individuals worldwide. • Equally common in males and females. • XP was first described in Vienna, Austria in 1870 • In a dermatology textbook, Moriz Kaposi described a new disorder called xeroderma, which translates to “parchment skin.”
  • 3.
    Etiology • Normally, damageto DNA in skin cells due to UV light exposure is repaired by nucleotide excision repair. • In Xeroderma pigmentosum, nucleotide excision repair enzymes are mutated. So, the damage to DNA by UV light is not repaired. • As more abnormalities form in DNA, cells malfunctioned eventually become cancerous or die.
  • 5.
    Clinical features • SKIN: •Severe sunburn when exposed to only small amounts of sunlight. These often occur during a child's first exposure to sunlight. • Development of many freckles at an early age. (lentigos) • Rough-surfaced growths (solar keratoses), and skin cancers • Blistering or freckling on minimum sun exposure • Telangiectasia (spider veins) • Limited growth of hair on chest and legs • Scaly skin • Xeroderma (dry skin) • Irregular dark spots on the skin • Poikiloderma (a mixture of both hyper (increased) and hypo (decreased) skin pigmentation
  • 6.
    Ocular symptoms: Photophobia (lightsensitivity, or pain upon seeing light) Eyelid: pigmentation, atrophy, freckles, basal cell carcinoma, squamous cell carcinoma, loss of lashes, ectropion Conjunctiva: xerosis, congestion, pigmentation, pterygium Cornea: dryness, haziness, exposure keratitis, band like nodular keratopathy, scarring, ulceration, even perforation leading to corneal opacities and vascularization. Iris: stromal atrophy, pigmental alteration, iritis, iris melanoma
  • 7.
    A. Conjunctival melanosis B.Early pterygium(arrowhead) Eyelid pigmentation (arrow) C. Ectropion, entropion D. Loss of lashes and lid margin Keratination( arrow) Pterygium (arrowhead)
  • 8.
    Neurological • Approximately 25%of patients with XP develop a progressive neurodegeneration. • The degeneration can vary in time of onset and rate of progression. • Symptoms of the neurodegeneration include: • acquired microcephaly (a condition marked by smaller head size and structural changes in the brain), • diminishing (or absent) deep tendon reflexes, • progressive high-frequency sensorineural hearing loss, • progressive cognitive impairment, • spasticity, ataxia (poor muscle control and coordination), seizures, difficulty swallowing and/or vocal cord paralysis.
  • 9.
    Neoplasias (Cancer) • Individualswith XP have a much greater chance of developing certain cancers: • non-melanoma skin cancers • Basal cell carcinoma • Squamous cell carcinoma • melanoma • Oral cavity neoplasms, specifically squamous cell carcinoma of the tip of the tongue • Internal cancers • glioblastoma of the brain, • astrocytoma of the spinal cord • cancer of the lung in patients who smoke • rarely, leukemia (cancer of the white blood cells). • Cancers of the thyroid, uterus, breast, pancreas, stomach, kidney, and testicles, have also been reported.
  • 10.
    Diagnosis • Before birth-Amniocentesis, Chorionic villous sampling • After birth: Clinical diagnosis, family history. • Molecular genetic testing for mutations in the XP genes is available to confirm the diagnosis.
  • 11.
    Management • Prevention • Avoidexposure to skin and eyes to UV radiation. • Wearing protective clothing such as hats, hoods with UV blocking face shields, long sleeves, pants and gloves • High SPF sunscreens, UV blocking glasses. • Windows treated with UV blocking films • Vitamin D supplements • Active and passive smoking should be avoided • Skin • Skin including lips, tongue, scalp and eyelids examined every 6-12 months for precancerous lesions. • Treatment of skin lesions: • Topical creams- 5- fluorouracil • Oral retinoids • cryotherapy
  • 12.
    Eye • Routine eyeexams • Lubricating eye drops • Soft contact lenses to protect against mechanical trauma caused by deformed eyelids. • Surgery like excision of neoplasm, release of symblepharon, keratoplasty for corneal opacities.
  • 13.
    • Prognosis • Fewerthan 40% of individuals with the disease survive beyond the age of 20
  • 14.