Монгол хэлний  Зөв бичгийн дүрэм 2010 он
Албан баримт бичгийг боловсруулахдаа төрийн албан ёсны хэлний хуулийг баримтлан, утга зохиолын хэм хэмжээний дагуу, одоогийн мөрдөгдөж буй хэлзүйн дүрмийг баримтлан боловсруулдаг. Иймд албан бичиг хөтлөлтөд хамгийн их алддаг цөөн тооны дүрмийг тайлбарлая.
Ерөнхий дөрвөн дүрэм байдаг ба тодорхой нэлээд олон дүрэм бий.  Тодорхой дүрмүүд зөрчилдсөн үед ерөнхий дүрмийг баримтлан бичих ёстой.  З өв бич гийн дүрэм Ерөнхий Тодорхой
ЗӨВ БИЧИХ ЕРӨНХИЙ ДҮРЭМ
Эгшигт гийгүүлэгч  аль тод сонстох талдаа заавал эгшигтэй бичигдэнэ. Эгшигт гийгүүлэгчид долоон үсэг ордог учир 7-ийн тэмдгээр тэмдэглэе. Эдгээр нь   м, н, г, л, б, в, р   хэмээх долоон үсэг юм.  Жишээлбэл : асар,насал, тайвшир,  газар, тохом, цацрал, модон, хөдөлмөр, гарав, үзэл, тасархай гэх мэт. Үүнийг цээжлэхдээ  “Монгол баавар”  гэнэ.  Гажилт: Хэлний угийн  н -ийн дараа заахын тийн ялгалын  г   нөхцөл эгшиггүй бичигдэж болно. Жишээлбэл: байшинг, дүнг, Галсанг, хөвөнг гэх мэт.
Ц, ж, з, с, д, т, ш, ч, х  есөн гийгүүлэгч үсэг үгэнд эгшигтэй, эгшиггүй хоёр янзаар бичигдэх тул  заримдаг гийгүүлэгч  гэнэ.  Заримдаг гийгүүлэгчид 9 үсэг ордог учраас 9-ийн тоогоор тэмдэглэе. Үүнийг цээжлэхдээ  “Цоожоо засаад тушаачих”  гэнэ.  Заримдаг гийгүүлэгч эгшигт гийгүүлэгчийн дараа өмнө хойноо эгшиггүй орж болно. Жишээлбэл : зугт, бялх, давт, тэнц, хагд, амт, тэнд, ард, тэвш, багш, булш, зунш, дарш, эзэмж гэх мэт. Тусгай бичигддэг  л ,  нь  хоёр эгшиггүй бичигдэнэ. Жишээлбэл : сайн л байна. Хоёр нь үлджээ. гэх мэт
Гажилт:  Үйлт нэрийн ирээдүй цагийн   х  нөхцөлийн өмнө заавал эгшиг бичдэг учир энэ дүрэмд хамаарахгүй.  Жишээлбэл: өгөх, явах, олох, хамах, харах гэх мэт. Заримдаг гийгүүлэгч нь заримдаг гийгүүлэгчийн дараа орохдоо сүүлчийн заримдаг нь өмнөө буюу хойноо аль хэлэгдэх талдаа заавал эгшигтэй бичигдэнэ.  Жишээлбэл:  модот, модтод, хожид, хождох, бусад, бусдад, эзэд, батад, ахад, лацад, мөчид, хойшид, буцаж, эцэс, ачит, анжис гэх мэт.
Гажилт:  Заримдаг гийгүүлэгчийн дотроос  с, х  үсгийн дараа  т, ч  үсэг өмнө хойноо эгшиггүй орж болно.  Жишээлбэл я : туст нөхөр, түүхт он, усч хүн, түүхч эрдэмтэн гэх мэт. Үйлт нэрийн - х  /ирээдүй цагаар тодотгон холбох - х / нөхцөл өмнөө заавал эгшигтэй бичигдэнэ.  Жишээлбэл:  хэлэ х , бодо х , унши х , гара х ад, үзэ х ээр Нэг доор 2 өөр эгшгийг хэлэхгүй ба бичихгүй.  Жишээлбэл:  дэлх ий г ээ с, ээжт эй г ээ
ЗӨВ БИЧИХ ТОДОРХОЙ ДҮРЭМ
-ы, -ий -г зөв бичих дүрэм 1. Эр үгэнд "- ы "-ээр эхэлсэн нөхцөлийг залгана.  Эр үг гэдэг нь эр эгшиг орсон үг юм.  Эр эгшигт -  а, -о, -у, -я, -ё, -ю/у / үсгүүд орно. Жишээлбэл:  анхны, хоолны, улсын, яамны, юмыг, оёдлын 2. Эм үгэнд "- ий "-ээр эхэлсэн нөхцөлийг залгана.   Эм үг гэдэг нь эм эгшиг орсон үг юм. Эм эгшигт  - э, -ө, -ү, -е, -ю/ү / үсгүүд орно. Жишээлбэл:  эхний, өвөөгийн, үеийн, Юүдэнгийн
3. Ж, Ч, Ш, Ь, И, Г-үсгүүдээр төгссөн бүх үгэнд  "- ий " -ээр эхэлсэн нөхцөл залгана .  Жишээлбэл: багажийг, цоожийг, туужийг сурагчийн, ачийг ,  жолоочийн ,  багшийн, ханшийг, хушийг   морийг, говийн, толийг ,  салхийг, тархийг, горхийг ,  цагийн, байшингийн, нутгийн
II. Гээгдэх эгшгийн дүрэм Өмнөө балархай эгшигтэй гийгүүлэгчээр төгссөн үгэнд урт эгшгээр эхэлсэн залгавар залгахад эцсийн гийгүүлэгчийн өмнөх балархай эгшиг гээгдэнэ.   эГ + ээ = эГээ   э - богино эгшиг, ээ - урт эгшиг, Г-гийгүүлэгч Жишээлбэл:   эгшиг + ийн = эгшгийн,   дүрэм + ээ = дүрмээ,  зураг + ийн = зургийн Богино эгшгээр төгссөн үгэнд урт эгшгээр эхэлсэн залгавар залгахад эцсийн богино эгшиг нь гээгдэнэ.   э + ээ = э ээ Жишээлбэл:  арга + ыг = аргыг   сана + уул = сануул олго + оод = олгоод бодлого + ыг = бодлогыг
Өмнөө балархай эгшигтэй гийгүүлэгчээр төгссөн үгэнд гийгүүлэгчээр эхэлсэн залгавар залгахад эцсийн гийгүүлэгчийн өмнөх балархай эгшиг гээгдэж, хоёр гийгүүлэгчийн хооронд эгшийг жийрэглэнэ.   эГ + ээ = эГээ Жишээлбэл:  дөрөв + н = дөрвөн учир + л = учрал   бусад + д = бусдад цэцэг + с = цэцгэс
III. Эгшиг гээгдэхгүй тохиолдлууд Балархай эгшиг нь дараах тохиолдлуудад гээгдэхгүй.  Энэ нь үндсэндээ гээгдэх эгшгийн  эГ + ээ = эГээ   энэхүү дүрмийг зөрчиж байгаа тохиолдлууд юм. Оноосон нэрийн балархай эгшгийг гээхгүй.  Жишээлбэл:  Баатар + ын = Баатарын  Дэлгэр + ээс = Дэлгэрээс  Орхон + ы = Орхоны Эгшигт гийгүүлэгч эгшиггүйд хүрвэл балархай эгшгийг нь гээхгүй.  Жишээлбэл: шийдвэр + ийг = шийдвэрийг  онцлог + оос = онцлогоос  урлаг + ийн = урлагийн
Заримдаг гийгүүлэгчийн дараа орсон заримдаг гийгүүлэгчийн балархай эгшгийг гээхгүй.  Жишээлбэл: нөхцөл + ийн = нөхцөлийн  сонссон + оо = сонссоноо  ачтан + ыг = ачтаныг Үйлт нэрийн -х /ирээдүй цагаар тодотгон холбох нөхцөл/ -ийн өмнөх балархай эгшгийг гээхгүй.  Жишээлбэл: бодох +оор = бодохоор  нэмэх + ийг = нэмэхийг  явах + аас = явахаас
Ялгах эгшгийг гээхгүй.  Жишээлбэл: ургац + аа = ургацаа  үнэн +ийг = үнэнийг  онгоц + оор = онгоцоор Ж, Ч, Ш -ээс бусад гийгүүлэгчийн дараа орсон  и  эгшгийг урт эгшгээр эхэлсэн залгавар залгахад гээхгүй.  Жишээлбэл: тамир +ын= тамирын  охин + оос= охиноос  тохир + оод = тохироод Галав, төлөв хэмээх үгсийн балархай эгшгийг гээхгүй. Учир нь балархай эгшгийг гээсэн тохиолдолд үгийн үндэс ихээхэн өөрчлөгдөнө.  Жишээлбэл: галав + ын = галавын  төлөв + ийн = төлөвийн
IV. Зөөлний тэмдэг/ь/ и болох эсэх Зөөлөрсөн эгшигт гийгүүлэгчээр төгссөн үгэнд зари м даг гийгүүлэгчээр эхэлсэн залгавар залгахад зөөлний тэмдэг хэвээрээ байна.   7ь + 9 = 7ь9  Жишээлбэл:  зорь + ж = зорьж  тарь + сан = тарьсан  хумь + жээ = хумьжээ Зөөлөрсөн эгшигт гийгүүлэгчээр төгссөн үгэнд эгшигт гийгүүлэгчээр эхэлсэн залгавар залгахад зөөлний тэмдэг И болно.   7ь + 7 = 7и7  Жишээлбэл: зорь + но = зорино  тарь + лаа = тарилаа  хумь + в = хумив
Зөөлөрсөн заримдаг гийгүүлэгчээр төгссөн үгэнд заримдаг гийгүүлэгчээр эхэлсэн залгавар залгахад зөөлний тэмдэг  И  болно.   9ь + 9 = 9и9   Жишээлбэл:  захь + дал = захидал  ахь + ц = ахиц  сахь + сугай= сахисугай Зөөлөрсөн заримдаг гийгүүлэгчээр төгссөн үгэнд эгшигт гийгүүлэгчээр эхэлсэн залгавар залгахад зөөлний тэмдэг  И  болно.  9ь + 7 = 9и7  Жишээлбэл: захь + на = захина  ахь + лаа = ахилаа  сахь + в = сахив
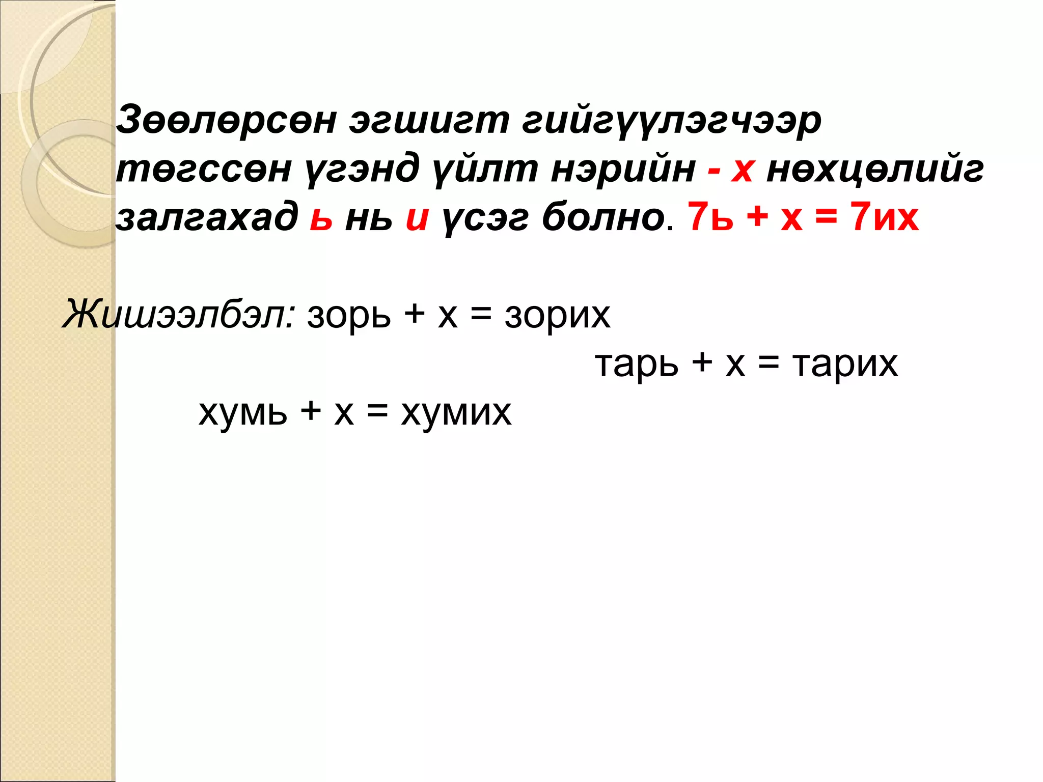
Зөөлөрсөн эгшигт гийгүүлэгчээр төгссөн үгэнд үйлт нэрийн  - х  нөхцөлийг залгахад  ь  нь  и  үсэг болно .  7ь + х = 7их   Жишээлбэл:  зорь + х = зорих  тарь + х = тарих  хумь + х = хумих
Анхаарал тавьсан та бүхэнд баярлалаа

монгол xэлний зөв бичиx дүрэм

  • 1.
    Монгол хэлний Зөв бичгийн дүрэм 2010 он
  • 2.
    Албан баримт бичгийгболовсруулахдаа төрийн албан ёсны хэлний хуулийг баримтлан, утга зохиолын хэм хэмжээний дагуу, одоогийн мөрдөгдөж буй хэлзүйн дүрмийг баримтлан боловсруулдаг. Иймд албан бичиг хөтлөлтөд хамгийн их алддаг цөөн тооны дүрмийг тайлбарлая.
  • 3.
    Ерөнхий дөрвөн дүрэмбайдаг ба тодорхой нэлээд олон дүрэм бий. Тодорхой дүрмүүд зөрчилдсөн үед ерөнхий дүрмийг баримтлан бичих ёстой. З өв бич гийн дүрэм Ерөнхий Тодорхой
  • 4.
  • 5.
    Эгшигт гийгүүлэгч аль тод сонстох талдаа заавал эгшигтэй бичигдэнэ. Эгшигт гийгүүлэгчид долоон үсэг ордог учир 7-ийн тэмдгээр тэмдэглэе. Эдгээр нь м, н, г, л, б, в, р хэмээх долоон үсэг юм. Жишээлбэл : асар,насал, тайвшир, газар, тохом, цацрал, модон, хөдөлмөр, гарав, үзэл, тасархай гэх мэт. Үүнийг цээжлэхдээ “Монгол баавар” гэнэ. Гажилт: Хэлний угийн н -ийн дараа заахын тийн ялгалын г нөхцөл эгшиггүй бичигдэж болно. Жишээлбэл: байшинг, дүнг, Галсанг, хөвөнг гэх мэт.
  • 6.
    Ц, ж, з,с, д, т, ш, ч, х есөн гийгүүлэгч үсэг үгэнд эгшигтэй, эгшиггүй хоёр янзаар бичигдэх тул заримдаг гийгүүлэгч гэнэ. Заримдаг гийгүүлэгчид 9 үсэг ордог учраас 9-ийн тоогоор тэмдэглэе. Үүнийг цээжлэхдээ “Цоожоо засаад тушаачих” гэнэ. Заримдаг гийгүүлэгч эгшигт гийгүүлэгчийн дараа өмнө хойноо эгшиггүй орж болно. Жишээлбэл : зугт, бялх, давт, тэнц, хагд, амт, тэнд, ард, тэвш, багш, булш, зунш, дарш, эзэмж гэх мэт. Тусгай бичигддэг л , нь хоёр эгшиггүй бичигдэнэ. Жишээлбэл : сайн л байна. Хоёр нь үлджээ. гэх мэт
  • 7.
    Гажилт: Үйлтнэрийн ирээдүй цагийн х нөхцөлийн өмнө заавал эгшиг бичдэг учир энэ дүрэмд хамаарахгүй. Жишээлбэл: өгөх, явах, олох, хамах, харах гэх мэт. Заримдаг гийгүүлэгч нь заримдаг гийгүүлэгчийн дараа орохдоо сүүлчийн заримдаг нь өмнөө буюу хойноо аль хэлэгдэх талдаа заавал эгшигтэй бичигдэнэ. Жишээлбэл: модот, модтод, хожид, хождох, бусад, бусдад, эзэд, батад, ахад, лацад, мөчид, хойшид, буцаж, эцэс, ачит, анжис гэх мэт.
  • 8.
    Гажилт: Заримдаггийгүүлэгчийн дотроос с, х үсгийн дараа т, ч үсэг өмнө хойноо эгшиггүй орж болно. Жишээлбэл я : туст нөхөр, түүхт он, усч хүн, түүхч эрдэмтэн гэх мэт. Үйлт нэрийн - х /ирээдүй цагаар тодотгон холбох - х / нөхцөл өмнөө заавал эгшигтэй бичигдэнэ. Жишээлбэл: хэлэ х , бодо х , унши х , гара х ад, үзэ х ээр Нэг доор 2 өөр эгшгийг хэлэхгүй ба бичихгүй. Жишээлбэл: дэлх ий г ээ с, ээжт эй г ээ
  • 9.
  • 10.
    -ы, -ий -гзөв бичих дүрэм 1. Эр үгэнд "- ы "-ээр эхэлсэн нөхцөлийг залгана. Эр үг гэдэг нь эр эгшиг орсон үг юм. Эр эгшигт - а, -о, -у, -я, -ё, -ю/у / үсгүүд орно. Жишээлбэл: анхны, хоолны, улсын, яамны, юмыг, оёдлын 2. Эм үгэнд "- ий "-ээр эхэлсэн нөхцөлийг залгана. Эм үг гэдэг нь эм эгшиг орсон үг юм. Эм эгшигт - э, -ө, -ү, -е, -ю/ү / үсгүүд орно. Жишээлбэл: эхний, өвөөгийн, үеийн, Юүдэнгийн
  • 11.
    3. Ж, Ч,Ш, Ь, И, Г-үсгүүдээр төгссөн бүх үгэнд "- ий " -ээр эхэлсэн нөхцөл залгана . Жишээлбэл: багажийг, цоожийг, туужийг сурагчийн, ачийг , жолоочийн , багшийн, ханшийг, хушийг морийг, говийн, толийг , салхийг, тархийг, горхийг , цагийн, байшингийн, нутгийн
  • 12.
    II. Гээгдэх эгшгийндүрэм Өмнөө балархай эгшигтэй гийгүүлэгчээр төгссөн үгэнд урт эгшгээр эхэлсэн залгавар залгахад эцсийн гийгүүлэгчийн өмнөх балархай эгшиг гээгдэнэ. эГ + ээ = эГээ э - богино эгшиг, ээ - урт эгшиг, Г-гийгүүлэгч Жишээлбэл: эгшиг + ийн = эгшгийн, дүрэм + ээ = дүрмээ, зураг + ийн = зургийн Богино эгшгээр төгссөн үгэнд урт эгшгээр эхэлсэн залгавар залгахад эцсийн богино эгшиг нь гээгдэнэ. э + ээ = э ээ Жишээлбэл: арга + ыг = аргыг сана + уул = сануул олго + оод = олгоод бодлого + ыг = бодлогыг
  • 13.
    Өмнөө балархай эгшигтэйгийгүүлэгчээр төгссөн үгэнд гийгүүлэгчээр эхэлсэн залгавар залгахад эцсийн гийгүүлэгчийн өмнөх балархай эгшиг гээгдэж, хоёр гийгүүлэгчийн хооронд эгшийг жийрэглэнэ. эГ + ээ = эГээ Жишээлбэл: дөрөв + н = дөрвөн учир + л = учрал бусад + д = бусдад цэцэг + с = цэцгэс
  • 14.
    III. Эгшиг гээгдэхгүйтохиолдлууд Балархай эгшиг нь дараах тохиолдлуудад гээгдэхгүй. Энэ нь үндсэндээ гээгдэх эгшгийн эГ + ээ = эГээ энэхүү дүрмийг зөрчиж байгаа тохиолдлууд юм. Оноосон нэрийн балархай эгшгийг гээхгүй. Жишээлбэл: Баатар + ын = Баатарын Дэлгэр + ээс = Дэлгэрээс Орхон + ы = Орхоны Эгшигт гийгүүлэгч эгшиггүйд хүрвэл балархай эгшгийг нь гээхгүй. Жишээлбэл: шийдвэр + ийг = шийдвэрийг онцлог + оос = онцлогоос урлаг + ийн = урлагийн
  • 15.
    Заримдаг гийгүүлэгчийн дарааорсон заримдаг гийгүүлэгчийн балархай эгшгийг гээхгүй. Жишээлбэл: нөхцөл + ийн = нөхцөлийн сонссон + оо = сонссоноо ачтан + ыг = ачтаныг Үйлт нэрийн -х /ирээдүй цагаар тодотгон холбох нөхцөл/ -ийн өмнөх балархай эгшгийг гээхгүй. Жишээлбэл: бодох +оор = бодохоор нэмэх + ийг = нэмэхийг явах + аас = явахаас
  • 16.
    Ялгах эгшгийг гээхгүй. Жишээлбэл: ургац + аа = ургацаа үнэн +ийг = үнэнийг онгоц + оор = онгоцоор Ж, Ч, Ш -ээс бусад гийгүүлэгчийн дараа орсон и эгшгийг урт эгшгээр эхэлсэн залгавар залгахад гээхгүй. Жишээлбэл: тамир +ын= тамирын охин + оос= охиноос тохир + оод = тохироод Галав, төлөв хэмээх үгсийн балархай эгшгийг гээхгүй. Учир нь балархай эгшгийг гээсэн тохиолдолд үгийн үндэс ихээхэн өөрчлөгдөнө. Жишээлбэл: галав + ын = галавын төлөв + ийн = төлөвийн
  • 17.
    IV. Зөөлний тэмдэг/ь/и болох эсэх Зөөлөрсөн эгшигт гийгүүлэгчээр төгссөн үгэнд зари м даг гийгүүлэгчээр эхэлсэн залгавар залгахад зөөлний тэмдэг хэвээрээ байна. 7ь + 9 = 7ь9 Жишээлбэл: зорь + ж = зорьж тарь + сан = тарьсан хумь + жээ = хумьжээ Зөөлөрсөн эгшигт гийгүүлэгчээр төгссөн үгэнд эгшигт гийгүүлэгчээр эхэлсэн залгавар залгахад зөөлний тэмдэг И болно. 7ь + 7 = 7и7 Жишээлбэл: зорь + но = зорино тарь + лаа = тарилаа хумь + в = хумив
  • 18.
    Зөөлөрсөн заримдаг гийгүүлэгчээртөгссөн үгэнд заримдаг гийгүүлэгчээр эхэлсэн залгавар залгахад зөөлний тэмдэг И болно. 9ь + 9 = 9и9 Жишээлбэл: захь + дал = захидал ахь + ц = ахиц сахь + сугай= сахисугай Зөөлөрсөн заримдаг гийгүүлэгчээр төгссөн үгэнд эгшигт гийгүүлэгчээр эхэлсэн залгавар залгахад зөөлний тэмдэг И болно. 9ь + 7 = 9и7 Жишээлбэл: захь + на = захина ахь + лаа = ахилаа сахь + в = сахив
  • 19.
    Зөөлөрсөн эгшигт гийгүүлэгчээртөгссөн үгэнд үйлт нэрийн - х нөхцөлийг залгахад ь нь и үсэг болно . 7ь + х = 7их Жишээлбэл: зорь + х = зорих тарь + х = тарих хумь + х = хумих
  • 20.
    Анхаарал тавьсан табүхэнд баярлалаа