What matters(?)B.L. William WongProfessor of Human-Computer InteractionHead, Interaction Design CenterSchool of Engineering and Information SciencesAnnual Learning and Teaching Conference 29 June 2010ENGAGING THE DIGITAL GENERATION IN ACADEMIC LITERACY
ScopeDigital GenerationAs Educators …What matters(?)Academic literacyEngagingHCI ResearchLessons from HCI Research forengaging the digital generation in academic literacyThe 7 Habits2
Academic Literacy: What is it?To engage in the on-going intellectual conversationsCompetencies in thinking, reading, writing, speakingAwareness of logical, emotional and personal appeals used in argumentUnderstanding of audience, tone, language usage, rhetorical strategiesSkills that enable one to define, summarize, detail, trace, explain, evaluate, compare and contrast, analyze and synthesize, dissect and (re)combine ideas, make connections to related topics, anticipateCritical thinking skills to enable complex analytical workSociety has changedNomadic – agricultural – industrial – knowledgeAbstract problemsInterpret, judge, and assemble evidence about value, significance or relevanceTolerate ambiguityDistinguish between results of conjecture vs evidence-basedIntersegmental Committee of the Academic Senates (2002). Academic Literacy: A statement of competencies expected of students entering California’s public colleges and universities3
Academic Literacy: Why?Why does this matter?	To foster success in higher educationSuccess is motivating and addictiveAffects retention and completionsTo be effective contributors and participants in advancing our communities and society Discernment AdvancementBetter citizens, better consumers4
The Digital GenerationThe GenerationsGen X => 1960 – 1970s Baby BoomersGen Y => 1970s – 2000Gen Z => early/mid-1990s – 2012The Digital Generation, the Google GenerationThose born and immersed into a world of technology, communications, constant connectivity, the WWW, instant messaging, text messaging, YouTube, MP3 players, mobile phonesOur concern: Educating this generationHow they learn, communicate and socialize differs significantly from previous generationsThey are now coming through universitiesTo get the best out of them, we need to re-think how we teach5
Google Generation: Typical StereotypeWeb savvy young people whose first port of call for information is Google“On the screen was some history/ physics/English document, but also his Facebook and iTunes pages. In his ears were the iPod plugs, playing back a podcast. And sometimes, just to fracture his concentration even further, he might have had a half-played video running on YouTube as well.” (Catherine O’Brien (2008). How the Google generation thinks differently, The Times, 9 July 2008, http://women.timesonline.co.uk/tol/life_and_style/women/families/article4295414.ece)6
The Google Generation89% of college students use search engines to begin an information search (while only 2 per cent start from a library web site)93% are satisfied or very satisfied with their overall experience of using a search engine (compared with 84 per cent for a librarian-assisted search)search engines fit college students’ life styles better than physical or online libraries and that fit is `almost perfect’college students still use the library, but they are using it less (and reading less) since they first began using internet research tools`books’ are still the primary library brand association for this group, despite massive investment in digital resources, of which students are largely unfamiliarCollege Students’ Perceptions of the Libraries and Information Resources: A Report to the OCLC Membership. Dublin, OH: OCLC, 2006, in Information Behaviour of the Researcher of the Future: A CIBER Briefing Paper, Jan 2008, UCL7
The Claims: How true is all this?Generally true:They are more competent with technologyThey have very high expectations of ICTThey prefer interactive systems and are turning away from being passive consumers of informationThey prefer visual information over text (but text is still important)Open:They have shifted decisively to digital forms of communication: texting rather than talkingThey multi-task in all areas of their livesThey are used to being entertained and now expect this of their formal learning experience at universityThey think everything is on the web (and its all free)They do not respect intellectual property They are format agnosticNo:They have zero tolerance for delay and their information needs must be fulfilled immediatelyThey find their peers more credible as information sources than authority figuresThey need to be feel constantly connected to the webThey are the ‘cut-and-paste’ generationThey pick up computer skills by trial and errorThey prefer quick information in the form of easily digested chunks rather than full textThey are expert searchersInformation Behaviour of the Researcher of the Future: A CIBER Briefing Paper, Jan 2008, UCL8
What is the extent of this?27% of UK teenagers could really be described as having the kind of deep interest and facility in IT as the term ‘Google Generation’ suggests57% use relatively low level of technology to support their basic communication or entertainment needs20% who actively dislike and avoid using technology whenever possibleSynovate (2007). Leisure Time: Clean living youth shun new technology. www.synovate.com/current/news/article/2007/029
Digital Natives, Digital Immigrants“Our students have changed radically. Today’s students are no longer the people our educational system was designed to teach.” (Prensky, 2001)Digital natives – born into the world of technology and the internetLike receiving information quickly from multiple media sources.Like parallel processing and multi-tasking.Like processing pictures, sounds and video before text.Like random access to hyperlinked multimedia information.Like to network with others.Like to learn “just in time”.Digital immigrants – those, not born, but have adopted technologyLike slow and controlled release of information from limited sources.Like singular processing and single or limited tasking.Like processing text before pictures, sounds and video.Like to receive information linearly, logically and sequentially.Like to work independently.Like to learn “just in case”. However, not everyone born in this period are ‘natives’, although they can be connected to it10Prensky, M. (2001). Digital natives, digital immigrants. On the Horizon, 9(5).
How do they search for information?Horizontal information seeking60% of e-journal users view no more than 3 pages and the majority (65%) never returnNavigationThey spend as much time finding their bearings as they spend viewing what they foundViewers, rather than readersTypically (‘power’) browse for 4-8 minutesSquirreling behaviourDownload and storeDiverse information seekersGeography, gender, type of university, status … all very differentChecking information seekersAssess authority and trust by cross-checkingInformation Behaviour of the Researcher of the Future: A CIBER Briefing Paper, Jan 2008, UCL11
The UBiRD studyIn total: 34 participants (16 female, 18 male)A Russell Group University: 12 (5 UG, 3 PG & 4 Researchers)A 1994 Group University: 10 (6 PG & 4 Researchers)Million+ University: 12 (5 UG, 4 PG & 3 Researchers)Two stage study:Stage 1: Focus Groups Stage 2: Observation & in-depth interviews ~ 2 hours3 tasks of increasing difficulty and ambiguity to find information in library and non-library systems68 hours of video and audio recordingsRetrospective protocol analysisWong, B. L. W, Stelmaszewska, H., Bhimani, N., Barn, S., & Barn, B. (2009). User Behaviour in Resource Discovery: Final Report. Available at: www.ubird.mdx.ac.uk, November 2009. JISC Grant Ref. Num. CSSERSA2 / SERV ENHANCE 12
User information search and retrieval13Search Start Points:Google, Wikipedia, YouTube etc = 19 / 34Library resources = 4 / 34Publishers resources = 12 / 34PK/E Used:Friends and personal networks = 29 / 34Wong, B. L. W, Stelmaszewska, H., Bhimani, N., Barn, S., & Barn, B. (2009). User Behaviour in Resource Discovery: Final Report. Available at: www.ubird.mdx.ac.uk, November 2009. JISC Grant Ref. Num. CSSERSA2 / SERV ENHANCE
e-Gov, e-Social Service Information: Citizens’ Advice BureauPortalInformation is  hierarchically organized and silo-based Wong, B. L. W., Keith, S., & Springett, M. (2005). Fit for Purpose Evaluation: The case of a public information kiosk for the socially disadvantaged. In D. Benyon, J. Gulliksen & T. McEwan (Eds.), People and Computers XVIV, Proceedings of HCI 2005. (Vol. 1, pp. 149-165): Springer Verlag.14
Users are looking for answers and relationships that span hierarchies and silos15
Do low literacy users have problems accessing online information?9 times longer to complete the taskOn average time spend on a task in seconds by high lit 84.81 and low lit 776.81 Visited 8 times more web pagesOn average for a task total number of pages visited by high lit 4.47 and low lit 39.56Back-tracked 13 times moreOn average back tracked by clicking the back button by high lit .83 and low lit 13.194 times more likely to re-visit web pagesOn average revisited previously visited pages by high lit 12% and low lit 51%Spent 1/3 more time on a web pageOn average time spent on a web page in seconds by high lit 19.6 and low lit 21.8513 times more likely to get lost On average lostness for the tasks by high lit 0.07 and low lit 0.91They were generally less successful in finding informationKodagoda, N. & Wong, W.  Effects of low & high literacy on user performance in information search and retrieval, in Proceedings of the 22nd British HCI Group Annual Conference on HCI 2008: People and Computers XXII: Culture, Creativity, Interaction - Volume 1. 2008, British Computer Society: Liverpool, United Kingdom.16
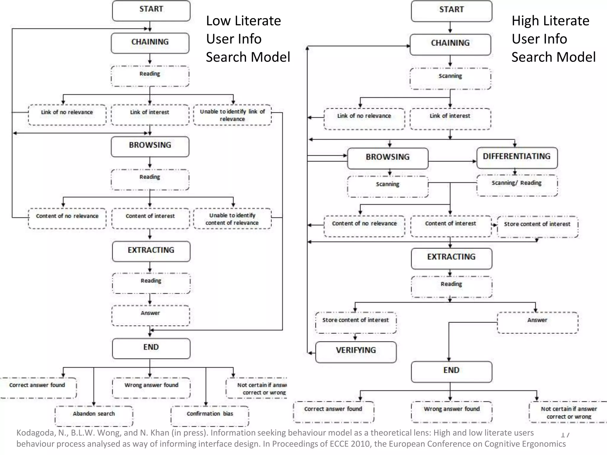
17High Literate User Info Search ModelLow Literate User Info Search ModelKodagoda, N., B.L.W. Wong, and N. Khan (in press). Information seeking behaviour model as a theoretical lens: High and low literate users behaviour process analysed as way of informing interface design. In Proceedings of ECCE 2010, the European Conference on Cognitive Ergonomics
Visual Analytics: Making Sense of DataFrame of ReferenceLack of the ‘big picture’Very large amounts of data, about many different and some possibly related, but much un-related topics, and within each topic area may have fragmentary information relating to several threads
Supplied by many different sources, reside on possibly un-connected or loosely coupled data sets
Be of different formats such a numerical, video, photos, un-structured text
Varying quality, reliability, ambiguous, similar yet different
Be incomplete with missing data, and out of sequence
Entities with unknown and unexpected relationshipsJig-saw puzzle(not one, but many)- Looking for patterns - Looking for patterns that triggers Structuring, modifying, re-arranging, identifying relationships
 make an estimate of what is happening
 create a ‘hypothesis’
 search for evidence to support
 Mosaic Theory vs Medical Diagnosis Theory18
 P. Pirolli, & Card, S. (1995). Information foraging in information access environments. Paper presented at the Human Factors in Computing Systems, CHI ‘95, Mosaic of Creativity, Denver, CO.19Information Foraging
TheoriesTheoriesTheoriesTheoriesQuestionsQuestionsQuestionsQuestionsInfo. seeking strategies Info. seeking strategies Info. seeking strategies Info. seeking strategies EvidenceLine of enquiryEvidenceEvidenceEvidenceKnowledge repsKnowledge repsKnowledge repsKnowledge repsInvestigatorsInvestigatorsInvestigatorsInvestigatorsLines of enquiryLines of enquiryLines of enquiryLines of enquiryRecursive decomposition20Attfield, S. and Blandford, A., (in press) Making Sense of DigitalFootprints in Team-based Legal Investigations: The Acquisition of Focus.Human Computer Interaction Journal, Special Issue on Sensemaking
Workflow model21Attfield, S. and Blandford, A., (in press) Making Sense of DigitalFootprints in Team-based Legal Investigations: The Acquisition of Focus.Human Computer Interaction Journal, Special Issue on Sensemaking
22Qualitative Data Analysis: Emergent ThemesWong, B. L. W., & Blandford, A. (2002). Analysing ambulance dispatcher decision making: Trialing Emergent Themes Analysis. In F. Vetere, L. Johnston & R. Kushinsky (Eds.), Human Factors 2002, the Joint Conference of the Computer Human Interaction Special Interest Group and The Ergonomics Society of Australia, HF2002 (pp. CD-ROM publication). Melbourne.
Academic Literacy: Similarities across different domainsAcademic literacy shares many similarities with sense-makingCompetencies in thinking, reading, writing, speakingAwareness of logical, emotional and personal appeals used in argumentUnderstanding of audience, tone, language usage, rhetorical strategiesSkills that enable one to define, summarize, detail, trace, explain, evaluate, compare and contrast, analyze and synthesize, dissect and (re)combine ideas, make connections to related topics, anticipateInterpret, judge, and assemble evidence about value, significance or relevanceTolerate ambiguityDistinguish between results of conjecture vs evidenceFrame of reference Knowledge of the subject or domainTheories and conceptsMethods in the subject23
Engaging the Digital Generation: Learn, communicate, and socializeMoving from Twitter’s 142 char to 1500 word documents that require integrative and sustained thinking, reflection and intellectual dialogSuccess in engaging the Digital GenerationThe Digital Generation Project http://www.edutopia.org/digital-generationDigi-Teen Project http://digiteen.ning.com/Flat Classroom Project	http://www.flatclassroomproject.org/24
‘Classroom21’ Project A pilot study to identify factors that influence how children learn with and through Information and Communications TechnologyUniversity of Otago, NZ, in 2000Standard 4 children (10-11 year olds) Prepare a core group of primary school teachers to develop multimedia and internet-based project such as a website that has QuickTime Virtual Reality environment and multimedia.  Bradford Primary School, Kaikorai Primary School, MacAndrew Bay Primary School, St Clair's Normal SchoolThe children learnt the tools and methodsQTVR Authoring Toolkit, KidPix,  HyperStudio, Clarisworks,DreamWeaver, HomePage digital photography, art, sound, movie editing,  storyboarding, webpage developmentCreated a QuickTime Virtual Reality record of a site they visited and then to have that visit posted on the internet.  e.g. Portobello Marine Laboratory, the Royal Albatross Colony, Larnarch’s CastleChildren researched and reported on aspects of the visitBiology, marine life, the Royal Albatross, historyResearch skills: reading, writing, assembling  Hot links created from the VR environments to relevant aspects of their research25Peterson, K. A, and Wong, W. B. L, (2000), Interactive Children: The Use of Virtual Reality and Web Technologies, Ozchi2000, C. Paris, N. Ozkan, S. Howard and S. Lu, Sydney, CSIRO Mathematical and Information Sciences, 12-14.
26
27QTVT movie, requires QuickTime 7
28
29
30
31QTVT movie, requires QuickTime 7
What matters(?) in these projects… or at least, appear to matter:EmpowermentCreate-abilityCollaboration32
Empowerment: CRISISFP7-SEC-2009-1 Grant Agreement No. FP7-242474CRitical Incident management training System using an Interactive Simulation environment“… the attention span of a gnat”?From computer games and training simulation CRISIS:  What matters(?)System performanceGood frame-rate, for several/many simultaneous playersRealismRendering, movement and physicsvisualisation - realism of objects and characters, including their rendering, as well as their movement in the sceneInteraction – compatibility of I/O devices with the type of game or training Believable (socio-behavioral) scenariosRequire situation assessment, and (team) decision makingRequire relevant expertise and competency	Realistic decision makingCollaboration and problem solving Storyline controlControl over responses and what is to be done
Team work in crisis management:Similarities between the real-world, andonline gaming environmentsJane Barnett
ExpertiseReal-worldCommander – overall responsibility; give orders to rest of team
Ambulance – life preservers
Firefighters – extinguish fireOnlineCommander – overall responsibility; give orders to rest of team
Healers – life preservers
Damage dealers – extinguish threatJane Barnett
EmpowermentControlControl over how they act, respond and learn‘Classroom21’ Their teachers guided the learningOur researcher taught the technical skillsThe children controlled the design and developmentresearching and developing the projectsDeep vs shallow learning36
Create-ability3D-in-2D Displays for Air Traffic ControlEUROCONTROL CARE INO III Innovation Research Programme, EEC Contract No. C06/12399BE37
Ciampino ATCRome Area Control Centre,Ciampino Airport, Italy
40Proof of concept: DV’s Lente
41Proof of concept: SA’s Distortion Lens

What matters ?

  • 1.
    What matters(?)B.L. WilliamWongProfessor of Human-Computer InteractionHead, Interaction Design CenterSchool of Engineering and Information SciencesAnnual Learning and Teaching Conference 29 June 2010ENGAGING THE DIGITAL GENERATION IN ACADEMIC LITERACY
  • 2.
    ScopeDigital GenerationAs Educators…What matters(?)Academic literacyEngagingHCI ResearchLessons from HCI Research forengaging the digital generation in academic literacyThe 7 Habits2
  • 3.
    Academic Literacy: Whatis it?To engage in the on-going intellectual conversationsCompetencies in thinking, reading, writing, speakingAwareness of logical, emotional and personal appeals used in argumentUnderstanding of audience, tone, language usage, rhetorical strategiesSkills that enable one to define, summarize, detail, trace, explain, evaluate, compare and contrast, analyze and synthesize, dissect and (re)combine ideas, make connections to related topics, anticipateCritical thinking skills to enable complex analytical workSociety has changedNomadic – agricultural – industrial – knowledgeAbstract problemsInterpret, judge, and assemble evidence about value, significance or relevanceTolerate ambiguityDistinguish between results of conjecture vs evidence-basedIntersegmental Committee of the Academic Senates (2002). Academic Literacy: A statement of competencies expected of students entering California’s public colleges and universities3
  • 4.
    Academic Literacy: Why?Whydoes this matter? To foster success in higher educationSuccess is motivating and addictiveAffects retention and completionsTo be effective contributors and participants in advancing our communities and society Discernment AdvancementBetter citizens, better consumers4
  • 5.
    The Digital GenerationTheGenerationsGen X => 1960 – 1970s Baby BoomersGen Y => 1970s – 2000Gen Z => early/mid-1990s – 2012The Digital Generation, the Google GenerationThose born and immersed into a world of technology, communications, constant connectivity, the WWW, instant messaging, text messaging, YouTube, MP3 players, mobile phonesOur concern: Educating this generationHow they learn, communicate and socialize differs significantly from previous generationsThey are now coming through universitiesTo get the best out of them, we need to re-think how we teach5
  • 6.
    Google Generation: TypicalStereotypeWeb savvy young people whose first port of call for information is Google“On the screen was some history/ physics/English document, but also his Facebook and iTunes pages. In his ears were the iPod plugs, playing back a podcast. And sometimes, just to fracture his concentration even further, he might have had a half-played video running on YouTube as well.” (Catherine O’Brien (2008). How the Google generation thinks differently, The Times, 9 July 2008, http://women.timesonline.co.uk/tol/life_and_style/women/families/article4295414.ece)6
  • 7.
    The Google Generation89%of college students use search engines to begin an information search (while only 2 per cent start from a library web site)93% are satisfied or very satisfied with their overall experience of using a search engine (compared with 84 per cent for a librarian-assisted search)search engines fit college students’ life styles better than physical or online libraries and that fit is `almost perfect’college students still use the library, but they are using it less (and reading less) since they first began using internet research tools`books’ are still the primary library brand association for this group, despite massive investment in digital resources, of which students are largely unfamiliarCollege Students’ Perceptions of the Libraries and Information Resources: A Report to the OCLC Membership. Dublin, OH: OCLC, 2006, in Information Behaviour of the Researcher of the Future: A CIBER Briefing Paper, Jan 2008, UCL7
  • 8.
    The Claims: Howtrue is all this?Generally true:They are more competent with technologyThey have very high expectations of ICTThey prefer interactive systems and are turning away from being passive consumers of informationThey prefer visual information over text (but text is still important)Open:They have shifted decisively to digital forms of communication: texting rather than talkingThey multi-task in all areas of their livesThey are used to being entertained and now expect this of their formal learning experience at universityThey think everything is on the web (and its all free)They do not respect intellectual property They are format agnosticNo:They have zero tolerance for delay and their information needs must be fulfilled immediatelyThey find their peers more credible as information sources than authority figuresThey need to be feel constantly connected to the webThey are the ‘cut-and-paste’ generationThey pick up computer skills by trial and errorThey prefer quick information in the form of easily digested chunks rather than full textThey are expert searchersInformation Behaviour of the Researcher of the Future: A CIBER Briefing Paper, Jan 2008, UCL8
  • 9.
    What is theextent of this?27% of UK teenagers could really be described as having the kind of deep interest and facility in IT as the term ‘Google Generation’ suggests57% use relatively low level of technology to support their basic communication or entertainment needs20% who actively dislike and avoid using technology whenever possibleSynovate (2007). Leisure Time: Clean living youth shun new technology. www.synovate.com/current/news/article/2007/029
  • 10.
    Digital Natives, DigitalImmigrants“Our students have changed radically. Today’s students are no longer the people our educational system was designed to teach.” (Prensky, 2001)Digital natives – born into the world of technology and the internetLike receiving information quickly from multiple media sources.Like parallel processing and multi-tasking.Like processing pictures, sounds and video before text.Like random access to hyperlinked multimedia information.Like to network with others.Like to learn “just in time”.Digital immigrants – those, not born, but have adopted technologyLike slow and controlled release of information from limited sources.Like singular processing and single or limited tasking.Like processing text before pictures, sounds and video.Like to receive information linearly, logically and sequentially.Like to work independently.Like to learn “just in case”. However, not everyone born in this period are ‘natives’, although they can be connected to it10Prensky, M. (2001). Digital natives, digital immigrants. On the Horizon, 9(5).
  • 11.
    How do theysearch for information?Horizontal information seeking60% of e-journal users view no more than 3 pages and the majority (65%) never returnNavigationThey spend as much time finding their bearings as they spend viewing what they foundViewers, rather than readersTypically (‘power’) browse for 4-8 minutesSquirreling behaviourDownload and storeDiverse information seekersGeography, gender, type of university, status … all very differentChecking information seekersAssess authority and trust by cross-checkingInformation Behaviour of the Researcher of the Future: A CIBER Briefing Paper, Jan 2008, UCL11
  • 12.
    The UBiRD studyIntotal: 34 participants (16 female, 18 male)A Russell Group University: 12 (5 UG, 3 PG & 4 Researchers)A 1994 Group University: 10 (6 PG & 4 Researchers)Million+ University: 12 (5 UG, 4 PG & 3 Researchers)Two stage study:Stage 1: Focus Groups Stage 2: Observation & in-depth interviews ~ 2 hours3 tasks of increasing difficulty and ambiguity to find information in library and non-library systems68 hours of video and audio recordingsRetrospective protocol analysisWong, B. L. W, Stelmaszewska, H., Bhimani, N., Barn, S., & Barn, B. (2009). User Behaviour in Resource Discovery: Final Report. Available at: www.ubird.mdx.ac.uk, November 2009. JISC Grant Ref. Num. CSSERSA2 / SERV ENHANCE 12
  • 13.
    User information searchand retrieval13Search Start Points:Google, Wikipedia, YouTube etc = 19 / 34Library resources = 4 / 34Publishers resources = 12 / 34PK/E Used:Friends and personal networks = 29 / 34Wong, B. L. W, Stelmaszewska, H., Bhimani, N., Barn, S., & Barn, B. (2009). User Behaviour in Resource Discovery: Final Report. Available at: www.ubird.mdx.ac.uk, November 2009. JISC Grant Ref. Num. CSSERSA2 / SERV ENHANCE
  • 14.
    e-Gov, e-Social ServiceInformation: Citizens’ Advice BureauPortalInformation is hierarchically organized and silo-based Wong, B. L. W., Keith, S., & Springett, M. (2005). Fit for Purpose Evaluation: The case of a public information kiosk for the socially disadvantaged. In D. Benyon, J. Gulliksen & T. McEwan (Eds.), People and Computers XVIV, Proceedings of HCI 2005. (Vol. 1, pp. 149-165): Springer Verlag.14
  • 15.
    Users are lookingfor answers and relationships that span hierarchies and silos15
  • 16.
    Do low literacyusers have problems accessing online information?9 times longer to complete the taskOn average time spend on a task in seconds by high lit 84.81 and low lit 776.81 Visited 8 times more web pagesOn average for a task total number of pages visited by high lit 4.47 and low lit 39.56Back-tracked 13 times moreOn average back tracked by clicking the back button by high lit .83 and low lit 13.194 times more likely to re-visit web pagesOn average revisited previously visited pages by high lit 12% and low lit 51%Spent 1/3 more time on a web pageOn average time spent on a web page in seconds by high lit 19.6 and low lit 21.8513 times more likely to get lost On average lostness for the tasks by high lit 0.07 and low lit 0.91They were generally less successful in finding informationKodagoda, N. & Wong, W. Effects of low & high literacy on user performance in information search and retrieval, in Proceedings of the 22nd British HCI Group Annual Conference on HCI 2008: People and Computers XXII: Culture, Creativity, Interaction - Volume 1. 2008, British Computer Society: Liverpool, United Kingdom.16
  • 17.
    17High Literate UserInfo Search ModelLow Literate User Info Search ModelKodagoda, N., B.L.W. Wong, and N. Khan (in press). Information seeking behaviour model as a theoretical lens: High and low literate users behaviour process analysed as way of informing interface design. In Proceedings of ECCE 2010, the European Conference on Cognitive Ergonomics
  • 18.
    Visual Analytics: MakingSense of DataFrame of ReferenceLack of the ‘big picture’Very large amounts of data, about many different and some possibly related, but much un-related topics, and within each topic area may have fragmentary information relating to several threads
  • 19.
    Supplied by manydifferent sources, reside on possibly un-connected or loosely coupled data sets
  • 20.
    Be of differentformats such a numerical, video, photos, un-structured text
  • 21.
    Varying quality, reliability,ambiguous, similar yet different
  • 22.
    Be incomplete withmissing data, and out of sequence
  • 23.
    Entities with unknownand unexpected relationshipsJig-saw puzzle(not one, but many)- Looking for patterns - Looking for patterns that triggers Structuring, modifying, re-arranging, identifying relationships
  • 24.
    make anestimate of what is happening
  • 25.
    create a‘hypothesis’
  • 26.
    search forevidence to support
  • 27.
    Mosaic Theoryvs Medical Diagnosis Theory18
  • 28.
    P. Pirolli,& Card, S. (1995). Information foraging in information access environments. Paper presented at the Human Factors in Computing Systems, CHI ‘95, Mosaic of Creativity, Denver, CO.19Information Foraging
  • 29.
    TheoriesTheoriesTheoriesTheoriesQuestionsQuestionsQuestionsQuestionsInfo. seeking strategiesInfo. seeking strategies Info. seeking strategies Info. seeking strategies EvidenceLine of enquiryEvidenceEvidenceEvidenceKnowledge repsKnowledge repsKnowledge repsKnowledge repsInvestigatorsInvestigatorsInvestigatorsInvestigatorsLines of enquiryLines of enquiryLines of enquiryLines of enquiryRecursive decomposition20Attfield, S. and Blandford, A., (in press) Making Sense of DigitalFootprints in Team-based Legal Investigations: The Acquisition of Focus.Human Computer Interaction Journal, Special Issue on Sensemaking
  • 30.
    Workflow model21Attfield, S.and Blandford, A., (in press) Making Sense of DigitalFootprints in Team-based Legal Investigations: The Acquisition of Focus.Human Computer Interaction Journal, Special Issue on Sensemaking
  • 31.
    22Qualitative Data Analysis:Emergent ThemesWong, B. L. W., & Blandford, A. (2002). Analysing ambulance dispatcher decision making: Trialing Emergent Themes Analysis. In F. Vetere, L. Johnston & R. Kushinsky (Eds.), Human Factors 2002, the Joint Conference of the Computer Human Interaction Special Interest Group and The Ergonomics Society of Australia, HF2002 (pp. CD-ROM publication). Melbourne.
  • 32.
    Academic Literacy: Similaritiesacross different domainsAcademic literacy shares many similarities with sense-makingCompetencies in thinking, reading, writing, speakingAwareness of logical, emotional and personal appeals used in argumentUnderstanding of audience, tone, language usage, rhetorical strategiesSkills that enable one to define, summarize, detail, trace, explain, evaluate, compare and contrast, analyze and synthesize, dissect and (re)combine ideas, make connections to related topics, anticipateInterpret, judge, and assemble evidence about value, significance or relevanceTolerate ambiguityDistinguish between results of conjecture vs evidenceFrame of reference Knowledge of the subject or domainTheories and conceptsMethods in the subject23
  • 33.
    Engaging the DigitalGeneration: Learn, communicate, and socializeMoving from Twitter’s 142 char to 1500 word documents that require integrative and sustained thinking, reflection and intellectual dialogSuccess in engaging the Digital GenerationThe Digital Generation Project http://www.edutopia.org/digital-generationDigi-Teen Project http://digiteen.ning.com/Flat Classroom Project http://www.flatclassroomproject.org/24
  • 34.
    ‘Classroom21’ Project Apilot study to identify factors that influence how children learn with and through Information and Communications TechnologyUniversity of Otago, NZ, in 2000Standard 4 children (10-11 year olds) Prepare a core group of primary school teachers to develop multimedia and internet-based project such as a website that has QuickTime Virtual Reality environment and multimedia. Bradford Primary School, Kaikorai Primary School, MacAndrew Bay Primary School, St Clair's Normal SchoolThe children learnt the tools and methodsQTVR Authoring Toolkit, KidPix, HyperStudio, Clarisworks,DreamWeaver, HomePage digital photography, art, sound, movie editing, storyboarding, webpage developmentCreated a QuickTime Virtual Reality record of a site they visited and then to have that visit posted on the internet. e.g. Portobello Marine Laboratory, the Royal Albatross Colony, Larnarch’s CastleChildren researched and reported on aspects of the visitBiology, marine life, the Royal Albatross, historyResearch skills: reading, writing, assembling Hot links created from the VR environments to relevant aspects of their research25Peterson, K. A, and Wong, W. B. L, (2000), Interactive Children: The Use of Virtual Reality and Web Technologies, Ozchi2000, C. Paris, N. Ozkan, S. Howard and S. Lu, Sydney, CSIRO Mathematical and Information Sciences, 12-14.
  • 35.
  • 36.
  • 37.
  • 38.
  • 39.
  • 40.
  • 41.
    What matters(?) inthese projects… or at least, appear to matter:EmpowermentCreate-abilityCollaboration32
  • 42.
    Empowerment: CRISISFP7-SEC-2009-1 GrantAgreement No. FP7-242474CRitical Incident management training System using an Interactive Simulation environment“… the attention span of a gnat”?From computer games and training simulation CRISIS: What matters(?)System performanceGood frame-rate, for several/many simultaneous playersRealismRendering, movement and physicsvisualisation - realism of objects and characters, including their rendering, as well as their movement in the sceneInteraction – compatibility of I/O devices with the type of game or training Believable (socio-behavioral) scenariosRequire situation assessment, and (team) decision makingRequire relevant expertise and competency Realistic decision makingCollaboration and problem solving Storyline controlControl over responses and what is to be done
  • 43.
    Team work incrisis management:Similarities between the real-world, andonline gaming environmentsJane Barnett
  • 44.
    ExpertiseReal-worldCommander – overallresponsibility; give orders to rest of team
  • 45.
  • 46.
    Firefighters – extinguishfireOnlineCommander – overall responsibility; give orders to rest of team
  • 47.
  • 48.
    Damage dealers –extinguish threatJane Barnett
  • 49.
    EmpowermentControlControl over howthey act, respond and learn‘Classroom21’ Their teachers guided the learningOur researcher taught the technical skillsThe children controlled the design and developmentresearching and developing the projectsDeep vs shallow learning36
  • 50.
    Create-ability3D-in-2D Displays forAir Traffic ControlEUROCONTROL CARE INO III Innovation Research Programme, EEC Contract No. C06/12399BE37
  • 51.
    Ciampino ATCRome AreaControl Centre,Ciampino Airport, Italy
  • 53.
  • 54.
    41Proof of concept:SA’s Distortion Lens
  • 55.
  • 56.
  • 57.
  • 58.
    45Wong, B. L.W., Rozzi, S., Gaukrodger, S., Boccalatte, A., Paola, A., Fields, B., et al. (2008). Human-Centred Innovation: Developing 3D-in-2D Displays for ATC. In D. Vu N., A. Zellweger, D. George & J.-M. Garot (Eds.), Proceedings of ICRAT 2008, the Third International Conference on Research n Air Transportation (pp. Accepted for publication).
  • 59.
    Create-abilityCompetence Knowledge andskills that enable them to carry out real tasks3D/2D Sound understanding of the air traffic task, goals and constraints3D/2D Understanding how technology affects how we do things, and how that changes the demands that places for new technologyCourage and confidenceCourage to apply, and ability to learn from their mistakes3D/2D Novelty requires breaking the normCreative and initiativeFamiliar with problem solving, lateral thinkersInitiates and tinkers (because it is seldom that we get it right the first time)3D/2D Requires knowledge of state of the art, theories and concepts, operational concepts, and not just a wacky ideaCritical thinkingSlice and dice, analyze and dissect, distinguish between ‘shades of grey’3D/2D The 3C’s Framework – Containers / Controls / Content46
  • 60.
    CollaborateINVISQUE ProjectINteractiveVIsual Searchand QUery EnvironmentJISC RI Rapid Innovation Programme Ref. IEDEVC19 / RIINVISQUE demo47
  • 61.
  • 62.
    CollaborateCo-discoveryCollaborate and workingin teams to discover or accomplish togetherLibrarians and Users (researchers and students) to understand the problem in order to innovateDevelopers to flesh out the conceptCommunicate Able to articulate their ideas and to coordinate and implement themParticularly difficult as the novel concepts were very difficult to explain, and to overcome prior thinking49
  • 63.
    So, What matters(?):The 7 HabitsCompetence Knowledge and skills that enable them to carry out real tasksControlControl over how they act, respond and learnCourage and confidenceCourage to apply, and ability to learn from their mistakesCo-discoveryCollaborate and working in teams to discover or accomplish togetherCommunicate Able to articulate their ideas and to coordinate and implement themCreative and initiativeFamiliar with problem solving, lateral thinkersInitiates and tinkers (because it is seldom that we get it right the first time)Requires knowledge of state of the art, theories and concepts, and not just a wacky ideaCritical thinkingSlice and dice, analyze and dissect, distinguish between ‘shades of grey’50
  • 64.
    In Conclusion …Digital GenerationAs Educators …What matters(?)Academic literacyEngaging51What do we focus on?Technology Most visible, most tangible, most seductive
  • 65.
    In Conclusion …Digital GenerationWhat matters(?)Academic literacyEngaging52Empowerment, Create-ability, Collaboration
  • 66.
    In Conclusion …Digital GenerationWhat matters(?)Academic literacyEngaging53Empowerment, Create-ability, CollaborationThe 7 HabitsCompetence; Control; Courage and confidence; Co-discovery; Communicate; Create and initiate; Critical thinking
  • 67.

Editor's Notes

  • #2 'What matters (?)': As university educators, what should we be concerned about as we train, teach and educate, our students in an environment where technology is playing an increasingly larger part in the process? What can we learn from the so-called 'Google Generation' (do they exist?) about the use of technology to create learning environments that support the strategies that our students are likely or supposed to adopt? Does technology get in the way and hinder learning? does it really 'enrich' the learning experience? While technology is great at automation and standardisation, and hence the economic delivery of 'bundles' of knowledge, how can we use it as well to inculcate ingenuity, industry, and innovation? in the hope that our students will go on invent futures that make for a better society? In this talk, I will reflect on these questions as I review some of the projects we have been involved with to see what we can learn from them about 'What matters (?)' in educating our students for the future
  • #13 Participants were recruited randomly; equally representingmale & female population (almost equally)The study was carried out in two stages: In stage 1: focus groups (2 groups - in total 9 participants) to identify vocabulary that users understand and use in the context of resource discovery systems, the vocabulary used during information search and query formulation and identify which electronic resources are used by the different user groups. From this information we developed three task scenarios of varying levels of difficulty and ambiguity that were used in the observation sessions. Electronic resources refer to In stage 2: part A: observational study was combined with a ’think aloud’ method that lasted about 1 h and in Part B we combined an in-depth interview with a cue recall technique. We adapted the Critical Decision Method and combined it with Cued Recall. CDM is a structured retrospective interview method that is used for learning about users’ expertise and strategies invoked during a specific incident. ETA – technique that uses a concept distillation process to rapidly and systematically identify broad themes that are similar ideas, and concepts reported across interviews and observations. The data can be then identified, indexed and collated. The themes were collated and analysed across the different study groups across all three studied institutions.
  • #14 During the observation studies we identified a set of steps that participants took while searching for information. Just in short here and I’ll explain each step in detail next.(i) Users starts with ‘Initiate’, which is a process of staring the search activity. They define the subject, make sure that they understand the concepts, and define the keywords. Also they will decide on the selection of resources to use such as internal, external or personal/social network.(ii) Next is ‘Search’. It appeared that many of the users in the UBiRD study followed Spencer’s (2006) modes people experience when seeking for information. These modes of information search are: ‘known-item search’ (users know the accurate keywords), exploratory search (users might not know where to start to look, but they will recognise when they found the right answer), (iii) ‘List’unknown search (users don’t know what they need to know, they may not have the right vocabulary but will recognise when they have found the right information, (iv) ‘evaluate’(v) re-fine and reformulate - (users look for information that they found before, history search, something that they found before on the topic). These functions can supported by a variety of tools such as a single keywords, advanced multi-word and Boolean search, link and others . I’ll talk about them in detail later. (iv) Next stage if Select & review’ where users evaluate their list of results then based on that they can either change resources, (vii) ‘Change resources’ (viii) Store. We have added one additional mode ‘storage’ to Spencer’s modes where users kept their relevant information. Refine or re-formulate the query, if they found something interesting they may ‘View Details’ (where they evaluate individual documents) or they may ‘Abandon’ the search for various reasons, which I’ll discuss later. (iv)Abandon
  • #17 Lostness or the participants disorientation from the task (Smith, 1996) was calculated using the following equation: Lostness = √ (Upages)/ (Pvisited -1)2 + (Opath / Upages -1)2 Lostness ranged from 0 to 2.  Lostness is a ratio of total number of pages visited, optimal path and unique pages visited, if these values were similar the user was not lost as there is no diversion from the optimal path.  If lostness equals 2 the participant was believed to be diverted from the optimal path or lost.
  • #19 Data CharacteristicsVery large amounts of data, about many different and some possibly related, but much un-related topics, and within each topic area may have fragmentary information relating to several threads Supplied by many different sources, reside on possibly un-connected or loosely coupled data sets Be of different formats such a numerical, video, photos, un-structured text Varying quality, reliability, ambiguous, similar yet different Be incomplete with missing data, and out of sequenceEntities with unknown and unexpected relationshipsLacks contextStructuring Analytical ProblemsDecomposeIdentifying the components of the problem or situationUnderstanding their structure How the parts relate to each otherOften times the parts are not clearly related (ambiguity, uncertainty, missing ..)What assumptions needed? Are they valid?How does the evidence come to give a conclusion?ExternalizeBasic tools include: tables, lists, diagrams … Methods for manipulating the data and their relationships in order to see and test alternative views and conclusionsRe-arranging (substituting, changing sequences); deleting, combining, modifying (what if …?), re-conceptualizing, assigning more weight or significanceGenerating Alternative Possibilities Analysis of Competing Hypothesis
  • #34 state of the art in terms of realism and interactivity(b) state of the art in terms of how the games are controlled at the user interface level, as well as at the substantive 'story' level  visualisation - realism of objects and characters, including their rendering, as well as their movement in the sceneinteraction - the physical i/o devices such as mouse, keyboard, PS3 controller, etc to control actions (complex and simple), and their compatibility with the type of game or training simulation eg AA3 vsTruSim(c) storyline control -  how situational information is presented to enable assessment, and determining and selecting what can be done (e.g. the long list in 'Preview Simulation' for training the paramedics is ridiculously long!)(d) multi-player coordination - what are the techniques used (for visualisation of the coordination, interaction (devices and interfaces) with the game so that affordances are clear, and how the storyline is controlled), so that players can see and coordinate their actions and maintain situation as well as team awareness?(e) voice communications (as in 'Ambush') is nicely used, and what / how do we do this?Training focusSituation assessment, and (team) decision makingExpertise, considerations, emotive stateRealismRendering, movement and physicsSocio-behavioral, and Believable scenariosEngagementCollaborative, project-based, authenticSystem performanceGood frame-rateNumber of simultaneous playersMoving away from procedural training into problem assessment, hypothesis formulation and action design and executionDecision makers who learn by applying their knowledge in realistic and interactive scenariosInteractivity provides immediate feedback on decisions and actions: to both right and wrong decisionsLearning to recognise and understand how knowledge is structured in the (simulated) worldTeam work and collaborationIndividual, in a team of avatars, in teams of people