1
ONLINE VEGETABLE MARKET
A Project Report
Submitted in partial fulfilment of the
Requirements for the award of the Degree of
BACHELOR OF SCIENCE (INFORMATION TECHNOLOGY)
By
Mr. Md Bakhtiyar
Seat number: -10
Under the esteemed guidance of
Ms. Dipali Pednekar
DEPARTMENT OF INFORMATION TECHNOLGY
MAHATMA PHULE COLLEGE OF ARTS, SCIENCE, COMMERCE
AND MANAGEMENT (BMS)
(Affiliated to University of Mumbai)
MUMBAI-400012
MAHARASHTRA
2019-2020
2
MAHATMA PHULE COLLEGE OF ARTS, SCIENCE, COMMERCE
AND MANAGEMENT(BMS)
(Affiliated to University of Mumbai)
MUMBAI-MAHARASHTRA-400012
DEPARTMENT OF INFORMATION TECHNOLGY
CERTIFICATE
This is to certify that the project entitled,”online vegetable market”, is bonafied work of Mr.
Md Bakhtiyar bearing seat no: - submitted in partial fulfilment of the requirements for
the award of degree of BACHELOR OF SCIENCE in INFORMATION TECHNOLOGY from
University of Mumbai.
Internal Guide Coordinator
External Examiner
Date: - College Seal
3
Abstract
The concept of Online vegetable market, since it is mobile application, I will keep
everything as simple as possible. The project consists in an android application that can be used
by customer to place the desired timing.
The web-portal is being managed by the owner to check the order and make the
availability for the customer. This system wake to provide service facility and also to the
customer.
The vegetables that are provided by the customer through the system, customer
information management menu information management and report.
Main objective is to provide ordering and reservation vegetable to customer.
4
ACKNOWLEDGEMENT
My successful completion of this project, perfect guidance, was more than just I desire
to earn a valued degree. Many others, without whose help this project would not have seen the
light of the day, must be acknowledged here for their immense contribution and assistance.
I express thanks and gratitude to my internal guide “Ms. Dipali Pednekar” for her
valuable guidance at every stage of the project.
I would like to thank my college I.T coordinator “Ms.Sangita Zarkar” for granting
permission for doing this project.
I would also like to thank my colleagues for giving their helping hand. Last but not the
least, I express thanks to my parents for their support.
I hope that you will appropriate this report. Your valuable suggestions are always
welcome.
5
DECLARATION
I hereby declare that the project entitled, “Online vegetable market” done at
Mumbai, has not been in any case duplicated to submit to any other university for the award
of any degree. To the best of my knowledge other than me, no one has submitted to any other
university.
The project is done in partial fulfilment of the requirements for the award of degree of
BACHELOR OF SCIENCE (INFORMATION TECHNOLOGY) to be submitted as final
semester project as part of our curriculum.
Mr. Md Bakhtiyar
6
TABLE OF CONTENTS
Chapter 1:-Introduction 9
1.1 Background
1.2 Objective
1.3 Purpose and scope
1.3.1 purpose
1.3.2 scope
1.3.3 applicability
1.4 Achievement
1.5 Organisation of report
Chapter 2: - Survey of technology 13
Chapter 3: - Requirements and analysis 16
3.1 Problem Definition
3.2 Requirement Specification
3.3 Planning and Scheduling
3.4 Hardware Requirement and Software Requirement
3.5 Preliminary Product Description
3.6 Concept Models
Chapter 4: - System Design 27
4.1 Basic Modules
4.2 Data Design
4.2.1 Schema Design
4.2.2 Data Integrity and Constraints
4.3 Procedural Design
4.3.1. Logic Diagrams
4.3.2 Data Structures
4.3.3 Algorithms Design
7
4.4 User Interface Design
4.5 Security Issues
4.6 Test Case Design
Chapter 5: - Implementation and Testing 46
5.1 Implementation Approaches
5.2 Coding Details and Code Efficiency
5.2.1. Code Efficiency
5.3 Testing Approach
5.3.1 Unit Testing
5.3.2 Integrated Testing
5.3.3 Beta Testing
5.4 Modifications and Improvements
5.5 Test Cases
Chapter 6: - Results and Discussions 70
6.1 Test Reports
6.2 User Documentation
Chapter 7: -Conclusion and Future work 80
7.1 Conclusion
7.1.1 Significance of the System
7.2 Limitations of the System
7.3 Future scope of the project
Chapter 8: -References 83
8
CHAPTER 1
9
INTRODUCTION
1.1BACKGROUND
India is the second largest producer of vegetables in the world after China. It accounts
for about 15 per cent of the world’s production of vegetables. Hardly 2 per cent of perishable
horticultural produce is processed to value added products. Hence, there is huge scope for
processing of vegetables. This wastage can be easily prevented by adopting various methods
of preservations. At the same time, there is market glut during harvesting season and farmers
are forced to sell their produce at throw away prices. Therefore, food processing industries can
help farmers to get sure income for their produce and also avoid market glut.
1.2 OBJECTIVES
The purpose of the project is to create a system of mobile application to access by the
customer to book the vegetable of a particular store with specific details. So that there will be
no wastage of time.
Specific objective: -
1. To help speed up the process of store.
2. To automated the manual reservation of the shop.
3. To standardized the reservation system with the list of guests.
4. To reduce the amount of time and effort consume by the customer to reserve.
5. Provide user account and password to ensure the security of stored files.
6. To avoid manual and repeating work.
1.3 PURPOSE AND SCOPE
1.3.1 Purpose: -
I propose to build a software project that can efficiently handle and manage various
activities of a vegetable shop and all these activities will be happening under the supervision
of the administrator. At the same time, the need for managing its operations and tasks arises.
10
Today’s generation encourages high-tech services especially over the Internet. Hence
the project is developed proficiently to help store owners automate their business operations.
In some store it’s a given that customer will wait for half an hour after ordering to
actually get the vegetable. This system aims to redefine this structure by bringing everything
to customer.
It is convenient self-service table booking System that can be embedded on any website.
With the online vegetable market, you can create a customized booking process, let people
order vegetable through website, manage availability and reservations.
1.3.2 Scope: -
This document describes the requirements of the digital menu cards and its advantage
over the formal environment. Four related system interface encompassed by the general scope
of the menu and ordering system.
The first system interface related to the problem of the waiting time outside the store,
which can be solved with the help of the application, this shows the live status of the vegetable
shop.
The second interface is related to the replacement of the current menu with the digital
menu cards.
The third interface is the system interface is related to the digital system for the shop
manager to upload the information dynamically.
The fourth interface is for the transferring of customer order automatically to the store,
which is displayed on the screen.
The scope of proposed system defines the features of the system. In future produce mobile app
to adding the features of following: -
1) Provide dynamic menu
2) Live status of store.
3) Order the vegetable from tablet or mobile.
4) Payment through application.
11
1.3.3 APPLICABILITY: -
The project will be online and will be available to all its users with all the needs taken
care of the customer is not in contact with internet and with social media then we have also
arrange advertisement with the help of brochure which will contain our contact numbers, E-
mail address etc.
1.3.5 ORGANISATION OF REPORT
India is the second largest producer of vegetables in the world after China. It accounts
for about 15 per cent of the world’s production of vegetables. Hardly 2 per cent of perishable
horticultural produce is processed to value added products. Hence, there is huge scope for
processing of vegetables. This wastage can be easily prevented by adopting various methods
of preservations. At the same time, there is market glut during harvesting season and farmers
are forced to sell their produce at throw away prices. Therefore, food processing industries can
help farmers to get sure income for their produce and also avoid market glut.
12
CHAPTER -2
13
SURVEY OF TECHNOLOGY
WHY USE JAVA LANGUAGE? :-
Java is a popular general-purpose programming language and computing platform. It is
fast, reliable, and secure. To run Java, an abstract machine called Java Virtual Machine (JVM)
is used. The JVM executes the Java bytecode. Then, the CPU executes the JVM. Since all
JVMs works exactly the same, the same code works on other operating systems as well, making
Java platform-independent. Java is one of the fastest programming languages. Well optimized
Java code is nearly as fast as lower level languages like C/C++, and much faster than Python,
PHP etc. Provides secure platform for developing and running applications.
Some features of java as follows: -
1. Java pages are compiled, not interpreted the code is compiled info efficient binary files,
which can be run very quickly, again and again, without the overhead involved in
reading the page each time.
2. Java makes it easy to reuse common user interface elements in many web forms.
3. NetBeans is a free, powerful java editor that includes features such as code auto
completion, code formatting, database integration functionality, editor, debugging, and
more.
WHY USE XML LANGUAGE? :-
 XML stands for extensible Mark-up Language
 XML is a mark-up language much like HTML
 XML was designed to store and transport data
 XML was designed to carry data - with focus on what data is
 HTML was designed to display data - with focus on how data looks
 XML is used in many aspects of web development.
 XML is often used to separate data from presentation.
WHY USED MYSQL SERVER? :-
14
Features of MYSQL server:
1) Portability across computer system.
2) Programmatic database access.
3) Multiple views of the data.
4) Dynamic data definition.
5) Internet database access.
Data types: -
1. Many data types: -signed/unsigned integers 1,2,3,4 and 8 bytes long, FLOAT,
DOUBLE, VARCHAR, TEXT, DATETIME, and STRING.
2. Fixed –length and variable –length records
Security: -
1. A privilege and password system that is very flexible and secure, that allows host-based
verification
2. Passwords are secure because all password traffic is encrypted when you connect to the
server.
Scalability and Limits: -
1. Handles large databases
2. Up to 64 indexes per table are allowed
15
CHAPTER 3
16
SYSTEM ANALYSIS
3.1 PROBLEM DEFINITION
EXISTING SYSTEM: -
Before there is no android application is available for monitoring the price of vegetables
in the local market. The price of the vegetables is telecasted on a television but it only on a
particular time only. Also the prices are printed in the daily newspaper but that is not showing
the exact price of vegetables in a required time.
The existing system fully based on manual work. All the details stored and maintained
by a paper, board etc. This system takes lot of time for updating the information. All the data
handled by manual so, easily data are loss. Less security for data. User can not view prices at
anywhere and anytime by using the existing systems.
Disadvantages:
 The existing system are having only less security and safety features because the
components (such as board and paper) are used to show the price of the vegetables in
the local market can be easily damaged by some causes.
 The time taken to this work is more because of it take the too much of time to displaying
the prices by manual process. In this system all work is finished by manual but now the
all types of process are done by the computerized equipment’s. These are the main
drawback of this system
3.2 REQUIREMENT SPECIFICATION
PROPOSED SYSTEM: -
We create an android application for monitoring the vegetables through internet. The main aim
of this application is to reduce the manual work of the people. In this application all details and
records are maintained database software.
Vegetables names and vegetable prices are displayed in the application. Whenever we need
data, we can easily access the database to retrieve the data that are already stored at anywhere
in the world. The prices will be updated periodically day by day. The records are frequently
17
updated by the admin of the application. It provides a simple user interface to the users. The
working method of users are designed by very simple.
Advantages:
 The retrieval of vegetable prices is very fast in this application and it also easy to the
users. It reduces the manual work of the local market members.
 The users get quick update about the prices of vegetables in the market.
 The prices will be updated periodically.
 The updating of prices is very easy in this application. Using of this application user
can view the vegetable prices at anywhere.
 The application needs one time updates per day. The simple clicking options improve
the interface of the app.
 Modifiable Menu
 The hotel manager can modify the menu according to the availability.
 The new menu also can be added to the menu card.
 Handling and storing items
 The generation of the customer bill is done dynamically.
 The bill is automatically stored for the further references.
 Attractive offer
 The application shows different offers that are available.
 It will also show special offer for the customer who will visit the application
frequently.
REQUIREMENT ANALYSIS: -
It is the first step of the project. The requirements can be defined as “A complete
understanding of the software development effort system requirements should set out what the
system should do rather than how this is done. A requirement may be a functional requirement,
that is, it describes system service or function. Alternatively, it may be a non-functional
requirement, that is, a constraint placed on the system.
Functional requirements: -
1) System should allow the user to select restaurant and menus from catalog.
2) System should provide check table availability and reserve table.
18
3) System should provide facility to check order state.
4) System should provide facility to customer validation.
Non-functional requirements: -
Performance: -Server should be minimized as much as possible to get maximum performance.
Availability: -Because customer access the website across the world, it needs to be able to be
available 24 hours a day, 7-day s a week.
Reliability: - Because of 24*7 availability, backup plan and procedures must be introduced.
3.3 PLANNING AND SCHEDULING: -
Gantt Chart: -
19
Pie Chart: -
3.4 HARDWARE REQUIREMENT AND SOFTWARE REQUIREMENT: -
 HARDWARE REQUIREMENT: -
1 Processor: - Intel(R) Core(TM) i3-5005U CPU @ 2.00GHz 2.00 GHz
2. Memory: - 8.00 GB RAM for windows XP/windows7/windows8/windows 8.1
3. System Type: - 64 bit Operating System, x64-based processor
 SOFTWARE REQUIREMENTS: -
1. FRONTEND: - Java
2. BACKEND: - My SQL.
3. BROWSER: - Google Chrome & Mozilla Firefox.
20
3.5 PRELIMINARY PRODUCT DESCRIPTION
This feature took a lot of research, as it is a common feature store now offer online. Not
so much for smaller businesses, but most franchised restaurants take advantage of this to
maximise productivity of staff (not having to take as many bookings via phone) and to
automate the process with such a system. Open store and Top store are the most popular
systems available. Open store claims to serve more than 15,000 shop with their bespoke
vegetable management software. Open and Top store work on the basis of installing their
systems in a store, and provide a function to generate a piece of code for the website of the
shop to take orders. It’s very simple, and the system works – having previous experience.
It is extremely costly and not sensible for small businesses. On the basis of the framework
being developed, it is clear that there would have to have some form of contract with one
of the companies, this would make the feature very complicated to implement.
3.6 CONCEPTUAL MODEL: -
Class Diagram:-
Class diagram is a static diagram. It represents the static view of an application. Class
diagram is not only used for visualizing, describing, and documenting different aspects of a
system but also for constructing executable code of the software application. Class diagram
describes the attributes and operations of a class and also the constraints imposed on the
system. The class diagrams are widely used in the modelling of object oriented systems
because they are the only UML diagrams, which can be mapped directly with object-oriented
languages. Class diagram shows a collection of classes, interfaces, associations,
collaborations, and constraints. It is also known as a structural diagram.
21
ER DIAGRAMS: -
An Entity Relationship Diagram (ERD) is a visual representation of different entities
within a system and how they relate to each other. An Entity Relationship (ER) Diagram is
a type of flowchart that illustrates how “entities” such as people, objects or concepts relate to
each other within a system. ER Diagrams are most often used to design or debug relational
databases in the fields of software engineering, business information systems, education and
research. Also known as ERDs or ER Models, they use a defined set of symbols such as
rectangles, diamonds, ovals and connecting lines to depict the interconnectedness of entities,
relationships and their attributes.
22
23
USE-CASE DIAGRAM: -
A use case diagram shows relation between user and different use case in which the
user is involved. In this use case diagram customer is selecting the appliance that he/she want
to repair. And the he/she send the request to the service provider. Then the service provider
accept/ reject the request depends on his/her choice. After the repair id done payment will be
paid by using payment method.
24
DATA FLOW DIAGRAM
Context level DFD for Online food system: -
25
1st level DFD for User: -
26
2 nd level DFD for user: -
27
CHAPTER -4
28
SYSTEM DESIGN
1) DATA MODULE: -
 Login Pages: - A user and admin must login with his user name and password to the
system after registration.
 Vegetable menu maker: - menu maker helps you transform a handful of vegetable
photos and some saucy sentences into a complete, professional menu in just a few
minutes.
 Online vegetable booking: - In order to manage the vegetables, they must memorise
or retain information about what vegetables are available.
 Payment methods: - online payments let your customers pay for your goods and
services through your website or app. Payments can be automatic and convenient.
Make sure you use encryption for sending payment information to protect your
customers from cyber criminals.
 Reservation management: - It can manage all table reservations
 Table management: - it can manage table and seats of the restaurant
.
29
2) Data Dictionary
Registration page: -
Login table
Feedback table
30
Customer details
Order details
Bill vegetable items
31
Payment collection
3) SCHEMA DESIGN: -
32
4) DATA INTEGRITY AND CONSTRAINTS: -
Domain Integrity: -
Domain restricts the values of attributes in the relation and is a constraint of the relational
model. However, there are real-world semantics for data that cannot be specified if used only
with domain constraints. We need more specific ways to state what data values are or are not
allowed and which format is suitable for an attribute.
Entity integrity: -
To ensure entity integrity, it is required that every table have a primary key. Neither the PK
nor any part of it can contain null values. This is because null values for the primary key
mean we cannot identify some rows. For example, in the customer table, Phone cannot be a
primary key since some people may not have a telephone.
Referential integrity: -
Referential integrity requires that a foreign key must have a matching primary key or it must
be null. This constraint is specified between two tables (parent and child); it maintains the
correspondence between rows in these tables. It means the reference from a row in one table
to another table must be valid.
Examples of referential integrity constraint in the Customer/Order database of the Company:
 Customer (CustID, CustName)
 Order (Order ID, CustID, Order Date)
To ensure that there are no orphan records, we need to enforce referential
integrity. An orphan record is one whose foreign key FK value is not found in the
corresponding entity – the entity where the PK is located. Recall that a typical join is between
a PK and FK.
33
Enterprise Constraints: -
Enterprise constraints – sometimes referred to as semantic constraints – are additional rules
specified by users or database administrators and can be based on multiple tables.
34
5) PROCEDURAL DESIGN: -
registration screen:
The peoples who are using this application first time they must be registered. In this module
every user has to register their own details. All the details of the users will be stored into the
database and it can be secured. In the registration screen requires more fields to registration
that are followed by
 Username
 Password
 Mobile number
 Location
35
Login:
In this module every registered user can login to user account with their details. Every user
has a unique id and password. If the user name and password is correct you can login to your
account. Sometimes user loses their passwords but they have an option to sign in the application
t otherwise you can't enter into your account without password by verifying their mobile
number. All the user name and password is stored in the database. In the modulo two fields are
used to login into an account that are described below
 Username
 Password
36
Home Screen:
Home screen is the main page of this application. This modulo shows some category options
to the users to their choice. By clicking someone option user gets a main page of that particular
category which is easy to use by the users. It shows the three types of options that are followed
by
 Vegetables status  Feedback screen  Aboutus
37
Vegetables status:
Vegetable screen modulo is the important modulo of this application. It shows the entire
vegetables price lists that are available in the market. The details of the vegetables price list are
retrieved from the database that are already stored. User can monitor the vegetable prices with
the help of internet. It shows some categories of the vegetables to the users. User can view the
particular categories of the vegetables. The categories are depending on their type and
cultivations. The price of the vegetables is periodically updated by the admin or head of local
market members.
38
Feedback Screen:
Feedback screen is used to improve the application. The feedbacks are collected from the
users to improve the performance of the application. Users send the information’s as
feedback with their experience what they have benefited or drawbacks from the application.
The feedback of the users will be stored in the database and that can be viewed by the admin.
Then the admin can easily update the application depend on the user requirements. Feedback
is essential to the working and survival of all regulatory mechanisms found throughout living
and non-living nature, and in man-made systems such as education system and economy. As
a two-way flow, feedback is inherent to all interactions, whether human-to-human, human-to-
machine, or machine-to-machine.
39
About Us: The "About Us" page is a great place for it to live, too. Good stories humanize your
brand, providing context and meaning for your product. What’s more, good stories are sticky
which means people are more likely to connect with them and pass them on. This modulo is
used to describe a story about this application how is created and implemented. The vision and
mission of the application are clearly explained in this modulo. It is also including the details
of the team members who are helpful to create this application.
40
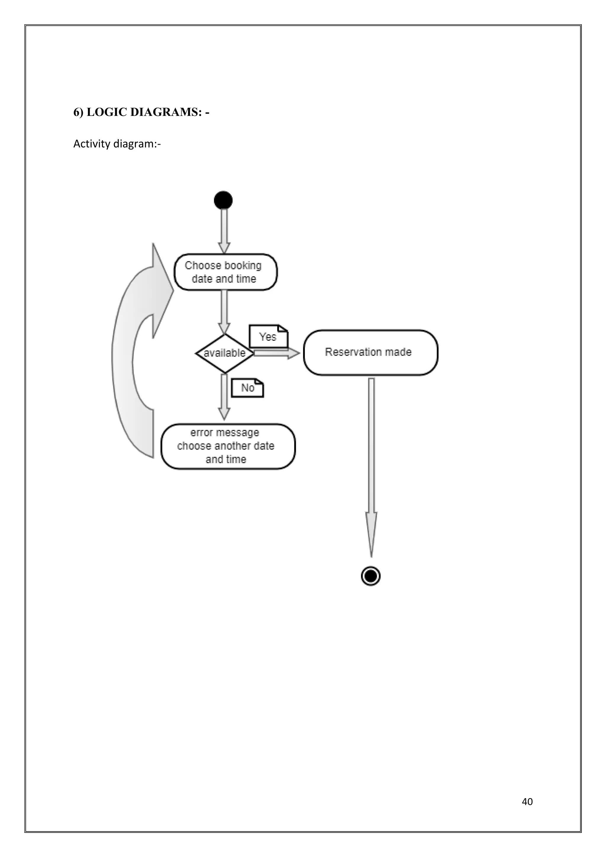
6) LOGIC DIAGRAMS: -
Activity diagram:-
41
Sequence diagram: -
A sequence diagram, in the context of UML, represents object collaboration and is used
to define event sequences between objects for a certain outcome. A sequence diagram is an
essential component used in processes related to analysis, design and documentation. A
sequence diagram is also known as a timing diagram, event diagram and event scenario.
42
DATA STRUCTURE: -
Menu tree diagram: -
43
8) USER INTERFACE DESIGN: -
9) ALGORITHMS DESIGN: -
Step1: - start
Step2: - login or register page
Step3: - search restaurant nearby you
Step4: - view restaurant details
Step5: - write review and show review screen
Step6: -select date and time
Step7: -select your table
Step8: -book your table
Step9: -stop
44
5.5 TEST CASE DESIGN:
Test Case 01
 Test Title: Restaurant Reservation System
 Test Procedures: Click on the icon.
 Test Data: User need to click on the title bar.
 Expected Result: It will redirect to the system home page.
Test Case 02
 Test Title: Customer
 Test Procedures: Type username & password
 Test Data: Username & password must be in alphanumeric. Otherwise system will
show error (i.e. Please enter valid details.)
 Expected Result: It will redirect to home page.
Test Case 03
 Test Title : Registration/ Sign Up
 Test Procedures : Click register/sign up page.
 Test Data: Input customer’s information and click on the button ‘Register’.
 Expected Result: It will register new customer.
Test Case 04
 Test Title : vegetable order
 Test Procedures : Click order page.
 Test Data: Input oreder information and click on the button ‘order’.
 Expected Result: It will order the vegetable.
Test Case 05
 Test Title : Cancel Booking
 Test Procedures : Click cancel booking page.
 Test Data: Input the rooms , other details & click on the ‘Confirm’.
 Expected Result: room booking cancelled.
45

Vegetable-Store-Management-System-pdf.pdf

  • 1.
    1 ONLINE VEGETABLE MARKET AProject Report Submitted in partial fulfilment of the Requirements for the award of the Degree of BACHELOR OF SCIENCE (INFORMATION TECHNOLOGY) By Mr. Md Bakhtiyar Seat number: -10 Under the esteemed guidance of Ms. Dipali Pednekar DEPARTMENT OF INFORMATION TECHNOLGY MAHATMA PHULE COLLEGE OF ARTS, SCIENCE, COMMERCE AND MANAGEMENT (BMS) (Affiliated to University of Mumbai) MUMBAI-400012 MAHARASHTRA 2019-2020
  • 2.
    2 MAHATMA PHULE COLLEGEOF ARTS, SCIENCE, COMMERCE AND MANAGEMENT(BMS) (Affiliated to University of Mumbai) MUMBAI-MAHARASHTRA-400012 DEPARTMENT OF INFORMATION TECHNOLGY CERTIFICATE This is to certify that the project entitled,”online vegetable market”, is bonafied work of Mr. Md Bakhtiyar bearing seat no: - submitted in partial fulfilment of the requirements for the award of degree of BACHELOR OF SCIENCE in INFORMATION TECHNOLOGY from University of Mumbai. Internal Guide Coordinator External Examiner Date: - College Seal
  • 3.
    3 Abstract The concept ofOnline vegetable market, since it is mobile application, I will keep everything as simple as possible. The project consists in an android application that can be used by customer to place the desired timing. The web-portal is being managed by the owner to check the order and make the availability for the customer. This system wake to provide service facility and also to the customer. The vegetables that are provided by the customer through the system, customer information management menu information management and report. Main objective is to provide ordering and reservation vegetable to customer.
  • 4.
    4 ACKNOWLEDGEMENT My successful completionof this project, perfect guidance, was more than just I desire to earn a valued degree. Many others, without whose help this project would not have seen the light of the day, must be acknowledged here for their immense contribution and assistance. I express thanks and gratitude to my internal guide “Ms. Dipali Pednekar” for her valuable guidance at every stage of the project. I would like to thank my college I.T coordinator “Ms.Sangita Zarkar” for granting permission for doing this project. I would also like to thank my colleagues for giving their helping hand. Last but not the least, I express thanks to my parents for their support. I hope that you will appropriate this report. Your valuable suggestions are always welcome.
  • 5.
    5 DECLARATION I hereby declarethat the project entitled, “Online vegetable market” done at Mumbai, has not been in any case duplicated to submit to any other university for the award of any degree. To the best of my knowledge other than me, no one has submitted to any other university. The project is done in partial fulfilment of the requirements for the award of degree of BACHELOR OF SCIENCE (INFORMATION TECHNOLOGY) to be submitted as final semester project as part of our curriculum. Mr. Md Bakhtiyar
  • 6.
    6 TABLE OF CONTENTS Chapter1:-Introduction 9 1.1 Background 1.2 Objective 1.3 Purpose and scope 1.3.1 purpose 1.3.2 scope 1.3.3 applicability 1.4 Achievement 1.5 Organisation of report Chapter 2: - Survey of technology 13 Chapter 3: - Requirements and analysis 16 3.1 Problem Definition 3.2 Requirement Specification 3.3 Planning and Scheduling 3.4 Hardware Requirement and Software Requirement 3.5 Preliminary Product Description 3.6 Concept Models Chapter 4: - System Design 27 4.1 Basic Modules 4.2 Data Design 4.2.1 Schema Design 4.2.2 Data Integrity and Constraints 4.3 Procedural Design 4.3.1. Logic Diagrams 4.3.2 Data Structures 4.3.3 Algorithms Design
  • 7.
    7 4.4 User InterfaceDesign 4.5 Security Issues 4.6 Test Case Design Chapter 5: - Implementation and Testing 46 5.1 Implementation Approaches 5.2 Coding Details and Code Efficiency 5.2.1. Code Efficiency 5.3 Testing Approach 5.3.1 Unit Testing 5.3.2 Integrated Testing 5.3.3 Beta Testing 5.4 Modifications and Improvements 5.5 Test Cases Chapter 6: - Results and Discussions 70 6.1 Test Reports 6.2 User Documentation Chapter 7: -Conclusion and Future work 80 7.1 Conclusion 7.1.1 Significance of the System 7.2 Limitations of the System 7.3 Future scope of the project Chapter 8: -References 83
  • 8.
  • 9.
    9 INTRODUCTION 1.1BACKGROUND India is thesecond largest producer of vegetables in the world after China. It accounts for about 15 per cent of the world’s production of vegetables. Hardly 2 per cent of perishable horticultural produce is processed to value added products. Hence, there is huge scope for processing of vegetables. This wastage can be easily prevented by adopting various methods of preservations. At the same time, there is market glut during harvesting season and farmers are forced to sell their produce at throw away prices. Therefore, food processing industries can help farmers to get sure income for their produce and also avoid market glut. 1.2 OBJECTIVES The purpose of the project is to create a system of mobile application to access by the customer to book the vegetable of a particular store with specific details. So that there will be no wastage of time. Specific objective: - 1. To help speed up the process of store. 2. To automated the manual reservation of the shop. 3. To standardized the reservation system with the list of guests. 4. To reduce the amount of time and effort consume by the customer to reserve. 5. Provide user account and password to ensure the security of stored files. 6. To avoid manual and repeating work. 1.3 PURPOSE AND SCOPE 1.3.1 Purpose: - I propose to build a software project that can efficiently handle and manage various activities of a vegetable shop and all these activities will be happening under the supervision of the administrator. At the same time, the need for managing its operations and tasks arises.
  • 10.
    10 Today’s generation encourageshigh-tech services especially over the Internet. Hence the project is developed proficiently to help store owners automate their business operations. In some store it’s a given that customer will wait for half an hour after ordering to actually get the vegetable. This system aims to redefine this structure by bringing everything to customer. It is convenient self-service table booking System that can be embedded on any website. With the online vegetable market, you can create a customized booking process, let people order vegetable through website, manage availability and reservations. 1.3.2 Scope: - This document describes the requirements of the digital menu cards and its advantage over the formal environment. Four related system interface encompassed by the general scope of the menu and ordering system. The first system interface related to the problem of the waiting time outside the store, which can be solved with the help of the application, this shows the live status of the vegetable shop. The second interface is related to the replacement of the current menu with the digital menu cards. The third interface is the system interface is related to the digital system for the shop manager to upload the information dynamically. The fourth interface is for the transferring of customer order automatically to the store, which is displayed on the screen. The scope of proposed system defines the features of the system. In future produce mobile app to adding the features of following: - 1) Provide dynamic menu 2) Live status of store. 3) Order the vegetable from tablet or mobile. 4) Payment through application.
  • 11.
    11 1.3.3 APPLICABILITY: - Theproject will be online and will be available to all its users with all the needs taken care of the customer is not in contact with internet and with social media then we have also arrange advertisement with the help of brochure which will contain our contact numbers, E- mail address etc. 1.3.5 ORGANISATION OF REPORT India is the second largest producer of vegetables in the world after China. It accounts for about 15 per cent of the world’s production of vegetables. Hardly 2 per cent of perishable horticultural produce is processed to value added products. Hence, there is huge scope for processing of vegetables. This wastage can be easily prevented by adopting various methods of preservations. At the same time, there is market glut during harvesting season and farmers are forced to sell their produce at throw away prices. Therefore, food processing industries can help farmers to get sure income for their produce and also avoid market glut.
  • 12.
  • 13.
    13 SURVEY OF TECHNOLOGY WHYUSE JAVA LANGUAGE? :- Java is a popular general-purpose programming language and computing platform. It is fast, reliable, and secure. To run Java, an abstract machine called Java Virtual Machine (JVM) is used. The JVM executes the Java bytecode. Then, the CPU executes the JVM. Since all JVMs works exactly the same, the same code works on other operating systems as well, making Java platform-independent. Java is one of the fastest programming languages. Well optimized Java code is nearly as fast as lower level languages like C/C++, and much faster than Python, PHP etc. Provides secure platform for developing and running applications. Some features of java as follows: - 1. Java pages are compiled, not interpreted the code is compiled info efficient binary files, which can be run very quickly, again and again, without the overhead involved in reading the page each time. 2. Java makes it easy to reuse common user interface elements in many web forms. 3. NetBeans is a free, powerful java editor that includes features such as code auto completion, code formatting, database integration functionality, editor, debugging, and more. WHY USE XML LANGUAGE? :-  XML stands for extensible Mark-up Language  XML is a mark-up language much like HTML  XML was designed to store and transport data  XML was designed to carry data - with focus on what data is  HTML was designed to display data - with focus on how data looks  XML is used in many aspects of web development.  XML is often used to separate data from presentation. WHY USED MYSQL SERVER? :-
  • 14.
    14 Features of MYSQLserver: 1) Portability across computer system. 2) Programmatic database access. 3) Multiple views of the data. 4) Dynamic data definition. 5) Internet database access. Data types: - 1. Many data types: -signed/unsigned integers 1,2,3,4 and 8 bytes long, FLOAT, DOUBLE, VARCHAR, TEXT, DATETIME, and STRING. 2. Fixed –length and variable –length records Security: - 1. A privilege and password system that is very flexible and secure, that allows host-based verification 2. Passwords are secure because all password traffic is encrypted when you connect to the server. Scalability and Limits: - 1. Handles large databases 2. Up to 64 indexes per table are allowed
  • 15.
  • 16.
    16 SYSTEM ANALYSIS 3.1 PROBLEMDEFINITION EXISTING SYSTEM: - Before there is no android application is available for monitoring the price of vegetables in the local market. The price of the vegetables is telecasted on a television but it only on a particular time only. Also the prices are printed in the daily newspaper but that is not showing the exact price of vegetables in a required time. The existing system fully based on manual work. All the details stored and maintained by a paper, board etc. This system takes lot of time for updating the information. All the data handled by manual so, easily data are loss. Less security for data. User can not view prices at anywhere and anytime by using the existing systems. Disadvantages:  The existing system are having only less security and safety features because the components (such as board and paper) are used to show the price of the vegetables in the local market can be easily damaged by some causes.  The time taken to this work is more because of it take the too much of time to displaying the prices by manual process. In this system all work is finished by manual but now the all types of process are done by the computerized equipment’s. These are the main drawback of this system 3.2 REQUIREMENT SPECIFICATION PROPOSED SYSTEM: - We create an android application for monitoring the vegetables through internet. The main aim of this application is to reduce the manual work of the people. In this application all details and records are maintained database software. Vegetables names and vegetable prices are displayed in the application. Whenever we need data, we can easily access the database to retrieve the data that are already stored at anywhere in the world. The prices will be updated periodically day by day. The records are frequently
  • 17.
    17 updated by theadmin of the application. It provides a simple user interface to the users. The working method of users are designed by very simple. Advantages:  The retrieval of vegetable prices is very fast in this application and it also easy to the users. It reduces the manual work of the local market members.  The users get quick update about the prices of vegetables in the market.  The prices will be updated periodically.  The updating of prices is very easy in this application. Using of this application user can view the vegetable prices at anywhere.  The application needs one time updates per day. The simple clicking options improve the interface of the app.  Modifiable Menu  The hotel manager can modify the menu according to the availability.  The new menu also can be added to the menu card.  Handling and storing items  The generation of the customer bill is done dynamically.  The bill is automatically stored for the further references.  Attractive offer  The application shows different offers that are available.  It will also show special offer for the customer who will visit the application frequently. REQUIREMENT ANALYSIS: - It is the first step of the project. The requirements can be defined as “A complete understanding of the software development effort system requirements should set out what the system should do rather than how this is done. A requirement may be a functional requirement, that is, it describes system service or function. Alternatively, it may be a non-functional requirement, that is, a constraint placed on the system. Functional requirements: - 1) System should allow the user to select restaurant and menus from catalog. 2) System should provide check table availability and reserve table.
  • 18.
    18 3) System shouldprovide facility to check order state. 4) System should provide facility to customer validation. Non-functional requirements: - Performance: -Server should be minimized as much as possible to get maximum performance. Availability: -Because customer access the website across the world, it needs to be able to be available 24 hours a day, 7-day s a week. Reliability: - Because of 24*7 availability, backup plan and procedures must be introduced. 3.3 PLANNING AND SCHEDULING: - Gantt Chart: -
  • 19.
    19 Pie Chart: - 3.4HARDWARE REQUIREMENT AND SOFTWARE REQUIREMENT: -  HARDWARE REQUIREMENT: - 1 Processor: - Intel(R) Core(TM) i3-5005U CPU @ 2.00GHz 2.00 GHz 2. Memory: - 8.00 GB RAM for windows XP/windows7/windows8/windows 8.1 3. System Type: - 64 bit Operating System, x64-based processor  SOFTWARE REQUIREMENTS: - 1. FRONTEND: - Java 2. BACKEND: - My SQL. 3. BROWSER: - Google Chrome & Mozilla Firefox.
  • 20.
    20 3.5 PRELIMINARY PRODUCTDESCRIPTION This feature took a lot of research, as it is a common feature store now offer online. Not so much for smaller businesses, but most franchised restaurants take advantage of this to maximise productivity of staff (not having to take as many bookings via phone) and to automate the process with such a system. Open store and Top store are the most popular systems available. Open store claims to serve more than 15,000 shop with their bespoke vegetable management software. Open and Top store work on the basis of installing their systems in a store, and provide a function to generate a piece of code for the website of the shop to take orders. It’s very simple, and the system works – having previous experience. It is extremely costly and not sensible for small businesses. On the basis of the framework being developed, it is clear that there would have to have some form of contract with one of the companies, this would make the feature very complicated to implement. 3.6 CONCEPTUAL MODEL: - Class Diagram:- Class diagram is a static diagram. It represents the static view of an application. Class diagram is not only used for visualizing, describing, and documenting different aspects of a system but also for constructing executable code of the software application. Class diagram describes the attributes and operations of a class and also the constraints imposed on the system. The class diagrams are widely used in the modelling of object oriented systems because they are the only UML diagrams, which can be mapped directly with object-oriented languages. Class diagram shows a collection of classes, interfaces, associations, collaborations, and constraints. It is also known as a structural diagram.
  • 21.
    21 ER DIAGRAMS: - AnEntity Relationship Diagram (ERD) is a visual representation of different entities within a system and how they relate to each other. An Entity Relationship (ER) Diagram is a type of flowchart that illustrates how “entities” such as people, objects or concepts relate to each other within a system. ER Diagrams are most often used to design or debug relational databases in the fields of software engineering, business information systems, education and research. Also known as ERDs or ER Models, they use a defined set of symbols such as rectangles, diamonds, ovals and connecting lines to depict the interconnectedness of entities, relationships and their attributes.
  • 22.
  • 23.
    23 USE-CASE DIAGRAM: - Ause case diagram shows relation between user and different use case in which the user is involved. In this use case diagram customer is selecting the appliance that he/she want to repair. And the he/she send the request to the service provider. Then the service provider accept/ reject the request depends on his/her choice. After the repair id done payment will be paid by using payment method.
  • 24.
    24 DATA FLOW DIAGRAM Contextlevel DFD for Online food system: -
  • 25.
    25 1st level DFDfor User: -
  • 26.
    26 2 nd levelDFD for user: -
  • 27.
  • 28.
    28 SYSTEM DESIGN 1) DATAMODULE: -  Login Pages: - A user and admin must login with his user name and password to the system after registration.  Vegetable menu maker: - menu maker helps you transform a handful of vegetable photos and some saucy sentences into a complete, professional menu in just a few minutes.  Online vegetable booking: - In order to manage the vegetables, they must memorise or retain information about what vegetables are available.  Payment methods: - online payments let your customers pay for your goods and services through your website or app. Payments can be automatic and convenient. Make sure you use encryption for sending payment information to protect your customers from cyber criminals.  Reservation management: - It can manage all table reservations  Table management: - it can manage table and seats of the restaurant .
  • 29.
    29 2) Data Dictionary Registrationpage: - Login table Feedback table
  • 30.
  • 31.
  • 32.
    32 4) DATA INTEGRITYAND CONSTRAINTS: - Domain Integrity: - Domain restricts the values of attributes in the relation and is a constraint of the relational model. However, there are real-world semantics for data that cannot be specified if used only with domain constraints. We need more specific ways to state what data values are or are not allowed and which format is suitable for an attribute. Entity integrity: - To ensure entity integrity, it is required that every table have a primary key. Neither the PK nor any part of it can contain null values. This is because null values for the primary key mean we cannot identify some rows. For example, in the customer table, Phone cannot be a primary key since some people may not have a telephone. Referential integrity: - Referential integrity requires that a foreign key must have a matching primary key or it must be null. This constraint is specified between two tables (parent and child); it maintains the correspondence between rows in these tables. It means the reference from a row in one table to another table must be valid. Examples of referential integrity constraint in the Customer/Order database of the Company:  Customer (CustID, CustName)  Order (Order ID, CustID, Order Date) To ensure that there are no orphan records, we need to enforce referential integrity. An orphan record is one whose foreign key FK value is not found in the corresponding entity – the entity where the PK is located. Recall that a typical join is between a PK and FK.
  • 33.
    33 Enterprise Constraints: - Enterpriseconstraints – sometimes referred to as semantic constraints – are additional rules specified by users or database administrators and can be based on multiple tables.
  • 34.
    34 5) PROCEDURAL DESIGN:- registration screen: The peoples who are using this application first time they must be registered. In this module every user has to register their own details. All the details of the users will be stored into the database and it can be secured. In the registration screen requires more fields to registration that are followed by  Username  Password  Mobile number  Location
  • 35.
    35 Login: In this moduleevery registered user can login to user account with their details. Every user has a unique id and password. If the user name and password is correct you can login to your account. Sometimes user loses their passwords but they have an option to sign in the application t otherwise you can't enter into your account without password by verifying their mobile number. All the user name and password is stored in the database. In the modulo two fields are used to login into an account that are described below  Username  Password
  • 36.
    36 Home Screen: Home screenis the main page of this application. This modulo shows some category options to the users to their choice. By clicking someone option user gets a main page of that particular category which is easy to use by the users. It shows the three types of options that are followed by  Vegetables status  Feedback screen  Aboutus
  • 37.
    37 Vegetables status: Vegetable screenmodulo is the important modulo of this application. It shows the entire vegetables price lists that are available in the market. The details of the vegetables price list are retrieved from the database that are already stored. User can monitor the vegetable prices with the help of internet. It shows some categories of the vegetables to the users. User can view the particular categories of the vegetables. The categories are depending on their type and cultivations. The price of the vegetables is periodically updated by the admin or head of local market members.
  • 38.
    38 Feedback Screen: Feedback screenis used to improve the application. The feedbacks are collected from the users to improve the performance of the application. Users send the information’s as feedback with their experience what they have benefited or drawbacks from the application. The feedback of the users will be stored in the database and that can be viewed by the admin. Then the admin can easily update the application depend on the user requirements. Feedback is essential to the working and survival of all regulatory mechanisms found throughout living and non-living nature, and in man-made systems such as education system and economy. As a two-way flow, feedback is inherent to all interactions, whether human-to-human, human-to- machine, or machine-to-machine.
  • 39.
    39 About Us: The"About Us" page is a great place for it to live, too. Good stories humanize your brand, providing context and meaning for your product. What’s more, good stories are sticky which means people are more likely to connect with them and pass them on. This modulo is used to describe a story about this application how is created and implemented. The vision and mission of the application are clearly explained in this modulo. It is also including the details of the team members who are helpful to create this application.
  • 40.
    40 6) LOGIC DIAGRAMS:- Activity diagram:-
  • 41.
    41 Sequence diagram: - Asequence diagram, in the context of UML, represents object collaboration and is used to define event sequences between objects for a certain outcome. A sequence diagram is an essential component used in processes related to analysis, design and documentation. A sequence diagram is also known as a timing diagram, event diagram and event scenario.
  • 42.
  • 43.
    43 8) USER INTERFACEDESIGN: - 9) ALGORITHMS DESIGN: - Step1: - start Step2: - login or register page Step3: - search restaurant nearby you Step4: - view restaurant details Step5: - write review and show review screen Step6: -select date and time Step7: -select your table Step8: -book your table Step9: -stop
  • 44.
    44 5.5 TEST CASEDESIGN: Test Case 01  Test Title: Restaurant Reservation System  Test Procedures: Click on the icon.  Test Data: User need to click on the title bar.  Expected Result: It will redirect to the system home page. Test Case 02  Test Title: Customer  Test Procedures: Type username & password  Test Data: Username & password must be in alphanumeric. Otherwise system will show error (i.e. Please enter valid details.)  Expected Result: It will redirect to home page. Test Case 03  Test Title : Registration/ Sign Up  Test Procedures : Click register/sign up page.  Test Data: Input customer’s information and click on the button ‘Register’.  Expected Result: It will register new customer. Test Case 04  Test Title : vegetable order  Test Procedures : Click order page.  Test Data: Input oreder information and click on the button ‘order’.  Expected Result: It will order the vegetable. Test Case 05  Test Title : Cancel Booking  Test Procedures : Click cancel booking page.  Test Data: Input the rooms , other details & click on the ‘Confirm’.  Expected Result: room booking cancelled.
  • 45.