1
1
Introduction
1.1 Introduction of the system
The modern industrial world is very much advanced in technology and competition in the
world is intense. The user of a computer is provided with the HARDWARE and
SOFTWARE, the two source of the computer. Much of the software will be programs which
facilities the fast automatic management of the computer system resource.
The Mobile Shop Management System
“The Mobile Shop Management System” is one can go into almost required solution
regarding the Mobile Shop. This software package provides guidance for all the mobile shop
purpose, as a perfect guide, the current demand for such software became needful. This
project will provide for computerization of a small enterprise whose main goal is to keep track
on their inventory and billing process and wants to change from paper based transaction to
computerized transaction.
The mobile Shop management will make storing of the stock records, employee records,
purchase information, and customer information a lot easier. The supplier and sales
information in the database will automatically generate bills when the customer buys the
mobile. The bill history can be retrieved promptly. And reports will be generated based on
different criteria’s.
The product could be implemented in an average sized organization, which will not be very
keen on spending loads of money on ledgers. Whereas our product will greatly reduce the
running by using common and cheap office items like database and desktop application. And
also there is no requirement to Shop books or accounts. The data is directly Shopd in the
database in the hard disk of the PC.
We are creating the application for Techno pulse company.
 System Title: Mobile Shop management.
 System category: RDBMS(Relational Database Management System)
A short definition of an RDBMS may be a DBMS in which data is Shopd in the
form of tables and the relationship among the data is also Shopd in the form of
tables.
 Operational Status: Under Development status.
2
 Undergoing Major Modification: Data will be Shopd in the database after the development.
.
In this project Java has been used as the Front-End tool and MS Access has been used as the
back-End tool.
The following are the Scope and area covered:
 It can be applied to large databases with more information.
 To enables the software to work in a multi-user environment.
 To enable the software to develop the profit and loss accounts of the firm.
Structure of the system:
Menu
Sale Purchase Daily
Expense
Employee
Info
Itemmaster
Reports
Stock Purchase EmployeeSales
3
2
Software Requirement Specification
2.1 Introduction:
The Software Requirement Specification is a document that describes the external
requirement for any system. The Requirement analyst has to identify the Requirements by
taking to the clients and understanding their needs. The inputs are to be gathered from
different resources, these inputs may be inconsistent. The Requirement phase translates the
ideas in the minds of the clients into a formal document. Here the user needs are accurately
specified. Requirement must be actionable, measurable and testable related to business need
or opportunities and defined to a level of detail sufficient for system design.
2.1.1 Purpose
The mobile Shop management will make storing of the stock records, employee
records, purchase information, and customer information a lot easier. The supplier and sales
information in the database it will automatically generate bills when the customer buys the
mobile. The bill history can be retrieved promptly. And reports will be generated based on
different criteria’
2.1.2 Scope
The project could be implemented in an average sized organization. An average
company will not be very keen on spending loads of money on ledgers. Whereas our project
will greatly reduce the costs which is using common and cheap office items like database and
desktop application. And also there is no requirement to Shop books or accounts. The data is
directly Shopd in the database in the hard disk of the PC.
2.1.3 Overview
This project “Mobile Shop management system” is software part of the Mobile
Billing management system; on improving this software we can easily track all the Employee
detail, sales item detail and purchase detail, stock detail ,bill detail and also we can able
4
generate report. The main goal of the software is build a good management tool. The Mobile
Billing management will make storing of the customer records, stock records, sales detail ,
employee information in the database it will automatically generate bills when the customer
purchase mobile. The customer purchase and item stock history can be retrieved very
promptly. And reports should be generated based on different criteria’s.
2.1.4 Specific Requirements:-
Hardware Interface:-
The Hardware Requirements specify,
 Pentium 3 processor or higher
 Hard disk of 4GB capacity or more
 512 RAM
 Standard output display
 Standard qwerty keyboard
2.1.5. Software Interface:-
The Software Requirements specify,
 JDK 1.6.0
 Microsoft Access database
 Web server Tomcat 5.5/Tomcat 6.0
 Any IDE like ECLIPSE 3.2/Netbeans 6.0.1
5
3
System Design
3.1 Introduction:
The purpose of the Design Phase is to a solution of the problem specified in the
requirements document. This is the first step in moving from the problem domain to the
solution domain. The design of a system is perhaps the most critical factor affecting the
quality of the software; it has a major impact on the later phases is the Design Document.
This Document is similar to a blueprint or a plan for the solution and is used later during
implementation, testing and maintenance.
The goal of the design process is to produce a model of a system, which can be used
later to build that system. The produced model is called design of the system.
3.2 Overview:
The Design activity is often divided into separate phases – System Design and
Detailed Design. System Design is sometimes also called Top-Level Design. This system
design aims to identify and modules that should be in the system, the specifications of these
modules, and how they interact with each other to produce the desired result. At the end of the
System Design all the major data structures, file formats, and the major modules in the system
and their specifications are decided.
3.3 Scope:
This Application works in Multiple PC’s installed on multiple Computers but sharing
same database by which users of different department can use it sitting at different locations
simultaneously.
6
But in future we can make the Application where the database will be hosted in order to
manage the all departments which will be located in different places and by keeping domain of
Application as Online.
3.4 Background:
 The background entity for the MSM is mainly on the paper work.
 All the documents reports where prepared and maintained manually by the employers.
 So primary scope of this MSM will reduce the paper work and to have system generated
bill with accurate calculations.
3.5 Assumption & constraints:
3.5.1 Assumption:
 The system is not required to save generated reports.
 Credit card payments are not included
 The code should be free with compilation errors/syntax errors.
 The product must have an interface which is simple enough to understand.
3.5.2 Constraints:
 The constraints of this project are the system must support the runtime files of java and
must be able to run all the forms.
 Login and password is used for identification of user and there is no facility for
Customers.
3.6 Applicable Documents:
This software is developed for managing employee details, inventory and
billing. The sole interest is to simulate the sanitary.
As the project is user friendly, it can be applied to large database with more
information. This software can use by any sanitary administrators to make their work
simple. The can get information quickly as possible. It can handle large volume of data
and present report whenever required.
Structure of the software Package
There are mainly the following functional components they are…..
Login
7
Add new Item
Sale an Item
Purchase an Item
Daily Expense
View Details
Employee Information
Reports
Billing
Exit
3.7 Description of Programs – Subsystem Specification
3.7.1 Context Flow Diagram (CFD)
Context Flow Diagram is a top level (also known as level 0) Data Flow
Diagram. It is only contains one process node, that generalize the function of the entire
system in relationship to external entities. In Context Flow Diagram the entire system is
treated as single process and all its inputs, outputs, sinks and sources are identified and
shown below.
8
3.7.2 Data Flow Diagram (DFD)
DFD is one of the most important modeling tools. It is used to model the system,
components that interact with the system, uses the data and information flows in the system.
DFD shows the information moves through the and how it is modified by a series of
transformations. It is a graphical technique that depicts information moves from input or
output.
DFD is also knows as bubble chart or Data Flow Graphs. DFD may be used to represent
the system at any level of abstraction. DFD’s may partitioned into a level that represents
increasing information flows and functional details.
NOTATION DESCRIPTION
9
Processes or transform are represented by
circles in a DFD. This shows what systems
do. Each process has one or more data inputs
and produces one or more data outputs. Each
process has a unique name which appear
inside the circle that represent the process in a
DFD.
The rectangle is used to represent an external
entity, that is a system element or another
system that produces information for
transaction by the software or receives the
information produced by the software.
An arrow represent one or data items or data
objects. A data flow shows the flow of
information from its source to its destination.
A database is a holding place for information
within the system. It is represented by a
cylindrical notation. Data Shops may be long-
term files or may be short-term.
3.7.2.1 LEVEL 1(Top Level DFD):-
10
Fig 3.4 Top Level DFD
3.7.2.2 Second level DFD Itemmaster:-
11
Fig 3.5 Second level DFD-Itemmaster
3.7.2.3 Second level DFD Sale:-
Fig 3.6 Second level DFD-Sale
12
3.7.2.4 Second level DFD Purchase:-
Fig 3.7 Second level DFD-Purchase
3.7.2.5 Second level DFD Employee Detail:-
Fig 3.8 Second level DFD-Employee details
3.7.2.6 Second level DFD Daily Expense:-
Fig 3.9 Second level DFD- Daily expense
13
3.7.2.7 Second level DFD Report:-
Fig 3.10 Second level DFD- Reports
3.7.2.8 Second level DFD Login:-
Fig 3.11 Second level DFD- Login
14
4
Database Design
4.1General Information
A database is a system intended to organize, Shop, and retrieve large amounts of data
easily. It consists of an organized collection of data for one or more uses, typically in
digital form.
Database design is the process of producing a detailed data model of a database. This
logical data model contains all the needed logical and physical design choices and physical
storage parameters needed to generate a design in a Data Definition Language, which can then
be used to create a database. A fully attributed data model contains detailed attributes for each
entity.
4.2 Purpose
Database is a simply collection of information or data. The first step is designing a
database application is to understand what the data is to be Shopd in the database, what
application must be built on it and what operators must frequent and subject to perform
requirements. The term database design can be used to describe many different parts of the
desighn of an overall database system.It also be used to apply to the overall process of
designing ,not just the data structure,but also the forms and queries used as part of the over all
database applicationwith the database management system.
4.3 Scope
This application uses MS access database to Shop and retrieve information. All the
fields in the table are designed according to the values required in the project. If we have good
database then easy to locate the data or information in less time. Using database, admin can
update the data and user can access the information. It contain a short description of the data
using in the application.
4.4 System Overview
15
We are creating the application for Technopulse company.
 System Title:Mobile Shop management.
 System category: RDBMS(Relational Database Management System)
A short definition of an RDBMS may be a DBMS in which data is Shopd in the form of
tables and the relationship among the data is also Shopd in the form of tables.
 Operational Status: Under Development status.
 Undergoing Major Modification:Data will be Shopd in the database after the
development.
4.5 Acronyms and Abbreviations
 Uname: User name
 Pword: Password
 Empid:Employee ID
 DOB: Date of Birth
 DOJ: Date of Join
 SDate:Sale Date
 Cname:Customer name
 Caddress:Customer address
 Qty:Quantity
 EDate:Expense date
 PDate:Purchase date
4.6 Points of contact
4.6.1 Information:
TECHNOPULSE
3rd floor,city light building,
Balmatta road,mangalore-03
Contact No:425273
4.6.2 Coordination
Database should be secure, Security is the degree of protection against danger, damage,
loss, and criminal activity. Security as a form of protection are structures and processes that
provide or improve security as a condition.
16
4.6.3 Data Owners
The organization is responsible for the security, quality, and accuracy.
Data security is the protection of the database from unauthorized users. Only the authorized
persons are allowed to access the database. Most of the users are allowed to access a part of
database i.e., the data that is related to them or related to their department. The DBA or head
of department can access all the data in the database. Some users may be permitted only to
retrieve data, whereas others are allowed to retrieve as well as to update data. The database
access is controlled by the DBA. He creates the-accounts of users and gives rights to access
the database. Typically, users or group of users are given username protected by password.
Most of the DBMSs provide the security sub-system, which the DBA uses to create
account of users and to specify account restrictions. The user enters his/her account number (or
user name) and password to access the data from database.
4.7 Database identification and description:
4.7.1 Naming conventions
 The relations should be verbs and Attributes should be noun.
 The attributes should be multi valued or structured.
 Clear and unambiguous naming.
 If the field is set to primary key then it must be underlined.
4.7.2 Database Identification
The database used in our application namely
 Login Table
 Bill Table
 Employee info Table
 Expense Table
 ItemMaster Table
 Purchase Table
 Sale Table
 Dealer table
 The Itemmaster table Shops the details of items like mobile phones and its accessories.
17
Fields:Serial_No,itemname,itemgroup,Codeno,Description,Itemdate,color, price,qty.
 The Purchase Table Shops the information about purchase details.
Fields:Serial_No,pdate,dealername,itemname,itemgroup,codeno,description,price,qty
totalamount.
 The Sale Table Shops the information about sales details.
Fields:Serial_ no,sdate,cname,caddress,itemname,itemgroup,Price,Qty,TotalAmount.
 The Bill Table Shops the bill information
Fields:maxno,billno,sdate,cname,caddress,itemname,itemgroup,Price,Qty,
TotalAmount
 The Employee info Table Shops the employee information.
Fields:EmpID,Name,Age,Address,Sex,Designation,DOB,Experience,DOJ,Salary
 The Expense table Shops the information of daily expense.
Fields:EDate,Detail,Amount
 The Dealer table contains names of dealers.
Fields:Dealername
4.7.3 Systems using the database
Processor: Pentium® Dual- core CPU T4400 @ 2.20GHZ 2.20GHZ
Installed Memory(RAM): 2.00GB(1.87GB usable)
System Type: 32-bit operating system
18
4.7.4 Physical Design
Fig 4.1Physical design
4.7.5 Physical structure
Here the relationship login connects the entities Admin and itemmaster. Itemmaster
contains details of sales, purchase,bill.After sale admin produces bill.Admin is the super user
it also handles details of daily expense and keep the track of employee information to issue
salary.
Login Table
Username
Password
Expense
Edate
Details
Amount
Employeeinfo
Name
Address
Age
Empid
Sex
Designation
DOB
Experience
DOJ
Salary
Itemmaster
Serial_no
Codeno
Itemname
Itemgroup
Description
Itemdate
Color
Qty
Price
Purchase
Serial_no
pDate
Dealername
Itemname
Itemgroup
Codeno
Description
Qty
Price
Totalamount
Dealer
Dealername
Sale
Serial_no
sDate
Cname
Caddress
Itemgroup
Itemname
Price
Qty
Totalamount
Bill
maxno
sDate
billno
Cname
Caddress
Itemgroup
Itemname
Price
Qty
Totalamount
19
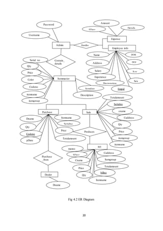
4.8 ER Diagram
An Entity Relation(ER) Diagram is a specialized graphics that illustrates the
interrelationship between entities in a database. ER diagrams often use symbols to represent 3
different types of information. Boxes are commonly used to represent entities. Diamonds are
normally used to represent relationships and ovals are used to represent attributes.
An Entity Relationship Model (ERM), in software engineering is an abstract and
conceptual representation of data. Entity Relationship modeling is a relational schema
database modeling method, used to produce a type of conceptual schema or semantic data
model of a system, often a relation database, and its requirements in a top-down fashion
Entity:
The thing which we want to Shop information. It is an elementary basic building block
of storing information about business process. An entity represents an object defined within
the information system about which you want to Shop information. Entities are distinct things
in the enterprise.
Boxes are commonly used to represent entities.
Relationships:
A relationship is a named collection or association between entities or used to
relate two or more entities with some common attributes or meaningful interaction between
the objects.
Diamonds are normally used to represent relationships.
Attributes:
Attributes are the properties of the entities and relationship, Descriptor of the
entity. Attributes are elementary pieces of information attached to an entity.
ovals are used to represent attributes.
It shows the key attribute of entity
20
Admin
Username
Password
Handles
Expense
EDate
Details
Amount
Employee info
Empid
Age
me
Salary
DOJ
ress
DOB
ex
Designation
Name
Experience
Address
Sex
lary
Contain_
details
Itemmaster
itemname Description
Serial_no
Itemdate
Color
Qty
itemgroup
Price
Codeno
Sale
Qty
Caddress
cname
Serialno
Totalamount
itemname
itemgroup
Price
Bill
SDate
Cname
Caddress
Itemgroup
Itemname
Price
Qty
Totalamount
Produces
maxno
billno
Purchase
pDate
Serialno
Dname Itemname
Price
Qty
Totalamount
Codeno
Purchase
_from
Dealer
Dname
Fig 4.2 ER Diagram
21
4.9 Data Dictionary
Table Name: Admin Login
Description: The table Shops the User name and password.
Table 4.1(Admin login table)
Field Name Data Type Field Size Constraints Description
Username Text 50 Not null,Primary
key
Account holders
name
Password Text 20 Not null Password
Table Name: Itemmaster Table
Description: The table Shop the information of items like mobile phones.
Table 4.2(Itemmaster table)
Field Name Data Type Field Size Constraints Description
Serial_No Number 10,0 Notnull,
Primary key
Item Serial
number
Itemgroup Text 50 Not null Company name
ItemName Text 50 Not null ModelName
Codeno Number 8,2 Not null, Item Code
Description Text 70 Not null Item
Description
Itemdate Date Not null Date
Color Text 60 Not null Color
Qty Number 10,2 Notnull,check>0 Quantity
Price Number 8,2 Notnull,check>0 Price
22
Table Name: Purchase Table
Description: The table Shops the information about purchase details
Table 4.3(Purchase table)
Table Name: Sale Table
Description: The table Shops the information about sales details.
Table 4.4(Sale table)
Field Name Data Type Field Size Constraints Description
Serial_no Number 10,2 Notnull,Primary
key
Item Serial
number
SDate Date Not null Sale Date
CName Text 50 Not null Customer Name
Caddress Text 50 Not null CustomerAddress
Itemgroup Text 50 Not null Company name
ItemName Text 50 Not null ModelName
Price Number 10,2 Notnull,check>0 Item Price
Qty Number 10,2 Notnull,check>0 Item Quantity
Field Name Data Type Field Size Constraints Description
Serial_No Number 10,2 Notnull,
foreignkey
Item serial
number
pDate Date Not null Purchase Date
code_no Number 10,2 Notnull,,Primary
key
Itemcode
DealerName Text 50 Not null DealerName
Itemgroup Text 50 Not null Company name
ItemName Text 50 Not null ModelName
Description Text 50 Not null Item description
Price Number 10,2 Notnull,check>0 Item Price
Qty Number 10,2 Notnull,check>0 Item Quantity
TotalAmount Number 8,2 Notnull,check>0 Total Amount
23
TotalAmount Number 8,2 Notnull,check>0 Total Amount
Table Name: Bill Table
Description: The table Shops the bill information
Table 4.5(Bill table)
Field Name Data Type Field Size Constraints Description
Billno Number 10,2 Notnull,Primary
key
Bill number
Maxno Number 8,2 Not null,
check>0
Maximum
number
SDate Date Not null Sale Date
CName Text 50 Not null Customer Name
Caddress Text 50 Not null Customer
Address
Itemgroup Text 50 Not null Company name
ItemName Text 50 Not null Model Name
Price Number 10,2 Notnull,check>0 Item Price
Qty Number 10,2 Not null,
check>0
Item Quantity
TotalAmount Number 8,2 Not null,
check>0
Total Amount
Table Name: Expense Table
Description: The table Shop expense details information
Table 4.6(Expense table)
Field Name Data Type Field Size Constraints Description
Edate Date Not null Expense date
Detail Text 20 Not null Expense detail
Amount Number 10,2 Notnull,check>0 Amount
24
Table Name: Employee info Table
Description: The table Shops the employee information.
Table 4.7(Employee table)
Field Name Data Type Field Size Constraints Description
Empid Number 8,2 Notnull,Primary
key
Employee id
Name Text 50 Not null Employee
Name
Age Number 8,2 Not null Age
Address Text 50 Not null Address
Sex Text 50 Not null Employee
gender
Designation Text 70 Not null Designation
DOB Date Not null Date of birth
Experience Number 10,2 Notnull,check>0 Experience
DOJ Date Notnull,doj>dob Date of join
Salary Number 8,2 Notnull,check>0 Salary
Table Name: Dealer Table
Description: The table Shops the Dealer names.
Table 4.8(Dealer table)
Field Name Data Type Field Size Constraints Description
Dname Text 20 Not null Dealers name
25
5
Detailed Design
5.1 Introduction
This section describes which are the modules required for implementing the system.
This is done in informal design. Formal design describes the internal of each modules, it
describes the logic implemented in that module to perform the desired function, it shows what
inputs are given and what outputs are coming from that module and how operations are
performed on inputs to get outputs.
The design document is the developers blueprint. It provides precious directions to
software programmers about how basic control and data structures will be organized. The
Design document is written before programming starts. It describes how the software will be
structured and what functionality will be included. This document forms the basis for all
future design and coding.
5.2 Applicable Documents
This software is developed for managing employee details, inventory and
billing. The sole interest is to simulate the sanitary.
As the project is user friendly, it can be applied to large database with more
information. This software can use by any sanitary administrators to make their work simple.
The can get information quickly as possible. It can handle large volume of data and present
report whenever required.
26
5.3 Hierarchical Diagram
Fig 5.1 Hierarchical Diagram
Sale
Purchase
Daily Expense
Itemmaster
Reports
Stock
Purchase
Employee
details
Sales
Mobile Shop Management
Add item
Add
Show all
Edit item
Update
Delete item
Delete
Add sale
Save
Show all
Delete Sale
Delete
Generate
bill
Purchase
Order
Save
Show all
Employee
details
Add
employee
details
Save
Show
all
Update
Delete
e
Add expense
save
Show all
Login
Change
password
Change
27
5.4 Modular Decomposition of components
5.4.1 Itemmaster
5.4.1.1 Design Assumptions
After successful login enters the details of new items arrived for instance serial no, code
no, item name, price,qty etc.,
5.4.1.2 Itemmaster module
Sub modules are:Add item,Edit,Delete.
5.4.1.3 Structured chart
Fig 5.2(a) Structured chart: Itemmaster
5.4.1.4 Data Structures shared among modules
Table used is itemmaster .
5.4.2 Sale
5.4.2.1 Design Assumptions
If there is any sales on the particular date details of the sale are added for instance
sdate, customer name, company name, total amount.
5.4.2.2 Sales module
Sub modules are:Add Sales, Delete sale.
Itemmaster
Add item
Edit
Delete item
Itemname,
Price,qty
qty
Delete selected
item
edit selected
item
Itemname,
Price,qty
qty
28
5.4.2.3 Structured chart
Fig 5.2(b) Structured chart:Sale
5.4.2.4 Data Structures shared among modules
Table used is sale, Itemmaster.
5.4.3 Purchase
5.4.3.1 Design Assumptions
If there is not enough stock, then the admin purchase the items from dealer.
5.4.3.2 Purchase module
Sub modules are:Purchase Order
5.4.3.3 Structured chart
Fig 5.2(c) Structured chart: Purchase
Purchase
Purchase
Order
Pdate,Itemname,cust
name,Price,qty Purchase
details
Sale
Add sale Delete sale
Itemname,
custname,
Price,qty
Delete
selected sale
item
Sale details
29
5.4.3.4 Data Structures shared among modules
Table used is Purchase,Itemmaster.
5.4.4 Daily Expense
5.4.4.1 Design Assumptions
In daily expense form we can view the details of item stock, sale & purchase details
,also can find stock level &expense detail.
5.4.4.2 Daily Expense module
Sub modules are: Add expense
5.4.4.3 Structured chart
Fig 5.2(d) Structured chart: Daily expense
5.4.4.4 Data Structures shared among modules
Table used is Expense
5.4.5 Employee Details
5.4.5.1 Design Assumptions
In employee details form we can Shop the details of employees.
5.4.5.2 Employee information module
Sub modules are: Add employee details
5.4.5.3 Structured chart
DailyExpense
Add Expense
Edate,Detail,Am
t Expense
details
30
Fig 5.2(e) Structured chart:Employee details
5.4.5.4 Data Structures shared among modules
Table used is Employee
5.4.6 .Reports
5.4.6.1 Design Assumptions
Finally the report form is to view stock, sales, purchase & employee reports.
5.4.6.2 Reports module
Sub modules are: stock, sales, purchase & employee reports
5.4.6.3 Structured chart
Fig 5.2(f) Structured chart: Reports
5.4.6.4 Data Structures shared among modules
Table used is purchase,sales,employee,Itemmaster.
5.4.7 Login details
5.4.7.1 Design Assumptions
Reports
Stock Purchase Employe
e
Sales
Employee
details
Stockdetail
s
Sale
detail
s
Purchase
details
Employee
Details
Add Employee
details
Empid,name,
salary,
age
Employee details
31
This module is used to change the password of existing user.
5.4.7.2 Login module
Sub modules are: change password
5.4.7.3 Structured chart
Fig 5.2(g) Structured chart: Login
5.4.7.4 Data Structures shared among modules
Table used is Login
5.5.Detailed Design
5.5.1.Itemmaster:
5.5.1.2 Input:- serial no, item name, itemgroup, code no,description, date, color, qty,price.
5.5.1.3 Procedural Details (Flow chart)
Login
Change password
Username, Password
Start
serial no, item name, itemgroup, code
no,description, date, color, qty,price.
Is
Input=correct
Exit
Enter Correctly
False
True
32
Fig 5.3(a) Itemmaster
5.5.1.4 File I/O interface:-
This module is not related to other functional components.
5.5.1.5 Output: All the entered data will be Shopd in respective database and will be
displayed in the grid.
5.5.2 Sale:-
5.5.2.1 Input:- serialno,sdate, cname, caddress, item group, item name, qty, price, total
amount.
5.5.2.2 Procedural Details (Flow Chart)
Fig 5.3(b) Sale
5.5.2.3 File I/O interface:-
Stop
Start
serialno,sdate, cname, caddress, item
group, item name, qty, price, total
amount.
Exit
Stop
False
True
Is
Input=correct
Enter Correctly
33
This module is not related to other functional components.
5.5.2.4 Output:- All the entered data will be Shopd in respective database and will be
displayed in the grid.
5.5.3 Purchase:-
5.5.3.1 Input:- pdate, codeno.serialno,dealername, item group, item name, description,qty,
price, totalamount.
5.5.3.2 Procedural Details (Flow Chart)
Fig 5.3(c) Purchase
5.5.3.3 File I/O interface:
This module is not related to other functional components.
5.5.3.4 Output :- All the entered data will be Shopd in respective database and will be
displayed in the grid.
Start
pdate, codeno.serialno,dealername,
item group, item name,
description,qty, price, totalamount.
Exit
Stop
False
True
Is
Input=correct
Enter Correctly
34
5.5.4 Daily Expense:-
5.5.4.1 Input:- edate, detail, amount.
5.5.4.2 Procedural Details (Flow Chart)
Fig 5.3(d) Expense
5.5.4.3 File I/O interface:-
This module is not related to other functional components.
5.5.4.4 Output : All the entered data will be Shopd in respective database and will be
displayed in the grid.
Start
Edate,expensedetail,Amount
Exit
Stop
False
True
Is
Input=correct
Enter Correctly
35
5.5.5 Employee Information
5.5.5.1 Input:- empid, name.address,age,sex,designation,DOB,DOJ,experience,salary
5.5.5.2 Procedural Details (Flow Chart)
Fig 5.3(e) Employee details
5.5.5.3 File I/O interface:-
This module is not related to other functional components.
5.5.5.4 Output:- Details of each and every employee.
5.5.6 Login :
5.5.6.1 Input:- User name and Password.
Start
empid,name.address,age,sex,de
signation,DOB,DOJ,experience
salary
Exit
Stop
False
True
Is
Input=correct
Enter Correctly
36
5.5.6.2 Procedural Details (Flow Chart)
Fig 5.3(f) Login
5.5.6.3 File I/O interface:-
Functional components login when clicked after giving the username and password
correctly it takes us to a new page which is the home page, with other functional
components.
5.5.6.4 Output:
Allows administrator to enter into a new page.
Start
Input Username,Password
Login
Invalid ID
Stop
False
True
Is
Input=correct
37
SOFTWARE PROGRAMMING PHASE
/***********************MOBILE SHOP PROJECT*****************/
/***************BY,MONIKA VERMA & SHIVANI VAISHNAV**********/
/*HEADER FILES ARE INCLUDED*/
#include <dos.h>
#include <stdio.h>
#include <ctype.h>
#include <conio.h>
#include <stdlib.h>
#include <string.h>
#include<graphics.h>
/*MACROS ARE DEFINED*/
#define NUM 5
#define PH 12
#define MIN 30
#define MAX 61
/*FUNCTION DECLARATION*/
void add(); // Ask user for input.
void view(); // Diplay all the record.
void search(); // Search for a record.
void c_name(); // Changes the name in a record.
void c_add(); // Changes the address in a record.
void c_ct(); // Changes the MOBILE HANDSET in a record.
void c_ph(); // Changes the phone in a record.
void del(); // Deletes a record.
int date(void); // This fucntion is for displaying System Date.
/*VALIDATION FUNCTIONS*/
void check_id(char *,int); //Checks for the length of IMEI ID
void check_name(char *,int); //Checks for the length and validity of NAME
void check_add(char *,int); //Checks for the length and validity of ADDRESS
void check_phone(char *,int); //Checks for the length and validity of PHONE
NUMBER
void check_ct(int *); //Checks for the MOBILE HANDSET
int duplicate(char idno[]); //Checks for the Duplication of the IMEI ID
38
/*MISC FUNCTION*/
void empty();
/*STRUCTURE DECLARATION*/
struct customer
{
char id[NUM]; /* ID of Length 5*/
char name[MIN]; /* Name of Length 30*/
char address[MAX]; /* Address of Length 61*/
char phone[PH]; /* Phone Number of Length 12*/
int connection; /* MOBILE HANDSET of length 2*/
int day; /* It is used to display the day of length 2*/
int month; /* It is used to display the month of length 2*/
int year; /* it is used to display the year*/
}rec;
/***************************MAIN FUNCTION STARTS*****************************/
main()
{
int c;
do{
int i;
window(1,1,80,25);
textbackground(LIGHTRED);
textcolor(LIGHTGRAY);
clrscr();
gotoxy(24,2);
printf("<< MOBILE SHOP DATABASE>>");
gotoxy(24,3);
cprintf("<< BY-MONIKA VERMA AND SHIVANI VAISHNAV>>");
for(i=10;i<=70;i++) //This 'FOR' loop will print a combination of
{ //asteriks '*' and dash '-' horizontally till
gotoxy(i,4); //the 70th column is reached.
printf("Ü");
gotoxy(71,4); //the 70th column is reached.
printf("Ü");
gotoxy(i,7);
printf("-");
gotoxy(i,9);
printf("-");
39
gotoxy(i,11);
printf("-");
gotoxy(i,13);
printf("-");
gotoxy(69,16);
printf("ß");
gotoxy(71,16);
printf("ß");
gotoxy(i,16);
printf("ß");
}
for(i=5;i<=15;i++) //This 'FOR' loop will print asteriks '*'
{ //vertically till the 15th row is reached.
gotoxy(10,i);
printf("ÝÞ");
gotoxy(70,i);
printf("ÝÞ");
}
for(i=6;i<=12;i++) //This 'FOR' loop will print '|' sign
{ //vertically till the 12th row is reached.
gotoxy(40,i);
printf("|");
}
gotoxy(15,6);
printf("[1] ENTER A RECORD");
gotoxy(15,8);
printf("[2] VIEW RECORDS");
gotoxy(15,10);
printf("[3] SEARCH RECORD");
gotoxy(15,12);
printf("[4] DELETE RECORD");
gotoxy(43,6);
printf("[5] CHANGE NAME");
gotoxy(43,8);
printf("[6] CHANGE ADDRESS");
gotoxy(43,10);
printf("[7] CHANGE MOBILE HANDSET");
gotoxy(43,12);
printf("[8] CHANGE PHONE NUMBER");
gotoxy(37,14);
printf("[9] EXIT");
gotoxy(10,20);
textcolor(LIGHTGRAY);
cprintf("PLEASE SELECT A CHOICE: ");
40
c = (getche());
switch (c) //This 'SWITCH' structure will ask the user for input
from [1] to [9] and will display error on Invalid Entry.
{
case '1': add(); break; //It will call the add() funtion
to allow user to add and save record.
case '2': view(); break; //It will call the view() funtion
to allow user to view the saved record.
case '3': search(); break; //It will call the search()
funtion to allow user to search records.
case '4': del(); break; //It will call the delete() funtion
to allow user to delete a saved record.
case '5': c_name(); break; //It will call the c_name()
funtion to allow user to modify name of a saved record.
case '6': c_add(); break; //It will call the c_add()
funtion to allow user to modify address of a saved record.
case '7': c_ct(); break; //It will call the c_ct() funtion
to allow user to modify MOBILE HANDSET & date of a saved record.
case '8': c_ph(); break; //It will call the c_ph() funtion
to allow user to modify phone number of a saved record.
case '9': gotoxy(30,24);printf("<<<<--THANK YOU--
>>>>");getch();exit(0); //It will terminate the program.
default:
sound(500);delay(200);nosound(); //sound turns the
PC speaker on at the specified frequency, nosound turns the PC speaker off.
gotoxy(26,24);
puts("<<--ENTER FROM 1-9 PLEASE-->>");
//This message will only print on INVALID ENTRY and Will ask again for
input.
getch();
}
}while(c != '9'); //This 'WHILE' loop will continue till the Exit option [9] is
entered.
return 0;
}
/**************************END OF MAIN FUNCTION******************************/
void add()
{
FILE *fp;
char ch;
char temp[NUM];
if(fp!=NULL)
41
{
do{
fp=fopen("customer.rec","ab");
clrscr();
gotoxy(25,2);
printf("<<==--ADDING RECORD--==>>");
do{
gotoxy(1,4);
printf("Enter [UNIQUE] IMEI ID: ");
check_id(temp, NUM);
}while(duplicate(temp)); //This Condition Will
keep on executng till a non duplicate ID is entered.
strcpy(rec.id, temp); //After verifying, ID in 'temp'
will copy to 'rec.id'
gotoxy(1,6);
printf("Enter NAME: ");
check_name(rec.name,MIN); //It will verify that no
neumerical input is given & the name input should not exceed the length limit
gotoxy(1,8);
printf("Enter ADDRESS: ");
check_add(rec.address,MAX); //It will verify that only
alpha neumeric input is entered & should not exceed the length limit
gotoxy(1,10);
printf("Enter PHONE Number: ");
check_phone(rec.phone, PH); //It will verify phone
number of a particular length
gotoxy(1,12);
printf("Enter MOBILE HANDSET: ");
check_ct(&rec.connection); //It will allow user to select
between 'STAR' & 'JAZZ' only
{
struct date d;
getdate(&d);
gotoxy(1,12);
printf("DATE OF PURCHASE: %d %d %d
",d.da_day,d.da_mon,d.da_year);
rec.day = d.da_day;
rec.month = d.da_mon;
rec.year = d.da_year;
}
42
window(1,1,80,25);
gotoxy(1,12);
fwrite(&rec, sizeof(rec), 1, fp); //Record will be written to file.
fclose(fp);
textbackground(LIGHTRED);
gotoxy(20,24);
printf("DO YOU WISH TO CONTINUE..[Y]/[N]: ");
ch=toupper(getche());
}while(ch =='Y'); //Repeat loop while user inputs 'Y'
}
else
{
gotoxy(20,24);
printf("Unable To Open File...");
}
}
/**************************************************************************
| Function: view() |
| |
| Purpose : To Display all the records in the file in a |
| formatted output. |
| |
| Local Variables: |
| |
| >FILE *fp: Decalres file pointer. |
***************************************************************************/
void view()
{
FILE *fp;
fp=fopen("customer.rec","rb");
if(fp!=NULL)
{
clrscr();
while( fread(&rec, sizeof(rec), 1, fp))
if(strcmp(rec.id," ")!=0)
{
clrscr();
43
gotoxy(28,2);
printf("<<==--VIEWING RECORDS--==>>");
gotoxy(3,5);
printf(" IMEI ID: %s",rec.id);
gotoxy(3,7);
printf(" NAME: %s",rec.name);
gotoxy(3,9);
printf(" ADDRESS: %s",rec.address);
gotoxy(3,11);
printf(" PHONE Number: %s",rec.phone);
gotoxy(3,13);
printf(" MOBILE HANDSET:
%s",rec.connection);
if(rec.connection==1)
{
gotoxy(21,13);
printf("STAR");
}
else
if(rec.connection==2)
{
gotoxy(21,13);
printf("JAZZ");
}
gotoxy(3,15);
printf(" DATE Of PURCHASE: %d-%d-
%d",rec.day,rec.month,rec.year);
getch();
}
if(strcmp(rec.id," ")==NULL)
{
clrscr();
gotoxy(20,13);
sound(500);delay(200);nosound();
printf("<<==--THERE ARE NO RECORDS TO VIEW--
==>>");
getch();
}
fclose(fp);
}
else
{
gotoxy(20,24);
printf("Unable To Open File...");
}
}
44
/*************************END OF VIEW FUNCTION*******************************/
void search()
{
int ch;
FILE *fp;
char sno[NUM];
clrscr();
fp=fopen("customer.rec","rb");
gotoxy(20,13);
printf("PLEASE ENTER IMEI ID ==->>>> ");
check_id(sno,NUM);
while ( fread(&rec, sizeof(rec), 1, fp) && strcmp(sno,rec.id) );
ch=strcmp(sno,rec.id);
if(ch!=0)
{
clrscr();
sound(500);delay(200);nosound();
gotoxy(28,13);
printf("<<--RECORD NOT FOUND-->>");
getch();
}
else
{
clrscr();
gotoxy(28,2);
printf("<<==SEARCH SUCCESSFUL==>>");
gotoxy(3,5);
printf(" IMEI ID: %s",rec.id);
gotoxy(3,7);
printf(" NAME: %s",rec.name);
gotoxy(3,9);
printf(" ADDRESS: %s",rec.address);
gotoxy(3,11);
printf(" PHONE Number: %s",rec.phone);
gotoxy(3,13);
printf(" MOBILE HANDSET:
%s",rec.connection);
45
if(rec.connection==1)
{
gotoxy(21,13);
printf("STAR");
}
else
if(rec.connection==2)
{
gotoxy(21,13);
printf("JAZZ");
}
gotoxy(3,15);
printf(" DATE Of PURCHASE: %d-%d-
%d",rec.day,rec.month,rec.year);
getch();
}
fclose(fp);
}
/*************************END OF SEARCH
FUNCTION*****************************/
void c_name()
{
int ch;
FILE *fp;
char sno[NUM];
clrscr();
fp=fopen("customer.rec","rb+");
gotoxy(20,13);
printf("PLEASE ENTER IMEI ID ==->>>> ");
check_id(sno,NUM);
while ( fread(&rec, sizeof(rec), 1, fp) && strcmp(sno,rec.id) );
ch=strcmp(sno,rec.id);
if(ch!=0)
{
clrscr();
sound(500);delay(200);nosound();
gotoxy(28,13);
printf("<<--RECORD NOT FOUND-->>");
getch();
46
}
else
{
clrscr();
gotoxy(28,4);
printf("<<<--==RECORD FOUND==-->>>");
gotoxy(3,8);
printf("OLD NAME: %s",rec.name); // This will
print the old name already stored.
gotoxy(3,12);
printf("ENTER NAME: "); // This will allow
the user to change the old name and input a new name.
check_name(rec.name,MIN); // The check
will validate each character entered turn by turn.
fseek(fp, ftell(fp) - sizeof(rec),0);
fwrite(&rec, sizeof(rec), 1, fp); //The new name
will be added to the record.
gotoxy(34,24);
printf("RECORD SAVED !!!");
getch();
}
fclose(fp);
}
/*************************END OF CHANGE NAME
FUNCTION************************/
void c_add()
{
int ch;
FILE *fp;
char sno[NUM];
clrscr();
fp=fopen("customer.rec","rb+");
gotoxy(20,13);
printf("PLEASE ENTER IMEI ID ==->>>> ");
check_id(sno,NUM);
while ( fread(&rec, sizeof(rec), 1, fp) && strcmp(sno,rec.id) );
47
ch=strcmp(sno,rec.id); // Here the result after comparing the
values of the two strings by using the 'strcmp' function is assigned to 'ch'.
if(ch!=0) // This loop will execute if the IMEI ID's
dont compare.
{
clrscr();
sound(500);delay(200);nosound();
gotoxy(28,13);
printf("<<--RECORD NOT FOUND-->>");
getch();
}
else // If the ID's match, then this block will be
executed.
{
clrscr();
gotoxy(28,4);
printf("<<<--==RECORD FOUND==-->>>");
gotoxy(3,8);
printf("OLD ADDRESS: %s",rec.address);
gotoxy(3,12);
printf("ENTER NEW ADDRESS: ");
check_add(rec.address,MAX);
fseek(fp, ftell(fp) - sizeof(rec),0); //fseek
sets the file pointer associated with a stream to a new position.
fwrite(&rec, sizeof(rec), 1, fp); //fwrite appends
a specified number of equal-sized data items to an output file.
gotoxy(34,24);
printf("RECORD SAVED !!!");
getch();
}
fclose(fp);
}
/*************************END OF CHANGE ADDRESS
FUNCTION*********************/
void c_ct()
{
int ch;
FILE *fp;
char sno[NUM];
48
clrscr();
fp=fopen("customer.rec","rb+");
gotoxy(20,13);
printf("PLEASE ENTER IMEI ID ==->>>> ");
check_id(sno,NUM);
while ( fread(&rec, sizeof(rec), 1, fp) && strcmp(sno,rec.id) );
ch=strcmp(sno,rec.id);
if(ch!=0)
{
clrscr();
sound(500);delay(200);nosound();
gotoxy(28,13);
printf("<<--RECORD NOT FOUND-->>");
getch();
}
else
{
clrscr();
gotoxy(28,2);
printf("<<<--==RECORD FOUND==-->>>");
gotoxy(3,6);
printf("OLD DATE OF PURCHASE: %d %d
%d",rec.day,rec.month,rec.year); //Old Date Of purchase is displayed.
{
struct date d;
getdate(&d);
gotoxy(3,8);
printf("NEW DATE OF PURCHASE: %d
%d %d ",d.da_day,d.da_mon,d.da_year); //New Date Of Purchase is stored.
rec.day = d.da_day;
rec.month = d.da_mon;
rec.year= d.da_year;
}
gotoxy(3,10);
printf("OLD MOBILE HANDSET:
%s",rec.connection); //Old MOBILE HANDSET is displayed
if(rec.connection==1)
{
gotoxy(24,10);
printf("STAR"); //If option stored in record
is '1' Then "STAR" will be displayed on screen.
49
}
else
if(rec.connection==2)
{
gotoxy(24,10);
printf("JAZZ"); //If option stored in record
is '2' Then "JAZZ" will be displayed on screen.
}
gotoxy(3,12);
printf("NEW MOBILE HANDSET: "); //New
MOobile Handset is asked for Input.
check_ct(&rec.connection); //This check
provides choices to the user to select b/w "STAR" or "JAZZ".
fseek(fp, ftell(fp) - sizeof(rec),0);
fwrite(&rec, sizeof(rec), 1, fp);
window(1,1,80,25);
gotoxy(1,12);
gotoxy(35,24);
printf("RECORD SAVED !!!");
getch();
}
fclose(fp);
}
/*******************END OF CHANGE MOBILE HANDSET
FUNCTION*******************/
void c_ph()
{
int ch;
FILE *fp;
char sno[NUM];
clrscr();
fp=fopen("customer.rec","rb+");
gotoxy(20,13);
printf("PLEASE ENTER IMEI ID ==->>>> ");
check_id(sno,NUM);
while ( fread(&rec, sizeof(rec), 1, fp) && strcmp(sno,rec.id) );
ch=strcmp(sno,rec.id);
if(ch!=0)
{
clrscr();
50
sound(500);delay(200);nosound();
gotoxy(28,13);
printf("<<--RECORD NOT FOUND-->>");
getch();
}
else
{
clrscr();
gotoxy(28,4);
printf("<<<--==RECORD FOUND==-->>>");
gotoxy(3,8);
printf("OLD PHONE NUMBER: %s",rec.phone);
//Old phone number is displayed.
gotoxy(3,12);
printf("ENTER NEW PHONE NUMBER: ");
//New phone number is asked by the user.
check_phone(rec.phone,PH);
fseek(fp, ftell(fp) - sizeof(rec),0);
fwrite(&rec, sizeof(rec), 1, fp);
gotoxy(34,24);
printf("RECORD SAVED !!!");
getch();
}
fclose(fp);
}
/*********************END OF CHANGE PHONE NUMBER
FUNCTION********************/
void del()
{
int ch;
FILE *fp;
char sno[NUM];
clrscr();
fp=fopen("customer.rec","rb+");
gotoxy(20,13);
printf("PLEASE ENTER IMEI ID ==->>>> ");
check_id(sno,NUM);
51
while ( fread(&rec, sizeof(rec), 1, fp) && strcmp(sno,rec.id) );
ch=strcmp(sno,rec.id);
if(ch!=0)
{
clrscr();
sound(500);delay(200);nosound();
gotoxy(28,13);
printf("<<--RECORD NOT FOUND-->>");
getch();
}
else //Here the saved record is displayed.
{
clrscr();
gotoxy(28,2);
printf("<<==SEARCH SUCCESSFUL==>>");
gotoxy(3,5);
printf(" IMEI ID: %s",rec.id);
gotoxy(3,7);
printf(" NAME: %s",rec.name);
gotoxy(3,9);
printf(" ADDRESS: %s",rec.address);
gotoxy(3,11);
printf(" PHONE Number: %s",rec.phone);
gotoxy(3,13);
printf(" MOBILE HANDSET:
%s",rec.connection);
if(rec.connection==1)
{
gotoxy(21,13);
printf("STAR");
}
else
if(rec.connection==2)
{
gotoxy(21,13);
printf("JAZZ");
}
gotoxy(3,15);
printf(" DATE Of PURCHASE: %d-%d-
%d",rec.day,rec.month,rec.year);
gotoxy(26,24);
printf("PRESS ANY KEY TO DELETE
RECORD.....");
52
getch();
empty(); //this is a Function which will erase the
record in memory & NOT physically.
fseek(fp, ftell(fp) - sizeof(rec), 0);
fwrite(&rec, sizeof(rec), 1, fp);
clrscr();
sound(500);delay(200);nosound();
gotoxy(33,13);
printf("RECORD DELETED !!!");
getch();
}
fclose(fp);
}
/***************************END OF DELETE FUNCTION***************************/
void check_id(char *p, int size)
{
int i=0;
char ch;
do
{
ch=getch();
if( (ch>='0' && ch<='9') && (i<size-1) )
{
*p=ch; //The value is assigned to the pointer.
p++; //Pointer is incremented.
i++; //Length counter is incremented.
printf("%c",ch); //Validated character is printed.
}
else //This block of commands controls backspace.
if(ch==8 && i>0)
{
printf("%c%c%c",8,32,8);
i--; //Length counter is decremented.
p--; //Pointer is decremented.
}
}while(ch!=13 || i<size-1); //this loop will continue till the total given
length is reached or 'ENTER' is pressed.
53
*p='0';
}
void check_phone(char *ph, int size)
{
int p=0;
char s[20],ch;
do
{
ch=getch();
if( ((ch>='0' && ch<='9')||(ch=='-')) && (p<size-1) )
{
*ph=ch;
ph++;
p++;
printf("%c",ch);
}
else
if( (ch==8)&&(p>0) )
{
printf("%c%c%c",8,32,8);
p--;
ph--;
}
}while(ch!=13 || p<size-1);
s[p]='0';
*ph='0';
}
void check_name(char *p, int size)
{
int j=0;
char x[40],cj;
do
{
cj=toupper(getch());
54
if(((cj>='a' && cj<='z')||(cj>='A' && cj<='Z')||(cj==' ')) && (j<size-1))
{
*p++=cj;
j++;
printf("%c",cj);
}
else
if(cj==8 && j>0)
{
printf("%c%c%c",8,32,8);
j--; p--;
}
}while(cj!=13);
x[j]='0';
*p='0';
}
void check_add(char *p, int size)
{
int l=0;
char a[50],ad;
do
{
ad=toupper(getch());
if(((ad>='a' && ad<='z')||(ad>='A' && ad<='Z')||(ad=='
')||(ad==',')||(ad=='.')||(ad>='0' && ad<='9')) && (l<size-1))
{
*p++=ad;
l++;
printf("%c",ad);
}
else
if( (ad==8)&&(l>0) )
{
printf("%c%c%c",8,32,8);
l--; p--;
}
55
}while(ad!=13);
a[l]='0'; *p='0';
}
void check_ct(int *p)
{
int ab=1;
char ch;
int aa;
window(24,18,51,24);
textbackground(BLACK);
clrscr();
window(25,19,50,23);
textbackground(WHITE);
textcolor(BLACK);
clrscr();
gotoxy(11,2);
printf("STAR");
gotoxy(11,4);
printf("JAZZ");
do{
ch = getch();
if(ch==0)
{
ch = getch();
if(ch==72)
{
ab=ab-1;
}
else
if(ch==80)
{
ab=ab+1;
}
}
if(ab<1)
{
ab=1;
}
56
else
if(ab==1)
{
window(1,1,80,25);
window(35,22,40,22);
textbackground(WHITE);
textcolor(BLACK);
clrscr();
printf("JAZZ");
window(1,1,80,25);
window(35,20,41,20);
textcolor(RED);
clrscr();
printf("STAR");
aa=1;
window(1,1,80,25);
}
else
if(ab==2)
{
window(1,1,80,25);
window(35,20,41,20);
textbackground(WHITE);
textcolor(BLACK);
clrscr();
printf("STAR");
window(1,1,80,25);
window(35,22,40,22);
textcolor(RED);
clrscr();
aa=2;
printf("JAZZ");
window(1,1,80,25);
}
if(ab>2)
{
ab=2;
}
}while(ch != 13);
if (aa==1)
{
gotoxy(24,12);
printf("STAR");
57
*p=1;
}
else
if (aa==2)
{
gotoxy(24,12);
printf("JAZZ");
*p=2;
}
getch();
window(24,18,51,24);
textbackground(LIGHTRED);
textcolor(LIGHTGRAY);
clrscr();
}
void empty()
{
strcpy(rec.id," ");
strcpy(rec.name," ");
strcpy(rec.address," ");
strcpy(rec.phone," ");
rec.connection=0;
rec.day=0;
rec.month=0;
rec.year=0;
}
int duplicate(char idno[])
{
FILE *fp;
fp=fopen("customer.rec","rb");
while(fread(&rec, sizeof(rec), 1, fp) && strcmp(rec.id, idno));
fclose(fp);
if(strcmp(rec.id, idno)==0)
return 1;
else
return 0;
}
/*²²²²²²²²²²²²²²²²²²²²²²²²²²²²²²²²²²²²²²²²²²²²²²²²²²²²²²²²²²²²²²²²²²²²²²²²²²²
58
²****************************| |*****************************²
²****************************| END OF PROJECT |*****************************²
²****************************| |*****************************²
²²²²²²²²²²²²²²²²²²²²²²²²²²²²²²²²²²²²²²²²²²²²²²²²²²²²²²²²²²²²²²²²²²²²²²²²²²²*/
/* MONIKA VERMA AND SHIVANI VAISHNAV */
6
59
User Interface
6.1 Interfaces
Login Screen:
The user need to enter the valid user name and password if both are valid then the login
is success and the user is allowed to enter into the mobile Shop management system. When
the user enters the wrong username or password login is failed.
Itemmaster module:
60
Here the user can add, update and delete the item as when he needs.
Here the user can add newly arrived items. The items will then appear in the grid and
will be Shopd in database.
Edit item form:
61
Here the admin can update details of item that is Shopd in database. Here the admin
selects item name from combo box, and he can update item details and updated details will be
Shopd in database.
Delete item form:
62
Here the admin can delete details of item that is Shopd in database. Here the admin
selects the item name from combo box and when he clicks delete button, item deleted
successfully dialog box will be displayed.
Sales master module:
63
Sales master module has two sub module, Add sales and delete item. Here the user can
sale item .
Add sales form:
Here customer can purchase a item, he can selects a modelname through
combobox,When clicked on save buttonSale sucessfully dialog box will be displayed and
details will be Shopd in database.On click of generate bill button bill will be generated to a
particular person.
64
Bill Form:
Purchase master module:
Purchase master module has one sub module, purchase order. Here the user can
purchase item
65
Purchase order form:
If there is not enough stock user purchases item from a dealer and items will be Shopd
in database.
Employee Details module:
Employee details module has one sub module, Add employee details.
66
Add employee details form:
Here admin enter the details of new employee , when save button is clicked Employee
details inserted dialog box will be displayed and data entered will be Shopd in the database .
Daily Expense module:
Daily expense module has one sub module, Add expense.
67
Add expense form:
Here admin enter the details of daily expense , when save button is clicked Expense
for the day is added dialog box will be displayed and data entered will be Shopd in the
database .
Reports:
68
Reports module has four sub modules, stock report, sales report, purchase report,
employee report.
Stock report:
When user clicked on stock report,all the stock details will be displayed in the grid.
Sales report:
69
Here admin has to enter the date (dd/mm/yy)in the textbox,when enter key is pressed,all
the sale details will be displayed in the grid.
Purchase report:
70
Here admin has to enter the date (dd/mm/yy)in the textbox,when enter key is pressed,all
the purchase details will be displayed in the grid.
Employee report:
Here the admin selects the empid from combobox ,the employee details of a particular
employee will be displayed
Login module:
Login module has one sub module,change password.
71
Change password form:
Here admin has to enter username,old password and new password and when he clicks
change button Password has been change dialog box will be displayed,the changed password
will Shop in the database.
72
CONCLUSION
The project ”Mobile Shop Management” has been created with the intention of
providing an user with application which will suffice all needs for the details of mobile phones
and other updates.
All the requirements specifications was followed as for as possible and few additional
features were added that can make the application more user friendly and less complicated.
The project ”Mobile Shop Management” has been developed with the proper
guidance from the client.
A fully fledged user manual for this system is provided to the user for future working
and functional references.
We hope that ”Mobile Shop Management” fulfils all the needs in possible manner.
Limitations:
 Employee has to go through many records to find any particular transaction, which can
take up a lot of time and effort.
 In case casher forgot any items code it is difficult to calculate the amount, it can create
some other problem.
 End user should have the basic knowledge of the computers.
Future enhancement:
This involves provided new future such as
 More number item details can be inserted into the database.
 It can be integrated with the web for universal access.
 E-payment
 Upgrading the performance.
73
: LIMITATION:
1. Period: This project was conducted for 2 - 3 week, which was not adequate
for such study, which has many dimension and area to be covered.
2. Reliability: The reliability of data embanked on the information supplied by
the respondents though cross check was made.
3. Security: Often it is desirable to limit who can see or change which attributes or
groups of attributes. This may be managed directly by individual, or by the
assignment of individuals and privileges to groups.
4. Backup and replication: Copies of attributes need to be made regularly in case
primary disks or other equipment fails. A periodic copy of attributes may also be
created for a distant organization that cannot readily access the original.
5. Rule enforcement: Often one wants to apply rules to attributes so that the
attributes are clean and reliable. For example, we may have a rule that says each car
can have only one engine associated with it (identified by Engine Number). If
somebody tries to associate a second engine with a given car, we want the DBMS to
deny such a request and display an error message.
Hope this work is appreciated and taken as reference for the future expansion on the
way to never ending quest for knowledge
74
BIBLIOGRAPHY
WWW.WIKIPEDIA.COM
WWW.LEARNCPP.COM
WWW.CPROGRAMMING.COM
WWW.TUTORIALSPOINT.COM
WWW.THECRAZYPROGRAMMER.COM
TITLE AUTHOR PUBLISHER YEAR
Fundamentals of
database systems
Elmasri and
B.Navathe
Addison Wesley
Longman
1997
The complete
reference java II
Herbert schildt TMH 1997
System Analysis and
Design IVth Edition
Igor Hawryszlsiewycz TMH 1998
An Integrated
Approach to Software
Engineering
Pankaj Jalote. NAROSA
PUBLISHING
HOUSE
1997
The Java Hand book
Tata McGraw Hill
Edition
Programming with
c++
Object Oriented
programming in c++
Patrick Naughton.
D.Ravichandra
Barkakati
TMH 1997

Mobile store management

  • 1.
    1 1 Introduction 1.1 Introduction ofthe system The modern industrial world is very much advanced in technology and competition in the world is intense. The user of a computer is provided with the HARDWARE and SOFTWARE, the two source of the computer. Much of the software will be programs which facilities the fast automatic management of the computer system resource. The Mobile Shop Management System “The Mobile Shop Management System” is one can go into almost required solution regarding the Mobile Shop. This software package provides guidance for all the mobile shop purpose, as a perfect guide, the current demand for such software became needful. This project will provide for computerization of a small enterprise whose main goal is to keep track on their inventory and billing process and wants to change from paper based transaction to computerized transaction. The mobile Shop management will make storing of the stock records, employee records, purchase information, and customer information a lot easier. The supplier and sales information in the database will automatically generate bills when the customer buys the mobile. The bill history can be retrieved promptly. And reports will be generated based on different criteria’s. The product could be implemented in an average sized organization, which will not be very keen on spending loads of money on ledgers. Whereas our product will greatly reduce the running by using common and cheap office items like database and desktop application. And also there is no requirement to Shop books or accounts. The data is directly Shopd in the database in the hard disk of the PC. We are creating the application for Techno pulse company.  System Title: Mobile Shop management.  System category: RDBMS(Relational Database Management System) A short definition of an RDBMS may be a DBMS in which data is Shopd in the form of tables and the relationship among the data is also Shopd in the form of tables.  Operational Status: Under Development status.
  • 2.
    2  Undergoing MajorModification: Data will be Shopd in the database after the development. . In this project Java has been used as the Front-End tool and MS Access has been used as the back-End tool. The following are the Scope and area covered:  It can be applied to large databases with more information.  To enables the software to work in a multi-user environment.  To enable the software to develop the profit and loss accounts of the firm. Structure of the system: Menu Sale Purchase Daily Expense Employee Info Itemmaster Reports Stock Purchase EmployeeSales
  • 3.
    3 2 Software Requirement Specification 2.1Introduction: The Software Requirement Specification is a document that describes the external requirement for any system. The Requirement analyst has to identify the Requirements by taking to the clients and understanding their needs. The inputs are to be gathered from different resources, these inputs may be inconsistent. The Requirement phase translates the ideas in the minds of the clients into a formal document. Here the user needs are accurately specified. Requirement must be actionable, measurable and testable related to business need or opportunities and defined to a level of detail sufficient for system design. 2.1.1 Purpose The mobile Shop management will make storing of the stock records, employee records, purchase information, and customer information a lot easier. The supplier and sales information in the database it will automatically generate bills when the customer buys the mobile. The bill history can be retrieved promptly. And reports will be generated based on different criteria’ 2.1.2 Scope The project could be implemented in an average sized organization. An average company will not be very keen on spending loads of money on ledgers. Whereas our project will greatly reduce the costs which is using common and cheap office items like database and desktop application. And also there is no requirement to Shop books or accounts. The data is directly Shopd in the database in the hard disk of the PC. 2.1.3 Overview This project “Mobile Shop management system” is software part of the Mobile Billing management system; on improving this software we can easily track all the Employee detail, sales item detail and purchase detail, stock detail ,bill detail and also we can able
  • 4.
    4 generate report. Themain goal of the software is build a good management tool. The Mobile Billing management will make storing of the customer records, stock records, sales detail , employee information in the database it will automatically generate bills when the customer purchase mobile. The customer purchase and item stock history can be retrieved very promptly. And reports should be generated based on different criteria’s. 2.1.4 Specific Requirements:- Hardware Interface:- The Hardware Requirements specify,  Pentium 3 processor or higher  Hard disk of 4GB capacity or more  512 RAM  Standard output display  Standard qwerty keyboard 2.1.5. Software Interface:- The Software Requirements specify,  JDK 1.6.0  Microsoft Access database  Web server Tomcat 5.5/Tomcat 6.0  Any IDE like ECLIPSE 3.2/Netbeans 6.0.1
  • 5.
    5 3 System Design 3.1 Introduction: Thepurpose of the Design Phase is to a solution of the problem specified in the requirements document. This is the first step in moving from the problem domain to the solution domain. The design of a system is perhaps the most critical factor affecting the quality of the software; it has a major impact on the later phases is the Design Document. This Document is similar to a blueprint or a plan for the solution and is used later during implementation, testing and maintenance. The goal of the design process is to produce a model of a system, which can be used later to build that system. The produced model is called design of the system. 3.2 Overview: The Design activity is often divided into separate phases – System Design and Detailed Design. System Design is sometimes also called Top-Level Design. This system design aims to identify and modules that should be in the system, the specifications of these modules, and how they interact with each other to produce the desired result. At the end of the System Design all the major data structures, file formats, and the major modules in the system and their specifications are decided. 3.3 Scope: This Application works in Multiple PC’s installed on multiple Computers but sharing same database by which users of different department can use it sitting at different locations simultaneously.
  • 6.
    6 But in futurewe can make the Application where the database will be hosted in order to manage the all departments which will be located in different places and by keeping domain of Application as Online. 3.4 Background:  The background entity for the MSM is mainly on the paper work.  All the documents reports where prepared and maintained manually by the employers.  So primary scope of this MSM will reduce the paper work and to have system generated bill with accurate calculations. 3.5 Assumption & constraints: 3.5.1 Assumption:  The system is not required to save generated reports.  Credit card payments are not included  The code should be free with compilation errors/syntax errors.  The product must have an interface which is simple enough to understand. 3.5.2 Constraints:  The constraints of this project are the system must support the runtime files of java and must be able to run all the forms.  Login and password is used for identification of user and there is no facility for Customers. 3.6 Applicable Documents: This software is developed for managing employee details, inventory and billing. The sole interest is to simulate the sanitary. As the project is user friendly, it can be applied to large database with more information. This software can use by any sanitary administrators to make their work simple. The can get information quickly as possible. It can handle large volume of data and present report whenever required. Structure of the software Package There are mainly the following functional components they are….. Login
  • 7.
    7 Add new Item Salean Item Purchase an Item Daily Expense View Details Employee Information Reports Billing Exit 3.7 Description of Programs – Subsystem Specification 3.7.1 Context Flow Diagram (CFD) Context Flow Diagram is a top level (also known as level 0) Data Flow Diagram. It is only contains one process node, that generalize the function of the entire system in relationship to external entities. In Context Flow Diagram the entire system is treated as single process and all its inputs, outputs, sinks and sources are identified and shown below.
  • 8.
    8 3.7.2 Data FlowDiagram (DFD) DFD is one of the most important modeling tools. It is used to model the system, components that interact with the system, uses the data and information flows in the system. DFD shows the information moves through the and how it is modified by a series of transformations. It is a graphical technique that depicts information moves from input or output. DFD is also knows as bubble chart or Data Flow Graphs. DFD may be used to represent the system at any level of abstraction. DFD’s may partitioned into a level that represents increasing information flows and functional details. NOTATION DESCRIPTION
  • 9.
    9 Processes or transformare represented by circles in a DFD. This shows what systems do. Each process has one or more data inputs and produces one or more data outputs. Each process has a unique name which appear inside the circle that represent the process in a DFD. The rectangle is used to represent an external entity, that is a system element or another system that produces information for transaction by the software or receives the information produced by the software. An arrow represent one or data items or data objects. A data flow shows the flow of information from its source to its destination. A database is a holding place for information within the system. It is represented by a cylindrical notation. Data Shops may be long- term files or may be short-term. 3.7.2.1 LEVEL 1(Top Level DFD):-
  • 10.
    10 Fig 3.4 TopLevel DFD 3.7.2.2 Second level DFD Itemmaster:-
  • 11.
    11 Fig 3.5 Secondlevel DFD-Itemmaster 3.7.2.3 Second level DFD Sale:- Fig 3.6 Second level DFD-Sale
  • 12.
    12 3.7.2.4 Second levelDFD Purchase:- Fig 3.7 Second level DFD-Purchase 3.7.2.5 Second level DFD Employee Detail:- Fig 3.8 Second level DFD-Employee details 3.7.2.6 Second level DFD Daily Expense:- Fig 3.9 Second level DFD- Daily expense
  • 13.
    13 3.7.2.7 Second levelDFD Report:- Fig 3.10 Second level DFD- Reports 3.7.2.8 Second level DFD Login:- Fig 3.11 Second level DFD- Login
  • 14.
    14 4 Database Design 4.1General Information Adatabase is a system intended to organize, Shop, and retrieve large amounts of data easily. It consists of an organized collection of data for one or more uses, typically in digital form. Database design is the process of producing a detailed data model of a database. This logical data model contains all the needed logical and physical design choices and physical storage parameters needed to generate a design in a Data Definition Language, which can then be used to create a database. A fully attributed data model contains detailed attributes for each entity. 4.2 Purpose Database is a simply collection of information or data. The first step is designing a database application is to understand what the data is to be Shopd in the database, what application must be built on it and what operators must frequent and subject to perform requirements. The term database design can be used to describe many different parts of the desighn of an overall database system.It also be used to apply to the overall process of designing ,not just the data structure,but also the forms and queries used as part of the over all database applicationwith the database management system. 4.3 Scope This application uses MS access database to Shop and retrieve information. All the fields in the table are designed according to the values required in the project. If we have good database then easy to locate the data or information in less time. Using database, admin can update the data and user can access the information. It contain a short description of the data using in the application. 4.4 System Overview
  • 15.
    15 We are creatingthe application for Technopulse company.  System Title:Mobile Shop management.  System category: RDBMS(Relational Database Management System) A short definition of an RDBMS may be a DBMS in which data is Shopd in the form of tables and the relationship among the data is also Shopd in the form of tables.  Operational Status: Under Development status.  Undergoing Major Modification:Data will be Shopd in the database after the development. 4.5 Acronyms and Abbreviations  Uname: User name  Pword: Password  Empid:Employee ID  DOB: Date of Birth  DOJ: Date of Join  SDate:Sale Date  Cname:Customer name  Caddress:Customer address  Qty:Quantity  EDate:Expense date  PDate:Purchase date 4.6 Points of contact 4.6.1 Information: TECHNOPULSE 3rd floor,city light building, Balmatta road,mangalore-03 Contact No:425273 4.6.2 Coordination Database should be secure, Security is the degree of protection against danger, damage, loss, and criminal activity. Security as a form of protection are structures and processes that provide or improve security as a condition.
  • 16.
    16 4.6.3 Data Owners Theorganization is responsible for the security, quality, and accuracy. Data security is the protection of the database from unauthorized users. Only the authorized persons are allowed to access the database. Most of the users are allowed to access a part of database i.e., the data that is related to them or related to their department. The DBA or head of department can access all the data in the database. Some users may be permitted only to retrieve data, whereas others are allowed to retrieve as well as to update data. The database access is controlled by the DBA. He creates the-accounts of users and gives rights to access the database. Typically, users or group of users are given username protected by password. Most of the DBMSs provide the security sub-system, which the DBA uses to create account of users and to specify account restrictions. The user enters his/her account number (or user name) and password to access the data from database. 4.7 Database identification and description: 4.7.1 Naming conventions  The relations should be verbs and Attributes should be noun.  The attributes should be multi valued or structured.  Clear and unambiguous naming.  If the field is set to primary key then it must be underlined. 4.7.2 Database Identification The database used in our application namely  Login Table  Bill Table  Employee info Table  Expense Table  ItemMaster Table  Purchase Table  Sale Table  Dealer table  The Itemmaster table Shops the details of items like mobile phones and its accessories.
  • 17.
    17 Fields:Serial_No,itemname,itemgroup,Codeno,Description,Itemdate,color, price,qty.  ThePurchase Table Shops the information about purchase details. Fields:Serial_No,pdate,dealername,itemname,itemgroup,codeno,description,price,qty totalamount.  The Sale Table Shops the information about sales details. Fields:Serial_ no,sdate,cname,caddress,itemname,itemgroup,Price,Qty,TotalAmount.  The Bill Table Shops the bill information Fields:maxno,billno,sdate,cname,caddress,itemname,itemgroup,Price,Qty, TotalAmount  The Employee info Table Shops the employee information. Fields:EmpID,Name,Age,Address,Sex,Designation,DOB,Experience,DOJ,Salary  The Expense table Shops the information of daily expense. Fields:EDate,Detail,Amount  The Dealer table contains names of dealers. Fields:Dealername 4.7.3 Systems using the database Processor: Pentium® Dual- core CPU T4400 @ 2.20GHZ 2.20GHZ Installed Memory(RAM): 2.00GB(1.87GB usable) System Type: 32-bit operating system
  • 18.
    18 4.7.4 Physical Design Fig4.1Physical design 4.7.5 Physical structure Here the relationship login connects the entities Admin and itemmaster. Itemmaster contains details of sales, purchase,bill.After sale admin produces bill.Admin is the super user it also handles details of daily expense and keep the track of employee information to issue salary. Login Table Username Password Expense Edate Details Amount Employeeinfo Name Address Age Empid Sex Designation DOB Experience DOJ Salary Itemmaster Serial_no Codeno Itemname Itemgroup Description Itemdate Color Qty Price Purchase Serial_no pDate Dealername Itemname Itemgroup Codeno Description Qty Price Totalamount Dealer Dealername Sale Serial_no sDate Cname Caddress Itemgroup Itemname Price Qty Totalamount Bill maxno sDate billno Cname Caddress Itemgroup Itemname Price Qty Totalamount
  • 19.
    19 4.8 ER Diagram AnEntity Relation(ER) Diagram is a specialized graphics that illustrates the interrelationship between entities in a database. ER diagrams often use symbols to represent 3 different types of information. Boxes are commonly used to represent entities. Diamonds are normally used to represent relationships and ovals are used to represent attributes. An Entity Relationship Model (ERM), in software engineering is an abstract and conceptual representation of data. Entity Relationship modeling is a relational schema database modeling method, used to produce a type of conceptual schema or semantic data model of a system, often a relation database, and its requirements in a top-down fashion Entity: The thing which we want to Shop information. It is an elementary basic building block of storing information about business process. An entity represents an object defined within the information system about which you want to Shop information. Entities are distinct things in the enterprise. Boxes are commonly used to represent entities. Relationships: A relationship is a named collection or association between entities or used to relate two or more entities with some common attributes or meaningful interaction between the objects. Diamonds are normally used to represent relationships. Attributes: Attributes are the properties of the entities and relationship, Descriptor of the entity. Attributes are elementary pieces of information attached to an entity. ovals are used to represent attributes. It shows the key attribute of entity
  • 20.
  • 21.
    21 4.9 Data Dictionary TableName: Admin Login Description: The table Shops the User name and password. Table 4.1(Admin login table) Field Name Data Type Field Size Constraints Description Username Text 50 Not null,Primary key Account holders name Password Text 20 Not null Password Table Name: Itemmaster Table Description: The table Shop the information of items like mobile phones. Table 4.2(Itemmaster table) Field Name Data Type Field Size Constraints Description Serial_No Number 10,0 Notnull, Primary key Item Serial number Itemgroup Text 50 Not null Company name ItemName Text 50 Not null ModelName Codeno Number 8,2 Not null, Item Code Description Text 70 Not null Item Description Itemdate Date Not null Date Color Text 60 Not null Color Qty Number 10,2 Notnull,check>0 Quantity Price Number 8,2 Notnull,check>0 Price
  • 22.
    22 Table Name: PurchaseTable Description: The table Shops the information about purchase details Table 4.3(Purchase table) Table Name: Sale Table Description: The table Shops the information about sales details. Table 4.4(Sale table) Field Name Data Type Field Size Constraints Description Serial_no Number 10,2 Notnull,Primary key Item Serial number SDate Date Not null Sale Date CName Text 50 Not null Customer Name Caddress Text 50 Not null CustomerAddress Itemgroup Text 50 Not null Company name ItemName Text 50 Not null ModelName Price Number 10,2 Notnull,check>0 Item Price Qty Number 10,2 Notnull,check>0 Item Quantity Field Name Data Type Field Size Constraints Description Serial_No Number 10,2 Notnull, foreignkey Item serial number pDate Date Not null Purchase Date code_no Number 10,2 Notnull,,Primary key Itemcode DealerName Text 50 Not null DealerName Itemgroup Text 50 Not null Company name ItemName Text 50 Not null ModelName Description Text 50 Not null Item description Price Number 10,2 Notnull,check>0 Item Price Qty Number 10,2 Notnull,check>0 Item Quantity TotalAmount Number 8,2 Notnull,check>0 Total Amount
  • 23.
    23 TotalAmount Number 8,2Notnull,check>0 Total Amount Table Name: Bill Table Description: The table Shops the bill information Table 4.5(Bill table) Field Name Data Type Field Size Constraints Description Billno Number 10,2 Notnull,Primary key Bill number Maxno Number 8,2 Not null, check>0 Maximum number SDate Date Not null Sale Date CName Text 50 Not null Customer Name Caddress Text 50 Not null Customer Address Itemgroup Text 50 Not null Company name ItemName Text 50 Not null Model Name Price Number 10,2 Notnull,check>0 Item Price Qty Number 10,2 Not null, check>0 Item Quantity TotalAmount Number 8,2 Not null, check>0 Total Amount Table Name: Expense Table Description: The table Shop expense details information Table 4.6(Expense table) Field Name Data Type Field Size Constraints Description Edate Date Not null Expense date Detail Text 20 Not null Expense detail Amount Number 10,2 Notnull,check>0 Amount
  • 24.
    24 Table Name: Employeeinfo Table Description: The table Shops the employee information. Table 4.7(Employee table) Field Name Data Type Field Size Constraints Description Empid Number 8,2 Notnull,Primary key Employee id Name Text 50 Not null Employee Name Age Number 8,2 Not null Age Address Text 50 Not null Address Sex Text 50 Not null Employee gender Designation Text 70 Not null Designation DOB Date Not null Date of birth Experience Number 10,2 Notnull,check>0 Experience DOJ Date Notnull,doj>dob Date of join Salary Number 8,2 Notnull,check>0 Salary Table Name: Dealer Table Description: The table Shops the Dealer names. Table 4.8(Dealer table) Field Name Data Type Field Size Constraints Description Dname Text 20 Not null Dealers name
  • 25.
    25 5 Detailed Design 5.1 Introduction Thissection describes which are the modules required for implementing the system. This is done in informal design. Formal design describes the internal of each modules, it describes the logic implemented in that module to perform the desired function, it shows what inputs are given and what outputs are coming from that module and how operations are performed on inputs to get outputs. The design document is the developers blueprint. It provides precious directions to software programmers about how basic control and data structures will be organized. The Design document is written before programming starts. It describes how the software will be structured and what functionality will be included. This document forms the basis for all future design and coding. 5.2 Applicable Documents This software is developed for managing employee details, inventory and billing. The sole interest is to simulate the sanitary. As the project is user friendly, it can be applied to large database with more information. This software can use by any sanitary administrators to make their work simple. The can get information quickly as possible. It can handle large volume of data and present report whenever required.
  • 26.
    26 5.3 Hierarchical Diagram Fig5.1 Hierarchical Diagram Sale Purchase Daily Expense Itemmaster Reports Stock Purchase Employee details Sales Mobile Shop Management Add item Add Show all Edit item Update Delete item Delete Add sale Save Show all Delete Sale Delete Generate bill Purchase Order Save Show all Employee details Add employee details Save Show all Update Delete e Add expense save Show all Login Change password Change
  • 27.
    27 5.4 Modular Decompositionof components 5.4.1 Itemmaster 5.4.1.1 Design Assumptions After successful login enters the details of new items arrived for instance serial no, code no, item name, price,qty etc., 5.4.1.2 Itemmaster module Sub modules are:Add item,Edit,Delete. 5.4.1.3 Structured chart Fig 5.2(a) Structured chart: Itemmaster 5.4.1.4 Data Structures shared among modules Table used is itemmaster . 5.4.2 Sale 5.4.2.1 Design Assumptions If there is any sales on the particular date details of the sale are added for instance sdate, customer name, company name, total amount. 5.4.2.2 Sales module Sub modules are:Add Sales, Delete sale. Itemmaster Add item Edit Delete item Itemname, Price,qty qty Delete selected item edit selected item Itemname, Price,qty qty
  • 28.
    28 5.4.2.3 Structured chart Fig5.2(b) Structured chart:Sale 5.4.2.4 Data Structures shared among modules Table used is sale, Itemmaster. 5.4.3 Purchase 5.4.3.1 Design Assumptions If there is not enough stock, then the admin purchase the items from dealer. 5.4.3.2 Purchase module Sub modules are:Purchase Order 5.4.3.3 Structured chart Fig 5.2(c) Structured chart: Purchase Purchase Purchase Order Pdate,Itemname,cust name,Price,qty Purchase details Sale Add sale Delete sale Itemname, custname, Price,qty Delete selected sale item Sale details
  • 29.
    29 5.4.3.4 Data Structuresshared among modules Table used is Purchase,Itemmaster. 5.4.4 Daily Expense 5.4.4.1 Design Assumptions In daily expense form we can view the details of item stock, sale & purchase details ,also can find stock level &expense detail. 5.4.4.2 Daily Expense module Sub modules are: Add expense 5.4.4.3 Structured chart Fig 5.2(d) Structured chart: Daily expense 5.4.4.4 Data Structures shared among modules Table used is Expense 5.4.5 Employee Details 5.4.5.1 Design Assumptions In employee details form we can Shop the details of employees. 5.4.5.2 Employee information module Sub modules are: Add employee details 5.4.5.3 Structured chart DailyExpense Add Expense Edate,Detail,Am t Expense details
  • 30.
    30 Fig 5.2(e) Structuredchart:Employee details 5.4.5.4 Data Structures shared among modules Table used is Employee 5.4.6 .Reports 5.4.6.1 Design Assumptions Finally the report form is to view stock, sales, purchase & employee reports. 5.4.6.2 Reports module Sub modules are: stock, sales, purchase & employee reports 5.4.6.3 Structured chart Fig 5.2(f) Structured chart: Reports 5.4.6.4 Data Structures shared among modules Table used is purchase,sales,employee,Itemmaster. 5.4.7 Login details 5.4.7.1 Design Assumptions Reports Stock Purchase Employe e Sales Employee details Stockdetail s Sale detail s Purchase details Employee Details Add Employee details Empid,name, salary, age Employee details
  • 31.
    31 This module isused to change the password of existing user. 5.4.7.2 Login module Sub modules are: change password 5.4.7.3 Structured chart Fig 5.2(g) Structured chart: Login 5.4.7.4 Data Structures shared among modules Table used is Login 5.5.Detailed Design 5.5.1.Itemmaster: 5.5.1.2 Input:- serial no, item name, itemgroup, code no,description, date, color, qty,price. 5.5.1.3 Procedural Details (Flow chart) Login Change password Username, Password Start serial no, item name, itemgroup, code no,description, date, color, qty,price. Is Input=correct Exit Enter Correctly False True
  • 32.
    32 Fig 5.3(a) Itemmaster 5.5.1.4File I/O interface:- This module is not related to other functional components. 5.5.1.5 Output: All the entered data will be Shopd in respective database and will be displayed in the grid. 5.5.2 Sale:- 5.5.2.1 Input:- serialno,sdate, cname, caddress, item group, item name, qty, price, total amount. 5.5.2.2 Procedural Details (Flow Chart) Fig 5.3(b) Sale 5.5.2.3 File I/O interface:- Stop Start serialno,sdate, cname, caddress, item group, item name, qty, price, total amount. Exit Stop False True Is Input=correct Enter Correctly
  • 33.
    33 This module isnot related to other functional components. 5.5.2.4 Output:- All the entered data will be Shopd in respective database and will be displayed in the grid. 5.5.3 Purchase:- 5.5.3.1 Input:- pdate, codeno.serialno,dealername, item group, item name, description,qty, price, totalamount. 5.5.3.2 Procedural Details (Flow Chart) Fig 5.3(c) Purchase 5.5.3.3 File I/O interface: This module is not related to other functional components. 5.5.3.4 Output :- All the entered data will be Shopd in respective database and will be displayed in the grid. Start pdate, codeno.serialno,dealername, item group, item name, description,qty, price, totalamount. Exit Stop False True Is Input=correct Enter Correctly
  • 34.
    34 5.5.4 Daily Expense:- 5.5.4.1Input:- edate, detail, amount. 5.5.4.2 Procedural Details (Flow Chart) Fig 5.3(d) Expense 5.5.4.3 File I/O interface:- This module is not related to other functional components. 5.5.4.4 Output : All the entered data will be Shopd in respective database and will be displayed in the grid. Start Edate,expensedetail,Amount Exit Stop False True Is Input=correct Enter Correctly
  • 35.
    35 5.5.5 Employee Information 5.5.5.1Input:- empid, name.address,age,sex,designation,DOB,DOJ,experience,salary 5.5.5.2 Procedural Details (Flow Chart) Fig 5.3(e) Employee details 5.5.5.3 File I/O interface:- This module is not related to other functional components. 5.5.5.4 Output:- Details of each and every employee. 5.5.6 Login : 5.5.6.1 Input:- User name and Password. Start empid,name.address,age,sex,de signation,DOB,DOJ,experience salary Exit Stop False True Is Input=correct Enter Correctly
  • 36.
    36 5.5.6.2 Procedural Details(Flow Chart) Fig 5.3(f) Login 5.5.6.3 File I/O interface:- Functional components login when clicked after giving the username and password correctly it takes us to a new page which is the home page, with other functional components. 5.5.6.4 Output: Allows administrator to enter into a new page. Start Input Username,Password Login Invalid ID Stop False True Is Input=correct
  • 37.
    37 SOFTWARE PROGRAMMING PHASE /***********************MOBILESHOP PROJECT*****************/ /***************BY,MONIKA VERMA & SHIVANI VAISHNAV**********/ /*HEADER FILES ARE INCLUDED*/ #include <dos.h> #include <stdio.h> #include <ctype.h> #include <conio.h> #include <stdlib.h> #include <string.h> #include<graphics.h> /*MACROS ARE DEFINED*/ #define NUM 5 #define PH 12 #define MIN 30 #define MAX 61 /*FUNCTION DECLARATION*/ void add(); // Ask user for input. void view(); // Diplay all the record. void search(); // Search for a record. void c_name(); // Changes the name in a record. void c_add(); // Changes the address in a record. void c_ct(); // Changes the MOBILE HANDSET in a record. void c_ph(); // Changes the phone in a record. void del(); // Deletes a record. int date(void); // This fucntion is for displaying System Date. /*VALIDATION FUNCTIONS*/ void check_id(char *,int); //Checks for the length of IMEI ID void check_name(char *,int); //Checks for the length and validity of NAME void check_add(char *,int); //Checks for the length and validity of ADDRESS void check_phone(char *,int); //Checks for the length and validity of PHONE NUMBER void check_ct(int *); //Checks for the MOBILE HANDSET int duplicate(char idno[]); //Checks for the Duplication of the IMEI ID
  • 38.
    38 /*MISC FUNCTION*/ void empty(); /*STRUCTUREDECLARATION*/ struct customer { char id[NUM]; /* ID of Length 5*/ char name[MIN]; /* Name of Length 30*/ char address[MAX]; /* Address of Length 61*/ char phone[PH]; /* Phone Number of Length 12*/ int connection; /* MOBILE HANDSET of length 2*/ int day; /* It is used to display the day of length 2*/ int month; /* It is used to display the month of length 2*/ int year; /* it is used to display the year*/ }rec; /***************************MAIN FUNCTION STARTS*****************************/ main() { int c; do{ int i; window(1,1,80,25); textbackground(LIGHTRED); textcolor(LIGHTGRAY); clrscr(); gotoxy(24,2); printf("<< MOBILE SHOP DATABASE>>"); gotoxy(24,3); cprintf("<< BY-MONIKA VERMA AND SHIVANI VAISHNAV>>"); for(i=10;i<=70;i++) //This 'FOR' loop will print a combination of { //asteriks '*' and dash '-' horizontally till gotoxy(i,4); //the 70th column is reached. printf("Ü"); gotoxy(71,4); //the 70th column is reached. printf("Ü"); gotoxy(i,7); printf("-"); gotoxy(i,9); printf("-");
  • 39.
    39 gotoxy(i,11); printf("-"); gotoxy(i,13); printf("-"); gotoxy(69,16); printf("ß"); gotoxy(71,16); printf("ß"); gotoxy(i,16); printf("ß"); } for(i=5;i<=15;i++) //This 'FOR'loop will print asteriks '*' { //vertically till the 15th row is reached. gotoxy(10,i); printf("ÝÞ"); gotoxy(70,i); printf("ÝÞ"); } for(i=6;i<=12;i++) //This 'FOR' loop will print '|' sign { //vertically till the 12th row is reached. gotoxy(40,i); printf("|"); } gotoxy(15,6); printf("[1] ENTER A RECORD"); gotoxy(15,8); printf("[2] VIEW RECORDS"); gotoxy(15,10); printf("[3] SEARCH RECORD"); gotoxy(15,12); printf("[4] DELETE RECORD"); gotoxy(43,6); printf("[5] CHANGE NAME"); gotoxy(43,8); printf("[6] CHANGE ADDRESS"); gotoxy(43,10); printf("[7] CHANGE MOBILE HANDSET"); gotoxy(43,12); printf("[8] CHANGE PHONE NUMBER"); gotoxy(37,14); printf("[9] EXIT"); gotoxy(10,20); textcolor(LIGHTGRAY); cprintf("PLEASE SELECT A CHOICE: ");
  • 40.
    40 c = (getche()); switch(c) //This 'SWITCH' structure will ask the user for input from [1] to [9] and will display error on Invalid Entry. { case '1': add(); break; //It will call the add() funtion to allow user to add and save record. case '2': view(); break; //It will call the view() funtion to allow user to view the saved record. case '3': search(); break; //It will call the search() funtion to allow user to search records. case '4': del(); break; //It will call the delete() funtion to allow user to delete a saved record. case '5': c_name(); break; //It will call the c_name() funtion to allow user to modify name of a saved record. case '6': c_add(); break; //It will call the c_add() funtion to allow user to modify address of a saved record. case '7': c_ct(); break; //It will call the c_ct() funtion to allow user to modify MOBILE HANDSET & date of a saved record. case '8': c_ph(); break; //It will call the c_ph() funtion to allow user to modify phone number of a saved record. case '9': gotoxy(30,24);printf("<<<<--THANK YOU-- >>>>");getch();exit(0); //It will terminate the program. default: sound(500);delay(200);nosound(); //sound turns the PC speaker on at the specified frequency, nosound turns the PC speaker off. gotoxy(26,24); puts("<<--ENTER FROM 1-9 PLEASE-->>"); //This message will only print on INVALID ENTRY and Will ask again for input. getch(); } }while(c != '9'); //This 'WHILE' loop will continue till the Exit option [9] is entered. return 0; } /**************************END OF MAIN FUNCTION******************************/ void add() { FILE *fp; char ch; char temp[NUM]; if(fp!=NULL)
  • 41.
    41 { do{ fp=fopen("customer.rec","ab"); clrscr(); gotoxy(25,2); printf("<<==--ADDING RECORD--==>>"); do{ gotoxy(1,4); printf("Enter [UNIQUE]IMEI ID: "); check_id(temp, NUM); }while(duplicate(temp)); //This Condition Will keep on executng till a non duplicate ID is entered. strcpy(rec.id, temp); //After verifying, ID in 'temp' will copy to 'rec.id' gotoxy(1,6); printf("Enter NAME: "); check_name(rec.name,MIN); //It will verify that no neumerical input is given & the name input should not exceed the length limit gotoxy(1,8); printf("Enter ADDRESS: "); check_add(rec.address,MAX); //It will verify that only alpha neumeric input is entered & should not exceed the length limit gotoxy(1,10); printf("Enter PHONE Number: "); check_phone(rec.phone, PH); //It will verify phone number of a particular length gotoxy(1,12); printf("Enter MOBILE HANDSET: "); check_ct(&rec.connection); //It will allow user to select between 'STAR' & 'JAZZ' only { struct date d; getdate(&d); gotoxy(1,12); printf("DATE OF PURCHASE: %d %d %d ",d.da_day,d.da_mon,d.da_year); rec.day = d.da_day; rec.month = d.da_mon; rec.year = d.da_year; }
  • 42.
    42 window(1,1,80,25); gotoxy(1,12); fwrite(&rec, sizeof(rec), 1,fp); //Record will be written to file. fclose(fp); textbackground(LIGHTRED); gotoxy(20,24); printf("DO YOU WISH TO CONTINUE..[Y]/[N]: "); ch=toupper(getche()); }while(ch =='Y'); //Repeat loop while user inputs 'Y' } else { gotoxy(20,24); printf("Unable To Open File..."); } } /************************************************************************** | Function: view() | | | | Purpose : To Display all the records in the file in a | | formatted output. | | | | Local Variables: | | | | >FILE *fp: Decalres file pointer. | ***************************************************************************/ void view() { FILE *fp; fp=fopen("customer.rec","rb"); if(fp!=NULL) { clrscr(); while( fread(&rec, sizeof(rec), 1, fp)) if(strcmp(rec.id," ")!=0) { clrscr();
  • 43.
    43 gotoxy(28,2); printf("<<==--VIEWING RECORDS--==>>"); gotoxy(3,5); printf(" IMEIID: %s",rec.id); gotoxy(3,7); printf(" NAME: %s",rec.name); gotoxy(3,9); printf(" ADDRESS: %s",rec.address); gotoxy(3,11); printf(" PHONE Number: %s",rec.phone); gotoxy(3,13); printf(" MOBILE HANDSET: %s",rec.connection); if(rec.connection==1) { gotoxy(21,13); printf("STAR"); } else if(rec.connection==2) { gotoxy(21,13); printf("JAZZ"); } gotoxy(3,15); printf(" DATE Of PURCHASE: %d-%d- %d",rec.day,rec.month,rec.year); getch(); } if(strcmp(rec.id," ")==NULL) { clrscr(); gotoxy(20,13); sound(500);delay(200);nosound(); printf("<<==--THERE ARE NO RECORDS TO VIEW-- ==>>"); getch(); } fclose(fp); } else { gotoxy(20,24); printf("Unable To Open File..."); } }
  • 44.
    44 /*************************END OF VIEWFUNCTION*******************************/ void search() { int ch; FILE *fp; char sno[NUM]; clrscr(); fp=fopen("customer.rec","rb"); gotoxy(20,13); printf("PLEASE ENTER IMEI ID ==->>>> "); check_id(sno,NUM); while ( fread(&rec, sizeof(rec), 1, fp) && strcmp(sno,rec.id) ); ch=strcmp(sno,rec.id); if(ch!=0) { clrscr(); sound(500);delay(200);nosound(); gotoxy(28,13); printf("<<--RECORD NOT FOUND-->>"); getch(); } else { clrscr(); gotoxy(28,2); printf("<<==SEARCH SUCCESSFUL==>>"); gotoxy(3,5); printf(" IMEI ID: %s",rec.id); gotoxy(3,7); printf(" NAME: %s",rec.name); gotoxy(3,9); printf(" ADDRESS: %s",rec.address); gotoxy(3,11); printf(" PHONE Number: %s",rec.phone); gotoxy(3,13); printf(" MOBILE HANDSET: %s",rec.connection);
  • 45.
    45 if(rec.connection==1) { gotoxy(21,13); printf("STAR"); } else if(rec.connection==2) { gotoxy(21,13); printf("JAZZ"); } gotoxy(3,15); printf(" DATE OfPURCHASE: %d-%d- %d",rec.day,rec.month,rec.year); getch(); } fclose(fp); } /*************************END OF SEARCH FUNCTION*****************************/ void c_name() { int ch; FILE *fp; char sno[NUM]; clrscr(); fp=fopen("customer.rec","rb+"); gotoxy(20,13); printf("PLEASE ENTER IMEI ID ==->>>> "); check_id(sno,NUM); while ( fread(&rec, sizeof(rec), 1, fp) && strcmp(sno,rec.id) ); ch=strcmp(sno,rec.id); if(ch!=0) { clrscr(); sound(500);delay(200);nosound(); gotoxy(28,13); printf("<<--RECORD NOT FOUND-->>"); getch();
  • 46.
    46 } else { clrscr(); gotoxy(28,4); printf("<<<--==RECORD FOUND==-->>>"); gotoxy(3,8); printf("OLD NAME:%s",rec.name); // This will print the old name already stored. gotoxy(3,12); printf("ENTER NAME: "); // This will allow the user to change the old name and input a new name. check_name(rec.name,MIN); // The check will validate each character entered turn by turn. fseek(fp, ftell(fp) - sizeof(rec),0); fwrite(&rec, sizeof(rec), 1, fp); //The new name will be added to the record. gotoxy(34,24); printf("RECORD SAVED !!!"); getch(); } fclose(fp); } /*************************END OF CHANGE NAME FUNCTION************************/ void c_add() { int ch; FILE *fp; char sno[NUM]; clrscr(); fp=fopen("customer.rec","rb+"); gotoxy(20,13); printf("PLEASE ENTER IMEI ID ==->>>> "); check_id(sno,NUM); while ( fread(&rec, sizeof(rec), 1, fp) && strcmp(sno,rec.id) );
  • 47.
    47 ch=strcmp(sno,rec.id); // Herethe result after comparing the values of the two strings by using the 'strcmp' function is assigned to 'ch'. if(ch!=0) // This loop will execute if the IMEI ID's dont compare. { clrscr(); sound(500);delay(200);nosound(); gotoxy(28,13); printf("<<--RECORD NOT FOUND-->>"); getch(); } else // If the ID's match, then this block will be executed. { clrscr(); gotoxy(28,4); printf("<<<--==RECORD FOUND==-->>>"); gotoxy(3,8); printf("OLD ADDRESS: %s",rec.address); gotoxy(3,12); printf("ENTER NEW ADDRESS: "); check_add(rec.address,MAX); fseek(fp, ftell(fp) - sizeof(rec),0); //fseek sets the file pointer associated with a stream to a new position. fwrite(&rec, sizeof(rec), 1, fp); //fwrite appends a specified number of equal-sized data items to an output file. gotoxy(34,24); printf("RECORD SAVED !!!"); getch(); } fclose(fp); } /*************************END OF CHANGE ADDRESS FUNCTION*********************/ void c_ct() { int ch; FILE *fp; char sno[NUM];
  • 48.
    48 clrscr(); fp=fopen("customer.rec","rb+"); gotoxy(20,13); printf("PLEASE ENTER IMEIID ==->>>> "); check_id(sno,NUM); while ( fread(&rec, sizeof(rec), 1, fp) && strcmp(sno,rec.id) ); ch=strcmp(sno,rec.id); if(ch!=0) { clrscr(); sound(500);delay(200);nosound(); gotoxy(28,13); printf("<<--RECORD NOT FOUND-->>"); getch(); } else { clrscr(); gotoxy(28,2); printf("<<<--==RECORD FOUND==-->>>"); gotoxy(3,6); printf("OLD DATE OF PURCHASE: %d %d %d",rec.day,rec.month,rec.year); //Old Date Of purchase is displayed. { struct date d; getdate(&d); gotoxy(3,8); printf("NEW DATE OF PURCHASE: %d %d %d ",d.da_day,d.da_mon,d.da_year); //New Date Of Purchase is stored. rec.day = d.da_day; rec.month = d.da_mon; rec.year= d.da_year; } gotoxy(3,10); printf("OLD MOBILE HANDSET: %s",rec.connection); //Old MOBILE HANDSET is displayed if(rec.connection==1) { gotoxy(24,10); printf("STAR"); //If option stored in record is '1' Then "STAR" will be displayed on screen.
  • 49.
    49 } else if(rec.connection==2) { gotoxy(24,10); printf("JAZZ"); //If optionstored in record is '2' Then "JAZZ" will be displayed on screen. } gotoxy(3,12); printf("NEW MOBILE HANDSET: "); //New MOobile Handset is asked for Input. check_ct(&rec.connection); //This check provides choices to the user to select b/w "STAR" or "JAZZ". fseek(fp, ftell(fp) - sizeof(rec),0); fwrite(&rec, sizeof(rec), 1, fp); window(1,1,80,25); gotoxy(1,12); gotoxy(35,24); printf("RECORD SAVED !!!"); getch(); } fclose(fp); } /*******************END OF CHANGE MOBILE HANDSET FUNCTION*******************/ void c_ph() { int ch; FILE *fp; char sno[NUM]; clrscr(); fp=fopen("customer.rec","rb+"); gotoxy(20,13); printf("PLEASE ENTER IMEI ID ==->>>> "); check_id(sno,NUM); while ( fread(&rec, sizeof(rec), 1, fp) && strcmp(sno,rec.id) ); ch=strcmp(sno,rec.id); if(ch!=0) { clrscr();
  • 50.
    50 sound(500);delay(200);nosound(); gotoxy(28,13); printf("<<--RECORD NOT FOUND-->>"); getch(); } else { clrscr(); gotoxy(28,4); printf("<<<--==RECORDFOUND==-->>>"); gotoxy(3,8); printf("OLD PHONE NUMBER: %s",rec.phone); //Old phone number is displayed. gotoxy(3,12); printf("ENTER NEW PHONE NUMBER: "); //New phone number is asked by the user. check_phone(rec.phone,PH); fseek(fp, ftell(fp) - sizeof(rec),0); fwrite(&rec, sizeof(rec), 1, fp); gotoxy(34,24); printf("RECORD SAVED !!!"); getch(); } fclose(fp); } /*********************END OF CHANGE PHONE NUMBER FUNCTION********************/ void del() { int ch; FILE *fp; char sno[NUM]; clrscr(); fp=fopen("customer.rec","rb+"); gotoxy(20,13); printf("PLEASE ENTER IMEI ID ==->>>> "); check_id(sno,NUM);
  • 51.
    51 while ( fread(&rec,sizeof(rec), 1, fp) && strcmp(sno,rec.id) ); ch=strcmp(sno,rec.id); if(ch!=0) { clrscr(); sound(500);delay(200);nosound(); gotoxy(28,13); printf("<<--RECORD NOT FOUND-->>"); getch(); } else //Here the saved record is displayed. { clrscr(); gotoxy(28,2); printf("<<==SEARCH SUCCESSFUL==>>"); gotoxy(3,5); printf(" IMEI ID: %s",rec.id); gotoxy(3,7); printf(" NAME: %s",rec.name); gotoxy(3,9); printf(" ADDRESS: %s",rec.address); gotoxy(3,11); printf(" PHONE Number: %s",rec.phone); gotoxy(3,13); printf(" MOBILE HANDSET: %s",rec.connection); if(rec.connection==1) { gotoxy(21,13); printf("STAR"); } else if(rec.connection==2) { gotoxy(21,13); printf("JAZZ"); } gotoxy(3,15); printf(" DATE Of PURCHASE: %d-%d- %d",rec.day,rec.month,rec.year); gotoxy(26,24); printf("PRESS ANY KEY TO DELETE RECORD.....");
  • 52.
    52 getch(); empty(); //this isa Function which will erase the record in memory & NOT physically. fseek(fp, ftell(fp) - sizeof(rec), 0); fwrite(&rec, sizeof(rec), 1, fp); clrscr(); sound(500);delay(200);nosound(); gotoxy(33,13); printf("RECORD DELETED !!!"); getch(); } fclose(fp); } /***************************END OF DELETE FUNCTION***************************/ void check_id(char *p, int size) { int i=0; char ch; do { ch=getch(); if( (ch>='0' && ch<='9') && (i<size-1) ) { *p=ch; //The value is assigned to the pointer. p++; //Pointer is incremented. i++; //Length counter is incremented. printf("%c",ch); //Validated character is printed. } else //This block of commands controls backspace. if(ch==8 && i>0) { printf("%c%c%c",8,32,8); i--; //Length counter is decremented. p--; //Pointer is decremented. } }while(ch!=13 || i<size-1); //this loop will continue till the total given length is reached or 'ENTER' is pressed.
  • 53.
    53 *p='0'; } void check_phone(char *ph,int size) { int p=0; char s[20],ch; do { ch=getch(); if( ((ch>='0' && ch<='9')||(ch=='-')) && (p<size-1) ) { *ph=ch; ph++; p++; printf("%c",ch); } else if( (ch==8)&&(p>0) ) { printf("%c%c%c",8,32,8); p--; ph--; } }while(ch!=13 || p<size-1); s[p]='0'; *ph='0'; } void check_name(char *p, int size) { int j=0; char x[40],cj; do { cj=toupper(getch());
  • 54.
    54 if(((cj>='a' && cj<='z')||(cj>='A'&& cj<='Z')||(cj==' ')) && (j<size-1)) { *p++=cj; j++; printf("%c",cj); } else if(cj==8 && j>0) { printf("%c%c%c",8,32,8); j--; p--; } }while(cj!=13); x[j]='0'; *p='0'; } void check_add(char *p, int size) { int l=0; char a[50],ad; do { ad=toupper(getch()); if(((ad>='a' && ad<='z')||(ad>='A' && ad<='Z')||(ad==' ')||(ad==',')||(ad=='.')||(ad>='0' && ad<='9')) && (l<size-1)) { *p++=ad; l++; printf("%c",ad); } else if( (ad==8)&&(l>0) ) { printf("%c%c%c",8,32,8); l--; p--; }
  • 55.
    55 }while(ad!=13); a[l]='0'; *p='0'; } void check_ct(int*p) { int ab=1; char ch; int aa; window(24,18,51,24); textbackground(BLACK); clrscr(); window(25,19,50,23); textbackground(WHITE); textcolor(BLACK); clrscr(); gotoxy(11,2); printf("STAR"); gotoxy(11,4); printf("JAZZ"); do{ ch = getch(); if(ch==0) { ch = getch(); if(ch==72) { ab=ab-1; } else if(ch==80) { ab=ab+1; } } if(ab<1) { ab=1; }
  • 56.
  • 57.
    57 *p=1; } else if (aa==2) { gotoxy(24,12); printf("JAZZ"); *p=2; } getch(); window(24,18,51,24); textbackground(LIGHTRED); textcolor(LIGHTGRAY); clrscr(); } void empty() { strcpy(rec.id,""); strcpy(rec.name," "); strcpy(rec.address," "); strcpy(rec.phone," "); rec.connection=0; rec.day=0; rec.month=0; rec.year=0; } int duplicate(char idno[]) { FILE *fp; fp=fopen("customer.rec","rb"); while(fread(&rec, sizeof(rec), 1, fp) && strcmp(rec.id, idno)); fclose(fp); if(strcmp(rec.id, idno)==0) return 1; else return 0; } /*²²²²²²²²²²²²²²²²²²²²²²²²²²²²²²²²²²²²²²²²²²²²²²²²²²²²²²²²²²²²²²²²²²²²²²²²²²²
  • 58.
    58 ²****************************| |*****************************² ²****************************| ENDOF PROJECT |*****************************² ²****************************| |*****************************² ²²²²²²²²²²²²²²²²²²²²²²²²²²²²²²²²²²²²²²²²²²²²²²²²²²²²²²²²²²²²²²²²²²²²²²²²²²²*/ /* MONIKA VERMA AND SHIVANI VAISHNAV */ 6
  • 59.
    59 User Interface 6.1 Interfaces LoginScreen: The user need to enter the valid user name and password if both are valid then the login is success and the user is allowed to enter into the mobile Shop management system. When the user enters the wrong username or password login is failed. Itemmaster module:
  • 60.
    60 Here the usercan add, update and delete the item as when he needs. Here the user can add newly arrived items. The items will then appear in the grid and will be Shopd in database. Edit item form:
  • 61.
    61 Here the admincan update details of item that is Shopd in database. Here the admin selects item name from combo box, and he can update item details and updated details will be Shopd in database. Delete item form:
  • 62.
    62 Here the admincan delete details of item that is Shopd in database. Here the admin selects the item name from combo box and when he clicks delete button, item deleted successfully dialog box will be displayed. Sales master module:
  • 63.
    63 Sales master modulehas two sub module, Add sales and delete item. Here the user can sale item . Add sales form: Here customer can purchase a item, he can selects a modelname through combobox,When clicked on save buttonSale sucessfully dialog box will be displayed and details will be Shopd in database.On click of generate bill button bill will be generated to a particular person.
  • 64.
    64 Bill Form: Purchase mastermodule: Purchase master module has one sub module, purchase order. Here the user can purchase item
  • 65.
    65 Purchase order form: Ifthere is not enough stock user purchases item from a dealer and items will be Shopd in database. Employee Details module: Employee details module has one sub module, Add employee details.
  • 66.
    66 Add employee detailsform: Here admin enter the details of new employee , when save button is clicked Employee details inserted dialog box will be displayed and data entered will be Shopd in the database . Daily Expense module: Daily expense module has one sub module, Add expense.
  • 67.
    67 Add expense form: Hereadmin enter the details of daily expense , when save button is clicked Expense for the day is added dialog box will be displayed and data entered will be Shopd in the database . Reports:
  • 68.
    68 Reports module hasfour sub modules, stock report, sales report, purchase report, employee report. Stock report: When user clicked on stock report,all the stock details will be displayed in the grid. Sales report:
  • 69.
    69 Here admin hasto enter the date (dd/mm/yy)in the textbox,when enter key is pressed,all the sale details will be displayed in the grid. Purchase report:
  • 70.
    70 Here admin hasto enter the date (dd/mm/yy)in the textbox,when enter key is pressed,all the purchase details will be displayed in the grid. Employee report: Here the admin selects the empid from combobox ,the employee details of a particular employee will be displayed Login module: Login module has one sub module,change password.
  • 71.
    71 Change password form: Hereadmin has to enter username,old password and new password and when he clicks change button Password has been change dialog box will be displayed,the changed password will Shop in the database.
  • 72.
    72 CONCLUSION The project ”MobileShop Management” has been created with the intention of providing an user with application which will suffice all needs for the details of mobile phones and other updates. All the requirements specifications was followed as for as possible and few additional features were added that can make the application more user friendly and less complicated. The project ”Mobile Shop Management” has been developed with the proper guidance from the client. A fully fledged user manual for this system is provided to the user for future working and functional references. We hope that ”Mobile Shop Management” fulfils all the needs in possible manner. Limitations:  Employee has to go through many records to find any particular transaction, which can take up a lot of time and effort.  In case casher forgot any items code it is difficult to calculate the amount, it can create some other problem.  End user should have the basic knowledge of the computers. Future enhancement: This involves provided new future such as  More number item details can be inserted into the database.  It can be integrated with the web for universal access.  E-payment  Upgrading the performance.
  • 73.
    73 : LIMITATION: 1. Period:This project was conducted for 2 - 3 week, which was not adequate for such study, which has many dimension and area to be covered. 2. Reliability: The reliability of data embanked on the information supplied by the respondents though cross check was made. 3. Security: Often it is desirable to limit who can see or change which attributes or groups of attributes. This may be managed directly by individual, or by the assignment of individuals and privileges to groups. 4. Backup and replication: Copies of attributes need to be made regularly in case primary disks or other equipment fails. A periodic copy of attributes may also be created for a distant organization that cannot readily access the original. 5. Rule enforcement: Often one wants to apply rules to attributes so that the attributes are clean and reliable. For example, we may have a rule that says each car can have only one engine associated with it (identified by Engine Number). If somebody tries to associate a second engine with a given car, we want the DBMS to deny such a request and display an error message. Hope this work is appreciated and taken as reference for the future expansion on the way to never ending quest for knowledge
  • 74.
    74 BIBLIOGRAPHY WWW.WIKIPEDIA.COM WWW.LEARNCPP.COM WWW.CPROGRAMMING.COM WWW.TUTORIALSPOINT.COM WWW.THECRAZYPROGRAMMER.COM TITLE AUTHOR PUBLISHERYEAR Fundamentals of database systems Elmasri and B.Navathe Addison Wesley Longman 1997 The complete reference java II Herbert schildt TMH 1997 System Analysis and Design IVth Edition Igor Hawryszlsiewycz TMH 1998 An Integrated Approach to Software Engineering Pankaj Jalote. NAROSA PUBLISHING HOUSE 1997 The Java Hand book Tata McGraw Hill Edition Programming with c++ Object Oriented programming in c++ Patrick Naughton. D.Ravichandra Barkakati TMH 1997