IGNOU, MAIDAN GARHI, NEW DELHI – 110 068
II. PROFORMA FOR THE APPROVAL OF MCA PROJECT PROPOSAL (MCSP-060)
(Note: All entries of the proforma of approval should be filled up with appropriate and complete information. Incomplete
proforma of approval in any respect will be summarily rejected.)
Enrolment No.: 148565807
Study Centre: 2321
Regional Centre: Jodhpur
RC Code : 88
E-mail: hiteshjangid19@gmail.com
Mobile/Tel No.: 773776914
1. Name and Address of the Student : Hitesh Jangid, Addr : C- 270 Pal Shilp Gram RIICO Indus.
Jodhpur, Rajasthan 342008
2. Title of the Project : Project Management System
3. Name and Address of the Guide : …………………………..........................................................
………………..………………………………………………
Ph.D* M.Tech.* B.E*/B.Tech.* MCA M.Sc.*
4. Educational Qualification of the Guide
(Attach bio-data also)
(*in Computer Science / IT only)
5. Working / Teaching experience of the Guide** : ……………………………………………………………….
(**Note: At any given point of time, a guide should not provide guidance for more than 5 MCA students of IGNOU)
6. Software used in the Project : Xampp, Sulime Text.
7. If already pursued BCA/BIT from IGNOU,
mention the title of the project (CS-76) & the s/w used : ……………………………………………………….
8. Project title of the Mini Project (MCS-044) & the s/w used : Student Management System (Xampp, Sulime Text)
9. Is this your first submission? Yes No
Signature of the Student Signature of the Guide
Date: Date:
For Office Use Only Name:……………………………..............
…………………………………………….
Signature, Designation, Stamp of the Project
Proposal Evaluator
Approved Not Approved Date: …………………….
Project Proposal No :…………………..
(for office use only)
Suggestions for reformulating the Project:
*
4
INTRODUCTION & OBJECTIVES OF THE PROJECT
Project management nowadays is regarded as a very high priority as all companies
or organisations, whether small or large, are at one time or another involved in
implementing new undertakings, innovations and changes etc. – projects! These projects
may be individually diverse, however over time, some tools, management techniques and
problem-solving approaches have proven themselves to be more rewarding than others in
bringing projects to a successful end.
The key to a successful project is in the planning. Creating a project plan is the first
thing that should do when undertaking any project. Project management software has the
capacity to help plan, organize, and manage resource tools and develop resource estimates.
Depending on the sophistication of the software, it can manage estimation and planning,
scheduling, cost control and budget management, resource allocation, collaboration
software, communication, decision-making, quality management and documentation or
administration systems
While project management software can be a necessary and helpful addition to an
organization that is working with complex reporting or product development, there are
distinct advantages and disadvantages of the software. Knowing the extent of the
organization’s requirements is the first step in making sure that project management
software is a good fit, followed by a careful evaluation of whether there are more benefits
than drawbacks to incorporating project management software on a project by project
basis.
Problem Definition
In software companies a common problem in project management is a difficulty
with both viewing and understanding large amounts of fluctuating project data. To tackle
this, some project management software utilizes information visualization, so that users can
more easily find, analyze and make changes to their data. To avoid information overload,
the visualization mantra of “overview first, zoom and filter, then details on demand” is
often followed.
5
Existing System
• Mostly companies still practicing in MS-Excel for scheduling & milestone alignment to
the team members.
• Project team members maintain the status of their assinged task on their individual
desk.
• On demand reporting is prepare by collecting status information from individuals and
printed or softcopy submitted to relavent authority.
• Risk of mismanagement and of data when the project is under development.
• Spread sheet files are maintained on individual’s desktop or on google doc which share
among all team members for editing, it may cause untracked.
• Report generations on ad-hoc basis are not possible.
• Less Security.
Proposed System
Proposed system is web based maangement application tool, which can be implement
at local server (intranet) & accessible over the interenet by configuration with a public IP
address.
Advantages
1. User friendliness will be provided in the application with various controls.
2. The system makes the overall project management much easier and flexible.
3. Readily upload the latest updates, allows user to download the alerts by
clicking the url.
4. It provides high level of security with different level of authentication.
5. Decision making process would be greatly enhanced because of faster processing of
information since data collection from information available on computer takes
much less time then manual system.
6. Allocating of sample results becomes much faster because at a time the user can see
the records of last years.
7. Establish a end to end communication between Administrative level, management
level & processing level.
6
Distinct Features:
1. Reflect the accurate status of the master palans, projects and tasks (milestones) at
any instance of time.
2. Ease the work of project leader and reviewer.
3. Easy to defin task dependency.
4. Customized security allows to creat eteam hierarchy (user role based) with different
levels of credentials
5. Enhance communication among team members using integrated emails and file
sharing.
6. Alert team members before the task due.including calander feature so that every
team member checks their upcoming schedules.
7. Scheduling creation by project manager. Align team member into the task of on
going projects.
8. Bug reporting interface for QA testers, to intemates developers about the bug with
its description.
PMS System Architecture
7
CATEGORY OF THE PROJECT
• The project has been planned to be having the view of web architecture, with
centralized storage of the database. The application for the storage of the data has
been planned. Using the constructs of MySQL Server and all the user interfaces has
been designed using the PHP framework.
• The database connectivity is planned using the “DBO Connection”, so that any
future database environment change won’t affect the system working. The standards
of security and data protective mechanism have been given a big choice for proper
usage.
• The application takes care of different modules and their associated reports, which
are produced as per the applicable strategies and standards those are put forwarded
by the administrative.
• The specification has been normalized up to 3NF to eliminate all the anomalies that
may arise due to the database transaction that are executed by the general users and
the organizational administration. The user interfaces are browser specific to give
distributed accessibility for the overall system. The internal database has been
selected as MySQL server.
• The basic constructs of table spaces, clusters and indexes have been exploited to
provide higher consistency and reliability for the data storage. The MySQL dbms
was a choice as it provides the constructs of high-level reliability and security. The
total front end was dominated using the Php framework. At all proper levels high
care was taken to check that the system manages the data consistency with proper
business rules or validations.
• The database connectivity & authorization was crosschecked at all the relevant
stages. The user level accessibility has been restricted into role base. So that only
releavent role actions can be perform by end user.
8
OVERVIEW OF THE SYSTEM
• Project: It will use to configure User access to Projects. Users can have: view
only access, view own only or full access. In addition, you can create Project
Roles so that assigned Users can have access on specific Projects. User can
also upload the concern document such as SRS & UAT documents. User can
do search in the list of assinged projects & also export the detail in CSV or
TXT formats. User will get email notification when ever they include in the
project.
• Tasks: It will allow to project manager of align proejct to configure user
access for tasks. They can create tasks and update them either extend date or
close on complete. User can have view only access or view only own or full
access.it means user can view items where he is assigned only and can't
manage it. So user will see projects where he is in team, will see tasks where
he is assigned to, will see tickets with his department only and will see
discussion where he is assigned to. It will allow to configure task status, types
(development, testing, R&D etc.) and priorities.
• Bug Tickets: In testing phase, the bugs are reported to the developers of that
project. It include the bug id, bug description, working scenario, runnig status
(on hold, closed, duplicate, reopen etc.) and screenshot attachment. The bug
list to developer in under their particular project. Both developer & tester can
create comments for tickets.
• Users: In PMS users are employee of the company. We can create unlimited
users. Each user has to be assigned to a user group. User groups help control
user rights by separating users into groups with different rights.Read more
about user rights.Users have extra fields and you can also create custom extra
fields for each user group.There is option to send email to users groups which
allows to you to select one ore more user groups.
• Discussions: This will to configure user access for discussions. User can have
view only access or view only own or full access. Projects discusssions
comments allows user to add comments for discussions. In this user can also
send attachments belong to the on going discussions. User can add unlimited
9
attachments to discussion. In Discussions list filters, user can filter
discussions by status, type, group, assigned to fields and all other fields that
discussions have.
• Report : This section will contain multiple reports belong to various modules,
here following reports will be manage :
 Projects Reports
 Tasks reports
 Tickets reports
 Discussions reports
 Time Tracking & Time Report
 Gantt Chart
10
HARDWARE & SOFTWARE REQUIREMENTS
LANGUAGES USED IN DEVELOPMENT:
 Cakephp 3.2 Framework
 HTML (Hyper Text Markup Language)
 CSS (Cascading Style Sheet)
 Javascript & jquery libraries
DATABASE USED IN DEVELOPMENT (BACK END)
 Mysql 5.7
SERVER REQUIREMENT
 HP ML10 Server Gen9
HARDWARE REQUIREMENTS:
 Intel Xeon E3-1225v5
 RAM 4 GB Recommended
 HDD 20 GB Hard Disk Space and Above
DEVELOPMENT ENVIRONMENT
 WINDOWS 10 Operating System
DEVELOPMENT ENVIRONMENT
 WINDOWS 10 Operating System
SOFTWARE REQUIREMENTS:
 Sublime text
 Sqlyog Ultimate 12
 Xampp/Wamp with apache 2, mysql 5.7 & php 5.6 or above.
11
Web Browser:
 Internet Explorer 10 Or Above
 Mozilla Firefox 42+
 Google Chrome 39+
DATA FLOW
A dataflow network is a network of concurrently executing processes or automata that can
communicate by sending data over channels.
Context Diagram
PMS
Reports
Projects
Tickets
Discussions
Tasks
Database
Users
Configuration
12
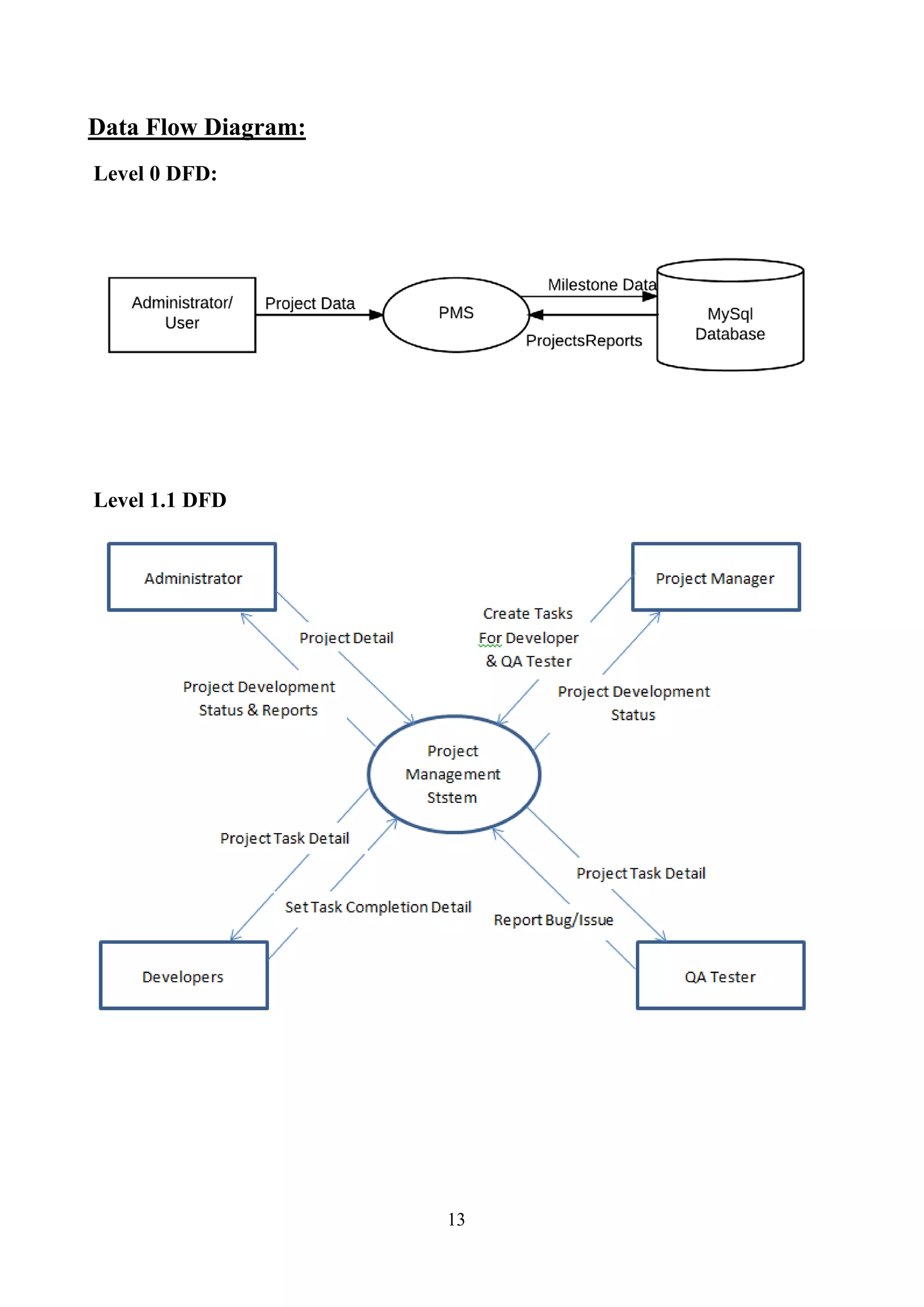
Data Flow Diagram:
Level 0 DFD:
Level 1.1 DFD
13
Level 1.2 DFD
14
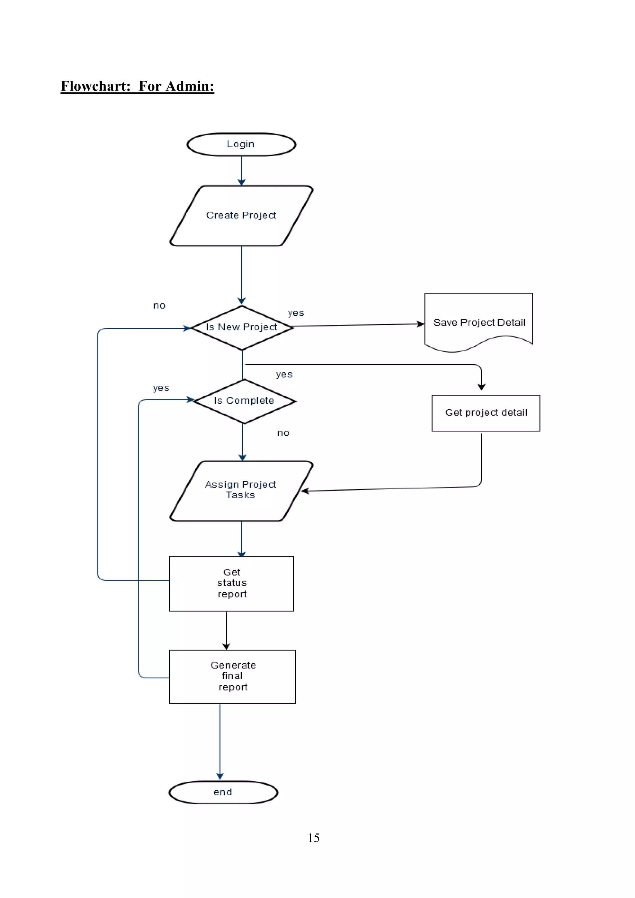
Flowchart: For Admin:
15
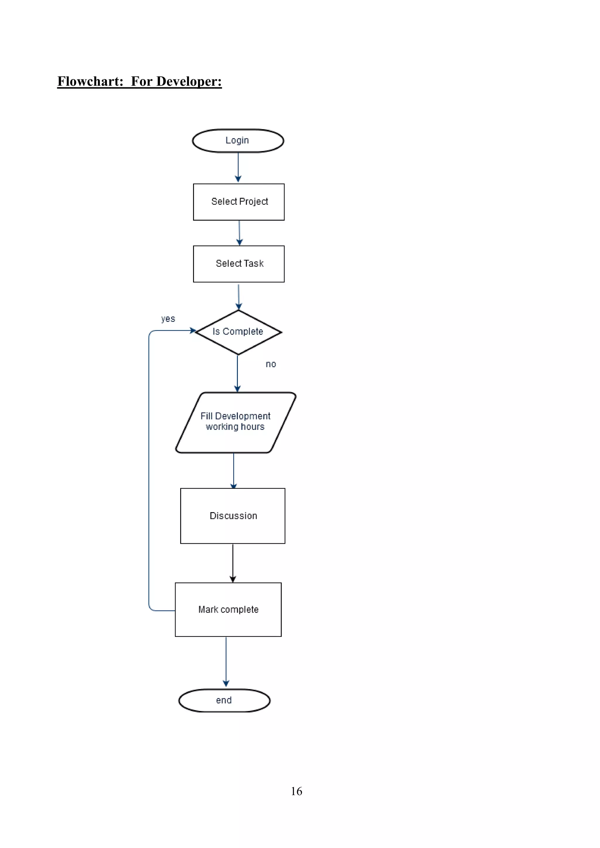
Flowchart: For Developer:
16
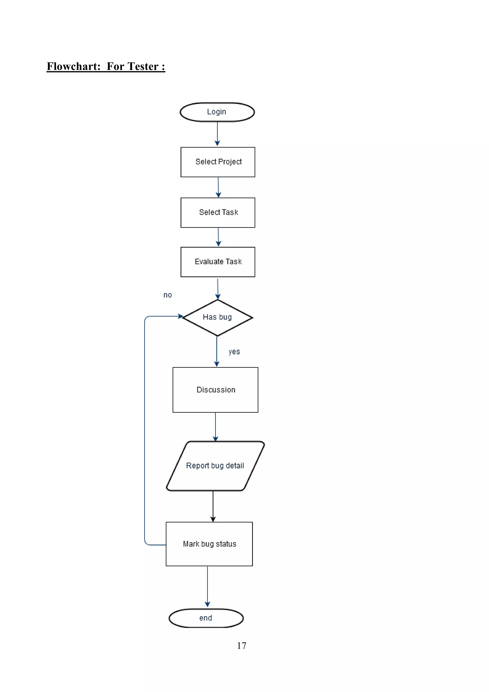
Flowchart: For Tester :
17
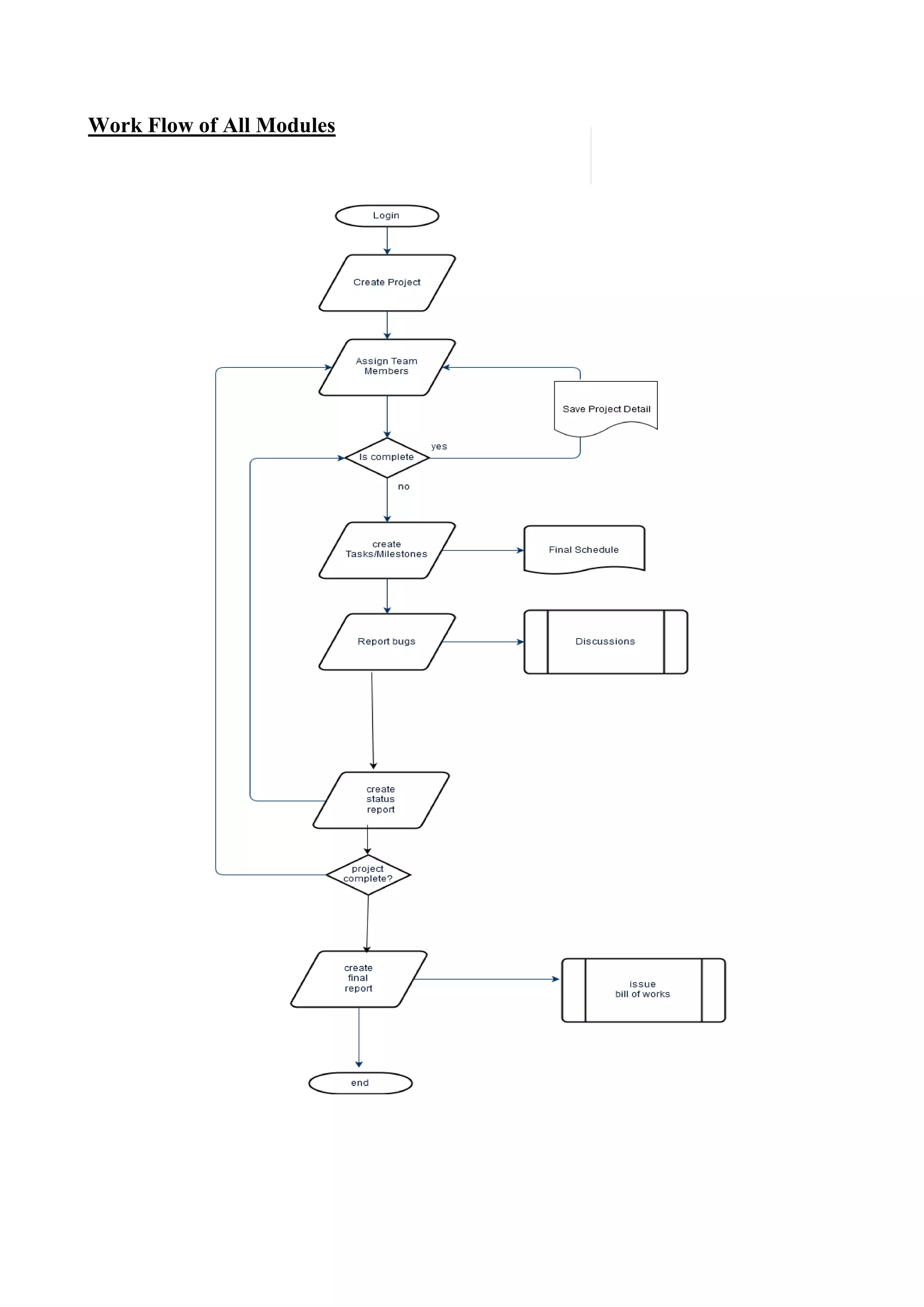
Work Flow of All Modules
SEQUENCE DIAGRAMS
Sequence Diagrams Represent the objects participating the interaction horizontally and time
vertically.
Sequence Diagram for Admin
Sequence Diagram for Project Manager
Admin
: Login :Create projects : Check Reports
Use url
Press login button
Press Create Account
Time
PM
: Login : Create Task : Evaluate Project
Get login page ()
Press login button ()
Press create accounts
button ()
Validate forms ()
: Assign Task
Validate forms ()
Assing Tasks
Time
19
Sequence Diagram for Developer
Sequence Diagram for QA Tester
Tester
: Login : Report Bugs : Revaluation bugs
Get login page ()
Press login button ()
Click Bug() button
Validate forms ()
Developer
: Login : Ge t Tasks
Get login page ()
Press login button ()
Press tasks button ()
Validate forms ()
: Complete Tasks : Change bug status
: Report Bugs
Time
Time
Validate forms ()
20
Data Dictionary
attachments
Column Type Null Default Links to
id (Primary) int(11) No
bind_type varchar(64) No
bind_id int(11) No 0
file varchar(255) Yes NULL
info varchar(255) Yes NULL
configuration
Column Type Null Default Links to
id (Primary) int(11) No
key varchar(255) No
value varchar(255) Yes NULL
departments
Column Type Null Default Links to
id (Primary) int(11) No
name varchar(64) No
sort_order int(11) Yes NULL
active tinyint(1) Yes NULL
users_id int(11) No 0 users -> id
discussions
Column Type Null Default Links to
id (Primary) int(11) No
projects_id int(11) No 0 projects -> id
users_id int(11) Yes NULL users -> id
discussions_status_id int(11) Yes NULL
discussions_statu
s -> id
name varchar(255) No
description text Yes NULL
assigned_to varchar(255) No
21
discussions_comments
Column Type Null Default Links to
id (Primary) int(11) No
discussions_id int(11) No 0 discussions -> id
users_id int(11) Yes NULL users -> id
discussions_status_id int(11) Yes NULL discussions_status -> id
description text Yes NULL
created_at datetime Yes NULL
events
Column Type Null Default Links to
event_id (Primary) int(11) No
event_name text No
start_date datetime No
end_date datetime No
details text No
users_id int(11) No 0 users -> id
extra_fields
Column Type Null Default Links to
id (Primary) int(11) No
name varchar(255) No
bind_type varchar(64) No
type varchar(64) Yes NULL
sort_order int(11) Yes 0
active tinyint(1) Yes NULL
display_in_list tinyint(1) Yes NULL
extra_fields_list
Column Type Null Default Links to
id (Primary) int(11) No
extra_fields_id int(11) No 0 extra_fields -> id
bind_id int(11) No 0
value text No
phases
Column Type Null Default Links to
id (Primary) int(11) No
name varchar(255) No
default_values text No
22
phases_status
Column Type Null Default Links to
id (Primary) int(11) No
name varchar(255) No
sort_order int(11) Yes 0
default_value tinyint(1) Yes NULL
active tinyint(1) Yes NULL
projects
Column Type Null Default Links to
id (Primary) int(11) No
projects_status_id int(11) Yes NULL
projects_status -
> id
projects_types_id int(11) Yes NULL
projects_types ->
id
created_by int(11) Yes NULL users -> id
name varchar(255) No
description text Yes NULL
team text Yes NULL
created_at datetime Yes NULL
order_tasks_by varchar(64) Yes NULL
projects_comments
Column Type Null Default Links to
id (Primary) int(11) No
projects_id int(11) No 0 projects -> id
created_by int(11) Yes NULL users -> id
description text Yes NULL
created_at datetime Yes NULL
projects_phases
Column Type Null Default Links to
id (Primary) int(11) No
projects_id int(11) No 0 projects -> id
phases_status_id int(11) Yes NULL
phases_status ->
id
name varchar(255) No
due_date date Yes NULL
23
projects_reports
Column Type Null Default Links to
id (Primary) int(11) No
users_id int(11) No 0 users -> id
name varchar(255) No
display_on_home tinyint(1) Yes NULL
projects_id text Yes NULL
projects_type_id text Yes NULL
projects_status_id text Yes NULL
in_team int(11) Yes NULL
sort_order int(11) Yes NULL
display_in_menu tinyint(1) Yes NULL
visible_on_home tinyint(1) Yes NULL
projects_status
Column Type Null Default Links to
id (Primary) int(11) No
name varchar(255) No
sort_order int(11) Yes 0
default_value tinyint(1) Yes NULL
active tinyint(1) Yes NULL
projects_types
Column Type Null Default Links to
id (Primary) int(11) No
name varchar(255) No
sort_order int(11) Yes 0
active tinyint(1) Yes NULL
tasks
Column Type Null Default Links to
id (Primary) int(11) No
projects_id int(11) No 0 projects -> id
tasks_status_id int(11) Yes NULL tasks_status -> id
tasks_priority_id int(11) Yes NULL tasks_priority -> id
tasks_type_id int(11) Yes NULL tasks_types -> id
tasks_label_id int(11) Yes NULL tasks_labels -> id
tasks_groups_id int(11) Yes NULL tasks_groups -> id
projects_phases_id int(11) Yes NULL projects_phases -> id
versions_id int(11) Yes NULL versions -> id
created_by int(11) Yes NULL users -> id
name varchar(255) No
24
description text Yes NULL
assigned_to varchar(255) Yes NULL
estimated_time float Yes NULL
due_date date Yes NULL
created_at datetime Yes NULL
tickets_id int(11) Yes NULL tickets -> id
closed_date date Yes NULL
discussion_id int(11) Yes NULL
start_date date Yes NULL
progress int(11) Yes NULL
tasks_comments
Column Type Null Default Links to
id (Primary) int(11) No
tasks_id int(11) No 0 tasks -> id
created_by int(11) Yes NULL users -> id
tasks_status_id int(11) Yes NULL tasks_status -> id
tasks_priority_id int(11) Yes NULL tasks_priority -> id
due_date date Yes NULL
worked_hours float Yes NULL
description text Yes NULL
created_at datetime Yes NULL
progress int(11) Yes NULL
tasks_groups
Column Type Null Default Links to
id (Primary) int(11) No
projects_id int(11) No 0 projects -> id
name varchar(255) No
tasks_labels
Column Type Null Default Links to
id (Primary) int(11) No
name varchar(255) No
sort_order int(11) Yes 0
default_value tinyint(1) Yes NULL
active tinyint(1) Yes NULL
25
tasks_priority
Column Type Null Default Links to
id (Primary) int(11) No
name varchar(255) No
icon varchar(64) Yes NULL
sort_order int(11) Yes NULL
default_value tinyint(1) Yes NULL
active tinyint(1) Yes NULL
tasks_status
Column Type Null Default Links to
id (Primary) int(11) No
name varchar(255) No
group varchar(64) No
sort_order int(11) Yes 0
default_value tinyint(1) Yes NULL
active tinyint(1) Yes NULL
tasks_types
Column Type Null Default Links to
id (Primary) int(11) No
name varchar(255) No
sort_order int(11) Yes 0
default_value tinyint(1) Yes NULL
active tinyint(1) Yes NULL
tickets
Column Type Null Default Links to
id (Primary) int(11) No
departments_id int(11) Yes NULL departments -> id
tickets_types_id int(11) Yes NULL tickets_types -> id
tickets_status_id int(11) Yes NULL tickets_status -> id
name varchar(255) No
description text Yes NULL
users_id int(11) No 0 users -> id
projects_id int(11) No 0 projects -> id
created_at datetime Yes NULL
26
tickets_comments
Column Type Null Default Links to
id (Primary) int(11) No
description text Yes NULL
created_at timestamp Yes NULL
tickets_id int(11) No 0 tickets -> id
users_id int(11) Yes NULL users -> id
tickets_status_id int(11) Yes NULL tickets_status -> id
tickets_reports
Column Type Null Default Links to
id (Primary) int(11) No
users_id int(11) No 0 users -> id
name varchar(255) No
display_on_home tinyint(1) Yes NULL
projects_id text Yes NULL
projects_type_id text Yes NULL
projects_status_id text Yes NULL
departments_id text Yes NULL
tickets_types_id text Yes NULL
tickets_status_id text Yes NULL
sort_order int(11) Yes NULL
tickets_status
Column Type Null Default Links to
id (Primary) int(11) No
name varchar(255) No
group varchar(64) Yes NULL
sort_order int(11) Yes NULL
default_value int(11) Yes NULL
active char(1) Yes NULL
tickets_types
Column Type Null Default Links to
id (Primary) int(11) No
name varchar(255) No
sort_order int(11) Yes NULL
active char(1) Yes NULL
27
user_reports
Column Type Null Default Links to
id (Primary) int(11) No
users_id int(11) No 0 users -> id
name varchar(255) No
display_on_home tinyint(1) Yes NULL
projects_id text Yes NULL
projects_type_id text Yes NULL
projects_status_id text Yes NULL
assigned_to text Yes NULL
tasks_status_id text Yes NULL
tasks_type_id text Yes NULL
tasks_label_id text Yes NULL
due_date_from date Yes NULL
due_date_to date Yes NULL
created_from date Yes NULL
created_to date Yes NULL
closed_from date Yes NULL
closed_to date Yes NULL
sort_order int(11) Yes NULL
users
Column Type Null Default Links to
id (Primary) int(11) No
users_group_id int(11) Yes NULL users_groups -> id
name varchar(255) No
photo varchar(64) Yes NULL
email varchar(255) No
culture varchar(5) Yes NULL
password varchar(64) No
active tinyint(1) Yes NULL
skin varchar(64) Yes NULL
28
users_groups
Column Type Null Default Links to
id (Primary) int(11) No
name varchar(255) No
allow_view_all tinyint(1) Yes NULL
allow_manage_projects tinyint(1) Yes NULL
allow_manage_tasks tinyint(1) Yes NULL
allow_manage_tickets tinyint(1) Yes NULL
allow_manage_users tinyint(1) Yes NULL
allow_manage_configuration tinyint(1) Yes NULL
allow_manage_tasks_viewonly tinyint(1) Yes NULL
allow_manage_discussions tinyint(1) Yes NULL
allow_manage_discussions_viewonly tinyint(1) Yes NULL
versions
Column Type Null Default Links to
id (Primary) int(11) No
projects_id int(11) No 0 projects -> id
versions_status_id int(11) Yes NULL versions_status -> id
name varchar(255) No
description text Yes NULL
due_date date Yes NULL
versions_status
Column Type Null Default Links to
id (Primary) int(11) No
name varchar(255) No
sort_order int(11) Yes 0
default_value tinyint(1) Yes NULL
active tinyint(1) Yes NULL
29
30
Data Dictionary
Gantt Chart :
1. Phase I -
31
2. Phase II
32
BIBLIOGRAPHY
• FOR DEPLOYMENT AND PACKING ON SERVER
http://www.tecmint.com/centos-7-installation/
• FOR Mysql & Cakephp & PHP
https://www.mysql.com/
http://php.net/manual/en/getting-started.php
https://cakephp.org/
• FOR REQUIREMENT ANALYSIS
www.business2community.com
33

Ignou MCA 6th Semester Synopsis

  • 1.
    IGNOU, MAIDAN GARHI,NEW DELHI – 110 068 II. PROFORMA FOR THE APPROVAL OF MCA PROJECT PROPOSAL (MCSP-060) (Note: All entries of the proforma of approval should be filled up with appropriate and complete information. Incomplete proforma of approval in any respect will be summarily rejected.) Enrolment No.: 148565807 Study Centre: 2321 Regional Centre: Jodhpur RC Code : 88 E-mail: hiteshjangid19@gmail.com Mobile/Tel No.: 773776914 1. Name and Address of the Student : Hitesh Jangid, Addr : C- 270 Pal Shilp Gram RIICO Indus. Jodhpur, Rajasthan 342008 2. Title of the Project : Project Management System 3. Name and Address of the Guide : ………………………….......................................................... ………………..……………………………………………… Ph.D* M.Tech.* B.E*/B.Tech.* MCA M.Sc.* 4. Educational Qualification of the Guide (Attach bio-data also) (*in Computer Science / IT only) 5. Working / Teaching experience of the Guide** : ………………………………………………………………. (**Note: At any given point of time, a guide should not provide guidance for more than 5 MCA students of IGNOU) 6. Software used in the Project : Xampp, Sulime Text. 7. If already pursued BCA/BIT from IGNOU, mention the title of the project (CS-76) & the s/w used : ………………………………………………………. 8. Project title of the Mini Project (MCS-044) & the s/w used : Student Management System (Xampp, Sulime Text) 9. Is this your first submission? Yes No Signature of the Student Signature of the Guide Date: Date: For Office Use Only Name:…………………………….............. ……………………………………………. Signature, Designation, Stamp of the Project Proposal Evaluator Approved Not Approved Date: ……………………. Project Proposal No :………………….. (for office use only) Suggestions for reformulating the Project: *
  • 2.
  • 3.
    INTRODUCTION & OBJECTIVESOF THE PROJECT Project management nowadays is regarded as a very high priority as all companies or organisations, whether small or large, are at one time or another involved in implementing new undertakings, innovations and changes etc. – projects! These projects may be individually diverse, however over time, some tools, management techniques and problem-solving approaches have proven themselves to be more rewarding than others in bringing projects to a successful end. The key to a successful project is in the planning. Creating a project plan is the first thing that should do when undertaking any project. Project management software has the capacity to help plan, organize, and manage resource tools and develop resource estimates. Depending on the sophistication of the software, it can manage estimation and planning, scheduling, cost control and budget management, resource allocation, collaboration software, communication, decision-making, quality management and documentation or administration systems While project management software can be a necessary and helpful addition to an organization that is working with complex reporting or product development, there are distinct advantages and disadvantages of the software. Knowing the extent of the organization’s requirements is the first step in making sure that project management software is a good fit, followed by a careful evaluation of whether there are more benefits than drawbacks to incorporating project management software on a project by project basis. Problem Definition In software companies a common problem in project management is a difficulty with both viewing and understanding large amounts of fluctuating project data. To tackle this, some project management software utilizes information visualization, so that users can more easily find, analyze and make changes to their data. To avoid information overload, the visualization mantra of “overview first, zoom and filter, then details on demand” is often followed. 5
  • 4.
    Existing System • Mostlycompanies still practicing in MS-Excel for scheduling & milestone alignment to the team members. • Project team members maintain the status of their assinged task on their individual desk. • On demand reporting is prepare by collecting status information from individuals and printed or softcopy submitted to relavent authority. • Risk of mismanagement and of data when the project is under development. • Spread sheet files are maintained on individual’s desktop or on google doc which share among all team members for editing, it may cause untracked. • Report generations on ad-hoc basis are not possible. • Less Security. Proposed System Proposed system is web based maangement application tool, which can be implement at local server (intranet) & accessible over the interenet by configuration with a public IP address. Advantages 1. User friendliness will be provided in the application with various controls. 2. The system makes the overall project management much easier and flexible. 3. Readily upload the latest updates, allows user to download the alerts by clicking the url. 4. It provides high level of security with different level of authentication. 5. Decision making process would be greatly enhanced because of faster processing of information since data collection from information available on computer takes much less time then manual system. 6. Allocating of sample results becomes much faster because at a time the user can see the records of last years. 7. Establish a end to end communication between Administrative level, management level & processing level. 6
  • 5.
    Distinct Features: 1. Reflectthe accurate status of the master palans, projects and tasks (milestones) at any instance of time. 2. Ease the work of project leader and reviewer. 3. Easy to defin task dependency. 4. Customized security allows to creat eteam hierarchy (user role based) with different levels of credentials 5. Enhance communication among team members using integrated emails and file sharing. 6. Alert team members before the task due.including calander feature so that every team member checks their upcoming schedules. 7. Scheduling creation by project manager. Align team member into the task of on going projects. 8. Bug reporting interface for QA testers, to intemates developers about the bug with its description. PMS System Architecture 7
  • 6.
    CATEGORY OF THEPROJECT • The project has been planned to be having the view of web architecture, with centralized storage of the database. The application for the storage of the data has been planned. Using the constructs of MySQL Server and all the user interfaces has been designed using the PHP framework. • The database connectivity is planned using the “DBO Connection”, so that any future database environment change won’t affect the system working. The standards of security and data protective mechanism have been given a big choice for proper usage. • The application takes care of different modules and their associated reports, which are produced as per the applicable strategies and standards those are put forwarded by the administrative. • The specification has been normalized up to 3NF to eliminate all the anomalies that may arise due to the database transaction that are executed by the general users and the organizational administration. The user interfaces are browser specific to give distributed accessibility for the overall system. The internal database has been selected as MySQL server. • The basic constructs of table spaces, clusters and indexes have been exploited to provide higher consistency and reliability for the data storage. The MySQL dbms was a choice as it provides the constructs of high-level reliability and security. The total front end was dominated using the Php framework. At all proper levels high care was taken to check that the system manages the data consistency with proper business rules or validations. • The database connectivity & authorization was crosschecked at all the relevant stages. The user level accessibility has been restricted into role base. So that only releavent role actions can be perform by end user. 8
  • 7.
    OVERVIEW OF THESYSTEM • Project: It will use to configure User access to Projects. Users can have: view only access, view own only or full access. In addition, you can create Project Roles so that assigned Users can have access on specific Projects. User can also upload the concern document such as SRS & UAT documents. User can do search in the list of assinged projects & also export the detail in CSV or TXT formats. User will get email notification when ever they include in the project. • Tasks: It will allow to project manager of align proejct to configure user access for tasks. They can create tasks and update them either extend date or close on complete. User can have view only access or view only own or full access.it means user can view items where he is assigned only and can't manage it. So user will see projects where he is in team, will see tasks where he is assigned to, will see tickets with his department only and will see discussion where he is assigned to. It will allow to configure task status, types (development, testing, R&D etc.) and priorities. • Bug Tickets: In testing phase, the bugs are reported to the developers of that project. It include the bug id, bug description, working scenario, runnig status (on hold, closed, duplicate, reopen etc.) and screenshot attachment. The bug list to developer in under their particular project. Both developer & tester can create comments for tickets. • Users: In PMS users are employee of the company. We can create unlimited users. Each user has to be assigned to a user group. User groups help control user rights by separating users into groups with different rights.Read more about user rights.Users have extra fields and you can also create custom extra fields for each user group.There is option to send email to users groups which allows to you to select one ore more user groups. • Discussions: This will to configure user access for discussions. User can have view only access or view only own or full access. Projects discusssions comments allows user to add comments for discussions. In this user can also send attachments belong to the on going discussions. User can add unlimited 9
  • 8.
    attachments to discussion.In Discussions list filters, user can filter discussions by status, type, group, assigned to fields and all other fields that discussions have. • Report : This section will contain multiple reports belong to various modules, here following reports will be manage :  Projects Reports  Tasks reports  Tickets reports  Discussions reports  Time Tracking & Time Report  Gantt Chart 10
  • 9.
    HARDWARE & SOFTWAREREQUIREMENTS LANGUAGES USED IN DEVELOPMENT:  Cakephp 3.2 Framework  HTML (Hyper Text Markup Language)  CSS (Cascading Style Sheet)  Javascript & jquery libraries DATABASE USED IN DEVELOPMENT (BACK END)  Mysql 5.7 SERVER REQUIREMENT  HP ML10 Server Gen9 HARDWARE REQUIREMENTS:  Intel Xeon E3-1225v5  RAM 4 GB Recommended  HDD 20 GB Hard Disk Space and Above DEVELOPMENT ENVIRONMENT  WINDOWS 10 Operating System DEVELOPMENT ENVIRONMENT  WINDOWS 10 Operating System SOFTWARE REQUIREMENTS:  Sublime text  Sqlyog Ultimate 12  Xampp/Wamp with apache 2, mysql 5.7 & php 5.6 or above. 11
  • 10.
    Web Browser:  InternetExplorer 10 Or Above  Mozilla Firefox 42+  Google Chrome 39+ DATA FLOW A dataflow network is a network of concurrently executing processes or automata that can communicate by sending data over channels. Context Diagram PMS Reports Projects Tickets Discussions Tasks Database Users Configuration 12
  • 11.
    Data Flow Diagram: Level0 DFD: Level 1.1 DFD 13
  • 12.
  • 13.
  • 14.
  • 15.
  • 16.
    Work Flow ofAll Modules
  • 17.
    SEQUENCE DIAGRAMS Sequence DiagramsRepresent the objects participating the interaction horizontally and time vertically. Sequence Diagram for Admin Sequence Diagram for Project Manager Admin : Login :Create projects : Check Reports Use url Press login button Press Create Account Time PM : Login : Create Task : Evaluate Project Get login page () Press login button () Press create accounts button () Validate forms () : Assign Task Validate forms () Assing Tasks Time 19
  • 18.
    Sequence Diagram forDeveloper Sequence Diagram for QA Tester Tester : Login : Report Bugs : Revaluation bugs Get login page () Press login button () Click Bug() button Validate forms () Developer : Login : Ge t Tasks Get login page () Press login button () Press tasks button () Validate forms () : Complete Tasks : Change bug status : Report Bugs Time Time Validate forms () 20
  • 19.
    Data Dictionary attachments Column TypeNull Default Links to id (Primary) int(11) No bind_type varchar(64) No bind_id int(11) No 0 file varchar(255) Yes NULL info varchar(255) Yes NULL configuration Column Type Null Default Links to id (Primary) int(11) No key varchar(255) No value varchar(255) Yes NULL departments Column Type Null Default Links to id (Primary) int(11) No name varchar(64) No sort_order int(11) Yes NULL active tinyint(1) Yes NULL users_id int(11) No 0 users -> id discussions Column Type Null Default Links to id (Primary) int(11) No projects_id int(11) No 0 projects -> id users_id int(11) Yes NULL users -> id discussions_status_id int(11) Yes NULL discussions_statu s -> id name varchar(255) No description text Yes NULL assigned_to varchar(255) No 21
  • 20.
    discussions_comments Column Type NullDefault Links to id (Primary) int(11) No discussions_id int(11) No 0 discussions -> id users_id int(11) Yes NULL users -> id discussions_status_id int(11) Yes NULL discussions_status -> id description text Yes NULL created_at datetime Yes NULL events Column Type Null Default Links to event_id (Primary) int(11) No event_name text No start_date datetime No end_date datetime No details text No users_id int(11) No 0 users -> id extra_fields Column Type Null Default Links to id (Primary) int(11) No name varchar(255) No bind_type varchar(64) No type varchar(64) Yes NULL sort_order int(11) Yes 0 active tinyint(1) Yes NULL display_in_list tinyint(1) Yes NULL extra_fields_list Column Type Null Default Links to id (Primary) int(11) No extra_fields_id int(11) No 0 extra_fields -> id bind_id int(11) No 0 value text No phases Column Type Null Default Links to id (Primary) int(11) No name varchar(255) No default_values text No 22
  • 21.
    phases_status Column Type NullDefault Links to id (Primary) int(11) No name varchar(255) No sort_order int(11) Yes 0 default_value tinyint(1) Yes NULL active tinyint(1) Yes NULL projects Column Type Null Default Links to id (Primary) int(11) No projects_status_id int(11) Yes NULL projects_status - > id projects_types_id int(11) Yes NULL projects_types -> id created_by int(11) Yes NULL users -> id name varchar(255) No description text Yes NULL team text Yes NULL created_at datetime Yes NULL order_tasks_by varchar(64) Yes NULL projects_comments Column Type Null Default Links to id (Primary) int(11) No projects_id int(11) No 0 projects -> id created_by int(11) Yes NULL users -> id description text Yes NULL created_at datetime Yes NULL projects_phases Column Type Null Default Links to id (Primary) int(11) No projects_id int(11) No 0 projects -> id phases_status_id int(11) Yes NULL phases_status -> id name varchar(255) No due_date date Yes NULL 23
  • 22.
    projects_reports Column Type NullDefault Links to id (Primary) int(11) No users_id int(11) No 0 users -> id name varchar(255) No display_on_home tinyint(1) Yes NULL projects_id text Yes NULL projects_type_id text Yes NULL projects_status_id text Yes NULL in_team int(11) Yes NULL sort_order int(11) Yes NULL display_in_menu tinyint(1) Yes NULL visible_on_home tinyint(1) Yes NULL projects_status Column Type Null Default Links to id (Primary) int(11) No name varchar(255) No sort_order int(11) Yes 0 default_value tinyint(1) Yes NULL active tinyint(1) Yes NULL projects_types Column Type Null Default Links to id (Primary) int(11) No name varchar(255) No sort_order int(11) Yes 0 active tinyint(1) Yes NULL tasks Column Type Null Default Links to id (Primary) int(11) No projects_id int(11) No 0 projects -> id tasks_status_id int(11) Yes NULL tasks_status -> id tasks_priority_id int(11) Yes NULL tasks_priority -> id tasks_type_id int(11) Yes NULL tasks_types -> id tasks_label_id int(11) Yes NULL tasks_labels -> id tasks_groups_id int(11) Yes NULL tasks_groups -> id projects_phases_id int(11) Yes NULL projects_phases -> id versions_id int(11) Yes NULL versions -> id created_by int(11) Yes NULL users -> id name varchar(255) No 24
  • 23.
    description text YesNULL assigned_to varchar(255) Yes NULL estimated_time float Yes NULL due_date date Yes NULL created_at datetime Yes NULL tickets_id int(11) Yes NULL tickets -> id closed_date date Yes NULL discussion_id int(11) Yes NULL start_date date Yes NULL progress int(11) Yes NULL tasks_comments Column Type Null Default Links to id (Primary) int(11) No tasks_id int(11) No 0 tasks -> id created_by int(11) Yes NULL users -> id tasks_status_id int(11) Yes NULL tasks_status -> id tasks_priority_id int(11) Yes NULL tasks_priority -> id due_date date Yes NULL worked_hours float Yes NULL description text Yes NULL created_at datetime Yes NULL progress int(11) Yes NULL tasks_groups Column Type Null Default Links to id (Primary) int(11) No projects_id int(11) No 0 projects -> id name varchar(255) No tasks_labels Column Type Null Default Links to id (Primary) int(11) No name varchar(255) No sort_order int(11) Yes 0 default_value tinyint(1) Yes NULL active tinyint(1) Yes NULL 25
  • 24.
    tasks_priority Column Type NullDefault Links to id (Primary) int(11) No name varchar(255) No icon varchar(64) Yes NULL sort_order int(11) Yes NULL default_value tinyint(1) Yes NULL active tinyint(1) Yes NULL tasks_status Column Type Null Default Links to id (Primary) int(11) No name varchar(255) No group varchar(64) No sort_order int(11) Yes 0 default_value tinyint(1) Yes NULL active tinyint(1) Yes NULL tasks_types Column Type Null Default Links to id (Primary) int(11) No name varchar(255) No sort_order int(11) Yes 0 default_value tinyint(1) Yes NULL active tinyint(1) Yes NULL tickets Column Type Null Default Links to id (Primary) int(11) No departments_id int(11) Yes NULL departments -> id tickets_types_id int(11) Yes NULL tickets_types -> id tickets_status_id int(11) Yes NULL tickets_status -> id name varchar(255) No description text Yes NULL users_id int(11) No 0 users -> id projects_id int(11) No 0 projects -> id created_at datetime Yes NULL 26
  • 25.
    tickets_comments Column Type NullDefault Links to id (Primary) int(11) No description text Yes NULL created_at timestamp Yes NULL tickets_id int(11) No 0 tickets -> id users_id int(11) Yes NULL users -> id tickets_status_id int(11) Yes NULL tickets_status -> id tickets_reports Column Type Null Default Links to id (Primary) int(11) No users_id int(11) No 0 users -> id name varchar(255) No display_on_home tinyint(1) Yes NULL projects_id text Yes NULL projects_type_id text Yes NULL projects_status_id text Yes NULL departments_id text Yes NULL tickets_types_id text Yes NULL tickets_status_id text Yes NULL sort_order int(11) Yes NULL tickets_status Column Type Null Default Links to id (Primary) int(11) No name varchar(255) No group varchar(64) Yes NULL sort_order int(11) Yes NULL default_value int(11) Yes NULL active char(1) Yes NULL tickets_types Column Type Null Default Links to id (Primary) int(11) No name varchar(255) No sort_order int(11) Yes NULL active char(1) Yes NULL 27
  • 26.
    user_reports Column Type NullDefault Links to id (Primary) int(11) No users_id int(11) No 0 users -> id name varchar(255) No display_on_home tinyint(1) Yes NULL projects_id text Yes NULL projects_type_id text Yes NULL projects_status_id text Yes NULL assigned_to text Yes NULL tasks_status_id text Yes NULL tasks_type_id text Yes NULL tasks_label_id text Yes NULL due_date_from date Yes NULL due_date_to date Yes NULL created_from date Yes NULL created_to date Yes NULL closed_from date Yes NULL closed_to date Yes NULL sort_order int(11) Yes NULL users Column Type Null Default Links to id (Primary) int(11) No users_group_id int(11) Yes NULL users_groups -> id name varchar(255) No photo varchar(64) Yes NULL email varchar(255) No culture varchar(5) Yes NULL password varchar(64) No active tinyint(1) Yes NULL skin varchar(64) Yes NULL 28
  • 27.
    users_groups Column Type NullDefault Links to id (Primary) int(11) No name varchar(255) No allow_view_all tinyint(1) Yes NULL allow_manage_projects tinyint(1) Yes NULL allow_manage_tasks tinyint(1) Yes NULL allow_manage_tickets tinyint(1) Yes NULL allow_manage_users tinyint(1) Yes NULL allow_manage_configuration tinyint(1) Yes NULL allow_manage_tasks_viewonly tinyint(1) Yes NULL allow_manage_discussions tinyint(1) Yes NULL allow_manage_discussions_viewonly tinyint(1) Yes NULL versions Column Type Null Default Links to id (Primary) int(11) No projects_id int(11) No 0 projects -> id versions_status_id int(11) Yes NULL versions_status -> id name varchar(255) No description text Yes NULL due_date date Yes NULL versions_status Column Type Null Default Links to id (Primary) int(11) No name varchar(255) No sort_order int(11) Yes 0 default_value tinyint(1) Yes NULL active tinyint(1) Yes NULL 29
  • 28.
  • 29.
    Gantt Chart : 1.Phase I - 31
  • 30.
  • 31.
    BIBLIOGRAPHY • FOR DEPLOYMENTAND PACKING ON SERVER http://www.tecmint.com/centos-7-installation/ • FOR Mysql & Cakephp & PHP https://www.mysql.com/ http://php.net/manual/en/getting-started.php https://cakephp.org/ • FOR REQUIREMENT ANALYSIS www.business2community.com 33