`
A REPORT
Submitted in partial fulfilment of requirements to
ACHARYA NAGARJUNA UNIVERSITY
For the completion of
CS 361-Mini Project Lab guided by
N.USHARANI B.Tech, M.Tech(Ph.d) and
D.BHARGAVI B.Tech., M.Tech.,
Project done by:
D.SURYA TEJA (y14cs3211)
DEPARTMENTOF COMPUTER SCIENCE AND ENGINEERING
ANU COLLEGE OF ENGINEERING AND TECHNILOGY
NAGARJUNA NAGAR: GUNTUR
2016-2017
DEPARTMENTOF COMPUTER SCIENCE AND ENGINEERING
ANU COLLEGE OF ENGINEERING AND TECHNOLOGY
NAGAGJUNA NAGAR:GUNTUR
2016-2017
CERTIFICATE
This is to certify the project entitled “PLACEMENT
MANAGEMENT SYSTEM” is the bona field Work of
N.USHARANI(Y14CS3234),D.BHARGAVI(Y14CS3210),
D.SURYA TEJA(Y14CS3211) who carried out the work
under our supervision, and submitted in partial
fulfilment of the requirements for the work done in CS -
361 Mini Project Lab, during the year 2016-2017.
Lecturer in change External Examiner Head of the dept.
ACKNOWLEDGEMENT:
The successful completion of any task would be incomplete
without a proper suggestion, guidance and environment.
Combination of these 3 factors act like backbone to our “PLACEMENT
MANAGEMENT SYSTEM” project.
We express our sincere thanks to our in-charge Mr SATISH
KUMAR, Asst. prof in Computer Science and Engineering for timely
help, guidance and providing us with most essential material
required for the completion of this report.
We are grandly indebted to our professor and HOD, dept., of
Computer Science and Information Technology Engineering Prof E.
Srinivas Reddy for his valuable suggestions during our course period.
We would be thankful to all teaching and non-teaching staff of
the department of Computer Science and Information Technology
Engineering for cooperation given for the successful completion of
project.
We regard our sincere thanks to our principal, Prof E. Srinivas
Reddy for providing support and stimulating environment. We would
like to express our gratitude to the management of ANU collage of
engineering and technology for providing us with a pleasant
Environment and Excellent lab facility.
N.USHA RANI (Y14CS3234)
D.BHARGAVI (Y14CS3210)
D.SURYA TEJA (Y14CS3211)
CONTENTS:
1.Problem Statement.
2.Identification of Actors.
3.Identification of Use Cases and sub use cases.
4.Relationships.
5.Flow of Events.
6.Construction of Use Cases diagram.
7.Build a business process model using Activity
diagram.
8.Identification of Analysis classes.
9.Construction of Sequence diagrams.
10. Construction of collaborationdiagrams.
11. Identification of attributes and methods of
classes.
12. Identification of relationshipamong classes.
13. Analyzing the object behaviour by construction
UML state chart diagram.
14. Construction of UML static Class diagram.
15. Component diagram.
16. Deploymentdiagram.
1.PROBLEM STATEMENT
The project named “PLACEMENT MANAGEMENT SYSTEM”, a
student/company information system is a web based system project
is developed on the basis of “III cell” being presently used in the
University for storing and retrieving the information of students and
companies who are registered in III cell.
The III cell maintains a large database of students where in all
the information of student including the personal records and the
academic information in term of the SPI and PPI is stored and
company information including profile of company eligibility criteria
and facilities it provide etc. the software retrieves this data and
displays as per the user requirements.
2.IDENTIFICATION OF ACTORS
Actors represents system users they helped delimite the system and
give a clear picture of what the system should do. It is important to
node that an actor interacts with, but has no control over the use
cases.
An actor is someone or something that:
1. Interacts with or uses the system
2. Provides the input to & receive information from the system
3. Is external to the system and has no control over the use cases
An actor can be represent as shown below:
The following question should be answered to identify actors:
1. Who is using the system? Or, who is affected by the system?
Or, which groups need help from the system to perform a task?
2. Who affects the system? Or, which user groups are needed by
the system to perform its functions? These functions can be
both main functions and secondary functions.
3. What problems does this application solve?
4. And, finally how do users use the system(use case)? What are
they using with the system?
Actors identified are:
Student: those who register in placement management system in
online
Recruiter: He checks the who register in online placement system
and submit the information to the admin.
Admin: he controls the actions on both students and teachers
records
Student: those who register in placement management system in
online
3.IDENTIFICATION OF USECASES-SUBUSECASES
In its simplest form a use case can be described as a
specific way of using the system from a user’s perspective.
A more detailed description might characterize a use case as:
1. A pattern of behaviour the system exhibits
2. A sequence of related transactions performed by an actor and
the system
3. Delivering something of value to the actor
Use case provides a mean to:
1. capture system requirements
2. Communicate with the end users and domain experts
3. Test the system
Use cases are the best discovered by examining the
actors and defining what the actor will be able to do with the
system. since all needs of a system typicallycannot be
covered in one use case, it is usual to have a collectionof use
cases. Together this use case collection specifies all ways of
using the system.
Use cases are the best discovered by examining the actors
and defining what the actor will be able to do with the
system. since all needs of a system typicallycannot be
covered in one use case, it is usual to have a collectionof use
cases. Together this use case collectionspecifies all ways of
using the system.
UML notation for the use- case:
The followingquestions are to be answered to identify the
use cases:
1. What are the tasks of each actor?
2. Will any actor create, store,change,remove,or read
informationin the system?
3. What use cases will store, change,remove or read this
information?
4. Will any actor need to inform the system about sudden
external changes?
5. Does any actor need to be performing about certain
occurrences in the system?
6. What use cases will support and maintainthe system?
7. Can all functionalrequirements be performed by the use
cases?
Use cases identified are:
Registration: TO access all placementsone should get
registration.
Validation:This use case is performed by the student,
recruiter during registration and checked by the admin
from data base for the validationof the information
4.RELATIONSHIPS USED
These are the building blocks of object oriented
programming and very basic stuff. But still for some,
these terms look like Latin and Greek. Just wanted to
refresh these terms and explain in simpler terms.
Association
Association is a relationship between two objects. In
other words, association defines the multiplicity between
objects. You may be aware of one-to-one, one-to-many,
many-to-one, many-to-many all these words define an
association between objects. Composition is a special
form of aggregation.
Aggregation
Aggregation is a special case of association. A
directional association between objects. When an object
‘has-a’ another object, then you have got an aggregation
between them. Direction between them specified which
object contains the other object. Aggregation is also
called a “Has-a” relationship.
Composition
Composition is a special case of aggregation. In a more
specific manner, a restricted aggregation is called
composition. When an object contains the other object, if
the contained object cannot exist without the existence
of container object, then it is called composition.
Generalization
Generalization uses a “is-a” relationship from a
specialization to the generalization class. Common
structure and behaviour are used from the specializtion
to the generalized class. Why I take the term inheritance
is, you can relate this term very well. Generalization is
also called a “Is-a” relationship.
Realization
Realization is a relationship between the blueprint class
and the object containing its respective implementation
level details. This object is said to realize the blueprint
class. In other words, you can understand this as the
relationship between the interface and the implementing
class.
Dependency
Change in structure or behaviour of a class affects the
other related class, then there is a dependency between
those two classes. It need not be the same vice-versa.
When one class contains the other class it this happens.
4.FLOW OF EVENTS
A flow of events is a sequence of transactions
performed by the system. They typicallycontain very detailed
information,written in terms of what the system should do,
not how the system should do, not how the system
accomplishes the task. Flow of events are created as separate
files or documentsin your favourite text editorand then
attached or linked to a usecase using the files tab of model
elements.
FLOW OF EVENTS SHOULD BE INCLUDING:
1. When and how the usecase starts and ends
2. Usecase/actor interations
3. Data needed by the usecase
4. Normal sequence of events for the usecase
5.Alternate or exceptionalflows
4.CONSTRUCTION OF USECASE DIAGRAMS
Usecase diagrams depict system behaviour. These
diagrams present a high level view of how the system is used as
viewed from an outsider’s perspective. Ause case diagram may
depict all or some of the usecases of a system.
A usecase diagram can contain:
1. .Actor(“things” outside the system)
2. .Usecase(system boundaries identifying what the system
should do)
3. .Interations or relationships between actors and usecases in
the system including the associations,dependicies,and a
generalization.
BUILD A BUSINESS PROCESS MODEL USING ACTIVITY
DIAGRAM:
An activity diagram shows the flow from one activity to
another activity
An activity diagram represents overview of the entire
model
Activity diagram following states are exists:
Start state
Final state
Start state is the begging state of model, final state
terminates the model
Action state: It is a state that exists in activity diagram
& which is atomic
Usecase diagram for placement
management system:
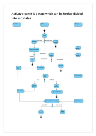
Activity state:It is a state which can be further divided
into sub states
7.IDENTIFICATION OF ANALYSIS CLASSSES:
A class is a description of a set of objects that share common
attributes, relationships
In order to implement the modelswe have to identify the 4
classes that are needed
Classes identifiedare:
a. Student detailsclass
b. Admin class
c. recruiter class
d. parent detailsclass
e. Search class
f. Login class
g. student data base
8.CONSTRUCTION OF SEQUENCE DIAGRAM:
A sequence diagram is a graphical view of scenario that shows
object interaction in a time –based sequence what happens first,
what happens next.
Sequence diagram has two dimensions: the vertical line is called the
objects lifeline. The lifeline represents the objects existence during
the interaction
Sequence diagram is one of the interactiondiagrams that
exist in UML. Sequence diagram represents the timing order
of message that are communicated between objects that
exist in model
Objects that are used in model
1. Student
2. Admin
3. Recruiter
4. Database
Sequence diagram for placement
management system:
9.CONSTRUCTION OF COLLOBORATION
DIAGRAM:
Collaboration diagramis the one of the interaction
diagram. It organizes the objects that participatein
interactions.
Collaborationdiagram consists a path of communication
and it has sequence number, to indicatethe order of money.
10.CONSTRUCTION OF UML STATE CHART
DIAGRAM:
State chart diagrams model the dynamic behaviour of
individual classes or any other kind of objects.they show be
sequence of states that an object goes through, the events that
causes a transition from one state to another.and the actions that
result from a state change.
State chart diagrams are closely related to activity diagrams.the
main difference between the two diagrams is state chart diagrams or
static sentric,while activity diagramsare activity sentric. A state chart
diagram typically used to model the discrite stages of an object’s
lifetime,where as an activity diagram better suited to model the
sequence of activities in a process. Each state represents a named
condition during the life of an object during which it satisfies some
conditions or waits for some events. A state chart diagrams typically
contains one state chart and multiple end states.Transitions
connected the various states on the diagram.
State chart diagram for online placement system:
11.Construction of static class diagram:
A class is a picture for describing generic description of
possible system. Classdiagrams or collaborationare
alternativerepresentation of object models. A class diagram
contains classes and an object diagram contains objects, but
it is possible to mix classes and objects when dealingwith
variouskinds of Meta data, so the separation is not rigid.
Class diagram containsicons representing classes,interfaces
and their relationships.We can create one or more class
diagrams to depict the classes at the top level of the current
model,such class diagrams are themselves containedby the
top level of the current model. We can also create one more
class diagrams to depict classes containedby each package in
your model,such class diagrams are themselves containedby
the package enclosing the classes they depict,the icons
representing logical packages and classes in class diagrams.
Class diagram for placement management system:
12.OBJECT DIAGRAM:
Object diagram can be described as an instance of class diagram. So
these diagram are more close to real life scenarios where we
implement a system.
Object diagram are a set of objects and their relationship just like
class diagram and also represent the static view of the system.
The usage of object diagram is similar to class diagram but they are
used to build prototype of a system from practical perspective.
13.COMPONENT DIAGRAM:
Architecture of a system can be explained with its
component.
Therefore a component is object building block of an system.
In object oriented modelling a component represents the logical
elements such as classes,collaboration etc.
Component may include source code components,binary
code components and executable components.
14.DEPLOYMENT DIAGRAM:
Deployment diagram indicates the processing elements,
process software components,static deployment view of a system
in terms of different components, processes modeled by deployment
diagram.
Deployment diagram can be generally rendered as
our sincere thanks to our guide
MrUMMADI.SATHISH KUMAR garu
Asst.Professor in ANU COLLEGE OF
ENGINEERING AND TECHNOLOGY
DEPARTMENT OF COMPUTER SCIENCE AND
ENGINEERING
Placement management system

Placement management system

  • 1.
    ` A REPORT Submitted inpartial fulfilment of requirements to ACHARYA NAGARJUNA UNIVERSITY For the completion of CS 361-Mini Project Lab guided by N.USHARANI B.Tech, M.Tech(Ph.d) and D.BHARGAVI B.Tech., M.Tech., Project done by: D.SURYA TEJA (y14cs3211) DEPARTMENTOF COMPUTER SCIENCE AND ENGINEERING ANU COLLEGE OF ENGINEERING AND TECHNILOGY NAGARJUNA NAGAR: GUNTUR 2016-2017
  • 2.
    DEPARTMENTOF COMPUTER SCIENCEAND ENGINEERING ANU COLLEGE OF ENGINEERING AND TECHNOLOGY NAGAGJUNA NAGAR:GUNTUR 2016-2017 CERTIFICATE This is to certify the project entitled “PLACEMENT MANAGEMENT SYSTEM” is the bona field Work of N.USHARANI(Y14CS3234),D.BHARGAVI(Y14CS3210), D.SURYA TEJA(Y14CS3211) who carried out the work under our supervision, and submitted in partial fulfilment of the requirements for the work done in CS - 361 Mini Project Lab, during the year 2016-2017. Lecturer in change External Examiner Head of the dept.
  • 3.
    ACKNOWLEDGEMENT: The successful completionof any task would be incomplete without a proper suggestion, guidance and environment. Combination of these 3 factors act like backbone to our “PLACEMENT MANAGEMENT SYSTEM” project. We express our sincere thanks to our in-charge Mr SATISH KUMAR, Asst. prof in Computer Science and Engineering for timely help, guidance and providing us with most essential material required for the completion of this report. We are grandly indebted to our professor and HOD, dept., of Computer Science and Information Technology Engineering Prof E. Srinivas Reddy for his valuable suggestions during our course period. We would be thankful to all teaching and non-teaching staff of the department of Computer Science and Information Technology Engineering for cooperation given for the successful completion of project. We regard our sincere thanks to our principal, Prof E. Srinivas Reddy for providing support and stimulating environment. We would like to express our gratitude to the management of ANU collage of engineering and technology for providing us with a pleasant Environment and Excellent lab facility. N.USHA RANI (Y14CS3234) D.BHARGAVI (Y14CS3210) D.SURYA TEJA (Y14CS3211)
  • 4.
    CONTENTS: 1.Problem Statement. 2.Identification ofActors. 3.Identification of Use Cases and sub use cases. 4.Relationships. 5.Flow of Events. 6.Construction of Use Cases diagram. 7.Build a business process model using Activity diagram. 8.Identification of Analysis classes. 9.Construction of Sequence diagrams. 10. Construction of collaborationdiagrams. 11. Identification of attributes and methods of classes. 12. Identification of relationshipamong classes. 13. Analyzing the object behaviour by construction UML state chart diagram. 14. Construction of UML static Class diagram. 15. Component diagram. 16. Deploymentdiagram.
  • 5.
    1.PROBLEM STATEMENT The projectnamed “PLACEMENT MANAGEMENT SYSTEM”, a student/company information system is a web based system project is developed on the basis of “III cell” being presently used in the University for storing and retrieving the information of students and companies who are registered in III cell. The III cell maintains a large database of students where in all the information of student including the personal records and the academic information in term of the SPI and PPI is stored and company information including profile of company eligibility criteria and facilities it provide etc. the software retrieves this data and displays as per the user requirements. 2.IDENTIFICATION OF ACTORS Actors represents system users they helped delimite the system and give a clear picture of what the system should do. It is important to node that an actor interacts with, but has no control over the use cases. An actor is someone or something that: 1. Interacts with or uses the system
  • 6.
    2. Provides theinput to & receive information from the system 3. Is external to the system and has no control over the use cases An actor can be represent as shown below: The following question should be answered to identify actors: 1. Who is using the system? Or, who is affected by the system? Or, which groups need help from the system to perform a task? 2. Who affects the system? Or, which user groups are needed by the system to perform its functions? These functions can be both main functions and secondary functions. 3. What problems does this application solve? 4. And, finally how do users use the system(use case)? What are they using with the system? Actors identified are: Student: those who register in placement management system in online Recruiter: He checks the who register in online placement system and submit the information to the admin. Admin: he controls the actions on both students and teachers records
  • 7.
    Student: those whoregister in placement management system in online 3.IDENTIFICATION OF USECASES-SUBUSECASES In its simplest form a use case can be described as a specific way of using the system from a user’s perspective. A more detailed description might characterize a use case as: 1. A pattern of behaviour the system exhibits 2. A sequence of related transactions performed by an actor and the system 3. Delivering something of value to the actor Use case provides a mean to: 1. capture system requirements 2. Communicate with the end users and domain experts 3. Test the system Use cases are the best discovered by examining the actors and defining what the actor will be able to do with the system. since all needs of a system typicallycannot be covered in one use case, it is usual to have a collectionof use cases. Together this use case collection specifies all ways of using the system. Use cases are the best discovered by examining the actors and defining what the actor will be able to do with the system. since all needs of a system typicallycannot be
  • 8.
    covered in oneuse case, it is usual to have a collectionof use cases. Together this use case collectionspecifies all ways of using the system. UML notation for the use- case: The followingquestions are to be answered to identify the use cases: 1. What are the tasks of each actor? 2. Will any actor create, store,change,remove,or read informationin the system? 3. What use cases will store, change,remove or read this information? 4. Will any actor need to inform the system about sudden external changes? 5. Does any actor need to be performing about certain occurrences in the system? 6. What use cases will support and maintainthe system? 7. Can all functionalrequirements be performed by the use cases? Use cases identified are: Registration: TO access all placementsone should get registration. Validation:This use case is performed by the student, recruiter during registration and checked by the admin from data base for the validationof the information
  • 9.
    4.RELATIONSHIPS USED These arethe building blocks of object oriented programming and very basic stuff. But still for some, these terms look like Latin and Greek. Just wanted to refresh these terms and explain in simpler terms. Association Association is a relationship between two objects. In other words, association defines the multiplicity between objects. You may be aware of one-to-one, one-to-many, many-to-one, many-to-many all these words define an association between objects. Composition is a special form of aggregation. Aggregation Aggregation is a special case of association. A directional association between objects. When an object ‘has-a’ another object, then you have got an aggregation between them. Direction between them specified which object contains the other object. Aggregation is also called a “Has-a” relationship. Composition Composition is a special case of aggregation. In a more specific manner, a restricted aggregation is called composition. When an object contains the other object, if
  • 10.
    the contained objectcannot exist without the existence of container object, then it is called composition. Generalization Generalization uses a “is-a” relationship from a specialization to the generalization class. Common structure and behaviour are used from the specializtion to the generalized class. Why I take the term inheritance is, you can relate this term very well. Generalization is also called a “Is-a” relationship. Realization Realization is a relationship between the blueprint class and the object containing its respective implementation level details. This object is said to realize the blueprint class. In other words, you can understand this as the relationship between the interface and the implementing class. Dependency Change in structure or behaviour of a class affects the other related class, then there is a dependency between those two classes. It need not be the same vice-versa. When one class contains the other class it this happens.
  • 11.
    4.FLOW OF EVENTS Aflow of events is a sequence of transactions performed by the system. They typicallycontain very detailed information,written in terms of what the system should do, not how the system should do, not how the system accomplishes the task. Flow of events are created as separate files or documentsin your favourite text editorand then attached or linked to a usecase using the files tab of model elements. FLOW OF EVENTS SHOULD BE INCLUDING: 1. When and how the usecase starts and ends 2. Usecase/actor interations 3. Data needed by the usecase 4. Normal sequence of events for the usecase 5.Alternate or exceptionalflows 4.CONSTRUCTION OF USECASE DIAGRAMS Usecase diagrams depict system behaviour. These diagrams present a high level view of how the system is used as viewed from an outsider’s perspective. Ause case diagram may depict all or some of the usecases of a system. A usecase diagram can contain:
  • 12.
    1. .Actor(“things” outsidethe system) 2. .Usecase(system boundaries identifying what the system should do) 3. .Interations or relationships between actors and usecases in the system including the associations,dependicies,and a generalization. BUILD A BUSINESS PROCESS MODEL USING ACTIVITY DIAGRAM: An activity diagram shows the flow from one activity to another activity An activity diagram represents overview of the entire model Activity diagram following states are exists: Start state Final state Start state is the begging state of model, final state terminates the model Action state: It is a state that exists in activity diagram & which is atomic
  • 13.
    Usecase diagram forplacement management system:
  • 14.
    Activity state:It isa state which can be further divided into sub states
  • 15.
    7.IDENTIFICATION OF ANALYSISCLASSSES: A class is a description of a set of objects that share common attributes, relationships In order to implement the modelswe have to identify the 4 classes that are needed Classes identifiedare: a. Student detailsclass b. Admin class c. recruiter class d. parent detailsclass e. Search class f. Login class g. student data base 8.CONSTRUCTION OF SEQUENCE DIAGRAM: A sequence diagram is a graphical view of scenario that shows object interaction in a time –based sequence what happens first, what happens next. Sequence diagram has two dimensions: the vertical line is called the objects lifeline. The lifeline represents the objects existence during the interaction
  • 16.
    Sequence diagram isone of the interactiondiagrams that exist in UML. Sequence diagram represents the timing order of message that are communicated between objects that exist in model Objects that are used in model 1. Student 2. Admin 3. Recruiter 4. Database
  • 17.
    Sequence diagram forplacement management system:
  • 18.
    9.CONSTRUCTION OF COLLOBORATION DIAGRAM: Collaborationdiagramis the one of the interaction diagram. It organizes the objects that participatein interactions. Collaborationdiagram consists a path of communication and it has sequence number, to indicatethe order of money.
  • 19.
    10.CONSTRUCTION OF UMLSTATE CHART DIAGRAM: State chart diagrams model the dynamic behaviour of individual classes or any other kind of objects.they show be sequence of states that an object goes through, the events that causes a transition from one state to another.and the actions that result from a state change. State chart diagrams are closely related to activity diagrams.the main difference between the two diagrams is state chart diagrams or static sentric,while activity diagramsare activity sentric. A state chart diagram typically used to model the discrite stages of an object’s lifetime,where as an activity diagram better suited to model the sequence of activities in a process. Each state represents a named condition during the life of an object during which it satisfies some conditions or waits for some events. A state chart diagrams typically contains one state chart and multiple end states.Transitions connected the various states on the diagram. State chart diagram for online placement system:
  • 20.
    11.Construction of staticclass diagram: A class is a picture for describing generic description of possible system. Classdiagrams or collaborationare alternativerepresentation of object models. A class diagram contains classes and an object diagram contains objects, but it is possible to mix classes and objects when dealingwith variouskinds of Meta data, so the separation is not rigid. Class diagram containsicons representing classes,interfaces and their relationships.We can create one or more class diagrams to depict the classes at the top level of the current model,such class diagrams are themselves containedby the top level of the current model. We can also create one more class diagrams to depict classes containedby each package in
  • 21.
    your model,such classdiagrams are themselves containedby the package enclosing the classes they depict,the icons representing logical packages and classes in class diagrams. Class diagram for placement management system:
  • 22.
    12.OBJECT DIAGRAM: Object diagramcan be described as an instance of class diagram. So these diagram are more close to real life scenarios where we implement a system. Object diagram are a set of objects and their relationship just like class diagram and also represent the static view of the system. The usage of object diagram is similar to class diagram but they are used to build prototype of a system from practical perspective.
  • 23.
    13.COMPONENT DIAGRAM: Architecture ofa system can be explained with its component. Therefore a component is object building block of an system. In object oriented modelling a component represents the logical elements such as classes,collaboration etc. Component may include source code components,binary code components and executable components.
  • 24.
    14.DEPLOYMENT DIAGRAM: Deployment diagramindicates the processing elements, process software components,static deployment view of a system in terms of different components, processes modeled by deployment diagram. Deployment diagram can be generally rendered as
  • 25.
    our sincere thanksto our guide MrUMMADI.SATHISH KUMAR garu Asst.Professor in ANU COLLEGE OF ENGINEERING AND TECHNOLOGY DEPARTMENT OF COMPUTER SCIENCE AND ENGINEERING