BUSINESS
INTELLIGENCE
ROADMAP
Mr. Basavaraj M. Naik M.Com, UGC NET, KSET
Teaching Assistant
Department of Studies in Commerce
Rani Channamma University Belagavi,
Post-Graduate Centre, Jamkhandi
Mail : basunaik221@gmail.com
DATA SOURCING
The key to data sourcing is to obtain the
information in electronic form .
Examples : scanner , digital camera ,
computer files access etc .
DATAANALYSIS
Data analysis is about estimating current
trends, integrating and summarizing disparate
information, validating models of
understanding and predicting missing
information or future trends.
SITUATION
AWARENESS
The user needs the key items of
information relevant to his or her needs
and summaries that are syntheses
(Combining) of all the relevant data
e.g.. market forces, Government policy.
RISK ANALYSIS
It is about helping you weight up the
current and future is caused a benefit of
taking one action over another for
making one decision vs. another.
DECISION SUPPORT
It seeks to help you analyses and make
better business decisions, to improve
sales or customer satisfaction or stop
morale.
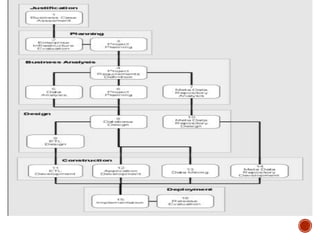
Engineering Stages
Almost every kind of engineering project, including Business
Intelligence (BI) project, goes through several stages between inception
and implementation.
Stage 1. Justification. Assess the business needs that gives rise to the new
engineering project.
Stage 2. Planning. Develop strategic and tactical plans, which lay out how
the engineering project will be accomplished and deployed.
Stage 3. Business Analysis. Perform detailed analysis of the business
problem or business opportunity to gain a solid understanding of the
business requirements for a potential solution (product).
Stage 4. Design. Conceive (create) a product that solves the business
problem or enables the business opportunity.
Stage 5. Construction. Build the product, which should provide a return
on investment within a predefined time frame.
Stage 6. Deployment. Implement or sell the finished product, then
measure its effectiveness to determine whether the solution meets, exceeds,
or fails to meet the expected return on investment.
Development Steps
Within each engineering stage, Business Intelligence Roadmap describes 16
development steps, as outlined below.
The Justification Stage
Step 1: Business Case Assessment
•Define business problem or business opportunity.
•Propose BI solution.
• Each solution should be cost-justified and clearly define the benefits of
either solving a business problem or taking advantage of a business
opportunity.
The Planning Stage
Step 2: Enterprise Infrastructure Evaluation
Since BI applications are cross-organizational initiatives, an enterprise
infrastructure must be created to support them. Some infrastructure components
may already be in place before the first BI project, others may have to be
developed over time as part of the BI projects. An enterprise infrastructure has
two components:
1.Technical infrastructure, which includes hardware, software, middleware,
database management systems, operating systems, network components, meta
data repositories, utilities, and so on.
2.Non-technical infrastructure, which includes meta data standards, data-
naming standards, the enterprise logical data model, methodologies guidelines,
testing procedures, change-control processes, procedures for issues management
and dispute resolution, and so on.
Step 3: Project Planning
BI decision-support project are extremely dynamic. Changes to scope, staff,
budget, technology, business representatives, and sponsor can severely impact
the success of a project. Therefore, project planning must be detailed, and
actual progress must be closely watched and reported.
The Business Analysis Stage
Step 4: Project Requirements Definition
•Project teams should, negotiate the requirements for each deliverable,
•expect these requirements to change throughout the development cycle as the
business people learn more about the possibilities and limitations of BI
technology during the project.
Step 5: Data Analysis
The biggest challenge to all BI decision-support projects is the quality of the
source data. For example, data analysis in the past was confined to the view of
one line of business and was never consolidated or reconciled with other views
in the organization.
Step 6: Application Prototyping (an experimental process where
design teams implement ideas into tangible forms paper to digital)
Prototyping allows,
•analysis of the functional deliverables,
•prove or disprove a concept or an idea,
•business people to see the potential and the limits of technology, which gives
them an opportunity to adjust their project requirements and their expectations.
Step 7: Meta Data Repository Analysis
•The technical meta data needs to be mapped to the business meta data.
•All meta data must be stored in a meta data repository.
•The requirements for what type of meta data to capture and store should
be documented in a logical meta model.
The Design Stage
Step 8: Database Design
Depend on reporting requirement, BI target databases can store the business
data in detailed or aggregated form.
Step 9: Extract/Transform/Load Design
In this step, data analysis examine the source data. They see through the data to
find the missing part and/or the relationship between them, define procedures to
extract and load the data from source to the target, and functions that needed to
be execute to clean, align, and format the data.
Step 10: Meta Data Repository Design
The decision must be made whether the meta data repository database design
will be entity-relationship based or object oriented. In either case, the design, has
to meet the requirements of the logical meta model.
The Construction Stage
Step 11: Extract/Transform/Load Development
This is where source data will be extracted, transformed into one standard
(according to the step 2 and 5), and load it to BI database that has been designed
and created in step 8 according to the procedures that has been defined in step 9.
Step 12: Application Development
When step 11 has been finished, and there are sufficient data in BI database,
developer can now access the data and finalize an operational prototype. This step
usually performed in parallel with the activities of back-end ETL development
and meta data repository development.
Step 13: Data Mining
Most BI application are often limited to prewritten reports, some even
replacing the old reports. The real payback comes from the information
hidden in the organization's data, which can be discovered only with data
mining tools.
Step 14: Meta Data Repository Development
If the decision is made to build a meta data repository rather than to
license one, a separate team is usually charged with the development
process.
The Deployment Stage
Step 15: Implementation
Once the team has thoroughly tested all components of the BI application, the team
rolls out the databases and applications. The support functions begin, which
includes operating the help desk, maintaining the BI target databases, scheduling
and running ETL batch jobs, monitoring performance, and tuning databases.
Step 16: Release Evaluation
It is very important to benefit from lessons learned from the previous projects. Any
missed deadlines, cost overruns, disputes, and dispute resolutions should be
examined, and process adjustments should be made before the next release begins.
Any tools, techniques, guidelines, and processes that were not helpful should be
revaluated and adjusted, possibly even discarded.
Unit 5 Business Intelligence Roadmap

Unit 5 Business Intelligence Roadmap

  • 1.
    BUSINESS INTELLIGENCE ROADMAP Mr. Basavaraj M.Naik M.Com, UGC NET, KSET Teaching Assistant Department of Studies in Commerce Rani Channamma University Belagavi, Post-Graduate Centre, Jamkhandi Mail : basunaik221@gmail.com
  • 6.
    DATA SOURCING The keyto data sourcing is to obtain the information in electronic form . Examples : scanner , digital camera , computer files access etc .
  • 7.
    DATAANALYSIS Data analysis isabout estimating current trends, integrating and summarizing disparate information, validating models of understanding and predicting missing information or future trends.
  • 8.
    SITUATION AWARENESS The user needsthe key items of information relevant to his or her needs and summaries that are syntheses (Combining) of all the relevant data e.g.. market forces, Government policy.
  • 9.
    RISK ANALYSIS It isabout helping you weight up the current and future is caused a benefit of taking one action over another for making one decision vs. another.
  • 10.
    DECISION SUPPORT It seeksto help you analyses and make better business decisions, to improve sales or customer satisfaction or stop morale.
  • 21.
    Engineering Stages Almost everykind of engineering project, including Business Intelligence (BI) project, goes through several stages between inception and implementation.
  • 23.
    Stage 1. Justification.Assess the business needs that gives rise to the new engineering project. Stage 2. Planning. Develop strategic and tactical plans, which lay out how the engineering project will be accomplished and deployed. Stage 3. Business Analysis. Perform detailed analysis of the business problem or business opportunity to gain a solid understanding of the business requirements for a potential solution (product). Stage 4. Design. Conceive (create) a product that solves the business problem or enables the business opportunity. Stage 5. Construction. Build the product, which should provide a return on investment within a predefined time frame. Stage 6. Deployment. Implement or sell the finished product, then measure its effectiveness to determine whether the solution meets, exceeds, or fails to meet the expected return on investment.
  • 24.
    Development Steps Within eachengineering stage, Business Intelligence Roadmap describes 16 development steps, as outlined below. The Justification Stage Step 1: Business Case Assessment •Define business problem or business opportunity. •Propose BI solution. • Each solution should be cost-justified and clearly define the benefits of either solving a business problem or taking advantage of a business opportunity.
  • 25.
    The Planning Stage Step2: Enterprise Infrastructure Evaluation Since BI applications are cross-organizational initiatives, an enterprise infrastructure must be created to support them. Some infrastructure components may already be in place before the first BI project, others may have to be developed over time as part of the BI projects. An enterprise infrastructure has two components: 1.Technical infrastructure, which includes hardware, software, middleware, database management systems, operating systems, network components, meta data repositories, utilities, and so on. 2.Non-technical infrastructure, which includes meta data standards, data- naming standards, the enterprise logical data model, methodologies guidelines, testing procedures, change-control processes, procedures for issues management and dispute resolution, and so on.
  • 26.
    Step 3: ProjectPlanning BI decision-support project are extremely dynamic. Changes to scope, staff, budget, technology, business representatives, and sponsor can severely impact the success of a project. Therefore, project planning must be detailed, and actual progress must be closely watched and reported. The Business Analysis Stage Step 4: Project Requirements Definition •Project teams should, negotiate the requirements for each deliverable, •expect these requirements to change throughout the development cycle as the business people learn more about the possibilities and limitations of BI technology during the project.
  • 27.
    Step 5: DataAnalysis The biggest challenge to all BI decision-support projects is the quality of the source data. For example, data analysis in the past was confined to the view of one line of business and was never consolidated or reconciled with other views in the organization. Step 6: Application Prototyping (an experimental process where design teams implement ideas into tangible forms paper to digital) Prototyping allows, •analysis of the functional deliverables, •prove or disprove a concept or an idea, •business people to see the potential and the limits of technology, which gives them an opportunity to adjust their project requirements and their expectations.
  • 28.
    Step 7: MetaData Repository Analysis •The technical meta data needs to be mapped to the business meta data. •All meta data must be stored in a meta data repository. •The requirements for what type of meta data to capture and store should be documented in a logical meta model.
  • 29.
    The Design Stage Step8: Database Design Depend on reporting requirement, BI target databases can store the business data in detailed or aggregated form. Step 9: Extract/Transform/Load Design In this step, data analysis examine the source data. They see through the data to find the missing part and/or the relationship between them, define procedures to extract and load the data from source to the target, and functions that needed to be execute to clean, align, and format the data. Step 10: Meta Data Repository Design The decision must be made whether the meta data repository database design will be entity-relationship based or object oriented. In either case, the design, has to meet the requirements of the logical meta model.
  • 30.
    The Construction Stage Step11: Extract/Transform/Load Development This is where source data will be extracted, transformed into one standard (according to the step 2 and 5), and load it to BI database that has been designed and created in step 8 according to the procedures that has been defined in step 9. Step 12: Application Development When step 11 has been finished, and there are sufficient data in BI database, developer can now access the data and finalize an operational prototype. This step usually performed in parallel with the activities of back-end ETL development and meta data repository development.
  • 31.
    Step 13: DataMining Most BI application are often limited to prewritten reports, some even replacing the old reports. The real payback comes from the information hidden in the organization's data, which can be discovered only with data mining tools. Step 14: Meta Data Repository Development If the decision is made to build a meta data repository rather than to license one, a separate team is usually charged with the development process.
  • 32.
    The Deployment Stage Step15: Implementation Once the team has thoroughly tested all components of the BI application, the team rolls out the databases and applications. The support functions begin, which includes operating the help desk, maintaining the BI target databases, scheduling and running ETL batch jobs, monitoring performance, and tuning databases. Step 16: Release Evaluation It is very important to benefit from lessons learned from the previous projects. Any missed deadlines, cost overruns, disputes, and dispute resolutions should be examined, and process adjustments should be made before the next release begins. Any tools, techniques, guidelines, and processes that were not helpful should be revaluated and adjusted, possibly even discarded.