Computers were a rarity even a few decades ago, in the 1970s or
even the 1980s. The computers that people had were standalone
computers – they didn’t need to be connected to other computers
or electronic devices to run. However, the Internet changed all that
when it arrived on the scene. The ARPANET (Advanced Research
Projects Agency Network) was the first network that actually
linked two computers together, using TCP/IP. It was introduced in
1969, and it was the precursor to the internet. The Internet helped
usher in the computer age – it helped connect people from around
the world. Earlier computers were seen as essentially luxury items
and computer users were nerds and geeks. Today, computers and
the Internet have both become indispensable. The world would
stop spinning if the Internet went down –at least the global
economy would crash, at any rate! The Internet is a vastly
complicated network of computers joined to each other through a
countless number of cables and satellite links. We rely on servers
to communicate with other servers, which enables us to send data
back and forth, from and to the “Internet”.
So, what is a computer network exactly? A computer network is a
group of computers, two or more, connected to each other through
a wire or a cable or even wireless. You can share files with other
computers this way easily. If the network is large enough and lets
you access a large number of computers, it becomes even more
useful. You can share a modem, printers, storage space and DVD
drives with the other computers on the network. You can video
conference with the other people using the network or you can
work together on a complex task with your connected systems
You need at least two computers to let your network be referred to
as a network. Your network will also have a server and client model
architecture. The server will handle requests from the client
computers and let them communicate with other client computers.
If the network is small, the client computers may themselves act as
servers. Modern computers are more than powerful enough to
handle a small network. The network computers will need Network
Interface Cards (NICs) installed- hardware that lets them connect
to other computers. They will also need software that is capable of
handling networking operations. Your modern operating system
handles this for you, thankfully, so you don’t have to install
separate software. Finally, the network computers need to be
connected physically (through a cable or wirelessly). These are, of
course, the most basic requirements to set up a network.
What Is a Network?
Network is a combination of hardware, software, and cabling, which
together allow multiple computing devices to communicate with
each other.
In short, a network gives computers the ability to communicate.
However, that definition could apply to a lot of different types of
networks.
Types of Communication Networks
Networks are classified on basis of scale. The area a network covers
determines the type of network it is. Originally, there were only
two types of networks: LAN and WAN. But over the years, other
types of networks have evolved, like MAN, SAN, PAN, CAN and DAN.
Let’s take a look at the more popular ones:
LAN is the acronym for Local Access Network. A LAN network
is a short-distance network. It connects computers that are close
together, usually within a room or a building. Very rarely, a LAN
network will span a couple of buildings. An example of a LAN
network is the network in a school or an office building. A LAN
network doesn’t need a router to operate.
WAN stands for Wide Area Network. WANs cover a huge
geographical area. A WAN is a collection of LAN networks. LANs
connect to other LANs with the help of a router. The router has a
LAN address and a WAN address, which lets it send data to the
desired location. The biggest WAN in the world is, of course, the
Internet. WANs are different from LANs in that they’re not owned
by a single person/organization. They also use different technology
that enables them to communicate over long distances, like Frame
Relay and ATM.
VPN stands for Virtual Private Networks. VPNs are very
important today. They let you connect to your network from a
remote location through the Internet. This saves you time and
money- you don’t need to set up a physical connection with your
network. The Internet acts as a medium between you and your
network. For example, you can access your computer at work
through your computer at home.
MAN stands for Metropolitan Area Network. The network in
a metro area is a MAN. They are usually more limited in scope than
WANs, but essentially work the same way.
CAN stands for Campus Area Network. The network that
spans a University or College campus is a CAN. CANs are like WANs
or LANs, except they have more restrictions on them. They let
students communicate with each other as well as the
administration.
There are two major types of network architectures at the moment.
The first model connects computers with each other without the
need for an intermediary computer. This is known as the peer to
peer style of networking.
The other model relies on a server to act as an intermediary
between the network computers. This is known as the client server
architecture model.
A network topology describes the
arrangement of systems on a
computer network. It defines how the
computers, or nodes, within the network are
arranged and connected to each other. Some
common network topologies include star,
ring, line, bus, and tree configurations. These
topologies are defined below:
Mesh Topology: In a mesh network, devices are connected with
many redundant interconnections between network nodes. In a true
mesh topology every node has a connection to every other node in
the network. There are two types of mesh topologies:
Full mesh topology: occurs when every node has a circuit
connecting it to every other node in a network. Full mesh is very
expensive to implement but yields the greatest amount of
redundancy, so in the event that one of those nodes fails, network
traffic can be directed to any of the other nodes. Full mesh is usually
reserved for backbone networks.
Partial mesh topology: is less expensive to implement and yields
less redundancy than full mesh topology. With partial mesh, some
nodes are organized in a full mesh scheme but others are only
connected to one or two in the network. Partial mesh topology is
commonly found in peripheral networks connected to a full meshed
backbone.
Star Topology: In a star network devices are connected to a central
computer, called a hub. Nodes communicate across the network by
passing data through the hub.
Main Advantage: In a star network, one malfunctioning node
doesn't affect the rest of the network.
Main Disadvantage: If the central computer fails, the entire
network becomes unusable.
Bus Topology: In networking a bus is the central cable -- the main
wire -- that connects all devices on a local-area network (LAN). It is
also called the backbone. This is often used to describe the main
network connections composing the Internet. Bus networks are
relatively inexpensive and easy to install for small
networks. Ethernetsystems use a bus topology.
Main Advantage: It's easy to connect a computer or device and
typically it requires less cable than a star topology.
Main Disadvantage: The entire network shuts down if there is a
break in the main wire and it can be difficult to identify the problem
if the network shuts down.
Ring Topology: A local-area network (LAN) whose topology is a ring.
That is, all of the nodes are connected in a closed loop. Messages
travel around the ring, with each node reading those messages
addressed to it.
Main Advantage: One main advantage to a ring network is that it
can span larger distances than other types of networks, such as bus
networks, because each node regenerates messages as they pass
through it.
Tree Topology: This is a "hybrid" topology that combines
characteristics of linear bus and star topologies. In a tree network,
groups of star-configured networks are connected to a linear bus
backbone cable.
Main Advantage: A Tree topology is a good choice for large
computer networks as the tree topology "divides" the whole
network into parts that are more easily manageable.
Main Disadvantage: The entire network depends on a central hub
and a failure of the central hub can cripple the whole network.
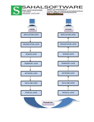
ISO/OSI Model in Communication Networks
There are n numbers of users who use computer network and are located over the world. So to
ensure national and worldwide data communication systems can be developed and are compatible
To each other. ISO has developed this. ISO stands for International organization of Standardization.
This is called a model for open system interconnection (OSI) and is normally called as OSI model.
The ISO-OSI model consists of seven layer architecture. It defines seven layers or levels in a
complete communication system.
Feature of OSI Model :
1. Big picture of network is understandable through this OSI model.
2. We see how hardware and software work together.
3. We can understand new technologies as they are developed.
4. Troubleshooting is easier by separate networks.
5. Can be used to compare basic functional relationships on different networks.
Functions of Different Layers :
Layer 1: The Physical Layer :
It activates, maintain and deactivate the physical connection. Voltages and data rates needed for
transmission is defined in the physical layer. It converts the digital bits into electrical signal.
Layer 2: Data Link Layer :
Data link layer synchronizes the information which is to be transmitted over the data. Error
controlling is easily done. The encoded data are then passed to physical. Error detection bits are
used by the data link on layer. It also corrects the errors. Outgoing messages are assembled into
frames. Then the system waits for the acknowledgements to be received after the transmission. It is
reliable to send message.
Layer 3: The Network Layer :
It routes the signal through different channels to the other end. It acts as a network controller. It
decides by which route data should take. It divides the outgoing messages into packets and to
assemble incoming packets into messages for higher levels.
Layer 4: Transport Layer :
It decides if data transmission should be on parallel path or single path. Functions such as
multiplexing, segmenting or splitting on the data done by layer four that is transport layer. Transport
layer breaks the message (data) into small units so that they are handled more efficiently by the
network layer.
Layer 5: The Session Layer :
Session layer manages and synchronize the conversation between two different applications.
Transfer of data from one destination to another session layer streams of data are marked and are
resynchronized properly, so that the ends of the messages are not cut prematurely and data loss is
avoided.
Layer 6: The presentation Layer :
Presentation layer takes care that the data is sent in such a way that the receiver will understand the
information (data) and will be able to use the data. Languages (syntax) can be different of the two
communicating systems. Under this condition presentation layer plays a role translator.
Layer 7: Application Layer :
It is the top layer. Manipulation of data (information) in various ways is done in this layer.
Transferring of files disturbing the results to the user is also done in this layer. Mail services,
directory services, network resource etc are services provided by application layer.
Merits of OSI reference model:
1. OSI model distinguish between the services, interfaces and protocols.
2. Protocols of OSI model are very well hidden.
3. They can be replaced by new protocols as technology changes.
4. Supports connection oriented as well as connectionless service.
Demerits of OSI reference model:
1. Model was devised before the invention of protocols.
2. Fitting of protocols is tedious task.
PHYSICAL Layer - OSI Model
Physical layer is the lowest layer of all. It is responsible for sending bits from one computer to
another. This layer is not concerned with the meaning of the bits and deals with the physical
connection to the network and with transmission and reception of signals.
This layer defines electrical and physical details represented as 0 or a 1. How many pins a network
will contain, when the data can be transmitted or not and how the data would be synchronized.
FUNCTIONS OF PHYSICAL LAYER:
1. Representation of Bits: Data in this layer consists of stream of bits. The bits must be encoded
into signals for transmission. It defines the type of encoding i.e. how 0’s and 1’s are changed to
signal.
2. Data Rate: This layer defines the rate of transmission which is the number of bits per second.
3. Synchronization: It deals with the synchronization of the transmitter and receiver. The sender
and receiver are synchronized at bit level.
4. Interface: The physical layer defines the transmission interface between devices and
transmission medium.
5. Line Configuration: This layer connects devices with the medium: Point to Point configuration
and Multipoint configuration.
6. Topologies: Devices must be connected using the following topologies: Mesh, Star, Ring and
Bus.
7. Transmission Modes: Physical Layer defines the direction of transmission between two
devices: Simplex, Half Duplex, Full Duplex.
8. Deals with baseband and broadband transmission.
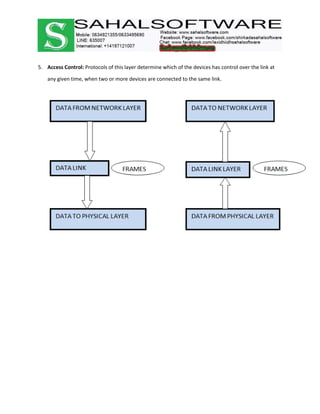
DATA LINK Layer - OSI Model
Data link layer is most reliable node to node delivery of data. It forms frames from the packets
that are received from network layer and gives it to physical layer. It also synchronizes the
information which is to be transmitted over the data. Error controlling is easily done. The
encoded data are then passed to physical.
Error detection bits are used by the data link layer. It also corrects the errors. Outgoing messages
are assembled into frames. Then the system waits for the acknowledgements to be received after
the transmission. It is reliable to send message.
FUNCTIONS OF DATA LINK LAYER:
1. Framing: Frames are the streams of bits received from the network layer into manageable data
units. This division of stream of bits is done by Data Link Layer.
2. Physical Addressing: The Data Link layer adds a header to the frame in order to define physical
address of the sender or receiver of the frame, if the frames are to be distributed to different
systems on the network.
3. Flow Control: A flow control mechanism to avoid a fast transmitter from running a slow receiver by
buffering the extra bit is provided by flow control. This prevents traffic jam at the receiver side.
4. Error Control: Error control is achieved by adding a trailer at the end of the frame. Duplication of
frames are also prevented by using this mechanism. Data Link Layers adds mechanism to prevent
duplication of frames.
5. Access Control: Protocols of this layer determine which of the devices has control over the link at
any given time, when two or more devices are connected to the same link.
Network Layer - OSI Model
The main aim of this layer is to deliver packets from source to destination across multiple links
(networks). If two computers (system) are connected on the same link then there is no need for a
network layer. It routes the signal through different channels to the other end and acts as a
network controller.
It also divides the outgoing messages into packets and to assemble incoming packets into
messages for higher levels.
FUNCTIONS OF NETWORK LAYER:
1. It translates logical network address into physical address. Concerned with circuit, message or
packet switching.
2. Routers and gateways operate in the network layer. Mechanism is provided by Network Layer for
routing the packets to final destination.
3. Connection services are provided including network layer flow control, network layer error control
and packet sequence control.
4. Breaks larger packets into small packets.
Transport Layer - OSI Model
The main aim of transport layer is to be delivered the entire message from source to destination.
Transport layer ensures whole message arrives intact and in order, ensuring both error control
and flow control at the source to destination level. It decides if data transmission should be on
parallel path or single path
Transport layer breaks the message (data) into small units so that they are handled more
efficiently by the network layer and ensures that message arrives in order by checking error and
flow control.
FUNCTIONS OF TRANSPORT LAYER:
1. Service Point Addressing: Transport Layer header includes service point address which is port
address. This layer gets the message to the correct process on the computer unlike Network Layer,
which gets each packet to the correct computer.
2. Segmentation and Reassembling: A message is divided into segments; each segment contains
sequence number, which enables this layer in reassembling the message. Message is reassembled
correctly upon arrival at the destination and replaces packets which were lost in transmission.
3. Connection Control : It includes 2 types :
o Connectionless Transport Layer: Each segment is considered as an independent packet and
delivered to the transport layer at the destination machine.
o Connection Oriented Transport Layer: Before delivering packets, connection is made with
transport layer at the destination machine.
4. Flow Control: In this layer, flow control is performed end to end.
5. Error Control: Error Control is performed end to end in this layer to ensure that the complete
message arrives at the receiving transport layer without any error. Error Correction is done through
retransmission.
Session Layer - OSI Model
Its main aim is to establish, maintain and synchronize the interaction between communicating
systems. Session layer manages and synchronize the conversation between two different
applications. Transfer of data from one destination to another session layer streams of data are
marked and are resynchronized properly, so that the ends of the messages are not cut prematurely
and data loss is avoided.
FUNCTIONS OF SESSION LAYER:
1. Dialog Control : This layer allows two systems to start communication with each other in half-duplex
or full-duplex.
2. Synchronization : This layer allows a process to add checkpoints which are considered as
synchronization points into stream of data. Example: If a system is sending a file of 800 pages,
adding checkpoints after every 50 pages is recommended. This ensures that 50 page unit is
successfully received and acknowledged. This is beneficial at the time of crash as if a crash happens
at page number 110; there is no need to retransmit 1 to100 pages.
Presentation Layer - OSI Model
The primary goal of this layer is to take care of the syntax and semantics of the information
exchanged between two communicating systems. Presentation layer takes care that the data is
sent in such a way that the receiver will understand the information (data) and will be able to use
the data. Languages (syntax) can be different of the two communicating systems. Under this
condition presentation layer plays a role translator.
FUNCTIONS OF PRESENTATION LAYER:
1. Translation : Before being transmitted, information in the form of characters and numbers should
be changed to bit streams. The presentation layer is responsible for interoperability between
encoding methods as different computers use different encoding methods. It translates data
between the formats the network requires and the format the computer.
2. Encryption : It carries out encryption at the transmitter and decryption at the receiver.
3. Compression : It carries out data compression to reduce the bandwidth of the data to be
transmitted. The primary role of Data compression is to reduce the number of bits to be
0transmitted. It is important in transmitting multimedia such as audio, video, text etc.
Application Layer - OSI Model
It is the top most layer of OSI Model. Manipulation of data (information) in various ways is done in
this layer which enables user or software to get access to the network. Some services provided by
this layer includes: E-Mail, transferring of files, distributing the results to user, directory services,
network resource etc.
FUNCTIONS OF APPLICATION LAYER:
1. Mail Services : This layer provides the basis for E-mail forwarding and storage.
2. Network Virtual Terminal : It allows a user to log on to a remote host. The application creates
software emulation of a terminal at the remote host. User’s computer talks to the software
terminal which in turn talks to the host and vice versa. Then the remote host believes it is
communicating with one of its own terminals and allows user to log on.
3. Directory Services : This layer provides access for global information about various services.
4. File Transfer, Access and Management (FTAM) : It is a standard mechanism to access files
and manages it. Users can access files in a remote computer and manage it. They can also
retrieve files from a remote computer.
The TCP/IP Reference Model
TCP/IP means transmission control protocol and internet protocol. Protocols are set of rules which
govern every possible communication over the internet. These protocols describe the movement of
data between the host computers or internet. These offer simple naming and addressing schemes.
Overview of TCP/IP reference model
TCP/IP that is transmission control protocol and the internet protocol was developed by Department
of Defence’s Project Research Agency (ARPA, later DARPA) under the project of network
interconnection.
Originally it was created to connect military networks together, later it was used by government
agencies and universities. It is robust to failures and flexible to diverse networks. Most widely used
protocol for interconnecting computers and it is the protocol of the internet.
Description of different TCP/IP protocols
Layer 1: Host-to-network Layer
1. Lowest layer of the all.
2. Protocol is used to connect the host, so that the packets can be sent over it.
3. Varies host to host and network to network.
Layer 2: Internet layer
1. Selection of a packet switching network which is based on a connectionless internetwork layer is
called a internet layer.
2. It the layer which holds the whole architecture together.
3. It allows the host to insert the packets.
4. It helps the packet to travel independently to the destination.
5. Order in which packets are received is different from the way they are sent.
6. IP (internet protocol) is used in this layer.
Layer 3: Transport Layer
1. It decides if data transmission should be on parallel path or single path.
2. Functions such as multiplexing, segmenting or splitting on the data done by layer four that is
transport layer.
3. Transport layer breaks the message (data) into small units so that they are handled more
efficiently by the network layer.
4. Functions of the transport layer are same as the OSI model.
5. Transport layer also arrange the packets sent in sequence.
Layer 4: Application Layer
1. Protocols used in this layer are high level protocols such as TELNET, FTP (file transfer protocol
etc.
Merits of TCP/IP model
1. It operated independently.
2. It is scalable.
3. Client/server architecture.
4. Supports a number of routing protocols.
5. Can be used to establish a connection between two computers.
Demerits of TCP/IP
1. In this, the transport layer does not guarantee delivery of packets.
2. The model cannot be used in any other application.
3. Replacing protocol is not easy.
4. It has not clearly separated its services, interfaces and protocols.
Comparison of OSI Reference Model and TCP/IP
Reference Model
Following are some major differences between OSI Reference Model and TCP/IP Reference Model,
with diagrammatic comparison below.
OSI(Open System Interconnection) TCP/IP(Transmission Control Protocol /
Internet Protocol)
1. OSI provides layer functioning and also defines
functions of all the layers.
1. TCP/IP model is more based on protocols and
protocols are not flexible with other layers.
2. In OSI model the transport layer guarantees the
delivery of packets
2. In TCP/IP model the transport layer does not
guarantees delivery of packets.
3. Follows horizontal approach 3. Follows vertical approach.
4. OSI model has a separate presentation layer 4. TCP/IP does not have a separate presentation
layer
5. OSI is a general model. 5. TCP/IP model cannot be used in any other
application.
6. Network layer of OSI model provide both connection
oriented and connectionless service.
6. The Network layer in TCP/IP model provides
connectionless service.
7. OSI model has a problem of fitting the protocols in
the model
7. TCP/IP model does not fit any protocol
8. Protocols are hidden in OSI model and are easily
replaced as the technology changes.
8. In TCP/IP replacing protocol is not easy.
9. OSI model defines services, interfaces and protocols
very clearly and makes clear distinction between them.
9. In TCP/IP it is not clearly separated its services,
interfaces and protocols.
10. It has 7 layers 10. It has 4 layers
Diagrammatic Comparison between OSI Reference Model and TCP/IP
Reference Model
KEY TERMS in Computer Networks
Following are some important terms, which are frequently used in context of Computer Networks.
Terms Definition
1. ISO The OSI model is a product of the Open Systems Interconnection project at the
International Organization for Standardization. ISO is a voluntary organization.
2. OSI Model Open System Interconnection is a model consisting of seven logical layers.
3. TCP/IP Model Transmission Control Protocol and Internet Protocol Model is based on four layer
model which is based on Protocols.
4. UTP Unshielded Twisted Pair cable is a Wired/Guided media which consists of two
conductors usually copper, each with its own colour plastic insulator
5. STP Shielded Twisted Pair cable is a Wired/Guided media has a metal foil or braided-
mesh covering which encases each pair of insulated conductors. Shielding also
eliminates crosstalk
6. PPP Point-to-Point connection is a protocol which is used as a communication link
between two devices.
7. LAN Local Area Network is designed for small areas such as an office, group of
building or a factory.
8. WAN Wide Area Network is used for the network that covers large distance such as
cover states of a country
9. MAN Metropolitan Area Network uses the similar technology as LAN. It is designed to
extend over the entire city.
10. Crosstalk Undesired effect of one circuit on another circuit. It can occur when one line picks
up some signals travelling down another line. Example: telephone conversation
when one can hear background conversations. It can be eliminated by shielding
each pair of twisted pair cable.
11. PSTN Public Switched Telephone Network consists of telephone lines, cellular networks,
satellites for communication, fiber optic cables etc. It is the combination of world’s
(national, local and regional) circuit switched telephone network.
12. File Transfer,
Access and
Management (FTAM)
Standard mechanism to access files and manages it. Users can access files in a
remote computer and manage it.
13. Analog
Transmission
The signal is continuously variable in amplitude and frequency. Power requirement
is high when compared with Digital Transmission.
14. Digital
Transmission
It is a sequence of voltage pulses. It is basically a series of discrete pulses.
Security is better than Analog Transmission.

Types of communication networks

  • 1.
    Computers were ararity even a few decades ago, in the 1970s or even the 1980s. The computers that people had were standalone computers – they didn’t need to be connected to other computers or electronic devices to run. However, the Internet changed all that when it arrived on the scene. The ARPANET (Advanced Research Projects Agency Network) was the first network that actually linked two computers together, using TCP/IP. It was introduced in 1969, and it was the precursor to the internet. The Internet helped usher in the computer age – it helped connect people from around the world. Earlier computers were seen as essentially luxury items and computer users were nerds and geeks. Today, computers and the Internet have both become indispensable. The world would stop spinning if the Internet went down –at least the global economy would crash, at any rate! The Internet is a vastly complicated network of computers joined to each other through a countless number of cables and satellite links. We rely on servers to communicate with other servers, which enables us to send data back and forth, from and to the “Internet”.
  • 2.
    So, what isa computer network exactly? A computer network is a group of computers, two or more, connected to each other through a wire or a cable or even wireless. You can share files with other computers this way easily. If the network is large enough and lets you access a large number of computers, it becomes even more useful. You can share a modem, printers, storage space and DVD drives with the other computers on the network. You can video conference with the other people using the network or you can work together on a complex task with your connected systems You need at least two computers to let your network be referred to as a network. Your network will also have a server and client model architecture. The server will handle requests from the client computers and let them communicate with other client computers. If the network is small, the client computers may themselves act as servers. Modern computers are more than powerful enough to handle a small network. The network computers will need Network Interface Cards (NICs) installed- hardware that lets them connect to other computers. They will also need software that is capable of handling networking operations. Your modern operating system handles this for you, thankfully, so you don’t have to install
  • 3.
    separate software. Finally,the network computers need to be connected physically (through a cable or wirelessly). These are, of course, the most basic requirements to set up a network. What Is a Network? Network is a combination of hardware, software, and cabling, which together allow multiple computing devices to communicate with each other. In short, a network gives computers the ability to communicate. However, that definition could apply to a lot of different types of networks.
  • 4.
    Types of CommunicationNetworks Networks are classified on basis of scale. The area a network covers determines the type of network it is. Originally, there were only two types of networks: LAN and WAN. But over the years, other
  • 5.
    types of networkshave evolved, like MAN, SAN, PAN, CAN and DAN. Let’s take a look at the more popular ones: LAN is the acronym for Local Access Network. A LAN network is a short-distance network. It connects computers that are close together, usually within a room or a building. Very rarely, a LAN network will span a couple of buildings. An example of a LAN network is the network in a school or an office building. A LAN network doesn’t need a router to operate. WAN stands for Wide Area Network. WANs cover a huge geographical area. A WAN is a collection of LAN networks. LANs connect to other LANs with the help of a router. The router has a LAN address and a WAN address, which lets it send data to the desired location. The biggest WAN in the world is, of course, the Internet. WANs are different from LANs in that they’re not owned by a single person/organization. They also use different technology that enables them to communicate over long distances, like Frame Relay and ATM. VPN stands for Virtual Private Networks. VPNs are very important today. They let you connect to your network from a remote location through the Internet. This saves you time and money- you don’t need to set up a physical connection with your network. The Internet acts as a medium between you and your network. For example, you can access your computer at work through your computer at home.
  • 6.
    MAN stands forMetropolitan Area Network. The network in a metro area is a MAN. They are usually more limited in scope than WANs, but essentially work the same way. CAN stands for Campus Area Network. The network that spans a University or College campus is a CAN. CANs are like WANs or LANs, except they have more restrictions on them. They let students communicate with each other as well as the administration. There are two major types of network architectures at the moment. The first model connects computers with each other without the need for an intermediary computer. This is known as the peer to peer style of networking. The other model relies on a server to act as an intermediary between the network computers. This is known as the client server architecture model.
  • 7.
    A network topologydescribes the arrangement of systems on a computer network. It defines how the computers, or nodes, within the network are arranged and connected to each other. Some common network topologies include star, ring, line, bus, and tree configurations. These topologies are defined below:
  • 8.
    Mesh Topology: Ina mesh network, devices are connected with many redundant interconnections between network nodes. In a true mesh topology every node has a connection to every other node in the network. There are two types of mesh topologies: Full mesh topology: occurs when every node has a circuit connecting it to every other node in a network. Full mesh is very expensive to implement but yields the greatest amount of redundancy, so in the event that one of those nodes fails, network traffic can be directed to any of the other nodes. Full mesh is usually reserved for backbone networks. Partial mesh topology: is less expensive to implement and yields less redundancy than full mesh topology. With partial mesh, some nodes are organized in a full mesh scheme but others are only connected to one or two in the network. Partial mesh topology is commonly found in peripheral networks connected to a full meshed backbone.
  • 9.
    Star Topology: Ina star network devices are connected to a central computer, called a hub. Nodes communicate across the network by passing data through the hub. Main Advantage: In a star network, one malfunctioning node doesn't affect the rest of the network. Main Disadvantage: If the central computer fails, the entire network becomes unusable.
  • 10.
    Bus Topology: Innetworking a bus is the central cable -- the main wire -- that connects all devices on a local-area network (LAN). It is also called the backbone. This is often used to describe the main network connections composing the Internet. Bus networks are relatively inexpensive and easy to install for small networks. Ethernetsystems use a bus topology. Main Advantage: It's easy to connect a computer or device and typically it requires less cable than a star topology. Main Disadvantage: The entire network shuts down if there is a break in the main wire and it can be difficult to identify the problem if the network shuts down.
  • 11.
    Ring Topology: Alocal-area network (LAN) whose topology is a ring. That is, all of the nodes are connected in a closed loop. Messages travel around the ring, with each node reading those messages addressed to it. Main Advantage: One main advantage to a ring network is that it can span larger distances than other types of networks, such as bus networks, because each node regenerates messages as they pass through it.
  • 12.
    Tree Topology: Thisis a "hybrid" topology that combines characteristics of linear bus and star topologies. In a tree network, groups of star-configured networks are connected to a linear bus backbone cable. Main Advantage: A Tree topology is a good choice for large computer networks as the tree topology "divides" the whole network into parts that are more easily manageable. Main Disadvantage: The entire network depends on a central hub and a failure of the central hub can cripple the whole network.
  • 13.
    ISO/OSI Model inCommunication Networks There are n numbers of users who use computer network and are located over the world. So to ensure national and worldwide data communication systems can be developed and are compatible To each other. ISO has developed this. ISO stands for International organization of Standardization. This is called a model for open system interconnection (OSI) and is normally called as OSI model. The ISO-OSI model consists of seven layer architecture. It defines seven layers or levels in a complete communication system.
  • 15.
    Feature of OSIModel : 1. Big picture of network is understandable through this OSI model. 2. We see how hardware and software work together. 3. We can understand new technologies as they are developed. 4. Troubleshooting is easier by separate networks. 5. Can be used to compare basic functional relationships on different networks. Functions of Different Layers : Layer 1: The Physical Layer : It activates, maintain and deactivate the physical connection. Voltages and data rates needed for transmission is defined in the physical layer. It converts the digital bits into electrical signal. Layer 2: Data Link Layer : Data link layer synchronizes the information which is to be transmitted over the data. Error controlling is easily done. The encoded data are then passed to physical. Error detection bits are used by the data link on layer. It also corrects the errors. Outgoing messages are assembled into frames. Then the system waits for the acknowledgements to be received after the transmission. It is reliable to send message. Layer 3: The Network Layer : It routes the signal through different channels to the other end. It acts as a network controller. It decides by which route data should take. It divides the outgoing messages into packets and to assemble incoming packets into messages for higher levels.
  • 16.
    Layer 4: TransportLayer : It decides if data transmission should be on parallel path or single path. Functions such as multiplexing, segmenting or splitting on the data done by layer four that is transport layer. Transport layer breaks the message (data) into small units so that they are handled more efficiently by the network layer. Layer 5: The Session Layer : Session layer manages and synchronize the conversation between two different applications. Transfer of data from one destination to another session layer streams of data are marked and are resynchronized properly, so that the ends of the messages are not cut prematurely and data loss is avoided. Layer 6: The presentation Layer : Presentation layer takes care that the data is sent in such a way that the receiver will understand the information (data) and will be able to use the data. Languages (syntax) can be different of the two communicating systems. Under this condition presentation layer plays a role translator. Layer 7: Application Layer : It is the top layer. Manipulation of data (information) in various ways is done in this layer. Transferring of files disturbing the results to the user is also done in this layer. Mail services, directory services, network resource etc are services provided by application layer. Merits of OSI reference model: 1. OSI model distinguish between the services, interfaces and protocols. 2. Protocols of OSI model are very well hidden.
  • 17.
    3. They canbe replaced by new protocols as technology changes. 4. Supports connection oriented as well as connectionless service. Demerits of OSI reference model: 1. Model was devised before the invention of protocols. 2. Fitting of protocols is tedious task. PHYSICAL Layer - OSI Model Physical layer is the lowest layer of all. It is responsible for sending bits from one computer to another. This layer is not concerned with the meaning of the bits and deals with the physical connection to the network and with transmission and reception of signals. This layer defines electrical and physical details represented as 0 or a 1. How many pins a network will contain, when the data can be transmitted or not and how the data would be synchronized. FUNCTIONS OF PHYSICAL LAYER: 1. Representation of Bits: Data in this layer consists of stream of bits. The bits must be encoded into signals for transmission. It defines the type of encoding i.e. how 0’s and 1’s are changed to signal. 2. Data Rate: This layer defines the rate of transmission which is the number of bits per second. 3. Synchronization: It deals with the synchronization of the transmitter and receiver. The sender and receiver are synchronized at bit level. 4. Interface: The physical layer defines the transmission interface between devices and transmission medium.
  • 18.
    5. Line Configuration:This layer connects devices with the medium: Point to Point configuration and Multipoint configuration. 6. Topologies: Devices must be connected using the following topologies: Mesh, Star, Ring and Bus. 7. Transmission Modes: Physical Layer defines the direction of transmission between two devices: Simplex, Half Duplex, Full Duplex. 8. Deals with baseband and broadband transmission.
  • 19.
    DATA LINK Layer- OSI Model Data link layer is most reliable node to node delivery of data. It forms frames from the packets that are received from network layer and gives it to physical layer. It also synchronizes the information which is to be transmitted over the data. Error controlling is easily done. The encoded data are then passed to physical. Error detection bits are used by the data link layer. It also corrects the errors. Outgoing messages are assembled into frames. Then the system waits for the acknowledgements to be received after the transmission. It is reliable to send message. FUNCTIONS OF DATA LINK LAYER: 1. Framing: Frames are the streams of bits received from the network layer into manageable data units. This division of stream of bits is done by Data Link Layer. 2. Physical Addressing: The Data Link layer adds a header to the frame in order to define physical address of the sender or receiver of the frame, if the frames are to be distributed to different systems on the network. 3. Flow Control: A flow control mechanism to avoid a fast transmitter from running a slow receiver by buffering the extra bit is provided by flow control. This prevents traffic jam at the receiver side. 4. Error Control: Error control is achieved by adding a trailer at the end of the frame. Duplication of frames are also prevented by using this mechanism. Data Link Layers adds mechanism to prevent duplication of frames.
  • 20.
    5. Access Control:Protocols of this layer determine which of the devices has control over the link at any given time, when two or more devices are connected to the same link.
  • 21.
    Network Layer -OSI Model The main aim of this layer is to deliver packets from source to destination across multiple links (networks). If two computers (system) are connected on the same link then there is no need for a network layer. It routes the signal through different channels to the other end and acts as a network controller. It also divides the outgoing messages into packets and to assemble incoming packets into messages for higher levels.
  • 22.
    FUNCTIONS OF NETWORKLAYER: 1. It translates logical network address into physical address. Concerned with circuit, message or packet switching. 2. Routers and gateways operate in the network layer. Mechanism is provided by Network Layer for routing the packets to final destination. 3. Connection services are provided including network layer flow control, network layer error control and packet sequence control. 4. Breaks larger packets into small packets. Transport Layer - OSI Model The main aim of transport layer is to be delivered the entire message from source to destination. Transport layer ensures whole message arrives intact and in order, ensuring both error control and flow control at the source to destination level. It decides if data transmission should be on parallel path or single path Transport layer breaks the message (data) into small units so that they are handled more efficiently by the network layer and ensures that message arrives in order by checking error and flow control.
  • 23.
    FUNCTIONS OF TRANSPORTLAYER: 1. Service Point Addressing: Transport Layer header includes service point address which is port address. This layer gets the message to the correct process on the computer unlike Network Layer, which gets each packet to the correct computer. 2. Segmentation and Reassembling: A message is divided into segments; each segment contains sequence number, which enables this layer in reassembling the message. Message is reassembled correctly upon arrival at the destination and replaces packets which were lost in transmission. 3. Connection Control : It includes 2 types : o Connectionless Transport Layer: Each segment is considered as an independent packet and delivered to the transport layer at the destination machine. o Connection Oriented Transport Layer: Before delivering packets, connection is made with transport layer at the destination machine. 4. Flow Control: In this layer, flow control is performed end to end.
  • 24.
    5. Error Control:Error Control is performed end to end in this layer to ensure that the complete message arrives at the receiving transport layer without any error. Error Correction is done through retransmission. Session Layer - OSI Model Its main aim is to establish, maintain and synchronize the interaction between communicating systems. Session layer manages and synchronize the conversation between two different applications. Transfer of data from one destination to another session layer streams of data are marked and are resynchronized properly, so that the ends of the messages are not cut prematurely and data loss is avoided.
  • 25.
    FUNCTIONS OF SESSIONLAYER: 1. Dialog Control : This layer allows two systems to start communication with each other in half-duplex or full-duplex. 2. Synchronization : This layer allows a process to add checkpoints which are considered as synchronization points into stream of data. Example: If a system is sending a file of 800 pages, adding checkpoints after every 50 pages is recommended. This ensures that 50 page unit is successfully received and acknowledged. This is beneficial at the time of crash as if a crash happens at page number 110; there is no need to retransmit 1 to100 pages. Presentation Layer - OSI Model The primary goal of this layer is to take care of the syntax and semantics of the information exchanged between two communicating systems. Presentation layer takes care that the data is sent in such a way that the receiver will understand the information (data) and will be able to use the data. Languages (syntax) can be different of the two communicating systems. Under this condition presentation layer plays a role translator.
  • 26.
    FUNCTIONS OF PRESENTATIONLAYER: 1. Translation : Before being transmitted, information in the form of characters and numbers should be changed to bit streams. The presentation layer is responsible for interoperability between encoding methods as different computers use different encoding methods. It translates data between the formats the network requires and the format the computer. 2. Encryption : It carries out encryption at the transmitter and decryption at the receiver. 3. Compression : It carries out data compression to reduce the bandwidth of the data to be transmitted. The primary role of Data compression is to reduce the number of bits to be 0transmitted. It is important in transmitting multimedia such as audio, video, text etc.
  • 27.
    Application Layer -OSI Model It is the top most layer of OSI Model. Manipulation of data (information) in various ways is done in this layer which enables user or software to get access to the network. Some services provided by this layer includes: E-Mail, transferring of files, distributing the results to user, directory services, network resource etc. FUNCTIONS OF APPLICATION LAYER: 1. Mail Services : This layer provides the basis for E-mail forwarding and storage. 2. Network Virtual Terminal : It allows a user to log on to a remote host. The application creates software emulation of a terminal at the remote host. User’s computer talks to the software terminal which in turn talks to the host and vice versa. Then the remote host believes it is communicating with one of its own terminals and allows user to log on. 3. Directory Services : This layer provides access for global information about various services.
  • 28.
    4. File Transfer,Access and Management (FTAM) : It is a standard mechanism to access files and manages it. Users can access files in a remote computer and manage it. They can also retrieve files from a remote computer. The TCP/IP Reference Model TCP/IP means transmission control protocol and internet protocol. Protocols are set of rules which govern every possible communication over the internet. These protocols describe the movement of data between the host computers or internet. These offer simple naming and addressing schemes.
  • 29.
    Overview of TCP/IPreference model TCP/IP that is transmission control protocol and the internet protocol was developed by Department of Defence’s Project Research Agency (ARPA, later DARPA) under the project of network interconnection. Originally it was created to connect military networks together, later it was used by government agencies and universities. It is robust to failures and flexible to diverse networks. Most widely used protocol for interconnecting computers and it is the protocol of the internet.
  • 30.
    Description of differentTCP/IP protocols Layer 1: Host-to-network Layer 1. Lowest layer of the all. 2. Protocol is used to connect the host, so that the packets can be sent over it. 3. Varies host to host and network to network. Layer 2: Internet layer 1. Selection of a packet switching network which is based on a connectionless internetwork layer is called a internet layer. 2. It the layer which holds the whole architecture together. 3. It allows the host to insert the packets. 4. It helps the packet to travel independently to the destination. 5. Order in which packets are received is different from the way they are sent. 6. IP (internet protocol) is used in this layer. Layer 3: Transport Layer 1. It decides if data transmission should be on parallel path or single path. 2. Functions such as multiplexing, segmenting or splitting on the data done by layer four that is transport layer. 3. Transport layer breaks the message (data) into small units so that they are handled more efficiently by the network layer.
  • 31.
    4. Functions ofthe transport layer are same as the OSI model. 5. Transport layer also arrange the packets sent in sequence. Layer 4: Application Layer 1. Protocols used in this layer are high level protocols such as TELNET, FTP (file transfer protocol etc. Merits of TCP/IP model 1. It operated independently. 2. It is scalable. 3. Client/server architecture. 4. Supports a number of routing protocols. 5. Can be used to establish a connection between two computers. Demerits of TCP/IP 1. In this, the transport layer does not guarantee delivery of packets. 2. The model cannot be used in any other application. 3. Replacing protocol is not easy. 4. It has not clearly separated its services, interfaces and protocols. Comparison of OSI Reference Model and TCP/IP Reference Model Following are some major differences between OSI Reference Model and TCP/IP Reference Model, with diagrammatic comparison below.
  • 32.
    OSI(Open System Interconnection)TCP/IP(Transmission Control Protocol / Internet Protocol) 1. OSI provides layer functioning and also defines functions of all the layers. 1. TCP/IP model is more based on protocols and protocols are not flexible with other layers. 2. In OSI model the transport layer guarantees the delivery of packets 2. In TCP/IP model the transport layer does not guarantees delivery of packets. 3. Follows horizontal approach 3. Follows vertical approach. 4. OSI model has a separate presentation layer 4. TCP/IP does not have a separate presentation layer 5. OSI is a general model. 5. TCP/IP model cannot be used in any other application. 6. Network layer of OSI model provide both connection oriented and connectionless service. 6. The Network layer in TCP/IP model provides connectionless service. 7. OSI model has a problem of fitting the protocols in the model 7. TCP/IP model does not fit any protocol 8. Protocols are hidden in OSI model and are easily replaced as the technology changes. 8. In TCP/IP replacing protocol is not easy. 9. OSI model defines services, interfaces and protocols very clearly and makes clear distinction between them. 9. In TCP/IP it is not clearly separated its services, interfaces and protocols.
  • 33.
    10. It has7 layers 10. It has 4 layers
  • 34.
    Diagrammatic Comparison betweenOSI Reference Model and TCP/IP Reference Model
  • 35.
    KEY TERMS inComputer Networks Following are some important terms, which are frequently used in context of Computer Networks. Terms Definition 1. ISO The OSI model is a product of the Open Systems Interconnection project at the International Organization for Standardization. ISO is a voluntary organization. 2. OSI Model Open System Interconnection is a model consisting of seven logical layers. 3. TCP/IP Model Transmission Control Protocol and Internet Protocol Model is based on four layer model which is based on Protocols. 4. UTP Unshielded Twisted Pair cable is a Wired/Guided media which consists of two conductors usually copper, each with its own colour plastic insulator 5. STP Shielded Twisted Pair cable is a Wired/Guided media has a metal foil or braided- mesh covering which encases each pair of insulated conductors. Shielding also eliminates crosstalk 6. PPP Point-to-Point connection is a protocol which is used as a communication link between two devices. 7. LAN Local Area Network is designed for small areas such as an office, group of building or a factory.
  • 36.
    8. WAN WideArea Network is used for the network that covers large distance such as cover states of a country 9. MAN Metropolitan Area Network uses the similar technology as LAN. It is designed to extend over the entire city. 10. Crosstalk Undesired effect of one circuit on another circuit. It can occur when one line picks up some signals travelling down another line. Example: telephone conversation when one can hear background conversations. It can be eliminated by shielding each pair of twisted pair cable. 11. PSTN Public Switched Telephone Network consists of telephone lines, cellular networks, satellites for communication, fiber optic cables etc. It is the combination of world’s (national, local and regional) circuit switched telephone network. 12. File Transfer, Access and Management (FTAM) Standard mechanism to access files and manages it. Users can access files in a remote computer and manage it. 13. Analog Transmission The signal is continuously variable in amplitude and frequency. Power requirement is high when compared with Digital Transmission. 14. Digital Transmission It is a sequence of voltage pulses. It is basically a series of discrete pulses. Security is better than Analog Transmission.