Types of Accounting 
Accounting is a vast and dynamic profession and is constantly adapting itself to the specific and varying 
needs of its users. Over the past few decades, accountancy has branched out into different types of 
accounting to cater for the diversity of needs of its users. 
Main types of accounting 
are as follows: 
1. Financial 
2. Management 
3. Governmental 
4. Tax 
5. Forensic 
6. Project 
7. Social 
Financial Accounting, or financial reporting, is the process of producing information for external use 
usually in the form of financial statements. Financial Statements reflect an entity's past performance 
and current position based on a set of standards and guidelines known as GAAP (Generally Accepted 
Accounting Principles). GAAP refers to the standard framework of guideline for financial accounting used 
in any given jurisdiction. This generally includes accounting standards (e.g. International Financial 
Reporting Standards), accounting conventions, and rules and regulations that accountants must follow 
in the preparation of the financial statements. 
Management Accounting produces information primarily for internal use by the company's 
management. The information produced is generally more detailed than that produced for external use 
to enable effective organization control and the fulfillment of the strategic aims and objectives of the 
entity. Information may be in the form budgets and forecasts, enabling an enterprise to plan effectively 
for its future or may include an assessment based on its past performance and results. The form and 
content of any report produced in the process is purely upon management's discretion. 
Cost accounting is a branch of management accounting and involves the application of various 
techniques to monitor and control costs. Its application is more suited to manufacturing concerns. 
Governmental Accounting, also known as public accounting or federal accounting, refers to the type of 
accounting information system used in the public sector. This is a slight deviation from the financial 
accounting system used in the private sector. The need to have a separate accounting system for the 
public sector arises because of the different aims and objectives of the state owned and privately owned 
institutions. Governmental accounting ensures the financial position and performance of the public 
sector institutions are set in budgetary context since financial constraints are often a major concern of 
many governments. Separate rules are followed in many jurisdictions to account for the transactions 
and events of public entities. 
Tax Accounting refers to accounting for the tax related matters. It is governed by the tax rules 
prescribed by the tax laws of a jurisdiction. Often these rules are different from the rules that govern the 
preparation of financial statements for public use (i.e. GAAP). Tax accountants therefore adjust the 
financial statements prepared under financial accounting principles to account for the differences with 
rules prescribed by the tax laws. Information is then used by tax professionals to estimate tax l iability of 
a company and for tax planning purposes. 
Forensic Accounting is the use of accounting, auditing and investigative techniques in cases of litigation 
or disputes. Forensic accountants act as expert witnesses in courts of law in civil and criminal disputes 
that require an assessment of the financial effects of a loss or the detection of a financial fraud. 
Common litigations where forensic accountants are hired include insurance claims, personal injury
claims, suspected fraud and claims of professional negligence in a financial matter (e.g. business 
valuation). 
Project Accounting refers to the use of accounting system to track the financial progress of a project 
through frequent financial reports. Project accounting is a vital component of project management. It is 
a specialized branch of management accounting with a prime focus on ensuring the financial success of 
company projects such as the launch of a new product. Project accounting can be a source of 
competitive advantage for project-oriented businesses such as construction firms. 
Social Accounting, also known as Corporate Social Responsibility Reporting and Sustainability 
Accounting, refers to the process of reporting implications of an organization's activities on its ecological 
and social environment. Social Accounting is primarily reported in the form of Environmental Reports 
accompanying the annual reports of companies. Social Accounting is still in the early stages of 
development and is considered to be a response to the growing environmental consciousness amongst 
the public at large. 
Definition - What are Financial 
Statements? 
Financial Statements represent a formal record of the financial activities of an entity. These are written reports that quantify the financial 
strength, performance and liquidity of a company. Financial Statements reflect the financial effects of business transactions and events on 
the entity. 
Four Types of Financial Statements 
The four main types of financial statements are: 
1. Statement of Financial Position 
Statement of Financial Position, also known as the Balance Sheet, presents the financial position of an entity at a given date. It is 
comprised of the following three elements: 
 Assets: Something a business owns or controls (e.g. cash, inventory, plant and machinery, etc) 
 Liabilities: Something a business owes to someone (e.g. creditors, bank loans, etc) 
 Equity: What the business owes to its owners. This represents the amount of capital that remains in the business after its assets 
are used to pay off its outstanding liabilities. Equity therefore represents the difference between the assets and liabilities. 
View detailed explanation and Example of Statement of Financial Position 
2. Income Statement 
Income Statement, also known as the Profit and Loss Statement, reports the company's financial performance in terms of net 
profit or loss over a specified period. Income Statement is composed of the following two elements: 
 Income: What the business has earned over a period (e.g. sales revenue, dividend income, etc) 
 Expense: The cost incurred by the business over a period (e.g. salaries and wages, depreciation, rental charges, etc) 
Net profit or loss is arrived by deducting expenses from income. 
View detailed explanation and Example of Income Statement 
3. Cash Flow Statement 
Cash Flow Statement, presents the movement in cash and bank balances over a period. The movement in cash flows is classified 
into the following segments: 
 Operating Activities: Represents the cash flow from primary activities of a business. 
 Investing Activities: Represents cash flow from the purchase and sale of assets other than inventories (e.g. purchase of a factory 
plant) 
 Financing Activities: Represents cash flow generated or spent on raising and repaying share capital and debt together with th e 
payments of interest and dividends. 
View detailed explanation and Example of Cash Flow Statement
4. Statement of Changes in Equity 
Statement of Changes in Equity, also known as the Statement of Retained Earnings, details the movement in owners' equity over 
a period. The movement in owners' equity is derived from the following components: 
 Net Profit or loss during the period as reported in the income statement 
 Share capital issued or repaid during the period 
 Dividend payments 
 Gains or losses recognized directly in equity (e.g. revaluation surpluses) 
 Effects of a change in accounting policy or correction of accounting error 
Income Statement | Profit & Loss 
Account 
Definition 
Income Statement, also known as Profit & Loss Account, is a report of income, expenses and the resulting profit or loss earned during an 
accounting period. 
Topic contents: 
1. Definition 
2. Example 
3. Basis of preparation 
4. Components 
5. Purpose & Use 
6. Template 
Example 
Following is an illustrative example of an Income Statement prepared in accordance with the format prescribed by IAS 1 Presentation of 
Financial Statements. 
Income Statement for the Year Ended 31st December 2013 
Notes 
2013 2012 
USD USD 
Revenue 16 120,000 100,000 
Cost of Sales 17 (65,000) (55,000) 
Gross Profit 
55,000 45,000 
Other Income 18 17,000 12,000 
Distribution Cost 19 (10,000) (8,000) 
Administrative Expenses 20 (18,000) (16,000)
Other Expenses 21 (3,000) (2,000) 
Finance Charges 22 (1,000) (1,000) 
(15,000) (15,000) 
Profit before tax 
40,000 30,000 
Income tax 23 (12,000) (9,000) 
Net Profit 
28,000 21,000 
Basis of preparation 
Income statement is prepared on the accruals basis of accounting. 
This means that income (including revenue) is recognized when it isearned rather than when receipts are realized (although in many 
instances income may be earned and received in the same accounting period). 
Conversely, expenses are recognized in the income statement when they are incurredeven if they are paid for in the previous or subsequent 
accounting periods. 
Income statement does not report transactions with the owners of an entity. 
Hence, dividends paid to ordinary shareholders are not presented as an expense in the income statement and proceeds from the issuance of 
shares is not recognized as an income. Transactions between the entity and its owners are accounted for separately in the statement of 
changes in equity. 
Components 
Income statement comprises of the following main elements: 
Revenue 
Revenue includes income earned from the principal activities of an entity. So for example, in case of a manufacturer of elect ronic appliances, 
revenue will comprise of the sales from electronic appliance business. Conversely, if the same manufacturer earns interest on its bank 
account, it shall not be classified as revenue but as other income. 
Cost of Sales 
Cost of sales represents the cost of goods sold or services rendered during an accounting period. 
Hence, for a retailer, cost of sales will be the sum of inventory at the start of the period and purchases during the pe riod minus any closing 
inventory. 
In case of a manufacturer however, cost of sales will also include production costs incurred in the manufacture of goods duri ng a period such 
as the cost of direct labor, direct material consumption, depreciation of plant and machinery and factory overheads, etc. 
You may refer to the article on cost of sales for an explanation of its calculation.
Other Income 
Other income consists of income earned from activities that are not related to the entity's main business. For example, other income of an 
entity that manufactures electronic appliances may include: 
 Gain on disposal of fixed assets 
 Interest income on bank deposits 
 Exchange gain on translation of a foreign currency bank account 
Distribution Cost 
Distribution cost includes expenses incurred in delivering goods from the business premises to customers. 
Administrative Expenses 
Administrative expenses generally comprise of costs relating to the management and support functions within an organization t hat are not 
directly involved in the production and supply of goods and services offered by the entity. 
Examples of administrative expenses include: 
 Salary cost of executive management 
 Legal and professional charges 
 Depreciation of head office building 
 Rent expense of offices used for administration and management purposes 
 Cost of functions / departments not directly involved in production such as finance department, HR department and administrat ion 
department 
Other Expenses 
This is essentially a residual category in which any expenses that are not suitably classifiable elsewhere are included. 
Finance Charges 
Finance charges usually comprise of interest expense on loans and debentures. 
The effect of present value adjustments of discounted provisions are also included in finance charges (e.g. unwinding of discount on 
provision for decommissioning cost). 
Income tax 
Income tax expense recognized during a period is generally comprised of the following three elements: 
 Current period's estimated tax charge 
 Prior period tax adjustments 
 Deferred tax expense
Prior Period Comparatives 
Prior period financial information is presented along side current period's financial results to facilitate comparison of per formance over a 
period. 
It is therefore important that prior period comparative figures presented in the income statement relate to a similar period. 
For example, if an organization is preparing income statement for the six months ending 31 December 2013, comparative figures of prior 
period should relate to the six months ending 31 December 2012. 
Purpose & Use 
Income Statement provides the basis for measuring performance of an entity over the course of an accounting period. 
Performance can be assessed from the income statement in terms of the following: 
 Change in sales revenue over the period and in comparison to industry growth 
 Change in gross profit margin, operating profit margin and net profit margin over the period 
 Increase or decrease in net profit, operating profit and gross profit over the period 
 Comparison of the entity's profitability with other organizations operating in similar industries or sectors 
Income statement also forms the basis of important financial evaluation of an entity when it is analyzed in conjunction with information 
contained in other financial statements such as: 
 Change in earnings per share over the period 
 Analysis of working capital in comparison to similar income statement elements (e.g. the ratio of receivables reported in the balance 
sheet to the credit sales reported in the income statement, i.e. debtor turnover ratio) 
 Analysis of interest cover and dividend cover ratios 
Income Statement | Profit & Loss 
Account 
Definition 
Income Statement, also known as Profit & Loss Account, is a report of income, expenses and the resulting profit or loss earned during an 
accounting period. 
Topic contents: 
1. Definition 
2. Example 
3. Basis of preparation 
4. Components 
5. Purpose & Use 
6. Template 
Example 
Following is an illustrative example of an Income Statement prepared in accordance with the format prescribed by IAS 1 Presentation of 
Financial Statements. 
Income Statement for the Year Ended 31st December 2013
Notes 
2013 2012 
USD USD 
Revenue 16 120,000 100,000 
Cost of Sales 17 (65,000) (55,000) 
Gross Profit 
55,000 45,000 
Other Income 18 17,000 12,000 
Distribution Cost 19 (10,000) (8,000) 
Administrative Expenses 20 (18,000) (16,000) 
Other Expenses 21 (3,000) (2,000) 
Finance Charges 22 (1,000) (1,000) 
(15,000) (15,000) 
Profit before tax 
40,000 30,000 
Income tax 23 (12,000) (9,000) 
Net Profit 
28,000 21,000 
Basis of preparation 
Income statement is prepared on the accruals basis of accounting. 
This means that income (including revenue) is recognized when it isearned rather than when receipts are realized (although in many 
instances income may be earned and received in the same accounting period). 
Conversely, expenses are recognized in the income statement when they are incurredeven if they are paid for in the previous or subsequent 
accounting periods. 
Income statement does not report transactions with the owners of an entity. 
Hence, dividends paid to ordinary shareholders are not presented as an expense in the income statement and proceeds from the issuance of 
shares is not recognized as an income. Transactions between the entity and its owners are accounted for separately in the statement of 
changes in equity.
Components 
Income statement comprises of the following main elements: 
Revenue 
Revenue includes income earned from the principal activities of an entity. So for example, in case of a manufacturer of electronic appliances, 
revenue will comprise of the sales from electronic appliance business. Conversely, if the same manufacturer earns interest on its bank 
account, it shall not be classified as revenue but as other income. 
Cost of Sales 
Cost of sales represents the cost of goods sold or services rendered during an accounting period. 
Hence, for a retailer, cost of sales will be the sum of inventory at the start of the period and purchases during the period minus any closing 
inventory. 
In case of a manufacturer however, cost of sales wil l also include production costs incurred in the manufacture of goods during a period such 
as the cost of direct labor, direct material consumption, depreciation of plant and machinery and factory overheads, etc. 
You may refer to the article on cost of sales for an explanation of its calculation. 
Other Income 
Other income consists of income earned from activities that are not related to the entity's main business. For example, other income of an 
entity that manufactures electronic appliances may include: 
 Gain on disposal of fixed assets 
 Interest income on bank deposits 
 Exchange gain on translation of a foreign currency bank account 
Distribution Cost 
Distribution cost includes expenses incurred in delivering goods from the business premises to customers. 
Administrative Expenses 
Administrative expenses generally comprise of costs relating to the management and support functions within an organization t hat are not 
directly involved in the production and supply of goods and services offered by the entity. 
Examples of administrative expenses include: 
 Salary cost of executive management 
 Legal and professional charges 
 Depreciation of head office building 
 Rent expense of offices used for administration and management purposes 
 Cost of functions / departments not directly involved in production such as finance department, HR department and administration 
department 
Other Expenses 
This is essentially a residual category in which any expenses that are not suitably classifiable elsewhere are included.
Finance Charges 
Finance charges usually comprise of interest expense on loans and debentures. 
The effect of present value adjustments of discounted provisions are also included in finance charges (e.g. unwinding of discount on 
provision for decommissioning cost). 
Income tax 
Income tax expense recognized during a period is generally comprised of the following three elements: 
 Current period's estimated tax charge 
 Prior period tax adjustments 
 Deferred tax expense 
Prior Period Comparatives 
Prior period financial information is presented along side current period's financial results to facilitate comparison of per formance over a 
period. 
It is therefore important that prior period comparative figures presented in the income statement relate to a similar period. 
For example, if an organization is preparing income statement for the six months ending 31 December 2013, comparative figures of prior 
period should relate to the six months ending 31 December 2012. 
Purpose & Use 
Income Statement provides the basis for measuring performance of an entity over the course of an accounting period. 
Performance can be assessed from the income statement in terms of the following: 
 Change in sales revenue over the period and in comparison to industry growth 
 Change in gross profit margin, operating profit margin and net profit margin over the period 
 Increase or decrease in net profit, operating profit and gross profit over the period 
 Comparison of the entity's profitability with other organizations operating in similar industries or sectors 
Income statement also forms the basis of important financial evaluation of an entity when it is analyzed in conjunction with information 
contained in other financial statements such as: 
 Change in earnings per share over the period 
 Analysis of working capital in comparison to similar income statement elements (e.g. the ratio of receivables reported in the balance 
sheet to the credit sales reported in the income statement, i.e. debtor turnover ratio) 
 Analysis of interest cover and dividend cover ratios 
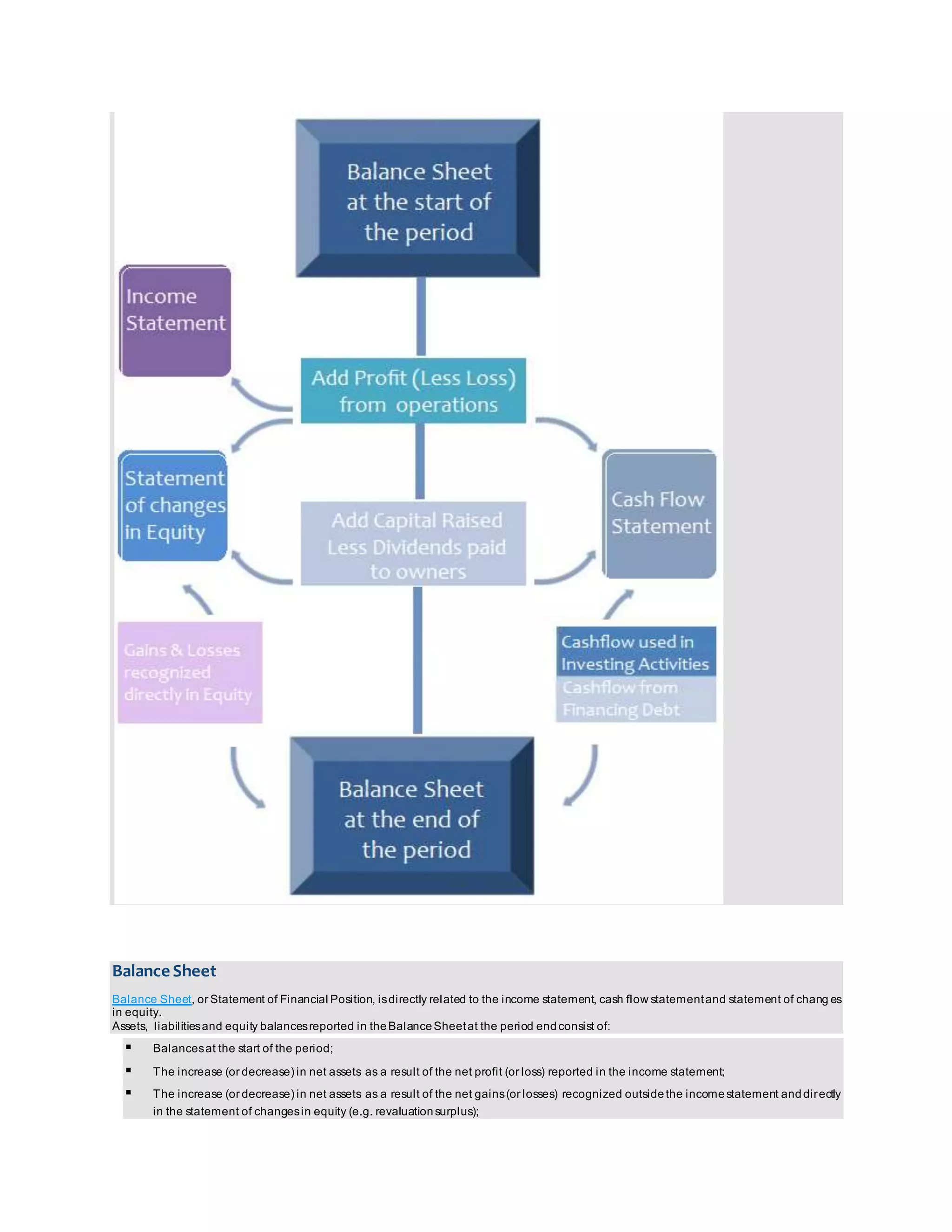
Relationship between Financial 
Statements 
Explanation 
Financial Statements reflect the effects of business transactions and events on the entity. The different types of financial statements are not 
isolated from one another but are closely related to one another as is illustrated in the following diagram.
Balance Sheet 
Balance Sheet, or Statement of Financial Position, is directly related to the income statement, cash flow statement and statement of changes 
in equity. 
Assets, liabilities and equity balances reported in the Balance Sheet at the period end consist of: 
 Balances at the start of the period; 
 The increase (or decrease) in net assets as a result of the net profit (or loss) reported in the income statement; 
 The increase (or decrease) in net assets as a result of the net gains (or losses) recognized outside the income statement and directly 
in the statement of changes in equity (e.g. revaluation surplus);
 The increase in net assets and equity arising from the issue of share capital as reported in the statement of changes in equi ty; 
 The decrease in net assets and equity arising from the payment of dividends as presented in the statement of changes in equity; 
 The change in composition of balances arising from inter balance sheet transactions not included above (e.g. purchase of fixe d 
assets, receipt of bank loan, etc). 
 Accruals and Prepayments 
 Receivables and Payables 
Income Statement 
Income Statement, or Profit and Loss Statement, is directly linked to balance sheet, cash flow statement and statement of changes in equity. 
The increase or decrease in net assets of an entity arising from the profit or loss reported in the income statement is incorporated in the 
balances reported in the balance sheet at the period end. 
The profit and loss recognized in income statement is included in the cash flow statement under the segment of cash flows from operation 
after adjustment of non-cash transactions. Net profit or loss during the year is also presented in the statement of changes in equity. 
Statement of Changes in Equity 
Statement of Changes in Equity is directly related to balance sheet and income statement. 
Statement of changes in equity shows the movement in equity reserves as reported in the entity's balance sheet at the start of the period and 
the end of the period. The statement therefore includes the change in equity reserves arising from share capital issues and redemptions, the 
payments of dividends, net profit or loss reported in the income statement along with any gains or losses recognized directly in equity (e.g. 
revaluation surplus). 
Cash Flow Statement 
Statement of Cash Flows is primarily linked to balance sheet as it explains the effects of change in cash and cash equivalents balance at the 
beginning and end of the reporting period in terms of the cash flow impact of changes in the components of balance sheet including assets, 
liabilities and equity reserves. 
Cash flow statement therefore reflects the increase or decrease in cash flow arising from: 
 Change in share capital reserves arising from share capital issues and redemption; 
 Change in retained earnings as a result of net profit or loss recognized in the income statement (after adjusting non-cash items) and 
dividend payments; 
 Change in long term loans due to receipt or repayment of loans; 
 Working capital changes as reflected in the increase or decrease in net current assets recognized in the balance sheet; 
 Change in non current assets due to receipts and payments upon the acquisitions and disposals of assets (i.e. investing activ ities) 
Relationship between Financial 
Statements 
Explanation 
Financial Statements reflect the effects of business transactions and events on the entity. The different types of financial statements are not 
isolated from one another but are closely related to one another as is illustrated in the following diagram.
Balance Sheet 
Balance Sheet, or Statement of Financial Position, is directly related to the income statement, cash flow statement and statement of chang es 
in equity. 
Assets, liabilities and equity balances reported in the Balance Sheet at the period end consist of: 
 Balances at the start of the period; 
 The increase (or decrease) in net assets as a result of the net profit (or loss) reported in the income statement; 
 The increase (or decrease) in net assets as a result of the net gains (or losses) recognized outside the income statement and directly 
in the statement of changes in equity (e.g. revaluation surplus);
 The increase in net assets and equity arising from the issue of share capital as reported in the statement of changes in equity; 
 The decrease in net assets and equity arising from the payment of dividends as presented in the statement of changes in equity; 
 The change in composition of balances arising from inter balance sheet transactions not included above (e.g. purchase of fixed 
assets, receipt of bank loan, etc). 
 Accruals and Prepayments 
 Receivables and Payables 
Income Statement 
Income Statement, or Profit and Loss Statement, is directly linked to balance sheet, cash flow statement and statement of changes in equity. 
The increase or decrease in net assets of an entity arising from the profit or loss reported in the income statement is incorporated in the 
balances reported in the balance sheet at the period end. 
The profit and loss recognized in income statement is included in the cash flow statement under the segment of cash flows from operation 
after adjustment of non-cash transactions. Net profit or loss during the year is also presented in the statement of changes in equity. 
Statement of Changes in Equity 
Statement of Changes in Equity is directly related to balance sheet and income statement. 
Statement of changes in equity shows the movement in equity reserves as reported in the entity's balance sheet at the start o f the period and 
the end of the period. The statement therefore includes the change in equity reserves arising from share capital issues and redemptions, the 
payments of dividends, net profit or loss reported in the income statement along with any gains or losses recognized directly in equity (e.g. 
revaluation surplus). 
Cash Flow Statement 
Statement of Cash Flows is primarily linked to balance sheet as it explains the effects of change in cash and cash equivalents balance at the 
beginning and end of the reporting period in terms of the cash flow impact of changes in the components of balance sheet including assets, 
liabilities and equity reserves. 
Cash flow statement therefore reflects the increase or decrease in cash flow arising from: 
 Change in share capital reserves arising from share capital issues and redemption; 
 Change in retained earnings as a result of net profit or loss recognized in the income statement (after adjusting non -cash items) and 
dividend payments; 
 Change in long term loans due to receipt or repayment of loans; 
 Working capital changes as reflected in the increase or decrease in net current assets recognized in the balance sheet; 
 Change in non current assets due to receipts and payments upon the acquisitions and disposals of assets (i.e. investing activities) 
Relevance: 
Information should be relevant to the decision making needs of the user. Information is relevant if it helps users of the fin ancial statements in 
predicting future trends of the business (Predictive Value) or confirming or correcting any past predictions they have made (Confirmatory 
Value). Same piece of information which assists users in confirming their past predictions may also be helpful in forming fut ure forecasts. 
Example: 
A company discloses an increase in Earnings Per Share (EPS) from $5 to $6 since the last reporting period. The information is relevant to 
investors as it may assist them in confirming their past predictions regarding the profitability of the company and will also help them in 
forecasting future trend in the earnings of the company. 
Relevance is affected by the materiality of information contained in the financial statements because only material information influences the 
economic decisions of its users. 
Example: 
A default by a customer who owes $1000 to a company having net assets of worth $10 million is not relevant to the decision making needs of 
users of the financial statements. 
However, if the amount of default is, say, $2 million, the information becomes relevant to the users as it may affect thei r view regarding the 
financial performance and position of the company. 
Reliability 
Information is reliable if a user can depend upon it to be materially accurate and if it faithfully represents the information that it purports to 
present. Significant misstatements or omissions in financial statements reduce the reliability of information contained in them.
Example: 
A company is being sued for damages by a rival firm, settlement of which could threaten the financial stability of the company. Non-disclosure 
of this information would render the financial statements unreliable for its users. 
Reliability of financial information is enhanced by the use of following accounting concepts and principles: 
Prudence 
Preparation of financial statements requires the use of professional judgment in the adoption of accountancy policies and estimates. 
Prudence requires that accountants should exercise a degree of caution in the adoption of policies and significant estimates such that the 
assets and income of the entity are not overstated whereas liability and expenses are not under stated. 
The rationale behind prudence is that a company should not recognize an asset at a value that is higher than the amount which is expected 
to be recovered from its sale or use. Conversely, liabilities of an entity should not be presented below the amount that is likely to be paid in its 
respect in the future. 
There is an inherent risk that assets and income of an entity are more likely to be overstated than understated by the management whereas 
liabilities and expenses are more likely to be understated. The risk arises from the fact that companies often benefit from b etter reported 
profitability and lower gearing in the form of cheaper source of finance and higher share price. There is a risk that leverage offered in the 
choice of accounting policies and estimates may result in bias in the preparation of the financial statements aimed at improv ing profitability 
and financial position through the use of creative accounting techniques. Prudence concept helps to ensure that such bias is countered by 
requiring the exercise of caution in arriving at estimates and the adoption of accounting policies. 
Example: 
Inventory is recorded at the lower of cost or net realizable value (NRV) rather than the expected selling price. This ensures profit on the sale 
of inventory is only realized when the actual sale takes place. 
However, prudence does not require management to deliberately overstate its liabilities and expenses or understate its assets and income. 
The application of prudence should eliminate bias from financial statements but its application should not reduce the reliabi lity of the 
information 
Completeness 
Reliability of information contained in the financial statements is achieved only if complete financial information is provided relevant to the 
business and financial decision making needs of the users. Therefore, information must be complete in all material respects. 
Incomplete information reduces not only the relevance of the financial statements, it also decreases its reliability since users will be basing 
their decisions on information which only presents a partial view of the affairs of the entity. 
1. Definition 
Single Economic Entity Concept suggests that companies associated with each other through the virtue of common control operate as a 
single economic unit and therefore the consolidated financial statements of a group of companies should reflect the essence o f such 
arrangement. 
2. Explanation 
Consolidated financial statements of a group of companies must be prepared as if the entire group constitutes a single entity in order to avoid 
the misrepresentation of the scale of group's activities. 
It is therefore necessary to eliminate the effects of any inter-company transactions and balances during the consolidation of group accounts 
such as the following: 
 Inter-company sales and purchases 
 Inter-company payables and receivables 
 Inter-company payments such as dividends, royalties & head office charges 
Inter-company transactions must be eliminated as if the transactions had not occurred in the first place. Examples of adjustments that may 
be required to eliminate the effects of inter-company transactions include: 
 Elimination of unrealized profit or loss on the sale of assets member companies of a group 
 Elimination of excess or deficit depreciation expense in respect of a fixed asset purchased from a member company at a price that 
was higher or lower than the net book value of the asset in the books of the seller.
3. Example 
XYZ PLC is a company specializing in the manufacturing of fertilizers. At the start of the current accounting period, XYZ PLC acquired DEF 
PLC, a chemicals producer. 
Following is a summary of the financial results of the two companies during the year: 
XYZ DEF 
$m $m 
Sales 120 50 
Cost of Sales (60) (20) 
Gross Profit 60 30 
Operating Expenses (20) (10) 
Net Profit 40 20 
XYZ PLC purchased chemicals worth $20m from DEF PLC which it used in the manufacture of fertilizers sold during the year. 
Consolidation of XYZ Group's financial results will require an adjustment in respect of the inter-company sale and purchase in order to 
conform to the single entity principle. 
Consolidated financial results of the two companies will be presented as follows: 
XYZ Group 
$m 
Sales (120 + 50 - 20) 150 
Cost of Sales (60 + 20 - 20) (60) 
Gross Profit 
90 
Operating Expenses (20 + 10) (30) 
Net Profit 
60 
Since XYZ Group, considered as a single entity, cannot sell and purchase to itself, the sales and purchases in the consolidated income 
statement have been reduced by $20 m each in order to present the sales and purchases with external customers and suppliers. 
If we ignore the single entity concept, XYZ Group's financial results will present sales of $170 m and cost of sales amounting $80 m. 
Although the net profit of the group will be unaffected by the inter-company transaction, the size of the Group's operations will be 
misrepresented due to the overstatement. 
Money Measurement Concept in 
Accounting
Definition 
Money Measurement Concept in accounting, also known as Measurability Concept, means that only transactions and events that are 
capable of being measured in monetary terms are recognized in the financial statements. 
Explanation 
All transactions and events recorded in the financial statements must be reduced to a unit of monetary currency. Where it is not possible to 
assign a reliable monetary value to a transaction or event, it shall not be recorded in the financial statements. 
However, any material transactions and events that are not recorded for failing to meet the measurability criteria might need be disclosed in 
the supplementary notes of financial statements to assist the users in gaining a better understanding of the financial performance and 
position of the entity. 
Matching Principle & Concept 
Matching Principle - topic contents 
1. Definition 
2. Explanation 
3. Examples 
4. Matching Vs Accruals Vs Cash Basis 
5. MCQ 
1. Definition 
Matching Principle requires that expenses incurred by an organization must be charged to the income statement in the accounting period in 
which the revenue, to which those expenses relate, is earned. 
2. Explanation 
Prior to the application of the matching principle, expenses were charged to the income statement in the accounting period in which they 
were paid irrespective of whether they relate to the revenue earned during that period. This resulted in non recognition of e xpenses incurred 
but not paid for during an accounting period (i.e. accrued expenses) and the charge to income statement of expenses paid in respect of 
future periods (i.e. prepaid expenses). Application of matching principle results in the deferral of prepaid expenses in order to match them 
with the revenue earned in future periods. Similarly, accrued expenses are charged in the income statement in which they are incurred to 
match them with the current period's revenue. 
A major development from the application of matching principle is the use of depreciation in the accounting for non-current assets. 
Depreciation results in a systematic charge of the cost of a fixed asset to the income statement over several accounting periods spanning the 
asset's useful life during which it is expected to generate economic benefits for the entity. Depreciation ensures that the cost of fixed assets 
is not charged to the profit & loss at once but is 'matched' against economic benefits (revenue or cost savings) earned from the asset's use 
over several accounting periods. 
Matching principle therefore results in the presentation of a more balanced and consistent view of the financial performance of an 
organization than would result from the use of cash basis of accounting. 
Definition 
Timeliness principle in accounting refers to the need for accounting information to be presented to the users in time to fulfill their d ecision 
making needs. 
Importance 
Timeliness of accounting information is highly desirable since information that is presented timely is generally more relevant to users while 
conversely, delay in provision of information tends to render it less relevant to the decision making needs of the users. Timeliness principle is 
therefore closely related to the relevance principle.
Timeliness is important to protect the users of accounting information from basing their decisions on outdated information. Imagine the 
problem that could arise if a company was to issue its financial statements to the public after 12 months of the accounting p eriod. The users 
of the financial statements, such as potential investors, would probably find it hard to assess whether the present financial circumstances of 
the company have changed drastically from those reflected in the financial statements. 
Materiality 
Information is material if its omission or misstatement could influence the economic decisions of users taken on the basis of the 
financial statements (IASB Framework). 
Materiality therefore relates to the significance of transactions, balances and errors contained in the financial stat ements. Materiality defines 
the threshold or cutoff point after which financial information becomes relevant to the decision making needs of the users. I nformation 
contained in the financial statements must therefore be complete in all material respects in order for them to present a true and fair view of 
the affairs of the entity. 
Materiality is relative to the size and particular circumstances of individual companies. 
Example - Size 
A default by a customer who owes only $1000 to a company having net assets of worth $10 million is immaterial to the financial statements 
of the company. 
However, if the amount of default was, say, $2 million, the information would have been material to the financial statements omission of 
which could cause users to make incorrect business decisions. 
What is a Going Concern? 
Going concern is one the fundamental assumptions in accounting on the basis of which financial statements are prepared. Finan cial 
statements are prepared assuming that a business entity will continue to operate in the foreseeable future without the need or intention on 
the part of management to liquidate the entity or to significantly curtail its operational activities. Therefore, it is assumed that the entity will 
realize its assets and settle its obligations in the normal course of the business. 
It is the responsibility of the management of a company to determine whether the going concern assumption is appropriate in t he preparation 
of financial statements. If the going concern assumption is considered by the management to be invalid, the financial statements of the entity 
would need to be prepared on break up basis. This means that assets will be recognized at amount which is expected to be real ized from its 
sale (net of selling costs) rather than from its continuing use in the ordinary course of the business. Assets are valued for their individual 
worth rather than their value as a combined unit. Liabilities shall be recognized at amounts that are likely to be settled. 
What are possible indications of going concern problems? 
 Deteriorating liquidity position of a company not backed by sufficient financing arrangements. 
 High financial risk arising from increased gearing level rendering the company vulnerable to delays in payment of interest an d loan 
principle. 
 Significant trading losses bieng incurred for several years. Profitability of a company is essential for its survival in the long term. 
 Aggressive growth strategy not backed by sufficient finance which ultimately leads to over trading. 
 Increasing level of short term borrowing and overdraft not supported by increase in business. 
 Inability of the company to maintain liquidity ratios as defined in the loan covenants. 
 Serious litigations faced by a company which does not have the financial strength to pay the possible settlement. 
 Inability of a company to develop a new range of commercially successful products. Innovation is often said to be the key to the long-term 
stability of any company. 
 Bankruptcy of a major customer of the company. 
 Accruals Concept 
 
 Financial statements are prepared under the Accruals Concept of accounting which requires that income and expense must be 
recognized in the accounting periods to which they relate rather than on cash basis. An exception to this general rule is the cash 
flow statement whose main purpose is to present the cash flow effects of transaction during an accounting period. 
 
 Under Accruals basis of accounting, income must be recorded in the accounting period in which it is earned. Therefore, accrued 
income must be recognized in the accounting period in which it arises rather than in the subsequent period in which it will be 
received. Conversely, prepaid income must be not be shown as income in the accounting period in which it is received but inst ead 
it must be presented as such in the subsequent accounting periods in which the services or obligations in respect of the prepaid 
income have been performed.
 
 Expenses, on the other hand, must be recorded in the accounting period in which they are incurred. Therefore, accrued expense 
must be recognized in the accounting period in which it occurs rather than in the following period in which it will be paid. 
Conversely, prepaid expense must be not be shown as expense in the accounting period in which it is paid but instead it mu st be 
presented as such in the subsequent accounting periods in which the services in respect of the prepaid expense have been 
performed. 
 
 Accruals basis of accounting ensures that expenses are "matched" with the revenue earned in an accounting period. Ac cruals 
concept is therefore very similar to the matching principle. 
Business Entity Concept 
Financial accounting is based on the premise that the transactions and balances of a business entity are to be accounted for separately from 
its owners. The business entity is therefore considered to be distinct from its owners for the purpose of accounting. 
Therefore, any personal expenses incurred by owners of a business will not appear in the income statement of the entity. Simi larly, if any 
personal expenses of owners are paid out of assets of the entity, it would be considered to be drawings for the purpose of accounting much 
in the same way as cash drawings. 
The business entity concept also explains why owners' equity appears on the liability side of a ba lance sheet (i.e. credit side). Share capital 
contributed by a sole trader to his business, for instance, represents a form of liability (known as equity) of the 'business' that is owed to its 
owner which is why it is presented on the credit side of the balance sheet. 
1. Definition Realization concept in accounting, also known as revenue recognition principle, refers to the application of accruals 
concept towards the recognition of revenue (income). Under this principle, revenue is recognized by the seller wh en it is earned 
irrespective of whether cash from the transaction has been received or not. - See more at: 
Dual Aspect Concept | Duality Principle 
in Accounting 
1. Definition 
Dual Aspect Concept, also known as Duality Principle, is a fundamental convention of accounting that necessitates the recognition of all 
aspects of an accounting transaction. Dual aspect concept is the underlying basis for double entry accounting system. 
Contents: 
1. Definition 
2. Explanation 
3. Example 
2. Explanation 
In a single entry system, only one aspect of a transaction is recognized. For instance, if a sale is made to a customer, only sales revenue will 
be recorded. However, the other side of the transaction relating to the receipt of cash or the grant of credit to the custome r is not recognized. 
Single entry accounting system has been superseded by double entry accounting. You may still find limited use of single entry accounting 
system by individuals and small organizations that keep an informal record of receipts and payments. 
Double entry accounting system is based on the duality principle and was devised to account for all aspects of a transaction. Under the 
system, aspects of transactions are classified under two main types: 
1. Debit 
2. Credit 
Debit is the portion of transaction that accounts for the increase in assets and expenses, and the decrease in liabilities, equity and income. 
Credit is the portion of transaction that accounts for the increase in income, liabilities and equity, and the decrease in assets and expenses. 
The classification of debit and credit effects is structured in such a way that for each debit there is a corresponding credi t and vice versa. 
Hence, every transaction will have 'dual' effects (i.e. debit effects and credit effects). 
The application of duality principle therefore ensures that all aspects of a transaction are accounted for in the financial statements.
3. Example 
Mr. A, who owns and operates a bookstore, has identified the following transactions for the month of January that need to be accounted for 
in the monthly financial statements: 
$ 
1. Payment of salary to staff 2,000 
2. Sale of books for cash 5,000 
3. Sales of books on credit 15,000 
4. Receipts from credit customers 10,000 
5. Purchase of books for cash 20,000 
6. Utility expenses - unpaid 3,000 
Under double entry system, the above transactions will be accounted for as follows: 
Account Title Effect Debit Credit 
$ $ 
1. Salary Expense Increase in expense 2,000 
Cash at bank Decrease in assets 
2,000 
2. Cash in hand Increase in assets 5,000 
Sales revenue Increase in income 
5,000 
3. Receivables Increase in assets 15,000 
Sales revenue Decrease in income 
15,000 
4. Cash at bank Increase in asset 10,000 
Receivables Decrease in asset 
10,000 
5. Purchases Increase in expense 20,000 
Cash at bank Decrease in asset 
20,000 
6. Utility Expense Increase in expense 3,000
Accrued expenses Decrease in asset 
3,000 
Elements of the financial Statements 
Elements of the financial statements include Assets, Liabilities, Equity, Income & Expenses. The first three elements relate to the statement 
of financial position whereas the latter two relate to the income statement. 
The first three elements relate to the statement of financial position while the latter two relate to income statements. 
Assets 
Definition 
Asset is a resource controlled by the entity as a result of past events and from which future economic benefits are expected to flow to the 
entity (IASB Framework). 
Explanation 
In simple words, asset is something which a business owns or controls to benefit from its use in some way. It may be something which 
directly generates revenue for the entity (e.g. a machine, inventory) or it may be something which supports the primary opera tions of the 
organization (e.g. office building). 
Classification 
Assets may be classified into Current and Non-Current. The distinction is made on the basis of time period in which the economic benefits 
from the asset will flow to the entity. 
Current Assets are ones that an entity expects to use within one-year time from the reporting date. 
Non Current Assets are those whose benefits are expected to last more than one year from the reporting date. 
Types and Examples 
Following are the most common types of Assets and their Classification along with the economic benefits derived from those assets. 
Asset 
Classification 
Economic Benefit 
Machine 
Non-current 
Used for the production of goods for sale to customer. 
Office Building 
Non-current 
Provides space to employees for administering company affairs. 
Vehicle 
Non-current 
Used in the transportation of company products and also for commuting. 
Inventory 
Current 
Cash is generated from the sale of inventory. 
Cash 
Current 
Cash! 
Receivables 
Current 
Will eventually result in inflow of cash. 
Equity is the residual interest in the assets of the entity after deducting all the liabilities (IASB Framework).
Explanation 
Equity is what the owners of an entity have invested in an enterprise. It represents what the business owes to its owners. It is also a 
reflection of the capital left in the business after assets of the entity are used to pay off any outstanding liabilities. 
Equity therefore includes share capital contributed by the shareholders along with any profits or surpluses retained in the e ntity. This is what 
the owners take home in the event of liquidation of the entity. 
The Accounting Equation may further explain the meaning of equity: 
Assets - Liabilities = Equity 
This illustrates that equity is the owner's interest in the Net Assets of an entit y. 
Rearranging the above equation, we have 
Assets = Equity + Liabilities 
Assets of an entity have to be financed in some way. Either by debt (Liability) or by share capital and retained profits (Equ ity). Hence, equity 
may be viewed as a type of liability an entity has towards its owners in respect of the assets they financed. 
Examples 
Examples of Equity recognized in the financial statements include the following: 
 Ordinary Share Capital 
 Preference Share Capital (irredeemable) 
 Retained Earnings 
 Revaluation Surpluses 
Explanation 
Income is therefore an increase in the net assets of the entity during an accounting period except for such increases caused by the 
contributions from owners. The first part of the definition is quite easy to understand as income must logically result in an increase in the net 
assets (equity) of the entity such as by the inflow of cash or other assets. However, net assets of an entity may increase si mply by further 
capital investment by its owners even though such increase in net assets cannot be regarded as income. This is the significance of the latter 
part of the definition of income. 
Types 
There are two types of income: 
 Sale Revenue: Income earned in the ordinary course of business activities of the entity; 
 Gains: Income that does not arise from the core operations of the entity. 
For instance, sale revenue of a business whose main aim is to sell biscuits is income generated from selling biscuits. If the business sells 
Expense 
Definition 
Expenses are the decreases in economic benefits during the accounting period in the form of outflows or depletions of assets or incurrences 
of liabilities that result in decreases in equity, other than those relating to distributions to equity participants (IASB Framework). 
Explanation 
Expense is simply a decrease in the net assets of the entity over an accounting period except for such decreases caused by the distributions 
to the owners. The first aspect of the definition is quite easy to grasp as the incurring of an expense must reduce the net assets of the 
company. For instance, payment of a company's utility bills reduces cash. However, net assets of an entity may also decrease as a result of 
payment of dividends to shareholders or drawings by owners of a business, both of which are distri butions of profits rather than expense. 
This is the significance of the latter part of the definition of expense.
Types 
Following is a list of common types of expenses recognized in the financial statements: 
 Salaries and wages 
 Utility expenses 
 Cost of goods sold 
 Administration expenses 
 Finance costs 
 Depreciation 
 Impairment losses 
Bank Reconciliation 
Bank reconciliation statement is a report which compares the bank balance as per company's accounting records with the balance stated in 
the bank statement. 
It is normal for a company's bank balance as per accounting records to differ from the balance as per bank statement due to t iming 
differences. Certain transactions are recorded by the entity that are updated in the bank's system after a certain time lag. Likewise, some 
transactions are accounted for in the bank's financial system before the company incorporates them into its own accounting sy stem. Such 
timing differences appear as reconciling items in the Bank Reconciliation Statement. 
The purpose of preparing a Bank Reconciliation Statement is to detect any discrepancies between the accounting records of the entity and 
the bank besides those due to normal timing differences. Such discrepancies might exist due to an error on the part of the company or the 
bank. 
What is a Trial Balance? 
1. Purpose of Trial Balance 
2. Example of Trial Balance 
3. Limitations of Trial Balance 
Trial Balance is a list of closing balances of ledger accounts on a certain date and is the first step towards the preparatio n of financial 
statements. It is usually prepared at the end of an accounting period to assist in the drafting of financial statements. Ledg er balances are 
segregated into debit balances and credit balances. Asset and expense accounts appear on the debit side o f the trial balance whereas 
liabilities, capital and income accounts appear on the credit side. If all accounting entries are recorded correctly and all the ledger balances 
are accurately extracted, the total of all debit balances appearing in the trial balance must equal to the sum of all credit balances. 
Purpose of a Trial Balance 
 Trial Balance acts as the first step in the preparation of financial statements. It is a working paper that accountants use a s a basis 
while preparing financial statements. 
 Trial balance ensures that for every debit entry recorded, a corresponding credit entry has been recorded in the books in accorda nce 
with the double entry concept of accounting. If the totals of the trial balance do not agree, the differences may be investig ated and 
resolved before financial statements are prepared. Rectifying basic accounting errors can be a much lengthy task after the fi nancial 
statements have been prepared because of the changes that would be required to correct the financial statements. 
 Trial balance ensures that the account balances are accurately extracted from accounting ledgers. 
 Trail balance assists in the identification and rectification of errors. 
Example 
Following is an example of what a simple Trial Balance looks like: 
ABC LTD 
Trial Balance as at 31 December 2011 
Account Title 
Debit Credit 
$ $
Share Capital 
15,000 
Furniture & Fixture 5,000 
Building 10,000 
Creditor 
5,000 
Debtors 3,000 
Cash 2,000 
Sales 
10,000 
Cost of sales 8,000 
General and Administration Expense 2,000 
Total 30,000 30,000 
1. Title provided at the top shows the name of the entity and accounting period end for which the trial balance has been prepare d. 
2. Account Title shows the name of the accounting ledgers from which the balances have been extracted. 
3. Balances relating to assets and expenses are presented in the left column (debit side) whereas those relating to liabilities, income 
and equity are shown on the right column (credit side). 
4. The sum of all debit and credit balances are shown at the bottom of their respective columns. 
Limitations of a trial balance 
Trial Balance only confirms that the total of all debit balances match the total of all credit balances. Trial balance totals may agree in spite of 
errors. An example would be an incorrect debit entry being offset by an equal credit entry. Likewise, a trial balance gives no proof that certain 
transactions have not been recorded at all because in such case, both debit and credit sides of a transaction would be omitte d causing the 
trial balance totals to still agree. Types of accounting errors and their effect on trial balance are more fully discussed in the section on 
Suspense Accounts.

Types of accounting

  • 1.
    Types of Accounting Accounting is a vast and dynamic profession and is constantly adapting itself to the specific and varying needs of its users. Over the past few decades, accountancy has branched out into different types of accounting to cater for the diversity of needs of its users. Main types of accounting are as follows: 1. Financial 2. Management 3. Governmental 4. Tax 5. Forensic 6. Project 7. Social Financial Accounting, or financial reporting, is the process of producing information for external use usually in the form of financial statements. Financial Statements reflect an entity's past performance and current position based on a set of standards and guidelines known as GAAP (Generally Accepted Accounting Principles). GAAP refers to the standard framework of guideline for financial accounting used in any given jurisdiction. This generally includes accounting standards (e.g. International Financial Reporting Standards), accounting conventions, and rules and regulations that accountants must follow in the preparation of the financial statements. Management Accounting produces information primarily for internal use by the company's management. The information produced is generally more detailed than that produced for external use to enable effective organization control and the fulfillment of the strategic aims and objectives of the entity. Information may be in the form budgets and forecasts, enabling an enterprise to plan effectively for its future or may include an assessment based on its past performance and results. The form and content of any report produced in the process is purely upon management's discretion. Cost accounting is a branch of management accounting and involves the application of various techniques to monitor and control costs. Its application is more suited to manufacturing concerns. Governmental Accounting, also known as public accounting or federal accounting, refers to the type of accounting information system used in the public sector. This is a slight deviation from the financial accounting system used in the private sector. The need to have a separate accounting system for the public sector arises because of the different aims and objectives of the state owned and privately owned institutions. Governmental accounting ensures the financial position and performance of the public sector institutions are set in budgetary context since financial constraints are often a major concern of many governments. Separate rules are followed in many jurisdictions to account for the transactions and events of public entities. Tax Accounting refers to accounting for the tax related matters. It is governed by the tax rules prescribed by the tax laws of a jurisdiction. Often these rules are different from the rules that govern the preparation of financial statements for public use (i.e. GAAP). Tax accountants therefore adjust the financial statements prepared under financial accounting principles to account for the differences with rules prescribed by the tax laws. Information is then used by tax professionals to estimate tax l iability of a company and for tax planning purposes. Forensic Accounting is the use of accounting, auditing and investigative techniques in cases of litigation or disputes. Forensic accountants act as expert witnesses in courts of law in civil and criminal disputes that require an assessment of the financial effects of a loss or the detection of a financial fraud. Common litigations where forensic accountants are hired include insurance claims, personal injury
  • 2.
    claims, suspected fraudand claims of professional negligence in a financial matter (e.g. business valuation). Project Accounting refers to the use of accounting system to track the financial progress of a project through frequent financial reports. Project accounting is a vital component of project management. It is a specialized branch of management accounting with a prime focus on ensuring the financial success of company projects such as the launch of a new product. Project accounting can be a source of competitive advantage for project-oriented businesses such as construction firms. Social Accounting, also known as Corporate Social Responsibility Reporting and Sustainability Accounting, refers to the process of reporting implications of an organization's activities on its ecological and social environment. Social Accounting is primarily reported in the form of Environmental Reports accompanying the annual reports of companies. Social Accounting is still in the early stages of development and is considered to be a response to the growing environmental consciousness amongst the public at large. Definition - What are Financial Statements? Financial Statements represent a formal record of the financial activities of an entity. These are written reports that quantify the financial strength, performance and liquidity of a company. Financial Statements reflect the financial effects of business transactions and events on the entity. Four Types of Financial Statements The four main types of financial statements are: 1. Statement of Financial Position Statement of Financial Position, also known as the Balance Sheet, presents the financial position of an entity at a given date. It is comprised of the following three elements:  Assets: Something a business owns or controls (e.g. cash, inventory, plant and machinery, etc)  Liabilities: Something a business owes to someone (e.g. creditors, bank loans, etc)  Equity: What the business owes to its owners. This represents the amount of capital that remains in the business after its assets are used to pay off its outstanding liabilities. Equity therefore represents the difference between the assets and liabilities. View detailed explanation and Example of Statement of Financial Position 2. Income Statement Income Statement, also known as the Profit and Loss Statement, reports the company's financial performance in terms of net profit or loss over a specified period. Income Statement is composed of the following two elements:  Income: What the business has earned over a period (e.g. sales revenue, dividend income, etc)  Expense: The cost incurred by the business over a period (e.g. salaries and wages, depreciation, rental charges, etc) Net profit or loss is arrived by deducting expenses from income. View detailed explanation and Example of Income Statement 3. Cash Flow Statement Cash Flow Statement, presents the movement in cash and bank balances over a period. The movement in cash flows is classified into the following segments:  Operating Activities: Represents the cash flow from primary activities of a business.  Investing Activities: Represents cash flow from the purchase and sale of assets other than inventories (e.g. purchase of a factory plant)  Financing Activities: Represents cash flow generated or spent on raising and repaying share capital and debt together with th e payments of interest and dividends. View detailed explanation and Example of Cash Flow Statement
  • 3.
    4. Statement ofChanges in Equity Statement of Changes in Equity, also known as the Statement of Retained Earnings, details the movement in owners' equity over a period. The movement in owners' equity is derived from the following components:  Net Profit or loss during the period as reported in the income statement  Share capital issued or repaid during the period  Dividend payments  Gains or losses recognized directly in equity (e.g. revaluation surpluses)  Effects of a change in accounting policy or correction of accounting error Income Statement | Profit & Loss Account Definition Income Statement, also known as Profit & Loss Account, is a report of income, expenses and the resulting profit or loss earned during an accounting period. Topic contents: 1. Definition 2. Example 3. Basis of preparation 4. Components 5. Purpose & Use 6. Template Example Following is an illustrative example of an Income Statement prepared in accordance with the format prescribed by IAS 1 Presentation of Financial Statements. Income Statement for the Year Ended 31st December 2013 Notes 2013 2012 USD USD Revenue 16 120,000 100,000 Cost of Sales 17 (65,000) (55,000) Gross Profit 55,000 45,000 Other Income 18 17,000 12,000 Distribution Cost 19 (10,000) (8,000) Administrative Expenses 20 (18,000) (16,000)
  • 4.
    Other Expenses 21(3,000) (2,000) Finance Charges 22 (1,000) (1,000) (15,000) (15,000) Profit before tax 40,000 30,000 Income tax 23 (12,000) (9,000) Net Profit 28,000 21,000 Basis of preparation Income statement is prepared on the accruals basis of accounting. This means that income (including revenue) is recognized when it isearned rather than when receipts are realized (although in many instances income may be earned and received in the same accounting period). Conversely, expenses are recognized in the income statement when they are incurredeven if they are paid for in the previous or subsequent accounting periods. Income statement does not report transactions with the owners of an entity. Hence, dividends paid to ordinary shareholders are not presented as an expense in the income statement and proceeds from the issuance of shares is not recognized as an income. Transactions between the entity and its owners are accounted for separately in the statement of changes in equity. Components Income statement comprises of the following main elements: Revenue Revenue includes income earned from the principal activities of an entity. So for example, in case of a manufacturer of elect ronic appliances, revenue will comprise of the sales from electronic appliance business. Conversely, if the same manufacturer earns interest on its bank account, it shall not be classified as revenue but as other income. Cost of Sales Cost of sales represents the cost of goods sold or services rendered during an accounting period. Hence, for a retailer, cost of sales will be the sum of inventory at the start of the period and purchases during the pe riod minus any closing inventory. In case of a manufacturer however, cost of sales will also include production costs incurred in the manufacture of goods duri ng a period such as the cost of direct labor, direct material consumption, depreciation of plant and machinery and factory overheads, etc. You may refer to the article on cost of sales for an explanation of its calculation.
  • 5.
    Other Income Otherincome consists of income earned from activities that are not related to the entity's main business. For example, other income of an entity that manufactures electronic appliances may include:  Gain on disposal of fixed assets  Interest income on bank deposits  Exchange gain on translation of a foreign currency bank account Distribution Cost Distribution cost includes expenses incurred in delivering goods from the business premises to customers. Administrative Expenses Administrative expenses generally comprise of costs relating to the management and support functions within an organization t hat are not directly involved in the production and supply of goods and services offered by the entity. Examples of administrative expenses include:  Salary cost of executive management  Legal and professional charges  Depreciation of head office building  Rent expense of offices used for administration and management purposes  Cost of functions / departments not directly involved in production such as finance department, HR department and administrat ion department Other Expenses This is essentially a residual category in which any expenses that are not suitably classifiable elsewhere are included. Finance Charges Finance charges usually comprise of interest expense on loans and debentures. The effect of present value adjustments of discounted provisions are also included in finance charges (e.g. unwinding of discount on provision for decommissioning cost). Income tax Income tax expense recognized during a period is generally comprised of the following three elements:  Current period's estimated tax charge  Prior period tax adjustments  Deferred tax expense
  • 6.
    Prior Period Comparatives Prior period financial information is presented along side current period's financial results to facilitate comparison of per formance over a period. It is therefore important that prior period comparative figures presented in the income statement relate to a similar period. For example, if an organization is preparing income statement for the six months ending 31 December 2013, comparative figures of prior period should relate to the six months ending 31 December 2012. Purpose & Use Income Statement provides the basis for measuring performance of an entity over the course of an accounting period. Performance can be assessed from the income statement in terms of the following:  Change in sales revenue over the period and in comparison to industry growth  Change in gross profit margin, operating profit margin and net profit margin over the period  Increase or decrease in net profit, operating profit and gross profit over the period  Comparison of the entity's profitability with other organizations operating in similar industries or sectors Income statement also forms the basis of important financial evaluation of an entity when it is analyzed in conjunction with information contained in other financial statements such as:  Change in earnings per share over the period  Analysis of working capital in comparison to similar income statement elements (e.g. the ratio of receivables reported in the balance sheet to the credit sales reported in the income statement, i.e. debtor turnover ratio)  Analysis of interest cover and dividend cover ratios Income Statement | Profit & Loss Account Definition Income Statement, also known as Profit & Loss Account, is a report of income, expenses and the resulting profit or loss earned during an accounting period. Topic contents: 1. Definition 2. Example 3. Basis of preparation 4. Components 5. Purpose & Use 6. Template Example Following is an illustrative example of an Income Statement prepared in accordance with the format prescribed by IAS 1 Presentation of Financial Statements. Income Statement for the Year Ended 31st December 2013
  • 7.
    Notes 2013 2012 USD USD Revenue 16 120,000 100,000 Cost of Sales 17 (65,000) (55,000) Gross Profit 55,000 45,000 Other Income 18 17,000 12,000 Distribution Cost 19 (10,000) (8,000) Administrative Expenses 20 (18,000) (16,000) Other Expenses 21 (3,000) (2,000) Finance Charges 22 (1,000) (1,000) (15,000) (15,000) Profit before tax 40,000 30,000 Income tax 23 (12,000) (9,000) Net Profit 28,000 21,000 Basis of preparation Income statement is prepared on the accruals basis of accounting. This means that income (including revenue) is recognized when it isearned rather than when receipts are realized (although in many instances income may be earned and received in the same accounting period). Conversely, expenses are recognized in the income statement when they are incurredeven if they are paid for in the previous or subsequent accounting periods. Income statement does not report transactions with the owners of an entity. Hence, dividends paid to ordinary shareholders are not presented as an expense in the income statement and proceeds from the issuance of shares is not recognized as an income. Transactions between the entity and its owners are accounted for separately in the statement of changes in equity.
  • 8.
    Components Income statementcomprises of the following main elements: Revenue Revenue includes income earned from the principal activities of an entity. So for example, in case of a manufacturer of electronic appliances, revenue will comprise of the sales from electronic appliance business. Conversely, if the same manufacturer earns interest on its bank account, it shall not be classified as revenue but as other income. Cost of Sales Cost of sales represents the cost of goods sold or services rendered during an accounting period. Hence, for a retailer, cost of sales will be the sum of inventory at the start of the period and purchases during the period minus any closing inventory. In case of a manufacturer however, cost of sales wil l also include production costs incurred in the manufacture of goods during a period such as the cost of direct labor, direct material consumption, depreciation of plant and machinery and factory overheads, etc. You may refer to the article on cost of sales for an explanation of its calculation. Other Income Other income consists of income earned from activities that are not related to the entity's main business. For example, other income of an entity that manufactures electronic appliances may include:  Gain on disposal of fixed assets  Interest income on bank deposits  Exchange gain on translation of a foreign currency bank account Distribution Cost Distribution cost includes expenses incurred in delivering goods from the business premises to customers. Administrative Expenses Administrative expenses generally comprise of costs relating to the management and support functions within an organization t hat are not directly involved in the production and supply of goods and services offered by the entity. Examples of administrative expenses include:  Salary cost of executive management  Legal and professional charges  Depreciation of head office building  Rent expense of offices used for administration and management purposes  Cost of functions / departments not directly involved in production such as finance department, HR department and administration department Other Expenses This is essentially a residual category in which any expenses that are not suitably classifiable elsewhere are included.
  • 9.
    Finance Charges Financecharges usually comprise of interest expense on loans and debentures. The effect of present value adjustments of discounted provisions are also included in finance charges (e.g. unwinding of discount on provision for decommissioning cost). Income tax Income tax expense recognized during a period is generally comprised of the following three elements:  Current period's estimated tax charge  Prior period tax adjustments  Deferred tax expense Prior Period Comparatives Prior period financial information is presented along side current period's financial results to facilitate comparison of per formance over a period. It is therefore important that prior period comparative figures presented in the income statement relate to a similar period. For example, if an organization is preparing income statement for the six months ending 31 December 2013, comparative figures of prior period should relate to the six months ending 31 December 2012. Purpose & Use Income Statement provides the basis for measuring performance of an entity over the course of an accounting period. Performance can be assessed from the income statement in terms of the following:  Change in sales revenue over the period and in comparison to industry growth  Change in gross profit margin, operating profit margin and net profit margin over the period  Increase or decrease in net profit, operating profit and gross profit over the period  Comparison of the entity's profitability with other organizations operating in similar industries or sectors Income statement also forms the basis of important financial evaluation of an entity when it is analyzed in conjunction with information contained in other financial statements such as:  Change in earnings per share over the period  Analysis of working capital in comparison to similar income statement elements (e.g. the ratio of receivables reported in the balance sheet to the credit sales reported in the income statement, i.e. debtor turnover ratio)  Analysis of interest cover and dividend cover ratios Relationship between Financial Statements Explanation Financial Statements reflect the effects of business transactions and events on the entity. The different types of financial statements are not isolated from one another but are closely related to one another as is illustrated in the following diagram.
  • 10.
    Balance Sheet BalanceSheet, or Statement of Financial Position, is directly related to the income statement, cash flow statement and statement of changes in equity. Assets, liabilities and equity balances reported in the Balance Sheet at the period end consist of:  Balances at the start of the period;  The increase (or decrease) in net assets as a result of the net profit (or loss) reported in the income statement;  The increase (or decrease) in net assets as a result of the net gains (or losses) recognized outside the income statement and directly in the statement of changes in equity (e.g. revaluation surplus);
  • 11.
     The increasein net assets and equity arising from the issue of share capital as reported in the statement of changes in equi ty;  The decrease in net assets and equity arising from the payment of dividends as presented in the statement of changes in equity;  The change in composition of balances arising from inter balance sheet transactions not included above (e.g. purchase of fixe d assets, receipt of bank loan, etc).  Accruals and Prepayments  Receivables and Payables Income Statement Income Statement, or Profit and Loss Statement, is directly linked to balance sheet, cash flow statement and statement of changes in equity. The increase or decrease in net assets of an entity arising from the profit or loss reported in the income statement is incorporated in the balances reported in the balance sheet at the period end. The profit and loss recognized in income statement is included in the cash flow statement under the segment of cash flows from operation after adjustment of non-cash transactions. Net profit or loss during the year is also presented in the statement of changes in equity. Statement of Changes in Equity Statement of Changes in Equity is directly related to balance sheet and income statement. Statement of changes in equity shows the movement in equity reserves as reported in the entity's balance sheet at the start of the period and the end of the period. The statement therefore includes the change in equity reserves arising from share capital issues and redemptions, the payments of dividends, net profit or loss reported in the income statement along with any gains or losses recognized directly in equity (e.g. revaluation surplus). Cash Flow Statement Statement of Cash Flows is primarily linked to balance sheet as it explains the effects of change in cash and cash equivalents balance at the beginning and end of the reporting period in terms of the cash flow impact of changes in the components of balance sheet including assets, liabilities and equity reserves. Cash flow statement therefore reflects the increase or decrease in cash flow arising from:  Change in share capital reserves arising from share capital issues and redemption;  Change in retained earnings as a result of net profit or loss recognized in the income statement (after adjusting non-cash items) and dividend payments;  Change in long term loans due to receipt or repayment of loans;  Working capital changes as reflected in the increase or decrease in net current assets recognized in the balance sheet;  Change in non current assets due to receipts and payments upon the acquisitions and disposals of assets (i.e. investing activ ities) Relationship between Financial Statements Explanation Financial Statements reflect the effects of business transactions and events on the entity. The different types of financial statements are not isolated from one another but are closely related to one another as is illustrated in the following diagram.
  • 12.
    Balance Sheet BalanceSheet, or Statement of Financial Position, is directly related to the income statement, cash flow statement and statement of chang es in equity. Assets, liabilities and equity balances reported in the Balance Sheet at the period end consist of:  Balances at the start of the period;  The increase (or decrease) in net assets as a result of the net profit (or loss) reported in the income statement;  The increase (or decrease) in net assets as a result of the net gains (or losses) recognized outside the income statement and directly in the statement of changes in equity (e.g. revaluation surplus);
  • 13.
     The increasein net assets and equity arising from the issue of share capital as reported in the statement of changes in equity;  The decrease in net assets and equity arising from the payment of dividends as presented in the statement of changes in equity;  The change in composition of balances arising from inter balance sheet transactions not included above (e.g. purchase of fixed assets, receipt of bank loan, etc).  Accruals and Prepayments  Receivables and Payables Income Statement Income Statement, or Profit and Loss Statement, is directly linked to balance sheet, cash flow statement and statement of changes in equity. The increase or decrease in net assets of an entity arising from the profit or loss reported in the income statement is incorporated in the balances reported in the balance sheet at the period end. The profit and loss recognized in income statement is included in the cash flow statement under the segment of cash flows from operation after adjustment of non-cash transactions. Net profit or loss during the year is also presented in the statement of changes in equity. Statement of Changes in Equity Statement of Changes in Equity is directly related to balance sheet and income statement. Statement of changes in equity shows the movement in equity reserves as reported in the entity's balance sheet at the start o f the period and the end of the period. The statement therefore includes the change in equity reserves arising from share capital issues and redemptions, the payments of dividends, net profit or loss reported in the income statement along with any gains or losses recognized directly in equity (e.g. revaluation surplus). Cash Flow Statement Statement of Cash Flows is primarily linked to balance sheet as it explains the effects of change in cash and cash equivalents balance at the beginning and end of the reporting period in terms of the cash flow impact of changes in the components of balance sheet including assets, liabilities and equity reserves. Cash flow statement therefore reflects the increase or decrease in cash flow arising from:  Change in share capital reserves arising from share capital issues and redemption;  Change in retained earnings as a result of net profit or loss recognized in the income statement (after adjusting non -cash items) and dividend payments;  Change in long term loans due to receipt or repayment of loans;  Working capital changes as reflected in the increase or decrease in net current assets recognized in the balance sheet;  Change in non current assets due to receipts and payments upon the acquisitions and disposals of assets (i.e. investing activities) Relevance: Information should be relevant to the decision making needs of the user. Information is relevant if it helps users of the fin ancial statements in predicting future trends of the business (Predictive Value) or confirming or correcting any past predictions they have made (Confirmatory Value). Same piece of information which assists users in confirming their past predictions may also be helpful in forming fut ure forecasts. Example: A company discloses an increase in Earnings Per Share (EPS) from $5 to $6 since the last reporting period. The information is relevant to investors as it may assist them in confirming their past predictions regarding the profitability of the company and will also help them in forecasting future trend in the earnings of the company. Relevance is affected by the materiality of information contained in the financial statements because only material information influences the economic decisions of its users. Example: A default by a customer who owes $1000 to a company having net assets of worth $10 million is not relevant to the decision making needs of users of the financial statements. However, if the amount of default is, say, $2 million, the information becomes relevant to the users as it may affect thei r view regarding the financial performance and position of the company. Reliability Information is reliable if a user can depend upon it to be materially accurate and if it faithfully represents the information that it purports to present. Significant misstatements or omissions in financial statements reduce the reliability of information contained in them.
  • 14.
    Example: A companyis being sued for damages by a rival firm, settlement of which could threaten the financial stability of the company. Non-disclosure of this information would render the financial statements unreliable for its users. Reliability of financial information is enhanced by the use of following accounting concepts and principles: Prudence Preparation of financial statements requires the use of professional judgment in the adoption of accountancy policies and estimates. Prudence requires that accountants should exercise a degree of caution in the adoption of policies and significant estimates such that the assets and income of the entity are not overstated whereas liability and expenses are not under stated. The rationale behind prudence is that a company should not recognize an asset at a value that is higher than the amount which is expected to be recovered from its sale or use. Conversely, liabilities of an entity should not be presented below the amount that is likely to be paid in its respect in the future. There is an inherent risk that assets and income of an entity are more likely to be overstated than understated by the management whereas liabilities and expenses are more likely to be understated. The risk arises from the fact that companies often benefit from b etter reported profitability and lower gearing in the form of cheaper source of finance and higher share price. There is a risk that leverage offered in the choice of accounting policies and estimates may result in bias in the preparation of the financial statements aimed at improv ing profitability and financial position through the use of creative accounting techniques. Prudence concept helps to ensure that such bias is countered by requiring the exercise of caution in arriving at estimates and the adoption of accounting policies. Example: Inventory is recorded at the lower of cost or net realizable value (NRV) rather than the expected selling price. This ensures profit on the sale of inventory is only realized when the actual sale takes place. However, prudence does not require management to deliberately overstate its liabilities and expenses or understate its assets and income. The application of prudence should eliminate bias from financial statements but its application should not reduce the reliabi lity of the information Completeness Reliability of information contained in the financial statements is achieved only if complete financial information is provided relevant to the business and financial decision making needs of the users. Therefore, information must be complete in all material respects. Incomplete information reduces not only the relevance of the financial statements, it also decreases its reliability since users will be basing their decisions on information which only presents a partial view of the affairs of the entity. 1. Definition Single Economic Entity Concept suggests that companies associated with each other through the virtue of common control operate as a single economic unit and therefore the consolidated financial statements of a group of companies should reflect the essence o f such arrangement. 2. Explanation Consolidated financial statements of a group of companies must be prepared as if the entire group constitutes a single entity in order to avoid the misrepresentation of the scale of group's activities. It is therefore necessary to eliminate the effects of any inter-company transactions and balances during the consolidation of group accounts such as the following:  Inter-company sales and purchases  Inter-company payables and receivables  Inter-company payments such as dividends, royalties & head office charges Inter-company transactions must be eliminated as if the transactions had not occurred in the first place. Examples of adjustments that may be required to eliminate the effects of inter-company transactions include:  Elimination of unrealized profit or loss on the sale of assets member companies of a group  Elimination of excess or deficit depreciation expense in respect of a fixed asset purchased from a member company at a price that was higher or lower than the net book value of the asset in the books of the seller.
  • 15.
    3. Example XYZPLC is a company specializing in the manufacturing of fertilizers. At the start of the current accounting period, XYZ PLC acquired DEF PLC, a chemicals producer. Following is a summary of the financial results of the two companies during the year: XYZ DEF $m $m Sales 120 50 Cost of Sales (60) (20) Gross Profit 60 30 Operating Expenses (20) (10) Net Profit 40 20 XYZ PLC purchased chemicals worth $20m from DEF PLC which it used in the manufacture of fertilizers sold during the year. Consolidation of XYZ Group's financial results will require an adjustment in respect of the inter-company sale and purchase in order to conform to the single entity principle. Consolidated financial results of the two companies will be presented as follows: XYZ Group $m Sales (120 + 50 - 20) 150 Cost of Sales (60 + 20 - 20) (60) Gross Profit 90 Operating Expenses (20 + 10) (30) Net Profit 60 Since XYZ Group, considered as a single entity, cannot sell and purchase to itself, the sales and purchases in the consolidated income statement have been reduced by $20 m each in order to present the sales and purchases with external customers and suppliers. If we ignore the single entity concept, XYZ Group's financial results will present sales of $170 m and cost of sales amounting $80 m. Although the net profit of the group will be unaffected by the inter-company transaction, the size of the Group's operations will be misrepresented due to the overstatement. Money Measurement Concept in Accounting
  • 16.
    Definition Money MeasurementConcept in accounting, also known as Measurability Concept, means that only transactions and events that are capable of being measured in monetary terms are recognized in the financial statements. Explanation All transactions and events recorded in the financial statements must be reduced to a unit of monetary currency. Where it is not possible to assign a reliable monetary value to a transaction or event, it shall not be recorded in the financial statements. However, any material transactions and events that are not recorded for failing to meet the measurability criteria might need be disclosed in the supplementary notes of financial statements to assist the users in gaining a better understanding of the financial performance and position of the entity. Matching Principle & Concept Matching Principle - topic contents 1. Definition 2. Explanation 3. Examples 4. Matching Vs Accruals Vs Cash Basis 5. MCQ 1. Definition Matching Principle requires that expenses incurred by an organization must be charged to the income statement in the accounting period in which the revenue, to which those expenses relate, is earned. 2. Explanation Prior to the application of the matching principle, expenses were charged to the income statement in the accounting period in which they were paid irrespective of whether they relate to the revenue earned during that period. This resulted in non recognition of e xpenses incurred but not paid for during an accounting period (i.e. accrued expenses) and the charge to income statement of expenses paid in respect of future periods (i.e. prepaid expenses). Application of matching principle results in the deferral of prepaid expenses in order to match them with the revenue earned in future periods. Similarly, accrued expenses are charged in the income statement in which they are incurred to match them with the current period's revenue. A major development from the application of matching principle is the use of depreciation in the accounting for non-current assets. Depreciation results in a systematic charge of the cost of a fixed asset to the income statement over several accounting periods spanning the asset's useful life during which it is expected to generate economic benefits for the entity. Depreciation ensures that the cost of fixed assets is not charged to the profit & loss at once but is 'matched' against economic benefits (revenue or cost savings) earned from the asset's use over several accounting periods. Matching principle therefore results in the presentation of a more balanced and consistent view of the financial performance of an organization than would result from the use of cash basis of accounting. Definition Timeliness principle in accounting refers to the need for accounting information to be presented to the users in time to fulfill their d ecision making needs. Importance Timeliness of accounting information is highly desirable since information that is presented timely is generally more relevant to users while conversely, delay in provision of information tends to render it less relevant to the decision making needs of the users. Timeliness principle is therefore closely related to the relevance principle.
  • 17.
    Timeliness is importantto protect the users of accounting information from basing their decisions on outdated information. Imagine the problem that could arise if a company was to issue its financial statements to the public after 12 months of the accounting p eriod. The users of the financial statements, such as potential investors, would probably find it hard to assess whether the present financial circumstances of the company have changed drastically from those reflected in the financial statements. Materiality Information is material if its omission or misstatement could influence the economic decisions of users taken on the basis of the financial statements (IASB Framework). Materiality therefore relates to the significance of transactions, balances and errors contained in the financial stat ements. Materiality defines the threshold or cutoff point after which financial information becomes relevant to the decision making needs of the users. I nformation contained in the financial statements must therefore be complete in all material respects in order for them to present a true and fair view of the affairs of the entity. Materiality is relative to the size and particular circumstances of individual companies. Example - Size A default by a customer who owes only $1000 to a company having net assets of worth $10 million is immaterial to the financial statements of the company. However, if the amount of default was, say, $2 million, the information would have been material to the financial statements omission of which could cause users to make incorrect business decisions. What is a Going Concern? Going concern is one the fundamental assumptions in accounting on the basis of which financial statements are prepared. Finan cial statements are prepared assuming that a business entity will continue to operate in the foreseeable future without the need or intention on the part of management to liquidate the entity or to significantly curtail its operational activities. Therefore, it is assumed that the entity will realize its assets and settle its obligations in the normal course of the business. It is the responsibility of the management of a company to determine whether the going concern assumption is appropriate in t he preparation of financial statements. If the going concern assumption is considered by the management to be invalid, the financial statements of the entity would need to be prepared on break up basis. This means that assets will be recognized at amount which is expected to be real ized from its sale (net of selling costs) rather than from its continuing use in the ordinary course of the business. Assets are valued for their individual worth rather than their value as a combined unit. Liabilities shall be recognized at amounts that are likely to be settled. What are possible indications of going concern problems?  Deteriorating liquidity position of a company not backed by sufficient financing arrangements.  High financial risk arising from increased gearing level rendering the company vulnerable to delays in payment of interest an d loan principle.  Significant trading losses bieng incurred for several years. Profitability of a company is essential for its survival in the long term.  Aggressive growth strategy not backed by sufficient finance which ultimately leads to over trading.  Increasing level of short term borrowing and overdraft not supported by increase in business.  Inability of the company to maintain liquidity ratios as defined in the loan covenants.  Serious litigations faced by a company which does not have the financial strength to pay the possible settlement.  Inability of a company to develop a new range of commercially successful products. Innovation is often said to be the key to the long-term stability of any company.  Bankruptcy of a major customer of the company.  Accruals Concept   Financial statements are prepared under the Accruals Concept of accounting which requires that income and expense must be recognized in the accounting periods to which they relate rather than on cash basis. An exception to this general rule is the cash flow statement whose main purpose is to present the cash flow effects of transaction during an accounting period.   Under Accruals basis of accounting, income must be recorded in the accounting period in which it is earned. Therefore, accrued income must be recognized in the accounting period in which it arises rather than in the subsequent period in which it will be received. Conversely, prepaid income must be not be shown as income in the accounting period in which it is received but inst ead it must be presented as such in the subsequent accounting periods in which the services or obligations in respect of the prepaid income have been performed.
  • 18.
      Expenses,on the other hand, must be recorded in the accounting period in which they are incurred. Therefore, accrued expense must be recognized in the accounting period in which it occurs rather than in the following period in which it will be paid. Conversely, prepaid expense must be not be shown as expense in the accounting period in which it is paid but instead it mu st be presented as such in the subsequent accounting periods in which the services in respect of the prepaid expense have been performed.   Accruals basis of accounting ensures that expenses are "matched" with the revenue earned in an accounting period. Ac cruals concept is therefore very similar to the matching principle. Business Entity Concept Financial accounting is based on the premise that the transactions and balances of a business entity are to be accounted for separately from its owners. The business entity is therefore considered to be distinct from its owners for the purpose of accounting. Therefore, any personal expenses incurred by owners of a business will not appear in the income statement of the entity. Simi larly, if any personal expenses of owners are paid out of assets of the entity, it would be considered to be drawings for the purpose of accounting much in the same way as cash drawings. The business entity concept also explains why owners' equity appears on the liability side of a ba lance sheet (i.e. credit side). Share capital contributed by a sole trader to his business, for instance, represents a form of liability (known as equity) of the 'business' that is owed to its owner which is why it is presented on the credit side of the balance sheet. 1. Definition Realization concept in accounting, also known as revenue recognition principle, refers to the application of accruals concept towards the recognition of revenue (income). Under this principle, revenue is recognized by the seller wh en it is earned irrespective of whether cash from the transaction has been received or not. - See more at: Dual Aspect Concept | Duality Principle in Accounting 1. Definition Dual Aspect Concept, also known as Duality Principle, is a fundamental convention of accounting that necessitates the recognition of all aspects of an accounting transaction. Dual aspect concept is the underlying basis for double entry accounting system. Contents: 1. Definition 2. Explanation 3. Example 2. Explanation In a single entry system, only one aspect of a transaction is recognized. For instance, if a sale is made to a customer, only sales revenue will be recorded. However, the other side of the transaction relating to the receipt of cash or the grant of credit to the custome r is not recognized. Single entry accounting system has been superseded by double entry accounting. You may still find limited use of single entry accounting system by individuals and small organizations that keep an informal record of receipts and payments. Double entry accounting system is based on the duality principle and was devised to account for all aspects of a transaction. Under the system, aspects of transactions are classified under two main types: 1. Debit 2. Credit Debit is the portion of transaction that accounts for the increase in assets and expenses, and the decrease in liabilities, equity and income. Credit is the portion of transaction that accounts for the increase in income, liabilities and equity, and the decrease in assets and expenses. The classification of debit and credit effects is structured in such a way that for each debit there is a corresponding credi t and vice versa. Hence, every transaction will have 'dual' effects (i.e. debit effects and credit effects). The application of duality principle therefore ensures that all aspects of a transaction are accounted for in the financial statements.
  • 19.
    3. Example Mr.A, who owns and operates a bookstore, has identified the following transactions for the month of January that need to be accounted for in the monthly financial statements: $ 1. Payment of salary to staff 2,000 2. Sale of books for cash 5,000 3. Sales of books on credit 15,000 4. Receipts from credit customers 10,000 5. Purchase of books for cash 20,000 6. Utility expenses - unpaid 3,000 Under double entry system, the above transactions will be accounted for as follows: Account Title Effect Debit Credit $ $ 1. Salary Expense Increase in expense 2,000 Cash at bank Decrease in assets 2,000 2. Cash in hand Increase in assets 5,000 Sales revenue Increase in income 5,000 3. Receivables Increase in assets 15,000 Sales revenue Decrease in income 15,000 4. Cash at bank Increase in asset 10,000 Receivables Decrease in asset 10,000 5. Purchases Increase in expense 20,000 Cash at bank Decrease in asset 20,000 6. Utility Expense Increase in expense 3,000
  • 20.
    Accrued expenses Decreasein asset 3,000 Elements of the financial Statements Elements of the financial statements include Assets, Liabilities, Equity, Income & Expenses. The first three elements relate to the statement of financial position whereas the latter two relate to the income statement. The first three elements relate to the statement of financial position while the latter two relate to income statements. Assets Definition Asset is a resource controlled by the entity as a result of past events and from which future economic benefits are expected to flow to the entity (IASB Framework). Explanation In simple words, asset is something which a business owns or controls to benefit from its use in some way. It may be something which directly generates revenue for the entity (e.g. a machine, inventory) or it may be something which supports the primary opera tions of the organization (e.g. office building). Classification Assets may be classified into Current and Non-Current. The distinction is made on the basis of time period in which the economic benefits from the asset will flow to the entity. Current Assets are ones that an entity expects to use within one-year time from the reporting date. Non Current Assets are those whose benefits are expected to last more than one year from the reporting date. Types and Examples Following are the most common types of Assets and their Classification along with the economic benefits derived from those assets. Asset Classification Economic Benefit Machine Non-current Used for the production of goods for sale to customer. Office Building Non-current Provides space to employees for administering company affairs. Vehicle Non-current Used in the transportation of company products and also for commuting. Inventory Current Cash is generated from the sale of inventory. Cash Current Cash! Receivables Current Will eventually result in inflow of cash. Equity is the residual interest in the assets of the entity after deducting all the liabilities (IASB Framework).
  • 21.
    Explanation Equity iswhat the owners of an entity have invested in an enterprise. It represents what the business owes to its owners. It is also a reflection of the capital left in the business after assets of the entity are used to pay off any outstanding liabilities. Equity therefore includes share capital contributed by the shareholders along with any profits or surpluses retained in the e ntity. This is what the owners take home in the event of liquidation of the entity. The Accounting Equation may further explain the meaning of equity: Assets - Liabilities = Equity This illustrates that equity is the owner's interest in the Net Assets of an entit y. Rearranging the above equation, we have Assets = Equity + Liabilities Assets of an entity have to be financed in some way. Either by debt (Liability) or by share capital and retained profits (Equ ity). Hence, equity may be viewed as a type of liability an entity has towards its owners in respect of the assets they financed. Examples Examples of Equity recognized in the financial statements include the following:  Ordinary Share Capital  Preference Share Capital (irredeemable)  Retained Earnings  Revaluation Surpluses Explanation Income is therefore an increase in the net assets of the entity during an accounting period except for such increases caused by the contributions from owners. The first part of the definition is quite easy to understand as income must logically result in an increase in the net assets (equity) of the entity such as by the inflow of cash or other assets. However, net assets of an entity may increase si mply by further capital investment by its owners even though such increase in net assets cannot be regarded as income. This is the significance of the latter part of the definition of income. Types There are two types of income:  Sale Revenue: Income earned in the ordinary course of business activities of the entity;  Gains: Income that does not arise from the core operations of the entity. For instance, sale revenue of a business whose main aim is to sell biscuits is income generated from selling biscuits. If the business sells Expense Definition Expenses are the decreases in economic benefits during the accounting period in the form of outflows or depletions of assets or incurrences of liabilities that result in decreases in equity, other than those relating to distributions to equity participants (IASB Framework). Explanation Expense is simply a decrease in the net assets of the entity over an accounting period except for such decreases caused by the distributions to the owners. The first aspect of the definition is quite easy to grasp as the incurring of an expense must reduce the net assets of the company. For instance, payment of a company's utility bills reduces cash. However, net assets of an entity may also decrease as a result of payment of dividends to shareholders or drawings by owners of a business, both of which are distri butions of profits rather than expense. This is the significance of the latter part of the definition of expense.
  • 22.
    Types Following isa list of common types of expenses recognized in the financial statements:  Salaries and wages  Utility expenses  Cost of goods sold  Administration expenses  Finance costs  Depreciation  Impairment losses Bank Reconciliation Bank reconciliation statement is a report which compares the bank balance as per company's accounting records with the balance stated in the bank statement. It is normal for a company's bank balance as per accounting records to differ from the balance as per bank statement due to t iming differences. Certain transactions are recorded by the entity that are updated in the bank's system after a certain time lag. Likewise, some transactions are accounted for in the bank's financial system before the company incorporates them into its own accounting sy stem. Such timing differences appear as reconciling items in the Bank Reconciliation Statement. The purpose of preparing a Bank Reconciliation Statement is to detect any discrepancies between the accounting records of the entity and the bank besides those due to normal timing differences. Such discrepancies might exist due to an error on the part of the company or the bank. What is a Trial Balance? 1. Purpose of Trial Balance 2. Example of Trial Balance 3. Limitations of Trial Balance Trial Balance is a list of closing balances of ledger accounts on a certain date and is the first step towards the preparatio n of financial statements. It is usually prepared at the end of an accounting period to assist in the drafting of financial statements. Ledg er balances are segregated into debit balances and credit balances. Asset and expense accounts appear on the debit side o f the trial balance whereas liabilities, capital and income accounts appear on the credit side. If all accounting entries are recorded correctly and all the ledger balances are accurately extracted, the total of all debit balances appearing in the trial balance must equal to the sum of all credit balances. Purpose of a Trial Balance  Trial Balance acts as the first step in the preparation of financial statements. It is a working paper that accountants use a s a basis while preparing financial statements.  Trial balance ensures that for every debit entry recorded, a corresponding credit entry has been recorded in the books in accorda nce with the double entry concept of accounting. If the totals of the trial balance do not agree, the differences may be investig ated and resolved before financial statements are prepared. Rectifying basic accounting errors can be a much lengthy task after the fi nancial statements have been prepared because of the changes that would be required to correct the financial statements.  Trial balance ensures that the account balances are accurately extracted from accounting ledgers.  Trail balance assists in the identification and rectification of errors. Example Following is an example of what a simple Trial Balance looks like: ABC LTD Trial Balance as at 31 December 2011 Account Title Debit Credit $ $
  • 23.
    Share Capital 15,000 Furniture & Fixture 5,000 Building 10,000 Creditor 5,000 Debtors 3,000 Cash 2,000 Sales 10,000 Cost of sales 8,000 General and Administration Expense 2,000 Total 30,000 30,000 1. Title provided at the top shows the name of the entity and accounting period end for which the trial balance has been prepare d. 2. Account Title shows the name of the accounting ledgers from which the balances have been extracted. 3. Balances relating to assets and expenses are presented in the left column (debit side) whereas those relating to liabilities, income and equity are shown on the right column (credit side). 4. The sum of all debit and credit balances are shown at the bottom of their respective columns. Limitations of a trial balance Trial Balance only confirms that the total of all debit balances match the total of all credit balances. Trial balance totals may agree in spite of errors. An example would be an incorrect debit entry being offset by an equal credit entry. Likewise, a trial balance gives no proof that certain transactions have not been recorded at all because in such case, both debit and credit sides of a transaction would be omitte d causing the trial balance totals to still agree. Types of accounting errors and their effect on trial balance are more fully discussed in the section on Suspense Accounts.