CHAPTER 1
ABOUT THE COMPANY

1.1 The Mission Statement
WE COMMIT OURSELVES TO DELIGHT OUR CUSTOMERSAND MAINTAIN
MARKET LEADERSHIP, THROUGH CONTINUALIMPROVEMENT OF OUR
QUALITY MANAGEMENT SYSTEMS BY:
INTRODUCTION OF NEW PRODUCTS
UPGRADATION OF QUALITY LEVELS
UPGRADATION OF HUMAN RESOURCES
COST EFFECTIVENESS OF OUR PRODUCTS AND ACTIVITIES

1.2 Vision:To meet and exceed customer’s expectation by offering high quality product & services at
competitive prices, in time all the time.
To be recognized as the largest & most efficient manufacturer in our product line in the
Nation.
To be a responsible corporate entity which recognizes and insures that its activities are
sustainable and have a positive impact on its employees and society?

1.3 Company Introduction
Year of Establishment

-

1969

Managing Director

-

Sh M.L Sethia

Chief Executive (Works)

-

Sh Kishor Sethia

Executive (Works)

-

Sh Sanjeev Sethia ,Sh Vikas Sethia

Dy Chief Executive

-

Sh.S.K.Tandon

General Manager

-

Sh N.C.Agarwal

1
1.4 Engineering Manufacturing Services(EMS)
A world class complete in-house facility is available to take up Contract Manufacturing for
Electronic & Electro-Mechanical Components and Sets, with backward integration of Dies
and Mould making, Metal Pressing, Plastic molding, SMD PCB Assembly & complete Set
Assembly with particular specialty in assembling of Tape Recorders, Radio, Cassette
Recorders, CD sets, Car Stereos, Head Phone Stereos, Portable & Pocket Radios, Electric
Irons, Toasters, Ovens, Juicer Mixer Grinders, Hand Blenders, etc.

1.5 Home Appliances & Luminaries
As a leading EMS provider Elin offers a comprehensive range of supply-chain services that
simplify the product development process and provide meaningful time and cost savings to
our OEM customers. Our vertically-integrated services provide customers with a total design,
manufacturing, and logistics solution that move a product from its initial design through
volume production, test and distribution. These integrated services allow us to design, build,
and ship a complete packaged product to our customers' end users.
Innovative customer focused culture
Serving various market segments with competitive solutions
Dedicated to complex, lower-volume, highly diversified business
Our people make the difference
Elin provides more value and innovation to customers by leveraging its global economies of
scale in manufacturing, logistics, procurement, design, engineering and ODM services across
a wide range of products and customer segments.

1.6 Parts Manufacturing - As Per customer's specifications
A world class complete in-house facility is available to take up Contract Manufacturing of
Electronic & Electro-Mechanical Components and Sets, with backward integration of Dies
and Mould making, Metal Pressing, Plastic Molding, PCB Assembly & complete Set
Assembly with particular specialty in assembling of Tape Recorders, Radio, Cassette
Recorders, CD sets, Car Stereos, Head Phone Stereos, Portable & Pocket Radios, Electric
Irons, Toasters, Ovens, Juicer Mixer Grinders, Hand Blenders, etc.
Fully equipped to produce most type of components in quality & quantity. Infrastructure
includes: Power Presses ( 5-300 Tons), Press Brakes (CNC & Manual) Molding Machines (6350 Tons), High Speed & Transfer Feed Presses Surface Finishing Equipment, Phosphate &
Conveyor zed Powder Coating & Painting Plants.
2
1.6.1 Tape Deck Mechanisms & DC Micro Motors
Elin Electronics Limited was the first manufacturer in India to manufacture the TDMs
indigenously. With the technical tie-up with Shinwa Industries of Japan, Elin is the first
choice of OEMs that includes MNCs like Philips, Sony, Panasonic, BPL and Videocon to
name few. Indigenous manufacturers like Truesound who are pioneers in PA system have
been using Elin mechanisms for more than two decades now. Elin has been exporting these
products for more than five years to various Asian countries.
Elin Electronics, largest manufacturer of micro motors in India, is known for its commitment
to add value to its customers, is well poised to add further value to its customers’ business
through continuous improvement in the design and manufacture of micro motors. With more
than two decades of manufacturing experience behind us our products are being used by all
OEMs which are known nationally and internationally.

1.6.2 AC Synchronous Motors
Elin specializes in the manufacturing of various kinds of motors. Our range of products also
includes Synchronous Motors which are widely used in air conditioners and microwave
ovens. Elin has been supplying these motors to leading customers for the past many years. All
the parts required for manufacturing are made in house using Special Purpose Machines. The
installed capacity is more than 1 million synchronous motors per year.

1.6.3 Submersible Pump
Elin is main supplier of submersible pumps to some of the prestigious OEMs in the cooler
business. These pumps are being manufactured under strict quality controls with most of the
critical parts being imported. There are three models with capacity to lift water to 42‖, 48‖
and 84‖ height.

1.6.4 Press Shop
Elin Electronics is a world class manufacturer and exporter of sheet metal components,
precision engineering components, and Deep Drawn Components in India with our clients
spread all across India and overseas. The unit is equipped with all necessary production
3
machinery and various equipments for quality control. Presses available also include high
speed presses up to 600 spm.
Secondary operations like projections welding, liquid painting and powder coating are also
available in house that adds value to our supply portfolio. More than 60 stamping machines
from 10 tons to 300 tons give us flexibility to serve vast range of customers having varied
requirements. Our specialization in offering customized solutions as per clients’ specifications
also helps us to add value to our customers’ product portfolio.

1.6.5 Molding Shop
We are the leading manufactures, exporters and suppliers of an extensive range of
automotive components that are widely used in automobile industries. Designed and
manufactured to match the precise requirements, these are also available in various sizes
and specifications. Our products range is highly durable, dimensionally accurate and flexible
and can also be customized as per the requirements of client.
Leveraging on our state-of-the-art infrastructure equipped with more than 100 molding
machines equipped with the latest accessories, we have been able to offer these
components that conforms to various international standards. We are supported by a
dedicated team whose relentless effort helps us in offering qualitative components in
stipulated time frame. Our engineering team coordinates with customer to offer valuable
suggestions that immensely add value to the customer’s product portfolio.

4
1.7 AWARDS
1982
199192
1993
1994
1994
1996
199798
199798
199900

ELCINA award for Excellence In Exports
1991-92 Philips (C.E.) the Best Co-maker award.
Elin R & D Recognised by Deptt. of Science & Technology, Govt. of India.
Two Star Industries award from Directorate of Industries
Import Substitution award from All India Radio and Electronic Association
Excellence in Electronics award from Govt. of India.
ISO 9001 certification by DNV (Netherlands)
ELCINA award for Indigenous Development of Capital Goods
ESC award for Excellence in Export.
ELCINA award for Export Growth.
ELCINA award for Excellence in Quality.
National award for Excellence in Electronic Components from Deptt. of
Electronics (Govt. of India)
ELCINA award for Indigenisation of Capital Goods for Manufacture of
Electronic Products.
ELCINA award for Research & Development Work in the field of electronic
components.
2001-02 ELCINA award of Excellence for Environment Management
ELCINA award for Quality
Quality Excellence Award from Institute of Trade & Industrial Development

200102
200203
2003Certificate of Green Partner from Sony – Japan (ROHS Compliance)
04
2006 - Best Delivery Performance Award from Denso
07
2007MSME – National Award -2008 Ministry of Micro, Small & Medium Enterprises,
Govt. of India for outstanding efforts in Entrepreneurship
08
2008FICCI-SEDF Corporate Social Responsibility Award 2009.
“Jury Commendation Award” Category: Small & Medium Enterprises (SMEs)
09
2008Award for Best Performance in Outstanding support from Denso
09
2009Award For Best Performance in Cost from Denso
10
2009HR Excellence Award for The Year 2009-10
10
2009Gold Award for Innovation In RETENTION STRATEGY.
10

5
1.8 PRODUCT RANGE
 Tape Deck Mechanism :For Stereo Players, High-Speed Recorders, Car Stereos, PortablePersonal Stereos etc.
 D.C. Micro Motors :
For Tape Deck Mechanisms - Single-Speed, Double-Speed, CD /VCD /DVD loading,
Portable Personal Stereos etc.
 Synchronous Motors & Stepper Motors:
For Air-conditioner louvers, Micro-wave tables, Rotary displaytables etc.
 Universal Motors & Eco Motors :
For food processors, Mixer & Grind
 Free Power Generators :
For Transistors for Philips
 Audio Systems :
Complete Audio System as Tape Recorder, Two in One, Walkmanand Radio for
Philips at Elin, Goa
 Home Appliances :
Electric light weight Irons, Toasters, Mixer/Juicer/Grinders forPhilips at Elin, Baddi.
 Electrical Light Fittings:
Electrical Luminaires for Philips.
 CD Mechanism :
For Audio/Video Systems
 Terminal Blocks :
For Refrigeration
 Speakers :
For TVs, Audio Systems

6
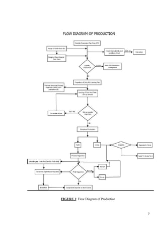
FIGURE 1: Flow Diagram of Production

7
1.9 Commercial development
The
first
commercial
LEDs
were
commonly
used
as
replacements
for incandescent and neon indicator lamps, and in seven-segment displays, first in expensive
equipment such as laboratory and electronics test equipment, then later in such appliances as
TVs, radios, telephones, calculators, and even watches. In the 1970s commercially successful
LED devices at less than five cents each were produced by Fairchild Optoelectronics. These
devices employed compound semiconductor chips fabricated with the planar process. The
combination of planar processing for chip fabrication and innovative packaging methods
enabled to achieve the needed cost reductions. These methods continue to be used by LED
producers.

Fig 1.LED display of a TI-30 scientific calculator (ca. 1978), which uses plastic lenses to increase the
visible digit size

As LED materials technology grew more advanced, light output rose, while maintaining
efficiency and reliability at acceptable levels. The invention and development of the highpower white-light LED led to use for illumination, and is slowly replacing incandescent and
fluorescent lighting.

1.10 Efficiency and operational parameters
Typical indicator LEDs are designed to operate with no more than 30–60 milliwatts (mW) of
electrical power. Around 1999, Philips Lumileds introduced power LEDs capable of
continuous use at one watt. These LEDs used much larger semiconductor die sizes to handle
the large power inputs. Also, the semiconductor dies were mounted onto metal slugs to allow
for heat removal from the LED die. LED power densities up to 300 W/cm2 have been
achieved.
One of the key advantages of LED-based lighting sources is high luminous efficacy. White
LEDs quickly matched and overtook the efficacy of standard incandescent lighting systems.
In 2002, Lumileds made five-watt LEDs available with a luminous efficacy of 18–22 lumens
per watt (lm/W). For comparison, a conventional incandescent light bulb of 60–100 watts
emits around 15 lm/W, and standard fluorescent lights emit up to 100 lm/W. A recurring
problem is that efficacy falls sharply with rising current. This effect is known as droop and
effectively limits the light output of a given LED, raising heating more than light output for
higher current.
The mechanism behind droop efficiency loss was identified in 2013 as Auger recombination.

8
The Lumiled catalog gives the following as the best efficacy for each color:
Color

Wavelength range (nm)

Typical efficacy (lm/W)

Red

620 < λ < 645

72

Red-orange

610 < λ < 620

98

Green

520 < λ < 550

93

Cyan

490 < λ < 520

75

Blue

460 < λ < 490

37

TABLE 1

1.11 Lifetime and failure
Solid-state devices such as LEDs are subject to very limited wear and tear if operated at low
currents and at low temperatures. Typical lifetimes quoted are 25,000 to 100,000 hours, but
heat and current settings can extend or shorten this time significantly.
The most common symptom of LED (and diode laser) failure is the gradual lowering of light
output and loss of efficiency. Sudden failures, although rare, can occur as well. The
development of high-power LEDs the devices are subjected to higher junction
temperatures and higher current densities than traditional devices. This causes stress on the
material and may cause early light-output degradation. To quantitatively classify useful
lifetime in a standardized manner it has been suggested to use the terms L70 and L50, which
is the time it will take a given LED to reach 70% and 50% light output respectively.
LED performance is temperature dependent. Most manufacturers' published ratings of LEDs
are for an operating temperature of 25 °C. LEDs used outdoors, such as traffic signals or inpavement signal lights, and that are utilized in climates where the temperature within the light
fixture gets very hot, could result in low signal intensities or even failure.
LEDs emit less heat than incandescent bulbs, they are an energy-efficient technology for uses
such as in freezers and refrigerators. However, because they emit little heat, ice and snow may
build up on the LED light fixture in colder climates.
9
Some LED lighting systems have been designed with an added heating circuit at the expense
of reduced overall electrical efficiency of the system; additionally, research has been done to
develop heat sink technologies that will transfer heat produced within the junction to
appropriate areas of the light fixture.

10
CHAPTER 2
LED Lamp
2.1 About LED Lamp
An LED lamp is a light-emitting diode (LED) product that is assembled into a lamp (or light
bulb)) for use in lighting fixtures. LED lamps offer comparatively long life compared to
incandescent lamps and some fluorescent, although at a higher initial expense. Degradation of
LED die and packaging materials reduces output over time.
Research into organic LEDs (OLED) and polymer light-emitting diodes (PLED) is aimed at
reducing the production cost of lighting products.
Some LED lamps are made to be a directly compatible drop-in replacement for incandescent
or fluorescent lamps. An LED lamp packaging may show the lumen output, power
consumption in watts, color temperature and sometimes an equivalent wattage of an
incandescent lamp it will replace.
Efficacy of LED devices continues to improve, with some chips able to emit more than 100
lumens per watt. LEDs do not emit light in all directions, and their directional characteristics
affect the design of lamps. The efficacy of LED lamps is generally significantly higher than
that of incandescent lamps, thus for the same level of power in, they emit more light than
incandescent lamps. The light output of traditional LEDs is small compared to incandescent
and compact fluorescent lamps and in most applications multiple LEDs are needed to form a
lamp, although high-power versions (see below) are quickly overcoming this limitation.
LED chips need controlled direct current (DC) electrical power and an appropriate power
supply is needed. LEDs are adversely affected by high temperature, so LED lamps typically
include heat dissipation elements such as heat sinks and cooling fins.

FIGURE 2: Dropped ceiling with LED lamps
General-purpose lighting needs white light. LEDs emit light in a very small band of
wavelengths, emitting light of a color characteristic of the energy bandgap of the
semiconductor material used to make the LED. To emit white light from LEDs requires
11
mixing light from red, green, and blue LEDs, or using a phosphor to convert some of the light
to other colors.
One method (RGB- or trichromatic white LEDs) uses multiple LED chips, each emitting a
different wavelength, in close proximity to generate white light. This arrangement allows for
the adjustment of the intensity of each LED to "tune" the apparent color of the final color.
The second method uses LEDs in conjunction with a phosphor. The CRI (color rendering
index) value can range from less than 70 to over 90, and color temperatures in the range of
2700 K (matching incandescent lamps) up to 7000 K are available.

2.2 Application
The main difference from other light sources is the directed light. LED lamps are used for
both general and special-purpose lighting. Where colored light is needed, LEDs that
inherently emit single colored light require no energy-absorbing filters.

FIGURE 3:
BAPS Shri Swaminarayan Mandir AtlantaIllumination with color mixing LED fixtures.
White-light light-emitting diode lamps have longer life expectancy and higher output (the
same light with less electricity) than most other lighting. LED sources are compact, which
gives flexibility in designing lighting fixtures and good control over the distribution of light
with small reflectors or lenses. Because of the small size of LEDs, control of the spatial
distribution of illumination is extremely flexible, and the light output and spatial distribution
of a LED array can be controlled with no efficiency loss.
LEDs using the color-mixing principle can emit a wide range of colors by changing the
proportions of light generated in each primary color. This allows full color mixing in lamps
with LEDs of different colors.In contrast to other lighting technologies, LED emission tends
to be directional (or at least lambertian). This can be either an advantage or a disadvantage,
depending on requirements. For applications where non-directional light is required, either a
diffuser is used, or multiple individual LED emitters are used to emit in different directions.

12
2.3 Household LED Lamps
2.3.1 Lamp sizes and bases
LED lamps intended to be interchangeable with incandescent lamps are made in standard light
bulb shapes, such as an Edison screwbase, an MR16 shape with a bi-pin base, or
a GU5.3 (Bipin cap) or GU10 (bayonet fitting) and are made compatible with the voltage
supplied to the sockets. LED lamps include circuitry to rectify the AC power and to convert
the voltage to a level usable by the LED.

2.3.2 LED light bulbs
LED lamps are made that replace screw-in incandescent or compact fluorescent light bulbs.
Most LED lamps replace incandescent bulbs rated from 5 to 60 watts.
A standard general-purpose incandescent bulb emits light at an efficiency of about 14 to 17
lumens/W depending on its size and voltage. According to the European Union standard, an
energy-efficient bulb that claims to be the equivalent of a 60W tungsten bulb must have a
minimum light output of 806 lumens.

FIGURE 4
A selection of consumer LED bulbs available in 2012 as drop-in replacements for
incandescent bulbs in screw-type sockets
Some models of LED bulbs work with dimmers as used for incandescent lamps. LED lamps
often have directional light characteristics.
These bulbs are more power-efficient than compact fluorescent bulbs and offer lifespans of
30,000 or more hours, reduced if operated at a higher temperature than specified.
Incandescent bulbs have a typical life of 1,000 hours, compact fluorescents about 8,000
hours. The bulbs maintain output light intensity well over their life-times. Energy Star
specifications require the bulbs to typically drop less than 10% after 6000 or more hours of
operation, and in the worst case not more than 15%. LED lamps are available with a variety of
color properties.

13
2.3.3 LED tube lamps
LED tube lights are designed to physically fit in fixtures intended for fluorescent tubes. Some
LED tube lamps are intended to be a drop-in replacement into existing fixtures. Others require
rewiring of the fixtures to remove the ballast. An LED tube lamp generally uses many
individual LEDs and maybe directional. Fluorescent lamps emit light all the way around the
lamp. Most LED tube lights available can be used in place of T8, T10, or T12 tube
designations, in lengths of 2, 4, and 8 feet.

FIGURE 5: Specialty Uses
LED Flashlight replacement bulb (left), with tungsten equivalent (right)
White LED lamps have achieved market dominance in applications where high efficiency is
important at low power levels. Some of these applications include flashlights, solar-powered
garden or walkway lights, and bicycle lights. Monochromatic (colored) LED lamps are now
commercially used for traffic signal lamps, where the ability to emit bright monochromatic
light is a desired feature, and in strings of holiday lights.
LED lights have also become very popular in gardening and agriculture by 2010. First used
by NASA to grow plants in space, LEDs came into use for home and commercial applications
for indoor horticulture (aka grow lights). The wavelengths of light emitted from LED lamps
have been specifically tailored to supply light in the spectral range needed
for chlorophyll absorption in plants, promoting growth while reducing wastage of energy by
emitting minimal light at wavelengths that plants do not require. The red and blue
wavelengths of the visible light spectrum are used for photosynthesis, so these are the colors
almost always used in LED grow light panels.

14
Cost Comparison

Incandescent Halogen CFL

LED
(Generic)

LED
(Philips)

LED (Philips
L-Prize)

Purchase price

$0.41[22]

$4

$4

$10

$16

$30

Electricity usage

60 W

42 W

13 W 13.5 W

12.5 W

10 W

Lumens

860

570

825

805

940

Lumens/Watt

14.3

13.6

63.5 63

64.4

94

Color Temperature Kelvin

2700

3000

2700 3000

2700

2700

CRI

100

100

82

85

92

Lifespan (hours)

1,000

3,500

8,000 25,000

25,000

30,000

Bulb lifetime in years @ 6
0.5
hours/day

1.6

3.7

>11.4

>11.4

>13.7

Energy cost over 10 years @
$197
15 cents/kWh

$138

$43

$44

$41

$33

Total

$166

$55

$54

$57

$63

$206

850

>75

Comparison based on 6 hours use per day (21,900 hours over 10 yrs)
TABLE 2: Comparison to other lighting technologies

15
2.4 Limitations
Color rendition is not identical to incandescent lamps. A measurement unit called CRI is used
to express how the light source's ability to render the eight color sample chips compare to a
reference on a scale from 0 to 100. LEDs with CRI below 75 are not recommended for use in
indoor lighting.
LEDs are also sensitive to heat and increase in temperature causes efficacy drop. This limits
the practical power that can be used in lamps that physically replace existing filament and
compact fluorescent types. Thermal management of high-power LEDs is a significant factor
in design of solid state lighting equipment.
The long life of solid-state lighting products, expected to be about 50 times the most common
incandescent bulbs, poses a problem for bulb makers, whose current customers buy frequent
replacements.

16
CHAPTER 3
COMPACT FLUORESCENT LAMPS

3.1 Introduction
"Low-energy light-bulb"

FIGURE 6
The tubular-type compact fluorescent lamp is one of the most popular types in Europe

FIGURE 7
A helical integrated CFL, one of the most popular designs in North America, since 1995,
when a Chinese firm, Shanghai Xiangshan, marketed the first successful design.

17
FIGURE 8:
Compact fluorescent light bulb with GU24 connector
A compact fluorescent lamp (CFL), also called compact fluorescent light, energy-saving
light, and compact fluorescent tube, is a fluorescent lamp designed to replace
an incandescent lamp; some types fit into light fixtures formerly used for incandescent lamps.
The lamps use a tube which is curved or folded to fit into the space of an incandescent bulb,
and a compact electronic ballast in the base of the lamp.
Compared to general-service incandescent lamps giving the same amount of visible light,
CFLs use one-fifth to one-third the electric power, and last eight to fifteen times longer. A
CFL has a higher purchase price than an incandescent lamp, but can save over five times its
purchase price in electricity costs over the lamp's lifetime. Like all fluorescent lamps, CFLs
contain mercury, which complicates their disposal. In many countries, governments have
established recycling schemes for CFLs and glass generally.
CFLs radiate a spectral power distribution that is different from that of incandescent lamps.
Improved phosphor formulations have improved the perceived color of the light emitted by
CFLs, such that some sources rate the best "soft white" CFLs as subjectively similar in color
to standard incandescent lamps.

18
3.2 Design
There are two types of CFLs: integrated and non-integrated lamps. Integrated lamps combine
the tube and ballast in a single unit. These lamps allow consumers to replace incandescent
lamps easily with CFLs. Integrated CFLs work well in many standard incandescent light
fixtures, reducing the cost of converting to fluorescent. 3-way lamp bulbs and dimmable
models with standard bases are available.
Non-integrated CFLs have the ballast permanently installed in the luminaire, and only the
lamp bulb is usually changed at its end of life. Since the ballasts are placed in the light fixture,
they are larger and last longer compared to the integrated ones, and they don't need to be
replaced when the bulb reaches its end-of-life. Non-integrated CFL housings can be both
more expensive and sophisticated. They have two types of tubes: a bi-pin tube designed for
conventional ballast, and a quad-pin tube designed for an electronic ballast or a conventional
ballast with an external starter. A bi-pin tube contains an integrated starter, which obviates the
need for external heating pins but causes incompatibility with electronic ballasts.

FIGURE 9:
Non-integrated bi-pin double-turn CFL

FIGURE 10:
An electronic ballast and permanently attached tube in an integrated CFL

CFLs have two main components: a magnetic or electronic ballast and a gas-filled tube (also
called bulb or burner). Replacement of magnetic ballasts with electronic ballasts has removed
most of the flickering and slow starting traditionally associated with fluorescent lighting, and
has allowed the development of smaller lamps directly interchangeable with more sizes of
incandescent bulb.
19
Electronic ballasts contain a small circuit board with rectifiers, a filter capacitor and usually
two switching transistors. The incoming AC current is first rectified to DC, then converted to
high frequency AC by the transistors, connected as a resonant series DC to AC inverter. The
resulting high frequency is applied to the lamp tube. Since the resonant converter tends to
stabilize lamp current (and light produced) over a range of input voltages, standard CFLs do
not respond well in dimming applications and special lamps are required for dimming service.
Standard shapes of CFL tube are single-turn double helix, double-turn, triple-turn, quad-turn,
circular, and butterfly.
CFL light output is roughly proportional to phosphor surface area, and high output CFLs are
often larger than their incandescent equivalents. This means that the CFL may not fit well in
existing light fixtures.
Some CFLs are labeled not to be run base up, since heat will shorten the ballast's life. Such
CFLs are unsuitable for use in pendant lamps and especially unsuitable for recessed
light fixtures. CFLs for use in such fixtures are available.Current recommendations for fully
enclosed, unventilated light fixtures (such as those recessed into insulated ceilings), are either
to use "reflector CFLs" (R-CFL), cold-cathode CFLs or to replace such fixtures with those
designed for CFLs.A CFL will thrive in areas that have good airflow, such as in a table lamp.

3.3 Lifespan
CFLs typically have a rated service life of 6,000 to 15,000 hours, whereas
standard incandescent lamps have a service life of 750 or 1,000 hours. However, the actual
lifetime of any lamp depends on many factors, including operating voltage, manufacturing
defects, exposure to voltage spikes, mechanical shock, frequency of cycling on and off, lamp
orientation, and ambient operating temperature, among other factors.
The life of a CFL is significantly shorter if it is turned on and off frequently. In the case of a
5-minute on/off cycle the lifespan of some CFLs may be reduced to that of incandescent light
bulbs. CFLs produce less light later in their lives than when they are new. The light output
decay is exponential, with the fastest losses being soon after the lamp is first used. By the end
of their lives, CFLs can be expected to produce 70–80% of their original light output. A 20–
30% reduction over many thousands of hours represents a change of about half an f-stop. So,
presuming the illumination provided by the lamp was ample at the beginning of its life, such a
difference will be compensated for by the eyes.

20
3.4 Energy efficiency

FIGURE 11
Energy usage for different types of light bulbs operating at different light outputs. Points
lower on the graph correspond to lower energy use
Because the eye's sensitivity changes with the wavelength, the output of lamps is commonly
measured in lumens, a measure of the power of light as perceived by the human eye. The
luminous efficacy of lamps is the number of lumens produced for each watt of electrical
power used. The luminous efficacy of a typical CFL is 50–70 lumens per watt (lm/W) and
that of a typical incandescent lamp is 10–17 lm/W. Compared to a theoretical 100%-efficient
lamp (680 lm/W), these lamps have lighting efficiency ranges of 7–10% for CFLs and 1.5–
2.5% for incandescents.
Because of their higher efficacy , CFLs use between one-seventh and one-third of the power
of equivalent incandescent lamps. Fifty to seventy percent of the world's total lighting market
sales were incandescent in 2010. Replacing all inefficient lighting with CFLs would save
409 terawatt hours (TWh) per year, 2.5% of the world's electricity consumption.
Since CFLs use much less energy than incandescent lamps (ILs), a phase-out of ILs would
result in less carbon dioxide (CO2) being emitted into the atmosphere.

21
3.5 Electrical power equivalents for differing lamps
Electrical power consumption (Watts)
Minimum light output (lumens)
Incandescent

Compact fluorescent

LED

450

40

9–13

4-9

800

60

13–15

10-15

1,100

75

18–25

17

1,600

100

23–30

22

2,600

150

30–52

Not available

TABLE 3

3.6 Cost
While the purchase price of a CFL is typically 3–10 times greater than that of an equivalent
incandescent lamp, a CFL lasts 8–15 times longer and uses two-thirds to three-quarters less
energy.
CFLs are extremely cost-effective in commercial buildings when used to replace incandescent
lamps. Replacing each 75 W incandescent lamp with a CFL resulted in yearly savings of $22
in energy usage, reduced HVAC cost, and reduced labour to change lamps.
However, frequent on-off cycling (turning on and off) of CFLs greatly reduces their lifespan.
CFLs should be avoided in places where lights are frequently turned on and off, as it would
increase costs and add to e-waste generation.

22
3.7 Recycling
Health and environmental concerns about mercury have prompted many jurisdictions to
require spent lamps to be properly disposed of or recycled, rather than being included in the
general waste stream sent to landfills. Safe disposal requires storing the bulbs unbroken until
they can be processed.
The processing CFLs involve crushing the bulbs in a machine that uses negative pressure
ventilation and a mercury-absorbing filter or cold trap to contain mercury vapor. Many
municipalities are purchasing such machines. The crushed glass and metal is stored in drums,
ready for shipping to recycling factories.

3.8 Other CFL and lighting Technologies
Another type of fluorescent lamp is the electrodeless lamp, known as magnetic induction
lamp, radiofluorescent lamp or fluorescent induction lamp. These lamps have no wire
conductors penetrating their envelopes, and instead excite mercury vapor using a radiofrequency oscillator.
The cold-cathode fluorescent lamp (CCFL) is a form of CFL. CCFLs use electrodes without a
filament. The voltage of CCFLs is about 5 times higher than CFLs, and the current is about 10
times lower. CCFLs have a diameter of about 3 millimeters. CCFLs were initially used for
document scanners and also for back-lighting LCD displays, and later manufactured for use as
lamps. The efficacy (lumens per watt) is about half that of CFLs. Their advantages are that
they are instant-on, like incandescent lamps, and they have a long life of approximately
50,000 hours. CCFLs are an effective and efficient replacement for lighting that is turned on
and off frequently with little extended use (for example, in a bathroom or closet).
Solid-state lighting using light-emitting diodes (LEDs) now fills many specialist niches such
as traffic lights. Household LED lights, which have recently become available to consumers,
now compete with CFLs for high-efficiency house lighting as well.

23
Comparison

Incandescent Halogen Fluorescent

LED
LED
LED
(Philips L
(Generic) (Philips)
Prize)[102]

Electricity usage

60 W

42 W

13 W

9W

12.5 W

9.7 W

Lumens

860

570

660[103]

900

800

910

Lumens/Watt

14.3

13.6

50.8

100

64

93.4

Color
2700
Temperature Kelvin

3100[104] 2700

3000

2700

2727

CRI

100

100

82

>75

85

93

Lifespan (hours)

2,000

3,500

8,000

25,000

25,000

30,000

TABLE 4

24
3.9 VCD Axial Lead Inserters
Auto Insertion Machine for PCB Assemblies

FIGURE 12
In many applications axial insertion remains stable, reliable method for building boards. The
proven performance, process stability and cost efficiency of automated axial component
assembly make it the ideal solution for many circuit design challenges. At the same time, the
market demands ever-increasing reliability, better price/performance and reduced cost per
insertion.
In anticipation of future customer requirements Universal continues to invest in our axial
insertion equipment. The combination of our customer oriented, price/performance analysis
and continuous machine performance evaluation has resulted in additional improvements to
Universal's axial inserters.
Increased insertion speeds of up to 34,000 components per hour make the Model 6292 Dual
Head Axial Inserter the fastest axial inserter on the market. Overall machine performance has
also been improved as a result of several targeted enhancements. New component guides
improve component feeding and tape scrap removal, while a new scrap removal system
effectively removes cut leads.
The compatibility of the Model 6292 with Universal's Dual Head Board Handling option
provides a highly efficient automatic system for processing printed circuit boards. In addition,
the overall size of the machine has been reduced to consume less manufacturing floor space.
The Model 6267 Single Head Axial Lead Inserter provides insertion rates up to 15,000
components per hour with either standard, 5mm or high-density tooling configurations at a
low initial cost. Features such as Board Error Correction and Bad Board Sensing increase
insertion reliability and increase machine uptime, while the machine's low profile provides
total accessibility for operators.

25
CHAPTER 4
BALLAST
4.1 Electrical Ballast
An electrical ballast is a device intended to limit the amount of current in an electric circuit.
A familiar and widely used example is the inductive ballast used in fluorescent lamps, to limit
the current through the tube, which would otherwise rise to destructive levels due to the tube's
negative resistance characteristic.
Ballasts vary in design complexity. They can be as simple as a series resistor or inductor,
capacitors, or a combination thereof or as complex as electronic ballasts used with fluorescent
lamps and HIDs.

4.2 Current limiting
Ballasts limit the current through an electrical load. These are most often used when a load
presents a negative (differential) resistance to the supply. If such a device were connected to a
constant-voltage power supply, it would draw an increasing amount of current until it was
destroyed or caused the power supply to fail. To prevent this, a ballast provides a
positive resistance or reactance that limits the current. The ballast provides for the proper
operation of the negative-resistance device by limiting current.
An example of a negative-resistance device is a gas-discharge lamp, where after lamp
ignition, increasing arc current reduces the voltage drop.
Ballasts can also be used simply to deliberately reduce the current in an ordinary, positiveresistance circuit.
Prior to the advent of solid-state ignition, automobile ignition systems commonly included a
ballast resistor to regulate the voltage applied to the ignition system.
Series resistors are used as ballasts to control the current through LEDs.

26
FIGURE 13:
Modern ballast for powering 4 F32T8 office lamps
A ballast resistor is a series resistor placed in line with the load and may be a fixed or
variable resistor.

4.3 Fixed resistors
For simple, low-powered loads such as a neon lamp or LED, a fixed resistor is commonly
used. Because the resistance of the ballast resistor is large it dominates the current in the
circuit, even in the face of negative resistance introduced by the neon lamp.
The term also refers to an automobile engine component that lowers the supply voltage to
the ignition system after the engine has been started. Because cranking the engine causes a
very heavy load on the battery, the system voltage can drop quite low during cranking. To
allow the engine to start, the ignition system must be designed to operate on this lower
voltage. But once cranking is completed, the normal operating voltage is regained; this
voltage would overload the ignition system. To avoid this problem, a ballast resistor is
inserted in series with the supply voltage feeding the ignition system. Occasionally, this
ballast resistor will fail and the classic symptom of this failure is that the engine runs while
being cranked (while the resistor is bypassed) but stalls immediately when cranking ceases
(and the resistor is re-connected in the circuit).
Another common use of a ballast resistor in the automotive industry, is adjusting the
ventilation fan speed. The ballast is a fixed resistor with usually two center taps, and the fan
speed selector switch is used to bypass portions of the ballast - all of them for full speed, and
none for the low speed setting. A very common failure occurs when the fan is being
constantly run at the next-to-full speed setting (usually 3 out of 4). This will cause a very
short piece of resistor coil to be operated with a relatively high current (up to 10 A),
eventually burning it out. This will render the fan unable to run at the reduced speed settings.
In some audio equipment, the vacuum tube heaters are connected in series. Since the voltage
drop across all the filaments in series is sometimes less than the full mains voltage, it was
often necessary to get rid of the excess voltage. A ballast resistor was often used for this
purpose, as it was cheap and worked with both AC and DC.
27
4.4 Self-variable resistors
Some ballast resistors have the property of increasing in resistance as current through them
increases, and decreasing in resistance as current decreases. Physically, some such devices are
often built quite like incandescent lamps. Like the tungsten filament of an ordinary
incandescent lamp, if current increases, the ballast resistor gets hotter, its resistance goes up,
and its voltage drop increases. If current decreases, the ballast resistor gets colder, its
resistance drops, and the voltage drop decreases. Therefore the ballast resistor reduces
variations in current, despite variations in applied voltage or changes in the rest of an electric
circuit.
This property can lead to more precise current control than merely choosing an appropriate
fixed resistor. The power lost in the resistive ballast is also reduced because a smaller portion
of the overall power is dropped in the ballast compared to what might be required with a fixed
resistor.

Reactive Ballast

FIGURE 14
Several typical magnetic ballasts for fluorescent lamps. The top is a high-power factor rapid
start series ballast for two 30-40 W lamps. The middle is a low power factor preheat ballast
for a single 30-40 W lamp while the bottom ballast is a simple inductor used with a 15 W
preheat lamp.
Because of the power that would be lost, resistors are not used as ballasts for lamps of more
than about two watts. Instead, a reactance is used. Losses in the ballast due to its resistance
and losses in its magnetic core may be significant, on the order of 5 to 25% of the lamp input
electric power. Practical lighting design calculations must allow for ballast loss in estimating
the running cost of a lighting installation.

28
"Choke ballast" (inductor) used in older lighting. This example is from a tanning bed.
Requires a lamp starter (below) and capacitor.

FIGURE 15
Lamp starter, required with some inductor type ballasts. Connects both ends of the lamp
together to "preheat" the lamp ends for 1 second before lighting.
An inductor is very common in line-frequency ballasts to provide the proper starting and
operating electrical condition to power a fluorescent lamp, neon lamp, or high intensity
discharge (HID) lamp. (Because of the use of the inductor, such ballasts are usually
calledmagnetic ballasts.) The inductor has two benefits:
1. Its reactance limits the power available to the lamp with only minimal power losses in
the inductor
2. The voltage spike produced when current through the inductor is rapidly interrupted is
used in some circuits to first strike the arc in the lamp.
A disadvantage of the inductor is that current is shifted out of phase with the voltage,
producing a poor power factor. In more expensive ballasts, a capacitor is often paired with the
inductor to correct the power factor. In ballasts that control two or more lamps, line-frequency
ballasts commonly use different phase relationships between the multiple lamps. This not
only mitigates the flicker of the individual lamps, it also helps maintain a high power factor.
These ballasts are often called lead-lag ballasts because the current in one lamp leads the
mains phase and the current in the other lamp lags the mains phase.For large lamps, line
voltage may not be sufficient to start the lamp, so an autotransformer winding is included in
the ballast to step up the voltage. The autotransformer is designed with enough leakage
inductance so that the current is appropriately limited.
Because of the large inductors and capacitors that must be used, reactive ballasts operated at
line frequency tend to be large and heavy. They commonly also produce acoustic noise (linefrequency hum).
Prior to 1980 in the United States, PCB-based oils were used as an insulating oil in many
ballasts to provide cooling and electrical isolation (see transformer oil).
29
4.5 Electronic ballast
An electronic ballast uses solid state electronic circuitry to provide the proper starting and
operating electrical conditions to power discharge lamps. An electronic ballast can be smaller
and lighter than a comparably-rated magnetic one. The ballast may be "potted" (filled) with a
resin to protect the circuit boards and components from moisture and vibration. An electronic
ballast is usually quieter than a magnetic one, which produces a line-frequency hum by
vibration of the transformer laminations.
Electronic ballasts are often based on the SMPS topology, first rectifying the input power and
then chopping it at a high frequency. Advanced electronic ballasts may allow dimming
via pulse-width modulation or via changing the frequency to a higher value. Ballasts
incorporating a microcontroller (digital ballasts) may offer remote control and monitoring via
networks such as LonWorks, DALI,DMX512, DSI or simple analog control using a 010 V DC brightness control signal. Systems with remote control of light level via awireless
mesh network have been introduced.

FIGURE 16:
Electronic ballast of a compact fluorescent lamp
Electronic ballasts usually supply power to the lamp at a frequency of 20,000 Hz or higher,
rather than the mains frequency of 50 - 60 Hz; this substantially eliminates the stroboscopic
effect of flicker, a product of the line frequency associated with fluorescent lighting
(see photosensitive epilepsy). The high output frequency of an electronic ballast refreshes the
phosphors in a fluorescent lamp so rapidly that there is no perceptible flicker. The flicker
index is used for measuring perceptible light modulation ranges from 0-1, with 0 indicating
lower possibility of flickering and 1 indicating the highest. Lamps operated on magnetic
ballasts have a flicker index between 0.04-0.07 while digital ballasts have a flicker index of
below 0.01.
With the higher efficiency of the ballast itself and the higher lamp efficacy at higher
frequency, electronic ballasts offer higher system efficacy for low pressure lamps like
the fluorescent lamp. For HID lamps there is no improvement of the lamp efficacy in using
30
higher frequency, but for these lamps the ballast losses are lower at higher frequencies and
also the light depreciation is lower, meaning the lamp produces more light over its entire
lifespan.
Application of electronic ballasts is growing in popularity. Most newer generation electronic
ballasts can operate both high pressure sodium (HPS) lamps as well as metal-halide lamps,
reducing costs for building managers who use both types of lamps. Electronic ballasts (digital
ballasts) also run much cooler and are lighter than their magnetic counterparts.

4.6 Instant start
An instant start ballast does not preheat the electrodes, instead using a relatively high voltage
(~600 V) to initiate the discharge arc. It is the most energy efficient type, but yields the fewest
lamp-start cycles, as material is blasted from the surface of the cold electrodes each time the
lamp is turned on. Instant-start ballasts are best suited to applications with long duty cycles,
where the lamps are not frequently turned on and off.

4.7 Rapid start
A rapid start ballast applies voltage and heats the cathodes simultaneously. It provides
superior lamp life and more cycle life, but uses slightly more energy as the cathodes in each
end of the lamp continue to consume heating power as the lamp operates. A dimming circuit
can be used with a dimming ballast, which maintains the heating current while allowing lamp
current to be controlled.

4.8 Programmed star
A programmed-start ballast is a more advanced version of rapid start. This ballast applies
power to the filaments first, it allows the cathodes to preheat and then applies voltage to the
lamps to strike an arc. This ballast gives the best life and most starts from lamps, and so is
preferred for applications with very frequent power cycling such as vision examination rooms
and restrooms with a motion detector switch.

31
4.9 Hybrid
A hybrid ballast has a magnetic core-and-coil transformer and an electronic switch for
the electrode-heating circuit. Like a magnetic ballast, a hybrid unit operates at line power
frequency—60 Hz in North America, for example. These types of ballasts, which are also
referred to as ―cathode-disconnect ballasts‖, disconnect the electrode-heating circuit after they
start the lamps.

4.10 ANSI ballast factor
For a lighting ballast, the ANSI ballast factor is used in North America to compare the light
output (in lumens) of a lamp operated on a ballast compared to the lamp operating on an
ANSI reference ballast. Reference ballast operates the lamp at its ANSI specified nominal
power rating. The ballast factor of practical ballasts must be considered in lighting design; a
low ballast factor may save energy, but will produce less light. With fluorescent lamps, ballast
factor can vary from the reference value of 1.0.

32
REFERENCES

http://www.elinindia.com/home.html
http://en.wikipedia.org/wiki/LED_lamps

33

Training report 2 of Elin Electronics Ltd.

  • 1.
    CHAPTER 1 ABOUT THECOMPANY 1.1 The Mission Statement WE COMMIT OURSELVES TO DELIGHT OUR CUSTOMERSAND MAINTAIN MARKET LEADERSHIP, THROUGH CONTINUALIMPROVEMENT OF OUR QUALITY MANAGEMENT SYSTEMS BY: INTRODUCTION OF NEW PRODUCTS UPGRADATION OF QUALITY LEVELS UPGRADATION OF HUMAN RESOURCES COST EFFECTIVENESS OF OUR PRODUCTS AND ACTIVITIES 1.2 Vision:To meet and exceed customer’s expectation by offering high quality product & services at competitive prices, in time all the time. To be recognized as the largest & most efficient manufacturer in our product line in the Nation. To be a responsible corporate entity which recognizes and insures that its activities are sustainable and have a positive impact on its employees and society? 1.3 Company Introduction Year of Establishment - 1969 Managing Director - Sh M.L Sethia Chief Executive (Works) - Sh Kishor Sethia Executive (Works) - Sh Sanjeev Sethia ,Sh Vikas Sethia Dy Chief Executive - Sh.S.K.Tandon General Manager - Sh N.C.Agarwal 1
  • 2.
    1.4 Engineering ManufacturingServices(EMS) A world class complete in-house facility is available to take up Contract Manufacturing for Electronic & Electro-Mechanical Components and Sets, with backward integration of Dies and Mould making, Metal Pressing, Plastic molding, SMD PCB Assembly & complete Set Assembly with particular specialty in assembling of Tape Recorders, Radio, Cassette Recorders, CD sets, Car Stereos, Head Phone Stereos, Portable & Pocket Radios, Electric Irons, Toasters, Ovens, Juicer Mixer Grinders, Hand Blenders, etc. 1.5 Home Appliances & Luminaries As a leading EMS provider Elin offers a comprehensive range of supply-chain services that simplify the product development process and provide meaningful time and cost savings to our OEM customers. Our vertically-integrated services provide customers with a total design, manufacturing, and logistics solution that move a product from its initial design through volume production, test and distribution. These integrated services allow us to design, build, and ship a complete packaged product to our customers' end users. Innovative customer focused culture Serving various market segments with competitive solutions Dedicated to complex, lower-volume, highly diversified business Our people make the difference Elin provides more value and innovation to customers by leveraging its global economies of scale in manufacturing, logistics, procurement, design, engineering and ODM services across a wide range of products and customer segments. 1.6 Parts Manufacturing - As Per customer's specifications A world class complete in-house facility is available to take up Contract Manufacturing of Electronic & Electro-Mechanical Components and Sets, with backward integration of Dies and Mould making, Metal Pressing, Plastic Molding, PCB Assembly & complete Set Assembly with particular specialty in assembling of Tape Recorders, Radio, Cassette Recorders, CD sets, Car Stereos, Head Phone Stereos, Portable & Pocket Radios, Electric Irons, Toasters, Ovens, Juicer Mixer Grinders, Hand Blenders, etc. Fully equipped to produce most type of components in quality & quantity. Infrastructure includes: Power Presses ( 5-300 Tons), Press Brakes (CNC & Manual) Molding Machines (6350 Tons), High Speed & Transfer Feed Presses Surface Finishing Equipment, Phosphate & Conveyor zed Powder Coating & Painting Plants. 2
  • 3.
    1.6.1 Tape DeckMechanisms & DC Micro Motors Elin Electronics Limited was the first manufacturer in India to manufacture the TDMs indigenously. With the technical tie-up with Shinwa Industries of Japan, Elin is the first choice of OEMs that includes MNCs like Philips, Sony, Panasonic, BPL and Videocon to name few. Indigenous manufacturers like Truesound who are pioneers in PA system have been using Elin mechanisms for more than two decades now. Elin has been exporting these products for more than five years to various Asian countries. Elin Electronics, largest manufacturer of micro motors in India, is known for its commitment to add value to its customers, is well poised to add further value to its customers’ business through continuous improvement in the design and manufacture of micro motors. With more than two decades of manufacturing experience behind us our products are being used by all OEMs which are known nationally and internationally. 1.6.2 AC Synchronous Motors Elin specializes in the manufacturing of various kinds of motors. Our range of products also includes Synchronous Motors which are widely used in air conditioners and microwave ovens. Elin has been supplying these motors to leading customers for the past many years. All the parts required for manufacturing are made in house using Special Purpose Machines. The installed capacity is more than 1 million synchronous motors per year. 1.6.3 Submersible Pump Elin is main supplier of submersible pumps to some of the prestigious OEMs in the cooler business. These pumps are being manufactured under strict quality controls with most of the critical parts being imported. There are three models with capacity to lift water to 42‖, 48‖ and 84‖ height. 1.6.4 Press Shop Elin Electronics is a world class manufacturer and exporter of sheet metal components, precision engineering components, and Deep Drawn Components in India with our clients spread all across India and overseas. The unit is equipped with all necessary production 3
  • 4.
    machinery and variousequipments for quality control. Presses available also include high speed presses up to 600 spm. Secondary operations like projections welding, liquid painting and powder coating are also available in house that adds value to our supply portfolio. More than 60 stamping machines from 10 tons to 300 tons give us flexibility to serve vast range of customers having varied requirements. Our specialization in offering customized solutions as per clients’ specifications also helps us to add value to our customers’ product portfolio. 1.6.5 Molding Shop We are the leading manufactures, exporters and suppliers of an extensive range of automotive components that are widely used in automobile industries. Designed and manufactured to match the precise requirements, these are also available in various sizes and specifications. Our products range is highly durable, dimensionally accurate and flexible and can also be customized as per the requirements of client. Leveraging on our state-of-the-art infrastructure equipped with more than 100 molding machines equipped with the latest accessories, we have been able to offer these components that conforms to various international standards. We are supported by a dedicated team whose relentless effort helps us in offering qualitative components in stipulated time frame. Our engineering team coordinates with customer to offer valuable suggestions that immensely add value to the customer’s product portfolio. 4
  • 5.
    1.7 AWARDS 1982 199192 1993 1994 1994 1996 199798 199798 199900 ELCINA awardfor Excellence In Exports 1991-92 Philips (C.E.) the Best Co-maker award. Elin R & D Recognised by Deptt. of Science & Technology, Govt. of India. Two Star Industries award from Directorate of Industries Import Substitution award from All India Radio and Electronic Association Excellence in Electronics award from Govt. of India. ISO 9001 certification by DNV (Netherlands) ELCINA award for Indigenous Development of Capital Goods ESC award for Excellence in Export. ELCINA award for Export Growth. ELCINA award for Excellence in Quality. National award for Excellence in Electronic Components from Deptt. of Electronics (Govt. of India) ELCINA award for Indigenisation of Capital Goods for Manufacture of Electronic Products. ELCINA award for Research & Development Work in the field of electronic components. 2001-02 ELCINA award of Excellence for Environment Management ELCINA award for Quality Quality Excellence Award from Institute of Trade & Industrial Development 200102 200203 2003Certificate of Green Partner from Sony – Japan (ROHS Compliance) 04 2006 - Best Delivery Performance Award from Denso 07 2007MSME – National Award -2008 Ministry of Micro, Small & Medium Enterprises, Govt. of India for outstanding efforts in Entrepreneurship 08 2008FICCI-SEDF Corporate Social Responsibility Award 2009. “Jury Commendation Award” Category: Small & Medium Enterprises (SMEs) 09 2008Award for Best Performance in Outstanding support from Denso 09 2009Award For Best Performance in Cost from Denso 10 2009HR Excellence Award for The Year 2009-10 10 2009Gold Award for Innovation In RETENTION STRATEGY. 10 5
  • 6.
    1.8 PRODUCT RANGE Tape Deck Mechanism :For Stereo Players, High-Speed Recorders, Car Stereos, PortablePersonal Stereos etc.  D.C. Micro Motors : For Tape Deck Mechanisms - Single-Speed, Double-Speed, CD /VCD /DVD loading, Portable Personal Stereos etc.  Synchronous Motors & Stepper Motors: For Air-conditioner louvers, Micro-wave tables, Rotary displaytables etc.  Universal Motors & Eco Motors : For food processors, Mixer & Grind  Free Power Generators : For Transistors for Philips  Audio Systems : Complete Audio System as Tape Recorder, Two in One, Walkmanand Radio for Philips at Elin, Goa  Home Appliances : Electric light weight Irons, Toasters, Mixer/Juicer/Grinders forPhilips at Elin, Baddi.  Electrical Light Fittings: Electrical Luminaires for Philips.  CD Mechanism : For Audio/Video Systems  Terminal Blocks : For Refrigeration  Speakers : For TVs, Audio Systems 6
  • 7.
    FIGURE 1: FlowDiagram of Production 7
  • 8.
    1.9 Commercial development The first commercial LEDs were commonly used as replacements forincandescent and neon indicator lamps, and in seven-segment displays, first in expensive equipment such as laboratory and electronics test equipment, then later in such appliances as TVs, radios, telephones, calculators, and even watches. In the 1970s commercially successful LED devices at less than five cents each were produced by Fairchild Optoelectronics. These devices employed compound semiconductor chips fabricated with the planar process. The combination of planar processing for chip fabrication and innovative packaging methods enabled to achieve the needed cost reductions. These methods continue to be used by LED producers. Fig 1.LED display of a TI-30 scientific calculator (ca. 1978), which uses plastic lenses to increase the visible digit size As LED materials technology grew more advanced, light output rose, while maintaining efficiency and reliability at acceptable levels. The invention and development of the highpower white-light LED led to use for illumination, and is slowly replacing incandescent and fluorescent lighting. 1.10 Efficiency and operational parameters Typical indicator LEDs are designed to operate with no more than 30–60 milliwatts (mW) of electrical power. Around 1999, Philips Lumileds introduced power LEDs capable of continuous use at one watt. These LEDs used much larger semiconductor die sizes to handle the large power inputs. Also, the semiconductor dies were mounted onto metal slugs to allow for heat removal from the LED die. LED power densities up to 300 W/cm2 have been achieved. One of the key advantages of LED-based lighting sources is high luminous efficacy. White LEDs quickly matched and overtook the efficacy of standard incandescent lighting systems. In 2002, Lumileds made five-watt LEDs available with a luminous efficacy of 18–22 lumens per watt (lm/W). For comparison, a conventional incandescent light bulb of 60–100 watts emits around 15 lm/W, and standard fluorescent lights emit up to 100 lm/W. A recurring problem is that efficacy falls sharply with rising current. This effect is known as droop and effectively limits the light output of a given LED, raising heating more than light output for higher current. The mechanism behind droop efficiency loss was identified in 2013 as Auger recombination. 8
  • 9.
    The Lumiled cataloggives the following as the best efficacy for each color: Color Wavelength range (nm) Typical efficacy (lm/W) Red 620 < λ < 645 72 Red-orange 610 < λ < 620 98 Green 520 < λ < 550 93 Cyan 490 < λ < 520 75 Blue 460 < λ < 490 37 TABLE 1 1.11 Lifetime and failure Solid-state devices such as LEDs are subject to very limited wear and tear if operated at low currents and at low temperatures. Typical lifetimes quoted are 25,000 to 100,000 hours, but heat and current settings can extend or shorten this time significantly. The most common symptom of LED (and diode laser) failure is the gradual lowering of light output and loss of efficiency. Sudden failures, although rare, can occur as well. The development of high-power LEDs the devices are subjected to higher junction temperatures and higher current densities than traditional devices. This causes stress on the material and may cause early light-output degradation. To quantitatively classify useful lifetime in a standardized manner it has been suggested to use the terms L70 and L50, which is the time it will take a given LED to reach 70% and 50% light output respectively. LED performance is temperature dependent. Most manufacturers' published ratings of LEDs are for an operating temperature of 25 °C. LEDs used outdoors, such as traffic signals or inpavement signal lights, and that are utilized in climates where the temperature within the light fixture gets very hot, could result in low signal intensities or even failure. LEDs emit less heat than incandescent bulbs, they are an energy-efficient technology for uses such as in freezers and refrigerators. However, because they emit little heat, ice and snow may build up on the LED light fixture in colder climates. 9
  • 10.
    Some LED lightingsystems have been designed with an added heating circuit at the expense of reduced overall electrical efficiency of the system; additionally, research has been done to develop heat sink technologies that will transfer heat produced within the junction to appropriate areas of the light fixture. 10
  • 11.
    CHAPTER 2 LED Lamp 2.1About LED Lamp An LED lamp is a light-emitting diode (LED) product that is assembled into a lamp (or light bulb)) for use in lighting fixtures. LED lamps offer comparatively long life compared to incandescent lamps and some fluorescent, although at a higher initial expense. Degradation of LED die and packaging materials reduces output over time. Research into organic LEDs (OLED) and polymer light-emitting diodes (PLED) is aimed at reducing the production cost of lighting products. Some LED lamps are made to be a directly compatible drop-in replacement for incandescent or fluorescent lamps. An LED lamp packaging may show the lumen output, power consumption in watts, color temperature and sometimes an equivalent wattage of an incandescent lamp it will replace. Efficacy of LED devices continues to improve, with some chips able to emit more than 100 lumens per watt. LEDs do not emit light in all directions, and their directional characteristics affect the design of lamps. The efficacy of LED lamps is generally significantly higher than that of incandescent lamps, thus for the same level of power in, they emit more light than incandescent lamps. The light output of traditional LEDs is small compared to incandescent and compact fluorescent lamps and in most applications multiple LEDs are needed to form a lamp, although high-power versions (see below) are quickly overcoming this limitation. LED chips need controlled direct current (DC) electrical power and an appropriate power supply is needed. LEDs are adversely affected by high temperature, so LED lamps typically include heat dissipation elements such as heat sinks and cooling fins. FIGURE 2: Dropped ceiling with LED lamps General-purpose lighting needs white light. LEDs emit light in a very small band of wavelengths, emitting light of a color characteristic of the energy bandgap of the semiconductor material used to make the LED. To emit white light from LEDs requires 11
  • 12.
    mixing light fromred, green, and blue LEDs, or using a phosphor to convert some of the light to other colors. One method (RGB- or trichromatic white LEDs) uses multiple LED chips, each emitting a different wavelength, in close proximity to generate white light. This arrangement allows for the adjustment of the intensity of each LED to "tune" the apparent color of the final color. The second method uses LEDs in conjunction with a phosphor. The CRI (color rendering index) value can range from less than 70 to over 90, and color temperatures in the range of 2700 K (matching incandescent lamps) up to 7000 K are available. 2.2 Application The main difference from other light sources is the directed light. LED lamps are used for both general and special-purpose lighting. Where colored light is needed, LEDs that inherently emit single colored light require no energy-absorbing filters. FIGURE 3: BAPS Shri Swaminarayan Mandir AtlantaIllumination with color mixing LED fixtures. White-light light-emitting diode lamps have longer life expectancy and higher output (the same light with less electricity) than most other lighting. LED sources are compact, which gives flexibility in designing lighting fixtures and good control over the distribution of light with small reflectors or lenses. Because of the small size of LEDs, control of the spatial distribution of illumination is extremely flexible, and the light output and spatial distribution of a LED array can be controlled with no efficiency loss. LEDs using the color-mixing principle can emit a wide range of colors by changing the proportions of light generated in each primary color. This allows full color mixing in lamps with LEDs of different colors.In contrast to other lighting technologies, LED emission tends to be directional (or at least lambertian). This can be either an advantage or a disadvantage, depending on requirements. For applications where non-directional light is required, either a diffuser is used, or multiple individual LED emitters are used to emit in different directions. 12
  • 13.
    2.3 Household LEDLamps 2.3.1 Lamp sizes and bases LED lamps intended to be interchangeable with incandescent lamps are made in standard light bulb shapes, such as an Edison screwbase, an MR16 shape with a bi-pin base, or a GU5.3 (Bipin cap) or GU10 (bayonet fitting) and are made compatible with the voltage supplied to the sockets. LED lamps include circuitry to rectify the AC power and to convert the voltage to a level usable by the LED. 2.3.2 LED light bulbs LED lamps are made that replace screw-in incandescent or compact fluorescent light bulbs. Most LED lamps replace incandescent bulbs rated from 5 to 60 watts. A standard general-purpose incandescent bulb emits light at an efficiency of about 14 to 17 lumens/W depending on its size and voltage. According to the European Union standard, an energy-efficient bulb that claims to be the equivalent of a 60W tungsten bulb must have a minimum light output of 806 lumens. FIGURE 4 A selection of consumer LED bulbs available in 2012 as drop-in replacements for incandescent bulbs in screw-type sockets Some models of LED bulbs work with dimmers as used for incandescent lamps. LED lamps often have directional light characteristics. These bulbs are more power-efficient than compact fluorescent bulbs and offer lifespans of 30,000 or more hours, reduced if operated at a higher temperature than specified. Incandescent bulbs have a typical life of 1,000 hours, compact fluorescents about 8,000 hours. The bulbs maintain output light intensity well over their life-times. Energy Star specifications require the bulbs to typically drop less than 10% after 6000 or more hours of operation, and in the worst case not more than 15%. LED lamps are available with a variety of color properties. 13
  • 14.
    2.3.3 LED tubelamps LED tube lights are designed to physically fit in fixtures intended for fluorescent tubes. Some LED tube lamps are intended to be a drop-in replacement into existing fixtures. Others require rewiring of the fixtures to remove the ballast. An LED tube lamp generally uses many individual LEDs and maybe directional. Fluorescent lamps emit light all the way around the lamp. Most LED tube lights available can be used in place of T8, T10, or T12 tube designations, in lengths of 2, 4, and 8 feet. FIGURE 5: Specialty Uses LED Flashlight replacement bulb (left), with tungsten equivalent (right) White LED lamps have achieved market dominance in applications where high efficiency is important at low power levels. Some of these applications include flashlights, solar-powered garden or walkway lights, and bicycle lights. Monochromatic (colored) LED lamps are now commercially used for traffic signal lamps, where the ability to emit bright monochromatic light is a desired feature, and in strings of holiday lights. LED lights have also become very popular in gardening and agriculture by 2010. First used by NASA to grow plants in space, LEDs came into use for home and commercial applications for indoor horticulture (aka grow lights). The wavelengths of light emitted from LED lamps have been specifically tailored to supply light in the spectral range needed for chlorophyll absorption in plants, promoting growth while reducing wastage of energy by emitting minimal light at wavelengths that plants do not require. The red and blue wavelengths of the visible light spectrum are used for photosynthesis, so these are the colors almost always used in LED grow light panels. 14
  • 15.
    Cost Comparison Incandescent HalogenCFL LED (Generic) LED (Philips) LED (Philips L-Prize) Purchase price $0.41[22] $4 $4 $10 $16 $30 Electricity usage 60 W 42 W 13 W 13.5 W 12.5 W 10 W Lumens 860 570 825 805 940 Lumens/Watt 14.3 13.6 63.5 63 64.4 94 Color Temperature Kelvin 2700 3000 2700 3000 2700 2700 CRI 100 100 82 85 92 Lifespan (hours) 1,000 3,500 8,000 25,000 25,000 30,000 Bulb lifetime in years @ 6 0.5 hours/day 1.6 3.7 >11.4 >11.4 >13.7 Energy cost over 10 years @ $197 15 cents/kWh $138 $43 $44 $41 $33 Total $166 $55 $54 $57 $63 $206 850 >75 Comparison based on 6 hours use per day (21,900 hours over 10 yrs) TABLE 2: Comparison to other lighting technologies 15
  • 16.
    2.4 Limitations Color renditionis not identical to incandescent lamps. A measurement unit called CRI is used to express how the light source's ability to render the eight color sample chips compare to a reference on a scale from 0 to 100. LEDs with CRI below 75 are not recommended for use in indoor lighting. LEDs are also sensitive to heat and increase in temperature causes efficacy drop. This limits the practical power that can be used in lamps that physically replace existing filament and compact fluorescent types. Thermal management of high-power LEDs is a significant factor in design of solid state lighting equipment. The long life of solid-state lighting products, expected to be about 50 times the most common incandescent bulbs, poses a problem for bulb makers, whose current customers buy frequent replacements. 16
  • 17.
    CHAPTER 3 COMPACT FLUORESCENTLAMPS 3.1 Introduction "Low-energy light-bulb" FIGURE 6 The tubular-type compact fluorescent lamp is one of the most popular types in Europe FIGURE 7 A helical integrated CFL, one of the most popular designs in North America, since 1995, when a Chinese firm, Shanghai Xiangshan, marketed the first successful design. 17
  • 18.
    FIGURE 8: Compact fluorescentlight bulb with GU24 connector A compact fluorescent lamp (CFL), also called compact fluorescent light, energy-saving light, and compact fluorescent tube, is a fluorescent lamp designed to replace an incandescent lamp; some types fit into light fixtures formerly used for incandescent lamps. The lamps use a tube which is curved or folded to fit into the space of an incandescent bulb, and a compact electronic ballast in the base of the lamp. Compared to general-service incandescent lamps giving the same amount of visible light, CFLs use one-fifth to one-third the electric power, and last eight to fifteen times longer. A CFL has a higher purchase price than an incandescent lamp, but can save over five times its purchase price in electricity costs over the lamp's lifetime. Like all fluorescent lamps, CFLs contain mercury, which complicates their disposal. In many countries, governments have established recycling schemes for CFLs and glass generally. CFLs radiate a spectral power distribution that is different from that of incandescent lamps. Improved phosphor formulations have improved the perceived color of the light emitted by CFLs, such that some sources rate the best "soft white" CFLs as subjectively similar in color to standard incandescent lamps. 18
  • 19.
    3.2 Design There aretwo types of CFLs: integrated and non-integrated lamps. Integrated lamps combine the tube and ballast in a single unit. These lamps allow consumers to replace incandescent lamps easily with CFLs. Integrated CFLs work well in many standard incandescent light fixtures, reducing the cost of converting to fluorescent. 3-way lamp bulbs and dimmable models with standard bases are available. Non-integrated CFLs have the ballast permanently installed in the luminaire, and only the lamp bulb is usually changed at its end of life. Since the ballasts are placed in the light fixture, they are larger and last longer compared to the integrated ones, and they don't need to be replaced when the bulb reaches its end-of-life. Non-integrated CFL housings can be both more expensive and sophisticated. They have two types of tubes: a bi-pin tube designed for conventional ballast, and a quad-pin tube designed for an electronic ballast or a conventional ballast with an external starter. A bi-pin tube contains an integrated starter, which obviates the need for external heating pins but causes incompatibility with electronic ballasts. FIGURE 9: Non-integrated bi-pin double-turn CFL FIGURE 10: An electronic ballast and permanently attached tube in an integrated CFL CFLs have two main components: a magnetic or electronic ballast and a gas-filled tube (also called bulb or burner). Replacement of magnetic ballasts with electronic ballasts has removed most of the flickering and slow starting traditionally associated with fluorescent lighting, and has allowed the development of smaller lamps directly interchangeable with more sizes of incandescent bulb. 19
  • 20.
    Electronic ballasts containa small circuit board with rectifiers, a filter capacitor and usually two switching transistors. The incoming AC current is first rectified to DC, then converted to high frequency AC by the transistors, connected as a resonant series DC to AC inverter. The resulting high frequency is applied to the lamp tube. Since the resonant converter tends to stabilize lamp current (and light produced) over a range of input voltages, standard CFLs do not respond well in dimming applications and special lamps are required for dimming service. Standard shapes of CFL tube are single-turn double helix, double-turn, triple-turn, quad-turn, circular, and butterfly. CFL light output is roughly proportional to phosphor surface area, and high output CFLs are often larger than their incandescent equivalents. This means that the CFL may not fit well in existing light fixtures. Some CFLs are labeled not to be run base up, since heat will shorten the ballast's life. Such CFLs are unsuitable for use in pendant lamps and especially unsuitable for recessed light fixtures. CFLs for use in such fixtures are available.Current recommendations for fully enclosed, unventilated light fixtures (such as those recessed into insulated ceilings), are either to use "reflector CFLs" (R-CFL), cold-cathode CFLs or to replace such fixtures with those designed for CFLs.A CFL will thrive in areas that have good airflow, such as in a table lamp. 3.3 Lifespan CFLs typically have a rated service life of 6,000 to 15,000 hours, whereas standard incandescent lamps have a service life of 750 or 1,000 hours. However, the actual lifetime of any lamp depends on many factors, including operating voltage, manufacturing defects, exposure to voltage spikes, mechanical shock, frequency of cycling on and off, lamp orientation, and ambient operating temperature, among other factors. The life of a CFL is significantly shorter if it is turned on and off frequently. In the case of a 5-minute on/off cycle the lifespan of some CFLs may be reduced to that of incandescent light bulbs. CFLs produce less light later in their lives than when they are new. The light output decay is exponential, with the fastest losses being soon after the lamp is first used. By the end of their lives, CFLs can be expected to produce 70–80% of their original light output. A 20– 30% reduction over many thousands of hours represents a change of about half an f-stop. So, presuming the illumination provided by the lamp was ample at the beginning of its life, such a difference will be compensated for by the eyes. 20
  • 21.
    3.4 Energy efficiency FIGURE11 Energy usage for different types of light bulbs operating at different light outputs. Points lower on the graph correspond to lower energy use Because the eye's sensitivity changes with the wavelength, the output of lamps is commonly measured in lumens, a measure of the power of light as perceived by the human eye. The luminous efficacy of lamps is the number of lumens produced for each watt of electrical power used. The luminous efficacy of a typical CFL is 50–70 lumens per watt (lm/W) and that of a typical incandescent lamp is 10–17 lm/W. Compared to a theoretical 100%-efficient lamp (680 lm/W), these lamps have lighting efficiency ranges of 7–10% for CFLs and 1.5– 2.5% for incandescents. Because of their higher efficacy , CFLs use between one-seventh and one-third of the power of equivalent incandescent lamps. Fifty to seventy percent of the world's total lighting market sales were incandescent in 2010. Replacing all inefficient lighting with CFLs would save 409 terawatt hours (TWh) per year, 2.5% of the world's electricity consumption. Since CFLs use much less energy than incandescent lamps (ILs), a phase-out of ILs would result in less carbon dioxide (CO2) being emitted into the atmosphere. 21
  • 22.
    3.5 Electrical powerequivalents for differing lamps Electrical power consumption (Watts) Minimum light output (lumens) Incandescent Compact fluorescent LED 450 40 9–13 4-9 800 60 13–15 10-15 1,100 75 18–25 17 1,600 100 23–30 22 2,600 150 30–52 Not available TABLE 3 3.6 Cost While the purchase price of a CFL is typically 3–10 times greater than that of an equivalent incandescent lamp, a CFL lasts 8–15 times longer and uses two-thirds to three-quarters less energy. CFLs are extremely cost-effective in commercial buildings when used to replace incandescent lamps. Replacing each 75 W incandescent lamp with a CFL resulted in yearly savings of $22 in energy usage, reduced HVAC cost, and reduced labour to change lamps. However, frequent on-off cycling (turning on and off) of CFLs greatly reduces their lifespan. CFLs should be avoided in places where lights are frequently turned on and off, as it would increase costs and add to e-waste generation. 22
  • 23.
    3.7 Recycling Health andenvironmental concerns about mercury have prompted many jurisdictions to require spent lamps to be properly disposed of or recycled, rather than being included in the general waste stream sent to landfills. Safe disposal requires storing the bulbs unbroken until they can be processed. The processing CFLs involve crushing the bulbs in a machine that uses negative pressure ventilation and a mercury-absorbing filter or cold trap to contain mercury vapor. Many municipalities are purchasing such machines. The crushed glass and metal is stored in drums, ready for shipping to recycling factories. 3.8 Other CFL and lighting Technologies Another type of fluorescent lamp is the electrodeless lamp, known as magnetic induction lamp, radiofluorescent lamp or fluorescent induction lamp. These lamps have no wire conductors penetrating their envelopes, and instead excite mercury vapor using a radiofrequency oscillator. The cold-cathode fluorescent lamp (CCFL) is a form of CFL. CCFLs use electrodes without a filament. The voltage of CCFLs is about 5 times higher than CFLs, and the current is about 10 times lower. CCFLs have a diameter of about 3 millimeters. CCFLs were initially used for document scanners and also for back-lighting LCD displays, and later manufactured for use as lamps. The efficacy (lumens per watt) is about half that of CFLs. Their advantages are that they are instant-on, like incandescent lamps, and they have a long life of approximately 50,000 hours. CCFLs are an effective and efficient replacement for lighting that is turned on and off frequently with little extended use (for example, in a bathroom or closet). Solid-state lighting using light-emitting diodes (LEDs) now fills many specialist niches such as traffic lights. Household LED lights, which have recently become available to consumers, now compete with CFLs for high-efficiency house lighting as well. 23
  • 24.
    Comparison Incandescent Halogen Fluorescent LED LED LED (PhilipsL (Generic) (Philips) Prize)[102] Electricity usage 60 W 42 W 13 W 9W 12.5 W 9.7 W Lumens 860 570 660[103] 900 800 910 Lumens/Watt 14.3 13.6 50.8 100 64 93.4 Color 2700 Temperature Kelvin 3100[104] 2700 3000 2700 2727 CRI 100 100 82 >75 85 93 Lifespan (hours) 2,000 3,500 8,000 25,000 25,000 30,000 TABLE 4 24
  • 25.
    3.9 VCD AxialLead Inserters Auto Insertion Machine for PCB Assemblies FIGURE 12 In many applications axial insertion remains stable, reliable method for building boards. The proven performance, process stability and cost efficiency of automated axial component assembly make it the ideal solution for many circuit design challenges. At the same time, the market demands ever-increasing reliability, better price/performance and reduced cost per insertion. In anticipation of future customer requirements Universal continues to invest in our axial insertion equipment. The combination of our customer oriented, price/performance analysis and continuous machine performance evaluation has resulted in additional improvements to Universal's axial inserters. Increased insertion speeds of up to 34,000 components per hour make the Model 6292 Dual Head Axial Inserter the fastest axial inserter on the market. Overall machine performance has also been improved as a result of several targeted enhancements. New component guides improve component feeding and tape scrap removal, while a new scrap removal system effectively removes cut leads. The compatibility of the Model 6292 with Universal's Dual Head Board Handling option provides a highly efficient automatic system for processing printed circuit boards. In addition, the overall size of the machine has been reduced to consume less manufacturing floor space. The Model 6267 Single Head Axial Lead Inserter provides insertion rates up to 15,000 components per hour with either standard, 5mm or high-density tooling configurations at a low initial cost. Features such as Board Error Correction and Bad Board Sensing increase insertion reliability and increase machine uptime, while the machine's low profile provides total accessibility for operators. 25
  • 26.
    CHAPTER 4 BALLAST 4.1 ElectricalBallast An electrical ballast is a device intended to limit the amount of current in an electric circuit. A familiar and widely used example is the inductive ballast used in fluorescent lamps, to limit the current through the tube, which would otherwise rise to destructive levels due to the tube's negative resistance characteristic. Ballasts vary in design complexity. They can be as simple as a series resistor or inductor, capacitors, or a combination thereof or as complex as electronic ballasts used with fluorescent lamps and HIDs. 4.2 Current limiting Ballasts limit the current through an electrical load. These are most often used when a load presents a negative (differential) resistance to the supply. If such a device were connected to a constant-voltage power supply, it would draw an increasing amount of current until it was destroyed or caused the power supply to fail. To prevent this, a ballast provides a positive resistance or reactance that limits the current. The ballast provides for the proper operation of the negative-resistance device by limiting current. An example of a negative-resistance device is a gas-discharge lamp, where after lamp ignition, increasing arc current reduces the voltage drop. Ballasts can also be used simply to deliberately reduce the current in an ordinary, positiveresistance circuit. Prior to the advent of solid-state ignition, automobile ignition systems commonly included a ballast resistor to regulate the voltage applied to the ignition system. Series resistors are used as ballasts to control the current through LEDs. 26
  • 27.
    FIGURE 13: Modern ballastfor powering 4 F32T8 office lamps A ballast resistor is a series resistor placed in line with the load and may be a fixed or variable resistor. 4.3 Fixed resistors For simple, low-powered loads such as a neon lamp or LED, a fixed resistor is commonly used. Because the resistance of the ballast resistor is large it dominates the current in the circuit, even in the face of negative resistance introduced by the neon lamp. The term also refers to an automobile engine component that lowers the supply voltage to the ignition system after the engine has been started. Because cranking the engine causes a very heavy load on the battery, the system voltage can drop quite low during cranking. To allow the engine to start, the ignition system must be designed to operate on this lower voltage. But once cranking is completed, the normal operating voltage is regained; this voltage would overload the ignition system. To avoid this problem, a ballast resistor is inserted in series with the supply voltage feeding the ignition system. Occasionally, this ballast resistor will fail and the classic symptom of this failure is that the engine runs while being cranked (while the resistor is bypassed) but stalls immediately when cranking ceases (and the resistor is re-connected in the circuit). Another common use of a ballast resistor in the automotive industry, is adjusting the ventilation fan speed. The ballast is a fixed resistor with usually two center taps, and the fan speed selector switch is used to bypass portions of the ballast - all of them for full speed, and none for the low speed setting. A very common failure occurs when the fan is being constantly run at the next-to-full speed setting (usually 3 out of 4). This will cause a very short piece of resistor coil to be operated with a relatively high current (up to 10 A), eventually burning it out. This will render the fan unable to run at the reduced speed settings. In some audio equipment, the vacuum tube heaters are connected in series. Since the voltage drop across all the filaments in series is sometimes less than the full mains voltage, it was often necessary to get rid of the excess voltage. A ballast resistor was often used for this purpose, as it was cheap and worked with both AC and DC. 27
  • 28.
    4.4 Self-variable resistors Someballast resistors have the property of increasing in resistance as current through them increases, and decreasing in resistance as current decreases. Physically, some such devices are often built quite like incandescent lamps. Like the tungsten filament of an ordinary incandescent lamp, if current increases, the ballast resistor gets hotter, its resistance goes up, and its voltage drop increases. If current decreases, the ballast resistor gets colder, its resistance drops, and the voltage drop decreases. Therefore the ballast resistor reduces variations in current, despite variations in applied voltage or changes in the rest of an electric circuit. This property can lead to more precise current control than merely choosing an appropriate fixed resistor. The power lost in the resistive ballast is also reduced because a smaller portion of the overall power is dropped in the ballast compared to what might be required with a fixed resistor. Reactive Ballast FIGURE 14 Several typical magnetic ballasts for fluorescent lamps. The top is a high-power factor rapid start series ballast for two 30-40 W lamps. The middle is a low power factor preheat ballast for a single 30-40 W lamp while the bottom ballast is a simple inductor used with a 15 W preheat lamp. Because of the power that would be lost, resistors are not used as ballasts for lamps of more than about two watts. Instead, a reactance is used. Losses in the ballast due to its resistance and losses in its magnetic core may be significant, on the order of 5 to 25% of the lamp input electric power. Practical lighting design calculations must allow for ballast loss in estimating the running cost of a lighting installation. 28
  • 29.
    "Choke ballast" (inductor)used in older lighting. This example is from a tanning bed. Requires a lamp starter (below) and capacitor. FIGURE 15 Lamp starter, required with some inductor type ballasts. Connects both ends of the lamp together to "preheat" the lamp ends for 1 second before lighting. An inductor is very common in line-frequency ballasts to provide the proper starting and operating electrical condition to power a fluorescent lamp, neon lamp, or high intensity discharge (HID) lamp. (Because of the use of the inductor, such ballasts are usually calledmagnetic ballasts.) The inductor has two benefits: 1. Its reactance limits the power available to the lamp with only minimal power losses in the inductor 2. The voltage spike produced when current through the inductor is rapidly interrupted is used in some circuits to first strike the arc in the lamp. A disadvantage of the inductor is that current is shifted out of phase with the voltage, producing a poor power factor. In more expensive ballasts, a capacitor is often paired with the inductor to correct the power factor. In ballasts that control two or more lamps, line-frequency ballasts commonly use different phase relationships between the multiple lamps. This not only mitigates the flicker of the individual lamps, it also helps maintain a high power factor. These ballasts are often called lead-lag ballasts because the current in one lamp leads the mains phase and the current in the other lamp lags the mains phase.For large lamps, line voltage may not be sufficient to start the lamp, so an autotransformer winding is included in the ballast to step up the voltage. The autotransformer is designed with enough leakage inductance so that the current is appropriately limited. Because of the large inductors and capacitors that must be used, reactive ballasts operated at line frequency tend to be large and heavy. They commonly also produce acoustic noise (linefrequency hum). Prior to 1980 in the United States, PCB-based oils were used as an insulating oil in many ballasts to provide cooling and electrical isolation (see transformer oil). 29
  • 30.
    4.5 Electronic ballast Anelectronic ballast uses solid state electronic circuitry to provide the proper starting and operating electrical conditions to power discharge lamps. An electronic ballast can be smaller and lighter than a comparably-rated magnetic one. The ballast may be "potted" (filled) with a resin to protect the circuit boards and components from moisture and vibration. An electronic ballast is usually quieter than a magnetic one, which produces a line-frequency hum by vibration of the transformer laminations. Electronic ballasts are often based on the SMPS topology, first rectifying the input power and then chopping it at a high frequency. Advanced electronic ballasts may allow dimming via pulse-width modulation or via changing the frequency to a higher value. Ballasts incorporating a microcontroller (digital ballasts) may offer remote control and monitoring via networks such as LonWorks, DALI,DMX512, DSI or simple analog control using a 010 V DC brightness control signal. Systems with remote control of light level via awireless mesh network have been introduced. FIGURE 16: Electronic ballast of a compact fluorescent lamp Electronic ballasts usually supply power to the lamp at a frequency of 20,000 Hz or higher, rather than the mains frequency of 50 - 60 Hz; this substantially eliminates the stroboscopic effect of flicker, a product of the line frequency associated with fluorescent lighting (see photosensitive epilepsy). The high output frequency of an electronic ballast refreshes the phosphors in a fluorescent lamp so rapidly that there is no perceptible flicker. The flicker index is used for measuring perceptible light modulation ranges from 0-1, with 0 indicating lower possibility of flickering and 1 indicating the highest. Lamps operated on magnetic ballasts have a flicker index between 0.04-0.07 while digital ballasts have a flicker index of below 0.01. With the higher efficiency of the ballast itself and the higher lamp efficacy at higher frequency, electronic ballasts offer higher system efficacy for low pressure lamps like the fluorescent lamp. For HID lamps there is no improvement of the lamp efficacy in using 30
  • 31.
    higher frequency, butfor these lamps the ballast losses are lower at higher frequencies and also the light depreciation is lower, meaning the lamp produces more light over its entire lifespan. Application of electronic ballasts is growing in popularity. Most newer generation electronic ballasts can operate both high pressure sodium (HPS) lamps as well as metal-halide lamps, reducing costs for building managers who use both types of lamps. Electronic ballasts (digital ballasts) also run much cooler and are lighter than their magnetic counterparts. 4.6 Instant start An instant start ballast does not preheat the electrodes, instead using a relatively high voltage (~600 V) to initiate the discharge arc. It is the most energy efficient type, but yields the fewest lamp-start cycles, as material is blasted from the surface of the cold electrodes each time the lamp is turned on. Instant-start ballasts are best suited to applications with long duty cycles, where the lamps are not frequently turned on and off. 4.7 Rapid start A rapid start ballast applies voltage and heats the cathodes simultaneously. It provides superior lamp life and more cycle life, but uses slightly more energy as the cathodes in each end of the lamp continue to consume heating power as the lamp operates. A dimming circuit can be used with a dimming ballast, which maintains the heating current while allowing lamp current to be controlled. 4.8 Programmed star A programmed-start ballast is a more advanced version of rapid start. This ballast applies power to the filaments first, it allows the cathodes to preheat and then applies voltage to the lamps to strike an arc. This ballast gives the best life and most starts from lamps, and so is preferred for applications with very frequent power cycling such as vision examination rooms and restrooms with a motion detector switch. 31
  • 32.
    4.9 Hybrid A hybridballast has a magnetic core-and-coil transformer and an electronic switch for the electrode-heating circuit. Like a magnetic ballast, a hybrid unit operates at line power frequency—60 Hz in North America, for example. These types of ballasts, which are also referred to as ―cathode-disconnect ballasts‖, disconnect the electrode-heating circuit after they start the lamps. 4.10 ANSI ballast factor For a lighting ballast, the ANSI ballast factor is used in North America to compare the light output (in lumens) of a lamp operated on a ballast compared to the lamp operating on an ANSI reference ballast. Reference ballast operates the lamp at its ANSI specified nominal power rating. The ballast factor of practical ballasts must be considered in lighting design; a low ballast factor may save energy, but will produce less light. With fluorescent lamps, ballast factor can vary from the reference value of 1.0. 32
  • 33.