Technology Action Plan
♦ General Focus: Maximizing the use of technology to impact decision making in instructional and
organizational leadership and professional development.

Our country has taken a more aggressive approach to technological advancement than in years past. Research
indicates that ā€œsince 1999, Congress has devoted over $275 million to the Preparing Tomorrow’s Teachers to Use
Technology programā€ (Royer, 2002, p. 233). The allocation of funds as indicated by our government sends a clear
message that technology drives our future and we must prepare for it. The expectations of students to possess high
levels of technology experience are increasing in accordance with the educational output and future contributions to
society.

As indicated in the Week 3 Report, the District and Campus Improvement Plans reflect over 7 different technology-
based software programs being utilizing at the elementary grade level to provide integral educational support for
learners in reading, math and writing for grade levels K-5. This is essential to build a strong foundation for all
students including those with special needs to progress academically. Continued use of these programs in
conjunction with weekly supervised internet research-based projects will be significant in providing our students
with a 21st century education.

♦ Instructional and Organizational focus: To increase access to technology for students and teachers while
improving overall classroom interaction and enhancing the learning environment. Campus Leadership must
be pioneers and technology advocates in creating the standards and expectations for staff to imitate.

Administrators must focus on ensuring that technology integration is a priority with the goal of ā€œrevolutionizing
classroom teaching practices that create learning environments capable of preparing a new generation of learners for
a 21st century workplace driven by the acquisition and manipulation of informationā€ (Mills, Tincher, 2003, p.
383-384). Clearly this approach necessitates the proper resources and the education of leaders, as well as the staff
and faculty, in order to grow professionally and become equipped with the necessary knowledge and skills.

My campus interviews reflected the vital need of staff to no longer be complacent in being a ā€œtechnology immigrantā€
and focus on developing skills to identify with that of a ā€œtechnology nativeā€. The District Technology Plan revealed
over $46,000,000 in bond funds allocated to upgrade, replace and purchase technological tools enhancing the
learning environment for over 115,000 students. A challenge often in remaining updated with the latest innovations
is that technology changes and improves itself so quickly becoming obsolete and often prevents us from possessing
the most current gadgets or software. Nevertheless, it is crucial to utilize our limited funds particularly on research-
based technology to ensure that overall benefits are maximized appropriately.

♦ Professional Development: Dedication and commitment to develop and strengthen the professional
community among educators.

We can no longer afford to ā€œthrow our hands up in the airā€ regarding technology and remain complacent. Almost
every aspect of our lives involves the use of technology in some manner. True technology integration is teachers
modeling, applying, collaborating and problem-solving in classroom learning environments. In order to accomplish
these goals, educators must be provided with the necessary tools to improve their comfortability and knowledge base
regarding technology in general.

The round table panelists indicated the significant need to provide ongoing staff development promoting
collaboration and a safe environment for exploration. Our roles as educators are to ultimately prepare each student
for life outside of the classroom but we must start inside the classroom first.
♦ Findings Pertaining To Growth Areas:

ā–ŖAccess to Professional Development-Early Tech per STaR Chart
ā–ŖOngoing budget issues limiting equitable technology distribution per Admin. interview
ā–ŖOnline professional development courses utilized by only 1/3 of teachers per Project Tomorrow surveys
ā–ŖNo evaluative tools reflecting technological professional development feedback per Admin interview
ā–ŖMore technology usage, support, and interaction from teachers and students per student interviews
ā–ŖOnly 1/3 of parents felt that their schools were successfully incorporating technology in the classroom per Project
Tomorrow surveys

♦ Activities Needed as a Result of Findings:

ā–ŖProvide interactive training regarding employee website features
ā–ŖDevelop ā€œcheat sheetā€ for quick reference tips regarding staff website and smartboard usage
ā–ŖProvide a list of district approved and/or recommended websites with interactive games and educational support
classified by grade levels and content area for quick reference
ā–ŖCreate a technology wiki for staff to provide constructive feedback regarding technology integration and usage in
addition to uploading developed technology works promoting shared resources
ā–ŖUtilize online technology professional development courses at least semi-annually for all staff
ā–ŖDisseminate pamphlets to parents regarding current and future trends in technology usage including online safety
tips. In addition, post pamphlet info on campus website.
ā–ŖNew teachers will mentor and collaborate with veteran teachers regarding curriculum-based technology integration
per round table interviews
ā–ŖCreate a ā€œTechnology Exchangeā€ which provides online display of student and staff collaborations regarding
content areas
ā–ŖProvide semi-annual online professional development
ā–ŖProvide face-to-face training in library regarding research software on library computers and usage
ā–ŖTechnology Liaisons will attend a summer Technology conference to gather updates regarding latest innovations

Evaluative Plan:

ā–ŖInitiate online survey through ā€œsurvey monkeyā€ to allow immediate course feedback
ā–ŖCreate automated follow-up surveys providing quarterly and semiannual checkpoints regarding technology usage
ā–ŖUtilize district automated phone call system to generate parental feedback regarding progress of campus
improvement in utilizing student technology use
ā–ŖHomerooms will establish their own blogs to discuss technology needs and usage providing ongoing constructive
feedback.
ā–ŖPrior year Texas STaR Chart results will be reviewed and discussed at Inservice in the beginning of the school year.
ā–ŖIncrease discussion regarding technology TEKS and usage during staff appraisals and walk-throughs.




     Your Blog’s Name                      Your Blog’s URL
Admin is Calling- My                  www.greatleadershipcounts
Dynamic Road to                      .blogspot.com
Leadership
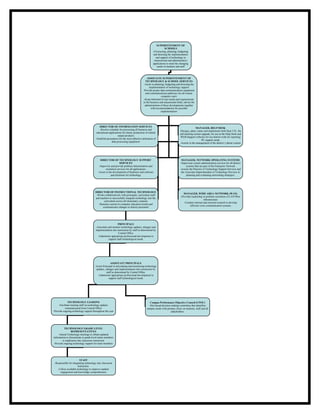
Technology Organizational Chart

Attached is the Technology Organizational Chart which reflects the chain of command regarding technology
decision-making from Central Office to staff. Brief job descriptions are included. Each position is expected to
perform additional responsibilities as assigned to maintain the integrity of communication and technological flow
throughout the district.

Although every role identified is important, the Principal’s role as the campus leader is essential in ensuring the
organizational chart is implemented and monitored. The Principal serves as the figurehead and the face of the
campus that staff seeks guidance and leadership from. The implementation plan and focus on technology must be
clear, concise and visible in order to continually promote a technology-focused environment on campus. With
decision-making authority and guidance, educators draw from leadership to be the catalyst in fostering an
environment that promotes empowerment and a devotion to ongoing professional development.




Technologically Frustrated
(Present)




Technologically Sound
(Future)
SUPERINTENDENT OF
                                                                                                          SCHOOLS
                                                                                               -Overseeing, planning, budgeting
                                                                                               and directing the implementation
                                                                                                  and support of technology in
                                                                                                instructional and administrative
                                                                                               applications to meet the changing
                                                                                                   needs of students and staff



                                                                                         ASSOCIATE SUPERINTENDENT OF
                                                                                       TECHNOLOGY & SCHOOL SERVICES
                                                                                      -Assist in planning, budgeting and directing the
                                                                                           implementation of technology support
                                                                                     -Provide proper data communications equipment
                                                                                       and communications pathways for all remote
                                                                                                       computer users
                                                                                      -Keep informed of user needs and requirements
                                                                                     in the business and educational fields; advise the
                                                                                       administration of these developments together
                                                                                            with recommendations for possible
                                                                                                      implementation




                                          DIRECTOR OF INFORMATION SERVICES
                                                                                                                                        MANAGER, HELP DESK
                                           -Resolve schedule for processing all business and
                                                                                                                        -Designs, plans, trains and implements both Heat 5.01, the
                                       educational applications for timely production of related
                                                                                                                        call tracking system upgrade, for use at the Help Desk and
                                                            output products
                                                                                                                         WEB Support software for use district wide for reporting
                                       -Establish procedures for the most effective utilization of
                                                                                                                                             PC support needs
                                                      data processing equipment
                                                                                                                        -Assists in the management of the district’s phone system




                                           DIRECTOR OF TECHNOLOGY SUPPORT                                                 MANAGER, NETWORK OPERATING SYSTEMS
                                                              SERVICES                                                   -Supervises system administration services for all district
                                          -Supervise and provide problem determination and                                    systems that are part of the Enterprise Network
                                                 resolution services for all applications                                -Assists the Director of Technology Support Services and
                                         -Assist in the development of hardware and software                              the Associate Superintendent of Technology Services in
                                                      specifications for technology                                            planning and evaluating networking strategies.




                                       DIRECTOR OF INSTRUCTIONAL TECHNOLOGY
                                                                                                                           MANAGER, WIDE AREA NETWORK (WAN)
                                        -Works collaboratively with principals, curriculum staff
                                                                                                                         -Provides leadership in problem resolution of LAN/Wan
                                       and teachers to successfully integrate technology into the
                                                                                                                                               infrastructure
                                               curriculum across all elementary contents
                                                                                                                            -Conduct internal and external research to develop
                                          -Remains current in computer education trends and
                                                                                                                                 efficient voice communication systems
                                              communicates changes to district personnel




                                                             PRINCIPALS
                                       -Articulate and monitor technology updates, changes and
                                       implementation into instruction by staff as determined by
                                                             Central Office
                                         -Administer appropriate professional development to
                                                    support staff technological needs




                                                     ASSISTANT PRINCIPALS
                                      -Assist Principal in articulating and monitoring technology
                                       updates, changes and implementation into instruction by
                                                 staff as determined by Central Office
                                        -Administer appropriate professional development to
                                                   support staff technological needs




              TECHNOLOGY LIASIONS                                                           Campus Performance Objective Council (CPOC)
     -Facilitate training staff on technology updates                                      -Site-based decision making committee that identifies
           communicated from Central Office                                              campus needs with primary focus on students, staff and all
-Provide ongoing technology support throughout the year                                                        stakeholders




           TECHNOLOGY GRADE LEVEL
                 REPRESENTATIVES
     -Attend Technology meetings to obtain updated
information to disseminate to grade level teams members
         to implement into classroom instruction
 -Provide ongoing technology support for team members




                          STAFF
 -Responsible for integrating technology into classroom
                        instruction
    -Utilize available technology to improve student
      engagement and knowledge comprehension

technology action plan

  • 1.
    Technology Action Plan ♦General Focus: Maximizing the use of technology to impact decision making in instructional and organizational leadership and professional development. Our country has taken a more aggressive approach to technological advancement than in years past. Research indicates that ā€œsince 1999, Congress has devoted over $275 million to the Preparing Tomorrow’s Teachers to Use Technology programā€ (Royer, 2002, p. 233). The allocation of funds as indicated by our government sends a clear message that technology drives our future and we must prepare for it. The expectations of students to possess high levels of technology experience are increasing in accordance with the educational output and future contributions to society. As indicated in the Week 3 Report, the District and Campus Improvement Plans reflect over 7 different technology- based software programs being utilizing at the elementary grade level to provide integral educational support for learners in reading, math and writing for grade levels K-5. This is essential to build a strong foundation for all students including those with special needs to progress academically. Continued use of these programs in conjunction with weekly supervised internet research-based projects will be significant in providing our students with a 21st century education. ♦ Instructional and Organizational focus: To increase access to technology for students and teachers while improving overall classroom interaction and enhancing the learning environment. Campus Leadership must be pioneers and technology advocates in creating the standards and expectations for staff to imitate. Administrators must focus on ensuring that technology integration is a priority with the goal of ā€œrevolutionizing classroom teaching practices that create learning environments capable of preparing a new generation of learners for a 21st century workplace driven by the acquisition and manipulation of informationā€ (Mills, Tincher, 2003, p. 383-384). Clearly this approach necessitates the proper resources and the education of leaders, as well as the staff and faculty, in order to grow professionally and become equipped with the necessary knowledge and skills. My campus interviews reflected the vital need of staff to no longer be complacent in being a ā€œtechnology immigrantā€ and focus on developing skills to identify with that of a ā€œtechnology nativeā€. The District Technology Plan revealed over $46,000,000 in bond funds allocated to upgrade, replace and purchase technological tools enhancing the learning environment for over 115,000 students. A challenge often in remaining updated with the latest innovations is that technology changes and improves itself so quickly becoming obsolete and often prevents us from possessing the most current gadgets or software. Nevertheless, it is crucial to utilize our limited funds particularly on research- based technology to ensure that overall benefits are maximized appropriately. ♦ Professional Development: Dedication and commitment to develop and strengthen the professional community among educators. We can no longer afford to ā€œthrow our hands up in the airā€ regarding technology and remain complacent. Almost every aspect of our lives involves the use of technology in some manner. True technology integration is teachers modeling, applying, collaborating and problem-solving in classroom learning environments. In order to accomplish these goals, educators must be provided with the necessary tools to improve their comfortability and knowledge base regarding technology in general. The round table panelists indicated the significant need to provide ongoing staff development promoting collaboration and a safe environment for exploration. Our roles as educators are to ultimately prepare each student for life outside of the classroom but we must start inside the classroom first.
  • 2.
    ♦ Findings PertainingTo Growth Areas: ā–ŖAccess to Professional Development-Early Tech per STaR Chart ā–ŖOngoing budget issues limiting equitable technology distribution per Admin. interview ā–ŖOnline professional development courses utilized by only 1/3 of teachers per Project Tomorrow surveys ā–ŖNo evaluative tools reflecting technological professional development feedback per Admin interview ā–ŖMore technology usage, support, and interaction from teachers and students per student interviews ā–ŖOnly 1/3 of parents felt that their schools were successfully incorporating technology in the classroom per Project Tomorrow surveys ♦ Activities Needed as a Result of Findings: ā–ŖProvide interactive training regarding employee website features ā–ŖDevelop ā€œcheat sheetā€ for quick reference tips regarding staff website and smartboard usage ā–ŖProvide a list of district approved and/or recommended websites with interactive games and educational support classified by grade levels and content area for quick reference ā–ŖCreate a technology wiki for staff to provide constructive feedback regarding technology integration and usage in addition to uploading developed technology works promoting shared resources ā–ŖUtilize online technology professional development courses at least semi-annually for all staff ā–ŖDisseminate pamphlets to parents regarding current and future trends in technology usage including online safety tips. In addition, post pamphlet info on campus website. ā–ŖNew teachers will mentor and collaborate with veteran teachers regarding curriculum-based technology integration per round table interviews ā–ŖCreate a ā€œTechnology Exchangeā€ which provides online display of student and staff collaborations regarding content areas ā–ŖProvide semi-annual online professional development ā–ŖProvide face-to-face training in library regarding research software on library computers and usage ā–ŖTechnology Liaisons will attend a summer Technology conference to gather updates regarding latest innovations Evaluative Plan: ā–ŖInitiate online survey through ā€œsurvey monkeyā€ to allow immediate course feedback ā–ŖCreate automated follow-up surveys providing quarterly and semiannual checkpoints regarding technology usage ā–ŖUtilize district automated phone call system to generate parental feedback regarding progress of campus improvement in utilizing student technology use ā–ŖHomerooms will establish their own blogs to discuss technology needs and usage providing ongoing constructive feedback. ā–ŖPrior year Texas STaR Chart results will be reviewed and discussed at Inservice in the beginning of the school year. ā–ŖIncrease discussion regarding technology TEKS and usage during staff appraisals and walk-throughs. Your Blog’s Name Your Blog’s URL Admin is Calling- My www.greatleadershipcounts Dynamic Road to .blogspot.com Leadership
  • 3.
    Technology Organizational Chart Attachedis the Technology Organizational Chart which reflects the chain of command regarding technology decision-making from Central Office to staff. Brief job descriptions are included. Each position is expected to perform additional responsibilities as assigned to maintain the integrity of communication and technological flow throughout the district. Although every role identified is important, the Principal’s role as the campus leader is essential in ensuring the organizational chart is implemented and monitored. The Principal serves as the figurehead and the face of the campus that staff seeks guidance and leadership from. The implementation plan and focus on technology must be clear, concise and visible in order to continually promote a technology-focused environment on campus. With decision-making authority and guidance, educators draw from leadership to be the catalyst in fostering an environment that promotes empowerment and a devotion to ongoing professional development. Technologically Frustrated (Present) Technologically Sound (Future)
  • 4.
    SUPERINTENDENT OF SCHOOLS -Overseeing, planning, budgeting and directing the implementation and support of technology in instructional and administrative applications to meet the changing needs of students and staff ASSOCIATE SUPERINTENDENT OF TECHNOLOGY & SCHOOL SERVICES -Assist in planning, budgeting and directing the implementation of technology support -Provide proper data communications equipment and communications pathways for all remote computer users -Keep informed of user needs and requirements in the business and educational fields; advise the administration of these developments together with recommendations for possible implementation DIRECTOR OF INFORMATION SERVICES MANAGER, HELP DESK -Resolve schedule for processing all business and -Designs, plans, trains and implements both Heat 5.01, the educational applications for timely production of related call tracking system upgrade, for use at the Help Desk and output products WEB Support software for use district wide for reporting -Establish procedures for the most effective utilization of PC support needs data processing equipment -Assists in the management of the district’s phone system DIRECTOR OF TECHNOLOGY SUPPORT MANAGER, NETWORK OPERATING SYSTEMS SERVICES -Supervises system administration services for all district -Supervise and provide problem determination and systems that are part of the Enterprise Network resolution services for all applications -Assists the Director of Technology Support Services and -Assist in the development of hardware and software the Associate Superintendent of Technology Services in specifications for technology planning and evaluating networking strategies. DIRECTOR OF INSTRUCTIONAL TECHNOLOGY MANAGER, WIDE AREA NETWORK (WAN) -Works collaboratively with principals, curriculum staff -Provides leadership in problem resolution of LAN/Wan and teachers to successfully integrate technology into the infrastructure curriculum across all elementary contents -Conduct internal and external research to develop -Remains current in computer education trends and efficient voice communication systems communicates changes to district personnel PRINCIPALS -Articulate and monitor technology updates, changes and implementation into instruction by staff as determined by Central Office -Administer appropriate professional development to support staff technological needs ASSISTANT PRINCIPALS -Assist Principal in articulating and monitoring technology updates, changes and implementation into instruction by staff as determined by Central Office -Administer appropriate professional development to support staff technological needs TECHNOLOGY LIASIONS Campus Performance Objective Council (CPOC) -Facilitate training staff on technology updates -Site-based decision making committee that identifies communicated from Central Office campus needs with primary focus on students, staff and all -Provide ongoing technology support throughout the year stakeholders TECHNOLOGY GRADE LEVEL REPRESENTATIVES -Attend Technology meetings to obtain updated information to disseminate to grade level teams members to implement into classroom instruction -Provide ongoing technology support for team members STAFF -Responsible for integrating technology into classroom instruction -Utilize available technology to improve student engagement and knowledge comprehension