Tema 1: L’EUROPA DE L’ANTIC RÈGIM.
CARACTERÍSTIQUES I CRISI
1. EL CONCEPTE “ANTIC RÈGIM”
2. LES CARACTERÍSTIQUES DE L’ANTIC RÈGIM
2.1. LA MONARQUIA ABSOLUTA
2.2. LA SOCIETAT ESTAMENTAL
2.3. UN RÈGIM FEUDAL
2.4. EL RÈGIM DEMOGRÀFIC ANTIC
2.5. L’AGRICULTURA TRADICIONAL
2.6.LA PRODUCCIÓ INDUSTRIAL
2.7. EL COMERÇ
3. LA IL·LUSTRACIÓ
3.1. EL CONCEPTE “IL·LUSTRACIÓ”
3.2. EL MOVIMENT IL·LUSTRAT
3.3. LA DIFUSIÓ DE LES IDEES IL·LUSTRADES
3.4. LA CRÍTICA DELS IL·LUSTRATS: EL PENSAMENT POLÍTIC
3.5. LA CRÍTICA DELS IL·LUSTRATS: EL PENSAMENT ECONÒMIC
3.6. EL DESPOTISME IL·LUSTRAT
4. LA INDEPENDÈNCIA DELS EUA
4.1. CAUSES DE LA REVOLUCIÓ
4.2. LA GUERRA DE LA INDEPENDÈNCIA
4.3. LA CONSTITUCIÓ DE 1787
1. EL CONCEPTE “ANTIC RÈGIM”
ANTIC RÈGIM:
• Sistema social, polític i econòmic de l’europa occidental entre els segles
XV i XVIII.
• Basat en: l’absolutisme, l’agricultura senyorial i la societat estamental.
• El segle XVIII a Europa va ser un període de transició, on van conviure
l’organització de l’Antic Règim i les noves idees i transformacions que
van anar sorgint i que van fer possible la seua caiguda.
• Una nova forma de pensar: la Il.lustració, explica les transformacions
que van experimentar quasi totes les estructures de l’Antic Règim:
• els monarques absoluts d’alguns països van fer reformes per a
facilitar la vida dels seus súbdits (però sense deixar-los participar
en el govern).
• la producció artesanal i el comerç van augmentar.
• la burgesia va començar a demanar la seua participació en política.
2. CARACTERÍSTIQUES“ANTIC RÈGIM”
2.1 LA MONARQUIA ABSOLUTA
• El rei concetrava tot el poder en la seua persona i no havia de justificar
els seus actes a ningú.
• El seu poder tenia un caràcter diví = era déu qui volia que exercira tot el
poder.
• En alguns regnes hi havien parlaments que podien assessorar al rei, però
els reis absoluts no solien fer-li massa cas = sols els convocaven quan els
interessava.
De totes maneres existien diverses situacions:
•llocs on el poder absolut era molt fort (Rússia,
Prússia). Ací el poder reial era il·limitat.
•llocs on el poder absolut era molt fort en teoria,
però en la pràctica es trobava limitat per la
influència dels estaments privilegiats (França,
Espanya, Àustria).
Felip V
Lluís XVI
UNA EXEPCIÓ A EUROPA: LA MONARQUIA PARLAMENTÀRIA A ANGLATERRA
Al llarg del s. XVII es van produir dues revolucions contra l’absolutisme dels
Stuarts:1649 i 1689.
•Finalment, el 1689 el Parlament anglès va proclamar rei a Guillem d’Orange
(Guillem III) a condició d’acceptar la limitació del poder reial = és la
Declaració de Drets (Bill of the Rights), en la que s’establia entre altres
coses: la divisió de poders, un Parlament elegit en part per sufragi (la Càmera
dels Comuns) i un poder reial limitat pel Parlament.
•Va ser un exemple per als que volien abolir l’absolutisme.
Carles I Guillem d’Orange
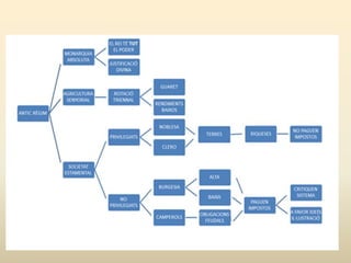
2.2 LA SOCIETAT ESTAMENTAL
• La societat del segle xviii estava dividida en tres estaments (noblesa, clero, tercer
estat).
• ESTAMENTS: grups socials tancats al que es pertanyia per naixement i durant
tota la vida; únicament es podia canviar d’estament a l’entrar com a membre de
l’església.
• Esta divisió social es caracteritzava per la desigualtat = hi havia:
 GRUPS PRIVILEGIATS (NOBLESA I CLERO)
 GRUPS NO PRIVILEGIATS (L’ESTAT POPULAR O TERCER ESTAT = BURGESIA +
CAMPEROLS).
• LA NOBLESA
 Posseïa la major part de les terres.
 Acumulava grans riqueses (vivia de les rendes de les terres).
 Monopolitzava tots els càrrecs de l’Estat.
 Gaudia de molts privilegis.
 honorífics (llocs reservats a l’església,…).
 fiscals  no pagaven impostos.
 tenien dret a cobrar impostos als
llauradors que vivien en les seues terres.
 Es dividia en dos grups:
 alta noblesa
 baixa noblesa
• EL CLERO
 També posseïa moltes terres.
 També acumulava grans riqueses i vivia de les rendes de les terres.
 També gaudia de molts privilegis.
 no pagaven impostos.
 tenien dret a cobrar el delme = impost que
corresponia a la dècima part de la collita.
 Es dividia en dos grups:
 alt clero  alts càrrecs de l’església (luxes)
 provenia de la noblesa.
 baix clero  vida modesta.
 provenia de l’estat popular.
• L’ESTAT POPULAR / TERCER ESTAT
 Format per la majoria de la població (90%).
 Constituïa el grup dels no privilegiats.
 Pagaven impostos.
 Format per grups molt diferents:
 La burgesia
 alta burgesia
 grans artesans, comerciants i banquers.
 grup econòmicament molt poderós.
 a pesar del poder econòmic, estava marginada
del poder polític (poder polític però no poder
polític).
 baixa burgesia
 les classes populars urbanes (petits artesans,
obrers, …).
 Els camperols
 eren el grup més nombrós (80%).
 vivien en condicions molt dures.
 obligats a pagar drets feudals.
 treballar les terres del senyor.
 pagar una renda per ocupar les terres.
 utilitzar els “serveis” del senyor (forn, molí,…)
 A pesar d’eixa heterogeneïtat els unia
 la seua oposició als privilegis.
 la seua oposició al règim senyorial.
 la seua reivindicació de la igualtat civil.
 per això les idees de la Il·lustració van tindre un gran ressò en
aquest estament.
2.3 EL RÈGIM FEUDAL
• RÈGIM FEUDAL=Relacions socials i econòmiques feudals.
• La major part de les terres eren propietat d’uns pocs senyors (noblesa,
Església, Rei).
• La principal font de riquesa era la possessió de la terra.
• La major part de les terres eren propietat vinculada (anomenat també “béns
en mans mortes”) = el propietari de la terra no podia ni vendre ni partir eixes
terres, de manera que eixes terres quedaven vinculades als senyors.
• El conjunt de terres en mans d’un senyor rebia el nom de SENYORIA
TERRITORIAL i estava dividida en dos parts:
 la RESERVA SENYORIAL
 eren les terres més productives
 reservades per a l’explotació directa del senyor
 allí estava la residència del senyor i els altres establiments
(forn, molí,…)
 MASOS  eren les terres que el senyor arrendava
Respecte al domini de la terra, dins d’una senyoria territorial:
 els senyors tenien el DOMINI DIRECTE de la terra. Això significava:
 la propietat de la terra
 molts privilegis
 el dret de rebre dels camperols que habitaven la seua
propietat una sèrie de
 rendes
 impostos
 prestacions
 treballar les terres del senyor
 utilitzar els monopolis del senyor: forn,
molí,…
 el dret d’administrar justicia en les seues possessions
(DRET JURISDICCIONAL)
 als camperols els quedava el DOMINI ÚTIL = el dret a treballar les terres
del senyor a canvi de pagar (rendes, impostos, prestacions).
2.4 EL RÈGIM DEMOGRÀFIC ANTIC
• TAXES DE NATALITAT altes = s’explica per:
la no utilització de mètodes anticonceptius
desig de tindre el nombre més alt de fills per l’alta mortalitat infantil.
• TAXES DE MORTALITAT altes = s’explica per:
 una esperança de vida molt baixa
subalimentació, falta higiene, epidèmies.
 taxes de mortalitat infantil molt altes
 períodes de mortalitat catastròfica (FAM, MALALTIES, GUERRES)
• CREIXEMENT NATURAL baix
• Per tant, durant l’Antic Règim hi va haver un creixement lent de la
població.
• En ocasions, inclús, es produïen retrocessos (períodes de mortalitat
catastròfica o crisis de subsistència).
2.5 L’AGRICULTURA TRADICIONAL
• L’agricultura era l’activitat econòmica més important.
• Era una agricultura de subsistència, amb rendiments molt baixos i centrada en
l’autoconsum (per això els intercanvis eren escassos).
• Es basava en la rotació triennal (sistema de cultiu en què la terra es dividia en tres
parts, dues parts es cultivaven i una altra es deixava en guaret; a la següent collita es rotava
i així successivament…).
• Era una agricultura amb crisis de
subsistències periòdiques (males collites =
escassesa d’aliments = pujada de preus =
la gent no podia accedir als aliments =
fam = augment de la mortalitat  en moltes
ocasions causaven revoltes populars)
• Al llarg del segle XVIII, la introducció de nous cultius (creïlla, dacs..) i de tècniques noves
va permetre un augment de producció agrària i un creixement demogràfic.
2.6 LA PRODUCCIÓ INDUSTRIAL
LA PRODUCCIÓ ARTESANAL
 L’augment de la població va implicar l’augment de la demanda de productes artesanals.
 La vella organització gremial, vigent en tota l’edat mitjana, ja no era suficient per a fer
front a este augment de la demanda (recordar que gremi = associació d’artesans d’un
mateix ofici; i que els gremis controlaven tota la producció, és a dir, la quantitat a
produir, la qualitat, el preu, els materials, …
 Aleshores, al llarg del segle van anar sorgint nous sistemes de producció:
 Les manufactures reials
 fàbriques creades per ordre dels monarques d’alguns països.
 seguint una política mercantilista (primar exportacions).
 els treballadors es concentraven en grans locals.
 treball artesà. productes de luxe.
 El Domestic system o Putting-out system (treball a domicili)
 un empresari, per tal d’escapar de la reglamentació gremial, donava a
camperols la matèria primera i les eines per a elaborar un producte (teixits).
 els camperols feien el treball a sa casa a canvi d’un salari.
 acabat el producte, l’empresari recuperava les eines i el producte acabat i
s’encarrega de vendre’l.
2.7 EL COMERÇ
EL COMERÇ
 El comerç interior escàs, va anar desenvolupant-se lentament, van anar millorant-se els
camins, se’n van construir de nous…
 En canvi, el comerç internacional va experimentar un gran desenvolupament al llarg del
segle xviii, especialment a l’Oceà atlàntic amb l’anomenat comerç triangular
 anomenat així perquè es
comerciava en tres continents.
 des d’àfrica (golf de guinea)
s’enviaven esclaus cap a les
colònies britàniques del nord
d’amèrica.
 amb la venda dels esclaus s’obtenien
matèries primeres (sucre, café,
tabac, cotó,…) que s’enviaven cap a
gran bretanya.
 des de gran bretanya s’enviava cap
amèrica i àfrica productes
manufacturats.
3. LA IL·LUSTRACIÓ
3.1 EL CONCEPTE D’IL·LUSTRACIÓ
• LA IL·LUSTRACIÓ és un moviment filosòfic, una forma de pensar, que va nàixer a
europa en el segle XVIII i que va criticar les bases de l’antic règim (especialment la
monarquia absoluta, la societat estamental i els privilegis feudals).
• Els il·lustrats pretenien:
 il·luminar / il·lustrar la societat europea del segle XVIII mitjançant l’educació i la
difusió de la ciència i del progrés (per això, el segle XVIII també se’l coneix com “EL SEGLE
DE LES LLUMS”.
 aconseguir l’autonomia i la llibertat de pensament individual mitjançant l’educació.
 defensar el principi de llibertat i igualtat de tots els éssers humans.
 destacar l’ús de la raó: per als il·lustrats, l’única font de coneixements era l’ús de la
raó enfront de les creences o els dogmes.
3.2 EL MOVIMENT IL·LUSTRAT
El moviment il·lustrat europeu es va caracteritzar per:
 la confiança en la raó com a mètode universal per assolir el
coneixement, sometent a crítica totes les idees o teories que no
estigueren contrastades per l’experimentació
 la defensa de la llibertat de pensament i la tolerància
 la idea del progrés de l’ésser humà
 la defensa de l’educació per a traure al poble de la ignorància
 la crítica del sistema social vigent (monarquia absoluta per dret diví,
societat estamental, règim feudal).
3.2 EL MOVIMENT IL·LUSTRAT
• Les idees de la il·lustració es van difondre gràcies als salons, les acadèmies, les revistes i
sobretot, l’Enciclopèdia
 obra dirigida pels francesos diderot i d’alembert.
 es va realitzar entre el 1751 i el 1773.
 va tractar de reunir tot el saber científic i cultural de la seua època.
 el seu objectiu era posar a l’abast del públic els coneixements i descobriments.
Diderot D’Alembert
3.4 PENSAMENT POLÍTIC
DE LA IL·LUSTRACIÓ
• Els il·lustrats, al mateix temps que qüestionaven l’estructura de l’antic règim, també van
aportar propostes de canvi.
• Pel que fa al pensament polític, les principals idees van sorgir a França.
• Les crítiques es van centrar en:
 el rebuig a la monarquia absoluta
 el rebuig de l’orígen diví de la monarquia
 el rebuig dels privilegis.
• A Anglaterra va destacar la figura de Locke. defensava la separació de poder executiu i
legislatiu. critica la monarquia absoluta
• A França van destacar Montesquieu, Rousseau i Voltaire.
 AUTOR DE “L’ESPERIT DE LES LLEIS” (1748)
 VA DEFENSAR LA DIVISIÓ DE PODERS: QUE EL PODER LEGISLATIU, EL PODER
EXECUTIU I EL PODER JUDICIAL ESTIGUEREN EN MANS DIFERENTS I AIXÍ PUGUEREN
CONTROLAR-SE ELS UNS ALS ALTRES.
 AUTOR DE “EL CONTRACTE SOCIAL” (1762)
 VA PLANTEJAR EL PRINCIPI DE LA SOBIRANIA NACIONAL: ELS CIUTADANS SÓN
ELS QUE, MITJANÇANT EL VOT, ELEGEIXEN EL GOVERN I AQUEST ACTUA EN EL SEU NOM
(EL PODER ESTÀ EN EL POBLE). SI EL GOVERN NO FA EL QUE SE LI DEMANA, EL POBLE
PODRÀ CANVIAR-LO PER UN ALTRE.
 VA DEFENSAR LA NECESSITAT D’UN PARLAMENT QUE LIMITARA EL PODER REIAL.
 VA LLUITAR PER LES LLIBERTATS INDIVIDUALS (LLIBERTAT RELIGIOSA, D’EXPRESSIÓ,
IGUALTAT DAVANT LA LLEI, …) I VA CRITICAR ELS ABUSOS (DETENCIONS ARBITRÀRIES, LA
TORTURA…).
 VA DEFENSAR UN SISTEMA FISCAL MÉS JUST = SEGONS ELL, NO SOLS HAVIEN DE PAGAR
IMPOSTOS ELS MEMBRES DEL TERCER ESTAT.
3.5 PENSAMENT ECONÒMIC
DE LA IL·LUSTRACIÓ
• El pensament econòmic il·lustrat va donar lloc a dues teories econòmiques:
 La Fisiocràcia
 defensada per Quesnay.
 es va oposar al mercantilisme. base del liberalisme econòmic.
 defenia que l’única font de riquesa és l’agricultura.
 el comerç no produeix (sols intercanvia)
 la indústria transforma els productes però no els crea.
 El Liberalisme econòmic
 defensada Adam Smith. “La riquesa de les nacions” 1776
 la riquesa de les nacions resideix en el treball dels habitants.
 defenia que el mercat s’ha d’autoregular (oferta-demanda)
 defenia la llibertat de l’individu per a produir i fixar preus i salaris (“laissez
faire”)
 defenia el lliurecanvi= lliure competència en la producció i preus.
3.6 EL DESPOTISME IL·LUSTRAT
• El Despotisme il·lustrat va ser una forma de governar que es va imposar en algunes
monarquies europees en la segona meitat del segle XVIII.
• El seu objectiu era combinar la monarquia absoluta amb mesures il·lustrades dirigides a
modernitzar el país i afavorir el benestar del poble.
• Els dèspotes il·lustrats van proposar un reformisme, però reservant-se la seua capacitat
de decisió (el seu lema era “tot per al poble però sense el poble”).
• Alguns dèspotes il·lustrats van ser = Caterina II La Gran, de Rússia; Frederic II de Prússia;
Carles III d’Espanya.
Monarquia
absoluta
Ideals
Il.lustrats
Despotisme
Il.lustrat+ =
• Les reformes aplicades per aquests monarques van anar encaminades a:
 unificar lleis
 modernitzar l’agricultura
 fomentar les manufactures
 reformar l’ensenyament
 llevar privilegis a la noblesa i a l’església
• Va ser un fracàs = no era possible reformar sols algunes coses i mantenir sense canvis
el poder absolut dels reis i la societat estamental.
• Eixes contradiccions són les que van obrir la porta a les grans revolucions liberals del
segle XIX.
4. LA INDEPENDÈNCIA DELS EUA
4.1 CAUSES DE LES REVOLUCIÓ
• A la costa est del continent nord-americà hi havien tretze colònies que estaven baix
domini britànic.
• Al llarg del segle XVIII les tensions entre eixos territoris i la metròpoli van anar en
augment.
• Eixes tensions van portar a l’esclat d’una guerra = eixes tretze colònies buscaven la seua
independència (1775 – 1783).
• LES CAUSES DE LA REVOLUCIÓ VAN SER LES SEGÜENTS:
 MOTIUS IDEOLÒGICS: AL LLARG DEL SEGLE XVIII LES IDEES IL·LUSTRADES
D’IGUALTAT I LLIBERTAT VAN ANAR EXPANDINT-SE PER LES COLÒNIES.
MOTIUS POLÍTICS: GRAN BRETANYA ES NEGAVA A CONCEDIR REPRESENTACIÓ A LES
COLÒNIES EN EL PARLAMENT BRITÀNIC (ALLÍ ES DECIDIA SOBRE ELS SEUS
IMPOSTOS).
 MOTIUS ECONÒMICS I SOCIALS: A LES COLÒNIES EXISTIA UNA BURGESIA PRÒSPERA
QUE DEFENSAVA LA SEUA LLIBERTAT PER A CULTIVAR LES TERRES I PER A EXERCIR EL
COMERÇ SEGONS ELS SEUS PROPIS INTERESSOS. ANGLATERRA VA AUGMENTAR ELS
IMPOSTOS I LES COLÒNIES ES VAN NEGAR.
4.2 LA GUERRA D’INDEPENDÈNCIA
• En 1773 esclata “El motí de boston o del te” (1773). Anglaterra va otorgar el monopoli
del té a la Companyia de les Índies orientals. al port de boston els vaixells anglesos van
ser atacats i la seua càrrega de te tirada al mar. Comencen els enfrontaments entre
colons i Anglaterra
• 1775: Els colons s’organitzen al comandament de George Washington.
• Els colons van proclamar a Filadèlfia la Declaració d’independència dels Estats Units
d’Amèrica el 4 de juliol de 1776, primer document polític que plasma els principis
del liberalisme polític.
.
• La guerra d’independència va tindre dues etapes:
 1ª fase (1776 – 1777)  el colons lluiten contra Anglaterra amb
recursos propis
 primera derrota británica en Saratoga (1777)
 2ª fase (1778 – 1782)  el conflicte esdevé un conflicte internacional
(FRA i ESP declaren la guerra a ANG)
 poc a poc, la guerra comença a decantar-se
del costat americà
 1781: YORKTOWN = derrota definitiva de
l’exèrcit britànic.
• TRACTAT DE VERSALLES (1783)  tractat entre ANG i FRA
 Anglaterra va reconèixer la
independència de les 13 colònies
 naixement dels EUA
4.3 LA CONSTITUCIÓ DE 1787
• L’any 1787 es va aprovar la seua Constitució.
• La importància d’este document és que per primera vegada es van introduir les idees de
la il·lustració (per això parlem del triomf de la il·lustració).
 la sobirania nacional
 la divisió de poders
 tota una sèrie de drets individuals (llibertat d’expressió, igualtat davant la
llei,…).
• El 1789 George Washington es va convertir en el primer president dels EUA.
DE L’ANTIC RÈGIM A
L’EDAT CONTEMPORÀNIA
EDAT MODERNA
ANTIC RÈGIM
REVOLUCIONS
BURGESES
EDAT
CONTEMPORÀNIA
Cronologia ss. XVI-XVII-XVIII ss. XIX-XX-XXI
Política Estat absolutista
REVOLUCIÓ
LIBERAL
Estat liberal
Economia Economia feudal
REVOLUCIÓ
INDUSTRIAL
Economia capitalista
Societat Societat estamental Societat de classes

T1 Antic Règim

  • 1.
    Tema 1: L’EUROPADE L’ANTIC RÈGIM. CARACTERÍSTIQUES I CRISI
  • 2.
    1. EL CONCEPTE“ANTIC RÈGIM” 2. LES CARACTERÍSTIQUES DE L’ANTIC RÈGIM 2.1. LA MONARQUIA ABSOLUTA 2.2. LA SOCIETAT ESTAMENTAL 2.3. UN RÈGIM FEUDAL 2.4. EL RÈGIM DEMOGRÀFIC ANTIC 2.5. L’AGRICULTURA TRADICIONAL 2.6.LA PRODUCCIÓ INDUSTRIAL 2.7. EL COMERÇ 3. LA IL·LUSTRACIÓ 3.1. EL CONCEPTE “IL·LUSTRACIÓ” 3.2. EL MOVIMENT IL·LUSTRAT 3.3. LA DIFUSIÓ DE LES IDEES IL·LUSTRADES 3.4. LA CRÍTICA DELS IL·LUSTRATS: EL PENSAMENT POLÍTIC 3.5. LA CRÍTICA DELS IL·LUSTRATS: EL PENSAMENT ECONÒMIC 3.6. EL DESPOTISME IL·LUSTRAT 4. LA INDEPENDÈNCIA DELS EUA 4.1. CAUSES DE LA REVOLUCIÓ 4.2. LA GUERRA DE LA INDEPENDÈNCIA 4.3. LA CONSTITUCIÓ DE 1787
  • 3.
    1. EL CONCEPTE“ANTIC RÈGIM”
  • 4.
    ANTIC RÈGIM: • Sistemasocial, polític i econòmic de l’europa occidental entre els segles XV i XVIII. • Basat en: l’absolutisme, l’agricultura senyorial i la societat estamental.
  • 5.
    • El segleXVIII a Europa va ser un període de transició, on van conviure l’organització de l’Antic Règim i les noves idees i transformacions que van anar sorgint i que van fer possible la seua caiguda. • Una nova forma de pensar: la Il.lustració, explica les transformacions que van experimentar quasi totes les estructures de l’Antic Règim: • els monarques absoluts d’alguns països van fer reformes per a facilitar la vida dels seus súbdits (però sense deixar-los participar en el govern). • la producció artesanal i el comerç van augmentar. • la burgesia va començar a demanar la seua participació en política.
  • 6.
  • 7.
  • 8.
    • El reiconcetrava tot el poder en la seua persona i no havia de justificar els seus actes a ningú. • El seu poder tenia un caràcter diví = era déu qui volia que exercira tot el poder. • En alguns regnes hi havien parlaments que podien assessorar al rei, però els reis absoluts no solien fer-li massa cas = sols els convocaven quan els interessava. De totes maneres existien diverses situacions: •llocs on el poder absolut era molt fort (Rússia, Prússia). Ací el poder reial era il·limitat. •llocs on el poder absolut era molt fort en teoria, però en la pràctica es trobava limitat per la influència dels estaments privilegiats (França, Espanya, Àustria). Felip V Lluís XVI
  • 10.
    UNA EXEPCIÓ AEUROPA: LA MONARQUIA PARLAMENTÀRIA A ANGLATERRA Al llarg del s. XVII es van produir dues revolucions contra l’absolutisme dels Stuarts:1649 i 1689. •Finalment, el 1689 el Parlament anglès va proclamar rei a Guillem d’Orange (Guillem III) a condició d’acceptar la limitació del poder reial = és la Declaració de Drets (Bill of the Rights), en la que s’establia entre altres coses: la divisió de poders, un Parlament elegit en part per sufragi (la Càmera dels Comuns) i un poder reial limitat pel Parlament. •Va ser un exemple per als que volien abolir l’absolutisme. Carles I Guillem d’Orange
  • 14.
    2.2 LA SOCIETATESTAMENTAL
  • 15.
    • La societatdel segle xviii estava dividida en tres estaments (noblesa, clero, tercer estat). • ESTAMENTS: grups socials tancats al que es pertanyia per naixement i durant tota la vida; únicament es podia canviar d’estament a l’entrar com a membre de l’església. • Esta divisió social es caracteritzava per la desigualtat = hi havia:  GRUPS PRIVILEGIATS (NOBLESA I CLERO)  GRUPS NO PRIVILEGIATS (L’ESTAT POPULAR O TERCER ESTAT = BURGESIA + CAMPEROLS).
  • 16.
    • LA NOBLESA Posseïa la major part de les terres.  Acumulava grans riqueses (vivia de les rendes de les terres).  Monopolitzava tots els càrrecs de l’Estat.  Gaudia de molts privilegis.  honorífics (llocs reservats a l’església,…).  fiscals  no pagaven impostos.  tenien dret a cobrar impostos als llauradors que vivien en les seues terres.  Es dividia en dos grups:  alta noblesa  baixa noblesa
  • 17.
    • EL CLERO També posseïa moltes terres.  També acumulava grans riqueses i vivia de les rendes de les terres.  També gaudia de molts privilegis.  no pagaven impostos.  tenien dret a cobrar el delme = impost que corresponia a la dècima part de la collita.  Es dividia en dos grups:  alt clero  alts càrrecs de l’església (luxes)  provenia de la noblesa.  baix clero  vida modesta.  provenia de l’estat popular.
  • 18.
    • L’ESTAT POPULAR/ TERCER ESTAT  Format per la majoria de la població (90%).  Constituïa el grup dels no privilegiats.  Pagaven impostos.  Format per grups molt diferents:  La burgesia  alta burgesia  grans artesans, comerciants i banquers.  grup econòmicament molt poderós.  a pesar del poder econòmic, estava marginada del poder polític (poder polític però no poder polític).  baixa burgesia  les classes populars urbanes (petits artesans, obrers, …).
  • 19.
     Els camperols eren el grup més nombrós (80%).  vivien en condicions molt dures.  obligats a pagar drets feudals.  treballar les terres del senyor.  pagar una renda per ocupar les terres.  utilitzar els “serveis” del senyor (forn, molí,…)  A pesar d’eixa heterogeneïtat els unia  la seua oposició als privilegis.  la seua oposició al règim senyorial.  la seua reivindicació de la igualtat civil.  per això les idees de la Il·lustració van tindre un gran ressò en aquest estament.
  • 23.
  • 24.
    • RÈGIM FEUDAL=Relacionssocials i econòmiques feudals. • La major part de les terres eren propietat d’uns pocs senyors (noblesa, Església, Rei). • La principal font de riquesa era la possessió de la terra. • La major part de les terres eren propietat vinculada (anomenat també “béns en mans mortes”) = el propietari de la terra no podia ni vendre ni partir eixes terres, de manera que eixes terres quedaven vinculades als senyors. • El conjunt de terres en mans d’un senyor rebia el nom de SENYORIA TERRITORIAL i estava dividida en dos parts:  la RESERVA SENYORIAL  eren les terres més productives  reservades per a l’explotació directa del senyor  allí estava la residència del senyor i els altres establiments (forn, molí,…)  MASOS  eren les terres que el senyor arrendava
  • 25.
    Respecte al dominide la terra, dins d’una senyoria territorial:  els senyors tenien el DOMINI DIRECTE de la terra. Això significava:  la propietat de la terra  molts privilegis  el dret de rebre dels camperols que habitaven la seua propietat una sèrie de  rendes  impostos  prestacions  treballar les terres del senyor  utilitzar els monopolis del senyor: forn, molí,…  el dret d’administrar justicia en les seues possessions (DRET JURISDICCIONAL)  als camperols els quedava el DOMINI ÚTIL = el dret a treballar les terres del senyor a canvi de pagar (rendes, impostos, prestacions).
  • 27.
    2.4 EL RÈGIMDEMOGRÀFIC ANTIC
  • 28.
    • TAXES DENATALITAT altes = s’explica per: la no utilització de mètodes anticonceptius desig de tindre el nombre més alt de fills per l’alta mortalitat infantil. • TAXES DE MORTALITAT altes = s’explica per:  una esperança de vida molt baixa subalimentació, falta higiene, epidèmies.  taxes de mortalitat infantil molt altes  períodes de mortalitat catastròfica (FAM, MALALTIES, GUERRES) • CREIXEMENT NATURAL baix • Per tant, durant l’Antic Règim hi va haver un creixement lent de la població. • En ocasions, inclús, es produïen retrocessos (períodes de mortalitat catastròfica o crisis de subsistència).
  • 30.
  • 31.
    • L’agricultura eral’activitat econòmica més important. • Era una agricultura de subsistència, amb rendiments molt baixos i centrada en l’autoconsum (per això els intercanvis eren escassos). • Es basava en la rotació triennal (sistema de cultiu en què la terra es dividia en tres parts, dues parts es cultivaven i una altra es deixava en guaret; a la següent collita es rotava i així successivament…). • Era una agricultura amb crisis de subsistències periòdiques (males collites = escassesa d’aliments = pujada de preus = la gent no podia accedir als aliments = fam = augment de la mortalitat  en moltes ocasions causaven revoltes populars) • Al llarg del segle XVIII, la introducció de nous cultius (creïlla, dacs..) i de tècniques noves va permetre un augment de producció agrària i un creixement demogràfic.
  • 32.
  • 33.
    LA PRODUCCIÓ ARTESANAL L’augment de la població va implicar l’augment de la demanda de productes artesanals.  La vella organització gremial, vigent en tota l’edat mitjana, ja no era suficient per a fer front a este augment de la demanda (recordar que gremi = associació d’artesans d’un mateix ofici; i que els gremis controlaven tota la producció, és a dir, la quantitat a produir, la qualitat, el preu, els materials, …  Aleshores, al llarg del segle van anar sorgint nous sistemes de producció:  Les manufactures reials  fàbriques creades per ordre dels monarques d’alguns països.  seguint una política mercantilista (primar exportacions).  els treballadors es concentraven en grans locals.  treball artesà. productes de luxe.
  • 34.
     El Domesticsystem o Putting-out system (treball a domicili)  un empresari, per tal d’escapar de la reglamentació gremial, donava a camperols la matèria primera i les eines per a elaborar un producte (teixits).  els camperols feien el treball a sa casa a canvi d’un salari.  acabat el producte, l’empresari recuperava les eines i el producte acabat i s’encarrega de vendre’l.
  • 35.
  • 36.
    EL COMERÇ  Elcomerç interior escàs, va anar desenvolupant-se lentament, van anar millorant-se els camins, se’n van construir de nous…  En canvi, el comerç internacional va experimentar un gran desenvolupament al llarg del segle xviii, especialment a l’Oceà atlàntic amb l’anomenat comerç triangular  anomenat així perquè es comerciava en tres continents.  des d’àfrica (golf de guinea) s’enviaven esclaus cap a les colònies britàniques del nord d’amèrica.  amb la venda dels esclaus s’obtenien matèries primeres (sucre, café, tabac, cotó,…) que s’enviaven cap a gran bretanya.  des de gran bretanya s’enviava cap amèrica i àfrica productes manufacturats.
  • 38.
  • 39.
    3.1 EL CONCEPTED’IL·LUSTRACIÓ
  • 40.
    • LA IL·LUSTRACIÓés un moviment filosòfic, una forma de pensar, que va nàixer a europa en el segle XVIII i que va criticar les bases de l’antic règim (especialment la monarquia absoluta, la societat estamental i els privilegis feudals). • Els il·lustrats pretenien:  il·luminar / il·lustrar la societat europea del segle XVIII mitjançant l’educació i la difusió de la ciència i del progrés (per això, el segle XVIII també se’l coneix com “EL SEGLE DE LES LLUMS”.  aconseguir l’autonomia i la llibertat de pensament individual mitjançant l’educació.  defensar el principi de llibertat i igualtat de tots els éssers humans.  destacar l’ús de la raó: per als il·lustrats, l’única font de coneixements era l’ús de la raó enfront de les creences o els dogmes.
  • 41.
    3.2 EL MOVIMENTIL·LUSTRAT
  • 42.
    El moviment il·lustrateuropeu es va caracteritzar per:  la confiança en la raó com a mètode universal per assolir el coneixement, sometent a crítica totes les idees o teories que no estigueren contrastades per l’experimentació  la defensa de la llibertat de pensament i la tolerància  la idea del progrés de l’ésser humà  la defensa de l’educació per a traure al poble de la ignorància  la crítica del sistema social vigent (monarquia absoluta per dret diví, societat estamental, règim feudal).
  • 44.
    3.2 EL MOVIMENTIL·LUSTRAT
  • 45.
    • Les ideesde la il·lustració es van difondre gràcies als salons, les acadèmies, les revistes i sobretot, l’Enciclopèdia  obra dirigida pels francesos diderot i d’alembert.  es va realitzar entre el 1751 i el 1773.  va tractar de reunir tot el saber científic i cultural de la seua època.  el seu objectiu era posar a l’abast del públic els coneixements i descobriments. Diderot D’Alembert
  • 46.
    3.4 PENSAMENT POLÍTIC DELA IL·LUSTRACIÓ
  • 47.
    • Els il·lustrats,al mateix temps que qüestionaven l’estructura de l’antic règim, també van aportar propostes de canvi. • Pel que fa al pensament polític, les principals idees van sorgir a França. • Les crítiques es van centrar en:  el rebuig a la monarquia absoluta  el rebuig de l’orígen diví de la monarquia  el rebuig dels privilegis. • A Anglaterra va destacar la figura de Locke. defensava la separació de poder executiu i legislatiu. critica la monarquia absoluta • A França van destacar Montesquieu, Rousseau i Voltaire.
  • 48.
     AUTOR DE“L’ESPERIT DE LES LLEIS” (1748)  VA DEFENSAR LA DIVISIÓ DE PODERS: QUE EL PODER LEGISLATIU, EL PODER EXECUTIU I EL PODER JUDICIAL ESTIGUEREN EN MANS DIFERENTS I AIXÍ PUGUEREN CONTROLAR-SE ELS UNS ALS ALTRES.
  • 49.
     AUTOR DE“EL CONTRACTE SOCIAL” (1762)  VA PLANTEJAR EL PRINCIPI DE LA SOBIRANIA NACIONAL: ELS CIUTADANS SÓN ELS QUE, MITJANÇANT EL VOT, ELEGEIXEN EL GOVERN I AQUEST ACTUA EN EL SEU NOM (EL PODER ESTÀ EN EL POBLE). SI EL GOVERN NO FA EL QUE SE LI DEMANA, EL POBLE PODRÀ CANVIAR-LO PER UN ALTRE.  VA DEFENSAR LA NECESSITAT D’UN PARLAMENT QUE LIMITARA EL PODER REIAL.  VA LLUITAR PER LES LLIBERTATS INDIVIDUALS (LLIBERTAT RELIGIOSA, D’EXPRESSIÓ, IGUALTAT DAVANT LA LLEI, …) I VA CRITICAR ELS ABUSOS (DETENCIONS ARBITRÀRIES, LA TORTURA…).  VA DEFENSAR UN SISTEMA FISCAL MÉS JUST = SEGONS ELL, NO SOLS HAVIEN DE PAGAR IMPOSTOS ELS MEMBRES DEL TERCER ESTAT.
  • 52.
    3.5 PENSAMENT ECONÒMIC DELA IL·LUSTRACIÓ
  • 53.
    • El pensamenteconòmic il·lustrat va donar lloc a dues teories econòmiques:  La Fisiocràcia  defensada per Quesnay.  es va oposar al mercantilisme. base del liberalisme econòmic.  defenia que l’única font de riquesa és l’agricultura.  el comerç no produeix (sols intercanvia)  la indústria transforma els productes però no els crea.  El Liberalisme econòmic  defensada Adam Smith. “La riquesa de les nacions” 1776  la riquesa de les nacions resideix en el treball dels habitants.  defenia que el mercat s’ha d’autoregular (oferta-demanda)  defenia la llibertat de l’individu per a produir i fixar preus i salaris (“laissez faire”)  defenia el lliurecanvi= lliure competència en la producció i preus.
  • 55.
    3.6 EL DESPOTISMEIL·LUSTRAT
  • 56.
    • El Despotismeil·lustrat va ser una forma de governar que es va imposar en algunes monarquies europees en la segona meitat del segle XVIII. • El seu objectiu era combinar la monarquia absoluta amb mesures il·lustrades dirigides a modernitzar el país i afavorir el benestar del poble. • Els dèspotes il·lustrats van proposar un reformisme, però reservant-se la seua capacitat de decisió (el seu lema era “tot per al poble però sense el poble”). • Alguns dèspotes il·lustrats van ser = Caterina II La Gran, de Rússia; Frederic II de Prússia; Carles III d’Espanya. Monarquia absoluta Ideals Il.lustrats Despotisme Il.lustrat+ =
  • 57.
    • Les reformesaplicades per aquests monarques van anar encaminades a:  unificar lleis  modernitzar l’agricultura  fomentar les manufactures  reformar l’ensenyament  llevar privilegis a la noblesa i a l’església • Va ser un fracàs = no era possible reformar sols algunes coses i mantenir sense canvis el poder absolut dels reis i la societat estamental. • Eixes contradiccions són les que van obrir la porta a les grans revolucions liberals del segle XIX.
  • 58.
  • 59.
    4.1 CAUSES DELES REVOLUCIÓ
  • 60.
    • A lacosta est del continent nord-americà hi havien tretze colònies que estaven baix domini britànic. • Al llarg del segle XVIII les tensions entre eixos territoris i la metròpoli van anar en augment. • Eixes tensions van portar a l’esclat d’una guerra = eixes tretze colònies buscaven la seua independència (1775 – 1783).
  • 61.
    • LES CAUSESDE LA REVOLUCIÓ VAN SER LES SEGÜENTS:  MOTIUS IDEOLÒGICS: AL LLARG DEL SEGLE XVIII LES IDEES IL·LUSTRADES D’IGUALTAT I LLIBERTAT VAN ANAR EXPANDINT-SE PER LES COLÒNIES. MOTIUS POLÍTICS: GRAN BRETANYA ES NEGAVA A CONCEDIR REPRESENTACIÓ A LES COLÒNIES EN EL PARLAMENT BRITÀNIC (ALLÍ ES DECIDIA SOBRE ELS SEUS IMPOSTOS).  MOTIUS ECONÒMICS I SOCIALS: A LES COLÒNIES EXISTIA UNA BURGESIA PRÒSPERA QUE DEFENSAVA LA SEUA LLIBERTAT PER A CULTIVAR LES TERRES I PER A EXERCIR EL COMERÇ SEGONS ELS SEUS PROPIS INTERESSOS. ANGLATERRA VA AUGMENTAR ELS IMPOSTOS I LES COLÒNIES ES VAN NEGAR.
  • 62.
    4.2 LA GUERRAD’INDEPENDÈNCIA
  • 63.
    • En 1773esclata “El motí de boston o del te” (1773). Anglaterra va otorgar el monopoli del té a la Companyia de les Índies orientals. al port de boston els vaixells anglesos van ser atacats i la seua càrrega de te tirada al mar. Comencen els enfrontaments entre colons i Anglaterra • 1775: Els colons s’organitzen al comandament de George Washington. • Els colons van proclamar a Filadèlfia la Declaració d’independència dels Estats Units d’Amèrica el 4 de juliol de 1776, primer document polític que plasma els principis del liberalisme polític. .
  • 64.
    • La guerrad’independència va tindre dues etapes:  1ª fase (1776 – 1777)  el colons lluiten contra Anglaterra amb recursos propis  primera derrota británica en Saratoga (1777)  2ª fase (1778 – 1782)  el conflicte esdevé un conflicte internacional (FRA i ESP declaren la guerra a ANG)  poc a poc, la guerra comença a decantar-se del costat americà  1781: YORKTOWN = derrota definitiva de l’exèrcit britànic. • TRACTAT DE VERSALLES (1783)  tractat entre ANG i FRA  Anglaterra va reconèixer la independència de les 13 colònies  naixement dels EUA
  • 66.
  • 67.
    • L’any 1787es va aprovar la seua Constitució. • La importància d’este document és que per primera vegada es van introduir les idees de la il·lustració (per això parlem del triomf de la il·lustració).  la sobirania nacional  la divisió de poders  tota una sèrie de drets individuals (llibertat d’expressió, igualtat davant la llei,…). • El 1789 George Washington es va convertir en el primer president dels EUA.
  • 70.
    DE L’ANTIC RÈGIMA L’EDAT CONTEMPORÀNIA
  • 71.
    EDAT MODERNA ANTIC RÈGIM REVOLUCIONS BURGESES EDAT CONTEMPORÀNIA Cronologiass. XVI-XVII-XVIII ss. XIX-XX-XXI Política Estat absolutista REVOLUCIÓ LIBERAL Estat liberal Economia Economia feudal REVOLUCIÓ INDUSTRIAL Economia capitalista Societat Societat estamental Societat de classes