ccv
Project – 1
System Analysis & Design Report on
“Summer Training System”
Course Code: CSE - 415
Course Title: System Analysis and Design
Submitted To
Mosaddek Adnan Sikder
Lecturer, Department of Computer Science & Engineering
Submitted By
S. M. Dedar Alam
ID: 171 016 042
Department of Computer Science & Engineering
Date of Submission: 12th
May 2020
Contents
1 Introduction ..........................................................................................................................................1
2 Manifesto..............................................................................................................................................1
3 Project Description................................................................................................................................1
4 Problem Identification ..........................................................................................................................1
5 Feasibility Study ....................................................................................................................................2
5.1 Economic Feasibility......................................................................................................................2
5.2 Technical Feasibility ......................................................................................................................2
5.3 Behavioral Feasibility ....................................................................................................................2
6 System Design by DFD...........................................................................................................................2
6.1 Registration Process......................................................................................................................3
6.2 Online Selection Exam ..................................................................................................................4
6.3 Training Process............................................................................................................................5
7 System Workflow Design ......................................................................................................................6
7.1 Summer Training Web System Development Workflow..............................................................6
7.2 Summer Training Web System Working Process..........................................................................7
8 Project Outcomes .................................................................................................................................7
9 Conclusion.............................................................................................................................................8
Page | 1
Summer Training System
1 Introduction
University summer training is a program where university arrange 12 week training for their
student to develop their skills. There is no department restriction. The trainers of this program
are industrial or governmental bodies.
So, here we need to build a web based system. Where students who are interested for training
register them. Then university will pick the students for the tanning. After selecting students,
through the website university will contact, announce, assign and report to the selected students.
In response students check and report. The supervisors to follow up, report student activities.
The site-supervisors to report and update it.
2 Manifesto
One of the main objectives of the "Summer Training" is to create skilled student, by providing
training facilities. This skills help them future jobs.
We have skilled and experienced trainer team, those make sure each student to become able to
prove them as a qualified professional in the competitive corporate world. "Summer Tanning"
ensures first strong basic knowledge on the course trainees get taught in. We believes in
providing standard training facilities, which allows each trainee to become successful.
3 Project Description
Summer tanning program for those student who want to gain skills. We want to help them. This
whole tanning session will be managed from a website. This web system is hub for everyone who
are connected to summer training. This help to monitor every student activities and performance
easily.
First need to build the web site. Then student register there. After end of registration process
university select student for the tanning based on online selection exam result.
When training start all the assignment and notice related to training assign from this website to
the student. The supervisors check and submit report.
4 Problem Identification
This system has not build yet. So, in problem identification try to find out problem that might we
will face in future.
1. One student can register for one more course for summer training make sure that when
student already register for one course can’t register for another course.
2. If student drop out from training. In future, she/he will not able to register any training
under summer training program.
Page | 2
3. If many student visit our website hosting bandwidth usage increase so we need to get
hosting where we can change hosting package when we need. Otherwise didn’t work
properly.
4. In testing session make sure when we sent automatic mail to student every mail go to
mail inbox if it go to spam folder then student didn’t get their mail. So in testing session
we have to check that.
5. The migration of applications from ASP.Net will be more expensive. So if we use JavaScript
then it will be helpful and cheap.
6. For ASP.net need special IDE like visual Studio it’s a paid IDE so when we need to develop
the web system we have to pay for the IDE for legal use. Otherwise we need to use illegal
crack version.
7. ASP.net site bit heavy. So it take more time to load in browser than other language built
website. So, besides ASP.net for better optimization we can use other language.
5 Feasibility Study
Feasibility study helps the management to take decision about the improvement of the system.
The feasibility study performs mainly in following ways
1. Economic Feasibility
2. Technical Feasibility
3. Behavioral Feasibility
5.1 Economic Feasibility
Economic feasibility is evaluating the effectiveness of system by using cost/benefit analysis method.
Here analysis the development cost of the summer training system. University and student get benefit
from the system.
5.2 Technical Feasibility
Technical feasibility analysis if we want to develop current summer training system in future we can use
the current system material properly. Make sure when a change happen end user get proper benefit from
it.
5.3 Behavioral Feasibility
Behavioral feasibility analysis that that our development system easy to use for user and support
all devices that student use.
6 System Design by DFD
A data-flow diagram (DFD) is a way of representing a flow of a data of a process or a system
(usually an information system).
The summer training system can be designed by three data flow diagrams. They are-
Page | 3
1. Registration Process
2. Online Selection Exam
3. Training Process
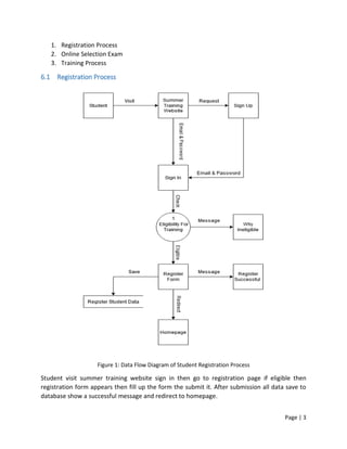
6.1 Registration Process
Figure 1: Data Flow Diagram of Student Registration Process
Student visit summer training website sign in then go to registration page if eligible then
registration form appears then fill up the form the submit it. After submission all data save to
database show a successful message and redirect to homepage.
Page | 4
6.2 Online Selection Exam
Figure 2: Data Flow Diagram of Online Selection Exam
Student go to summer training website then sign in then go to exam dashboard and submit their
answer this answer save in student answer database. Supervisor log in and go to dashboard and
check student answer script and submit their marks in student result. Based on their result send
mail to selected student.
Page | 5
6.3 Training Process
Figure 3: Data Flow Diagram of Training Process
Student go to summer training website sign in then go to course dashboard from course
dashboard student can check notice and assignment also submit their assignment. Supervisor
login and go to supervisor dashboard from dashboard supervisor can send notice and assignment
also can check the assignment response.
Page | 6
7 System Workflow Design
Here we discuss about workflow of development process of the web system and working process
of summer training system.
In workflow of development process we discuss step by step of development process and visual
representation.
In working process of summer training system we discuss about how the system work registration
to complete the training.
7.1 Summer Training Web System Development Workflow
Figure 4: Summer Training Web System Development Workflow
Planning: This is the initial state. Here team determine what they want. Also determine cost,
requirement and risk for the project.
Requirement Analysis: In this state details discussion about project requirement.
Designing: In this phase turning the software specifications into a design plan called the Design
Specification
Building: At this stage, the actual development starts. It’s important that every developer sticks
to the agreed blueprint.
Testing: In this stage, we test for defects and deficiencies. We fix those issues until the product
meets the original specifications.
Deployment: At this stage, the goal is to deploy the software to the production environment so
users can start using the product.
Page | 7
7.2 Summer Training Web System Working Process
Figure 5: Summer Training Web System Working Process
Registration: In this initial stage, interested student register for the training.
Selection Exam: In this phase, register student attend an exam.
Selection Mail: Based on exam results, authority send selection mail to the student.
Training Course: Selected student join training.
Training Report: In this phase supervisor monitor student activities and prepare a report card.
Complete Training: This is the final stage here authority provide certificate to all student who
complete the training successfully.
8 Project Outcomes
1. Teamwork: learning to connect and work with others to achieve a set task.
2. Skill Development: Student can develop their skills though skill development course. This
will help in their job sector also some academic work. Short term training is the best way
to learn
3. Time Use: Make the proper use of unused time.
4. Professional Environment: Know the how professional work and what they do.
5. Communication: demonstrating clear briefing and listening skills, not being afraid to ask
for help and support when necessary
Page | 8
9 Conclusion
Skills development Training is important for leading the competitive advantage. The world is
moving fast and rapidly changing. New technologies keep invading most industries, transforming
work processes and consumer expectations. This training system will help the student for
develop their skill. Also they learn new learning way. It will help them in future eLearning. Based
on student feedback and project need we may need to upgrade the system.

System Analysis & Design Report on Summer Training System

  • 1.
    ccv Project – 1 SystemAnalysis & Design Report on “Summer Training System” Course Code: CSE - 415 Course Title: System Analysis and Design Submitted To Mosaddek Adnan Sikder Lecturer, Department of Computer Science & Engineering Submitted By S. M. Dedar Alam ID: 171 016 042 Department of Computer Science & Engineering Date of Submission: 12th May 2020
  • 2.
    Contents 1 Introduction ..........................................................................................................................................1 2Manifesto..............................................................................................................................................1 3 Project Description................................................................................................................................1 4 Problem Identification ..........................................................................................................................1 5 Feasibility Study ....................................................................................................................................2 5.1 Economic Feasibility......................................................................................................................2 5.2 Technical Feasibility ......................................................................................................................2 5.3 Behavioral Feasibility ....................................................................................................................2 6 System Design by DFD...........................................................................................................................2 6.1 Registration Process......................................................................................................................3 6.2 Online Selection Exam ..................................................................................................................4 6.3 Training Process............................................................................................................................5 7 System Workflow Design ......................................................................................................................6 7.1 Summer Training Web System Development Workflow..............................................................6 7.2 Summer Training Web System Working Process..........................................................................7 8 Project Outcomes .................................................................................................................................7 9 Conclusion.............................................................................................................................................8
  • 3.
    Page | 1 SummerTraining System 1 Introduction University summer training is a program where university arrange 12 week training for their student to develop their skills. There is no department restriction. The trainers of this program are industrial or governmental bodies. So, here we need to build a web based system. Where students who are interested for training register them. Then university will pick the students for the tanning. After selecting students, through the website university will contact, announce, assign and report to the selected students. In response students check and report. The supervisors to follow up, report student activities. The site-supervisors to report and update it. 2 Manifesto One of the main objectives of the "Summer Training" is to create skilled student, by providing training facilities. This skills help them future jobs. We have skilled and experienced trainer team, those make sure each student to become able to prove them as a qualified professional in the competitive corporate world. "Summer Tanning" ensures first strong basic knowledge on the course trainees get taught in. We believes in providing standard training facilities, which allows each trainee to become successful. 3 Project Description Summer tanning program for those student who want to gain skills. We want to help them. This whole tanning session will be managed from a website. This web system is hub for everyone who are connected to summer training. This help to monitor every student activities and performance easily. First need to build the web site. Then student register there. After end of registration process university select student for the tanning based on online selection exam result. When training start all the assignment and notice related to training assign from this website to the student. The supervisors check and submit report. 4 Problem Identification This system has not build yet. So, in problem identification try to find out problem that might we will face in future. 1. One student can register for one more course for summer training make sure that when student already register for one course can’t register for another course. 2. If student drop out from training. In future, she/he will not able to register any training under summer training program.
  • 4.
    Page | 2 3.If many student visit our website hosting bandwidth usage increase so we need to get hosting where we can change hosting package when we need. Otherwise didn’t work properly. 4. In testing session make sure when we sent automatic mail to student every mail go to mail inbox if it go to spam folder then student didn’t get their mail. So in testing session we have to check that. 5. The migration of applications from ASP.Net will be more expensive. So if we use JavaScript then it will be helpful and cheap. 6. For ASP.net need special IDE like visual Studio it’s a paid IDE so when we need to develop the web system we have to pay for the IDE for legal use. Otherwise we need to use illegal crack version. 7. ASP.net site bit heavy. So it take more time to load in browser than other language built website. So, besides ASP.net for better optimization we can use other language. 5 Feasibility Study Feasibility study helps the management to take decision about the improvement of the system. The feasibility study performs mainly in following ways 1. Economic Feasibility 2. Technical Feasibility 3. Behavioral Feasibility 5.1 Economic Feasibility Economic feasibility is evaluating the effectiveness of system by using cost/benefit analysis method. Here analysis the development cost of the summer training system. University and student get benefit from the system. 5.2 Technical Feasibility Technical feasibility analysis if we want to develop current summer training system in future we can use the current system material properly. Make sure when a change happen end user get proper benefit from it. 5.3 Behavioral Feasibility Behavioral feasibility analysis that that our development system easy to use for user and support all devices that student use. 6 System Design by DFD A data-flow diagram (DFD) is a way of representing a flow of a data of a process or a system (usually an information system). The summer training system can be designed by three data flow diagrams. They are-
  • 5.
    Page | 3 1.Registration Process 2. Online Selection Exam 3. Training Process 6.1 Registration Process Figure 1: Data Flow Diagram of Student Registration Process Student visit summer training website sign in then go to registration page if eligible then registration form appears then fill up the form the submit it. After submission all data save to database show a successful message and redirect to homepage.
  • 6.
    Page | 4 6.2Online Selection Exam Figure 2: Data Flow Diagram of Online Selection Exam Student go to summer training website then sign in then go to exam dashboard and submit their answer this answer save in student answer database. Supervisor log in and go to dashboard and check student answer script and submit their marks in student result. Based on their result send mail to selected student.
  • 7.
    Page | 5 6.3Training Process Figure 3: Data Flow Diagram of Training Process Student go to summer training website sign in then go to course dashboard from course dashboard student can check notice and assignment also submit their assignment. Supervisor login and go to supervisor dashboard from dashboard supervisor can send notice and assignment also can check the assignment response.
  • 8.
    Page | 6 7System Workflow Design Here we discuss about workflow of development process of the web system and working process of summer training system. In workflow of development process we discuss step by step of development process and visual representation. In working process of summer training system we discuss about how the system work registration to complete the training. 7.1 Summer Training Web System Development Workflow Figure 4: Summer Training Web System Development Workflow Planning: This is the initial state. Here team determine what they want. Also determine cost, requirement and risk for the project. Requirement Analysis: In this state details discussion about project requirement. Designing: In this phase turning the software specifications into a design plan called the Design Specification Building: At this stage, the actual development starts. It’s important that every developer sticks to the agreed blueprint. Testing: In this stage, we test for defects and deficiencies. We fix those issues until the product meets the original specifications. Deployment: At this stage, the goal is to deploy the software to the production environment so users can start using the product.
  • 9.
    Page | 7 7.2Summer Training Web System Working Process Figure 5: Summer Training Web System Working Process Registration: In this initial stage, interested student register for the training. Selection Exam: In this phase, register student attend an exam. Selection Mail: Based on exam results, authority send selection mail to the student. Training Course: Selected student join training. Training Report: In this phase supervisor monitor student activities and prepare a report card. Complete Training: This is the final stage here authority provide certificate to all student who complete the training successfully. 8 Project Outcomes 1. Teamwork: learning to connect and work with others to achieve a set task. 2. Skill Development: Student can develop their skills though skill development course. This will help in their job sector also some academic work. Short term training is the best way to learn 3. Time Use: Make the proper use of unused time. 4. Professional Environment: Know the how professional work and what they do. 5. Communication: demonstrating clear briefing and listening skills, not being afraid to ask for help and support when necessary
  • 10.
    Page | 8 9Conclusion Skills development Training is important for leading the competitive advantage. The world is moving fast and rapidly changing. New technologies keep invading most industries, transforming work processes and consumer expectations. This training system will help the student for develop their skill. Also they learn new learning way. It will help them in future eLearning. Based on student feedback and project need we may need to upgrade the system.