Online examination system final year project by 4th year computer science students Page 1
1. Chapter one
1.1. Introduction
The project allows college to create their own exam on online. It would enable the institutes to
perform quiz, mid exam and final exam. And also the system does student grade, it asks faculty
to create his/her set of questions. The department then uploads all questions online. Further the
examination is associated with specific groups so that only associated students can appear in the
computer lab to take the exam on time. The result of the response would be available to the
faculty of the question set. Further the result would also be mailed to the student. This system
offers the following:
• Fully automated web based examination software
• Students take the exam online
• Automated test creation / randomized questions
• Centralized administrator controls
• All the features are customizable
How the system works: The software maintains the details for each student as well as provided
a facility for editing the student details if required. There is Password based access for Individual
Answer Sheet, General Mark Lists. Authentication is provided Via Sessions and the password is
stored in encrypted form in the database. The system aims at reducing costs associated with
conducting exams over a period of time and achieving total automation of examination system-
related tasks like generate grade and results, which leads to a very high degree of system
efficiency.
1.1.1. Background
The college was established in April 2008 by bringing together the three departments- Computer
Science, Management Information and Information Studies that were established under the
Faculty of Business and Economics. Soon after the establishment of the college, the curricula for
the departments of Information Systems and Statistics were prepared and got approved by the
university senate. Hearing the approval of the curriculum of the Bachelor of Science in Statistics,
all the students who were already admitted to the Department of Applied Mathematics and
Statistics under the then Faculty of Education requested the university management and
transferred to the Department of Statistics that was newly established under CCI. The first batch
of the B. Sc in Information Systems was, however, admitted in the next academic year. The
college then opened further B. Sc programs in Information Technology and Software
Engineering based on the need assessments made at national level. CCI shares all the values of
the university in general and values participatory leadership as its core value in particular. That is
why it has a student-staff discussion and prize award ceremony every semester. The staff and
students discuss on strategic issues of the college on such ceremonies in the presence of
university top management bodies and prizes are awarded for best performing students,
department/school heads, academic and administrative staff of the college. Prizes are also
awarded to one student best research project and one student software project each year.
Online examination system final year project by 4th year computer science students Page 2
College is running the following programs at UG and PG level:
Undergraduate
• Computer Science
• Information Science
• Information Systems
• Information Technology
• Management Information Systems (MIS)
• Software Engineering
• Statistics
Postgraduate
• Information Science (Regular and summer)
Statistics (Regular and summer) with following specializations
• Econometric Stream
• Biometric Stream
Postgraduate Curriculum under development
• Information Technology
• Computer Science
1.2. Review of related work (Literature Review)
1.3. Statement of the problem
College of computing and informatics, as a higher education institute performs an examination
process that instructors give the exam papers to students manually.We recognized that there are
many problems in terms of examination giving process with required quality in the college.
Generally, we have noticed the following problems:
• There is a high cost to buy copy machines, printers, papers in hard copy, paints as well as
payment for duplicators and invigilators.
• High human resource wastage: the system decreases the number of employees for
duplication purpose and reduce number of invigilator.
• Wastage of time to print and to wait for copying in duplicate office.
Online examination system final year project by 4th year computer science students Page 3
• It is wastage of time for instructors while evaluating exam papers and giving result back:
the proposed system evaluate the exam much faster than instractors.
• Some pages of exam paper may be jumped or disorder of the questions by error while
duplicating: this problem is faced or appear mostly due to the problem of the printer or
duplicator. So, if the printer gets a problem it jumps or cuts some part of the question.
• The answer sheet or result of students may be lost: since it is paper based the probability
of the paper lost before and after evalution is high, because the paper may be mix with
other class students and the paper will be tear apart.
• There is high cheating: during the existing examination system students can show the
answer to their classmate students from their answer sheet. They also cheat the teacher;
during multiple choice exam if the students get ‘ X’ they change the answer C to E and
E to B when the teacher returns their result. But the proposed system is done through
computer and any kind of paper is not allowed on their hand so, they can not show the
answer easly.
These problems will be solved by Online Examination System (OES). The proposed system
provides:
Questions are uploaded online.
The student enable take exam online.
The system evaluates the exam, generate result and grade.
1.4. Objective
1.4.1. General Objective
The general objective of our project is to develop and implement a web-based examination
system for college of computing and informatics.
1.4.2. Specific objectives
The specific objectives of an Online Examination System for the college of computing and
informatics project area:
• To make the system first analysis the problems that are faced in the college.
• Then we specify requirement analysis and specification.
Online examination system final year project by 4th year computer science students Page 4
• The system to be functional to the user finaly we implement it.
• To imlement the system we use PHP script language.
• We use mysql database connectivity.
After the system is implemented, the system has the following specific objectives:
• To make the process time and cost effective and efficient.
• Time minimizing
• Cost (resource) minimizing
• To enable students to use their time properly while taking the exam (timer will start
automatically and show the student how much time is left).
• To solve problems of students forgetting to write their name and ID on the exam paper.
• To enable the students to get exam result from the system as soon as they finish the
exam.
• To provide an interface through which student can appear for examination online.
• To enable instructor save their time while correcting an exam paper.
• To increase security of the examination system through authentication.
• The system makes the grade of the students after they accomplish their assessment out of
100%.
• Large numbers of students are all being assessed equally.
1.5. Methodology
1.5.1. Data Collection Methodology
We use the following method of data collection; such as:
I . Interview
We collect data by asking the head of some departments, teachers and students from the college
of computing and informatics around the problems that are used for to do our project.
Online examination system final year project by 4th year computer science students Page 5
II. Observation
This is another method of data collection we use to collect some data from direct observations
what problems are faced around the college of computing and informatics. And also we see the
website of the college to collect data, for example: background of the college. we tried to see
how the examination process was involved in the college.
1.5.2. System Development Methodology
To solve actual problems in the college of computing and informatics we must integrate with a
development strategy. This strategy is often referred to a process model or a software
development methodology. So our project follows the waterfall model. In a waterfall model,
each phase must be completed fully before the next phase can begin. This type of model is
basically used for the project, which is small and there are no uncertain requirements. At the end
of each phase, a review takes place to determine if the project is on the right path and whether or
not to continue or discard the project. In this model the testing starts only after the development
is complete. In waterfall model phases do not overlap.
Why we use the waterfall model:
 This model is used only when the requirements are very well known, clear and fixed.
 Product definition is stable.
 Technology is understood.
 There are no ambiguous requirements
 Enough resources with required expertise are available free
 The project is short.
The steps of waterfall model are:
 Requirement Definition
 System and Software Design
 Implementation
 Integration and System Testing
 Operation and Maintenance
Online examination system final year project by 4th year computer science students Page 6
Diagram of waterfall model:
1.5.3. System Development Tool
We use the following system, development tools to do our project.
• PHP to develop user interface prototypes (front end).
• My SQL to make the back end (database part)
• Edrawmax for UML Diagram
• Microsoft Office 2007 for documentation writing
• Personal computer (PC); 4 GB RAM, 450 GB hard disk.
• Processor AMD E1-1200APU with Radeon (tm) HD graphics
1.40GHz.
• Browsers (Mozilla Firefox, Google Chrome etc.)
Online examination system final year project by 4th year computer science students Page 7
1.6. Scope and Limitation
1.6.1. Scope
The scopes of the project are:
This project would be very useful for college of computing and informatics where regular
evaluation of students’ is required. Online Examination System (OES) will be developed
for college of computing and informatics.
• The system handles all the operations, and generates reports as soon as the test is
finished, that includes name, mark, time spent to solve the exam.
• It can be used to solve many problems occurred in the college on examination
giving process.
• It can enable instructors to easily prepare exam papers and see the result of
students.
• It enables students to take exam properly and get a fair correction and result.
This system will be used by the students, teachers and administrator of an autonomous institute
keep details of the students related to their exams and generating reports as well as results.
1.6.2. Limitation
The Limitations of the project are the following:
• Only multiple choice, matching and true/false type of questions are automated,
subjective questions are checked manually.
• If the time is finished student cannot read the questions again and the answer is
automatically submitted and the result is displayed with the correct answer.
• It cannot work without internet access.
• The user interface is only in English i.e. no other language option is available.
• User can login only with his assigned username and password i.e. no guest facility
is available.
• Limited to HTTP/HTTPS.
Online examination system final year project by 4th year computer science students Page 8
1.7. Significance of the Project
• To reduce unreadable hand writing problem
• Reduced opportunity for cheating.
• There is no cost for copy machines, printers and papers on examination
preparation.
• A problem that was occurring on exam paper correction is strictly avoided.
• There is no time wasted by instructors as previously wasted on correcting and
reducing.
• There is no cost wastage for duplicators, invigilators and coordinators.
• The college will be happy because there are no difficulties while preparing
examination and scheduling, and also, delivered from wastage of money.
• The instructors will be happy because their time is saved by the system.
• The student gets satisfaction and freely working space from the system.
• It saves time as it allows number of students to give the exam at a time and
displays the results as the test gets over, so no need to wait for the result. It is
automatically generated by the server.
Online examination system final year project by 4th year computer science students Page 9
1.8 Work break down
ID Task Name Start Finish Duration Dec 2014
11/23 11/30 12/7 12/14 12/28 1/412/21
1 1.2w11/27/201411/20/2014
Chapter one
(Introduction)
2 1.4w12/8/201411/28/2014
Chapter Two
(System
requirement and
specification )
3 2.6w12/25/201412/9/2014
Chapter Three
(System modeling)
4 1.4w1/5/201512/26/2014
Chapter Four
(System Design)
2. Chapter Two
2. 1 System Requirement and Specification
This section gives the list of Functional and non-functional requirements which are applicable
to the online examination system.
2.1. 1 Existing System
The whole process of assigning exam and evaluating scores of students after the exam, in the
college is done manually till date. Processing the exam paper, i.e. checking and distributing
respective scores is used, and it is time consuming and loose of effort.
The major practices of the examination process in the in the college are the following:
The instructor prepares the exam and brings to the Exam Committee of the department. The
Exam Committee then checks the exam and approved it. The approved exam will be printed and
taken to the dean of college or institute for sign. Then the exam paper will be taken to duplicate
office. The duplicator, then duplicates the exam paper with an ordered number of copies and
Online examination system final year project by 4th year computer science students Page 10
keeps there until 30 minutes left for exam time. The instructor takes the exam paper and gives to
the assigned invigilator (s). The invigilator distributes exam paper to students in the assigned
exam room, and the student does the exam and submits to the invigilator. The invigilators then
gives the exam papers back to the instructor. The instructor then corrects the exam paper and
shows the result of student.
Sometimes the results of the students are lost due to this manual based working system and
cannot see their results and grades after accomplishing their assessment.
Parties who play in the existing system
The major players in the existing examination system of the college are instructors, students,
duplicators, exam committees and invigilators. Their duties are described as follows.
Instructor:
• Prepares exam for the student on the course he/she is giving.
• Takes the exam paper to the Exam Committees.
• Takes exam paper which is approved by the Exam Committee to the duplicate
office.
• Gives the exam paper from duplicate office to assigned invigilator(s).
• Takes the worked exam paper from invigilator(s) and evaluate it.
• Corrects students mark if there is a mistake during ovulation.
• Finally, shows the result and grade to the student.
Student:
• Readies for exam.
• Arrives at the class room assigned for that exam at the scheduled time and sit as
invigilator ordered.
• Writes his name and identity number (ID) on the exam paper.
Online examination system final year project by 4th year computer science students Page 11
• Read and write the answer in the space provided.
• Finally, Returns the exam paper to the invigilator(s).
Duplicator:
• Duplicates the exam papers given by instructors.
• Give the duplicated exam papers to respective instructors.
Exam committees:
• Check the exam prepared by respective instructors.
• Then gives back to the respective instructor.
2.2. Proposed System
2.2.1. Overview
The proposed system is consisting of a web server with a database facility. This server is
configured with proper security measures. Clients (users) can connect through the internet with a
web browser (example: Internet Explorer, Mozilla Firefox, etc.) to the server and take the exam.
The Online Examination System (OES) automates each and every activity of the existing
system and increases its throughput. It is created for taking an online examination that has the
following features.
• In comparison to the present system, the response time of the system is very
less and it works very fast.
• The result will be very precise and accurate and will be declared in very short
span of time because calculations and evaluations are done by the system
itself.
• The proposed system is very secure since all user inter to the system by their
user accounts.
• The proposed system will reduce cost of the examination process.
• It saves the instructors from time wasting while evaluating exam papers and
they can get the results of their students from the systems.
Online examination system final year project by 4th year computer science students Page 12
• Generate grade of the students.
• It can generate various reports when and where required.
2.2.2. Functional Requirement
Functional requirements are nothing but the services provided by the system to its end users.
The user requirement for this system is to make the system fast, flexible, less prone to error,
reduce expenses and save the time. Using the online examination system with the following
functional requirements are performed by each actor of the system.
Functional Requirements for Administrator
• The system administrator should be able to manage account of users,
departments, courses and exams by logging into the system.
• The system administrator should be able to upload the schedule of the exam.
• Administrators load the questions into the database
• Exams and questions can be edited, deleted, and re-used anytime
• Upload the examination, and keep the contents secure until the examination
starts.
• The adminstrator able to login in to the system.
Functional Requirements for Instructor
• Instructors should be able to manage questions by logging in to the system by
selecting an institute / college, department and courses.
• The instructor should be able to manage the result of all students.
• The instructor able to login in to the system.
Online examination system final year project by 4th year computer science students Page 13
Functional Requirements for Student
• The student should be able to take the exam and submit answers to the system
with his/her own user account and password.
• The student able to login in to the system.
• The student should be able to see his/her own result that displayed by system.
• The student can create his/her account
Functional Requirements for the system
• The system generates student result and grade.
• The system displays/generates exam time allowed.
• The system can show the uploaded schedule, questions.
• The system should be able to authenticate through the login its users (Administrator, ,
Instructor and Student) by checking their information.
• The system should enable users to change their account.
The system has an examination form that automatically generates the following things:
Id Number, Name of Student, Semester, Subject Code, Subject Name etc. Student will have the
facility to select the subject, where he or she will appear in the exam.
2.2.3. Non functional requirement
2.2.3.1 Usability
The links are provided for each form. The user is facilitated to view and make entries on the
forms. Validations are provided in each field to avoid inconsistent or invalid entry in the
databases. Some forms consist Hyper Links, which provides further details. The reports, screen
contains text boxes and drop down lists, so that reports can be produced.
2.2.3.2 Performance
• The system is very fast since it is automated.
• The software shall support use of multiple users at a time.
Online examination system final year project by 4th year computer science students Page 14
• It works very well with short response time, high throughput and high
availability.
2.2.3.3 Error Handling
• The system must have error handling.
• The system should display an error message if the user input invalid
information.
2.2.3.4 Security
The security Section describes the need to control access to the data. This includes
controlling who may view and alter application data.
State the consequences of the following breaches of security in the subject application:
• Erasure of contamination of application data.
• Disclosure of exam secrets.
• Disclosure of privileged information about individuals.
• An authenticated user with predefined access right will only enter in the information
related to the database.
• Every user should use strong passwords, especially admin.
• One student cannot see the result of another student.
• HTTP must be secured by adding the security capabilities of SSL/TLS to standard
HTTP communications.
• Only eligible students are able to access a test.
• The exam can be made available on specific dates.
• The exam can be made available at specific times.
• The number of times students' access tests can be set.
• The login time per student is available.
• Logoff time per student is available.
• The system should be synchronized with the server time and should be capable of
disable answer sheet automatically after a time out.
2.2.3.5 Availability
System availability is the time when the application must be available for use.
Required system availability is used in determining when maintenance may be
performed. In this section state the house (including time zone) during which
the application is to be available to users, For example, “The application must
be available to users Monday through Friday between the hours of 2:30 a.m.
and 4:30 p.m. If the application must be available to users in more than one
time zone state the earliest start time and the latest stop time.
Online examination system final year project by 4th year computer science students Page 15
Include the times when usage is expected to be at its peak. These are times
when system unavailability is less acceptable.
• There is no delay in the availability of any information, whatever needed, can be
captured very quickly and easily.
• The server should be always on to be available.
2.2.3.6 Maintainability
• Backups of database and other sensitive information are available for recovery if
damage happens.
2.2.3.7 Recoverability
Recoverability is the ability to restore function and data in the event of a failure. Answer the
following questions in this section:
• In the event the application is unavailable to users (down) because of a system failure,
how soon after the failure is detected must function be restored?
• In the event the database is corrupted, to what level of currency must it be restored?
For example “The database must be capable of being restored to its condition on no
more than one hour before the corruption occurred.”
• If the process site (hardware, data, and on-site backup) is destroyed how soon must
the application be able to be restored?
• A second server should be used if one server failed
2.2.3.8 Accessibility
• The system provides access right control for each of its users and every user can
access the data which belong to them.
2.2.3.9 Accuracy
• The Online Examination System provides the uses a quick response with very
accurate information regarding the users, etc. Any details or system in an
accurate manner, as and when required.
Online examination system final year project by 4th year computer science students Page 16
2.2.3.10 Response in time
The system will let all the users (Administrator, Student, and Instructor) to access
the needed information more quickly. That means the response time of the
system is very low/shorts.
2.2.3.11 User-friendly
The Online Examination System has a very user-friendly interface. Thus the
users will feel happy since it is easy to work on it. The software provides
accuracy along with a pleasant interface. To make the present manual system
more interactive, speedy and user friendly.
2.3. Feasibility Study
Feasibility focus on does the system useful to the business or the organization so, we proposed
our perception of the system, in accordance with the problems of existing systems by making a
full layout of the system on paper. We tallied the problems and needs by existing system and
requirements. We were further updating in the layout on the basis of redefining the problems. In
feasibility study phase, we had undergone through various steps, which are described as follows:
2.3.1 Economic feasibility
The newly developed system will provide many benefits to the college, especially for the
instructors and students. The newly being developed system will improve the examination speed,
and saves resources.
• There is no cost for copy machines, printers and papers on examination
preparation.
• A problem that was occurring on exam paper correction is strictly avoided.
• There is no cost wastage for duplicators, invigilators and coordinators.
• The college will be happy because there are no difficulties while preparing
examination and scheduling, and also, delivered from wastage of money.
• The student gets satisfaction and freely working space from the system.
The cost required in the proposed system is comparatively less to the existing system.
• The cost to buy server computer.
Online examination system final year project by 4th year computer science students Page 17
• The cost to buy client computers and network connection devices.
• The cost paid for system designers and system analysts.
• The cost of the software to be acquired to build and run the system.
• The cost to train students and instructors how to use the system.
• The cost to maintain computers if there is problem with computers.
• Salary of the system administrator to be hired to administer and
maintain the system.
2.3.2 Time
• There is no time wasted by instructors as previously wasted on correcting
and reducing.
• The instructors will be happy because their time is saved by the system.
• It saves Time as it allows a number of Departmental students to login and
fill the exam form at a time and submit it.
Also the time required to generate a report or for doing any other work will be comparatively
very less than in the existing system. Record finding and updating will take less time than the
existing system.
2.3.3 Technical feasibility
The proposed system is technically feasible. Because it can generate output in a given time,
response time is minimized, easy to communicate and generally it satisfies the end-user’s
requirement.
2.3.4 Operational feasibility
The proposed system OES is operationally feasible because it is simple to access and all
operations will be performed easily.
2.3.5 Schedule feasibility
The proposed system OES will be developed totally and begin to give services according to the time
given. Therefore, it is feasible in the schedule.
Online examination system final year project by 4th year computer science students Page 18
2.3.6 Effort
Compared to the existing system the proposed system will provide a better working environment
in which there will be ease of work and the effort required will be comparatively less than the
existing system.
2.3.7 Labor
In the existing system the number of staff required for completing the work is more, while the
new system will require quite a less number of staff, for example by reducing the duplicators.
Online examination system final year project by 4th year computer science students Page 19
3. Chapter Three
3.1 System Design
3.1.1 System Model
3.1.1.1 Use Case Model
Essential use case for administrator
create
account
login
upload
schedule
logout
manage
account
upload
question
admin
Online examination system final year project by 4th year computer science students Page 20
Essential use case for system
authenticate
show
upload info_
generate
result
show exam
time
«system»
Online examination system final year project by 4th year computer science students Page 21
Essential use case for Instructor
create
account
login
see result
logout
manage
exam
manage
result
Instructor
Online examination system final year project by 4th year computer science students Page 22
Essential use case for student
create
account
login
see result
logout
take exam
student
Online examination system final year project by 4th year computer science students Page 23
System use case diagram
authenticate
show upload
info_
generate
result
show exam
time
«system»
create
account
login
upload
schedule
upload
question
manage
account
logout
admin
«use»
«use»
«use»
«use»
«use»
«use»
create
account
manage
exam
see result
manage
result
logout
Instructor
create
account
take exam
see result
logout
«use»
«use»
student
Online examination system final year project by 4th year computer science students Page 24
Use case description 1
Use case name Login
Use case
identifier 01
Actors Administrators, instructors and students
Description Allows users of the system to login.
Pre condition The users (instructors, students, administrators) must have user account.
Basic course of
action A
1. User’s wishes to login.
2. The system displays the Login page that asks the user to enter user
name and pass word.
3. The user submits their user name and password to login to the
system.
4. The user of the system clicks Login button.
5. The login controller checks the user name and pass word from the
data base
6. The controller verifies user name and pass word.
7. The system displays access page for the respective user.
8. Use case end.
Post condition Users log in and use respective functions of the system.
Alternative
course of action
A
If the user do not enter the correct user name and password
A1: The system asks to enter the correct user name and password
A5: The system does not display access page for the respective user.
A6: use case end.
Online examination system final year project by 4th year computer science students Page 25
Use case description 2
Use case name Take exam
Use case
identifier 02
Actors Students
Description The students take exam if he/she is eligible
Pre condition
The students must have an account.
Basic course of
action A
1. The student wants to take exam.
2. The system asks student to enter his/her own user name and password
3. The student enter user name and pass word.
4. The system verifies user name and password.
5. If the student is eligible he/she able to proceed to select department,
year, course.
6. Then he/she enter to the uploaded exam.
7. They submit their answer until the time allowed is finished.
8. The system generates their result automatically if the exam is
multiple choices, true and false.
9. They able to see their result
10. They have to logout.
11. Use case end
Post condition The student takes exam.
Alternative
course of action
A
If the students do not enter the correct user name and password
A1: The system asks to enter the correct user name and password. [2]
A4: The students cannot proceed to select department, year, and course.
A10: Use case end
Online examination system final year project by 4th year computer science students Page 26
Use case description 3
Use case name Upload questions
Use case
identifier
03
Actors Administrator
Description The exam uploaded to the system
Pre condition The administrator should have to an account and the exam should be
approved by the exam committee.
Basic course of
action A
1. The administrator wants to upload exam.
2. The system asks to enter user name and password.
3. The administrator enters user name and password.
4. The system verifies user name and password.
5. If he/she is eligible he/she able to proceed to select department, year,
course.
6. Then the administrator clicks on the upload button.
7. The system uploads the exam from the source destination.
8. The system generates a message you have succefuly upload the exam.
9. The instructor checks whether the exam is correctly uploaded or not
before exam starts
10. The administrator logout from the system.
11. Use case end.
Post condition The question uploaded and students take exam.
Alternative
course of action
A
If the administrator does not upload the exam
A7: The system does not generate a message you have succefuly uploaded
the exam.
A8: The instructor contact to the administrator to upload the exam
A10: use case ends
Online examination system final year project by 4th year computer science students Page 27
Use case description 4
Use case name Manage account
Use case
identifier
04
Actors Administrator
Description Description: Enables System Administrator to manage account (create,
change, delete) of the Users of the System.
Pre condition The users (instructors, students,) must be the member of the college and have
user account.
Basic course of
action A
1. The system asks to enter user name and password.
2. The administrator enters user name and password.
3. Users click on login button.
4. Checks the user name and pass word in the data base.
5. The login controller verifies user name and password.
6. Admin enters valid user name and pass word proceed to admin
page/homepage.
7. The home page displayed.
8. The administrator clicks Manage Account button on the Admin page.
9. The system displays the Manage Account page.
10. The administrator chooses the action (create, change, delete) to be
performed.
11. The system displays the data entry page for respective action.
12. The administrator enters the required information of users of the
system.
13. The system saves information of the Users.
14. Logout.
15. Use case end.
Post condition Account of the users altered (created, changed or deleted)
Online examination system final year project by 4th year computer science students Page 28
Alternative
course of action
A
If the administrator enters wrong user name and pass word.
A4: The administrator does not proceed to the admin page.[2]
A5: The administrator cannot click Manage Account button on the Admin
page.
A6: The system does not display the Manage Account page.
A7: The administrator does not choose the action (create, change, delete) to
be performed.
A8: The system does not display the data entry page for respective action.
A9: The administrator does not enter the required information of users of the
system.
A10: use case end.
Online examination system final year project by 4th year computer science students Page 29
Use case description 5
Use case name See result
Use case
identifier
05
Actors Students
Description Enables student to see their own results after they finished the exam
Pre condition The examination process must be takes place.
Basic course of
action A
1. The student wishes to see result.
2. The system asks to enter user name and password.
3. The student submits user name and password.
4. The student clicks login button.
5. The controller checks the user name and passes word from the data
base.
6. The login controller verifies user name and password.
7. Login controller response to the login page.
8. If the student is eligible home page is display.
9. The student clicks See Result button from home page.
10. Fetch the information from the data base.
11. The system displays the department, year and course code choose
page for student.
12. The student choose department, year and course that he wants to see
result.
13. The system displays the result page for student.
14. The student sees result for that exam.
15. Logout.
16. Use case end.
Post condition
The result is displayed to the respective user.
Alternative
course of action
A
If the student is not eligible
A7: The home page is not displayed
A8: The student do not See Result button from home page
A12: The system does not display the result page for student.
Online examination system final year project by 4th year computer science students Page 30
A13: The student cannot see result for that exam.
A15: Use case end.
Use case description 6
Use case name Create account
Use case
identifier
06
Actors Students,instructors, and administrator.
Description Users to have their account and use the system.
Pre condition The users must be members of the college.
Basic course of
action A
1. The user wants to have an account.
2. The system asks to sign up if users are new to the system
3. The user clicks sign up button.
4. The graphical user interface(GUI) entries dissplayed.
5. Users fill all the necessary data.
6. The user clicks on create account.
7. Saves the data in the data base.
8. Use case end
Post condition Users become the members of the system and use the system.
Alternative
course of action
A
If the user does not fill all the necessary data
A4: The graphical user interface(GUI) entries dissplayed.step[4]
A8:Use case end
Online examination system final year project by 4th year computer science students Page 31
3.1.1.2 Object and class diagram
3.1.1.2.1 Class diagram
Class diagram: shows the exsitance of class and their relation shipsin the logical view of the
system. It has class name, attribute and method.
Administrator
ID:2297
Fname:chalachew
Lname:gizachew
Sex:M
Age:23
manage_account()
upload_question()
upload_schedule()
create_account()
logout()
Student
ID:2399
Fname:mohammed
Lname:assen
Sex:M
Department:cs
Year:4th
Age:23
take_exam()
submit_answer()
see_result()
log_out()
create_account()
Instructor
ID:2248
Fname:agimasu
Lname:misganaw
Sex:M
Age:23
manage_exam()
manage_result()
see_result()
create_account()
loguot()
System
upload_info()
generate_result()
show_time()
authenticate()
1 *
1
1
1
1
1
1
*
*
1
« manage»
*
« manage»
« manage»
«use»
«use»
«use»
Online examination system final year project by 4th year computer science students Page 32
3.1.1.2.2 Object diagram
Object diagram: It contains the object and its data value
3.1.1.3 Dynamic Model(Sequence, Activity, state Chart Diagrams
3.1.1.3 .1 Squence diagram
Administrator
ID:2297
Fname:chalachew
Lname:gizachew
Sex:M
Age:23
Student
ID:2399
Fname:mohammed
Lname:assen
Sex:M
Department:cs
Year:4th
Age:23
Instructor
ID:2248
Fname:agimasu
Lname:misganaw
Sex:M
Age:23
System
1 *
1
1
1
1
1
1
*
*
1
«manage»
*
«manage»
«manage»
«use»
«use»
«use»
Online examination system final year project by 4th year computer science students Page 33
It shows the object participating in the iteraction by their life lines and the message they
exchange.s
Sequence diagram for login
login page:GUI :DBuser
2. asks user name and pass word
3. submit user name and pass word
4.click login button
5. check
6. varify and response
7.display home page
1. users want to login
Online examination system final year project by 4th year computer science students Page 34
Sequence diagram for take exam
<<system>>
student
2.ask user name and password
3. enter user name and password
5. select department, year and course
4. verify user name and
password
6. get uploaded exam
7. submit answer
8. generate result
9. see result
10. logout
1.the student wants to take exam
Online examination system final year project by 4th year computer science students Page 35
Sequence diagram for upload question
<<system>>
administrator
2. asks user name and password
3. enters user name and password
4. verify user name and
password
5. select department, year and course
6. clicks upload button
7.upload exam from
the source
8. generates a message you
have successfully upload
9. check exam is correctly uploaded
or not
1. the administrator wants to upload exam
instructor
10.logout
Online examination system final year project by 4th year computer science students Page 36
Sequence diagram for manage account
login page:GUI home page: :DB
7. proceed to home page
5. check user name and pass word
4. clicks login
2. asks user name and pass word
3. submit user name and pass word
6. verify
8. display home page
9. click on manage account
10. display manage account page
11. choose action(create, delete and change)
12. display data entry page
13. enters required information
14. saves
information
15. log out
1. users want to login and manage account
administrator
Online examination system final year project by 4th year computer science students Page 37
Sequence diagram for see result
3.1.1.3 .2 Activity diagram
Focus on flow of activity of internal process in object, It is also useful for analyzing a use case
by describing what action need to take place and when they should occur.
login page:GUI :DB home page
7. response
5.request user name and
password
4.click login
2. asks user name and password
3. submit user name and password
6. varify
8.enter to home page
9. click result button
11. display information
10. fetch information
12. choose information
13. see result
14.log out
1. student wants to see result
student
Online examination system final year project by 4th year computer science students Page 38
Activity diagram for login
enter user name
& password click login check
verify
display home
page
end
valid
Invalid
*
user
Online examination system final year project by 4th year computer science students Page 39
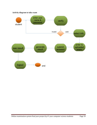
Activity diagram to take exam
enter user
name &
password
verify
submit
answers
select info_
generate
result
see result
enter to
uploaded
exam
logout
student
end
Invalid valid
Online examination system final year project by 4th year computer science students Page 40
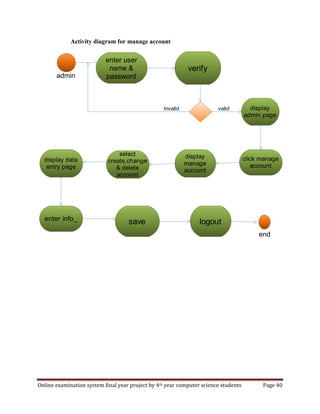
Activity diagram for manage account
logout
display
admin page
display data
entry page
select
create,change
& delete
account
display
manage
account
enter info_
click manage
account
save
enter user
name &
password
verify
Invalid valid
admin
end
Online examination system final year project by 4th year computer science students Page 41
3.1.1.3 .3 State chart diagram
3.2 Data dictionary
Login table
Attribute Data type Constraint
1. User name Varchar(30) Not null
2. password Varchar(30) Not null
3. User type Varchar(30) Not null
Create account table
Attribute Data type Constraint
1. Id Varchar(30) Primary key
2. Fname Varchar(30) Not null
3. Lname Varchar(30) Not null
4. Dep’t Varchar(30) Not null
5. sex Varchar(30) Not null
6. age int Not null
7. Year int Not null
Exam table
Attribute Data type Constraint
1. Course id Varchar(30) Primary key
2. Course name Varchar(30) Not null
Online examination system final year project by 4th year computer science students Page 42
Result table
Attribute Data type Constraint
1. Id Varchar(30) Primary key
2. Fname Varchar(30) Not null
3. Lname Varchar(30) Not null
4. Dep’t Varchar(30) Not null
5. sex Varchar(30) Not null
6. age Int Not null
7. year Int Not null
8. Semester Int Not null
9. Course Id Varchar(30) Primary key
10. Course name Varchar(30) Not null
11. Result Int Not null
12. Grade Character Not null
Online examination system final year project by 4th year computer science students Page 43
3.3 User interface: navigational paths and screen mock-ups
login
Home exam see
result
create
account
manage
account result
option
change
account
delete
account
Online examination system final year project by 4th year computer science students Page 44
4. Chapter Four
4.1 System Design
Design is view patterns seen in the analysis phase to be a pattern in a design phase. System
design is the process of defining the elements of a system such as the architecture, modules and
components, the different interfaces of those components and the data that goes through that
system. It is meant to satisfy specific needs and requirements of a business or organization
through the engineering of a coherent and well-running system.
4.1.1 Introduction
4.1.1.1. Overview of System Design
The system design of online examination contains different type of architecture, hardware and
soft ware mapping and data of the system that are exist.
4.1.1. 2. Design Goal
The purpose of system design is to create a technical solution that satisfies the functional
requirements for the system. At this point in the project lifecycle there should be a Functional
Specification, written primarily in business terminology, containing a complete description of the
operational needs of the various organizational entities that will use the new system.
Application design goals are established during the design phase of application development.
 Availability: To show the ability of an application to be present and ready for use.
 Manageability: To show the ability of an application to be administered.
 Performance: To show the measure of an application's operation under load.
 Reliability: To show the ability of an application to perform in a predictable manner.
 Secure: To show the ability of an application to protect its resources.
 Completeness: the system design must be contain all requirements that are faced.
Online examination system final year project by 4th year computer science students Page 45
4.2. System Decomposition with Services (Component Diagram)
4.3. Current Software architecture
The current system is paper based or every activity is done manually. The exam prepared by the
instructor and approved by exam committee.After the exam approved, it will be printed and the
duplicator then duplicates the exam paper with ordered number of copies.The instructor takes the
exam paper and gives to the assigned invigilator(s).The invigilator distributes exam paper to
students in the assigned exam room, and student does the exam and submits to invigilator. The
invigilators then gives the exam papers back to the instructor. The instructor then evaluates the
exam paper and shows the result to student.
GUI system
service.exe
Data
base.exe
Application
server
Browser.exe
Online examination system final year project by 4th year computer science students Page 46
4.4. Proposed Software Architecture
4.5. Hardware / Software mapping
client
Database
serverapplication
server
system
service.exe
Online examination system final year project by 4th year computer science students Page 47
4.6. Persistent Data managements
Online examination system final year project by 4th year computer science students Page 48
Lname Id
Fname
Age
Id
Lname
Sex
Year
semister
dep't
course Id
Course
name
sex
ageFname
LameId
Fname
sex
age
Instructorstudent
ExamAdminister
* 1
teach
upload
take
manage
manage
1
**
*
*1
Online examination system final year project by 4th year computer science students Page 49
4.7. Access control and Security
4.8. Global control flow
4.9. Boundary Condition
Reference
1. http://www.haramaya.edu.et/academics/college-of-computing-and-informatics/
2. http://www.slideshare.net/chalexsimon/online-examination-final-project?related=1
Online examination system final year project by 4th year computer science students Page 50

Finaldocumentation

  • 1.
    Online examination systemfinal year project by 4th year computer science students Page 1 1. Chapter one 1.1. Introduction The project allows college to create their own exam on online. It would enable the institutes to perform quiz, mid exam and final exam. And also the system does student grade, it asks faculty to create his/her set of questions. The department then uploads all questions online. Further the examination is associated with specific groups so that only associated students can appear in the computer lab to take the exam on time. The result of the response would be available to the faculty of the question set. Further the result would also be mailed to the student. This system offers the following: • Fully automated web based examination software • Students take the exam online • Automated test creation / randomized questions • Centralized administrator controls • All the features are customizable How the system works: The software maintains the details for each student as well as provided a facility for editing the student details if required. There is Password based access for Individual Answer Sheet, General Mark Lists. Authentication is provided Via Sessions and the password is stored in encrypted form in the database. The system aims at reducing costs associated with conducting exams over a period of time and achieving total automation of examination system- related tasks like generate grade and results, which leads to a very high degree of system efficiency. 1.1.1. Background The college was established in April 2008 by bringing together the three departments- Computer Science, Management Information and Information Studies that were established under the Faculty of Business and Economics. Soon after the establishment of the college, the curricula for the departments of Information Systems and Statistics were prepared and got approved by the university senate. Hearing the approval of the curriculum of the Bachelor of Science in Statistics, all the students who were already admitted to the Department of Applied Mathematics and Statistics under the then Faculty of Education requested the university management and transferred to the Department of Statistics that was newly established under CCI. The first batch of the B. Sc in Information Systems was, however, admitted in the next academic year. The college then opened further B. Sc programs in Information Technology and Software Engineering based on the need assessments made at national level. CCI shares all the values of the university in general and values participatory leadership as its core value in particular. That is why it has a student-staff discussion and prize award ceremony every semester. The staff and students discuss on strategic issues of the college on such ceremonies in the presence of university top management bodies and prizes are awarded for best performing students, department/school heads, academic and administrative staff of the college. Prizes are also awarded to one student best research project and one student software project each year.
  • 2.
    Online examination systemfinal year project by 4th year computer science students Page 2 College is running the following programs at UG and PG level: Undergraduate • Computer Science • Information Science • Information Systems • Information Technology • Management Information Systems (MIS) • Software Engineering • Statistics Postgraduate • Information Science (Regular and summer) Statistics (Regular and summer) with following specializations • Econometric Stream • Biometric Stream Postgraduate Curriculum under development • Information Technology • Computer Science 1.2. Review of related work (Literature Review) 1.3. Statement of the problem College of computing and informatics, as a higher education institute performs an examination process that instructors give the exam papers to students manually.We recognized that there are many problems in terms of examination giving process with required quality in the college. Generally, we have noticed the following problems: • There is a high cost to buy copy machines, printers, papers in hard copy, paints as well as payment for duplicators and invigilators. • High human resource wastage: the system decreases the number of employees for duplication purpose and reduce number of invigilator. • Wastage of time to print and to wait for copying in duplicate office.
  • 3.
    Online examination systemfinal year project by 4th year computer science students Page 3 • It is wastage of time for instructors while evaluating exam papers and giving result back: the proposed system evaluate the exam much faster than instractors. • Some pages of exam paper may be jumped or disorder of the questions by error while duplicating: this problem is faced or appear mostly due to the problem of the printer or duplicator. So, if the printer gets a problem it jumps or cuts some part of the question. • The answer sheet or result of students may be lost: since it is paper based the probability of the paper lost before and after evalution is high, because the paper may be mix with other class students and the paper will be tear apart. • There is high cheating: during the existing examination system students can show the answer to their classmate students from their answer sheet. They also cheat the teacher; during multiple choice exam if the students get ‘ X’ they change the answer C to E and E to B when the teacher returns their result. But the proposed system is done through computer and any kind of paper is not allowed on their hand so, they can not show the answer easly. These problems will be solved by Online Examination System (OES). The proposed system provides: Questions are uploaded online. The student enable take exam online. The system evaluates the exam, generate result and grade. 1.4. Objective 1.4.1. General Objective The general objective of our project is to develop and implement a web-based examination system for college of computing and informatics. 1.4.2. Specific objectives The specific objectives of an Online Examination System for the college of computing and informatics project area: • To make the system first analysis the problems that are faced in the college. • Then we specify requirement analysis and specification.
  • 4.
    Online examination systemfinal year project by 4th year computer science students Page 4 • The system to be functional to the user finaly we implement it. • To imlement the system we use PHP script language. • We use mysql database connectivity. After the system is implemented, the system has the following specific objectives: • To make the process time and cost effective and efficient. • Time minimizing • Cost (resource) minimizing • To enable students to use their time properly while taking the exam (timer will start automatically and show the student how much time is left). • To solve problems of students forgetting to write their name and ID on the exam paper. • To enable the students to get exam result from the system as soon as they finish the exam. • To provide an interface through which student can appear for examination online. • To enable instructor save their time while correcting an exam paper. • To increase security of the examination system through authentication. • The system makes the grade of the students after they accomplish their assessment out of 100%. • Large numbers of students are all being assessed equally. 1.5. Methodology 1.5.1. Data Collection Methodology We use the following method of data collection; such as: I . Interview We collect data by asking the head of some departments, teachers and students from the college of computing and informatics around the problems that are used for to do our project.
  • 5.
    Online examination systemfinal year project by 4th year computer science students Page 5 II. Observation This is another method of data collection we use to collect some data from direct observations what problems are faced around the college of computing and informatics. And also we see the website of the college to collect data, for example: background of the college. we tried to see how the examination process was involved in the college. 1.5.2. System Development Methodology To solve actual problems in the college of computing and informatics we must integrate with a development strategy. This strategy is often referred to a process model or a software development methodology. So our project follows the waterfall model. In a waterfall model, each phase must be completed fully before the next phase can begin. This type of model is basically used for the project, which is small and there are no uncertain requirements. At the end of each phase, a review takes place to determine if the project is on the right path and whether or not to continue or discard the project. In this model the testing starts only after the development is complete. In waterfall model phases do not overlap. Why we use the waterfall model:  This model is used only when the requirements are very well known, clear and fixed.  Product definition is stable.  Technology is understood.  There are no ambiguous requirements  Enough resources with required expertise are available free  The project is short. The steps of waterfall model are:  Requirement Definition  System and Software Design  Implementation  Integration and System Testing  Operation and Maintenance
  • 6.
    Online examination systemfinal year project by 4th year computer science students Page 6 Diagram of waterfall model: 1.5.3. System Development Tool We use the following system, development tools to do our project. • PHP to develop user interface prototypes (front end). • My SQL to make the back end (database part) • Edrawmax for UML Diagram • Microsoft Office 2007 for documentation writing • Personal computer (PC); 4 GB RAM, 450 GB hard disk. • Processor AMD E1-1200APU with Radeon (tm) HD graphics 1.40GHz. • Browsers (Mozilla Firefox, Google Chrome etc.)
  • 7.
    Online examination systemfinal year project by 4th year computer science students Page 7 1.6. Scope and Limitation 1.6.1. Scope The scopes of the project are: This project would be very useful for college of computing and informatics where regular evaluation of students’ is required. Online Examination System (OES) will be developed for college of computing and informatics. • The system handles all the operations, and generates reports as soon as the test is finished, that includes name, mark, time spent to solve the exam. • It can be used to solve many problems occurred in the college on examination giving process. • It can enable instructors to easily prepare exam papers and see the result of students. • It enables students to take exam properly and get a fair correction and result. This system will be used by the students, teachers and administrator of an autonomous institute keep details of the students related to their exams and generating reports as well as results. 1.6.2. Limitation The Limitations of the project are the following: • Only multiple choice, matching and true/false type of questions are automated, subjective questions are checked manually. • If the time is finished student cannot read the questions again and the answer is automatically submitted and the result is displayed with the correct answer. • It cannot work without internet access. • The user interface is only in English i.e. no other language option is available. • User can login only with his assigned username and password i.e. no guest facility is available. • Limited to HTTP/HTTPS.
  • 8.
    Online examination systemfinal year project by 4th year computer science students Page 8 1.7. Significance of the Project • To reduce unreadable hand writing problem • Reduced opportunity for cheating. • There is no cost for copy machines, printers and papers on examination preparation. • A problem that was occurring on exam paper correction is strictly avoided. • There is no time wasted by instructors as previously wasted on correcting and reducing. • There is no cost wastage for duplicators, invigilators and coordinators. • The college will be happy because there are no difficulties while preparing examination and scheduling, and also, delivered from wastage of money. • The instructors will be happy because their time is saved by the system. • The student gets satisfaction and freely working space from the system. • It saves time as it allows number of students to give the exam at a time and displays the results as the test gets over, so no need to wait for the result. It is automatically generated by the server.
  • 9.
    Online examination systemfinal year project by 4th year computer science students Page 9 1.8 Work break down ID Task Name Start Finish Duration Dec 2014 11/23 11/30 12/7 12/14 12/28 1/412/21 1 1.2w11/27/201411/20/2014 Chapter one (Introduction) 2 1.4w12/8/201411/28/2014 Chapter Two (System requirement and specification ) 3 2.6w12/25/201412/9/2014 Chapter Three (System modeling) 4 1.4w1/5/201512/26/2014 Chapter Four (System Design) 2. Chapter Two 2. 1 System Requirement and Specification This section gives the list of Functional and non-functional requirements which are applicable to the online examination system. 2.1. 1 Existing System The whole process of assigning exam and evaluating scores of students after the exam, in the college is done manually till date. Processing the exam paper, i.e. checking and distributing respective scores is used, and it is time consuming and loose of effort. The major practices of the examination process in the in the college are the following: The instructor prepares the exam and brings to the Exam Committee of the department. The Exam Committee then checks the exam and approved it. The approved exam will be printed and taken to the dean of college or institute for sign. Then the exam paper will be taken to duplicate office. The duplicator, then duplicates the exam paper with an ordered number of copies and
  • 10.
    Online examination systemfinal year project by 4th year computer science students Page 10 keeps there until 30 minutes left for exam time. The instructor takes the exam paper and gives to the assigned invigilator (s). The invigilator distributes exam paper to students in the assigned exam room, and the student does the exam and submits to the invigilator. The invigilators then gives the exam papers back to the instructor. The instructor then corrects the exam paper and shows the result of student. Sometimes the results of the students are lost due to this manual based working system and cannot see their results and grades after accomplishing their assessment. Parties who play in the existing system The major players in the existing examination system of the college are instructors, students, duplicators, exam committees and invigilators. Their duties are described as follows. Instructor: • Prepares exam for the student on the course he/she is giving. • Takes the exam paper to the Exam Committees. • Takes exam paper which is approved by the Exam Committee to the duplicate office. • Gives the exam paper from duplicate office to assigned invigilator(s). • Takes the worked exam paper from invigilator(s) and evaluate it. • Corrects students mark if there is a mistake during ovulation. • Finally, shows the result and grade to the student. Student: • Readies for exam. • Arrives at the class room assigned for that exam at the scheduled time and sit as invigilator ordered. • Writes his name and identity number (ID) on the exam paper.
  • 11.
    Online examination systemfinal year project by 4th year computer science students Page 11 • Read and write the answer in the space provided. • Finally, Returns the exam paper to the invigilator(s). Duplicator: • Duplicates the exam papers given by instructors. • Give the duplicated exam papers to respective instructors. Exam committees: • Check the exam prepared by respective instructors. • Then gives back to the respective instructor. 2.2. Proposed System 2.2.1. Overview The proposed system is consisting of a web server with a database facility. This server is configured with proper security measures. Clients (users) can connect through the internet with a web browser (example: Internet Explorer, Mozilla Firefox, etc.) to the server and take the exam. The Online Examination System (OES) automates each and every activity of the existing system and increases its throughput. It is created for taking an online examination that has the following features. • In comparison to the present system, the response time of the system is very less and it works very fast. • The result will be very precise and accurate and will be declared in very short span of time because calculations and evaluations are done by the system itself. • The proposed system is very secure since all user inter to the system by their user accounts. • The proposed system will reduce cost of the examination process. • It saves the instructors from time wasting while evaluating exam papers and they can get the results of their students from the systems.
  • 12.
    Online examination systemfinal year project by 4th year computer science students Page 12 • Generate grade of the students. • It can generate various reports when and where required. 2.2.2. Functional Requirement Functional requirements are nothing but the services provided by the system to its end users. The user requirement for this system is to make the system fast, flexible, less prone to error, reduce expenses and save the time. Using the online examination system with the following functional requirements are performed by each actor of the system. Functional Requirements for Administrator • The system administrator should be able to manage account of users, departments, courses and exams by logging into the system. • The system administrator should be able to upload the schedule of the exam. • Administrators load the questions into the database • Exams and questions can be edited, deleted, and re-used anytime • Upload the examination, and keep the contents secure until the examination starts. • The adminstrator able to login in to the system. Functional Requirements for Instructor • Instructors should be able to manage questions by logging in to the system by selecting an institute / college, department and courses. • The instructor should be able to manage the result of all students. • The instructor able to login in to the system.
  • 13.
    Online examination systemfinal year project by 4th year computer science students Page 13 Functional Requirements for Student • The student should be able to take the exam and submit answers to the system with his/her own user account and password. • The student able to login in to the system. • The student should be able to see his/her own result that displayed by system. • The student can create his/her account Functional Requirements for the system • The system generates student result and grade. • The system displays/generates exam time allowed. • The system can show the uploaded schedule, questions. • The system should be able to authenticate through the login its users (Administrator, , Instructor and Student) by checking their information. • The system should enable users to change their account. The system has an examination form that automatically generates the following things: Id Number, Name of Student, Semester, Subject Code, Subject Name etc. Student will have the facility to select the subject, where he or she will appear in the exam. 2.2.3. Non functional requirement 2.2.3.1 Usability The links are provided for each form. The user is facilitated to view and make entries on the forms. Validations are provided in each field to avoid inconsistent or invalid entry in the databases. Some forms consist Hyper Links, which provides further details. The reports, screen contains text boxes and drop down lists, so that reports can be produced. 2.2.3.2 Performance • The system is very fast since it is automated. • The software shall support use of multiple users at a time.
  • 14.
    Online examination systemfinal year project by 4th year computer science students Page 14 • It works very well with short response time, high throughput and high availability. 2.2.3.3 Error Handling • The system must have error handling. • The system should display an error message if the user input invalid information. 2.2.3.4 Security The security Section describes the need to control access to the data. This includes controlling who may view and alter application data. State the consequences of the following breaches of security in the subject application: • Erasure of contamination of application data. • Disclosure of exam secrets. • Disclosure of privileged information about individuals. • An authenticated user with predefined access right will only enter in the information related to the database. • Every user should use strong passwords, especially admin. • One student cannot see the result of another student. • HTTP must be secured by adding the security capabilities of SSL/TLS to standard HTTP communications. • Only eligible students are able to access a test. • The exam can be made available on specific dates. • The exam can be made available at specific times. • The number of times students' access tests can be set. • The login time per student is available. • Logoff time per student is available. • The system should be synchronized with the server time and should be capable of disable answer sheet automatically after a time out. 2.2.3.5 Availability System availability is the time when the application must be available for use. Required system availability is used in determining when maintenance may be performed. In this section state the house (including time zone) during which the application is to be available to users, For example, “The application must be available to users Monday through Friday between the hours of 2:30 a.m. and 4:30 p.m. If the application must be available to users in more than one time zone state the earliest start time and the latest stop time.
  • 15.
    Online examination systemfinal year project by 4th year computer science students Page 15 Include the times when usage is expected to be at its peak. These are times when system unavailability is less acceptable. • There is no delay in the availability of any information, whatever needed, can be captured very quickly and easily. • The server should be always on to be available. 2.2.3.6 Maintainability • Backups of database and other sensitive information are available for recovery if damage happens. 2.2.3.7 Recoverability Recoverability is the ability to restore function and data in the event of a failure. Answer the following questions in this section: • In the event the application is unavailable to users (down) because of a system failure, how soon after the failure is detected must function be restored? • In the event the database is corrupted, to what level of currency must it be restored? For example “The database must be capable of being restored to its condition on no more than one hour before the corruption occurred.” • If the process site (hardware, data, and on-site backup) is destroyed how soon must the application be able to be restored? • A second server should be used if one server failed 2.2.3.8 Accessibility • The system provides access right control for each of its users and every user can access the data which belong to them. 2.2.3.9 Accuracy • The Online Examination System provides the uses a quick response with very accurate information regarding the users, etc. Any details or system in an accurate manner, as and when required.
  • 16.
    Online examination systemfinal year project by 4th year computer science students Page 16 2.2.3.10 Response in time The system will let all the users (Administrator, Student, and Instructor) to access the needed information more quickly. That means the response time of the system is very low/shorts. 2.2.3.11 User-friendly The Online Examination System has a very user-friendly interface. Thus the users will feel happy since it is easy to work on it. The software provides accuracy along with a pleasant interface. To make the present manual system more interactive, speedy and user friendly. 2.3. Feasibility Study Feasibility focus on does the system useful to the business or the organization so, we proposed our perception of the system, in accordance with the problems of existing systems by making a full layout of the system on paper. We tallied the problems and needs by existing system and requirements. We were further updating in the layout on the basis of redefining the problems. In feasibility study phase, we had undergone through various steps, which are described as follows: 2.3.1 Economic feasibility The newly developed system will provide many benefits to the college, especially for the instructors and students. The newly being developed system will improve the examination speed, and saves resources. • There is no cost for copy machines, printers and papers on examination preparation. • A problem that was occurring on exam paper correction is strictly avoided. • There is no cost wastage for duplicators, invigilators and coordinators. • The college will be happy because there are no difficulties while preparing examination and scheduling, and also, delivered from wastage of money. • The student gets satisfaction and freely working space from the system. The cost required in the proposed system is comparatively less to the existing system. • The cost to buy server computer.
  • 17.
    Online examination systemfinal year project by 4th year computer science students Page 17 • The cost to buy client computers and network connection devices. • The cost paid for system designers and system analysts. • The cost of the software to be acquired to build and run the system. • The cost to train students and instructors how to use the system. • The cost to maintain computers if there is problem with computers. • Salary of the system administrator to be hired to administer and maintain the system. 2.3.2 Time • There is no time wasted by instructors as previously wasted on correcting and reducing. • The instructors will be happy because their time is saved by the system. • It saves Time as it allows a number of Departmental students to login and fill the exam form at a time and submit it. Also the time required to generate a report or for doing any other work will be comparatively very less than in the existing system. Record finding and updating will take less time than the existing system. 2.3.3 Technical feasibility The proposed system is technically feasible. Because it can generate output in a given time, response time is minimized, easy to communicate and generally it satisfies the end-user’s requirement. 2.3.4 Operational feasibility The proposed system OES is operationally feasible because it is simple to access and all operations will be performed easily. 2.3.5 Schedule feasibility The proposed system OES will be developed totally and begin to give services according to the time given. Therefore, it is feasible in the schedule.
  • 18.
    Online examination systemfinal year project by 4th year computer science students Page 18 2.3.6 Effort Compared to the existing system the proposed system will provide a better working environment in which there will be ease of work and the effort required will be comparatively less than the existing system. 2.3.7 Labor In the existing system the number of staff required for completing the work is more, while the new system will require quite a less number of staff, for example by reducing the duplicators.
  • 19.
    Online examination systemfinal year project by 4th year computer science students Page 19 3. Chapter Three 3.1 System Design 3.1.1 System Model 3.1.1.1 Use Case Model Essential use case for administrator create account login upload schedule logout manage account upload question admin
  • 20.
    Online examination systemfinal year project by 4th year computer science students Page 20 Essential use case for system authenticate show upload info_ generate result show exam time «system»
  • 21.
    Online examination systemfinal year project by 4th year computer science students Page 21 Essential use case for Instructor create account login see result logout manage exam manage result Instructor
  • 22.
    Online examination systemfinal year project by 4th year computer science students Page 22 Essential use case for student create account login see result logout take exam student
  • 23.
    Online examination systemfinal year project by 4th year computer science students Page 23 System use case diagram authenticate show upload info_ generate result show exam time «system» create account login upload schedule upload question manage account logout admin «use» «use» «use» «use» «use» «use» create account manage exam see result manage result logout Instructor create account take exam see result logout «use» «use» student
  • 24.
    Online examination systemfinal year project by 4th year computer science students Page 24 Use case description 1 Use case name Login Use case identifier 01 Actors Administrators, instructors and students Description Allows users of the system to login. Pre condition The users (instructors, students, administrators) must have user account. Basic course of action A 1. User’s wishes to login. 2. The system displays the Login page that asks the user to enter user name and pass word. 3. The user submits their user name and password to login to the system. 4. The user of the system clicks Login button. 5. The login controller checks the user name and pass word from the data base 6. The controller verifies user name and pass word. 7. The system displays access page for the respective user. 8. Use case end. Post condition Users log in and use respective functions of the system. Alternative course of action A If the user do not enter the correct user name and password A1: The system asks to enter the correct user name and password A5: The system does not display access page for the respective user. A6: use case end.
  • 25.
    Online examination systemfinal year project by 4th year computer science students Page 25 Use case description 2 Use case name Take exam Use case identifier 02 Actors Students Description The students take exam if he/she is eligible Pre condition The students must have an account. Basic course of action A 1. The student wants to take exam. 2. The system asks student to enter his/her own user name and password 3. The student enter user name and pass word. 4. The system verifies user name and password. 5. If the student is eligible he/she able to proceed to select department, year, course. 6. Then he/she enter to the uploaded exam. 7. They submit their answer until the time allowed is finished. 8. The system generates their result automatically if the exam is multiple choices, true and false. 9. They able to see their result 10. They have to logout. 11. Use case end Post condition The student takes exam. Alternative course of action A If the students do not enter the correct user name and password A1: The system asks to enter the correct user name and password. [2] A4: The students cannot proceed to select department, year, and course. A10: Use case end
  • 26.
    Online examination systemfinal year project by 4th year computer science students Page 26 Use case description 3 Use case name Upload questions Use case identifier 03 Actors Administrator Description The exam uploaded to the system Pre condition The administrator should have to an account and the exam should be approved by the exam committee. Basic course of action A 1. The administrator wants to upload exam. 2. The system asks to enter user name and password. 3. The administrator enters user name and password. 4. The system verifies user name and password. 5. If he/she is eligible he/she able to proceed to select department, year, course. 6. Then the administrator clicks on the upload button. 7. The system uploads the exam from the source destination. 8. The system generates a message you have succefuly upload the exam. 9. The instructor checks whether the exam is correctly uploaded or not before exam starts 10. The administrator logout from the system. 11. Use case end. Post condition The question uploaded and students take exam. Alternative course of action A If the administrator does not upload the exam A7: The system does not generate a message you have succefuly uploaded the exam. A8: The instructor contact to the administrator to upload the exam A10: use case ends
  • 27.
    Online examination systemfinal year project by 4th year computer science students Page 27 Use case description 4 Use case name Manage account Use case identifier 04 Actors Administrator Description Description: Enables System Administrator to manage account (create, change, delete) of the Users of the System. Pre condition The users (instructors, students,) must be the member of the college and have user account. Basic course of action A 1. The system asks to enter user name and password. 2. The administrator enters user name and password. 3. Users click on login button. 4. Checks the user name and pass word in the data base. 5. The login controller verifies user name and password. 6. Admin enters valid user name and pass word proceed to admin page/homepage. 7. The home page displayed. 8. The administrator clicks Manage Account button on the Admin page. 9. The system displays the Manage Account page. 10. The administrator chooses the action (create, change, delete) to be performed. 11. The system displays the data entry page for respective action. 12. The administrator enters the required information of users of the system. 13. The system saves information of the Users. 14. Logout. 15. Use case end. Post condition Account of the users altered (created, changed or deleted)
  • 28.
    Online examination systemfinal year project by 4th year computer science students Page 28 Alternative course of action A If the administrator enters wrong user name and pass word. A4: The administrator does not proceed to the admin page.[2] A5: The administrator cannot click Manage Account button on the Admin page. A6: The system does not display the Manage Account page. A7: The administrator does not choose the action (create, change, delete) to be performed. A8: The system does not display the data entry page for respective action. A9: The administrator does not enter the required information of users of the system. A10: use case end.
  • 29.
    Online examination systemfinal year project by 4th year computer science students Page 29 Use case description 5 Use case name See result Use case identifier 05 Actors Students Description Enables student to see their own results after they finished the exam Pre condition The examination process must be takes place. Basic course of action A 1. The student wishes to see result. 2. The system asks to enter user name and password. 3. The student submits user name and password. 4. The student clicks login button. 5. The controller checks the user name and passes word from the data base. 6. The login controller verifies user name and password. 7. Login controller response to the login page. 8. If the student is eligible home page is display. 9. The student clicks See Result button from home page. 10. Fetch the information from the data base. 11. The system displays the department, year and course code choose page for student. 12. The student choose department, year and course that he wants to see result. 13. The system displays the result page for student. 14. The student sees result for that exam. 15. Logout. 16. Use case end. Post condition The result is displayed to the respective user. Alternative course of action A If the student is not eligible A7: The home page is not displayed A8: The student do not See Result button from home page A12: The system does not display the result page for student.
  • 30.
    Online examination systemfinal year project by 4th year computer science students Page 30 A13: The student cannot see result for that exam. A15: Use case end. Use case description 6 Use case name Create account Use case identifier 06 Actors Students,instructors, and administrator. Description Users to have their account and use the system. Pre condition The users must be members of the college. Basic course of action A 1. The user wants to have an account. 2. The system asks to sign up if users are new to the system 3. The user clicks sign up button. 4. The graphical user interface(GUI) entries dissplayed. 5. Users fill all the necessary data. 6. The user clicks on create account. 7. Saves the data in the data base. 8. Use case end Post condition Users become the members of the system and use the system. Alternative course of action A If the user does not fill all the necessary data A4: The graphical user interface(GUI) entries dissplayed.step[4] A8:Use case end
  • 31.
    Online examination systemfinal year project by 4th year computer science students Page 31 3.1.1.2 Object and class diagram 3.1.1.2.1 Class diagram Class diagram: shows the exsitance of class and their relation shipsin the logical view of the system. It has class name, attribute and method. Administrator ID:2297 Fname:chalachew Lname:gizachew Sex:M Age:23 manage_account() upload_question() upload_schedule() create_account() logout() Student ID:2399 Fname:mohammed Lname:assen Sex:M Department:cs Year:4th Age:23 take_exam() submit_answer() see_result() log_out() create_account() Instructor ID:2248 Fname:agimasu Lname:misganaw Sex:M Age:23 manage_exam() manage_result() see_result() create_account() loguot() System upload_info() generate_result() show_time() authenticate() 1 * 1 1 1 1 1 1 * * 1 « manage» * « manage» « manage» «use» «use» «use»
  • 32.
    Online examination systemfinal year project by 4th year computer science students Page 32 3.1.1.2.2 Object diagram Object diagram: It contains the object and its data value 3.1.1.3 Dynamic Model(Sequence, Activity, state Chart Diagrams 3.1.1.3 .1 Squence diagram Administrator ID:2297 Fname:chalachew Lname:gizachew Sex:M Age:23 Student ID:2399 Fname:mohammed Lname:assen Sex:M Department:cs Year:4th Age:23 Instructor ID:2248 Fname:agimasu Lname:misganaw Sex:M Age:23 System 1 * 1 1 1 1 1 1 * * 1 «manage» * «manage» «manage» «use» «use» «use»
  • 33.
    Online examination systemfinal year project by 4th year computer science students Page 33 It shows the object participating in the iteraction by their life lines and the message they exchange.s Sequence diagram for login login page:GUI :DBuser 2. asks user name and pass word 3. submit user name and pass word 4.click login button 5. check 6. varify and response 7.display home page 1. users want to login
  • 34.
    Online examination systemfinal year project by 4th year computer science students Page 34 Sequence diagram for take exam <<system>> student 2.ask user name and password 3. enter user name and password 5. select department, year and course 4. verify user name and password 6. get uploaded exam 7. submit answer 8. generate result 9. see result 10. logout 1.the student wants to take exam
  • 35.
    Online examination systemfinal year project by 4th year computer science students Page 35 Sequence diagram for upload question <<system>> administrator 2. asks user name and password 3. enters user name and password 4. verify user name and password 5. select department, year and course 6. clicks upload button 7.upload exam from the source 8. generates a message you have successfully upload 9. check exam is correctly uploaded or not 1. the administrator wants to upload exam instructor 10.logout
  • 36.
    Online examination systemfinal year project by 4th year computer science students Page 36 Sequence diagram for manage account login page:GUI home page: :DB 7. proceed to home page 5. check user name and pass word 4. clicks login 2. asks user name and pass word 3. submit user name and pass word 6. verify 8. display home page 9. click on manage account 10. display manage account page 11. choose action(create, delete and change) 12. display data entry page 13. enters required information 14. saves information 15. log out 1. users want to login and manage account administrator
  • 37.
    Online examination systemfinal year project by 4th year computer science students Page 37 Sequence diagram for see result 3.1.1.3 .2 Activity diagram Focus on flow of activity of internal process in object, It is also useful for analyzing a use case by describing what action need to take place and when they should occur. login page:GUI :DB home page 7. response 5.request user name and password 4.click login 2. asks user name and password 3. submit user name and password 6. varify 8.enter to home page 9. click result button 11. display information 10. fetch information 12. choose information 13. see result 14.log out 1. student wants to see result student
  • 38.
    Online examination systemfinal year project by 4th year computer science students Page 38 Activity diagram for login enter user name & password click login check verify display home page end valid Invalid * user
  • 39.
    Online examination systemfinal year project by 4th year computer science students Page 39 Activity diagram to take exam enter user name & password verify submit answers select info_ generate result see result enter to uploaded exam logout student end Invalid valid
  • 40.
    Online examination systemfinal year project by 4th year computer science students Page 40 Activity diagram for manage account logout display admin page display data entry page select create,change & delete account display manage account enter info_ click manage account save enter user name & password verify Invalid valid admin end
  • 41.
    Online examination systemfinal year project by 4th year computer science students Page 41 3.1.1.3 .3 State chart diagram 3.2 Data dictionary Login table Attribute Data type Constraint 1. User name Varchar(30) Not null 2. password Varchar(30) Not null 3. User type Varchar(30) Not null Create account table Attribute Data type Constraint 1. Id Varchar(30) Primary key 2. Fname Varchar(30) Not null 3. Lname Varchar(30) Not null 4. Dep’t Varchar(30) Not null 5. sex Varchar(30) Not null 6. age int Not null 7. Year int Not null Exam table Attribute Data type Constraint 1. Course id Varchar(30) Primary key 2. Course name Varchar(30) Not null
  • 42.
    Online examination systemfinal year project by 4th year computer science students Page 42 Result table Attribute Data type Constraint 1. Id Varchar(30) Primary key 2. Fname Varchar(30) Not null 3. Lname Varchar(30) Not null 4. Dep’t Varchar(30) Not null 5. sex Varchar(30) Not null 6. age Int Not null 7. year Int Not null 8. Semester Int Not null 9. Course Id Varchar(30) Primary key 10. Course name Varchar(30) Not null 11. Result Int Not null 12. Grade Character Not null
  • 43.
    Online examination systemfinal year project by 4th year computer science students Page 43 3.3 User interface: navigational paths and screen mock-ups login Home exam see result create account manage account result option change account delete account
  • 44.
    Online examination systemfinal year project by 4th year computer science students Page 44 4. Chapter Four 4.1 System Design Design is view patterns seen in the analysis phase to be a pattern in a design phase. System design is the process of defining the elements of a system such as the architecture, modules and components, the different interfaces of those components and the data that goes through that system. It is meant to satisfy specific needs and requirements of a business or organization through the engineering of a coherent and well-running system. 4.1.1 Introduction 4.1.1.1. Overview of System Design The system design of online examination contains different type of architecture, hardware and soft ware mapping and data of the system that are exist. 4.1.1. 2. Design Goal The purpose of system design is to create a technical solution that satisfies the functional requirements for the system. At this point in the project lifecycle there should be a Functional Specification, written primarily in business terminology, containing a complete description of the operational needs of the various organizational entities that will use the new system. Application design goals are established during the design phase of application development.  Availability: To show the ability of an application to be present and ready for use.  Manageability: To show the ability of an application to be administered.  Performance: To show the measure of an application's operation under load.  Reliability: To show the ability of an application to perform in a predictable manner.  Secure: To show the ability of an application to protect its resources.  Completeness: the system design must be contain all requirements that are faced.
  • 45.
    Online examination systemfinal year project by 4th year computer science students Page 45 4.2. System Decomposition with Services (Component Diagram) 4.3. Current Software architecture The current system is paper based or every activity is done manually. The exam prepared by the instructor and approved by exam committee.After the exam approved, it will be printed and the duplicator then duplicates the exam paper with ordered number of copies.The instructor takes the exam paper and gives to the assigned invigilator(s).The invigilator distributes exam paper to students in the assigned exam room, and student does the exam and submits to invigilator. The invigilators then gives the exam papers back to the instructor. The instructor then evaluates the exam paper and shows the result to student. GUI system service.exe Data base.exe Application server Browser.exe
  • 46.
    Online examination systemfinal year project by 4th year computer science students Page 46 4.4. Proposed Software Architecture 4.5. Hardware / Software mapping client Database serverapplication server system service.exe
  • 47.
    Online examination systemfinal year project by 4th year computer science students Page 47 4.6. Persistent Data managements
  • 48.
    Online examination systemfinal year project by 4th year computer science students Page 48 Lname Id Fname Age Id Lname Sex Year semister dep't course Id Course name sex ageFname LameId Fname sex age Instructorstudent ExamAdminister * 1 teach upload take manage manage 1 ** * *1
  • 49.
    Online examination systemfinal year project by 4th year computer science students Page 49 4.7. Access control and Security 4.8. Global control flow 4.9. Boundary Condition Reference 1. http://www.haramaya.edu.et/academics/college-of-computing-and-informatics/ 2. http://www.slideshare.net/chalexsimon/online-examination-final-project?related=1
  • 50.
    Online examination systemfinal year project by 4th year computer science students Page 50