PATHOPHYSIOLOGY
Precipitating Factors:
 Hypertension                                                                       Predisposing Factors:
 Hyperlipidemia                                                                      Life style (sedentary)
 Diabetes Mellitus                           VASOCONSTRICTION                        Vices (Alcohol, smoke)
 Heart Diseases                                                                      Age
 Atherosclerosis                                                                     Diet
 Arteriosclerosis                                                                    Sex
 Thrombosis                                                                          Heredity
 Severe dehydration                          Blockage of the blood                   Self-medication
                                                   vessel
                         Embolism

                             Lack of oxygen &                               High blood pressure, smoking, heart
                                                             Ischemic       diseases, diabetes, narrowing of
                             nutrients supply                               arteries supplying the brain, high
                                                               Stroke       cholesterol and an unhealthy lifestyle.


Cerebral Ischemia                Hypoxia
                                                                            High blood pressure, smoking, and a
                                                             Subarachnoid
                                                                            family history of burst aneurysms.
                                                              Hemorrhage
- Cell death                  Altered cerebral
- Decreased                     metabolism                                  Severe dehydration, severe infection
  Oxygen level                                                              in the sinuses of the head and
                                                               Venous       medical or genetic conditions that
                                                               Stroke       increase a person’s tendency to form
                                                                            blood clots.
   Intracerebral                Decreased
   hemorrhage                cerebral perfusion
                                                            Large Artery    Hypertension, diabetes, smoking and
                                                              Strokes       high cholesterol levels.

                                  Local
       P                         Acidosis
       A                                                     Transient
       R                                                     Ischemic       Same with Ischemic stroke
                                                               Attack
       A                         Cytotoxic
       L                          Edema

       Y                                                    Small Artery    Hypertension, diabetes and
       S                        Aneurysm
                                                              Stroke        smoking.

       I                         Rupture
       S                                                                    Irregular heart beat (atrial fibrillation),
                                                               Embolic      a heart attack (myocardial infarction),
                                                               strokes      heart failure or a small hole in the
                                                                            heart called a PFO (Patent Foramen
                                                                            Ovale).



                              Brain tissue
                               Necrosis




                               DEATH                      Severe Cases
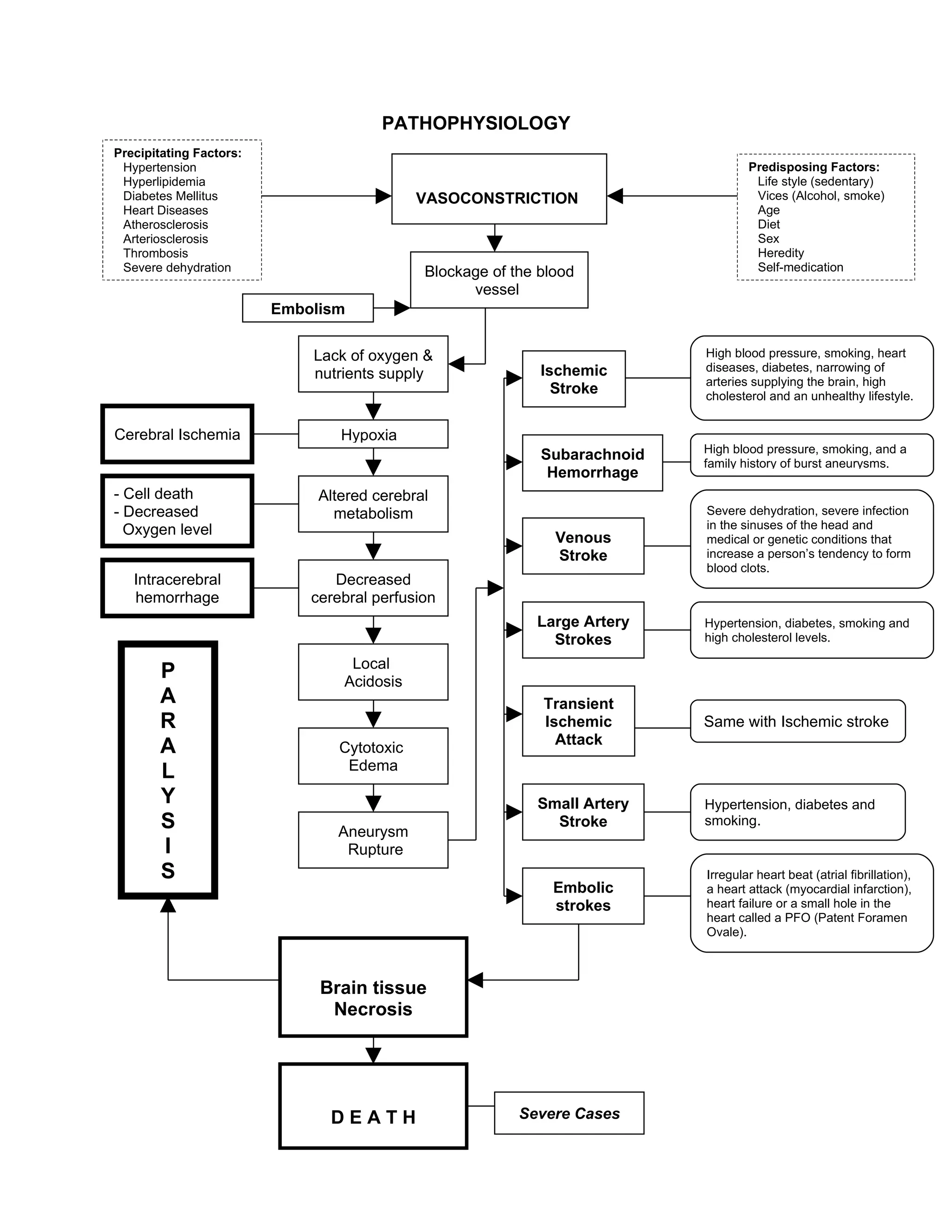
A stroke is caused by a blocked or bleeding artery in the brain. Most
strokes are due to blocked arteries that supply blood to the brain and are called
ischemic strokes. Strokes due to bursting of brain blood vessels are called
hemorrhagic strokes. Intracerebral hemorrhage is caused by bleeding into the
brain itself, while subarachnoid hemorrhage is due to bleeding around the base
of the brain. A TIA (transient ischemic attack) is caused by a temporary blockage
of blood flow to a blood vessel to the brain lasting less than 24 hours. Another,
rarer, form of stroke can occur when a vein (that drains blood out of the brain) is
blocked. This is called a venous stroke.


Ischemic Stroke
       This type of stroke is caused by blockage of a blood vessel (artery)
supplying the brain. Brain tissue that no longer receives its blood supply can die
within a few hours unless something is done to stop the damage. The blockage
of arteries can occur in large arteries in the neck or the base of the brain, or in
small arteries inside the brain itself. A blood clot can form in the brain or it can
form elsewhere and be carried to the brain by an artery and after having an
ischemic stroke and the majority of survivors have some long term disability.
There are many conditions that increase a person's risk of ischemic stroke.
These include high blood pressure, smoking, heart diseases, diabetes, narrowing
of   arteries   supplying   the   brain,   high   cholesterol   and   an   unhealthy
lifestyle. Treating these conditions can decrease stroke risk.

Intracerebral Hemorrhage
       This type of stroke is caused by the bleeding of a blood vessel within the
brain. As a result of the bleeding a blood clot forms in the brain, which puts
pressure on the brain and damages it. Although intracerebral hemorrhage is less
common than ischemic stroke and it is more serious. The most common cause
of intracerebral hemorrhage is high blood pressure. Another cause, especially in
younger people with intracerebral hemorrhages, is abnormally formed blood
vessels in the brain (vascular malformations or aneurysms).
Subarachnoid Hemorrhage
      Subarachnoid hemorrhage results from the bleeding of an artery around
the base of the brain. It is the least common stroke type, accounting for about 5%
of all strokes. The most frequent cause of subarachnoid hemorrhage is bleeding
from an aneurysm. An aneurysm is a weakening and ballooning of a short portion
of an artery (similar to a bubble on the side of an old hose). The factors that can
increase a person’s risk of this type of stroke include high blood pressure,
smoking, and a family history of burst aneurysms.


TIA (Transient Ischemic Attack)
      A TIA is like a temporary ischemic stroke. An artery is temporarily blocked,
preventing blood from reaching a part of the brain. This lack of blood flow causes
that part of the brain to stop functioning. The symptoms of a TIA are the same as
symptoms of an ischemic stroke. In a TIA, the blood vessel opens up again,
before any permanent injury to the brain occurs and the patient recovers
completely. Most TIA symptoms last less than 30 minutes. People who suffer
TIA’s are at HIGH RISK OF STROKE soon thereafter. A TIA should lead to
immediate medical evaluation to determine its cause and a treatment plan to
prevent a stroke from following soon after.


Venous Stroke
      Venous stroke is caused by a blood clot blocking the veins that allow
blood to drain out of the brain. (All other strokes are caused by abnormalities of
arteries carrying blood to the brain). Venous stroke causes a “back pressure”
effect that leads to the stroke. These strokes can be either ischemic or
hemorrhagic. Some causes of venous stroke include severe dehydration, severe
infection in the sinuses of the head and medical or genetic conditions that
increase a person’s tendency to form blood clots.

Stoke pathophysiology-1228539935337551-8

  • 1.
    PATHOPHYSIOLOGY Precipitating Factors: Hypertension Predisposing Factors: Hyperlipidemia Life style (sedentary) Diabetes Mellitus VASOCONSTRICTION Vices (Alcohol, smoke) Heart Diseases Age Atherosclerosis Diet Arteriosclerosis Sex Thrombosis Heredity Severe dehydration Blockage of the blood Self-medication vessel Embolism Lack of oxygen & High blood pressure, smoking, heart Ischemic diseases, diabetes, narrowing of nutrients supply arteries supplying the brain, high Stroke cholesterol and an unhealthy lifestyle. Cerebral Ischemia Hypoxia High blood pressure, smoking, and a Subarachnoid family history of burst aneurysms. Hemorrhage - Cell death Altered cerebral - Decreased metabolism Severe dehydration, severe infection Oxygen level in the sinuses of the head and Venous medical or genetic conditions that Stroke increase a person’s tendency to form blood clots. Intracerebral Decreased hemorrhage cerebral perfusion Large Artery Hypertension, diabetes, smoking and Strokes high cholesterol levels. Local P Acidosis A Transient R Ischemic Same with Ischemic stroke Attack A Cytotoxic L Edema Y Small Artery Hypertension, diabetes and S Aneurysm Stroke smoking. I Rupture S Irregular heart beat (atrial fibrillation), Embolic a heart attack (myocardial infarction), strokes heart failure or a small hole in the heart called a PFO (Patent Foramen Ovale). Brain tissue Necrosis DEATH Severe Cases
  • 2.
    A stroke iscaused by a blocked or bleeding artery in the brain. Most strokes are due to blocked arteries that supply blood to the brain and are called ischemic strokes. Strokes due to bursting of brain blood vessels are called hemorrhagic strokes. Intracerebral hemorrhage is caused by bleeding into the brain itself, while subarachnoid hemorrhage is due to bleeding around the base of the brain. A TIA (transient ischemic attack) is caused by a temporary blockage of blood flow to a blood vessel to the brain lasting less than 24 hours. Another, rarer, form of stroke can occur when a vein (that drains blood out of the brain) is blocked. This is called a venous stroke. Ischemic Stroke This type of stroke is caused by blockage of a blood vessel (artery) supplying the brain. Brain tissue that no longer receives its blood supply can die within a few hours unless something is done to stop the damage. The blockage of arteries can occur in large arteries in the neck or the base of the brain, or in small arteries inside the brain itself. A blood clot can form in the brain or it can form elsewhere and be carried to the brain by an artery and after having an ischemic stroke and the majority of survivors have some long term disability. There are many conditions that increase a person's risk of ischemic stroke. These include high blood pressure, smoking, heart diseases, diabetes, narrowing of arteries supplying the brain, high cholesterol and an unhealthy lifestyle. Treating these conditions can decrease stroke risk. Intracerebral Hemorrhage This type of stroke is caused by the bleeding of a blood vessel within the brain. As a result of the bleeding a blood clot forms in the brain, which puts pressure on the brain and damages it. Although intracerebral hemorrhage is less common than ischemic stroke and it is more serious. The most common cause of intracerebral hemorrhage is high blood pressure. Another cause, especially in younger people with intracerebral hemorrhages, is abnormally formed blood vessels in the brain (vascular malformations or aneurysms).
  • 3.
    Subarachnoid Hemorrhage Subarachnoid hemorrhage results from the bleeding of an artery around the base of the brain. It is the least common stroke type, accounting for about 5% of all strokes. The most frequent cause of subarachnoid hemorrhage is bleeding from an aneurysm. An aneurysm is a weakening and ballooning of a short portion of an artery (similar to a bubble on the side of an old hose). The factors that can increase a person’s risk of this type of stroke include high blood pressure, smoking, and a family history of burst aneurysms. TIA (Transient Ischemic Attack) A TIA is like a temporary ischemic stroke. An artery is temporarily blocked, preventing blood from reaching a part of the brain. This lack of blood flow causes that part of the brain to stop functioning. The symptoms of a TIA are the same as symptoms of an ischemic stroke. In a TIA, the blood vessel opens up again, before any permanent injury to the brain occurs and the patient recovers completely. Most TIA symptoms last less than 30 minutes. People who suffer TIA’s are at HIGH RISK OF STROKE soon thereafter. A TIA should lead to immediate medical evaluation to determine its cause and a treatment plan to prevent a stroke from following soon after. Venous Stroke Venous stroke is caused by a blood clot blocking the veins that allow blood to drain out of the brain. (All other strokes are caused by abnormalities of arteries carrying blood to the brain). Venous stroke causes a “back pressure” effect that leads to the stroke. These strokes can be either ischemic or hemorrhagic. Some causes of venous stroke include severe dehydration, severe infection in the sinuses of the head and medical or genetic conditions that increase a person’s tendency to form blood clots.