1
雲端產業及巨量資料分析
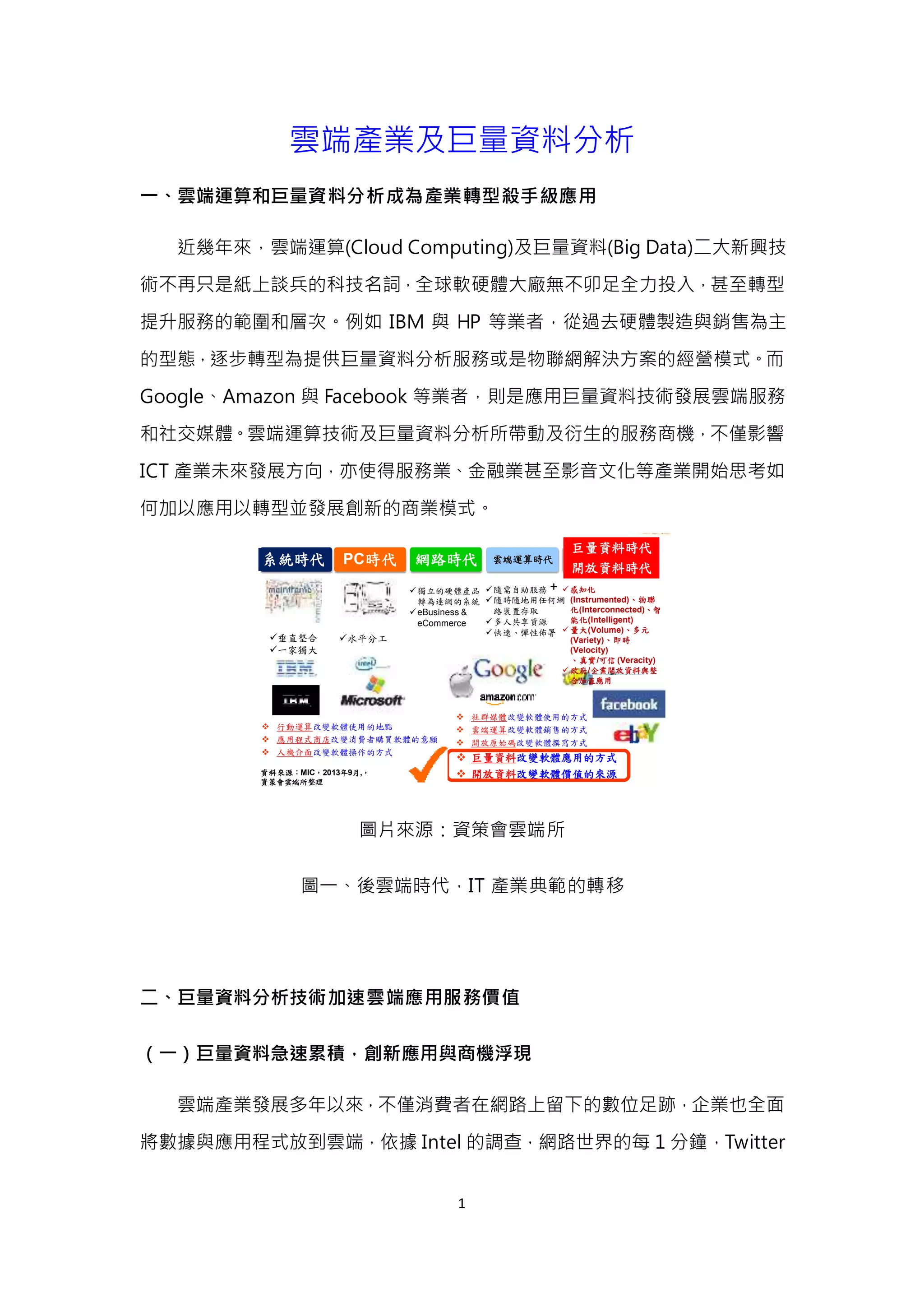
一、雲端運算和巨量資料分析成為產業轉型殺手級應用
近幾年來,雲端運算(Cloud Computing)及巨量資料(Big Data)二大新興技
術不再只是紙上談兵的科技名詞,全球軟硬體大廠無不卯足全力投入,甚至轉型
提升服務的範圍和層次。例如 IBM 與 HP 等業者,從過去硬體製造與銷售為主
的型態,逐步轉型為提供巨量資料分析服務或是物聯網解決方案的經營模式。而
Google、Amazon 與 Facebook 等業者,則是應用巨量資料技術發展雲端服務
和社交媒體。雲端運算技術及巨量資料分析所帶動及衍生的服務商機,不僅影響
ICT 產業未來發展方向,亦使得服務業、金融業甚至影音文化等產業開始思考如
何加以應用以轉型並發展創新的商業模式。
圖片來源:資策會雲端所
圖一、後雲端時代,IT 產業典範的轉移
二、巨量資料分析技術加速雲端應用服務價值
(一)巨量資料急速累積,創新應用與商機浮現
雲端產業發展多年以來,不僅消費者在網路上留下的數位足跡,企業也全面
將數據與應用程式放到雲端,依據 Intel 的調查,網路世界的每 1 分鐘,Twitter
資料來源:MIC,2013年9月,,
資策會雲端所整理
 行動運算改變軟體使用的地點
 應用程式商店改變消費者購買軟體的意願
 人機介面改變軟體操作的方式
 社群媒體改變軟體使用的方式
 雲端運算改變軟體銷售的方式
 開放原始碼改變軟體撰寫方式
 巨量資料改變軟體應用的方式
 開放資料改變軟體價值的來源
系統時代 PC時代 網路時代 雲端運算時代
巨量資料時代
開放資料時代
+
垂直整合
一家獨大
水平分工
獨立的硬體產品
轉為連網的系統
eBusiness &
eCommerce
隨需自助服務
隨時隨地用任何網
路裝置存取
多人共享資源
快速、彈性佈署
 感知化
(Instrumented)、物聯
化(Interconnected)、智
能化(Intelligent)
 量大(Volume)、多元
(Variety)、即時
(Velocity)
、真實/可信 (Veracity)
 政府/企業開放資料與整
合加值應用
2
增加 10 萬條新訊息、有 27.7 萬名用戶登入 Facebook、Youtube 用戶上傳的
影片長 30 小時,且未來的成長將更驚人。各行各業所產生的巨量資料快速地累
積,引爆巨量資料分析與應用的龐大商機。依照麥肯錫(McKinsey)調查顯示,
巨量資料分析每年將為美國個人行動商務服務帶來 1,000 億美元商機,至於消費
者端的商機更高達 6,000 億美元。現今社會每個人的時間有限,在面對資訊爆炸
的情況下,如何將巨量資料藉由各式分析工具或技術提供有意義的應用服務,將
是產業面臨的挑戰與商機。
(二)巨量資料分析應用,提升未來雲端創新服務的深度和精準度
巨量資料的應用,可透過各種不同策略模式來創造新價值,目前的發展仍以
商業應用為主,其中最廣為應用的有精準行銷、資料分析和雲基礎服務等。
1.精準行銷:經由累積大量的用戶瀏覽紀錄的資料庫進行分析,如影音產業、
零售業、內容業者或電子商務產業等,利用雲端分析工具,透過對消費者行為的
掌控,傳送適時、適地的有效資訊,達到精準行銷的目標。美國零售商 Target
就顧客的購買行為進行巨量資料分析,預測消費者的購買模式而提早將相關的
DM 寄送給消費者,行銷模式從提供消費者更多當期的產品訊息,轉為消費者行
為預測,因而打造許多新興行銷案例,成功帶動營收成長。
2.資料分析:讓使用者依據需求選擇條件和分析的變項過濾資料,來協助企
業分析消費者的特徵,如社群媒體資料分析商 Datasift,藉由雲端技術,針對消
費者在各大社群媒體如 Twitter、Facebook、youtube 上的數萬條訊息進行情
感語義分析,實際測量消費者對某個特定事件的行為與情緒,讓企業事先掌握潛
在的商機與威脅。
3.雲基礎服務:由伺服器、儲存設備加上網路設備結合雲端系統,發展整體
解決方案,利用資料中心提供雲端解決方案,國際間重量級大廠如亞馬遜和微軟
都有建置平台提供此類服務,如:Amazon Web Services(AWS)和 Windows
Azure。
3
圖二、發展雲端整體解決方案
三、雲端產業與巨量資料分析應用市場與各國發展趨勢
(一)巨量資料搭載雲端運算技術,促進多元創新應用服務蓬勃發展
隨著國際廠商的積極投入與各國政府的政策推動,雲端運算技術愈臻成熟,
企業對於雲端服務的採用亦越具規模;同時,伴隨著各式巨量資料的產生,透過
雲端運算技術處理與分析,帶動業者打造各式加值應用及創新服務。根據國際研
究暨顧問機構 Gartner 預測,2013 年全球雲端服務市場已達 341 億美元,預估
2014 年將可超過 400 億美元,2018 年更可突破 1,000 億美元。另外,根據市
場研究公司 IDC 統計,全球雲端運算市場主要應用依序為通訊與媒體、政府與
教育、製造、金融、流通、公共事業及醫療保健等七大領域。
(二)各國積極投入雲端運算與巨量資料分析的發展,協助產業升級轉型
各國政府從 2009 年起積極投入雲端運算政策規劃,期能透過雲端運算提升
政府效能並降低成本,進而協助產業升級轉型與應用服務發展,提升產業競爭力
並帶動內需與外銷市場成長。
歐盟:歐盟執委會(European Commission, EC)於 2010 年提出「雲端運算
的未來:2010 年後,歐盟雲端運算的機會」報告,內容指出歐盟將結合優勢電信
產業以擴大內需市場,透過提昇跨產業互通性,建構全球最大雲端市場,最終目
標在培養雲端服務諮詢能力進而外銷全球。並在 2013 年 11 月啟動「Cloud for
國外IDC Operator 我國IDC Operator
IDC Hardware
Provider
IDC Solution
Provider
Service
1
綠色材質雲 研發工具雲 物流/達交雲 ERP雲
整體解決方案輸出國際
2 國產化IDC Solution
……
硬體代工轉型白牌製造
3
4
Europe」計畫,旨在建立歐盟雲端運算信任度,定義公部門對雲端運算的需求
和案例,以促進公部門對雲端服務的採用,補助經費達 980 萬歐元,來自 12 個
國家共同參與,將以公部門與業界協同合作的方式來支援公部門雲端服務導入。
美國:美國聯邦政府於 2009 年針對各政府機關開設 Apps.Gov,提供商業、
生產力、社交媒體及 IaaS 等服務,期望能有效提升政府效率並降低資訊軟硬體
採購成本,Apps.Gov 具有政府支持的公信力,並以國際等級之服務水準協議
(SLA)設計其後台資料中心,可協助美國 SaaS 業者成長,並建立產業標準。
美國歐巴馬總統於 2012 年 3 月發表「巨量資料研究與發展倡議」(Big Data
Research and Development Initiative),宣布投資2億美元推動巨量資料研發,
旨在從複雜且龐大資料量中擷取有效資源進行分析與洞察,以解決國家最迫切之
問題。
日本:日本於 2009 年 5 月提出「數位日本創造計畫」(Digital Japan Creation
Project),規劃建立政府各機關共用的雲端運算基礎建設,以共享資源、提高運
作效率及避免重複投資;另外,建立完善資料中心的產業環境及提供優惠稅制,
以吸引外商投資,並透過技術及標準建立,與國際合作加速強化日本技術能量。
南韓:南韓於 2009 年提出「雲端運算活性化綜合計畫」,展開公務部門優
先引進、研擬民間雲端服務基盤、研發核心雲端技術、營造活絡雲端環境四大發
展領域,包含十大細部計畫與八項 SaaS 示範事業。其策略係優先由政府建構雲
端基礎建設,吸引國外廠商協助本地業者加強雲端系統建置經驗,協助具潛力業
者開發應用技術,從而催生相關應用技術外銷。
中國大陸:中國大陸於 2010 年發佈「關於做好雲計算服務創新發展試點示
範工作通知」,為正式啟動發展雲端服務之指標。地方政府第一批示範城市為北
京、上海、深圳、杭州及無錫,鎖定電子政務、城市管理、產業發展、中小企業
服務、電子商務、教育、軟體產業、智財權保護、科技服務委外等重點領域,現
階段雲端運算中心建置以沿海城市為主要發展區域。
5
圖三、大陸各地紛紛啟動雲計畫
四、我國發展雲端產業及巨量資料分析的挑戰與推動作法
(一) 我國過去偏重硬體研發,較缺乏消費者有感應用服務
國內 ICT 產業向來以製造代工見長,硬體開發能力傲視全球,但搭配的軟體
服務內容仍有提升的空間,當國際大廠積極布局高質化、高附加價值的雲端解決
方案,我國ICT產業則仍處在以硬體代工製造及銷售為主的階段,產品毛利率低,
相關的營運模式面臨轉型挑戰。此外,目前國內亟需塑造雲端服務實證典範,國
內資訊軟體及服務業者已逐漸重視並發展雲端運算服務,惟相關服務研發成果,
尚缺乏實證場域與輸出國際市場的機會。另外,在巨量資料分析發展方面,亦缺
乏巨量資料蒐集與分析的國產化軟體工具,以至於影響後續創新應用的服務設計,
難以發展有收益的新興商業模式。
(二)透過巨量資料分析與衍生應用,協助我國產業加速向雲端遷移
雲端運算產業為國內重點推廣的產業服務,長遠來看除了要吸引國際業者來
台投資,引進國際前瞻技術,並發展具備產業特色之行業別創新雲端應用,更期
能以不同面向的雲端典範應用,協助國內產業發展雲端解決方案,拓展國際市場
商機。因此未來將從使用者需求出發,結合巨量資料分析技術與國產化雲端解決
方案,協助國內各產業往國際發展,並且帶動整體生態系往雲端遷移,優化我國
產業結構。目前政府的推動策略與執行方法為:
1.以政府高度推動服務雲化商機:結合軟體服務共同供應及採購機制,挑選
地區 計畫項目
山東省 雲計算公共服
務平台
北京市 祥雲工程
武漢市 物聯網雲計算
中心
上海市 雲海計畫
重慶市 雲計畫實驗室
寧波市 星雲計畫
西安市 陝西省示範基
地
杭州市 西湖雲計算公
共服務平台
深圳市 國際實驗室
鯤雲計畫
天津市 翔雲服務平台
廣州市 天雲計畫
福建省 雲計畫研究院
海南
黑龍江
吉林
遼寧
河北
山東
福建
江西
安徽
湖北
湖南
廣東廣西
上海
河南
山西
內蒙古
陝西
寧夏
甘肅
青海
四川/重慶
貴州
雲南
西藏
新疆
江蘇
浙江
北京
資料來源:MIC,2012年10月
6
民眾有感的政府雲應用實證做為首要驗證場域(如環資、警政、交通雲等),以政
府雲服務商機帶動產業加速發展創新服務。
2.深化產業核心能力,發展國產化解決方案:發展雲端特色應用國產化軟硬
體解決方案,打造特色應用的典範標竿,並強化與公協會合作,整合資源協助產
業拓銷海外。
3.廣泛協助中小型企業及微型創業家全面雲化:協助軟體工具或服務平台雲
化,透過蒐集與分析巨量資料,衍生發展高附加價值的產品與服務,並協助建構
中小微型企業、青年創業家、素人創作者等創新創業的友善環境。
4.以雲端巨量資料分析,厚植服務業能耐:以使用者行為資料為核心,引導
產業導入 UI/UX,促進跨界整合,並透過雲端智慧商務帶動服務業轉型。
5.推動公私資料多元應用,創造產業新價值:以開放資料與巨量資料帶來新
的經濟成長潛力,創造新事業與服務、產生新產業供應鏈、增加資料人才就業。

雲端產業及巨量資料分析

  • 1.
    1 雲端產業及巨量資料分析 一、雲端運算和巨量資料分析成為產業轉型殺手級應用 近幾年來,雲端運算(Cloud Computing)及巨量資料(Big Data)二大新興技 術不再只是紙上談兵的科技名詞,全球軟硬體大廠無不卯足全力投入,甚至轉型 提升服務的範圍和層次。例如IBM 與 HP 等業者,從過去硬體製造與銷售為主 的型態,逐步轉型為提供巨量資料分析服務或是物聯網解決方案的經營模式。而 Google、Amazon 與 Facebook 等業者,則是應用巨量資料技術發展雲端服務 和社交媒體。雲端運算技術及巨量資料分析所帶動及衍生的服務商機,不僅影響 ICT 產業未來發展方向,亦使得服務業、金融業甚至影音文化等產業開始思考如 何加以應用以轉型並發展創新的商業模式。 圖片來源:資策會雲端所 圖一、後雲端時代,IT 產業典範的轉移 二、巨量資料分析技術加速雲端應用服務價值 (一)巨量資料急速累積,創新應用與商機浮現 雲端產業發展多年以來,不僅消費者在網路上留下的數位足跡,企業也全面 將數據與應用程式放到雲端,依據 Intel 的調查,網路世界的每 1 分鐘,Twitter 資料來源:MIC,2013年9月,, 資策會雲端所整理  行動運算改變軟體使用的地點  應用程式商店改變消費者購買軟體的意願  人機介面改變軟體操作的方式  社群媒體改變軟體使用的方式  雲端運算改變軟體銷售的方式  開放原始碼改變軟體撰寫方式  巨量資料改變軟體應用的方式  開放資料改變軟體價值的來源 系統時代 PC時代 網路時代 雲端運算時代 巨量資料時代 開放資料時代 + 垂直整合 一家獨大 水平分工 獨立的硬體產品 轉為連網的系統 eBusiness & eCommerce 隨需自助服務 隨時隨地用任何網 路裝置存取 多人共享資源 快速、彈性佈署  感知化 (Instrumented)、物聯 化(Interconnected)、智 能化(Intelligent)  量大(Volume)、多元 (Variety)、即時 (Velocity) 、真實/可信 (Veracity)  政府/企業開放資料與整 合加值應用
  • 2.
    2 增加 10 萬條新訊息、有27.7 萬名用戶登入 Facebook、Youtube 用戶上傳的 影片長 30 小時,且未來的成長將更驚人。各行各業所產生的巨量資料快速地累 積,引爆巨量資料分析與應用的龐大商機。依照麥肯錫(McKinsey)調查顯示, 巨量資料分析每年將為美國個人行動商務服務帶來 1,000 億美元商機,至於消費 者端的商機更高達 6,000 億美元。現今社會每個人的時間有限,在面對資訊爆炸 的情況下,如何將巨量資料藉由各式分析工具或技術提供有意義的應用服務,將 是產業面臨的挑戰與商機。 (二)巨量資料分析應用,提升未來雲端創新服務的深度和精準度 巨量資料的應用,可透過各種不同策略模式來創造新價值,目前的發展仍以 商業應用為主,其中最廣為應用的有精準行銷、資料分析和雲基礎服務等。 1.精準行銷:經由累積大量的用戶瀏覽紀錄的資料庫進行分析,如影音產業、 零售業、內容業者或電子商務產業等,利用雲端分析工具,透過對消費者行為的 掌控,傳送適時、適地的有效資訊,達到精準行銷的目標。美國零售商 Target 就顧客的購買行為進行巨量資料分析,預測消費者的購買模式而提早將相關的 DM 寄送給消費者,行銷模式從提供消費者更多當期的產品訊息,轉為消費者行 為預測,因而打造許多新興行銷案例,成功帶動營收成長。 2.資料分析:讓使用者依據需求選擇條件和分析的變項過濾資料,來協助企 業分析消費者的特徵,如社群媒體資料分析商 Datasift,藉由雲端技術,針對消 費者在各大社群媒體如 Twitter、Facebook、youtube 上的數萬條訊息進行情 感語義分析,實際測量消費者對某個特定事件的行為與情緒,讓企業事先掌握潛 在的商機與威脅。 3.雲基礎服務:由伺服器、儲存設備加上網路設備結合雲端系統,發展整體 解決方案,利用資料中心提供雲端解決方案,國際間重量級大廠如亞馬遜和微軟 都有建置平台提供此類服務,如:Amazon Web Services(AWS)和 Windows Azure。
  • 3.
    3 圖二、發展雲端整體解決方案 三、雲端產業與巨量資料分析應用市場與各國發展趨勢 (一)巨量資料搭載雲端運算技術,促進多元創新應用服務蓬勃發展 隨著國際廠商的積極投入與各國政府的政策推動,雲端運算技術愈臻成熟, 企業對於雲端服務的採用亦越具規模;同時,伴隨著各式巨量資料的產生,透過 雲端運算技術處理與分析,帶動業者打造各式加值應用及創新服務。根據國際研 究暨顧問機構 Gartner 預測,2013年全球雲端服務市場已達 341 億美元,預估 2014 年將可超過 400 億美元,2018 年更可突破 1,000 億美元。另外,根據市 場研究公司 IDC 統計,全球雲端運算市場主要應用依序為通訊與媒體、政府與 教育、製造、金融、流通、公共事業及醫療保健等七大領域。 (二)各國積極投入雲端運算與巨量資料分析的發展,協助產業升級轉型 各國政府從 2009 年起積極投入雲端運算政策規劃,期能透過雲端運算提升 政府效能並降低成本,進而協助產業升級轉型與應用服務發展,提升產業競爭力 並帶動內需與外銷市場成長。 歐盟:歐盟執委會(European Commission, EC)於 2010 年提出「雲端運算 的未來:2010 年後,歐盟雲端運算的機會」報告,內容指出歐盟將結合優勢電信 產業以擴大內需市場,透過提昇跨產業互通性,建構全球最大雲端市場,最終目 標在培養雲端服務諮詢能力進而外銷全球。並在 2013 年 11 月啟動「Cloud for 國外IDC Operator 我國IDC Operator IDC Hardware Provider IDC Solution Provider Service 1 綠色材質雲 研發工具雲 物流/達交雲 ERP雲 整體解決方案輸出國際 2 國產化IDC Solution …… 硬體代工轉型白牌製造 3
  • 4.
    4 Europe」計畫,旨在建立歐盟雲端運算信任度,定義公部門對雲端運算的需求 和案例,以促進公部門對雲端服務的採用,補助經費達 980 萬歐元,來自12 個 國家共同參與,將以公部門與業界協同合作的方式來支援公部門雲端服務導入。 美國:美國聯邦政府於 2009 年針對各政府機關開設 Apps.Gov,提供商業、 生產力、社交媒體及 IaaS 等服務,期望能有效提升政府效率並降低資訊軟硬體 採購成本,Apps.Gov 具有政府支持的公信力,並以國際等級之服務水準協議 (SLA)設計其後台資料中心,可協助美國 SaaS 業者成長,並建立產業標準。 美國歐巴馬總統於 2012 年 3 月發表「巨量資料研究與發展倡議」(Big Data Research and Development Initiative),宣布投資2億美元推動巨量資料研發, 旨在從複雜且龐大資料量中擷取有效資源進行分析與洞察,以解決國家最迫切之 問題。 日本:日本於 2009 年 5 月提出「數位日本創造計畫」(Digital Japan Creation Project),規劃建立政府各機關共用的雲端運算基礎建設,以共享資源、提高運 作效率及避免重複投資;另外,建立完善資料中心的產業環境及提供優惠稅制, 以吸引外商投資,並透過技術及標準建立,與國際合作加速強化日本技術能量。 南韓:南韓於 2009 年提出「雲端運算活性化綜合計畫」,展開公務部門優 先引進、研擬民間雲端服務基盤、研發核心雲端技術、營造活絡雲端環境四大發 展領域,包含十大細部計畫與八項 SaaS 示範事業。其策略係優先由政府建構雲 端基礎建設,吸引國外廠商協助本地業者加強雲端系統建置經驗,協助具潛力業 者開發應用技術,從而催生相關應用技術外銷。 中國大陸:中國大陸於 2010 年發佈「關於做好雲計算服務創新發展試點示 範工作通知」,為正式啟動發展雲端服務之指標。地方政府第一批示範城市為北 京、上海、深圳、杭州及無錫,鎖定電子政務、城市管理、產業發展、中小企業 服務、電子商務、教育、軟體產業、智財權保護、科技服務委外等重點領域,現 階段雲端運算中心建置以沿海城市為主要發展區域。
  • 5.
    5 圖三、大陸各地紛紛啟動雲計畫 四、我國發展雲端產業及巨量資料分析的挑戰與推動作法 (一) 我國過去偏重硬體研發,較缺乏消費者有感應用服務 國內 ICT產業向來以製造代工見長,硬體開發能力傲視全球,但搭配的軟體 服務內容仍有提升的空間,當國際大廠積極布局高質化、高附加價值的雲端解決 方案,我國ICT產業則仍處在以硬體代工製造及銷售為主的階段,產品毛利率低, 相關的營運模式面臨轉型挑戰。此外,目前國內亟需塑造雲端服務實證典範,國 內資訊軟體及服務業者已逐漸重視並發展雲端運算服務,惟相關服務研發成果, 尚缺乏實證場域與輸出國際市場的機會。另外,在巨量資料分析發展方面,亦缺 乏巨量資料蒐集與分析的國產化軟體工具,以至於影響後續創新應用的服務設計, 難以發展有收益的新興商業模式。 (二)透過巨量資料分析與衍生應用,協助我國產業加速向雲端遷移 雲端運算產業為國內重點推廣的產業服務,長遠來看除了要吸引國際業者來 台投資,引進國際前瞻技術,並發展具備產業特色之行業別創新雲端應用,更期 能以不同面向的雲端典範應用,協助國內產業發展雲端解決方案,拓展國際市場 商機。因此未來將從使用者需求出發,結合巨量資料分析技術與國產化雲端解決 方案,協助國內各產業往國際發展,並且帶動整體生態系往雲端遷移,優化我國 產業結構。目前政府的推動策略與執行方法為: 1.以政府高度推動服務雲化商機:結合軟體服務共同供應及採購機制,挑選 地區 計畫項目 山東省 雲計算公共服 務平台 北京市 祥雲工程 武漢市 物聯網雲計算 中心 上海市 雲海計畫 重慶市 雲計畫實驗室 寧波市 星雲計畫 西安市 陝西省示範基 地 杭州市 西湖雲計算公 共服務平台 深圳市 國際實驗室 鯤雲計畫 天津市 翔雲服務平台 廣州市 天雲計畫 福建省 雲計畫研究院 海南 黑龍江 吉林 遼寧 河北 山東 福建 江西 安徽 湖北 湖南 廣東廣西 上海 河南 山西 內蒙古 陝西 寧夏 甘肅 青海 四川/重慶 貴州 雲南 西藏 新疆 江蘇 浙江 北京 資料來源:MIC,2012年10月
  • 6.
    6 民眾有感的政府雲應用實證做為首要驗證場域(如環資、警政、交通雲等),以政 府雲服務商機帶動產業加速發展創新服務。 2.深化產業核心能力,發展國產化解決方案:發展雲端特色應用國產化軟硬 體解決方案,打造特色應用的典範標竿,並強化與公協會合作,整合資源協助產 業拓銷海外。 3.廣泛協助中小型企業及微型創業家全面雲化:協助軟體工具或服務平台雲 化,透過蒐集與分析巨量資料,衍生發展高附加價值的產品與服務,並協助建構 中小微型企業、青年創業家、素人創作者等創新創業的友善環境。 4.以雲端巨量資料分析,厚植服務業能耐:以使用者行為資料為核心,引導 產業導入 UI/UX,促進跨界整合,並透過雲端智慧商務帶動服務業轉型。 5.推動公私資料多元應用,創造產業新價值:以開放資料與巨量資料帶來新 的經濟成長潛力,創造新事業與服務、產生新產業供應鏈、增加資料人才就業。