Розв’язування рівнянь і нерівностей з модулями
План лекції
1. Рівняння, що містять змінну під знаком модуля
1.1. Метод розкриття модуля за визначенням при розв’язуванні рівнянь
1.2. Метод розкриття модуля за визначенням при розв’язуванні рівнянь
2. Нерівності з модулями
1. Рівняння, що містять змінну під знаком модуля
При розв’язуванні рівнянь, що містять змінну під знаком модуля,
найчастіше застосовують такі методи, як:
a) розкриття модуля за визначенням;
б) метод інтервалів.
За визначенням модуля:
Відзначимо такі властивості модуля, які нерідко використовуються на
практиці:
Для найпростіших рівнянь з модулем слід пам’ятати, що рівняння
рівносильне сукупності рівнянь якщо .
Якщо ж , то рівняння розв’язків не має.
1.1. Метод розкриття модуля за визначенням при розв’язуванні
рівнянь
Приклад 1. Розв’язати рівняння |3x-2|=4.
Розв’язання
Відповідь: {- 3
2
2}.
Приклад 2. Розв’язати рівняння |x+3|=-2.
Розв’язання
, оскільки з визначення модуля випливає,
що для будь-якого х з області визначення функції .
Відповідь: .
Приклад 3. Розв’язати рівняння .
Розв’язання
Розглянемо два випадки, коли вираз (х+1) під знаком модуля невід’ємний
і коли від’ємний. При
При Звідси, початкове рівняння еквівалентне
сукупності двох змішаних систем:
Перша система має розв’язок .
Друга система розв’язків не має, тому що
Відповідь:
Рівняння виду можна розв’язувати методом інтервалів,
який розглянутий нижче, однак для такого рівняння швидше за все
приводить до мети спосіб піднесення обох частин рівняння до квадрата,
враховуючи те, що .
Приклад 4. Розв’язати рівняння .
Розв’язання
Піднесемо обидві частини рівняння до
квадрата:
Відповідь: .
1.2. Метод інтервалів ( проміжків) при розв’язуванні рівнянь з
модулями
Даний метод полягає в тому, що:
1) вирази, які стоять під знаком модуля, прирівнюються до нуля;
2) отримані значення відкладаються на числовій прямій, яка при цьому
розбивається на інтервали (проміжки), в кожному з яких свій знак
підмодулевого виразу;
3) розв’язуються отримані рівняння в кожному з інтервалів.
На практиці метод інтервалів зазвичай застосовується тоді, коли рівняння
містить декілька модулів.
Розглянемо застосування методу інтервалів на прикладах.
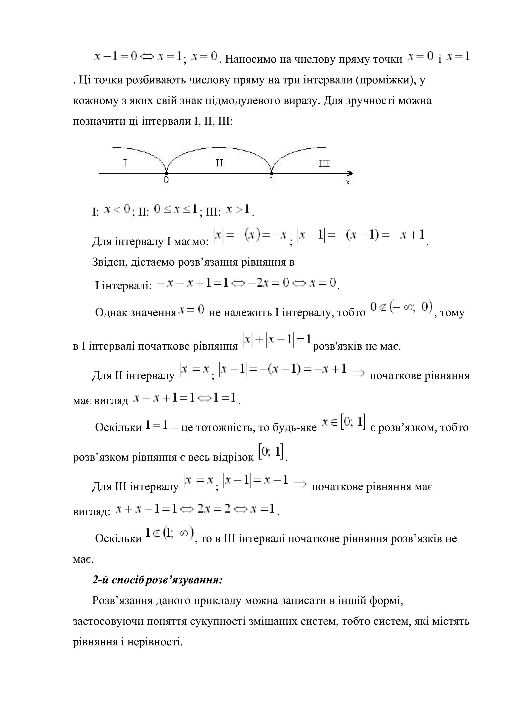
Приклад 5. Розв’язати рівняння .
Розв’язання
1-й спосіб розв’язування:
; . Наносимо на числову пряму точки і
. Ці точки розбивають числову пряму на три інтервали (проміжки), у
кожному з яких свій знак підмодулевого виразу. Для зручності можна
позначити ці інтервали І, ІІ, ІІІ:
І: ; ІІ: ; ІІІ: .
Для інтервалу І маємо: ; .
Звідси, дістаємо розв’язання рівняння в
І інтервалі: .
Однак значення не належить І інтервалу, тобто , тому
в І інтервалі початкове рівняння розв'язків не має.
Для ІІ інтервалу ; початкове рівняння
має вигляд .
Оскільки – це тотожність, то будь-яке є розв’язком, тобто
розв’язком рівняння є весь відрізок .
Для ІІІ інтервалу ; початкове рівняння має
вигляд: .
Оскільки , то в ІІІ інтервалі початкове рівняння розв’язків не
має.
2-й спосіб розв’язування:
Розв’язання даного прикладу можна записати в іншій формі,
застосовуючи поняття сукупності змішаних систем, тобто систем, які містять
рівняння і нерівності.
Так само, як і для 1-го способу, маємо три інтервали: І: ;
ІІ: ; ІІІ: . В залежності від того, у якому інтервалі ми шукаємо
розв’язок, початкове рівняння рівносильне сукупності таких змішаних
систем:
.
Перша і третя системи сукупності розв’язків не мають, а розв’язком
другої системи є проміжок .
Відповідь: .
Приклад 6. Розв’язати рівняння .
Розв’язання
Рівняння з трьома і більше модулями зручно розв’язувати лише методом
інтервалів.
;
;
.
Маємо чотири інтервали:
І: ;
ІІ: ;
ІІІ: ∈χ 





2;
3
2
ІV: .
У І інтервалі ,
,
.
Звідси, маємо
.
Оскільки 2
1
входить в інтервал






∞−
2
1
;
, то 2
1
=χ
є розв’язком
початкового рівняння.
У ІІ інтервалі ;
;
.
Тоді
.
Однак .
Для ІІІ інтервалу ;
;
.
Звідси маємо
.
Тому що 8
9
входить в інтервал 





2;
3
2
,
то 8
9
=χ є розв’язком початкового рівняння.
Для ІV інтервалу ;
;
.
Звідси
дістаємо
.
Однак значення ( )∞∉ ;2
10
13
.
Відповідь: .
Приклад 7. Розв’язати систему рівнянь
Розв’язання
В даному випадку областю допустимих значень для x і y є множина всіх
дійсних чисел.
Замінимо дану систему рівнянь еквівалентною сукупністю систем:
Як бачимо, три пари чисел, які отримали при розв’язанні даної системи,
виявились сторонніми.
Відповідь: .
2. Нерівності з модулями
Перший спосіб розв’язування нерівностей з модулем.
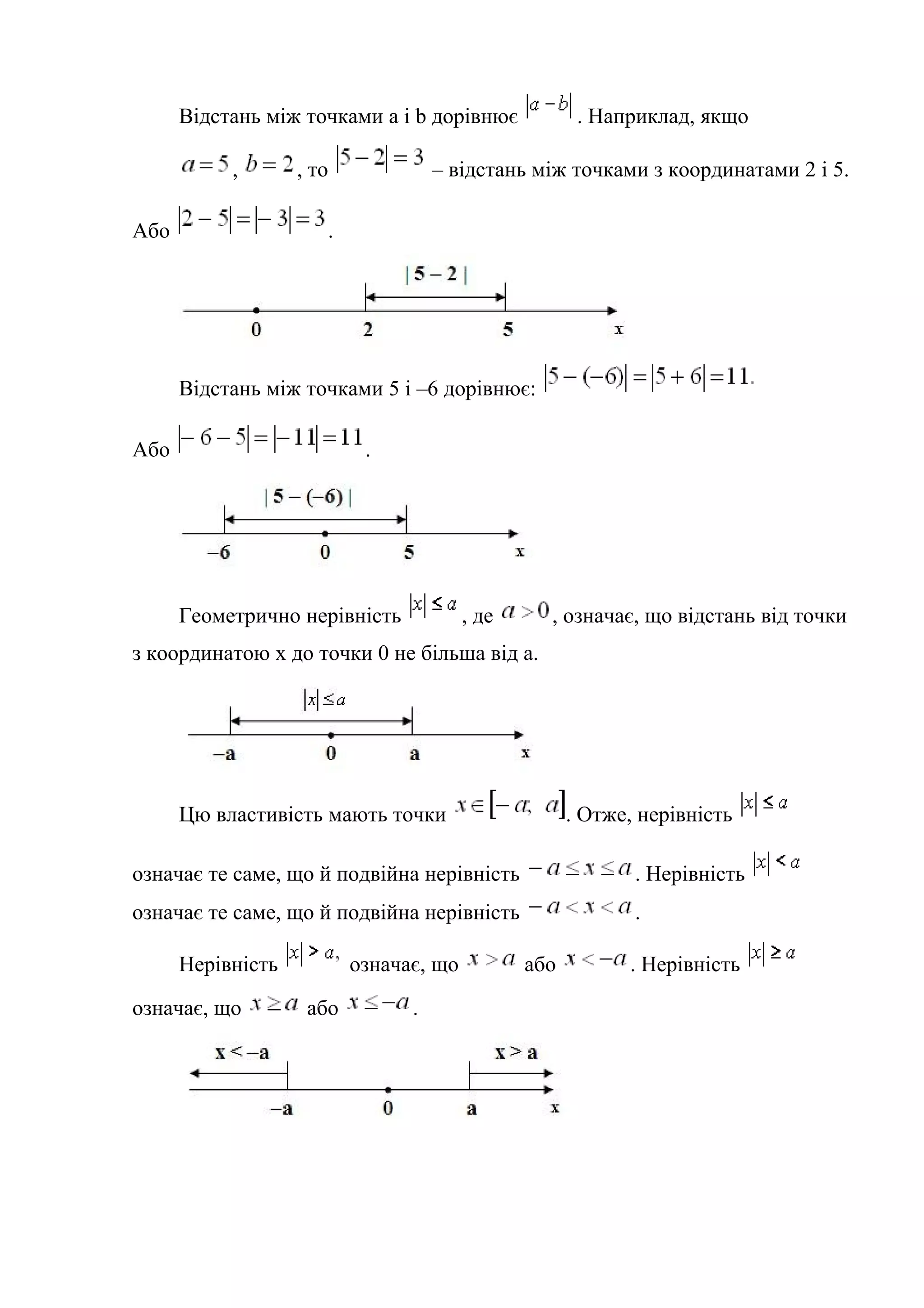
З означення модуля випливає, що для будь-якого числа а виконується
нерівність . Геометрично – відстань від початку відліку (точки 0) до
точки, координата якої є число а.
Відстань між точками а і b дорівнює . Наприклад, якщо
, , то – відстань між точками з координатами 2 і 5.
Або .
Відстань між точками 5 і –6 дорівнює:
Або .
Геометрично нерівність , де , означає, що відстань від точки
з координатою х до точки 0 не більша від а.
Цю властивість мають точки . Отже, нерівність
означає те саме, що й подвійна нерівність . Нерівність
означає те саме, що й подвійна нерівність .
Нерівність означає, що або . Нерівність
означає, що або .
Нерівності , де ,
розв’язуються аналогічно, бо можуть бути зведені до попередніх
заміною .
Другий спосіб розв’язування нерівностей з модулем.
При розв’язуванні нерівностей, що містять змінну під знаком модуля,
використовується визначення модуля функції:
Нерівність виду , якщо ,
якщо , то нерівність розв’язків не має.
Нерівність виду якщо ;
якщо , то розв’язком нерівності буде множина
припустимих значень функції ;
якщо , то розв’язком нерівності буде множина тих х,
для яких .
Для розв’язання нерівностей, які містять більше одного модуля,
застосовують метод інтервалів для модулів.
Приклад 8. Розв’язати нерівність
Розв’язання
Згідно з 1-им способом розв’язування нерівностей з модулем випливає,
що або , тобто
Відповідь: ( )∞∪





∞−∈ ;1
5
1
;χ .
Приклад 9. Розв’язати нерівність .
Розв’язання
Оскільки , то початкова нерівність розв’язків не має.
Відповідь: .
Приклад 10. Розв’язати нерівність .
Розв’язання
Дану нерівність можна замінити сукупністю двох систем нерівностей:
.
Відповідь: .
Приклад 11. Розв’язати нерівність
Розв’язання
Для розв’язування даної нерівності використаємо метод інтервалів для
модулів. Відзначимо на числовій прямій точки, в яких вирази, що
знаходяться під знаком модулів, перетворюються в нуль. Це точки
і . Вся числова пряма розбивається цими точками на три проміжки:
1) Розглянемо проміжок (інтервал) :
Підставивши в підмодулеві вирази замість змінної х довільне значення з
даного інтервалу, виявивши тим самим знак підмодулевого виразу,
отримаємо нерівність , .
Тоді
2) Розглянемо проміжок :
За тим самим принципом, що і на попередньому проміжку,
маємо Тоді
3) Розглянемо проміжок :
Маємо . Тоді
Об’єднаємо отримані розв’язки: .
Відповідь: .
Приклад12. Розв’язати нерівність .
Розв’язання
Розпишемо дану нерівність у вигляді сукупності двох систем:
.
Відповідь: .
Тренувальні вправи.
Розв’язати рівняння з модулями:
Рівень А
1. .
2. .
3. .
4. .
5. .
6. .
7. .
8. .
9. .
10. .
Рівень Б
1.
2.
3.
4.
5.
6.
7.
8.
9.
10.
Рівень В
1. .
2. .
3. .
Розв’язати системи з модулями
Рівень Б
1.
2.
3.
4.
Розв’язати нерівності, що містять знак модуля
Рівень Б
1.
2.
3.
4.
5.
6.
7.
8.
9.
10.
11.
12.
13.
14.
15.
16.
17.
18.
19.
20.
21.
22.
23.
24.
25.
26.
27.
28.
29.
30.
Рівень В
1.
2.
3.
4.
5.
6.
7.
8.
9.
10.
Інтернет ресурси:
http://posibnyky.vntu.edu.ua/muh_1/510.htm

Рівняння і нерівності з модулями

  • 1.
    Розв’язування рівнянь інерівностей з модулями План лекції 1. Рівняння, що містять змінну під знаком модуля 1.1. Метод розкриття модуля за визначенням при розв’язуванні рівнянь 1.2. Метод розкриття модуля за визначенням при розв’язуванні рівнянь 2. Нерівності з модулями 1. Рівняння, що містять змінну під знаком модуля При розв’язуванні рівнянь, що містять змінну під знаком модуля, найчастіше застосовують такі методи, як: a) розкриття модуля за визначенням; б) метод інтервалів. За визначенням модуля: Відзначимо такі властивості модуля, які нерідко використовуються на практиці: Для найпростіших рівнянь з модулем слід пам’ятати, що рівняння рівносильне сукупності рівнянь якщо . Якщо ж , то рівняння розв’язків не має. 1.1. Метод розкриття модуля за визначенням при розв’язуванні рівнянь Приклад 1. Розв’язати рівняння |3x-2|=4. Розв’язання
  • 2.
    Відповідь: {- 3 2 2}. Приклад2. Розв’язати рівняння |x+3|=-2. Розв’язання , оскільки з визначення модуля випливає, що для будь-якого х з області визначення функції . Відповідь: . Приклад 3. Розв’язати рівняння . Розв’язання Розглянемо два випадки, коли вираз (х+1) під знаком модуля невід’ємний і коли від’ємний. При При Звідси, початкове рівняння еквівалентне сукупності двох змішаних систем: Перша система має розв’язок . Друга система розв’язків не має, тому що Відповідь: Рівняння виду можна розв’язувати методом інтервалів, який розглянутий нижче, однак для такого рівняння швидше за все
  • 3.
    приводить до метиспосіб піднесення обох частин рівняння до квадрата, враховуючи те, що . Приклад 4. Розв’язати рівняння . Розв’язання Піднесемо обидві частини рівняння до квадрата: Відповідь: . 1.2. Метод інтервалів ( проміжків) при розв’язуванні рівнянь з модулями Даний метод полягає в тому, що: 1) вирази, які стоять під знаком модуля, прирівнюються до нуля; 2) отримані значення відкладаються на числовій прямій, яка при цьому розбивається на інтервали (проміжки), в кожному з яких свій знак підмодулевого виразу; 3) розв’язуються отримані рівняння в кожному з інтервалів. На практиці метод інтервалів зазвичай застосовується тоді, коли рівняння містить декілька модулів. Розглянемо застосування методу інтервалів на прикладах. Приклад 5. Розв’язати рівняння . Розв’язання 1-й спосіб розв’язування:
  • 4.
    ; . Наносимона числову пряму точки і . Ці точки розбивають числову пряму на три інтервали (проміжки), у кожному з яких свій знак підмодулевого виразу. Для зручності можна позначити ці інтервали І, ІІ, ІІІ: І: ; ІІ: ; ІІІ: . Для інтервалу І маємо: ; . Звідси, дістаємо розв’язання рівняння в І інтервалі: . Однак значення не належить І інтервалу, тобто , тому в І інтервалі початкове рівняння розв'язків не має. Для ІІ інтервалу ; початкове рівняння має вигляд . Оскільки – це тотожність, то будь-яке є розв’язком, тобто розв’язком рівняння є весь відрізок . Для ІІІ інтервалу ; початкове рівняння має вигляд: . Оскільки , то в ІІІ інтервалі початкове рівняння розв’язків не має. 2-й спосіб розв’язування: Розв’язання даного прикладу можна записати в іншій формі, застосовуючи поняття сукупності змішаних систем, тобто систем, які містять рівняння і нерівності.
  • 5.
    Так само, які для 1-го способу, маємо три інтервали: І: ; ІІ: ; ІІІ: . В залежності від того, у якому інтервалі ми шукаємо розв’язок, початкове рівняння рівносильне сукупності таких змішаних систем: . Перша і третя системи сукупності розв’язків не мають, а розв’язком другої системи є проміжок . Відповідь: . Приклад 6. Розв’язати рівняння . Розв’язання Рівняння з трьома і більше модулями зручно розв’язувати лише методом інтервалів. ; ; . Маємо чотири інтервали:
  • 6.
    І: ; ІІ: ; ІІІ:∈χ       2; 3 2 ІV: . У І інтервалі , , . Звідси, маємо . Оскільки 2 1 входить в інтервал       ∞− 2 1 ; , то 2 1 =χ є розв’язком початкового рівняння. У ІІ інтервалі ; ; . Тоді . Однак .
  • 7.
    Для ІІІ інтервалу; ; . Звідси маємо . Тому що 8 9 входить в інтервал       2; 3 2 , то 8 9 =χ є розв’язком початкового рівняння. Для ІV інтервалу ; ; . Звідси дістаємо . Однак значення ( )∞∉ ;2 10 13 . Відповідь: . Приклад 7. Розв’язати систему рівнянь Розв’язання
  • 8.
    В даному випадкуобластю допустимих значень для x і y є множина всіх дійсних чисел. Замінимо дану систему рівнянь еквівалентною сукупністю систем: Як бачимо, три пари чисел, які отримали при розв’язанні даної системи, виявились сторонніми. Відповідь: . 2. Нерівності з модулями Перший спосіб розв’язування нерівностей з модулем. З означення модуля випливає, що для будь-якого числа а виконується нерівність . Геометрично – відстань від початку відліку (точки 0) до точки, координата якої є число а.
  • 9.
    Відстань між точкамиа і b дорівнює . Наприклад, якщо , , то – відстань між точками з координатами 2 і 5. Або . Відстань між точками 5 і –6 дорівнює: Або . Геометрично нерівність , де , означає, що відстань від точки з координатою х до точки 0 не більша від а. Цю властивість мають точки . Отже, нерівність означає те саме, що й подвійна нерівність . Нерівність означає те саме, що й подвійна нерівність . Нерівність означає, що або . Нерівність означає, що або .
  • 10.
    Нерівності , де, розв’язуються аналогічно, бо можуть бути зведені до попередніх заміною . Другий спосіб розв’язування нерівностей з модулем. При розв’язуванні нерівностей, що містять змінну під знаком модуля, використовується визначення модуля функції: Нерівність виду , якщо , якщо , то нерівність розв’язків не має. Нерівність виду якщо ; якщо , то розв’язком нерівності буде множина припустимих значень функції ; якщо , то розв’язком нерівності буде множина тих х, для яких . Для розв’язання нерівностей, які містять більше одного модуля, застосовують метод інтервалів для модулів. Приклад 8. Розв’язати нерівність Розв’язання Згідно з 1-им способом розв’язування нерівностей з модулем випливає, що або , тобто
  • 11.
    Відповідь: ( )∞∪      ∞−∈;1 5 1 ;χ . Приклад 9. Розв’язати нерівність . Розв’язання Оскільки , то початкова нерівність розв’язків не має. Відповідь: . Приклад 10. Розв’язати нерівність . Розв’язання Дану нерівність можна замінити сукупністю двох систем нерівностей: . Відповідь: . Приклад 11. Розв’язати нерівність Розв’язання Для розв’язування даної нерівності використаємо метод інтервалів для модулів. Відзначимо на числовій прямій точки, в яких вирази, що знаходяться під знаком модулів, перетворюються в нуль. Це точки і . Вся числова пряма розбивається цими точками на три проміжки: 1) Розглянемо проміжок (інтервал) :
  • 12.
    Підставивши в підмодулевівирази замість змінної х довільне значення з даного інтервалу, виявивши тим самим знак підмодулевого виразу, отримаємо нерівність , . Тоді 2) Розглянемо проміжок : За тим самим принципом, що і на попередньому проміжку, маємо Тоді 3) Розглянемо проміжок : Маємо . Тоді Об’єднаємо отримані розв’язки: . Відповідь: . Приклад12. Розв’язати нерівність . Розв’язання Розпишемо дану нерівність у вигляді сукупності двох систем:
  • 14.
    . Відповідь: . Тренувальні вправи. Розв’язатирівняння з модулями: Рівень А 1. . 2. . 3. . 4. . 5. . 6. . 7. . 8. . 9. . 10. . Рівень Б 1. 2. 3. 4. 5. 6. 7.
  • 15.
    8. 9. 10. Рівень В 1. . 2.. 3. . Розв’язати системи з модулями Рівень Б 1. 2. 3. 4. Розв’язати нерівності, що містять знак модуля Рівень Б 1. 2. 3. 4. 5. 6.
  • 16.
  • 17.