Сетовое планирование
Подготовили:
Косикова Екатерина
Михалькевич Александр
Сетевое планирование
метод управления, основанный на использовании
математического аппарата теории графов, системного и
процессного подходов для отображения и алгоритмизации
комплексов взаимосвязанных работ, действий или
мероприятий для достижения поставленной цели.
Данный метод используется для управления сложными
разветвленными комплексами работ, требующими участия
большого числа исполнителей при использовании
ограниченных ресурсов. Например:
Строительство
Наука:
Управление производством:
Сущность:
• заключается в достижении поставленной цели посредством
формирования взаимосвязанного комплекса работ и увязки
ресурсов, необходимых для их выполнения
При этом:
• процессы и процедуры планирования должны обеспечить
реализуемость проекта в заданные сроки, с минимальной
стоимостью, в пределах нормативных затрат и с
надлежащим качеством
Главной целью
• является сокращение до допустимого минимума
продолжительности и бюджета проекта
Задача
• состоит в том, чтобы графически, наглядно и системно
отобразить последовательность и взаимозависимость
работ, оптимизировать действия или мероприятия,
обеспечивающие своевременное и планомерное
достижение поставленной цели
Отличительной особенностью
• сетевой модели в сравнении с другими формами
представления проектов является четкое определение всех
временных взаимосвязей отдельных операций, работ
С помощью сетевой модели руководитель
проекта имеет возможность:
• системно и масштабно представлять весь ход комплекса
работ,
• управлять процессом их осуществления,
• маневрировать ресурсами.
• Для отображения и алгоритмизации тех или иных действий
или ситуаций используются сетевые модели, простейшие из
них – сетевые графики.
Вычисления по основной сети и критическому
пути способствуют:
• логической дисциплине при планировании, составлении календарных
планов и управлении проектами;
• лучшей классификации и детальному планированию проектов;
• обеспечивают стандартизацию документации и связи планов проекта,
календарных планов с временными и стоимостными характеристиками;
• выявляют наиболее критические элементы плана, концентрируя внимание
администратора на 10-20% наиболее узких мест календарного плана
проекта, а именно, на события и работы, принадлежащие критическому
пути;
• наглядно демонстрируют технические и процедурные изменения во всем
календарном плане.
Основные этапы сетевого
планирования и управления:
Этап 1. Составление перечня работ.
• Определяются операции,
составляющие проект и
необходимое время их
выполнения с учетом
выделенных ресурсов. Четко
показываются
взаимозависимости между
операциями в виде структурной
таблицы.
Этап 2. Построение сетевого графика.
• На основании перечня работ и их взаимной
обусловленности (этап 1) по определенным
правилам строится сетевая диаграмма
проекта (сетевой график).
Этап 3. Расчет временных параметров
сетевого графика
• Вычисляются временные параметры событий и работ,
рассчитывается длина критического пути, находятся
резервы времени событий и работ некритических путей.
Расчеты проводятся по одному из известных методов
сетевого планирования: метод критического пути, PERT.
Этап 4. Анализ сетевого графика.
• Если время завершения проекта, определенное в этапе 3,
удовлетворительно, то можно закончить планирование
проекта и приступить к его выполнению.
• Если же расчетное время выполнения проекта превышает
заданное или имеются какие-либо другие
неудовлетворительные расчеты, то переходят к
следующему этапу.
Этап 5. Оптимизация сетевого графика
• На данном этапе рассматриваются
возможности сокращения сроков
выполнения проекта. Определяется
стоимость ускоренного осуществления
проекта с использованием метода
обмена времени на стоимость.
• При успешных оптимизационных
расчетах приступают к выполнению
проекта. В противном случае проводят
корректировку первоначально
составленного перечня работ и сроков
их выполнения, перераспределение
ресурсов и т.п.
Этап 6. Руководство проектом (контроль проекта).
• Проект проверятся сопоставлением хода работ с
расписанием с одновременным обозначением требований к
рабочей силе и оборудованию и анализов влияния
запаздываний.
• В том случае, если в календарный план вносятся
существенные изменения, сетевой график соответственно
пересматривается и рассчитывается новое расписание.
Данный этап выполняется несколько раз в процессе работ
над проектом.
Методика расчетов. Пример
• Сетевой график позволяет по заданным значениям длительностей
работ найти критические работы проекта и его критический путь.
• Критической называется такая работа, для которой задержка ее
начала приведет к задержке срока окончания проекта в целом. Такие
работы не имеют запаса времени. Некритические работы имеют
некоторый запас времени, и в пределах этого запаса их начало может
быть задержано.
• Критический путь – это путь от начальной к конечной вершине
сетевого графика, проходящий только через критические работы.
Суммарная длительность работ критического пути определяет
минимальное время реализации проекта.
Нахождение критического пути сводится к нахождению
критических работ и выполняется в два этапа.
• Вычисление раннего времени начала каждой работы
проекта. Эта величина показывает время, раньше которого
работа не может быть начата.
• Вычисление позднего времени начала каждой работы
проекта. Эта величина показывает время, позже которого
работа не может быть начата без увеличения
продолжительности всего проекта.
• Критические работы имеют одинаковое значение раннего и
позднего времени начала.
• Обозначим ti – время выполнения работы i,
• Tp(i) – раннее время начала работы i
• Tп(i)– позднее время начала работы I
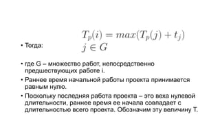
• Тогда:
• где G – множество работ, непосредственно
предшествующих работе i.
• Раннее время начальной работы проекта принимается
равным нулю.
• Поскольку последняя работа проекта – это веха нулевой
длительности, раннее время ее начала совпадает с
длительностью всего проекта. Обозначим эту величину T.
• Теперь T принимается за позднее время начала последней
работы, а для остальных работ позднее время начала
вычисляется по формуле:
• Здесь H – множество работ, непосредственно следующих за
работой i.
Схематичные вычисления
• раннего времени начала работы
• позднего времени начала работы
• Найдем критические работы и критический путь для проекта
"Разработка программного комплекса", сетевой график
которого был изображен на рисунке, а длительности работ
исчисляются днями и заданы в таблице.
Практический пример
• В качестве примера рассмотрим проект "Разработка
программного комплекса (системы базы банных) для
предприятия". Предположим, что проект состоит из работ,
характеристики которых приведены в таблице
Номер работы Название работы Длительность
1 Начало реализации проекта 0
2 Постановка задачи 10
3 Разработка интерфейса 5
4 Разработка модулей обработки
данных
7
5 Разработка структуры базы
данных
6
6 Заполнение базы данных 8
7 Отладка программного
комплекса
5
8 Тестирование и исправление
ошибок
10
9 Составление программной
документации
5
10 Завершение проекта 0
• Построим сетевой график для данного проекта. Вершины,
соответствующие обычным работам, будут обведены тонкой
линией, а толстой линией обведены вехи проекта.
• Сначала вычисляем раннее время начала каждой работы.
Вычисления начинаются от начальной и заканчиваются
конечной работой проекта.
• Результатом первого этапа помимо раннего времени начала
работ является общая длительность проекта T=39 дней.
• На следующем этапе вычисляем позднее время начала
работ. Вычисления начинаются в последней и
заканчиваются в первой работе проекта.
• Сводные результаты расчетов приведены в таблице. В ней
выделены жирным шрифтом и подчеркиваниемкритические
работы. Критический путь получается соединением
критических работ на сетевом графике. Он показан
пунктирными стрелками на рисунке.
Работа 1 2 3 4 5 6 7 8 9 10
Раннее
время
начала
0 0 10 16 10 16 24 29 29 39
Позднее
время
начала
0 0 12 17 10 16 24 29 34 39
Резерв
времени
0 0 2 1 0 0 0 0 5 0
• После вычисления величин Tp(i) и Tп(i) для каждой работы
вычисляется резерв времени R(i):
• R(i)=Tп(i)-Tp(i)
• Эта величина показывает, насколько можно задержать
начало работы i без увеличения длительности всего
проекта.
• Для критических работ резерв времени равен нулю.
• Для некритических работ резерв времени больше нуля, что
дает менеджеру возможность маневрировать временем их
начала и используемыми ими ресурсами.
• В приведенном примере проекте работы 3, 4 и 9 имеют
резерв времени, суммарно равный 8 дням
• При условии занятости над проектом 20 человек с окладом
1500 бел. рублей (75 рублей/раб. день) менеджер может
сэкономить до 12 000 рублей благодаря данному методу
Номер работы Название работы Длительность
1 Начало реализации проекта 0
2 Постановка задачи 10
3 Разработка интерфейса 5
4 Разработка модулей обработки
данных
7
5 Разработка структуры базы
данных
6
6 Заполнение базы данных 8
7 Отладка программного
комплекса
5
8 Тестирование и исправление
ошибок
10
9 Составление программной 5
Задание студентам:
• Изучите имеющуюся таблицу работ? Является ли
список работ оптимальным?
• Какие работы можно удалить (объединить)?
• Попробуете просчитать результат такого решения
используя сетевое планирование и имеющиеся
данные (экономию в днях можно представить в
денежных единицах зная дневной оклад
персонала)
Спасибо за внимание!

Методы сетевого планирвоания

  • 1.
  • 2.
    Сетевое планирование метод управления,основанный на использовании математического аппарата теории графов, системного и процессного подходов для отображения и алгоритмизации комплексов взаимосвязанных работ, действий или мероприятий для достижения поставленной цели.
  • 3.
    Данный метод используетсядля управления сложными разветвленными комплексами работ, требующими участия большого числа исполнителей при использовании ограниченных ресурсов. Например:
  • 4.
  • 5.
  • 6.
  • 7.
    Сущность: • заключается вдостижении поставленной цели посредством формирования взаимосвязанного комплекса работ и увязки ресурсов, необходимых для их выполнения
  • 8.
    При этом: • процессыи процедуры планирования должны обеспечить реализуемость проекта в заданные сроки, с минимальной стоимостью, в пределах нормативных затрат и с надлежащим качеством
  • 9.
    Главной целью • являетсясокращение до допустимого минимума продолжительности и бюджета проекта
  • 10.
    Задача • состоит втом, чтобы графически, наглядно и системно отобразить последовательность и взаимозависимость работ, оптимизировать действия или мероприятия, обеспечивающие своевременное и планомерное достижение поставленной цели
  • 11.
    Отличительной особенностью • сетевоймодели в сравнении с другими формами представления проектов является четкое определение всех временных взаимосвязей отдельных операций, работ
  • 12.
    С помощью сетевоймодели руководитель проекта имеет возможность: • системно и масштабно представлять весь ход комплекса работ, • управлять процессом их осуществления, • маневрировать ресурсами.
  • 13.
    • Для отображенияи алгоритмизации тех или иных действий или ситуаций используются сетевые модели, простейшие из них – сетевые графики.
  • 14.
    Вычисления по основнойсети и критическому пути способствуют: • логической дисциплине при планировании, составлении календарных планов и управлении проектами; • лучшей классификации и детальному планированию проектов; • обеспечивают стандартизацию документации и связи планов проекта, календарных планов с временными и стоимостными характеристиками; • выявляют наиболее критические элементы плана, концентрируя внимание администратора на 10-20% наиболее узких мест календарного плана проекта, а именно, на события и работы, принадлежащие критическому пути; • наглядно демонстрируют технические и процедурные изменения во всем календарном плане.
  • 15.
  • 16.
    Этап 1. Составлениеперечня работ. • Определяются операции, составляющие проект и необходимое время их выполнения с учетом выделенных ресурсов. Четко показываются взаимозависимости между операциями в виде структурной таблицы.
  • 17.
    Этап 2. Построениесетевого графика. • На основании перечня работ и их взаимной обусловленности (этап 1) по определенным правилам строится сетевая диаграмма проекта (сетевой график).
  • 18.
    Этап 3. Расчетвременных параметров сетевого графика • Вычисляются временные параметры событий и работ, рассчитывается длина критического пути, находятся резервы времени событий и работ некритических путей. Расчеты проводятся по одному из известных методов сетевого планирования: метод критического пути, PERT.
  • 19.
    Этап 4. Анализсетевого графика. • Если время завершения проекта, определенное в этапе 3, удовлетворительно, то можно закончить планирование проекта и приступить к его выполнению. • Если же расчетное время выполнения проекта превышает заданное или имеются какие-либо другие неудовлетворительные расчеты, то переходят к следующему этапу.
  • 20.
    Этап 5. Оптимизациясетевого графика • На данном этапе рассматриваются возможности сокращения сроков выполнения проекта. Определяется стоимость ускоренного осуществления проекта с использованием метода обмена времени на стоимость. • При успешных оптимизационных расчетах приступают к выполнению проекта. В противном случае проводят корректировку первоначально составленного перечня работ и сроков их выполнения, перераспределение ресурсов и т.п.
  • 21.
    Этап 6. Руководствопроектом (контроль проекта). • Проект проверятся сопоставлением хода работ с расписанием с одновременным обозначением требований к рабочей силе и оборудованию и анализов влияния запаздываний. • В том случае, если в календарный план вносятся существенные изменения, сетевой график соответственно пересматривается и рассчитывается новое расписание. Данный этап выполняется несколько раз в процессе работ над проектом.
  • 22.
  • 23.
    • Сетевой графикпозволяет по заданным значениям длительностей работ найти критические работы проекта и его критический путь. • Критической называется такая работа, для которой задержка ее начала приведет к задержке срока окончания проекта в целом. Такие работы не имеют запаса времени. Некритические работы имеют некоторый запас времени, и в пределах этого запаса их начало может быть задержано. • Критический путь – это путь от начальной к конечной вершине сетевого графика, проходящий только через критические работы. Суммарная длительность работ критического пути определяет минимальное время реализации проекта.
  • 24.
    Нахождение критического путисводится к нахождению критических работ и выполняется в два этапа. • Вычисление раннего времени начала каждой работы проекта. Эта величина показывает время, раньше которого работа не может быть начата. • Вычисление позднего времени начала каждой работы проекта. Эта величина показывает время, позже которого работа не может быть начата без увеличения продолжительности всего проекта.
  • 25.
    • Критические работыимеют одинаковое значение раннего и позднего времени начала. • Обозначим ti – время выполнения работы i, • Tp(i) – раннее время начала работы i • Tп(i)– позднее время начала работы I
  • 26.
    • Тогда: • гдеG – множество работ, непосредственно предшествующих работе i. • Раннее время начальной работы проекта принимается равным нулю. • Поскольку последняя работа проекта – это веха нулевой длительности, раннее время ее начала совпадает с длительностью всего проекта. Обозначим эту величину T.
  • 27.
    • Теперь Tпринимается за позднее время начала последней работы, а для остальных работ позднее время начала вычисляется по формуле: • Здесь H – множество работ, непосредственно следующих за работой i.
  • 28.
    Схематичные вычисления • раннеговремени начала работы • позднего времени начала работы
  • 29.
    • Найдем критическиеработы и критический путь для проекта "Разработка программного комплекса", сетевой график которого был изображен на рисунке, а длительности работ исчисляются днями и заданы в таблице.
  • 30.
  • 31.
    • В качествепримера рассмотрим проект "Разработка программного комплекса (системы базы банных) для предприятия". Предположим, что проект состоит из работ, характеристики которых приведены в таблице
  • 32.
    Номер работы Названиеработы Длительность 1 Начало реализации проекта 0 2 Постановка задачи 10 3 Разработка интерфейса 5 4 Разработка модулей обработки данных 7 5 Разработка структуры базы данных 6 6 Заполнение базы данных 8 7 Отладка программного комплекса 5 8 Тестирование и исправление ошибок 10 9 Составление программной документации 5 10 Завершение проекта 0
  • 33.
    • Построим сетевойграфик для данного проекта. Вершины, соответствующие обычным работам, будут обведены тонкой линией, а толстой линией обведены вехи проекта.
  • 34.
    • Сначала вычисляемраннее время начала каждой работы. Вычисления начинаются от начальной и заканчиваются конечной работой проекта. • Результатом первого этапа помимо раннего времени начала работ является общая длительность проекта T=39 дней.
  • 35.
    • На следующемэтапе вычисляем позднее время начала работ. Вычисления начинаются в последней и заканчиваются в первой работе проекта.
  • 36.
    • Сводные результатырасчетов приведены в таблице. В ней выделены жирным шрифтом и подчеркиваниемкритические работы. Критический путь получается соединением критических работ на сетевом графике. Он показан пунктирными стрелками на рисунке. Работа 1 2 3 4 5 6 7 8 9 10 Раннее время начала 0 0 10 16 10 16 24 29 29 39 Позднее время начала 0 0 12 17 10 16 24 29 34 39 Резерв времени 0 0 2 1 0 0 0 0 5 0
  • 37.
    • После вычислениявеличин Tp(i) и Tп(i) для каждой работы вычисляется резерв времени R(i): • R(i)=Tп(i)-Tp(i) • Эта величина показывает, насколько можно задержать начало работы i без увеличения длительности всего проекта. • Для критических работ резерв времени равен нулю. • Для некритических работ резерв времени больше нуля, что дает менеджеру возможность маневрировать временем их начала и используемыми ими ресурсами.
  • 38.
    • В приведенномпримере проекте работы 3, 4 и 9 имеют резерв времени, суммарно равный 8 дням • При условии занятости над проектом 20 человек с окладом 1500 бел. рублей (75 рублей/раб. день) менеджер может сэкономить до 12 000 рублей благодаря данному методу Номер работы Название работы Длительность 1 Начало реализации проекта 0 2 Постановка задачи 10 3 Разработка интерфейса 5 4 Разработка модулей обработки данных 7 5 Разработка структуры базы данных 6 6 Заполнение базы данных 8 7 Отладка программного комплекса 5 8 Тестирование и исправление ошибок 10 9 Составление программной 5
  • 39.
    Задание студентам: • Изучитеимеющуюся таблицу работ? Является ли список работ оптимальным? • Какие работы можно удалить (объединить)? • Попробуете просчитать результат такого решения используя сетевое планирование и имеющиеся данные (экономию в днях можно представить в денежных единицах зная дневной оклад персонала)
  • 40.