第一章     計算機組織   003




            第一章                計算機組織

1.1   計算機簡史

   現代之電子計算機(數位電腦)所採用之信號為數位式信號。數位
電腦發展簡史,如表 1.1.1。

                     表 1.1.1   數位電腦發展史
  1944 年                       馬克一號(哈佛大學)
  1945 年                       ENIAC(賓州大學)
  1951 年                       UNIVAC-1
  1964 年                       IBM 360
  1970 年代                      Intel 80x86 系列


   而數位式電腦所使用之電子元件依序為:真空管、電晶體、積體電
路(IC)、大型積體電路(LSI),以及超大型積體電路(VLSI)。
   近年積體電路製程愈趨先進,其中之線路間距,由早年之微米(μm)
更演進至奈米(nm)等級,單一晶片中所能容納之邏輯閘數目亦大幅增
加。Intel 創始人之一 Gordon Moore 便提出所謂「摩爾定律」,即「IC 上
可容納之電晶體數目,約隔 18 個月便會增加一倍」之觀念。
   並且,電腦之用途日益廣泛,約可區分為:
一、超級電腦(super computer)
二、大型主機(mainframe)
三、迷你電腦(mini computer)、工作站(workstation)
四、微電腦(micro computer) 、NB 平板電腦、個人數位助理
                    :PC  、           (Personal
   Digital Assistant, PDA)
五、內嵌式電腦(embedded computer)
                         :手機、電視遊樂器、汽車控制系
   統、智慧型家電等。
004   電腦常識(含計算機大意)




        1.1.1   《計算機演進》


B      依據電子計算機的演進過程,下列順序何者正確?電晶體大
       型積體電路積體電路真空管
        1234           4132           4321           3421
                                                           【95 中油】
:計算機內部電路之演進,依序為:真空管→電晶體→積體電路(IC)
       →大型積體電路(LSI)→超大型積體電路(VLSI)。
                                  




C      電子計算機若以使用的電子元件來區分其演進過程,下列順序何
       者正確?a.積體電路 b.大型積體電路 c.電晶體 d.真空管
        d.a.b.c        d.c.b.a        d.c.a.b        a.d.c.b
                                                           【96 中油】
:同本範例。
                                  



        1.1.2   《計算機信號》


A      目前個人電腦內部所處理的信號為:
       數位             類比             混合             通用信號
                                                    【97 台電養成班】
C      以不連續的電流開或關的狀態來表示訊息稱之為:
       開關訊號           類比訊號           數位訊號           旗幟訊號
                                                           【95 身心】
:電腦內部皆以數位信號進行資料處理。
       數位訊號以「1」或「0」表示電路之「開」或「關」,沒有中間
第一章     計算機組織               005


         狀態。因此為「不連續」之電訊號。相對而言,類比訊號有「1」
         與「0」之中間數值,如:0.3、0.5、0.7、0.9 等,故類比訊號
         為「連續」之電訊號。
                                  



        1.1.3   《計算機元件》


D    電腦術語「IC」指的是:
       數位學習           資訊科技           客戶服務           積體電路
                                                          【100 中油】
C    新聞常出現的「奈米材料」或「奈米科技」等,其中「奈米」指
       的是:
       時間單位           速度單位           長度單位           重量單位
                                                          【100 中油】
C    積體電路製程中,所謂奈米製程,此「奈米」是指下列何者?
        103 公尺        106 公尺        109 公尺        1012 公尺
                                                      【96 中華電信】
: IC:Integrated Circuits,即「積體電路」。
      奈米:nanometer。
       1 奈米= 109 公尺。
                                  



        1.1.4   《計算機種類》


D    一般如 ABS 煞車系統、行動電話內之電腦晶片是屬於何種類型?
       小型電腦(small coputer)
       迷你電腦(mini computer)
       微型電腦(micro computer)
       嵌入式電腦(embedded computer)                       【96 中華電信】
006    電腦常識(含計算機大意)


B      個人數位助理(Personal digital assistant,PDA)是屬於哪一類電
        腦?
        大型電腦          微電腦            超級電腦           以上皆非
                                                           【94 身心】
: ABS 煞車系統為汽車內之嵌入式電腦系統,行動電話晶片為手
         機之嵌入式電腦系統。
         PDA 為可攜式之微電腦系統。大型電腦、超級電腦系統均甚為
         龐大,個人豈能攜帶?
                                  



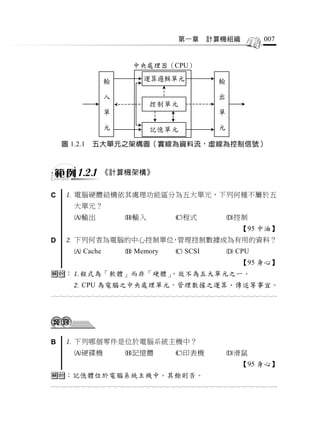
1.2     計算機的構成

1.2.1    計算機架構
      計算機(Computer)泛指現代電腦系統,特別指其硬體(Hardware)
部分。計算機的硬體架構可分為五大單元:
一、輸入單元(Input Unit)
二、輸出單元(Output Unit)
三、運算邏輯單元(Arithmetic Logic Unit)
四、控制單元(Control Unit)
五、記憶單元(Memory Unit)
      此五大單元間以匯流排(Bus)相互傳遞數位信號(Digital Signal)
以執行工作。五大單元之架構圖如圖 1.2.1。
第一章     計算機組織              007


                         中央處理器(CPU)
                 輸                                   輸
                             運算邏輯單元
                 入                                   出

                 單            控制單元                   單

                 元                                   元
                              記憶單元

    圖 1.2.1   五大單元之架構圖(實線為資料流,虛線為控制信號)



         1.2.1   《計算機架構》


C     電腦硬體結構依其處理功能區分為五大單元,下列何種不屬於五
       大單元?
       輸出             輸入             程式               控制
                                                            【95 中油】
D     下列何者為電腦的中心控制單位 管理控制數據成為有用的資料?
                     ,
        Cache          Memory         SCSI             CPU
                                                            【95 身心】
:程式為「軟體」而非「硬體」,故不為五大單元之一。
        CPU 為電腦之中央處理單元,管理數據之運算、傳送等事宜。
                                  




B     下列哪個零件是位於電腦系統主機中?
       硬碟機            記憶體            印表機              滑鼠
                                                            【95 身心】
:記憶體位於電腦系統主機中。其餘則否。
                                  
第二章   資料結構          081




             第二章           資料結構

2.1    陣列(Array)

  陣列為一有序串列(Ordered List)
                       ,在記憶體中,一陣列的位址空間
為連續的。陣列中資料性質相同,且每個資料伴有一「註標(index) ,
                                 」
可指示該資料之位置。
  常見的串列除陣列外,另有鏈結串列(Linked List)。區別如下:

一、陣列
  常用者有一維(One Dimension)或二維(Two Dimension)陣列,
  在宣告變數時,可用 A (5) 或 B(5 , 4) 等方式,決定陣列的大小。
  當陣列的變數經宣告後,記憶體中則保留一段連續空間予該變數。
  例如:一維整數陣列 A (5) 在記憶體中儲存資料可為:
      變數   A (1)   A (2)   A (3)    A (4)   A (5)
      資料    49      64      81       36      25
  其中‘5’代表陣列之大小,有 A (1)~A (5) 5 個整數。
  二維陣列可仿此類推。

二、鏈結串列
  鏈結串列為一種資料結構(data structure)
                            ,其中之變數(又稱 record)
  含有不同欄(field),其中載有一資料或數指標。此變數稱為節點
  (node)。此資料結構相較於陣列具有較快插入或刪除資料之優點。
  常用者為:
  單向鏈結串列(Singly Linked List):
      各節點含一資料及一指標欄位,該指標指向下一個節點。
082    電腦常識(含計算機大意)



       指標起點     資料 指標
        head     49           64     81    36 NULL

      雙向鏈結串列(Doubly Linked List):
       各節點含一資料及二指標欄位,其中一指標指向下一個節點,而
       另一指標則指向前一節點。

       指標起點       指標 資料 指標
        head    NULL 49              64         81 NULL

      環狀單向鏈結串列(Circularly Linked List):
       節點之欄位與單向鏈結串列相同,但最後一節點之指標指向第一
       節點。
       指標起點     資料 指標
        head     49           64     81    36




        2.1.1   《陣列特性》


A      下列哪一種資料型態可處理一序列具有相同型態的資料?
       陣列            浮點數         結構      整數
                                                【98 身心】
D      有一數列,前 4 個值分別為 2,7,22,67;請推算出第 5 個值應
       為多少?
        199           200         201     202
                                           【97 台電養成班】
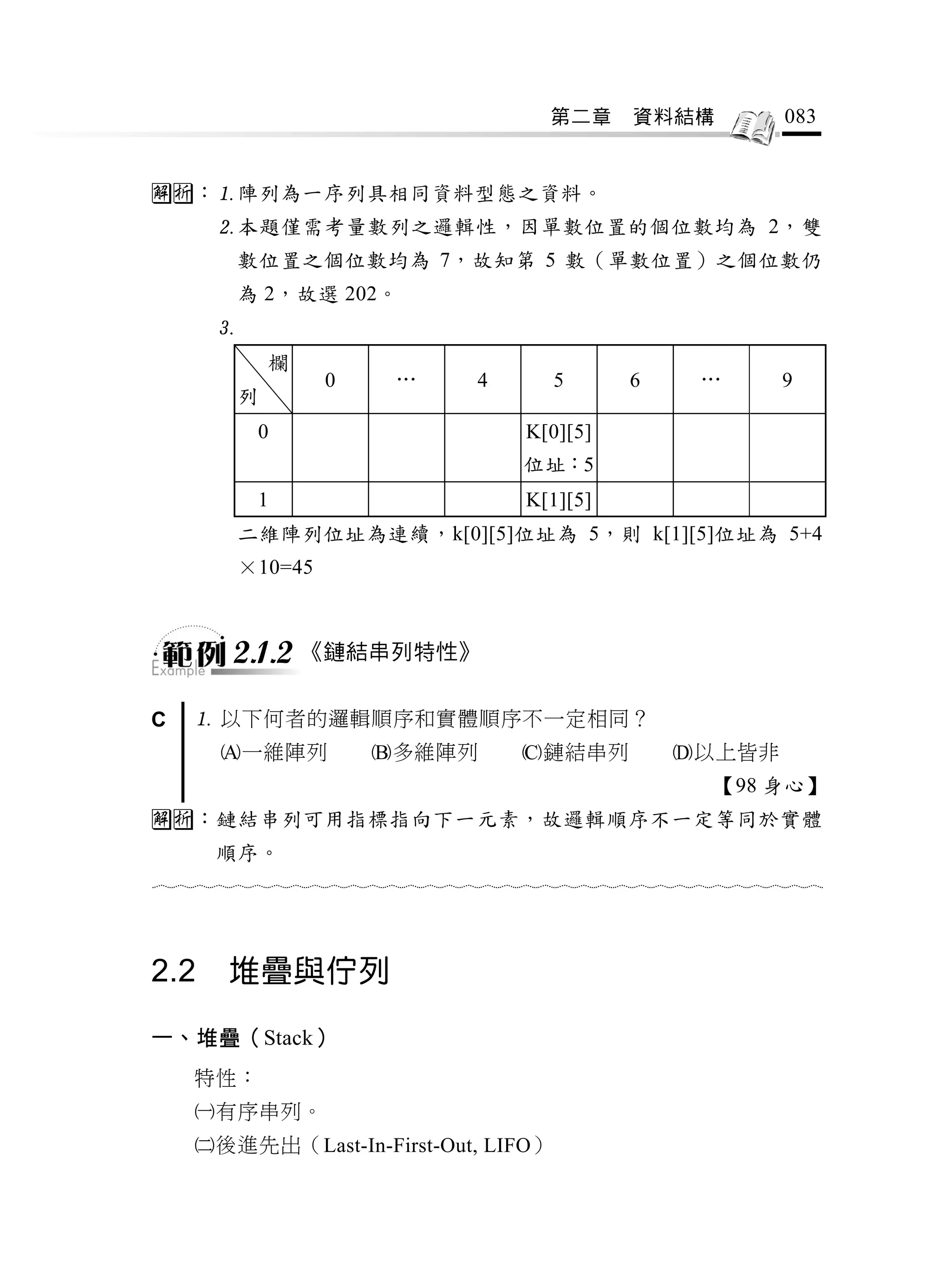
D      一個「以列為主要順序」(row major order)的二維整數陣列
       k[10][10],若一個整數占用 4 個位元組(byte),k[0][5]的位址是
       5,則 k[1][5]的位址是多少?
       9              15          25      45【98 國安】
第二章     資料結構             083


:陣列為一序列具相同資料型態之資料。
      本題僅需考量數列之邏輯性,因單數位置的個位數均為 2,雙
          數位置之個位數均為 7,故知第 5 數(單數位置)之個位數仍
          為 2,故選 202。
      
              欄
                   0     …        4       5       6       …       9
          列
           0                           K[0][5]
                                       位址:5
           1                           K[1][5]
          二維陣列位址為連續,k[0][5]位址為 5,則 k[1][5]位址為 5+4
          ×10=45



        2.1.2 《鏈結串列特性》

C    以下何者的邏輯順序和實體順序不一定相同?
       一維陣列           多維陣列           鏈結串列           以上皆非
                                                           【98 身心】
:鏈結串列可用指標指向下一元素,故邏輯順序不一定等同於實體
      順序。
                                  



2.2     堆疊與佇列

一、堆疊(Stack)
    特性:
    有序串列。
    後進先出(Last-In-First-Out, LIFO)
084    電腦常識(含計算機大意)


      常用指令:PUSH (X) 將資料 X 加入堆疊中。
                     POP 將一資料移出堆疊中。
      示意:




      PUSH (A)               PUSH (B)   B   top   POP
                 A     top              A               A   top

      故知資料 B 較 A 後進入堆疊,但執行 POP 指令時,B 卻較 A 先行
      移除,是謂「後進先出」。

二、佇列(Queue)
      特性:
      有序串列
      先進先出(First-In-First-Out, FIFO)
      常用指令:ADD (X) 將資料 X 加入佇列。
                     DELETE 將資料 X 自佇列中刪除。
      示意:
第二章     資料結構      085



     A      B     C


    front        rear

                  ADD (D)

     A      B     C      D


    front               rear

                  DELETE (A)

            B     C      D


         front          rear
    資料在佇列中的順序是 A→B→C→D,故移除資料時先將 A 移除,
    是謂「先進先出」。



         2.2.1 《堆疊及佇列特性》

D    以下資料結構何者為先進先出(FIFO)?
      陣列(array)                           樹(tree)
      堆疊(stack)                           佇列(queue)   【100 身心】
C    以下何種資料結構具有先進後出的特性?
       queue                   dequeue    stack     heap
                                                         【99 國安】
B    撰寫老鼠走迷宮的程式,在碰到死巷後退時,需要使用下列何種
      資料結構?
      佇列                      堆疊         樹         鏈結串列
                                                         【98 身心】
:佇列特性為先進先出(FIFO)。
第三章   程式設計        105




             第三章           程式設計

3.1   程式語言的基本概念

一、資料系統開發
  資訊系統包含各式軟體,而軟體的開發過程大致可分為:
  定義階段:
      包括訂定專案計畫、進行系統工程與需求分析等。
  發展階段:
      包括軟體設計、程式碼製作與軟體測試等。
  維護階段:
      包括訂正、增加適切度、強化效能、預防性維護等。
  而軟體之開發方式,又可分為:
  生命週期法:
      藉由系統規劃、需求分析、系統設計、程式編碼、系統測試、系
      統維護等順序進行。示意如圖 3.1.1。

      系統規劃
             需求分析
                    系統設計
                           程式編碼
                                  系統測試
                                         系統維護



                圖 3.1.1   生命週期法

      此法之普及性最高,但因在開發初期就需確定系統之需求,並要
106    電腦常識(含計算機大意)


       持續開發一段期間,故此法不適用於需求變動性高之系統。
      雛型法:
       若系統開發初期不確定性較高,為爭取開發時效,藉快速開發一
       系統雛型,再由使用者試用、評估該雛型,而可修正該雛型以達
       正確之系統需求。
       故雛型法之優點為,可在短時間內開發一系統軟體,並藉使用者
       與開發者之持續溝通,而降低產品開發風險,並提升產品品質。
       但此法較缺有經驗之開發人員,且品質不穩定性較高。
      若依軟體之編寫之開放性或保留性予以區分,又可分為:
      保留式系統(Legacy System):
       常指某公司特定之軟體系統,在大型計算機系統中常見。使用者
       往往長時間使用此類系統,而其功能較難以自訂。
      開放式系統(Open System):
       此類系統有數項特徵:
       整合性、互操作性(Interoperability):
        數種不同系統間可協同運作。
       可攜性(Portability):
        一種軟體可移植於數種不同系統。
       彈性(Flexibility):
        使用者毋須變更其系統開發工具亦可進行系統設計更新。
       擴充性(Scalibility):
        使用者可依需求對系統進行擴充。

二、程式之撰寫與執行
      程式語言之分類:
       程式語言之目的在於對電腦發出指令,以使其執行不同工作。程
       式語言可分為高階語言與低階語言二大類。
       低階語言:
        較近於電腦之執行動作,效率高,但語法不易學習。如:組合
        語言、機器語言。
第三章       程式設計   107


高階語言:
 較近於人類之思維模式,易於學習,但效率較低。常用者如表
 3.1.1。

               表 3.1.1   常用高階語言
           用   途            程式語言
          工程計算           FORTRAN
          商業             COBOL
          統計             SAS、SPSS
          系統程式           C、C++
          人工智慧           PROLOG、Lisp
          資訊網路           Java、asp、php
          一般             Pascal、BASIC
程式之執行:
以高階語言所撰之程式電腦無法辨識,故須先經編譯程式
(Compiler)或直譯程式(Interpreter)轉換為機器語言後,方可
執行。若程式由組合語言所撰,則須經過組譯程式(Assembler)
轉換為機器語言以執行。
而編譯程式與直譯程式之執行步驟有所區別:
直譯程式:
 將程式語言逐行譯為機器語言並直接執行之。
編譯程式:
 先將原始程式(Source Code)讀入,依序進行語彙分析(Lexical
 analysis)
         、語法分析(Syntax analysis)
                              、解釋(Interpretation)、
 最佳化(Optimization)、儲存分配(Storage Assignment)、數碼
 產生(Code generation)及組合輸出(Assembly and Output)等
 七階段。輸出成為機器語言之目的檔(Objective file),再以聯
 結程式(Linker)將目的檔與函式庫(Library)聯結後,形成執
 行檔(Executable file)
                   ,再由載入程式(Loader)將執行檔載入
 記憶體以執行之。
108    電腦常識(含計算機大意)


         而在程式中,若有多次重覆部分,系統程式提供巨集(Macro)
         程式,可將該重覆部分予以定義並儲存,當進行編譯時,便可
         對此部分進行呼叫(Call)。
         原始程式之執行流程,示意如圖 3.1.2。

                            組譯程式       執行檔
                      語言
                 組合
         原始程式
                            直譯程式       執行檔
                高
                 階
                  語
                   言
                            編譯程式       目的檔     執行檔
                                聯結程序
                                               載入
                                               程式
                                 函式庫
                                                 執行

                      圖 3.1.2   程式之執行

三、資料庫
       SQL(Structured Query Language)語言:
       SQL 語言為資料庫管理之基本語言,語法分為三大類:
       資料定義(Data Definition Language, DDL):
         常用指令為:
         Create:建立物件。
         Alter:變更物件。
         Drop:刪除物件。
       資料處理(Data Manipulation Language, DML):
         常用指令為:
         Select:選取資料。
         Update:更新資料。
         Insert:新增資料。
         Delete:刪除資料。
第三章   程式設計       109


     資料控制(Data Control Language, DCL):
       常用指令為:
       Grant:賦予使用者權限。
       Revoke:取消使用者權限。
       Commit:交易(transaction)正常完成。
       Rollback:交易異常,回復交易前狀態。
    集群分析(Cluster Analysis):
     將相似資料聚集,使之成為一集群,並由集群間之相對距離作為
     分類之準據,稱之集群分析。在統計學上,可對資料進行簡化與
     分類。



      3.1.1   《軟體系統發展》


B    下列哪一項是軟體發展生命週期中,首要的優先步驟?
     系統分析       可行性研究        系統測試      程式設計
                                             【99 身心】
C    系統發展過程有下列步驟:a.系統設計、b.系統分析、c.撰寫程式。
     下列順序由先而後何者正確?
      cba        abc          bac       cab
                                          【96 中華電信】
D    在軟體開發生命週期中,通常哪個階段所需要花費的時間最多?
     需求分析       設計           編碼        維護
                                             【98 身心】
C    對於瀑布式(Waterfall)軟體開發流程模式,下列敘述何者錯誤?
     強調軟體開發生命週期各階段應清楚地定義要交付那些工作產出
     每一階段完成的工作產出都必須經過確認無問題後,才可將此
       階段的工作產出予以凍結(Freeze)後,作為下一個階段工作
       的基準
     此種開發方式較適用於需要在短時間完成系統開發的專案
第四章     電腦網路         141




               第四章            電腦網路

4.1    網路架構

    網 路 由 各 節 點 ( node) 所 連 線 組 成 , 各 節 點 擁 有 其 IP( Internet
Protocol)位址。而所謂 Protocol(協定)
                           ,為各節點間通訊時所遵守之訊
號格式及時序。節點可包括伺服器、PC、輸出設備…等。
    而各種通訊協定中,最重要者為開放系統連結模式(Open System
Interconnection Reference Model, OSI)之七層架構。各層之功能為:
Layer 1:實體層(Physical Layer),實際傳送‘0’、‘1’位元流。
Layer 2:資料鏈結層(Data-link Layer),處理資料包裹之框架(frame)格
       式及錯誤偵測、修復等。常用偵錯法為 parity、CRC、ECC 等。
Layer 3:網路層(Network Layer),定義 IP,建立節點間的連結,封包
       (packet)之解碼等。
Layer 4:傳送層(Transport Layer),定義發送端與接收端之連線協定,
       並確保封包之傳送正確無誤。
Layer 5:會談層(Session Layer),定義 IP 位址間之連接與對談。
Layer 6:展現層(Presentation Layer),修改各節點間不同的資料格式,
       使之得以互相轉換。
Layer 7:應用層(Application Layer)
                             ,與使用者溝通,並提供應用程式。
       一般提供網路作業系統(Network Operating System, NOS),可
       提供介面程式,以執行網路應用程式,如:telnet 等。



       4.1.1   《OSI 七層架構》


B    以下何者不屬於網路 OSI 模型?
      實體層         邏輯層          會議層         表現層
142    電腦常識(含計算機大意)


                                                          【100 身心】
D      目前大家習慣使用 IE 瀏覽器上網找資料 請問 IE 瀏覽器屬於 OSI
                            ,
       模型架構中的哪一層?
       會議層            網路層            實體層            應用層
                                                           【98 中油】
: OSI 模型無「邏輯層」。
       應用程式如 IE 等在「應用層」。
                                  



4.2     通訊設備

一、電腦通訊系統
      常見的通訊設備為:
      數據機(Modem):
       全 名 為 「 調 變 解 調 器 」 具 有 調 變 ( Modulation ) 與 解 調 變
                          ,
       (Demodulation)之雙重功能。所謂調變,意將電腦所處理之數
       位訊號轉換為電話線傳輸之類比訊號;解調變意將接收端所收到
       的類比訊號轉換為原先之數位訊號。例如:ADSL 數據機採用離
       散多載波調變技術(Discrete Multitone Technology, DMT)進行調
       變/解調變,故可將電話訊息與網路上傳、下載等訊息予以區隔,
       而免相互干擾。
      中繼器(Repeater):
       因傳輸線路之阻抗使訊號衰減,中繼器可使原訊號加強。屬於實
       體層(Layer 1)設備。
      橋接器(Bridge):
       可將資料鏈結層(Layer 2)予以連接,並將大量資料加以隔離轉
       輸,以解決網路交通碰撞等問題。
第四章      電腦網路     143


    路由器(Router):
     可將網路層(Layer 3)予以連接,並依傳入資訊框之位址,將資
     訊框傳送至下一節點。
    閘道器(Gateway):
     可將通訊協定完全不同之網路予以連接,將不同的通訊協定加以
     轉換。

二、資料傳輸介質
    常見的傳輸介質(Media)為:
    有線傳輸:
     電話線。
     同軸電纜(Coaxial Cable):導線外包絕緣材料,傳輸速度優於
      電話線。頻寬約 300~750 MHz。
     光纖(Optic Fiber):訊號傳輸速度快,強度損失低,頻寬高,
      可達 20 GHz 以上。但構建成本較高。
    無線傳輸:
     微波:訊號易衰減失真。
     衛星:適合長距離傳輸。
      WiFi 為 IEEE802.11 無線區域網路標準技術 其頻寬約 2.4GHz
          :                        ,           。


      4.2.1 《網路設備種類》
B    下列哪一項設備,可以利用一般電話線,連接家用電腦到網際網
     路(Internet):
     磁碟機           數據機       掃描器         Proxy 伺服器
                                              【94 身心】
D    下列何者非網路設備?
      HUB           Router    Bridge     VR
                                              【99 身心】
144    電腦常識(含計算機大意)


C      Router 屬於哪一類設備組?
       輸入             輸出             網路             遊戲
                                                           【99 身心】
:數據機為家用電腦連接網際網路之常見設備。
        VR(Video Recorder)並非網路設備。
        Router(路由器)為網路設備。
                                  




D      下列哪一項不屬於個人電腦的硬體設備?
       主機板            硬碟             鍵盤             路由器
                                                    【97 台電養成班】
:路由器為網路設備,非為個人電腦硬體設備。
                                  



        4.2.2 《網路設備功能》

B      電腦通訊中,數位與類比訊號相互轉換的裝置稱之為何?
       集線器 HUB                        調變/解調機 MODEM
       多工/解多工機 MUX                    路由器 ROUTER
                                                           【95 中油】
B      電腦網路中,主要功能為處理異質網路間的協定與資料格式轉
       換,下列何者為可連接特性不同網路之連接設備?
       集線器 Hub                        閘道器 Gateway
       橋接器 Bridge                     路由器 Router【96 中華電信】
D      下列何者網路設備會過濾掉所有廣播封包?
        Hub            Switch         Bridge         Router
                                                           【98 身心】
第四章     電腦網路             145


B    俗稱「網路橋接器」或者「基地台」
                     ,主要功能是連接有線區域網
       路及無線區域網路,其英文簡稱為何?
        BS             AP             HUB            ROUTE
                                                           【96 中油】
D    下列關於 proxy 伺服器的敘述,何者錯誤?
       可減少區域網路對外連線的負載
       通常可加快網頁的下載速度
       用戶可能瀏覽到舊的網頁
       用戶是直接瀏覽原始網站網頁                                      【98 中油】
D    下列何者為利用分時或分頻技術能將許多不同終端設備的訊號共
       用一條傳輸線的網路設備?
        Router         Repeater       Bridge         Multiplexer
                                                           【99 國安】
D    想連接乙太網路與無線區域網路時,需要何種裝置?
       路由器(Router)                    集線器(Hub)
       閘道器(Gateway)                   橋接器(Bridge) 【98 身心】
:調變/解調器為類比/數位訊號互相轉換之設備。
       Gateway(閘道器)主要處理不同網路間之協定轉換。
       Router(路由器)為網路中介系統,可過濾廣播封包,抑制廣
         播風暴。
       Access Point(無線接取器,AP)為無線網路與有線網路之中
         介點。
       Proxy Server(代理伺服器)提供一緩衝區以提供快速存取、減
         少對外網路負擔、並可對網路內容進行過濾。但用戶不是直接
         瀏覽原始網頁資料,可能瀏覽到舊網頁資料。
       Multiplexer(多工器)可將不同訊號合併於同一傳輸線。
       Bridge(橋接器)主要連接實體層不同之網路。
                                  

電腦常識(含計算機大意) 中油.台水.捷運.中華電學儒

  • 1.
    第一章 計算機組織 003 第一章 計算機組織 1.1 計算機簡史 現代之電子計算機(數位電腦)所採用之信號為數位式信號。數位 電腦發展簡史,如表 1.1.1。 表 1.1.1 數位電腦發展史 1944 年 馬克一號(哈佛大學) 1945 年 ENIAC(賓州大學) 1951 年 UNIVAC-1 1964 年 IBM 360 1970 年代 Intel 80x86 系列 而數位式電腦所使用之電子元件依序為:真空管、電晶體、積體電 路(IC)、大型積體電路(LSI),以及超大型積體電路(VLSI)。 近年積體電路製程愈趨先進,其中之線路間距,由早年之微米(μm) 更演進至奈米(nm)等級,單一晶片中所能容納之邏輯閘數目亦大幅增 加。Intel 創始人之一 Gordon Moore 便提出所謂「摩爾定律」,即「IC 上 可容納之電晶體數目,約隔 18 個月便會增加一倍」之觀念。 並且,電腦之用途日益廣泛,約可區分為: 一、超級電腦(super computer) 二、大型主機(mainframe) 三、迷你電腦(mini computer)、工作站(workstation) 四、微電腦(micro computer) 、NB 平板電腦、個人數位助理 :PC 、 (Personal Digital Assistant, PDA) 五、內嵌式電腦(embedded computer) :手機、電視遊樂器、汽車控制系 統、智慧型家電等。
  • 2.
    004 電腦常識(含計算機大意) 1.1.1 《計算機演進》 B  依據電子計算機的演進過程,下列順序何者正確?電晶體大 型積體電路積體電路真空管  1234  4132  4321  3421 【95 中油】 :計算機內部電路之演進,依序為:真空管→電晶體→積體電路(IC) →大型積體電路(LSI)→超大型積體電路(VLSI)。                                    C  電子計算機若以使用的電子元件來區分其演進過程,下列順序何 者正確?a.積體電路 b.大型積體電路 c.電晶體 d.真空管  d.a.b.c  d.c.b.a  d.c.a.b  a.d.c.b 【96 中油】 :同本範例。                                    1.1.2 《計算機信號》 A  目前個人電腦內部所處理的信號為: 數位 類比 混合 通用信號 【97 台電養成班】 C  以不連續的電流開或關的狀態來表示訊息稱之為: 開關訊號 類比訊號 數位訊號 旗幟訊號 【95 身心】 :電腦內部皆以數位信號進行資料處理。 數位訊號以「1」或「0」表示電路之「開」或「關」,沒有中間
  • 3.
    第一章 計算機組織 005 狀態。因此為「不連續」之電訊號。相對而言,類比訊號有「1」 與「0」之中間數值,如:0.3、0.5、0.7、0.9 等,故類比訊號 為「連續」之電訊號。                                    1.1.3 《計算機元件》 D  電腦術語「IC」指的是: 數位學習 資訊科技 客戶服務 積體電路 【100 中油】 C  新聞常出現的「奈米材料」或「奈米科技」等,其中「奈米」指 的是: 時間單位 速度單位 長度單位 重量單位 【100 中油】 C  積體電路製程中,所謂奈米製程,此「奈米」是指下列何者?  103 公尺  106 公尺  109 公尺  1012 公尺 【96 中華電信】 : IC:Integrated Circuits,即「積體電路」。 奈米:nanometer。  1 奈米= 109 公尺。                                    1.1.4 《計算機種類》 D  一般如 ABS 煞車系統、行動電話內之電腦晶片是屬於何種類型? 小型電腦(small coputer) 迷你電腦(mini computer) 微型電腦(micro computer) 嵌入式電腦(embedded computer) 【96 中華電信】
  • 4.
    006 電腦常識(含計算機大意) B  個人數位助理(Personal digital assistant,PDA)是屬於哪一類電 腦? 大型電腦 微電腦 超級電腦 以上皆非 【94 身心】 : ABS 煞車系統為汽車內之嵌入式電腦系統,行動電話晶片為手 機之嵌入式電腦系統。  PDA 為可攜式之微電腦系統。大型電腦、超級電腦系統均甚為 龐大,個人豈能攜帶?                                    1.2 計算機的構成 1.2.1 計算機架構 計算機(Computer)泛指現代電腦系統,特別指其硬體(Hardware) 部分。計算機的硬體架構可分為五大單元: 一、輸入單元(Input Unit) 二、輸出單元(Output Unit) 三、運算邏輯單元(Arithmetic Logic Unit) 四、控制單元(Control Unit) 五、記憶單元(Memory Unit) 此五大單元間以匯流排(Bus)相互傳遞數位信號(Digital Signal) 以執行工作。五大單元之架構圖如圖 1.2.1。
  • 5.
    第一章 計算機組織 007 中央處理器(CPU) 輸 輸 運算邏輯單元 入 出 單 控制單元 單 元 元 記憶單元 圖 1.2.1 五大單元之架構圖(實線為資料流,虛線為控制信號) 1.2.1 《計算機架構》 C  電腦硬體結構依其處理功能區分為五大單元,下列何種不屬於五 大單元? 輸出 輸入 程式 控制 【95 中油】 D  下列何者為電腦的中心控制單位 管理控制數據成為有用的資料? ,  Cache  Memory  SCSI  CPU 【95 身心】 :程式為「軟體」而非「硬體」,故不為五大單元之一。  CPU 為電腦之中央處理單元,管理數據之運算、傳送等事宜。                                    B  下列哪個零件是位於電腦系統主機中? 硬碟機 記憶體 印表機 滑鼠 【95 身心】 :記憶體位於電腦系統主機中。其餘則否。                                   
  • 6.
    第二章 資料結構 081 第二章 資料結構 2.1 陣列(Array) 陣列為一有序串列(Ordered List) ,在記憶體中,一陣列的位址空間 為連續的。陣列中資料性質相同,且每個資料伴有一「註標(index) , 」 可指示該資料之位置。 常見的串列除陣列外,另有鏈結串列(Linked List)。區別如下: 一、陣列 常用者有一維(One Dimension)或二維(Two Dimension)陣列, 在宣告變數時,可用 A (5) 或 B(5 , 4) 等方式,決定陣列的大小。 當陣列的變數經宣告後,記憶體中則保留一段連續空間予該變數。 例如:一維整數陣列 A (5) 在記憶體中儲存資料可為: 變數 A (1) A (2) A (3) A (4) A (5) 資料 49 64 81 36 25 其中‘5’代表陣列之大小,有 A (1)~A (5) 5 個整數。 二維陣列可仿此類推。 二、鏈結串列 鏈結串列為一種資料結構(data structure) ,其中之變數(又稱 record) 含有不同欄(field),其中載有一資料或數指標。此變數稱為節點 (node)。此資料結構相較於陣列具有較快插入或刪除資料之優點。 常用者為: 單向鏈結串列(Singly Linked List): 各節點含一資料及一指標欄位,該指標指向下一個節點。
  • 7.
    082 電腦常識(含計算機大意) 指標起點 資料 指標 head 49 64 81 36 NULL 雙向鏈結串列(Doubly Linked List): 各節點含一資料及二指標欄位,其中一指標指向下一個節點,而 另一指標則指向前一節點。 指標起點 指標 資料 指標 head NULL 49 64 81 NULL 環狀單向鏈結串列(Circularly Linked List): 節點之欄位與單向鏈結串列相同,但最後一節點之指標指向第一 節點。 指標起點 資料 指標 head 49 64 81 36 2.1.1 《陣列特性》 A  下列哪一種資料型態可處理一序列具有相同型態的資料? 陣列 浮點數 結構 整數 【98 身心】 D  有一數列,前 4 個值分別為 2,7,22,67;請推算出第 5 個值應 為多少?  199  200  201  202 【97 台電養成班】 D  一個「以列為主要順序」(row major order)的二維整數陣列 k[10][10],若一個整數占用 4 個位元組(byte),k[0][5]的位址是 5,則 k[1][5]的位址是多少? 9  15  25  45【98 國安】
  • 8.
    第二章 資料結構 083 :陣列為一序列具相同資料型態之資料。 本題僅需考量數列之邏輯性,因單數位置的個位數均為 2,雙 數位置之個位數均為 7,故知第 5 數(單數位置)之個位數仍 為 2,故選 202。  欄 0 … 4 5 6 … 9 列 0 K[0][5] 位址:5 1 K[1][5] 二維陣列位址為連續,k[0][5]位址為 5,則 k[1][5]位址為 5+4 ×10=45 2.1.2 《鏈結串列特性》 C  以下何者的邏輯順序和實體順序不一定相同? 一維陣列 多維陣列 鏈結串列 以上皆非 【98 身心】 :鏈結串列可用指標指向下一元素,故邏輯順序不一定等同於實體 順序。                                    2.2 堆疊與佇列 一、堆疊(Stack) 特性: 有序串列。 後進先出(Last-In-First-Out, LIFO)
  • 9.
    084 電腦常識(含計算機大意) 常用指令:PUSH (X) 將資料 X 加入堆疊中。 POP 將一資料移出堆疊中。 示意: PUSH (A) PUSH (B) B top POP A top A A top 故知資料 B 較 A 後進入堆疊,但執行 POP 指令時,B 卻較 A 先行 移除,是謂「後進先出」。 二、佇列(Queue) 特性: 有序串列 先進先出(First-In-First-Out, FIFO) 常用指令:ADD (X) 將資料 X 加入佇列。 DELETE 將資料 X 自佇列中刪除。 示意:
  • 10.
    第二章 資料結構 085 A B C front rear ADD (D) A B C D front rear DELETE (A) B C D front rear 資料在佇列中的順序是 A→B→C→D,故移除資料時先將 A 移除, 是謂「先進先出」。 2.2.1 《堆疊及佇列特性》 D  以下資料結構何者為先進先出(FIFO)? 陣列(array) 樹(tree) 堆疊(stack) 佇列(queue) 【100 身心】 C  以下何種資料結構具有先進後出的特性?  queue  dequeue  stack  heap 【99 國安】 B  撰寫老鼠走迷宮的程式,在碰到死巷後退時,需要使用下列何種 資料結構? 佇列 堆疊 樹 鏈結串列 【98 身心】 :佇列特性為先進先出(FIFO)。
  • 11.
    第三章 程式設計 105 第三章 程式設計 3.1 程式語言的基本概念 一、資料系統開發 資訊系統包含各式軟體,而軟體的開發過程大致可分為: 定義階段: 包括訂定專案計畫、進行系統工程與需求分析等。 發展階段: 包括軟體設計、程式碼製作與軟體測試等。 維護階段: 包括訂正、增加適切度、強化效能、預防性維護等。 而軟體之開發方式,又可分為: 生命週期法: 藉由系統規劃、需求分析、系統設計、程式編碼、系統測試、系 統維護等順序進行。示意如圖 3.1.1。 系統規劃 需求分析 系統設計 程式編碼 系統測試 系統維護 圖 3.1.1 生命週期法 此法之普及性最高,但因在開發初期就需確定系統之需求,並要
  • 12.
    106 電腦常識(含計算機大意) 持續開發一段期間,故此法不適用於需求變動性高之系統。 雛型法: 若系統開發初期不確定性較高,為爭取開發時效,藉快速開發一 系統雛型,再由使用者試用、評估該雛型,而可修正該雛型以達 正確之系統需求。 故雛型法之優點為,可在短時間內開發一系統軟體,並藉使用者 與開發者之持續溝通,而降低產品開發風險,並提升產品品質。 但此法較缺有經驗之開發人員,且品質不穩定性較高。 若依軟體之編寫之開放性或保留性予以區分,又可分為: 保留式系統(Legacy System): 常指某公司特定之軟體系統,在大型計算機系統中常見。使用者 往往長時間使用此類系統,而其功能較難以自訂。 開放式系統(Open System): 此類系統有數項特徵: 整合性、互操作性(Interoperability): 數種不同系統間可協同運作。 可攜性(Portability): 一種軟體可移植於數種不同系統。 彈性(Flexibility): 使用者毋須變更其系統開發工具亦可進行系統設計更新。 擴充性(Scalibility): 使用者可依需求對系統進行擴充。 二、程式之撰寫與執行 程式語言之分類: 程式語言之目的在於對電腦發出指令,以使其執行不同工作。程 式語言可分為高階語言與低階語言二大類。 低階語言: 較近於電腦之執行動作,效率高,但語法不易學習。如:組合 語言、機器語言。
  • 13.
    第三章 程式設計 107 高階語言: 較近於人類之思維模式,易於學習,但效率較低。常用者如表 3.1.1。 表 3.1.1 常用高階語言 用 途 程式語言 工程計算 FORTRAN 商業 COBOL 統計 SAS、SPSS 系統程式 C、C++ 人工智慧 PROLOG、Lisp 資訊網路 Java、asp、php 一般 Pascal、BASIC 程式之執行: 以高階語言所撰之程式電腦無法辨識,故須先經編譯程式 (Compiler)或直譯程式(Interpreter)轉換為機器語言後,方可 執行。若程式由組合語言所撰,則須經過組譯程式(Assembler) 轉換為機器語言以執行。 而編譯程式與直譯程式之執行步驟有所區別: 直譯程式: 將程式語言逐行譯為機器語言並直接執行之。 編譯程式: 先將原始程式(Source Code)讀入,依序進行語彙分析(Lexical analysis) 、語法分析(Syntax analysis) 、解釋(Interpretation)、 最佳化(Optimization)、儲存分配(Storage Assignment)、數碼 產生(Code generation)及組合輸出(Assembly and Output)等 七階段。輸出成為機器語言之目的檔(Objective file),再以聯 結程式(Linker)將目的檔與函式庫(Library)聯結後,形成執 行檔(Executable file) ,再由載入程式(Loader)將執行檔載入 記憶體以執行之。
  • 14.
    108 電腦常識(含計算機大意) 而在程式中,若有多次重覆部分,系統程式提供巨集(Macro) 程式,可將該重覆部分予以定義並儲存,當進行編譯時,便可 對此部分進行呼叫(Call)。 原始程式之執行流程,示意如圖 3.1.2。 組譯程式 執行檔 語言 組合 原始程式 直譯程式 執行檔 高 階 語 言 編譯程式 目的檔 執行檔 聯結程序 載入 程式 函式庫 執行 圖 3.1.2 程式之執行 三、資料庫  SQL(Structured Query Language)語言: SQL 語言為資料庫管理之基本語言,語法分為三大類: 資料定義(Data Definition Language, DDL): 常用指令為: Create:建立物件。 Alter:變更物件。 Drop:刪除物件。 資料處理(Data Manipulation Language, DML): 常用指令為: Select:選取資料。 Update:更新資料。 Insert:新增資料。 Delete:刪除資料。
  • 15.
    第三章 程式設計 109 資料控制(Data Control Language, DCL): 常用指令為: Grant:賦予使用者權限。 Revoke:取消使用者權限。 Commit:交易(transaction)正常完成。 Rollback:交易異常,回復交易前狀態。 集群分析(Cluster Analysis): 將相似資料聚集,使之成為一集群,並由集群間之相對距離作為 分類之準據,稱之集群分析。在統計學上,可對資料進行簡化與 分類。 3.1.1 《軟體系統發展》 B  下列哪一項是軟體發展生命週期中,首要的優先步驟? 系統分析 可行性研究 系統測試 程式設計 【99 身心】 C  系統發展過程有下列步驟:a.系統設計、b.系統分析、c.撰寫程式。 下列順序由先而後何者正確?  cba  abc  bac  cab 【96 中華電信】 D  在軟體開發生命週期中,通常哪個階段所需要花費的時間最多? 需求分析 設計 編碼 維護 【98 身心】 C  對於瀑布式(Waterfall)軟體開發流程模式,下列敘述何者錯誤? 強調軟體開發生命週期各階段應清楚地定義要交付那些工作產出 每一階段完成的工作產出都必須經過確認無問題後,才可將此 階段的工作產出予以凍結(Freeze)後,作為下一個階段工作 的基準 此種開發方式較適用於需要在短時間完成系統開發的專案
  • 16.
    第四章 電腦網路 141 第四章 電腦網路 4.1 網路架構 網 路 由 各 節 點 ( node) 所 連 線 組 成 , 各 節 點 擁 有 其 IP( Internet Protocol)位址。而所謂 Protocol(協定) ,為各節點間通訊時所遵守之訊 號格式及時序。節點可包括伺服器、PC、輸出設備…等。 而各種通訊協定中,最重要者為開放系統連結模式(Open System Interconnection Reference Model, OSI)之七層架構。各層之功能為: Layer 1:實體層(Physical Layer),實際傳送‘0’、‘1’位元流。 Layer 2:資料鏈結層(Data-link Layer),處理資料包裹之框架(frame)格 式及錯誤偵測、修復等。常用偵錯法為 parity、CRC、ECC 等。 Layer 3:網路層(Network Layer),定義 IP,建立節點間的連結,封包 (packet)之解碼等。 Layer 4:傳送層(Transport Layer),定義發送端與接收端之連線協定, 並確保封包之傳送正確無誤。 Layer 5:會談層(Session Layer),定義 IP 位址間之連接與對談。 Layer 6:展現層(Presentation Layer),修改各節點間不同的資料格式, 使之得以互相轉換。 Layer 7:應用層(Application Layer) ,與使用者溝通,並提供應用程式。 一般提供網路作業系統(Network Operating System, NOS),可 提供介面程式,以執行網路應用程式,如:telnet 等。 4.1.1 《OSI 七層架構》 B  以下何者不屬於網路 OSI 模型? 實體層 邏輯層 會議層 表現層
  • 17.
    142 電腦常識(含計算機大意) 【100 身心】 D  目前大家習慣使用 IE 瀏覽器上網找資料 請問 IE 瀏覽器屬於 OSI , 模型架構中的哪一層? 會議層 網路層 實體層 應用層 【98 中油】 : OSI 模型無「邏輯層」。 應用程式如 IE 等在「應用層」。                                    4.2 通訊設備 一、電腦通訊系統 常見的通訊設備為: 數據機(Modem): 全 名 為 「 調 變 解 調 器 」 具 有 調 變 ( Modulation ) 與 解 調 變 , (Demodulation)之雙重功能。所謂調變,意將電腦所處理之數 位訊號轉換為電話線傳輸之類比訊號;解調變意將接收端所收到 的類比訊號轉換為原先之數位訊號。例如:ADSL 數據機採用離 散多載波調變技術(Discrete Multitone Technology, DMT)進行調 變/解調變,故可將電話訊息與網路上傳、下載等訊息予以區隔, 而免相互干擾。 中繼器(Repeater): 因傳輸線路之阻抗使訊號衰減,中繼器可使原訊號加強。屬於實 體層(Layer 1)設備。 橋接器(Bridge): 可將資料鏈結層(Layer 2)予以連接,並將大量資料加以隔離轉 輸,以解決網路交通碰撞等問題。
  • 18.
    第四章 電腦網路 143 路由器(Router): 可將網路層(Layer 3)予以連接,並依傳入資訊框之位址,將資 訊框傳送至下一節點。 閘道器(Gateway): 可將通訊協定完全不同之網路予以連接,將不同的通訊協定加以 轉換。 二、資料傳輸介質 常見的傳輸介質(Media)為: 有線傳輸: 電話線。 同軸電纜(Coaxial Cable):導線外包絕緣材料,傳輸速度優於 電話線。頻寬約 300~750 MHz。 光纖(Optic Fiber):訊號傳輸速度快,強度損失低,頻寬高, 可達 20 GHz 以上。但構建成本較高。 無線傳輸: 微波:訊號易衰減失真。 衛星:適合長距離傳輸。  WiFi 為 IEEE802.11 無線區域網路標準技術 其頻寬約 2.4GHz : , 。 4.2.1 《網路設備種類》 B  下列哪一項設備,可以利用一般電話線,連接家用電腦到網際網 路(Internet): 磁碟機 數據機 掃描器  Proxy 伺服器 【94 身心】 D  下列何者非網路設備?  HUB  Router  Bridge  VR 【99 身心】
  • 19.
    144 電腦常識(含計算機大意) C  Router 屬於哪一類設備組? 輸入 輸出 網路 遊戲 【99 身心】 :數據機為家用電腦連接網際網路之常見設備。  VR(Video Recorder)並非網路設備。  Router(路由器)為網路設備。                                    D  下列哪一項不屬於個人電腦的硬體設備? 主機板 硬碟 鍵盤 路由器 【97 台電養成班】 :路由器為網路設備,非為個人電腦硬體設備。                                    4.2.2 《網路設備功能》 B  電腦通訊中,數位與類比訊號相互轉換的裝置稱之為何? 集線器 HUB 調變/解調機 MODEM 多工/解多工機 MUX 路由器 ROUTER 【95 中油】 B  電腦網路中,主要功能為處理異質網路間的協定與資料格式轉 換,下列何者為可連接特性不同網路之連接設備? 集線器 Hub 閘道器 Gateway 橋接器 Bridge 路由器 Router【96 中華電信】 D  下列何者網路設備會過濾掉所有廣播封包?  Hub  Switch  Bridge  Router 【98 身心】
  • 20.
    第四章 電腦網路 145 B  俗稱「網路橋接器」或者「基地台」 ,主要功能是連接有線區域網 路及無線區域網路,其英文簡稱為何?  BS  AP  HUB  ROUTE 【96 中油】 D  下列關於 proxy 伺服器的敘述,何者錯誤? 可減少區域網路對外連線的負載 通常可加快網頁的下載速度 用戶可能瀏覽到舊的網頁 用戶是直接瀏覽原始網站網頁 【98 中油】 D  下列何者為利用分時或分頻技術能將許多不同終端設備的訊號共 用一條傳輸線的網路設備?  Router  Repeater  Bridge  Multiplexer 【99 國安】 D  想連接乙太網路與無線區域網路時,需要何種裝置? 路由器(Router) 集線器(Hub) 閘道器(Gateway) 橋接器(Bridge) 【98 身心】 :調變/解調器為類比/數位訊號互相轉換之設備。  Gateway(閘道器)主要處理不同網路間之協定轉換。  Router(路由器)為網路中介系統,可過濾廣播封包,抑制廣 播風暴。  Access Point(無線接取器,AP)為無線網路與有線網路之中 介點。  Proxy Server(代理伺服器)提供一緩衝區以提供快速存取、減 少對外網路負擔、並可對網路內容進行過濾。但用戶不是直接 瀏覽原始網頁資料,可能瀏覽到舊網頁資料。  Multiplexer(多工器)可將不同訊號合併於同一傳輸線。  Bridge(橋接器)主要連接實體層不同之網路。                                   