2-1 電腦的組成與架構 32
2-2 電腦主機與零組件 39
2-3 電腦周邊設備與連接 70
2-4 電腦的操作與保養 81
第 2 章 電腦硬體知識
1-1 電腦發展簡史 2
1-2 電腦科技在生活方面的應用 9
1-3 資訊安全與保護 19
第 1 章 電腦科技與現代生活
4-1 電腦軟體的分類 132
4-2 智慧財產權與軟體授權 137
4-3 封閉與開放格式及國際標準 144
4-4 常見軟體的應用簡介 147
第 4 章 電腦軟體應用
3-1 電腦操作環境的介紹 88
3-2 電腦作業系統的分類 90
3-3 常用作業系統的基本操作
—以 Windows XP 為例 98
第 3 章 電腦作業系統
5-1 電腦通訊簡介 156
5-2 網路服務的介紹 162
5-3 全球資訊網與資料搜尋 168
5-4 檔案傳輸與電子郵件 176
第 5 章 電腦網路與應用
6-1 電腦網路的組成與架構 186
6-2 連接網際網路的方式 199
6-3 網路標準與通訊協定 202
6-4 IP 位址與網域名稱 213
第 6 章 電腦網路原理
7-1 網頁設計的原理與應用 226
7-2 網頁設計語法介紹 233
7-3 個人網誌的簡介與應用 239
第 7 章 簡易網頁設計
8-1 電子商務基本概念 246
8-2 電子商務的架構與經營模式 250
8-3 電子商務安全機制 254
第 8 章 電子商務
目 次 CONTENTS
9-1 網路安全的基本概念 264
9-2 網路犯罪的種類與相關法規 270
第 9 章 網路安全與法規
10-1 軟體環境介紹及基本操作 278
10-2 文件格式設定及排版技巧 284
10-3 表格建立及編修技巧 296
10-4 文件頁面設定 301
10-5 圖片工具與繪圖工具操作 306
10-6 文件輸出格式與列印 310
10-7 鍵盤指法練習與中文輸入
法簡介 315
第 10 章 文書處理軟體
12-1 軟體環境介紹與基本操作 350
12-2 資料輸入、格式設定 358
12-3 公式與函數的應用 364
12-4 統計圖表的製作 376
12-5 排序、小計與篩選 380
12-6 樞紐分析表的應用 386
12-7 文件輸出格式與列印 388
第 12 章 試算表軟體
11-1 軟體環境介紹與基本操作 324
11-2 投影片的編輯 330
第 11 章 簡報軟體
13-1 影像處理 398
13-2 繪圖軟體操作介紹 404
13-3 影像輸出格式與列印 414
第 13 章 影像處理軟體
14-1 影音數位化原理 422
14-2 影音的剪輯、特效處理及
輸出格式 429
第 14 章 影音處理軟體
15-1 程式語言的發展與種類 436
15-2 基本資料型態、常數、
變數與運算式 443
15-3 輸入與輸出 455
15-4 程式語言的基本結構 462
15-5 陣列 480
15-6 函數與副程式 482
第 15 章 基本程式語言
CONTENTS
附錄 1—數字系統 497
附錄 2—演算法與流程圖 508
編輯大意
一、本書依據 97 年教育部發布之「職業學校群科課程一般科目生活領域計算機概論正式
綱要」,配合「四技二專統一入學測驗」命題趨勢及筆者多年的教學經驗編寫而成,
可作為各年級「計算機概論」課後補充教材,亦可為三年級升學複習之最佳輔助教材
及工具。
二、「計算機概論」的範圍「廣」、專有名詞「多」且「新」,其理論又「抽象」,一直
是學生學習上的「痛」,然筆者應用其多年豐富之教學經驗,以適合教師上課教授、
學生方便學習為導向,並以「講義」方式編寫此書,精心設計多個單元以增進教師上
課的互動及消除學生學習上的困擾,讓教師們可以輕鬆教學、學生優質學習,達到
「教學合一」。
1 電腦科技與現代生活
1.	電腦的發展史。
2.	電腦的分類。
3.	電腦儲存單位的計算。
4.	電腦科技在生活上各方面應用的專有名詞。
5.	資訊安全的定義、特性、電腦犯罪手法及防範措施。
6.	惡意軟體的種類與防範措施。
本章學習目標
命題分析
第 章
電腦科技與現代生活之命題最為廣泛,但題目較為簡單。其命題重點在於電子
計算機的發展,電腦科技在生活上各方面的應用、資訊安全及防範措施(尤其是資
訊安全)是近年來政府多方宣導及推行的政策,同學應多注意這方面的命題。至於
電腦科技在生活上的應用,除了熟記本章整理的名詞解釋外,同學應多留意近年來
出現的各種新興電腦科技與相關名詞,才能獲取高分。
彙整學習重點
將各章節教學重點完整
呈現,並分析本章在歷
屆統一入學測驗中命題
重點,讓學生更能掌握
考試契機。
彈性運用教材
本書分成講義及多功能題
本,講義可運用於課堂上
講解及練習,多功能題本
可運用於回家作業或小考
(小範圍),配合測驗卷
(大範圍),可讓老師更
彈性運用,以提高學習成
效。
本 書 特 色 與 使 用 方 法
第 2 章 電腦硬體知識 47
( B )1 下列哪一種介面主要不是用來連接硬碟? 酎IDE 酏AGP 釕SATA 釢
SCSI。 【98 統測】
( D )2 與 IBM PC 相容個人電腦主機內部的硬碟,通常是以排線連接在主機板上的
哪一個元件上?  酎AGP 酏COM1 釕COM2 釢IDE。
( C )3 一部電腦主機板中,具有 2 個 IDE 連接埠及 1 個 SATA 連接埠,請問這臺電
腦主機板最多可以連接多少個實體硬碟?  酎3 酏4  釕5 釢6。
3
( )1 下列的連接介面中,何者不能使用來連接硬碟或光碟機? 酎SCSI 酏
SATA 釕IDE 釢FDD。
( )2 下列哪一種規格可以同時連接 5 臺硬碟機及 6 臺光碟機? 酎SATA 酏
SCSI 釕IDE 釢FDD。
( )3 下列主機板上的插槽,何者支援熱插拔(Hot Swap)的功能,並可用於連接
硬碟? 酎AGP 酏IDE 釕PCI 釢SATA(Serial ATA)。 【101 統測】
3
七、基本 I / O 連接介面
PS / 2
連接埠
DVI
連接埠
HDMI
連接埠
eSATA
連接埠
COM 連接埠
D-Sub
連接埠 USB 埠
IEEE
1394
RJ45
連接埠
LPT1
連接埠
音效連接孔
第 1 章 電腦科技與現代生活 9
( C )3 請將下列四個資料容量大小由大到小排列:泝3 GB、沴210
MB、沊224
KB、
沝89
Bytes 酎沴 >泝 >沝 >沊 酏沊 >沴 >泝 >沝 釕沊 >泝 >沴 >沝 
釢泝>沴>沊>沝。
( D )4 若一張相片占 300 KBytes,下列何者能儲存最多張相片? 酎360 KB 磁碟
片 酏1.44 MB 磁碟片 釕1 GB 硬碟 釢4 GB 行動儲存碟。 【95 統測】
( )1 電腦常用的時間單位有:毫秒、微秒及奈秒,請問 1 奈秒等於多少秒? 酎
1012
 酏109
 釕106
 釢103
。 【97 統測】
( )2 下列何者不是電腦儲存容量的單位? 酎 DB 酏 GB 釕 MB 釢 TB。
【101 統測】
( )3 電腦記憶體容量大小的單位,通常用 KB、TB、GB 或 MB 表示,這四種單位,
由大到小的排列為 酎KB > TB > GB > MB 酏GB > TB > MB > KB 
釕TB > GB > MB > KB 釢MB > KB > TB > GB。
( )4 下列何者相當於 1 秒的十億分之一? 酎 毫秒 酏 微秒 釕 微微秒 釢 奈
秒。 【99 統測】
5
基礎練習
填充題
1 第一部電子式計算機為 ,第一部通用型電子計算機為 ,其製造元件為
。第一個提出「內儲存式架構」觀念的為 ,第一部商用電子計算機為
。
2 第一代電腦使用的元件為 ,第二代電腦使用的元件為 ,第三代電腦使用
的元件為 ,第四代電腦使用的元件為 ,第五代電腦最大的特
色為 。
3 西元 1971 年 發明了 MIS Altair 處理器,被稱為 。西元 1622 年
發明了差分器及分析器,被稱為 。
4 以電腦發展的趨勢來看其特點為:架構愈來愈 、執行速度愈來愈 、功能性愈來
愈 、精確度愈來愈 、耗電量愈來愈 、記憶體容量愈來愈 、體積愈來
愈 。
5 電腦依使用訊號的不同可分為: 、 、 。
6 電腦依用途的不同可分為: 、 。
7 電腦依處理資料量的大小通常可分為: 使用在氣象的預測上、 使用
於商業資料的處理、 使用於中小企業、 使用於家庭、
使用於家電設備上。
8 可儲存電腦中「0、1」的單位為 。
9 1 Byte = bits;1 KB = 210
Bytes = Bytes;1 MB = Bytes = 210
KB;
1 GB = Bytes = MB = 220
KB;
1 TB = Bytes = 210
GB = MB = KB。基礎練習
第 2 章 電腦硬體知識90
綜合練習
( )1 龍騰出版社為了提升工作效率,請某資訊公司設計一套專屬的會計資訊系統,請問這
套軟體是屬於 酎作業系統 酏公用程式 釕套裝軟體 釢專案開發軟體。
( )2 人體的構造與電腦硬體五大單元很類似,例如:人類的大腦與控制單元一樣,可以將
接收的指令解析後透過神經系統傳導到各部位並指揮其動作,其中神經系統的傳導功
能類似哪一種匯流排? 酎控制匯流排 酏位址匯流排 釕資料匯流排 釢I / O 匯流
排。
( )3 阿星到電腦賣場購買電腦時,發現某型錄標示某臺電腦規格中記憶體最大可安裝 16
GB,這表示這臺電腦的位址匯流排有多少條排線? 酎30 酏34 釕32 釢31。
( )4 阿格麗到賣場購買筆記型電腦時,發現其硬碟為固態硬碟,下列對於固態硬碟規格的
敘述何者正確? 酎 轉速 7200 RPM 酏 有 8000 個磁區 釕 磁軌為同心圓 釢 使用
Flash ROM 為製作元件。
( )5 阿格麗打開電腦電源後,發現螢幕出現了黑底白字的英文字及數字,其周邊設備的燈
號也開始閃爍,請問這時電腦可能在執行哪一個程式? 酎作業系統 酏BIOS 中的自
我測試程式 釕開機程式 釢公用程式。
( )6 博特服購買了一個全新的主機板,發現主機板上有兩顆較大顆的 IC 晶片,就想起上計
概課老師在講解主機板時的情形,推論這可能是主機板上的晶片組,請問下列哪一個
並非北橋晶片所連接的設備? 酎AGP 匯流排 酏CPU 釕主記憶體插槽 釢USB。
( )7 阿星購買顯示卡時,發現其賣場的顯示卡有不同的連接介面,而不知要購買哪一種
才好,請問下列何者不是顯示卡的連接介面? 酎AGP 酏PCI 釕PCI Express 釢
LPT。
( )8 在購買硬碟時發現其連接介面有 IDE、SCSI、SATA 三種不同介面,請問這些介面主
要影響硬碟哪方面的效能? 酎搜尋時間 酏旋轉時間 釕資料傳輸時間 釢等待時
間。
( )9 博特服在安裝電腦時,發現電腦主機背板上某個插槽旁有一個  符號,請問這個插
槽為何種類型? 酎USB 酏IEEE 1394 釕HDMI 釢eSATA。
( )0 電腦與螢幕的連接介面有很多種,下列哪種介面不是螢幕連接介面? 酎HDMI 酏
D-Sub 釕DVI 釢IEEE 1394。
( )q 目前 I / O 連接介面種類很多,下列哪一種 I / O 介面沒有支援隨插即用功能? 酎USB
酏IEEE 1394 釕eSATA 釢PS / 2。
( )w 阿星到電腦賣場閒逛時,發現型錄上標榜四核心電腦,下列對四核心的敘述何者正確?
酎在一個 CPU 中有 4 個運算核心 酏一臺電腦主機板中安裝了 4 顆 CPU 釕可將 4 臺
電腦整合在一起工作 釢一臺電腦中有 4 顆核心硬碟。
( )e 某臺智慧型手機的 CPU 宣稱每秒可以接受 500 百萬個脈波,請問 CPU 的時脈週期為
何? 酎2 ns 酏1 ns 釕10 ns 釢20 ns。
老師講解歷屆試題,
讓學生可以掌握統一
入學測驗各章節命題
趨勢及重點。
可讓老師在課堂上立即
發現學生學習問題,了
解教學盲點,並增加教
與學的互動,達到教學
合一的境界。
基礎練習
任何學習基礎均為「知識的
記憶」,本書「基礎練習」
加強學生對於計算機概論名
詞及相關知識的記憶,打好
基礎以應付未來的挑戰。
綜合練習
以生活化的方式命題,並符合
統一入學測驗命題的趨勢,統
整章節觀念,完整掌握各章精
華,再次提升學生的作答能力。
題 型 豐 富
掌握命題趨勢
「計算機概論」的專有名詞
「多且新」及「理論的抽象」
造成學生記憶及學習上的困
擾,本書以「表格整理」、
「條列式說明」加上「圖形
說明」的方式呈現重點,老
師 可 以 使 用 圖 形、 表 格 教
學,讓理論更加「具像」,
說明更容易,學生利用條例
式說明及圖表記憶方式,可
以加強觀念的統整及專有名
詞的記憶。
第 2 章 電腦硬體知識 39
2-2 電腦主機與零組件
一、電腦硬體相關設備
主機板
CPU 插槽
擴充卡插槽
主機
I / O 連接埠
電腦主機
光碟機
硬碟
(主機內部)
鍵盤
滑鼠
液晶顯示器
記憶體插槽
主機
周邊設備
CPU 插槽
DRAM 插槽
擴充槽
BIOS ROM
晶片組
L3 快取記憶體
I / O 連接埠
軟碟連接埠
SATA 連接埠
IDE 連接埠
IDE 硬碟
SATA 硬碟
固態硬碟(SSD)
EDO DRAM
SDRAM
DDR SDRAM
DDR2 SDRAM
DDR3 SDRAM
CPU
主機板
主記憶體
硬碟機
光碟機
軟碟機
顯示器
鍵盤
滑鼠
數位相機
掃描器
印表機
電腦攝影機
個
人
電
腦
硬
體
LCD 顯示器
CRT 顯示器
PDP 顯示器
點矩陣印表機
噴墨印表機
雷射印表機
CD 光碟機
DVD 光碟機
BD 光碟
滾輪式滑鼠
光學滑鼠
雷射滑鼠
AGP
PCI
PCI Express
USB
IEEE 1394
音效插孔
eSATA
COM
VGA 插槽
LPT
PS / 2
RJ-45 插槽
DVI
D-Sub
HDMI
I / O 連接埠
第 2 章 電腦硬體知識 45
七、基本 I / O 連接介面
1 主機板內建基本的 I / O 介面,主要是用來連接外部周邊設備。主要的介面有:
名稱 插頭 插座 說明 熱插拔 連接設備
並列埠
(Parallel
Port)
又稱為平行埠或 LPT,採用並列方
式來傳輸資料,採用 25 Pins 連接
頭。
否 印表機
序列埠
(Serial
Port)
又 稱 串 列 埠 或 COM1、COM2,
採用序列方式來傳輸資料,採用 9
Pins 連接頭。
否
滑鼠、
數據機
PS / 2
可用來連接滑鼠(綠色)、鍵盤
(紫色)。
否 滑鼠、鍵盤
D-Sub
連接埠
為類比傳輸介面,主要是連接 CRT
顯示器,液晶顯示器亦提供 D-Sub
連接埠。
否
顯示器、
投影機
DVI
連接埠
為數位傳輸介面,主要是連接液晶
顯示器的傳輸標準。
否
顯示器、
投影機
HDMI
連接埠
高解析度多媒體傳輸介面,可以提
供高達 10 Gbps 的資料傳輸帶寬。
1.3 版可提供電力。
是 顯示器
eSATA
連接埠
主要是用來連接外部的 SATA 設備
(燒錄器、外接式硬碟)。
是
外接式硬碟、
外接式光碟
RJ-45
連接埠
為網路連接孔(雙絞線)。 否 RJ-45 網路線
IEEE 1394
又稱為火線,採用序列方式來傳輸
資料,支援熱插拔、隨插即用、提
供電力等功能,最多可串接 63 個設
備。
是
數位攝影機、
外接式硬碟
USB 又稱為萬用序列埠,採用序列的方
式來傳輸資料,支援熱插拔、隨插
即用、提供電力等功能,最多可串
接 127 個設備。
是
滑鼠、鍵盤、
外接式硬碟、
印 表 機、 隨
身碟等
Thunderbolt 其技術採兩種通訊協定,用在資訊
傳輸的 PCI Express,及用在顯示的
DisplayPort,2.0 版速度可達 20 Gb
/ s,可提供電力。
是
顯示器、
外接式硬碟、
外 接 式 顯 示
卡
DisplayPort
視訊電子標準協會推動的數位式視
訊介面標準,1.2 版的最大運輸速度
是 17.28 Gbit / s,可提供電力。
是 顯示器
題 前 加 * 者,
解答本附詳解。
5 電腦網路與應用
1.	電腦通訊的分類與特性。
2.	各種電腦服務的特性。
3.	全球資訊網的架構與 IE 的操作。
4.	資料搜尋的技巧與應用。
5.	檔案傳輸的種類。
6.	電子郵件的架構及特性與 Outlook Express 的操作。
本章學習目標
命題分析
第 章
本章命題的重點主要為電腦通訊的分類、各種電腦服務的特性、www、E-Mail
架構,其中資料搜尋為現代國民基本的網路應用能力,同學應多注意這方面的命題,
其他重點為傳統網路的理論,只要了解其理論不難拿高分。
第 5 章 電腦網路與應用156
5-1 電腦通訊簡介
一、電腦通訊的定義
本地與遠端的設備透過傳輸媒體,以一定的規則來進行資料傳輸。
二、電腦通訊的分類
1	依傳輸方向分類:
分類 說明 實例
單工
(Simplex)
資料在任何時間,只能永
遠固定一個方向傳輸。
電視、廣播、主機與印
表機、電視與遙控
半雙工
(Half-Duplex)
資料可以雙向傳輸,但同
一時間,只能單向傳輸。
無線電對講機
全雙工
(Full-Duplex)
資料在任何時間,可同時
雙向傳輸。
電話、網路
2	依連結方式分類:
分類 說明 實例
並列
(Parallel)
1	資料透過多條實體線路傳輸,每個時脈同時傳輸一組資
料及接收一組資料。
2	不適合長距離傳輸。
3	資料傳輸速率較快。
4	資料傳輸速率以(Byte / sec)為單位。
1	電腦與印表機間的
資料傳輸
2	電腦內部匯流排
序列
(Serial)
1	資料只透過一條線路傳輸,每個時脈傳送一個位元,一
個接著一個位元傳輸資料。
2	適合長距離傳輸,傳輸速度較慢。
3	資料傳輸速率的單位為 bps(bit per second)。
4	序列傳輸因傳送端與接收端的速率相同與否,可分為同
步傳輸和非同步傳輸。
1	USB
2	網際網路
3	IEEE 1394
4	RS-232
5	COM1、COM2
6	數據機與電腦間的
通訊
第 5 章 電腦網路與應用 157
序列
(Serial)
種類 特性 應用
非同步
傳輸
泝 每一筆傳輸資料須在前面附加一個起始
位元,在資料後面附加一個結束位元。
沴 每筆資料量通常為一個字元(8 bits)
的資料量。
沊 傳輸效率較差。
ATM
網路
同步
傳輸
泝 接收端收到起始位元後,兩端開始以相
同的速率傳輸,直到接收端收到結束位
元,即完成一次傳輸。
沴 一次可傳送較多個字元的資料量。
沊 傳輸效率較佳。
乙太
網路
傳輸比較
傳輸方式 傳輸速率 傳輸距離 線路 成本
並列傳輸 較快 適合短距離 同時間多個線路一起傳送資料 較高
序列傳輸 較慢 適合長距離 同時間只有一個線路傳送資料 便宜
3	依頻道多寡分類:
分類 說明 實例
基頻
(Baseband)
1	在傳輸媒體上,使用單一頻率
訊號來傳送資料。
2	傳輸訊號通常為數位訊號。
乙太網路
寬頻
(Broadband)
1	在同一時間可以利用一條線路傳送多種訊號(不同頻率)的
通訊技術。
2	以分頻的技術,將導線所能承載的頻寬劃分數個傳輸通道,
並用來傳送不同頻率的類比訊號,接收端再以分頻器來過濾
訊號,以取得該頻道的資料。例如:有線電視公司將多個頻
道的訊號混合後,利用同軸電纜傳送至客戶的電視,客戶只
要調整頻道(分頻器),就可以看到想收看的節目。
3	傳輸訊號通常為類比訊號。
1	電臺
2	廣播
3	ADSL
4	Cable TV
第 5 章 電腦網路與應用158
三、資料交換技術
1	資料交換技術:為資料傳輸路徑的管理原則,主要是為了快速且有效率的傳輸資料。
2	主要可分為:
分類 說明
電路交換
(Circuit Switching)
1	屬於連接導向的通訊方式。
2	傳輸資料時需建立兩者之間的實體電路連接,不需要通訊時則中斷實
體電路連接。
3	例如:A 打電話給 B,此時 A 到 B 之間的電話交換機,會建立一實體
連線。此時 C 如果要打電話給 B,會產生占線無法接通(占線問題)。
4	實例:傳統電話網路。
分封交換
(Packet Switching)
1	屬於非連接導向的通訊方式。
2	資料傳送前先分割成若干固定長度的封包並加以編號,傳輸過程中,
每個封包不一定走相同的路徑。抵達目的地後,接收端會依封包編號
組合回原來的資料,若有缺號可要求傳送端重新傳送該封包。
3	可以提高線路使用率及整體傳輸效率,當某段線路故障時,封包可以
選擇另一條路徑傳送,增加傳輸的可靠性。例如:A 與 B 可同時傳資
料給 C,C 會依來源重組資料(不會有占線問題)。
4	實例:網際網路。
四、頻寬(Bandwidth)
這個名詞有兩種意義:
1	訊號頻寬:類比訊號傳遞時,媒體所能載送的訊號頻率範圍。
2	線路頻寬:通訊媒體的「線路傳輸速率」,也就是傳輸媒體單位時間內所能傳輸的資料量,通
常以 bps 為單位(每秒可以傳輸多少 bit)。
例如:假設有寬頻網路(10 頻道)來傳輸資料,每個頻道的資料傳輸率為 10M bps,則該網路
的線路頻寬為(1010)M bps。
3	常見的線路頻寬:
線路 T1 T2(相當 4 個 T1) T3(相當 28 個 T1) T4(相當 168 個 T1)
頻寬 1.544M bps 6.312M bps 44.736M bps 274.174M bps
傳輸通道 24 96 672 4032
第 5 章 電腦網路與應用 159
( D )1	下列有關半雙工傳輸的敘述,何者錯誤? 酎是一種雙向傳輸的模式 酏可
應用於無線對講機上 釕同一時間只允許一個方向進行傳輸 釢同一時間可
允許兩個方向進行傳輸。 【94 二技】
( A )2	網際網路(Internet)是依據下列哪一種資料交換技術運作? 酎 分封交換
(Packet Switching) 酏電路交換(Circuit Switching) 釕數位交換(Digital
Switching) 釢訊息交換(Message Switching)。 【93 統測】
( A )3	下列關於資料傳輸的敘述何者正確? 酎 非同步傳輸是一種序列(Serial)
傳輸 酏同步傳輸是一種並列(Parallel)傳輸 釕網際網路大多使用並列傳
輸 釢非同步傳輸比同步傳輸快。 【94 統測】
( A )4	在通訊科技發達的今日,網路已由基頻(Baseband)邁向寬頻(Broadband)。
下列有關基頻與寬頻的敘述,何者不正確? 酎基頻或寬頻係取決於使用的
傳輸媒體 酏寬頻以類比訊號傳輸資料,同一時間能傳輸文字、聲音與視訊
等 釕寬頻網路可以提供遠距教學、虛擬實境與線上電玩等服務 釢有線電
視網(Cable Network)與非對稱用戶迴路(ADSL)都是屬於寬頻網路。
( A )5	網路頻寬(Bandwidth)指的是同一時間內,網路資料傳輸的速率,何者是
其常用單位? 酎bps 酏cps 釕fps 釢gps。 【94 統測】
( D )6	電話或手機的傳輸模式,屬於下列何者? 酎 單工傳輸 酏 半單工傳輸
釕半雙工傳輸 釢全雙工傳輸。 【100 統測】
1
( )1	有關串列式傳送資料的敘述,下列何者錯誤? 酎 每個時脈傳輸一個位元
酏長途傳送資料,串列式比平行式的成本高 釕利用停止控制位元和開始控
制位元的不同狀態變化, 區分兩筆資料 釢資料傳送速率的單位為 bps。
( )2	網路傳輸專線:T1 的傳輸速率為何? 酎 每秒傳送 1.5441000000 Bytes
酏每秒傳送 1.5441000000 bits 釕每分鐘傳送 1.5441000000 Bytes 釢每
分鐘傳送 1.5441000000 bits。 【100 統測】
( )3	傳統類比式有線電視,一條線路能夠同時傳送多個視訊頻道,此種訊號傳
送方式稱為 酎 基頻(Baseband) 酏 寬頻(Broadband) 釕 同步傳輸
(Synchronous) 釢非同步傳輸(Asynchronous)。 【95 二技】
( )4	下列關於分封交換(Packet Switching)的敘述,何者錯誤? 酎分封交換可
以彈性機動選擇資料傳送的路徑,減少延遲的現象 酏在不同的傳輸速度或
通信協定下,均可相互轉換傳送 釕通信使用時間較分散的用戶較適合使用
釢分封交換的每個封包長度是可變動的。
1
第 5 章 電腦網路與應用160
( )5	有關資料傳輸的敘述,下列何者正確? 酎 鍵盤的 PS / 2 介面是並列傳輸
酏 印表機的 LPT 埠是序列傳輸 釕USB 採用並列設計,因此傳輸速度快
釢電腦網路線 Category 6 規格可提供全雙工傳送。 【98 二技】
( )6	即時互動的即時通軟體,所使用的傳輸機制為何? 酎 全雙工 酏 半雙工
釕 單工 釢半單工。 【101 統測】
五、資料傳輸速率(Communication Rate)的計算
傳輸速率(bps) 傳送的總資料量(位元,bit) / 傳送的時間(秒,second)。
有一傳輸線,其通訊能力為 9.6 Kbps。
有一筆資料共 1024 Bytes,使用序列非同
步傳輸(起始位元:1 bit,終止位元:1
bit),請問傳輸此資料共需多少時間?
解:採序列非同步傳輸,每傳送 1 個 Byte
的資料須額外傳送 1 bit 的起始位元及
1 bit 的終止位元,其傳輸的總資料量
為:1024(181)10240 bits。
因為傳輸速率(bps) 傳送的總資料
量(位元,bit) / 傳送的時間(秒,
second),故9.6 K10240 /(傳輸時間)
傳輸時間 
10240
9.61024

10
9.6
     1.041(秒)
若使用一臺速度為 64 Kbps 之數據機來傳輸
16 KB 的檔案,理論上需花多少時間來傳送
本檔案?
2 2
3
( D )1	以一條傳輸速率為 10 Mbps 的網路線直接連接主機(Host)A 與主機 B,若
主機 A 欲傳輸一個 10 M 位元組的檔案至主機 B,則傳送該檔案所需的傳輸
時間(Transmission Delay)最少為幾秒? 酎 1 酏2 釕 4 釢 8。
【95 統測】
( B )2	以 10000 bps(bit per second)的傳輸速率傳送 100 個英文字母(1 個英文字
占 1 Byte),需要多少時間? 酎 0.01 秒 酏 0.08 秒 釕 0.16 秒 釢 0.32
秒。 【94 統測】
( C )3	有一串列通訊協定採無同位位元、速度為 9600 bps、每傳送 1 位元組需使用
1 個起始位元和 1 個停止位元,請問使用此通訊協定來傳送 9600 Bytes 的資
料,需費時多少秒? 酎 5 酏 8 釕 10 釢 12。 【95 二技】
第 5 章 電腦網路與應用 161
( )1	某 8 位元的串列傳輸協定採用奇同位檢查,並使用 1 個起始位元和 2 個結束
位元。若以 9600 bps 的速度來傳送一個有 19200 Bytes 的資料,則需多少秒?
酎 12 酏 16 釕 20 釢 24。
( )2	小明在家使用 ADSL 上網想要下載一個 1 MB 的檔案,若其下載的速率為
512 Kbps,則其下載的時間大約為 酎2 秒 酏16 秒 釕24 秒 釢32 秒。
( )3	若線路傳輸速率為 64 Kbps,試問傳送 2 MBytes 的檔案需要多少時間?
酎128 秒 酏192 秒 釕240 秒 釢256 秒。 【93 二技】
( )4	若以 9600 bps 的傳輸速率傳送 6000 個 Big-5 碼中文字(每 1 個中文字占 2
Bytes),需多少時間? 酎0.625 秒 酏1.6 秒 釕5 秒 釢10 秒。
3
基礎練習
填充題
1	電腦通訊的分類如下:
1		依傳輸的方向可分為:
,任何時間只做固定一個方向的傳輸。
,可雙向傳輸,但在任一時間只能做單向傳輸。
,任何時間都可以雙向傳輸。
2		依連結方式可分為:
,資料透過多條線路一起傳輸。
,資料透過一條線路,一個位元接著一個位元傳輸。
3		依頻道的多寡可分為:
,可同時傳送多種不同種類的資料。
,任一時間只能傳送一種資料。
4		資料交換的方式可分為:
,為連接導向傳輸,會建立實體線路連接。
,為非連接導向傳輸,每個封包傳送的路徑不一定相同。
2	請填入相關的傳輸方式:
分類方式 傳輸方向 連結方式 頻道的多寡
電腦與印表機的傳輸
10 Base-2 基頻傳輸
10 Base-T
電話 序列傳輸
有線電視訊號的傳輸
3	若以 56 Kbps 傳輸速率的數據機來傳送 56000 個以 Unicode(2 Bytes)編碼的英文字需 秒。基礎練習
第 5 章 電腦網路與應用162
5-2 網路服務的介紹
服務名稱 說明
Telnet
遠端登入
1	透過網路登錄(Login)到遠端主機,可執行遠端主機上的程式,有如坐在
遠端主機前操作。
2	Client 端的電腦顯示傳回遠端伺服器的畫面,所有工作皆在遠端伺服器完成。
BBS
電子布告欄
1	網際網路上文字介面之布告欄,使用 Telnet 方式連上伺服器,並提供網路論
壇、聊天、訊息傳遞、收發電子郵件等功能,例如:批踢踢實業坊。
2	未註冊者可用 guest 帳號登入,但沒有發表文章的權限。
3	新註冊時可用 new 帳號登入伺服器,並完成註冊程序。
4	提供電子信箱、Talk(聊天)及分類討論等功能。
MUD
線上多人電玩
1	使用網際網路連上遊戲伺服器,並與網路玩家進行網路多人遊戲。
2	遊戲種類:線上多人角色扮演、電玩遊戲(有益智、模擬、麻將等)。
( B )1	網際網路上的哪種服務,可以提供我們發表自己的看法,提出問題或回答別
人問題時進行即時交談? 酎WWW 酏BBS 釕E-mail 釢 FTP。
【93 統測】
( B )2	下列敘述何者正確? 酎用 Telnet 連線到主機,執行主機上的程式,是將程
式下載到用戶端的電腦上執行 酏用 Telnet 連線到主機,執行主機上的程式,
用戶端的電腦不會中毒 釕Telnet 可離線執行主機上的程式 釢Telnet 連線
期間,如果使用者不按任何按鍵,便不會占用主機任何資源。
( B )3	在網咖中進行戰略遊戲是屬於哪一種網路服務資源? 酎WWW 酏MUD
釕Archie 釢Netnews。
1
( )1	某網站僅提供大眾使用 Telnet 進行遠端登錄,以文字為主要訊息交換媒介。
請問此網站較有可能屬於下列何種網際網路應用? 酎網路購物 酏檔案搜
尋(Archie) 釕全球資訊網(WWW) 釢電子布告欄(BBS)。
【94 統測】
( )2	目前流行的 On-line Game 是屬於哪一種網路的資源? 酎WWW 酏MUD
釕Archie 釢Netnews。
( )3	關於 BBS 的敘述,下列敘述何者有誤? 酎 使用 Telnet 方式登入 酏 無法
使用電子郵件 釕 未在該 BBS 中註冊,則登入時可以使用「guest」帳號,
無需密碼 釢要在 BBS 中註冊,則使用「new」為帳號登入申請。
1
第 5 章 電腦網路與應用 163
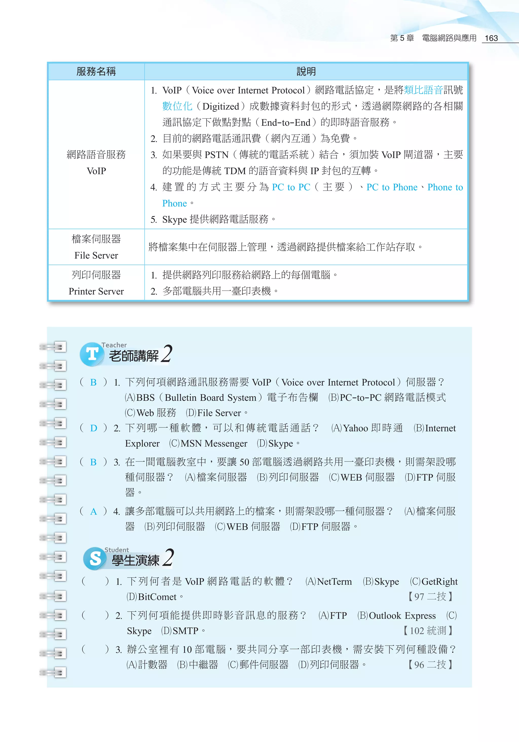
服務名稱 說明
網路語音服務
VoIP
1	VoIP(Voice over Internet Protocol)網路電話協定,是將類比語音訊號
數位化(Digitized)成數據資料封包的形式,透過網際網路的各相關
通訊協定下做點對點(End-to-End)的即時語音服務。
2	目前的網路電話通訊費(網內互通)為免費。
3	如果要與 PSTN(傳統的電話系統)結合,須加裝 VoIP 閘道器,主要
的功能是傳統 TDM 的語音資料與 IP 封包的互轉。
4	建 置 的 方 式 主 要 分 為 PC to PC( 主 要 )、PC to Phone、Phone to
Phone。
5	Skype 提供網路電話服務。
檔案伺服器
File Server
將檔案集中在伺服器上管理,透過網路提供檔案給工作站存取。
列印伺服器
Printer Server
1	提供網路列印服務給網路上的每個電腦。
2	多部電腦共用一臺印表機。
( B )1	下列何項網路通訊服務需要 VoIP(Voice over Internet Protocol)伺服器? 
酎BBS(Bulletin Board System)電子布告欄 酏PC-to-PC 網路電話模式 
釕Web 服務 釢File Server。
( D )2	下列哪一種軟體,可以和傳統電話通話? 酎Yahoo 即時通 酏Internet
Explorer 釕MSN Messenger 釢Skype。
( B )3	在一間電腦教室中,要讓 50 部電腦透過網路共用一臺印表機,則需架設哪
種伺服器? 酎 檔案伺服器 酏 列印伺服器 釕WEB 伺服器 釢FTP 伺服
器。
( A )4	讓多部電腦可以共用網路上的檔案,則需架設哪一種伺服器? 酎檔案伺服
器 酏列印伺服器 釕WEB 伺服器 釢FTP 伺服器。
2
2
( )1	下列何者是 VoIP 網路電話的軟體? 酎NetTerm 酏Skype 釕GetRight
釢BitComet。 【97 二技】
( )2	下列何項能提供即時影音訊息的服務? 酎FTP 酏Outlook Express 釕
Skype 釢SMTP。 【102 統測】
( )3	辦公室裡有 10 部電腦,要共同分享一部印表機,需安裝下列何種設備?
酎計數器 酏中繼器 釕郵件伺服器 釢列印伺服器。 【96 二技】
第 5 章 電腦網路與應用164
服務名稱 說明
DHCP Server
1	動態分配 IP 位址給網際網路上電腦的服務。
2	當電腦連上網際網路時,DHCP 伺服器給予一個 IP 位址,當電腦離開網路
時,這個 IP 位址便被釋放,可供其他工作站使用。
3	例如:ADSL 計時制,Hinet 在用戶連接上網之後才賦予一個 IP 位址,等
用戶離線後就將 IP 位址收回。
Proxy Server
代理伺服器
1	Proxy Server 儲存一些遠端網站內容,若使用者所要找尋的網頁已經在
Proxy 伺服器上,直接將資料傳遞給使用者,如此一來可加速讀取網頁,減
少對外網路頻寬,但有可能下載到舊網頁的缺點。
2	若使用者要的網頁資料並不在 Proxy 主機上,Proxy 會幫使用者由遠端主
機取得資料,儲存在伺服器中,並傳給使用者。
3	具有簡易的防火牆功能。
DNS Server
網域名稱伺服器
1	DNS 是一種目錄服務,它負責尋找電腦網域名稱相對應的 IP 位址。
2	如果 DNS 故障,無法使用 Domain Name 網址的方式存取網路上的資源,
但直接使用 IP 位址仍然可以連線。
( D )1	下列有關網路伺服器的敘述,何者正確? 酎DHCP Server 可以將網域名稱
轉換成 IP 位址 酏DNS Server 提供使用者一個動態的 IP 位址 釕File Server
具有保護系統的防火牆功能 釢Proxy Server 可以加快網頁下載速度。
【95 統測】
( D )2	關於設定 Proxy 伺服器的功能,下列敘述何者錯誤? 酎可減少區域網路對
外連線的負載 酏通常可加快網頁的下載速度 釕用戶可能下載到舊的網頁
釢用戶是直接由網站下載網頁。
( A )3	下列何種伺服器具有動態分配 IP 位址及提供相關網路設定的功能? 
酎DHCP Server 酏FTP Server 釕Mail Server 釢Web Server。【95 統測】
( D )4	在網際網路中,負責將網域名稱轉換為 IP Address 的是 酎 中華電信公司
酏臺灣網路資訊中心 釕DHCP 伺服器 釢DNS。
( A )5	為加速網頁下傳至用戶端並降低網際網路的流量,可在區域網路內設置何
種伺服器(Server)來達成此一目的? 酎Proxy Server 酏Domain Name
Server 釕WWW Server 釢Mail Server。
3
第 5 章 電腦網路與應用 165
( )1 下列對於網際網路相關知識的敘述,何者不正確? 酎 DHCP(動態主機配
置協定)可將網域名稱轉換為對應的 IP 位址 酏 電子郵件之位址為 shin@
haw.ntust.edu.tw,其中 haw.ntust.edu.tw 為郵件伺服器 釕192.192.232.11 是
合法的 IP 位址 釢固接專線 T3 提供的頻寬,大於 T1 所提供的頻寬。
【94 統測】
( )2 在區域網路中建置 DHCP(Dynamic Host Configuration Protocol)伺服器的主
要目的為何? 酎 將網域名稱(Domain Name)轉換為 IP 位址 酏 分派 IP
位址給網域中的電腦 釕儲存已經被擷取過的檔案,以增加網路效能 釢掃
描病毒的活動,以防止網路內部的電腦感染病毒。 【95 二技】
( )3 Windows XP 的網頁瀏覽器 IE,通常需設定 Proxy 伺服器,為什麼? 酎 可
防止電腦當機 酏可避免電腦中毒 釕可加快遠端網頁的下載速度 釢可定
期更新網頁內容。
( )4 在一般學校單位的網路中心,架設 Proxy Server 的主要功用在於 酎方便定
期更新學校網頁的內容 酏避免學校主機中毒 釕可以作為防火牆,亦可提
高使用者瀏覽的速度 釢可以防止主機當機。
( )5 DHCP 伺服器之功能,下列何者正確? 酎用於管理電腦 CPU 酏用於管理
Internet 釕上網的軟體 釢動態的分配 IP 給使用者使用。
3
服務名稱 說明
社群網站
Social Network
除了可以使用電腦連接外,亦可使用行動裝置(例如:智慧型手機、平板電腦
等)來連接使用社群網站,常見的有 Facebook、Plurk、Twitter 等。
1	Plurk(噗浪) :是一個微網誌社群網站,最大的特色就是在一條時間軸上
顯示自己與好友的所有訊息,每一位會員都可以單獨評論別人的 Plurk 內容。
2	Twitter(非官方中文慣稱:推特) :是一個微網誌社群網站,使用者透過
即時通訊、電子郵件、登入 Twitter 網站,限定 140 個文字裡寫下現在的心情
故事、現在做些什麼,或者是與他人討論事情,每一則訊息使用者及好友都
可以即時看到這些更新的內容。
3	Facebook(臉書) :
泝	使用者可以建立個人專屬網頁(包括大頭照、個人興趣、相簿等),能
將其他使用者加入朋友並交換資訊(可檢視使用者個人資訊),其中包括
自動及時更新朋友動態顯示頁面。
沴	使用者也可以加入各種群組,例如:工作場所、學校、學院或其他活動。
沊	提供使用者開發應用程式或遊戲給其他使用者使用,例如:開心農場、
開心水族箱等。
沝	提供「戳一下(Poke)」的功能,讓使用者能引起其他使用者的注意。
沀	提供「塗鴉牆」功能,讓使用者在自己的塗鴉牆上發表一些最新狀態,
其內容會同步傳送至好友的首頁。
第 5 章 電腦網路與應用166
服務名稱 說明
影音網站
1	屬於社交網站服務之一,在網路上免費提供影音服務的網站,透過串流技
術,使用者可以利用特定的播放軟體或瀏覽器來即時觀看影片。
2	常見的網站有 YouTube、ImVlog 等。
雲端運算
1	在網際網路技術剛剛起步時,畫網路示意圖時習慣將網路畫成一朵雲,因此
就以這個名詞來代表網際網路的運算,稱為雲端運算。
2	簡單的來說舉凡利用網路進行多臺電腦一起完成運算工作,或是透過網路連
線取得由遠端主機提供的服務等,都可以算是一種「雲端運算」。
3	可透過任一種上網工具來處理雲端運算,而不會因為本地的硬體、資料的毀
損而造成損失,更不會因為不同作業平臺而造成無法操作等情形。
4	例如:Google Docs、Web Mail、網路相簿等。
5	雲端運算概念圖:
( B )1	目前有很多背包客常在網站中發表其旅遊心得及相關資訊,張貼旅遊照片
與網友分享,請問最有可能使用哪一種網際網路服務來達成這個目的? 
酎BBS 酏社群網站 釕電子信箱 釢檔案搜尋。
( D )2	有關 Facebook(臉書)的敘述,下列何者有誤? 酎為全世界最大的社群網
站 酏可以分享相片 釕可以進行公開或私下的留言 釢主要是用來作影片
分享。
( D )3	下列何者不屬於社群網站? 酎Facebook 酏Plurk 釕Twitter 釢MSN。
( D )4	下列何者不是雲端運算的特點? 酎 可透過任何上網工具來處理雲端運算
酏可以省下本地的軟、硬體成本 釕不會因為本地的硬體、資料的毀損而造
成損失 釢必須先在本地電腦處理後,再將結果上網與他人分享。
4
4
( )1	下列哪一個網路社群有提供使用者開發應用程式或遊戲給其他使用者使用,
例如:開心農場、開心水族箱等? 酎Facebook 酏Plurk 釕Twitter 釢
YouTube。
第 5 章 電腦網路與應用 167
( )2 下列何種網路服務主要是免費提供影音服務的網站,透過串流技術,使用者
可以利用特定的播放軟體或瀏覽器(安裝串流格式套件,如 Adobe Flash)來
即時觀看影片? 酎Facebook 酏Plurk 釕Twitter 釢YouTube。
( )3	下列何者是 Plurk(噗浪)的特色之一? 酎 在一條時間軸上顯示了自己與
好友所有訊息 酏提供開心農場給網友種菜 釕可分享影音 釢可以撰寫長
篇大論的文章。
( )4	下列何者不是雲端運算的應用? 酎 在自己的電腦上編輯 Word 酏 透過
Google Docs 處理文件 釕Web Mail 收發電子郵件 釢影音網站上收看別人
分享的影音檔。
基礎練習
配合題:請將下列名詞填入最合適的描述中
酎Plurk 酏Twitter 釕BBS 釢Facebook 釚Telnet
陜Archie 陟MUD 隼影音網站 飣VoIP 髟網站搜尋
鬯Blog 乿Skype 偰ICQ 偪File Server 偡Printer Server
偞DNS 偠DHCP 偓Proxy Server 偋Vlog 偝IE
( )1 一個社群網站。使用者可以建立個人專屬網頁(包括大頭照、個人興趣、相簿等),並
將其他使用者加入朋友並交換資訊(可檢視使用者個人資訊),其中包括自動及時更新
朋友動態顯示頁面,以及提供使用者開發應用程式或遊戲給其他使用者使用,例如:開
心農場、開心水族箱等。
( )2 透過網路登錄(Login)到遠端主機,可執行遠端主機上的程式,有如坐在遠端主機前
操作。
( )3 提供使用者以關鍵字來搜尋相關的網站資料。
( )4 網際網路上文字介面的布告欄、使用 Telnet 方式連上伺服器,並提供網路論壇、聊天、
訊息傳遞、收發電子郵件等功能,目前在大專院校較為流行。
( )5 一個微網誌社群網站,其最大的特色就是在一條時間軸上顯示了自己與好友的所有訊息。
( )6 尋找網際網路 FTP 服務檔案庫上的檔案,找到後利用 FTP 協定下載檔案。
( )7 一個常被更新、便於編寫個人日記,並與網路世界裡的人分享自己生活感想、心情記事
及得到知音的網站。
( )8 將檔案集中在伺服器上管理,透過網路提供檔案給工作站存取。
( )9 是一個微網誌社群網站。使用者透過即時通訊、電子郵件、登入網站,限定 140 個文字
裡寫下你現在的心情或在做什麼,又或者是與他人討論事情,每一則訊息使用者及好友
都可以即時看到這些更新的內容。
( )0 動態分配 IP 位址給網際網路上電腦的服務。
( )q 使用網際網路連上遊戲伺服器,並與網路上的玩家進行網路多人遊戲。
( )w 屬於社交網路服務之一。在網路上免費提供影音服務的網路,透過串流技術,使用者可
以利用特定的播放軟體或瀏覽器(安裝串流格式套件,如Adobe Flash)來即時觀看影片。
第 5 章 電腦網路與應用168
( )e 將類比的語音訊號數位化(Digitized)成數據資料封包的形式,透過網際網路的各相關
通訊協定下做點對點(End-to-End)的即時語音服務。
( )r 多部電腦共用一臺印表機的服務。
( )t 儲存一些遠端主機的網頁內容,若使用者找尋的網頁已經在伺服器上,直接將資料傳遞給
使用者,如此一來可加速讀取網頁,節省對外網路頻寬,但有可能下載到舊網頁的缺點。
( )y 一套真正免費的網際網路電話,它具備了高品質的音質,及 256 bits 的音訊加密系統,讓
使用者使用最安全、最優質的通話品質與其他聯絡人通話,並且沒有國界與平臺的限制。
( )u 網際網路上尋人、呼叫、留言及檔案傳輸等功能。
( )i 一種目錄服務,它負責為電腦搜尋並找出網域名稱相對應的 IP 位址。
( )o 使用影音來寫日記。
( )p 網頁瀏覽器。基礎練習
5-3 全球資訊網與資料搜尋
一、全球資訊網(WWW:World Wide Web)
1 WWW 伺服器上的網站是由許多互相鏈結的超文件檔(HTML 檔案格式 .htm、.html)組成,使
用超文件傳輸協定(Hypertext Transfer Protocol,http)經由網際網路將超文件檔傳送給使用者
電腦,需經過瀏覽器的解譯後才能變成圖文並茂的網頁檔。
2 全球資訊網以文字、圖形、聲音、影像及動畫之多媒體的方式呈現,可讓機關團體或個人將自
己的產品、服務項目等訊息提供給大眾知道。
3 許 多 網 站 使 用「 互 動 式 網 頁 」 方 式 撰 寫, 例 如: 使 用 ASP(.asp)、PHP(.php)、.NET
(.aspx)、CGI(.cgi)等技術。
4 網頁瀏覽的過程:
(1)使用者在網址列:輸入URL。
(5)將網頁檔(HTML)傳給瀏覽器,經瀏覽器解譯後,成為多媒體的網頁型態。
(4)伺服器端傳送網頁給客戶端。
(3)使用「HTTP」通訊協定向伺服器端要求讀取網頁。
(2)將URL傳給電腦。
經瀏覽器解譯
第 5 章 電腦網路與應用 169
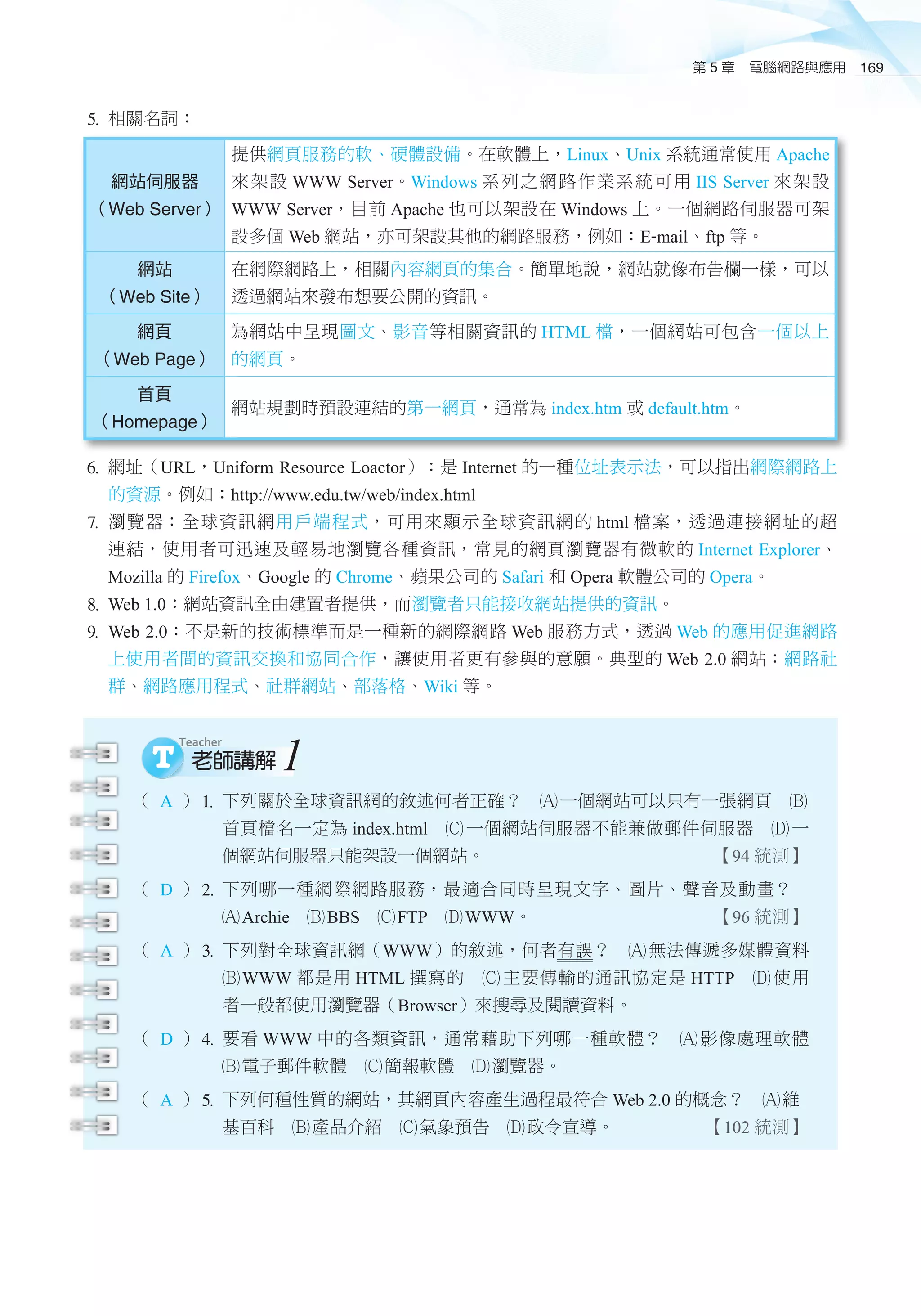
5 相關名詞:
網站伺服器
(Web Server)
提供網頁服務的軟、硬體設備。在軟體上,Linux、Unix 系統通常使用 Apache
來架設 WWW Server。Windows 系列之網路作業系統可用 IIS Server 來架設
WWW Server,目前 Apache 也可以架設在 Windows 上。一個網路伺服器可架
設多個 Web 網站,亦可架設其他的網路服務,例如:E-mail、ftp 等。
網站
(Web Site)
在網際網路上,相關內容網頁的集合。簡單地說,網站就像布告欄一樣,可以
透過網站來發布想要公開的資訊。
網頁
(Web Page)
為網站中呈現圖文、影音等相關資訊的 HTML 檔,一個網站可包含一個以上
的網頁。
首頁
(Homepage)
網站規劃時預設連結的第一網頁,通常為 index.htm 或 default.htm。
6 網址(URL,Uniform Resource Loactor):是 Internet 的一種位址表示法,可以指出網際網路上
的資源。例如:http://www.edu.tw/web/index.html
7 瀏覽器:全球資訊網用戶端程式,可用來顯示全球資訊網的 html 檔案,透過連接網址的超
連結,使用者可迅速及輕易地瀏覽各種資訊,常見的網頁瀏覽器有微軟的 Internet Explorer、
Mozilla 的 Firefox、Google 的 Chrome、蘋果公司的 Safari 和 Opera 軟體公司的 Opera。
8 Web 1.0:網站資訊全由建置者提供,而瀏覽者只能接收網站提供的資訊。
9 Web 2.0:不是新的技術標準而是一種新的網際網路 Web 服務方式,透過 Web 的應用促進網路
上使用者間的資訊交換和協同合作,讓使用者更有參與的意願。典型的 Web 2.0 網站:網路社
群、網路應用程式、社群網站、部落格、Wiki 等。
( A )1	下列關於全球資訊網的敘述何者正確? 酎一個網站可以只有一張網頁 酏
首頁檔名一定為 index.html 釕 一個網站伺服器不能兼做郵件伺服器 釢 一
個網站伺服器只能架設一個網站。 【94 統測】
( D )2	下列哪一種網際網路服務,最適合同時呈現文字、圖片、聲音及動畫? 
酎Archie 酏BBS 釕FTP 釢WWW。 【96 統測】
( A )3	下列對全球資訊網(WWW)的敘述,何者有誤? 酎無法傳遞多媒體資料
酏WWW 都是用 HTML 撰寫的 釕 主要傳輸的通訊協定是 HTTP 釢 使用
者一般都使用瀏覽器(Browser)來搜尋及閱讀資料。
( D )4	要看 WWW 中的各類資訊,通常藉助下列哪一種軟體? 酎 影像處理軟體
酏電子郵件軟體 釕簡報軟體 釢瀏覽器。
( A )5	下列何種性質的網站,其網頁內容產生過程最符合 Web 2.0 的概念? 酎維
基百科 酏產品介紹 釕氣象預告 釢政令宣導。 【102 統測】
1
第 5 章 電腦網路與應用170
( )1	全球資訊網是一種網際網路的應用,其英文縮寫是 酎BBS 酏FTP 釕
Telnet 釢WWW。 【94 統測】
( )2	有關全球資訊網的敘述,下列何者錯誤? 酎WWW 是 World Wide Web 的
縮寫 酏 所使用語言為超文字標示語言,簡寫為 DHL 釕 瀏覽器與 WWW
伺服器之間的通訊協定為 HTTP 釢入口網站一般都有搜尋功能。
( )3	通常當我們瀏覽某一網站時只需指定網站名稱,而不用指定網頁檔案名稱
即可觀賞該網站的首頁,一般而言一個網站首頁可能預設的網頁檔案名稱為
何? 酎www.htm 酏index.htm 釕http.htm 釢index.http。
( )4	請 問 下 列 何 者 不 是 網 頁 瀏 覽 器?  酎Internet Explorer  酏Adobe Acrobat
釕FireFox 釢Netscape Navigator。
( )5	關於網站,下列何者敘述是錯誤的? 酎Web 1.0 網站內容,使用者只能
單向瀏覽 酏Web 2.0 網站由使用者提供內容,網站管理單位只是提供平臺
釕社交網站服務屬於 Web 2.0 體系下的應用 釢BBS 保障個人隱私,在言論
自由前提下,個人發表見解尺度不受任何限制。
1
二、IE 瀏覽器的介紹
1 常見 IE 工具列的功能:
圖示 說明 圖示 說明
上一頁:回到上一個瀏覽的頁面 下一頁:回到下一個瀏覽的頁面
停止:停止下載網頁的動作 重新執行下載網頁
首頁:連結到使用者自訂的首頁
頁面
我的最愛:顯示先前瀏覽過並記
錄下來的網站清單
記錄:顯示近期瀏覽過的網頁清單 搜尋:連結至預設的搜尋網頁
2 網際網路選項設定(在 IE 的功能表中選擇「工具 / 網際網路選項」):
第 5 章 電腦網路與應用 171
3 一般標籤的設定:
1		首頁設定:使用者可將自己最常去的網站設定為首頁,只要一啟動 IE 或按下「首頁」鈕,
就會連結到所設定的網址。
2 瀏覽歷程記錄:可刪除暫存檔、歷程記錄、Cookie、儲存的密碼及網頁表單資訊,亦可設
定 Temporary Internet Files 的大小及保留瀏覽歷程天數。
( B )1	當我們想把喜歡的網站位址保留下來,以便未來容易找到,IE 可以藉由哪一
功能做到? 酎超連結 酏我的最愛 釕記錄 釢我的標籤。
( A )2	在 Internet Explorer 瀏覽器中變更當作首頁的畫面,可在 Internet 內容或
Internet 選項的哪個標籤中完成? 酎一般 酏安全性 釕內容 釢連線。
( B )3	使用者瀏覽網站時,網站在使用者電腦儲存使用者瀏覽相關資訊的檔案稱之
為? 酎blog 酏cookie 釕intranet 釢ssl。 【101 統測】
2
( )1	若要查詢近一個月內瀏覽過哪些網站,可使用 IE 的哪一個功能來達成?
酎我的最愛 酏記錄 釕網址列 釢搜尋。
( )2	一般 IE 的「記錄」功能可以記錄近 20 天瀏覽過的網站網址,如果想增加至
40 天要在哪裡設定? 酎「網際網路選項 / 一般」 酏我的最愛 釕「網際
網路選項 / 連線」 釢「網際網路選項 / 安全性」。
( )3	如果要一開啟 IE 時就連上某個網站,需要在哪裡設定? 酎 網際網路選項
中的首頁 酏我的最愛 釕「記錄」資料夾 釢網際網路選項中的連線。
2
4 Proxy Server 的設定:
在 IE 中,選取「工具 / 網際網路選項」,再選擇「連線」標籤中的「區域網路設定」即可
設定 Proxy Server 相關資訊。設定畫面如下圖。
第 5 章 電腦網路與應用172
5 網頁的分級設定:
可從網際網路選項中的「內容 / 內容警告器」設定,分級服務是依據美國史丹佛大學
Donald F. Roberts 博士研究發展的 RSACi 來分級,針對「性、裸體、語言、暴力」類別來分級,
每類共分四級。
6 設定「快顯封鎖」:
1	 快顯視窗為瀏覽器彈跳出的小型視窗,內容通常為廣告。為了免除廣告的困擾,可以設定
快顯封鎖。
2	 瀏覽器設定了「快顯封鎖」會導致有些網站無法正常瀏覽,遇到這個情形時,可將該網站
的網址加入允許快顯的清單中。
第 5 章 電腦網路與應用 173
( A )1 在使用IE在網路上閒逛時,有一些廣告視窗會突然跳出來,防礙網頁的瀏覽,
如果要防止這類的情形,可使用 IE 的哪一個功能? 酎 開啟快顯封鎖程式
酏關閉快顯封鎖程式 釕清除瀏覽歷程 釢開啟我的最愛。
( B )2	如何在 IE 中設定要使用的 Proxy Server ? 酎 在網際網路選項中的一般頁
面中設定 酏在網際網路選項中的連線頁面設定 釕在網際網路選項中的服
務頁面中設定 釢在功能表中的檔案中設定。
( D )3	當家中有小孩子,不想讓小孩自行連上全球資訊網看到一些有性、暴力等內
容的網站,可以使用 IE 的哪一個功能來設定? 酎 連線 酏 我的最愛 釕
安全性設定 釢內容警告器。
3
( )1	在 IE 中,若要設定「透過 Proxy 伺服器連接 Internet 」,則應執行下列哪個
動作? 酎 執行「工具」/「網際網路選項」,在「連線」標籤中設定 酏
執行「工具」/「網際網路選項」,在「一般」標籤中設定 釕執行「工具」
/「同步處理」 釢開啟「控制台」/「撥號網路」。
( )2	如果想防止青少年進入一些色情或暴力網站,微軟公司的瀏覽器可以藉由哪
項功能做到? 酎沒有這項功能 酏不好的網站 釕內容警告器 釢分類。
( )3	若在 IE 中,勾選「開啟快顯封鎖程式」其目的為何? 酎設定 IE 的安全等
級 酏封鎖快顯視窗 釕封鎖病毒程式 釢封鎖不安全的應用程式視窗。
3
三、資料搜尋
1 入口網站為一個彙集各種資訊、應用程式及服務的網站。
2 入口網站通常會提供搜尋引擎,提供使用者以關鍵字來搜尋相關的網站資料,常見的搜尋項目
有網站、圖片、影片、部落格等。
3 常見的入口網路列表:
入口網站 網址
Yahoo! Kimo(雅虎奇摩) http://tw.yahoo.com
PChome(網路家庭) http://www.pchome.com.tw
MSN(微軟) http://www.msn.com.tw
Google http://www.google.com
第 5 章 電腦網路與應用174
4 搜尋引擎的進階查詢方式:(以 google 為例)
	 1 找出符合全部關鍵字:(使用空白或是「」)
縮小查詢範圍(空白或是 ):輸入「手機 漫遊」、「手機漫遊」(使用號,中間不
能有空格)表示搜尋結果會包含「手機」以及「漫遊」的內容。
	 2 從主要關鍵字中搜尋的結果剔除不要關鍵字的內容:(使用「-」)
過濾查詢範圍(「-」號前面要有空格,後面要連在一起):例如:輸入「鈴聲 -遊戲」,
表示搜尋結果會包含「鈴聲」,但不包含「遊戲」的內容。
	 3 求出至少符合其中一預關鍵字:(使用 OR)
擴大查詢範圍(OR 一定要大寫):例如:輸入「手機 OR 大哥大」,表示搜尋結果會包含
「手機」 或是「大哥大」的內容。
	 4 強迫搜尋完整片語:(使用雙引號來括定關鍵字)
精確搜尋(不拆字搜尋,使用  ):利用此功能查詢比較長的搜尋詞,可以得到精確的不
拆字搜尋結果。
	 5 搜尋特定檔案格式:(使用 filetype)
特定檔案搜尋,例如:輸入「filetype:pdf 數位相機」,會搜尋出包含有數位相機的 PDF 檔。
	 6 萬用字元,替代缺漏字。例如:騰*文化
	 7 搜尋近似詞(符號:~)。例如:~ 計概
	 8 查詢關鍵字所在的位置,符號有:標題(intitle:)、內文(intext:)、URL(inurl:)及在網
頁的連結內(inanchor:)。例如:intitle: 計概
	 9 限定只在某個網域或網站查詢關鍵字(符號:site:)。例如:ADSL site:edu.tw
	 0 查詢與指定網站相類似的網頁(符號:related:)。例如:related:www.lungteng.com.tw
	 q 查詢何者連結至指定網頁(符號:link:)。例如:link:www.lungteng.com.tw
( B )1	在 Yahoo 網站中要搜尋「計概考題」的相關資料,但是不希望出現研究所的
考題,應該如何輸入查詢字串? 酎計概考題 ! 研究所 酏計概考題 -研究
所 釕計概考題 # 研究所 釢計概考題 $ 研究所。 【93 統測】
( A )2	假設我們想進入總統府的網站,卻不知道總統府網站的網址,下列哪一種服
務可以最快幫我們找到網址? 酎搜尋引擎 酏Archie 釕FTP 釢BBS。
( B )3	Google、Yahoo、PChome 等網站,具有提供關鍵字找尋網址之功能稱之為
酎瀏覽器 酏搜尋引擎 釕超連結 釢工作站。
( A )4	欲用 Google 網站搜尋臺灣教育機構網域(edu.tw)中有關 ADSL 的網頁,請
問下列何項查詢字串最適合? 酎ADSL site:edu.tw 酏area:edu.tw ADSL  
釕ADSL www.edu.tw 釢www:edu.tw ADSL。 【102 統測】
4
第 5 章 電腦網路與應用 175
( )1	考完四技二專考試,想要到技專院校入學測驗中心網站查詢公告的標準答
案,下列查詢網址的方法,何者較適宜? 酎用 Outlook 查詢 酏問 104 查
號台 釕到 Yahoo! 奇摩、Google 等網站搜尋 釢到中華郵政網站搜尋。
【95 統測】
( )2	下列哪一個網站不是著名的入口網站? 酎 Yahoo! 奇摩 酏 蕃薯藤 釕
eBay 網站 釢新浪網。 【93 統測】
( )3	在搜尋引擎中想要搜尋桃園旅遊及新竹旅遊資訊,應該在搜尋引擎中輸入下
列哪一組關鍵字? 酎桃園旅遊 新竹旅遊 酏桃園旅遊 -新竹旅遊 釕桃園
旅遊 OR 新竹旅遊 釢桃園旅遊@新竹旅遊。
4
基礎練習
填充題
1	WWW 網站由許多互相鏈結的 檔組成,使用 協定(Hypertext
Transfer Protocol)經由網際網路將網頁檔傳送給使用者電腦,需經過 的解譯後才能
變成圖文並茂的網頁檔。
2	 :是 Internet 的一種位址表示法,可以指出網際網路上的資源,例如:http://www.edu.
tw/web/index.html。
3	 :提供網頁服務的軟、硬體設備。在軟體上,Linux、Unix 系
統通常使用 來架設 WWW Server。Windows 系列之網路作業系統可用 IIS Server 來
架設。
4	 :指在網際網路上,相關內容網頁的集合。
5	 :為網站中呈現圖文、影音等相關資訊的 HTML 檔,一個網站可包含
多個網頁。
6	 :為網站規劃時預設連結的第一網頁,通常為 index.htm 或 default.
htm。
7	 :為全球資訊網的用戶端程式,可用來顯示全球資訊網內的 html 檔案,透過連
接其他網址的超連結,使用者可迅速及輕易地瀏覽各種資訊,常見的網頁瀏覽器有微軟的
、Mozilla 的 、Google 的 、 蘋 果 公 司 的 Safari 和
Opera 軟體公司的 Opera。
8	搜尋引擎的進階查詢方式:
	 1		找出符合全部關鍵字:使用 或是「」。
	 2		從主要關鍵字中搜尋的結果剔除不要關鍵字的內容:使用「 」。
	 3		求出至少符合其中一項關鍵字:使用 。
	 4		強迫搜尋完整片語:使用 來括定關鍵字。
	 5		搜尋特定檔案格式:使用 。基礎練習
第 5 章 電腦網路與應用176
5-4 檔案傳輸與電子郵件
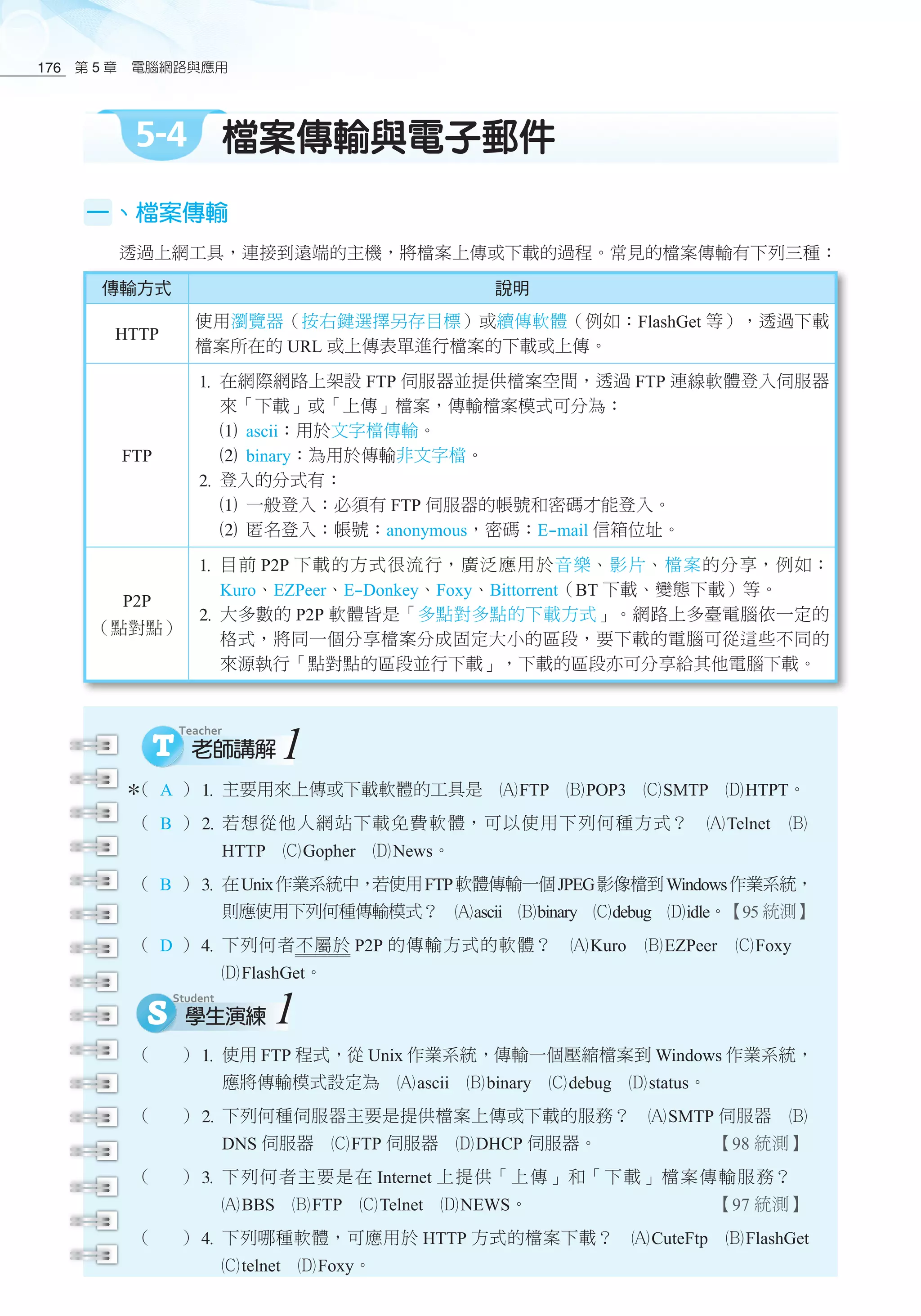
一、檔案傳輸
透過上網工具,連接到遠端的主機,將檔案上傳或下載的過程。常見的檔案傳輸有下列三種:
傳輸方式 說明
HTTP
使用瀏覽器(按右鍵選擇另存目標)或續傳軟體(例如:FlashGet 等),透過下載
檔案所在的 URL 或上傳表單進行檔案的下載或上傳。
FTP
1	在網際網路上架設 FTP 伺服器並提供檔案空間,透過 FTP 連線軟體登入伺服器
來「下載」或「上傳」檔案,傳輸檔案模式可分為:
1	ascii:用於文字檔傳輸。
2	binary:為用於傳輸非文字檔。
2	登入的分式有:
1	一般登入:必須有 FTP 伺服器的帳號和密碼才能登入。
2	匿名登入:帳號:anonymous,密碼:E-mail 信箱位址。
P2P
(點對點)
1	目前 P2P 下載的方式很流行,廣泛應用於音樂、影片、檔案的分享,例如:
Kuro、EZPeer、E-Donkey、Foxy、Bittorrent(BT 下載、變態下載)等。
2	大多數的 P2P 軟體皆是「多點對多點的下載方式」。網路上多臺電腦依一定的
格式,將同一個分享檔案分成固定大小的區段,要下載的電腦可從這些不同的
來源執行「點對點的區段並行下載」,下載的區段亦可分享給其他電腦下載。
二、E-mail 電子郵件
( A )1	主要用來上傳或下載軟體的工具是 酎FTP 酏POP3 釕SMTP 釢HTPT。
( B )2	若想從他人網站下載免費軟體,可以使用下列何種方式? 酎Telnet 酏
HTTP 釕Gopher 釢News。
( B )3	在Unix作業系統中,若使用FTP軟體傳輸一個JPEG影像檔到Windows作業系統,
則應使用下列何種傳輸模式? 酎ascii 酏binary 釕debug 釢idle。【95 統測】
( D )4	下列何者不屬於 P2P 的傳輸方式的軟體? 酎Kuro 酏EZPeer 釕Foxy 
釢FlashGet。
1
( )1	使用 FTP 程式,從 Unix 作業系統,傳輸一個壓縮檔案到 Windows 作業系統,
應將傳輸模式設定為 酎ascii 酏binary 釕debug 釢status。
( )2	下列何種伺服器主要是提供檔案上傳或下載的服務? 酎SMTP 伺服器 酏
DNS 伺服器 釕FTP 伺服器 釢DHCP 伺服器。 【98 統測】
( )3	下列何者主要是在 Internet 上提供「上傳」和「下載」檔案傳輸服務? 
酎BBS 酏FTP 釕Telnet 釢NEWS。 【97 統測】
( )4	下列哪種軟體,可應用於 HTTP 方式的檔案下載? 酎CuteFtp 酏FlashGet
釕telnet 釢Foxy。
1
第 5 章 電腦網路與應用 177
二、E-mail 電子郵件
1	透過網際網路傳遞及接收郵件的服務,這種方式不但快速且省錢。
2	一般可分為使用 POP3 協定收信及 WEB(一般使用 IMAP 協定)介面收信。兩者的差別:前者
會將信收至使用者的電腦,若換電腦收信,則不能看到之前的信件,後者會將信存放在伺服器
上,不受收信電腦的限制。
3	電子郵件位址的格式:帳號@郵件伺服器網址(Domain Name),例如:abc@pclhvs.cl.edu.tw
其中@唸作「at」。
4	收信軟體有:Outlook、Outlook Express(為 Outlook 之簡化版)等。
5	Spam(垃圾郵件):指對個人無用的電子郵件,大部分多為廣告郵件。
6	電子郵件通訊協定:
用途 通訊協定 說明
發信 SMTP 郵件伺服器間的傳送協定,亦為外送的通訊協定。
收信
POP3
一般電子郵件軟體多援用此通訊協定,將郵件伺服器中所有的信件透過
收信軟體下載至自己的電腦。
IMAP
透過連線在伺服器上編輯郵件,不受收信電腦的限制,目前 Web Mail 及
電子郵件軟體都有支援此項協定。
HTTP
收信時只下載郵件的寄件人和標題,等使用者打開郵件時才會傳送完整
的內容。
MAPI 微軟公司制定的通訊協定,必須搭配 Outlook 一起使用。
POP3
IMAP
SMTP POP3
IMAP
SMTP
( A )1	電子郵件帳號 manager@nsc.gov.tw 中的「@」符號讀作什麼? 酎at 酏in
釕of 釢on。
( A )2	李小明的電子郵件地址為:lee643@nfu.edu.tw,試問 lee643 代表意義為何?
酎小明的帳號 酏小明的姓名 釕小明的密碼 釢小明的伺服器。
【95 統測】
( B )3	若電子郵件地址為 cat@msa.hinet.net,則下列敘述何者正確? 酎IP 位址為
cat.msa.hinet.net 酏郵件伺服器為 msa.hinet.net 釕使用者的帳號為 cat@msa
釢使用者名稱為 msa.hinet.net。 【98 統測】
( B )4	電子郵件中,POP3 的設定是指 酎 電子郵件負責發信的伺服器 酏 電子郵
件負責收信的伺服器 釕電子郵件負責檔案維護的功能 釢以上皆非。
2
第 5 章 電腦網路與應用178
三、Outlook Express 常用的功能
1	常見的電子郵件軟體:Outlook Express、Outlook、Netscape Communication 等。
2	Outlook Express 的使用:
工具格式 說明
MIME 規格
可用於傳送文字、圖形、聲音、影像及動畫之多媒體郵件,並可支援文字及
HTML 格式。
設定信件的優先順序,例如:紅色驚歎號「!」表示「高優先順序」,藍色箭
號「↓」表示「最低優先順序」。
1	傳送郵件時可以附帶傳送相關檔案。
2	這也是散布電腦病毒的媒介之一。
1	可將郵件刪除,刪除後郵件會移至「刪除的郵件」(與垃圾筒一樣)的資
料夾。
2	可以從「刪除的郵件」救回被刪除的郵件,如果在此刪除後就無法救回了。
1	將信件轉寄給其他人。
2	主旨:自動加上 FW:。
1	回覆寄件者及所有其他收件人。
2	主旨會自動加上 RE:。
1	回覆寄件者。
2	主旨會自動加上 RE:。
1	記錄連絡人的資訊,例如:姓名、電子郵件位址等。
2	在寄件時,可由通訊錄中挑選收件人,或以整個群組的方式加入收件人郵
件位址。
( )1	在網際網路的應用上,POP3 伺服器指的是下列哪一種? 酎 收信伺服器
酏網站伺服器 釕檔案伺服器 釢寄信伺服器。 【96 二技】
( )2	某同學的 E-mail 位址為 hero@haven.ntctc.edu.tw,其中之 haven 是指 酎 該
同學的使用者帳號 酏提供服務的主機名稱 釕電子郵件的傳送方法 釢電
子郵件的撰寫格式。
( )3	下列關於電子郵件的敘述,何者正確? 酎傳送電子郵件時,只能附加傳送
文字檔 酏傳送新郵件時,可以填寫一個以上的收件者 釕POP3 通訊協定
提供寄發及接收電子郵件的功能 釢電子郵件帳號主要由使用者名稱與網路
名稱所組成。 【98 統測】
( )4	下列對電子郵件(E-mail)的敘述何者有誤? 酎 電子郵件帳號格式為:
帳號  伺服器主機網址 酏可同時寄一信給多人 釕可在信中加入附加檔案
釢利用 SMTP 外寄主機寄信。
2
第 5 章 電腦網路與應用 179
收件者
1	輸入收件者的郵件地址,若有多位收件者時,郵件地址以「;」相隔。
2	若郵寄給多人,則每個收件者都會知道,這封信件寄給了哪些人。
密件副本
1	輸入收件者的郵件地址,若有多位收件者時,郵件地址以「;」相隔。
2	若郵寄給多人,每個收件者不會知道這封信同時寄給哪些人。
主旨 郵件的標題。(寄信時可以不用設定主旨)
收件匣 用來存放從伺服器下載的郵件。(寄信時可以不用設定主旨)
寄件匣
撰寫完成的信件,按了傳送後,會將信件傳至「寄件匣」,若完成傳送後就會
再複製一份儲存在「寄件備份」。若還沒有撰寫完成的信可儲存在「草稿」
中。
預覽窗格
可透過預覽窗格來閱讀郵件的內容。但是有些電腦病毒是經由電子郵件來傳
遞,只要預覽後就會感染病毒,為了避免感染,可隱藏預覽窗格,可由「檢視
/ 版面配置」來設定之。
( D )1	洪董想要用 Outlook Express 寄一封估價單給 2 位客戶,可是又不想讓客戶彼
此知道此估價單有寄給誰,以下敘述何者正確? 酎在「收件者」欄位填寫:
cust1@yahoo.com;cust2@google.com 酏在「副本」欄位填寫:cust1@yahoo.
com;cust2@google.com  釕 在「 寄 件 者 」 欄 位 填 寫:cust1@yahoo.
com;cust2@google.com  釢 在「 密 件 副 本 」 欄 位 填 寫:cust1@yahoo.
com;cust2@google.com。
( A )2	使用 Outlook Express 收件匣中,若郵件前出現「!」符號,表示郵件為 
酎高優先順序 酏帶有病毒 釕含有附加檔案 釢未閱讀過。 【93 統測】
( B )3	小明欲以 Outlook Express 寄一封電子郵件給兩位好朋友,下列何者為正確
的「收件者」欄位之填寫方式? 酎can@au.edu∼bin@pu.edu 酏can@au.
edu;bin@pu.edu 釕can@au.edu:bin@pu.edu 釢can@au.edu  bin@pu.edu。
【94 統測】
( B )4	下列關於使用Microsoft Outlook Express在電子郵件中加入「超連結」的敘述,
何者正確? 酎每封郵件只能加入一個超連結 酏系統會自動幫超連結加上
底線 釕郵件本文中只要有底線的文字都是超連結 釢只能點選功能表上的
「插入 / 超連結」來加入超連結。 【94 統測】
( D )5	在 Outlook Express 收件匣中,若郵件前面出現迴紋針的符號,表示此郵件 
酎含有讀取名條 酏含有數位簽章 釕具有高優先順序 釢含有附加檔案。
【95 統測】
3
第 5 章 電腦網路與應用180
( )1	建立並寄送一封新電子郵件的過程中,下列哪一項動作一定要進行? 酎輸
入收件者的電子郵件地址 酏設定電子郵件內文的字型 釕輸入副本收件者
的電子郵件地址 釢撰寫這封電子郵件的主旨。 【95 二技】
( )2	在微軟 Outlook Express 軟體中,利用下列何種符號將收件者的郵件地址隔
開,即可將一封郵件同時傳送給多位收件者? 酎 底線 酏 分號 釕 句號
釢驚歎號。 【96 統測】
( )3	小馬使用 Outlook Express 收發電子郵件時遇到下列符號,請問他對下列符號
的了解何者正確? 酎 收到的信件有 符號,表示有附加的檔案可以開啟 
酏 收到的信件有 符號,表示可能有病毒,勿任意開啟 釕 此符號代表已
有轉寄過此信件 釢收到的信件有 符號,表示信件未閱讀過,並且經過掃
描沒有病毒。
( )4	如果想把電子郵件寄送給許多人,卻不想讓收件者彼此之間知道您寄給哪些
人,可以利用下列哪一種功能做到? 酎副本 酏加密 釕密件副本 釢做
不到。
( )5	關於 Microsoft Outlook Express 中「回覆」功能的敘述,下列何者正確?
酎「回覆」時,可以附加多個檔案 酏「回覆」時,「主旨:」欄會被自動
加入 Fw: 釕「回覆」時,「收件者:」欄需自行填入收件者的電子郵件位
址 釢「回覆」時,「副本:」欄會被自動填入寄件者的電子郵件位址。
【94 統測】
3
第 5 章 電腦網路與應用 181
基礎練習
填充題
1	使用 (按右鍵選擇另存目標)或續傳軟體(例如:FlashGet 等),透過下載檔案所
在的 URL 或上傳表單進行檔案傳輸。
2	在網際網路上架設 FTP 伺服器並提供檔案空間,透過 FTP 連線軟體登入伺服器來「 」
或「 」檔案,傳輸檔案模式可分為:
	 1		 :用於文字檔傳輸。
	 2		 :用於傳輸非文字檔。
3	FTP 登入的方式有:
	 1		 :必須有 FTP 伺服器的帳號和密碼才能登入。
	 2		 :帳號:anonymous,密碼:E-mail 信箱位址。
4	目 前 下 載 的 方 式 很 流 行, 廣 泛 應 用 於 音 樂、 影 片、 檔 案 的 分 享, 例 如:Kuro、
EZPeer、E-Donkey、Foxy、Bittorrent(BT 下載、變態下載)等。
5	 透過網際網路傳遞及接收郵件的服務,這種方式不但方便及快速且省錢。
6	電子郵件一般可分為使用 協定收信及 介面收信。兩者的差別:前者會將信
收至使用者的電腦,若換電腦收信,則不能看到之前的信件,後者會將信存放在伺服器上,不
受收信電腦的限制。
7	電子郵件位址的格式: @ ,例如:abc@pclhvs.cl.edu.tw 其中@唸作
「 」。
8	電子郵件轉信:主旨前會加上 ,回信:主旨前會加上 。
9	電子郵件透過 協定可以傳送文字、圖形、聲音、影像及動畫之多媒體郵件。
0	 :指對個人無用的電子郵件,大部分多為廣告郵件。
q	電子郵件通訊協定:
用途 通訊協定 說明
發信 郵件伺服器間的傳送協定。
收信
一般電子郵件軟體多援用此通訊協定,將郵件伺服器中所有的信件透過
收信軟體下載至自己的電腦。
透過連線在伺服器上編輯郵件,不受收信電腦的限制,目前 Web Mail 及
電子郵件軟體都有支援此項協定。
收信時只下載郵件的寄件人和標題,等使用者打開郵件時才會傳送完整
的內容。
微軟公司制定的通訊協定,必須搭配 Outlook 一起使用。
基礎練習
第 5 章 電腦網路與應用182
綜合練習
( )1	阿星平常利用網路收聽電臺廣播,請問這種通訊方式是屬於下列何者? 酎單工 酏
半雙工 釕全雙工 釢半單工。
( )2	阿星與博特服經常使用 Skype 來進行視訊交談,請問這種通訊模式屬於下列何者?
酎單工 酏半雙工 釕全雙工 釢半單工。
( )3	阿星、博特服及阿格麗三人使用 Skype 多方通話功能來討論學校專題,他們是依據哪
一種資料交換模式來達到多方通話功能? 酎 電路交換 酏 訊息交換 釕 分封交換
釢數位交換。
( )4	阿星準備將所撰寫容量為 8 MB 的專題報告,透過 8 Mbps 光纖網路傳給韓森老師,請
問完成傳輸最快需花費多少時間? 酎8 秒 酏10 秒 釕100 秒 釢0.8 秒。
( )5	通訊的方式有分為基頻與寬頻傳輸,兩者最大的不同是使用傳輸訊號的頻率不同,基
頻只使用單一種頻率來傳輸訊號,而寬頻則使用多種不同範圍頻率來傳輸訊號,進而構
成多個頻道,下列哪些傳輸不屬於寬頻傳輸的應用? 酎ADSL 酏Cable Modem 釕
有線電視 釢100 base Tx。
( )6	阿星很喜歡上批踢踢網站,與網友討論美國大聯盟相關資訊,請問批踢踢是屬網際網
路上哪一類型的服務? 酎BBS 酏網路社群 釕網路論壇 釢部落格。
( )7	「Amazon 亞瑪遜書店」是第一個藉由網際網路(Internet)提供世界各地的客戶上網購
買書籍,此商店應該架設何種伺服器? 酎FTP 伺服器 酏WWW 伺服器 釕DNS 伺
服器 釢Mail 伺服器。
( )8	大根是一個背包客,透過不斷的旅行來增廣見聞,他想透過網路的服務來分享旅行
心得及照片給網友,請問哪種服務適合提供他想要的功能? 酎E-mail 酏Blog 釕
Telnet 釢BBS。
( )9	以下對於網際網路服務的描述何者有誤? 酎 阿星與阿格麗利用 Skype 進行視訊交談
酏 韓森利用 Blog 發表心情故事 釕 博特服透過 MUD 進行線上遊戲 釢 阿格麗利用
FTP 來進行遠端登入。
( )0	韓森想建置學校網路,向 TWNIC 申請 256 個 IP 位址,但學校卻有 500 臺電腦需要連
上網際網路,韓森可利用哪種服務來解決這個問題? 酎 建置 DHCP Server 酏 建置
DNS Server 釕建置 Proxy Server 釢建置 File Server。
( )q	韓森想減少校園網路對外連線的網路流量,他可以利用哪種服務來完成這項工作?
酎DHCP Server 酏DNS Server 釕Proxy Server 釢File Server。
( )w	社群網站是 Web 2.0 的一種應用,下列哪種社群網站提供自動及時更新朋友動態顯示
頁面,以及提供相關遊戲,為全世界最大的社群網站? 酎Facebook 酏Twitter 釕
Plurk 釢Imvlog。
( )e	下列何者不屬於雲端運算之應用? 酎Google Docs 酏Gmail 釕YouTube 釢 玩單
機遊戲。
第 5 章 電腦網路與應用 183
( )r	阿星想要尋找四技二專歷屆試題相關網頁,下列作法何者較有效率? 酎 利用搜尋引
擎鍵入「四技二專歷屆試題」搜尋相關網頁 酏在 BBS 中 Post 文章詢問 釕到奇摩知
識家中詢問 釢利用 Facebook 詢問好友相關訊息。
( )t	若想利用搜尋引擎,搜尋計算機概論考題但不包含研究所考題,應如何鍵入關鍵字?
酎 計算機考題研究所 酏 計算機考題 -研究所 釕 計算機考題 OR 研究所 釢 計算
機考題 AND 研究所。
( )y	阿星利用 IE 中的某功能,將常去的網站記錄下來,以後直接點選後就可以連至該網站,
請問這是什麼功能? 酎記錄 酏設定為首頁 釕我的最愛 釢重新整理。
( )u	阿星在 IE 的網址列鍵入網址,例如:www.edu.tw,請問若沒有指定 URL 的通訊協定,
其預設為哪種協定? 酎HTTP 酏FTP 釕Telnet 釢Mailto。
( )i	阿星與阿格麗共用一臺電腦且使用相同帳號登入,阿星想查詢阿格麗曾使用電腦去過
哪些網站,他可以使用 IE 的哪項功能查詢曾去過的網站紀錄? 酎搜尋 酏我的最愛
釕記錄 釢首頁。
( )o	阿格麗透過 IE 登入校務系統網站後,再連結至校務系統其他功能網頁皆不需再輸入
帳號與密碼,這是因為有哪項功能? 酎Temporary File 酏Cookie 釕記錄 釢安全
性。
( )p	瀏覽器是連上全球資訊網必備的軟體,請問下列何者不是瀏覽器軟體? 酎IE 酏
Firefox 釕Chrome 釢FrontPage。
( )a	電腦使用下列哪一種檔案傳輸方式,可能會造成電腦中的檔案被分享,而造成隱私外
洩的可能? 酎即時通 酏Foxy 釕FTP 釢FlashGet。
( )s	若想要一打開 IE 就馬上連上 Google 網站,應如何設定? 酎設成 IE 的首頁 酏設成
我的最愛 釕設成記錄 釢設成儲存的網站。
( )d	阿星利用 Yahoo 搜尋引擎搜尋資料,下列何者不是搜尋的類別? 酎部落格 酏圖片
釕郵件 釢新聞。
( )f	下列哪種服務沒有提供檔案傳輸的功能? 酎 全球資訊網 酏FTP 釕E-mail 釢
Telnet。
( )g	著名的 Gmail 為 Web Mail 服務的一種,請問這種服務可使用哪一種通訊協定來收信?
酎SMTP 酏IMAP 釕FTP 釢POP3。
( )h	阿星想使用 Outlook 來收電子郵件,下列何者不是可設定收信的通訊協定? 酎SMTP
酏POP3 釕IMAP 釢HTTP。
( )j	阿星為某公司業務人員,為了提高產品銷售量,進而發送大量電子郵件廣告文宣,造
成一般大眾收到不相干的郵件,這些郵件稱為 酎Spam 酏電腦病毒 釕多媒體郵件
釢不合法郵件。
( )k	博特服想要將收到的一封郵件及附檔一起寄給阿星,則他可利用 Outlook 的哪種功能?
酎轉寄 酏回覆 釕傳送 釢附加檔案。
第 5 章 電腦網路與應用184
( )l	下列何者不是網站上常見的首頁檔案名稱? 酎First.htm 酏index.htm 釕default.htm
釢index.php。
( );	阿星使用 Outlook 收信,發現某封信件上出現迴紋針的符號,這代表此郵件 酎 有附
加檔 酏已閱讀過 釕有病毒 釢最高優先權。
( )z	阿星想利用Outlook Express寄E-mail通知班上同學考試訊息,其輸入班上同學的E-mail
位址時,在兩位同學的 E-mail 位址間需要使用什麼符號隔開? 酎 ~ 酏 ; 釕 : 釢
@。
( )x	下列有關網路伺服器的敘述,何者正確? 酎DHCP Server 可以將網域名稱轉換成 IP
位址 酏DNS Server 提供使用者一個動態的 IP 位址 釕Web 伺服器可以提供瀏覽網頁
服務 釢File Server 具有保護系統的防火牆功能。
( )c	下列網站何者不是具有搜尋引擎的入口網站? 酎Yahoo 酏Google 釕104 人力銀行
釢MSN。
( )v	下列網站何者較不可能是 Web 2.0 的應用? 酎Facebook 酏iGoogle 釕YouTube
釢阿星所製作的無互動式個人網站。
( )b	下列何項應用不具有 VoIP 功能? 酎MSN 酏Skype 釕Yahoo 即時通 釢BBS。
( )n	學校在辦活動時通常會使用無線電對講機連絡活動訊息,請問這種通訊方式為下列何
者? 酎半雙工 酏全雙工 釕單工 釢全單工。
( )m	下列有關 WWW 全球資訊網的應用,何者正確? 酎 一部伺服器只能架設一個網站
酏首頁的名稱通常預設為 homepage.htm 釕HTML 檔案為文字檔 釢一個網站只能有
一個網頁檔。
( ),	有關 VoIP 的說明,下列何者正確? 酎 是一個查詢本機電腦 IP 位址的程式 酏 是將
語言資料轉為封包,在網路上傳送的技術 釕 是一個檢查電腦連線是否正常的程式 
釢是一種選取影片後可立即播放的技術。
( ).	小胖為龍騰公司的業務,為了節省電話費,他可使用哪種方式與客戶連絡? 酎 網路
電話 酏3G 電話 釕GSM 電話 釢市內電話。
( )/	阿星要利用 E-mail 繳交作業給韓森老師,但很擔心韓森老師沒有收到而被打 0 分,則
他可以設定下列哪個功能就可知道韓森老師有沒有收到信? 酎回條功能 酏附加檔
案 釕回覆功能 釢數位簽章。

突破 計算機概論複習講義-電子試閱本

  • 2.
    2-1 電腦的組成與架構 32 2-2 電腦主機與零組件 39 2-3 電腦周邊設備與連接70 2-4 電腦的操作與保養 81 第 2 章 電腦硬體知識 1-1 電腦發展簡史 2 1-2 電腦科技在生活方面的應用 9 1-3 資訊安全與保護 19 第 1 章 電腦科技與現代生活 4-1 電腦軟體的分類 132 4-2 智慧財產權與軟體授權 137 4-3 封閉與開放格式及國際標準 144 4-4 常見軟體的應用簡介 147 第 4 章 電腦軟體應用 3-1 電腦操作環境的介紹 88 3-2 電腦作業系統的分類 90 3-3 常用作業系統的基本操作 —以 Windows XP 為例 98 第 3 章 電腦作業系統 5-1 電腦通訊簡介 156 5-2 網路服務的介紹 162 5-3 全球資訊網與資料搜尋 168 5-4 檔案傳輸與電子郵件 176 第 5 章 電腦網路與應用 6-1 電腦網路的組成與架構 186 6-2 連接網際網路的方式 199 6-3 網路標準與通訊協定 202 6-4 IP 位址與網域名稱 213 第 6 章 電腦網路原理 7-1 網頁設計的原理與應用 226 7-2 網頁設計語法介紹 233 7-3 個人網誌的簡介與應用 239 第 7 章 簡易網頁設計 8-1 電子商務基本概念 246 8-2 電子商務的架構與經營模式 250 8-3 電子商務安全機制 254 第 8 章 電子商務 目 次 CONTENTS
  • 3.
    9-1 網路安全的基本概念 264 9-2 網路犯罪的種類與相關法規 270 第9 章 網路安全與法規 10-1 軟體環境介紹及基本操作 278 10-2 文件格式設定及排版技巧 284 10-3 表格建立及編修技巧 296 10-4 文件頁面設定 301 10-5 圖片工具與繪圖工具操作 306 10-6 文件輸出格式與列印 310 10-7 鍵盤指法練習與中文輸入 法簡介 315 第 10 章 文書處理軟體 12-1 軟體環境介紹與基本操作 350 12-2 資料輸入、格式設定 358 12-3 公式與函數的應用 364 12-4 統計圖表的製作 376 12-5 排序、小計與篩選 380 12-6 樞紐分析表的應用 386 12-7 文件輸出格式與列印 388 第 12 章 試算表軟體 11-1 軟體環境介紹與基本操作 324 11-2 投影片的編輯 330 第 11 章 簡報軟體 13-1 影像處理 398 13-2 繪圖軟體操作介紹 404 13-3 影像輸出格式與列印 414 第 13 章 影像處理軟體 14-1 影音數位化原理 422 14-2 影音的剪輯、特效處理及 輸出格式 429 第 14 章 影音處理軟體 15-1 程式語言的發展與種類 436 15-2 基本資料型態、常數、 變數與運算式 443 15-3 輸入與輸出 455 15-4 程式語言的基本結構 462 15-5 陣列 480 15-6 函數與副程式 482 第 15 章 基本程式語言 CONTENTS 附錄 1—數字系統 497 附錄 2—演算法與流程圖 508
  • 4.
    編輯大意 一、本書依據 97 年教育部發布之「職業學校群科課程一般科目生活領域計算機概論正式 綱要」,配合「四技二專統一入學測驗」命題趨勢及筆者多年的教學經驗編寫而成, 可作為各年級「計算機概論」課後補充教材,亦可為三年級升學複習之最佳輔助教材 及工具。 二、「計算機概論」的範圍「廣」、專有名詞「多」且「新」,其理論又「抽象」,一直 是學生學習上的「痛」,然筆者應用其多年豐富之教學經驗,以適合教師上課教授、 學生方便學習為導向,並以「講義」方式編寫此書,精心設計多個單元以增進教師上 課的互動及消除學生學習上的困擾,讓教師們可以輕鬆教學、學生優質學習,達到 「教學合一」。 1電腦科技與現代生活 1. 電腦的發展史。 2. 電腦的分類。 3. 電腦儲存單位的計算。 4. 電腦科技在生活上各方面應用的專有名詞。 5. 資訊安全的定義、特性、電腦犯罪手法及防範措施。 6. 惡意軟體的種類與防範措施。 本章學習目標 命題分析 第 章 電腦科技與現代生活之命題最為廣泛,但題目較為簡單。其命題重點在於電子 計算機的發展,電腦科技在生活上各方面的應用、資訊安全及防範措施(尤其是資 訊安全)是近年來政府多方宣導及推行的政策,同學應多注意這方面的命題。至於 電腦科技在生活上的應用,除了熟記本章整理的名詞解釋外,同學應多留意近年來 出現的各種新興電腦科技與相關名詞,才能獲取高分。 彙整學習重點 將各章節教學重點完整 呈現,並分析本章在歷 屆統一入學測驗中命題 重點,讓學生更能掌握 考試契機。 彈性運用教材 本書分成講義及多功能題 本,講義可運用於課堂上 講解及練習,多功能題本 可運用於回家作業或小考 (小範圍),配合測驗卷 (大範圍),可讓老師更 彈性運用,以提高學習成 效。 本 書 特 色 與 使 用 方 法
  • 5.
    第 2 章 電腦硬體知識47 ( B )1 下列哪一種介面主要不是用來連接硬碟? 酎IDE 酏AGP 釕SATA 釢 SCSI。 【98 統測】 ( D )2 與 IBM PC 相容個人電腦主機內部的硬碟,通常是以排線連接在主機板上的 哪一個元件上?  酎AGP 酏COM1 釕COM2 釢IDE。 ( C )3 一部電腦主機板中,具有 2 個 IDE 連接埠及 1 個 SATA 連接埠,請問這臺電 腦主機板最多可以連接多少個實體硬碟?  酎3 酏4  釕5 釢6。 3 ( )1 下列的連接介面中,何者不能使用來連接硬碟或光碟機? 酎SCSI 酏 SATA 釕IDE 釢FDD。 ( )2 下列哪一種規格可以同時連接 5 臺硬碟機及 6 臺光碟機? 酎SATA 酏 SCSI 釕IDE 釢FDD。 ( )3 下列主機板上的插槽,何者支援熱插拔(Hot Swap)的功能,並可用於連接 硬碟? 酎AGP 酏IDE 釕PCI 釢SATA(Serial ATA)。 【101 統測】 3 七、基本 I / O 連接介面 PS / 2 連接埠 DVI 連接埠 HDMI 連接埠 eSATA 連接埠 COM 連接埠 D-Sub 連接埠 USB 埠 IEEE 1394 RJ45 連接埠 LPT1 連接埠 音效連接孔 第 1 章 電腦科技與現代生活 9 ( C )3 請將下列四個資料容量大小由大到小排列:泝3 GB、沴210 MB、沊224 KB、 沝89 Bytes 酎沴 >泝 >沝 >沊 酏沊 >沴 >泝 >沝 釕沊 >泝 >沴 >沝  釢泝>沴>沊>沝。 ( D )4 若一張相片占 300 KBytes,下列何者能儲存最多張相片? 酎360 KB 磁碟 片 酏1.44 MB 磁碟片 釕1 GB 硬碟 釢4 GB 行動儲存碟。 【95 統測】 ( )1 電腦常用的時間單位有:毫秒、微秒及奈秒,請問 1 奈秒等於多少秒? 酎 1012  酏109  釕106  釢103 。 【97 統測】 ( )2 下列何者不是電腦儲存容量的單位? 酎 DB 酏 GB 釕 MB 釢 TB。 【101 統測】 ( )3 電腦記憶體容量大小的單位,通常用 KB、TB、GB 或 MB 表示,這四種單位, 由大到小的排列為 酎KB > TB > GB > MB 酏GB > TB > MB > KB  釕TB > GB > MB > KB 釢MB > KB > TB > GB。 ( )4 下列何者相當於 1 秒的十億分之一? 酎 毫秒 酏 微秒 釕 微微秒 釢 奈 秒。 【99 統測】 5 基礎練習 填充題 1 第一部電子式計算機為 ,第一部通用型電子計算機為 ,其製造元件為 。第一個提出「內儲存式架構」觀念的為 ,第一部商用電子計算機為 。 2 第一代電腦使用的元件為 ,第二代電腦使用的元件為 ,第三代電腦使用 的元件為 ,第四代電腦使用的元件為 ,第五代電腦最大的特 色為 。 3 西元 1971 年 發明了 MIS Altair 處理器,被稱為 。西元 1622 年 發明了差分器及分析器,被稱為 。 4 以電腦發展的趨勢來看其特點為:架構愈來愈 、執行速度愈來愈 、功能性愈來 愈 、精確度愈來愈 、耗電量愈來愈 、記憶體容量愈來愈 、體積愈來 愈 。 5 電腦依使用訊號的不同可分為: 、 、 。 6 電腦依用途的不同可分為: 、 。 7 電腦依處理資料量的大小通常可分為: 使用在氣象的預測上、 使用 於商業資料的處理、 使用於中小企業、 使用於家庭、 使用於家電設備上。 8 可儲存電腦中「0、1」的單位為 。 9 1 Byte = bits;1 KB = 210 Bytes = Bytes;1 MB = Bytes = 210 KB; 1 GB = Bytes = MB = 220 KB; 1 TB = Bytes = 210 GB = MB = KB。基礎練習 第 2 章 電腦硬體知識90 綜合練習 ( )1 龍騰出版社為了提升工作效率,請某資訊公司設計一套專屬的會計資訊系統,請問這 套軟體是屬於 酎作業系統 酏公用程式 釕套裝軟體 釢專案開發軟體。 ( )2 人體的構造與電腦硬體五大單元很類似,例如:人類的大腦與控制單元一樣,可以將 接收的指令解析後透過神經系統傳導到各部位並指揮其動作,其中神經系統的傳導功 能類似哪一種匯流排? 酎控制匯流排 酏位址匯流排 釕資料匯流排 釢I / O 匯流 排。 ( )3 阿星到電腦賣場購買電腦時,發現某型錄標示某臺電腦規格中記憶體最大可安裝 16 GB,這表示這臺電腦的位址匯流排有多少條排線? 酎30 酏34 釕32 釢31。 ( )4 阿格麗到賣場購買筆記型電腦時,發現其硬碟為固態硬碟,下列對於固態硬碟規格的 敘述何者正確? 酎 轉速 7200 RPM 酏 有 8000 個磁區 釕 磁軌為同心圓 釢 使用 Flash ROM 為製作元件。 ( )5 阿格麗打開電腦電源後,發現螢幕出現了黑底白字的英文字及數字,其周邊設備的燈 號也開始閃爍,請問這時電腦可能在執行哪一個程式? 酎作業系統 酏BIOS 中的自 我測試程式 釕開機程式 釢公用程式。 ( )6 博特服購買了一個全新的主機板,發現主機板上有兩顆較大顆的 IC 晶片,就想起上計 概課老師在講解主機板時的情形,推論這可能是主機板上的晶片組,請問下列哪一個 並非北橋晶片所連接的設備? 酎AGP 匯流排 酏CPU 釕主記憶體插槽 釢USB。 ( )7 阿星購買顯示卡時,發現其賣場的顯示卡有不同的連接介面,而不知要購買哪一種 才好,請問下列何者不是顯示卡的連接介面? 酎AGP 酏PCI 釕PCI Express 釢 LPT。 ( )8 在購買硬碟時發現其連接介面有 IDE、SCSI、SATA 三種不同介面,請問這些介面主 要影響硬碟哪方面的效能? 酎搜尋時間 酏旋轉時間 釕資料傳輸時間 釢等待時 間。 ( )9 博特服在安裝電腦時,發現電腦主機背板上某個插槽旁有一個  符號,請問這個插 槽為何種類型? 酎USB 酏IEEE 1394 釕HDMI 釢eSATA。 ( )0 電腦與螢幕的連接介面有很多種,下列哪種介面不是螢幕連接介面? 酎HDMI 酏 D-Sub 釕DVI 釢IEEE 1394。 ( )q 目前 I / O 連接介面種類很多,下列哪一種 I / O 介面沒有支援隨插即用功能? 酎USB 酏IEEE 1394 釕eSATA 釢PS / 2。 ( )w 阿星到電腦賣場閒逛時,發現型錄上標榜四核心電腦,下列對四核心的敘述何者正確? 酎在一個 CPU 中有 4 個運算核心 酏一臺電腦主機板中安裝了 4 顆 CPU 釕可將 4 臺 電腦整合在一起工作 釢一臺電腦中有 4 顆核心硬碟。 ( )e 某臺智慧型手機的 CPU 宣稱每秒可以接受 500 百萬個脈波,請問 CPU 的時脈週期為 何? 酎2 ns 酏1 ns 釕10 ns 釢20 ns。 老師講解歷屆試題, 讓學生可以掌握統一 入學測驗各章節命題 趨勢及重點。 可讓老師在課堂上立即 發現學生學習問題,了 解教學盲點,並增加教 與學的互動,達到教學 合一的境界。 基礎練習 任何學習基礎均為「知識的 記憶」,本書「基礎練習」 加強學生對於計算機概論名 詞及相關知識的記憶,打好 基礎以應付未來的挑戰。 綜合練習 以生活化的方式命題,並符合 統一入學測驗命題的趨勢,統 整章節觀念,完整掌握各章精 華,再次提升學生的作答能力。 題 型 豐 富 掌握命題趨勢 「計算機概論」的專有名詞 「多且新」及「理論的抽象」 造成學生記憶及學習上的困 擾,本書以「表格整理」、 「條列式說明」加上「圖形 說明」的方式呈現重點,老 師 可 以 使 用 圖 形、 表 格 教 學,讓理論更加「具像」, 說明更容易,學生利用條例 式說明及圖表記憶方式,可 以加強觀念的統整及專有名 詞的記憶。 第 2 章 電腦硬體知識 39 2-2 電腦主機與零組件 一、電腦硬體相關設備 主機板 CPU 插槽 擴充卡插槽 主機 I / O 連接埠 電腦主機 光碟機 硬碟 (主機內部) 鍵盤 滑鼠 液晶顯示器 記憶體插槽 主機 周邊設備 CPU 插槽 DRAM 插槽 擴充槽 BIOS ROM 晶片組 L3 快取記憶體 I / O 連接埠 軟碟連接埠 SATA 連接埠 IDE 連接埠 IDE 硬碟 SATA 硬碟 固態硬碟(SSD) EDO DRAM SDRAM DDR SDRAM DDR2 SDRAM DDR3 SDRAM CPU 主機板 主記憶體 硬碟機 光碟機 軟碟機 顯示器 鍵盤 滑鼠 數位相機 掃描器 印表機 電腦攝影機 個 人 電 腦 硬 體 LCD 顯示器 CRT 顯示器 PDP 顯示器 點矩陣印表機 噴墨印表機 雷射印表機 CD 光碟機 DVD 光碟機 BD 光碟 滾輪式滑鼠 光學滑鼠 雷射滑鼠 AGP PCI PCI Express USB IEEE 1394 音效插孔 eSATA COM VGA 插槽 LPT PS / 2 RJ-45 插槽 DVI D-Sub HDMI I / O 連接埠 第 2 章 電腦硬體知識 45 七、基本 I / O 連接介面 1 主機板內建基本的 I / O 介面,主要是用來連接外部周邊設備。主要的介面有: 名稱 插頭 插座 說明 熱插拔 連接設備 並列埠 (Parallel Port) 又稱為平行埠或 LPT,採用並列方 式來傳輸資料,採用 25 Pins 連接 頭。 否 印表機 序列埠 (Serial Port) 又 稱 串 列 埠 或 COM1、COM2, 採用序列方式來傳輸資料,採用 9 Pins 連接頭。 否 滑鼠、 數據機 PS / 2 可用來連接滑鼠(綠色)、鍵盤 (紫色)。 否 滑鼠、鍵盤 D-Sub 連接埠 為類比傳輸介面,主要是連接 CRT 顯示器,液晶顯示器亦提供 D-Sub 連接埠。 否 顯示器、 投影機 DVI 連接埠 為數位傳輸介面,主要是連接液晶 顯示器的傳輸標準。 否 顯示器、 投影機 HDMI 連接埠 高解析度多媒體傳輸介面,可以提 供高達 10 Gbps 的資料傳輸帶寬。 1.3 版可提供電力。 是 顯示器 eSATA 連接埠 主要是用來連接外部的 SATA 設備 (燒錄器、外接式硬碟)。 是 外接式硬碟、 外接式光碟 RJ-45 連接埠 為網路連接孔(雙絞線)。 否 RJ-45 網路線 IEEE 1394 又稱為火線,採用序列方式來傳輸 資料,支援熱插拔、隨插即用、提 供電力等功能,最多可串接 63 個設 備。 是 數位攝影機、 外接式硬碟 USB 又稱為萬用序列埠,採用序列的方 式來傳輸資料,支援熱插拔、隨插 即用、提供電力等功能,最多可串 接 127 個設備。 是 滑鼠、鍵盤、 外接式硬碟、 印 表 機、 隨 身碟等 Thunderbolt 其技術採兩種通訊協定,用在資訊 傳輸的 PCI Express,及用在顯示的 DisplayPort,2.0 版速度可達 20 Gb / s,可提供電力。 是 顯示器、 外接式硬碟、 外 接 式 顯 示 卡 DisplayPort 視訊電子標準協會推動的數位式視 訊介面標準,1.2 版的最大運輸速度 是 17.28 Gbit / s,可提供電力。 是 顯示器 題 前 加 * 者, 解答本附詳解。
  • 6.
    5 電腦網路與應用 1. 電腦通訊的分類與特性。 2. 各種電腦服務的特性。 3. 全球資訊網的架構與 IE的操作。 4. 資料搜尋的技巧與應用。 5. 檔案傳輸的種類。 6. 電子郵件的架構及特性與 Outlook Express 的操作。 本章學習目標 命題分析 第 章 本章命題的重點主要為電腦通訊的分類、各種電腦服務的特性、www、E-Mail 架構,其中資料搜尋為現代國民基本的網路應用能力,同學應多注意這方面的命題, 其他重點為傳統網路的理論,只要了解其理論不難拿高分。
  • 7.
    第 5 章 電腦網路與應用156 5-1電腦通訊簡介 一、電腦通訊的定義 本地與遠端的設備透過傳輸媒體,以一定的規則來進行資料傳輸。 二、電腦通訊的分類 1 依傳輸方向分類: 分類 說明 實例 單工 (Simplex) 資料在任何時間,只能永 遠固定一個方向傳輸。 電視、廣播、主機與印 表機、電視與遙控 半雙工 (Half-Duplex) 資料可以雙向傳輸,但同 一時間,只能單向傳輸。 無線電對講機 全雙工 (Full-Duplex) 資料在任何時間,可同時 雙向傳輸。 電話、網路 2 依連結方式分類: 分類 說明 實例 並列 (Parallel) 1 資料透過多條實體線路傳輸,每個時脈同時傳輸一組資 料及接收一組資料。 2 不適合長距離傳輸。 3 資料傳輸速率較快。 4 資料傳輸速率以(Byte / sec)為單位。 1 電腦與印表機間的 資料傳輸 2 電腦內部匯流排 序列 (Serial) 1 資料只透過一條線路傳輸,每個時脈傳送一個位元,一 個接著一個位元傳輸資料。 2 適合長距離傳輸,傳輸速度較慢。 3 資料傳輸速率的單位為 bps(bit per second)。 4 序列傳輸因傳送端與接收端的速率相同與否,可分為同 步傳輸和非同步傳輸。 1 USB 2 網際網路 3 IEEE 1394 4 RS-232 5 COM1、COM2 6 數據機與電腦間的 通訊
  • 8.
    第 5 章 電腦網路與應用157 序列 (Serial) 種類 特性 應用 非同步 傳輸 泝 每一筆傳輸資料須在前面附加一個起始 位元,在資料後面附加一個結束位元。 沴 每筆資料量通常為一個字元(8 bits) 的資料量。 沊 傳輸效率較差。 ATM 網路 同步 傳輸 泝 接收端收到起始位元後,兩端開始以相 同的速率傳輸,直到接收端收到結束位 元,即完成一次傳輸。 沴 一次可傳送較多個字元的資料量。 沊 傳輸效率較佳。 乙太 網路 傳輸比較 傳輸方式 傳輸速率 傳輸距離 線路 成本 並列傳輸 較快 適合短距離 同時間多個線路一起傳送資料 較高 序列傳輸 較慢 適合長距離 同時間只有一個線路傳送資料 便宜 3 依頻道多寡分類: 分類 說明 實例 基頻 (Baseband) 1 在傳輸媒體上,使用單一頻率 訊號來傳送資料。 2 傳輸訊號通常為數位訊號。 乙太網路 寬頻 (Broadband) 1 在同一時間可以利用一條線路傳送多種訊號(不同頻率)的 通訊技術。 2 以分頻的技術,將導線所能承載的頻寬劃分數個傳輸通道, 並用來傳送不同頻率的類比訊號,接收端再以分頻器來過濾 訊號,以取得該頻道的資料。例如:有線電視公司將多個頻 道的訊號混合後,利用同軸電纜傳送至客戶的電視,客戶只 要調整頻道(分頻器),就可以看到想收看的節目。 3 傳輸訊號通常為類比訊號。 1 電臺 2 廣播 3 ADSL 4 Cable TV
  • 9.
    第 5 章 電腦網路與應用158 三、資料交換技術 1 資料交換技術:為資料傳輸路徑的管理原則,主要是為了快速且有效率的傳輸資料。 2 主要可分為: 分類說明 電路交換 (Circuit Switching) 1 屬於連接導向的通訊方式。 2 傳輸資料時需建立兩者之間的實體電路連接,不需要通訊時則中斷實 體電路連接。 3 例如:A 打電話給 B,此時 A 到 B 之間的電話交換機,會建立一實體 連線。此時 C 如果要打電話給 B,會產生占線無法接通(占線問題)。 4 實例:傳統電話網路。 分封交換 (Packet Switching) 1 屬於非連接導向的通訊方式。 2 資料傳送前先分割成若干固定長度的封包並加以編號,傳輸過程中, 每個封包不一定走相同的路徑。抵達目的地後,接收端會依封包編號 組合回原來的資料,若有缺號可要求傳送端重新傳送該封包。 3 可以提高線路使用率及整體傳輸效率,當某段線路故障時,封包可以 選擇另一條路徑傳送,增加傳輸的可靠性。例如:A 與 B 可同時傳資 料給 C,C 會依來源重組資料(不會有占線問題)。 4 實例:網際網路。 四、頻寬(Bandwidth) 這個名詞有兩種意義: 1 訊號頻寬:類比訊號傳遞時,媒體所能載送的訊號頻率範圍。 2 線路頻寬:通訊媒體的「線路傳輸速率」,也就是傳輸媒體單位時間內所能傳輸的資料量,通 常以 bps 為單位(每秒可以傳輸多少 bit)。 例如:假設有寬頻網路(10 頻道)來傳輸資料,每個頻道的資料傳輸率為 10M bps,則該網路 的線路頻寬為(1010)M bps。 3 常見的線路頻寬: 線路 T1 T2(相當 4 個 T1) T3(相當 28 個 T1) T4(相當 168 個 T1) 頻寬 1.544M bps 6.312M bps 44.736M bps 274.174M bps 傳輸通道 24 96 672 4032
  • 10.
    第 5 章 電腦網路與應用159 ( D )1 下列有關半雙工傳輸的敘述,何者錯誤? 酎是一種雙向傳輸的模式 酏可 應用於無線對講機上 釕同一時間只允許一個方向進行傳輸 釢同一時間可 允許兩個方向進行傳輸。 【94 二技】 ( A )2 網際網路(Internet)是依據下列哪一種資料交換技術運作? 酎 分封交換 (Packet Switching) 酏電路交換(Circuit Switching) 釕數位交換(Digital Switching) 釢訊息交換(Message Switching)。 【93 統測】 ( A )3 下列關於資料傳輸的敘述何者正確? 酎 非同步傳輸是一種序列(Serial) 傳輸 酏同步傳輸是一種並列(Parallel)傳輸 釕網際網路大多使用並列傳 輸 釢非同步傳輸比同步傳輸快。 【94 統測】 ( A )4 在通訊科技發達的今日,網路已由基頻(Baseband)邁向寬頻(Broadband)。 下列有關基頻與寬頻的敘述,何者不正確? 酎基頻或寬頻係取決於使用的 傳輸媒體 酏寬頻以類比訊號傳輸資料,同一時間能傳輸文字、聲音與視訊 等 釕寬頻網路可以提供遠距教學、虛擬實境與線上電玩等服務 釢有線電 視網(Cable Network)與非對稱用戶迴路(ADSL)都是屬於寬頻網路。 ( A )5 網路頻寬(Bandwidth)指的是同一時間內,網路資料傳輸的速率,何者是 其常用單位? 酎bps 酏cps 釕fps 釢gps。 【94 統測】 ( D )6 電話或手機的傳輸模式,屬於下列何者? 酎 單工傳輸 酏 半單工傳輸 釕半雙工傳輸 釢全雙工傳輸。 【100 統測】 1 ( )1 有關串列式傳送資料的敘述,下列何者錯誤? 酎 每個時脈傳輸一個位元 酏長途傳送資料,串列式比平行式的成本高 釕利用停止控制位元和開始控 制位元的不同狀態變化, 區分兩筆資料 釢資料傳送速率的單位為 bps。 ( )2 網路傳輸專線:T1 的傳輸速率為何? 酎 每秒傳送 1.5441000000 Bytes 酏每秒傳送 1.5441000000 bits 釕每分鐘傳送 1.5441000000 Bytes 釢每 分鐘傳送 1.5441000000 bits。 【100 統測】 ( )3 傳統類比式有線電視,一條線路能夠同時傳送多個視訊頻道,此種訊號傳 送方式稱為 酎 基頻(Baseband) 酏 寬頻(Broadband) 釕 同步傳輸 (Synchronous) 釢非同步傳輸(Asynchronous)。 【95 二技】 ( )4 下列關於分封交換(Packet Switching)的敘述,何者錯誤? 酎分封交換可 以彈性機動選擇資料傳送的路徑,減少延遲的現象 酏在不同的傳輸速度或 通信協定下,均可相互轉換傳送 釕通信使用時間較分散的用戶較適合使用 釢分封交換的每個封包長度是可變動的。 1
  • 11.
    第 5 章 電腦網路與應用160 ()5 有關資料傳輸的敘述,下列何者正確? 酎 鍵盤的 PS / 2 介面是並列傳輸 酏 印表機的 LPT 埠是序列傳輸 釕USB 採用並列設計,因此傳輸速度快 釢電腦網路線 Category 6 規格可提供全雙工傳送。 【98 二技】 ( )6 即時互動的即時通軟體,所使用的傳輸機制為何? 酎 全雙工 酏 半雙工 釕 單工 釢半單工。 【101 統測】 五、資料傳輸速率(Communication Rate)的計算 傳輸速率(bps) 傳送的總資料量(位元,bit) / 傳送的時間(秒,second)。 有一傳輸線,其通訊能力為 9.6 Kbps。 有一筆資料共 1024 Bytes,使用序列非同 步傳輸(起始位元:1 bit,終止位元:1 bit),請問傳輸此資料共需多少時間? 解:採序列非同步傳輸,每傳送 1 個 Byte 的資料須額外傳送 1 bit 的起始位元及 1 bit 的終止位元,其傳輸的總資料量 為:1024(181)10240 bits。 因為傳輸速率(bps) 傳送的總資料 量(位元,bit) / 傳送的時間(秒, second),故9.6 K10240 /(傳輸時間) 傳輸時間  10240 9.61024  10 9.6      1.041(秒) 若使用一臺速度為 64 Kbps 之數據機來傳輸 16 KB 的檔案,理論上需花多少時間來傳送 本檔案? 2 2 3 ( D )1 以一條傳輸速率為 10 Mbps 的網路線直接連接主機(Host)A 與主機 B,若 主機 A 欲傳輸一個 10 M 位元組的檔案至主機 B,則傳送該檔案所需的傳輸 時間(Transmission Delay)最少為幾秒? 酎 1 酏2 釕 4 釢 8。 【95 統測】 ( B )2 以 10000 bps(bit per second)的傳輸速率傳送 100 個英文字母(1 個英文字 占 1 Byte),需要多少時間? 酎 0.01 秒 酏 0.08 秒 釕 0.16 秒 釢 0.32 秒。 【94 統測】 ( C )3 有一串列通訊協定採無同位位元、速度為 9600 bps、每傳送 1 位元組需使用 1 個起始位元和 1 個停止位元,請問使用此通訊協定來傳送 9600 Bytes 的資 料,需費時多少秒? 酎 5 酏 8 釕 10 釢 12。 【95 二技】
  • 12.
    第 5 章 電腦網路與應用161 ( )1 某 8 位元的串列傳輸協定採用奇同位檢查,並使用 1 個起始位元和 2 個結束 位元。若以 9600 bps 的速度來傳送一個有 19200 Bytes 的資料,則需多少秒? 酎 12 酏 16 釕 20 釢 24。 ( )2 小明在家使用 ADSL 上網想要下載一個 1 MB 的檔案,若其下載的速率為 512 Kbps,則其下載的時間大約為 酎2 秒 酏16 秒 釕24 秒 釢32 秒。 ( )3 若線路傳輸速率為 64 Kbps,試問傳送 2 MBytes 的檔案需要多少時間? 酎128 秒 酏192 秒 釕240 秒 釢256 秒。 【93 二技】 ( )4 若以 9600 bps 的傳輸速率傳送 6000 個 Big-5 碼中文字(每 1 個中文字占 2 Bytes),需多少時間? 酎0.625 秒 酏1.6 秒 釕5 秒 釢10 秒。 3 基礎練習 填充題 1 電腦通訊的分類如下: 1 依傳輸的方向可分為: ,任何時間只做固定一個方向的傳輸。 ,可雙向傳輸,但在任一時間只能做單向傳輸。 ,任何時間都可以雙向傳輸。 2 依連結方式可分為: ,資料透過多條線路一起傳輸。 ,資料透過一條線路,一個位元接著一個位元傳輸。 3 依頻道的多寡可分為: ,可同時傳送多種不同種類的資料。 ,任一時間只能傳送一種資料。 4 資料交換的方式可分為: ,為連接導向傳輸,會建立實體線路連接。 ,為非連接導向傳輸,每個封包傳送的路徑不一定相同。 2 請填入相關的傳輸方式: 分類方式 傳輸方向 連結方式 頻道的多寡 電腦與印表機的傳輸 10 Base-2 基頻傳輸 10 Base-T 電話 序列傳輸 有線電視訊號的傳輸 3 若以 56 Kbps 傳輸速率的數據機來傳送 56000 個以 Unicode(2 Bytes)編碼的英文字需 秒。基礎練習
  • 13.
    第 5 章 電腦網路與應用162 5-2網路服務的介紹 服務名稱 說明 Telnet 遠端登入 1 透過網路登錄(Login)到遠端主機,可執行遠端主機上的程式,有如坐在 遠端主機前操作。 2 Client 端的電腦顯示傳回遠端伺服器的畫面,所有工作皆在遠端伺服器完成。 BBS 電子布告欄 1 網際網路上文字介面之布告欄,使用 Telnet 方式連上伺服器,並提供網路論 壇、聊天、訊息傳遞、收發電子郵件等功能,例如:批踢踢實業坊。 2 未註冊者可用 guest 帳號登入,但沒有發表文章的權限。 3 新註冊時可用 new 帳號登入伺服器,並完成註冊程序。 4 提供電子信箱、Talk(聊天)及分類討論等功能。 MUD 線上多人電玩 1 使用網際網路連上遊戲伺服器,並與網路玩家進行網路多人遊戲。 2 遊戲種類:線上多人角色扮演、電玩遊戲(有益智、模擬、麻將等)。 ( B )1 網際網路上的哪種服務,可以提供我們發表自己的看法,提出問題或回答別 人問題時進行即時交談? 酎WWW 酏BBS 釕E-mail 釢 FTP。 【93 統測】 ( B )2 下列敘述何者正確? 酎用 Telnet 連線到主機,執行主機上的程式,是將程 式下載到用戶端的電腦上執行 酏用 Telnet 連線到主機,執行主機上的程式, 用戶端的電腦不會中毒 釕Telnet 可離線執行主機上的程式 釢Telnet 連線 期間,如果使用者不按任何按鍵,便不會占用主機任何資源。 ( B )3 在網咖中進行戰略遊戲是屬於哪一種網路服務資源? 酎WWW 酏MUD 釕Archie 釢Netnews。 1 ( )1 某網站僅提供大眾使用 Telnet 進行遠端登錄,以文字為主要訊息交換媒介。 請問此網站較有可能屬於下列何種網際網路應用? 酎網路購物 酏檔案搜 尋(Archie) 釕全球資訊網(WWW) 釢電子布告欄(BBS)。 【94 統測】 ( )2 目前流行的 On-line Game 是屬於哪一種網路的資源? 酎WWW 酏MUD 釕Archie 釢Netnews。 ( )3 關於 BBS 的敘述,下列敘述何者有誤? 酎 使用 Telnet 方式登入 酏 無法 使用電子郵件 釕 未在該 BBS 中註冊,則登入時可以使用「guest」帳號, 無需密碼 釢要在 BBS 中註冊,則使用「new」為帳號登入申請。 1
  • 14.
    第 5 章 電腦網路與應用163 服務名稱 說明 網路語音服務 VoIP 1 VoIP(Voice over Internet Protocol)網路電話協定,是將類比語音訊號 數位化(Digitized)成數據資料封包的形式,透過網際網路的各相關 通訊協定下做點對點(End-to-End)的即時語音服務。 2 目前的網路電話通訊費(網內互通)為免費。 3 如果要與 PSTN(傳統的電話系統)結合,須加裝 VoIP 閘道器,主要 的功能是傳統 TDM 的語音資料與 IP 封包的互轉。 4 建 置 的 方 式 主 要 分 為 PC to PC( 主 要 )、PC to Phone、Phone to Phone。 5 Skype 提供網路電話服務。 檔案伺服器 File Server 將檔案集中在伺服器上管理,透過網路提供檔案給工作站存取。 列印伺服器 Printer Server 1 提供網路列印服務給網路上的每個電腦。 2 多部電腦共用一臺印表機。 ( B )1 下列何項網路通訊服務需要 VoIP(Voice over Internet Protocol)伺服器?  酎BBS(Bulletin Board System)電子布告欄 酏PC-to-PC 網路電話模式  釕Web 服務 釢File Server。 ( D )2 下列哪一種軟體,可以和傳統電話通話? 酎Yahoo 即時通 酏Internet Explorer 釕MSN Messenger 釢Skype。 ( B )3 在一間電腦教室中,要讓 50 部電腦透過網路共用一臺印表機,則需架設哪 種伺服器? 酎 檔案伺服器 酏 列印伺服器 釕WEB 伺服器 釢FTP 伺服 器。 ( A )4 讓多部電腦可以共用網路上的檔案,則需架設哪一種伺服器? 酎檔案伺服 器 酏列印伺服器 釕WEB 伺服器 釢FTP 伺服器。 2 2 ( )1 下列何者是 VoIP 網路電話的軟體? 酎NetTerm 酏Skype 釕GetRight 釢BitComet。 【97 二技】 ( )2 下列何項能提供即時影音訊息的服務? 酎FTP 酏Outlook Express 釕 Skype 釢SMTP。 【102 統測】 ( )3 辦公室裡有 10 部電腦,要共同分享一部印表機,需安裝下列何種設備? 酎計數器 酏中繼器 釕郵件伺服器 釢列印伺服器。 【96 二技】
  • 15.
    第 5 章 電腦網路與應用164 服務名稱說明 DHCP Server 1 動態分配 IP 位址給網際網路上電腦的服務。 2 當電腦連上網際網路時,DHCP 伺服器給予一個 IP 位址,當電腦離開網路 時,這個 IP 位址便被釋放,可供其他工作站使用。 3 例如:ADSL 計時制,Hinet 在用戶連接上網之後才賦予一個 IP 位址,等 用戶離線後就將 IP 位址收回。 Proxy Server 代理伺服器 1 Proxy Server 儲存一些遠端網站內容,若使用者所要找尋的網頁已經在 Proxy 伺服器上,直接將資料傳遞給使用者,如此一來可加速讀取網頁,減 少對外網路頻寬,但有可能下載到舊網頁的缺點。 2 若使用者要的網頁資料並不在 Proxy 主機上,Proxy 會幫使用者由遠端主 機取得資料,儲存在伺服器中,並傳給使用者。 3 具有簡易的防火牆功能。 DNS Server 網域名稱伺服器 1 DNS 是一種目錄服務,它負責尋找電腦網域名稱相對應的 IP 位址。 2 如果 DNS 故障,無法使用 Domain Name 網址的方式存取網路上的資源, 但直接使用 IP 位址仍然可以連線。 ( D )1 下列有關網路伺服器的敘述,何者正確? 酎DHCP Server 可以將網域名稱 轉換成 IP 位址 酏DNS Server 提供使用者一個動態的 IP 位址 釕File Server 具有保護系統的防火牆功能 釢Proxy Server 可以加快網頁下載速度。 【95 統測】 ( D )2 關於設定 Proxy 伺服器的功能,下列敘述何者錯誤? 酎可減少區域網路對 外連線的負載 酏通常可加快網頁的下載速度 釕用戶可能下載到舊的網頁 釢用戶是直接由網站下載網頁。 ( A )3 下列何種伺服器具有動態分配 IP 位址及提供相關網路設定的功能?  酎DHCP Server 酏FTP Server 釕Mail Server 釢Web Server。【95 統測】 ( D )4 在網際網路中,負責將網域名稱轉換為 IP Address 的是 酎 中華電信公司 酏臺灣網路資訊中心 釕DHCP 伺服器 釢DNS。 ( A )5 為加速網頁下傳至用戶端並降低網際網路的流量,可在區域網路內設置何 種伺服器(Server)來達成此一目的? 酎Proxy Server 酏Domain Name Server 釕WWW Server 釢Mail Server。 3
  • 16.
    第 5 章 電腦網路與應用165 ( )1 下列對於網際網路相關知識的敘述,何者不正確? 酎 DHCP(動態主機配 置協定)可將網域名稱轉換為對應的 IP 位址 酏 電子郵件之位址為 shin@ haw.ntust.edu.tw,其中 haw.ntust.edu.tw 為郵件伺服器 釕192.192.232.11 是 合法的 IP 位址 釢固接專線 T3 提供的頻寬,大於 T1 所提供的頻寬。 【94 統測】 ( )2 在區域網路中建置 DHCP(Dynamic Host Configuration Protocol)伺服器的主 要目的為何? 酎 將網域名稱(Domain Name)轉換為 IP 位址 酏 分派 IP 位址給網域中的電腦 釕儲存已經被擷取過的檔案,以增加網路效能 釢掃 描病毒的活動,以防止網路內部的電腦感染病毒。 【95 二技】 ( )3 Windows XP 的網頁瀏覽器 IE,通常需設定 Proxy 伺服器,為什麼? 酎 可 防止電腦當機 酏可避免電腦中毒 釕可加快遠端網頁的下載速度 釢可定 期更新網頁內容。 ( )4 在一般學校單位的網路中心,架設 Proxy Server 的主要功用在於 酎方便定 期更新學校網頁的內容 酏避免學校主機中毒 釕可以作為防火牆,亦可提 高使用者瀏覽的速度 釢可以防止主機當機。 ( )5 DHCP 伺服器之功能,下列何者正確? 酎用於管理電腦 CPU 酏用於管理 Internet 釕上網的軟體 釢動態的分配 IP 給使用者使用。 3 服務名稱 說明 社群網站 Social Network 除了可以使用電腦連接外,亦可使用行動裝置(例如:智慧型手機、平板電腦 等)來連接使用社群網站,常見的有 Facebook、Plurk、Twitter 等。 1 Plurk(噗浪) :是一個微網誌社群網站,最大的特色就是在一條時間軸上 顯示自己與好友的所有訊息,每一位會員都可以單獨評論別人的 Plurk 內容。 2 Twitter(非官方中文慣稱:推特) :是一個微網誌社群網站,使用者透過 即時通訊、電子郵件、登入 Twitter 網站,限定 140 個文字裡寫下現在的心情 故事、現在做些什麼,或者是與他人討論事情,每一則訊息使用者及好友都 可以即時看到這些更新的內容。 3 Facebook(臉書) : 泝 使用者可以建立個人專屬網頁(包括大頭照、個人興趣、相簿等),能 將其他使用者加入朋友並交換資訊(可檢視使用者個人資訊),其中包括 自動及時更新朋友動態顯示頁面。 沴 使用者也可以加入各種群組,例如:工作場所、學校、學院或其他活動。 沊 提供使用者開發應用程式或遊戲給其他使用者使用,例如:開心農場、 開心水族箱等。 沝 提供「戳一下(Poke)」的功能,讓使用者能引起其他使用者的注意。 沀 提供「塗鴉牆」功能,讓使用者在自己的塗鴉牆上發表一些最新狀態, 其內容會同步傳送至好友的首頁。
  • 17.
    第 5 章 電腦網路與應用166 服務名稱說明 影音網站 1 屬於社交網站服務之一,在網路上免費提供影音服務的網站,透過串流技 術,使用者可以利用特定的播放軟體或瀏覽器來即時觀看影片。 2 常見的網站有 YouTube、ImVlog 等。 雲端運算 1 在網際網路技術剛剛起步時,畫網路示意圖時習慣將網路畫成一朵雲,因此 就以這個名詞來代表網際網路的運算,稱為雲端運算。 2 簡單的來說舉凡利用網路進行多臺電腦一起完成運算工作,或是透過網路連 線取得由遠端主機提供的服務等,都可以算是一種「雲端運算」。 3 可透過任一種上網工具來處理雲端運算,而不會因為本地的硬體、資料的毀 損而造成損失,更不會因為不同作業平臺而造成無法操作等情形。 4 例如:Google Docs、Web Mail、網路相簿等。 5 雲端運算概念圖: ( B )1 目前有很多背包客常在網站中發表其旅遊心得及相關資訊,張貼旅遊照片 與網友分享,請問最有可能使用哪一種網際網路服務來達成這個目的?  酎BBS 酏社群網站 釕電子信箱 釢檔案搜尋。 ( D )2 有關 Facebook(臉書)的敘述,下列何者有誤? 酎為全世界最大的社群網 站 酏可以分享相片 釕可以進行公開或私下的留言 釢主要是用來作影片 分享。 ( D )3 下列何者不屬於社群網站? 酎Facebook 酏Plurk 釕Twitter 釢MSN。 ( D )4 下列何者不是雲端運算的特點? 酎 可透過任何上網工具來處理雲端運算 酏可以省下本地的軟、硬體成本 釕不會因為本地的硬體、資料的毀損而造 成損失 釢必須先在本地電腦處理後,再將結果上網與他人分享。 4 4 ( )1 下列哪一個網路社群有提供使用者開發應用程式或遊戲給其他使用者使用, 例如:開心農場、開心水族箱等? 酎Facebook 酏Plurk 釕Twitter 釢 YouTube。
  • 18.
    第 5 章 電腦網路與應用167 ( )2 下列何種網路服務主要是免費提供影音服務的網站,透過串流技術,使用者 可以利用特定的播放軟體或瀏覽器(安裝串流格式套件,如 Adobe Flash)來 即時觀看影片? 酎Facebook 酏Plurk 釕Twitter 釢YouTube。 ( )3 下列何者是 Plurk(噗浪)的特色之一? 酎 在一條時間軸上顯示了自己與 好友所有訊息 酏提供開心農場給網友種菜 釕可分享影音 釢可以撰寫長 篇大論的文章。 ( )4 下列何者不是雲端運算的應用? 酎 在自己的電腦上編輯 Word 酏 透過 Google Docs 處理文件 釕Web Mail 收發電子郵件 釢影音網站上收看別人 分享的影音檔。 基礎練習 配合題:請將下列名詞填入最合適的描述中 酎Plurk 酏Twitter 釕BBS 釢Facebook 釚Telnet 陜Archie 陟MUD 隼影音網站 飣VoIP 髟網站搜尋 鬯Blog 乿Skype 偰ICQ 偪File Server 偡Printer Server 偞DNS 偠DHCP 偓Proxy Server 偋Vlog 偝IE ( )1 一個社群網站。使用者可以建立個人專屬網頁(包括大頭照、個人興趣、相簿等),並 將其他使用者加入朋友並交換資訊(可檢視使用者個人資訊),其中包括自動及時更新 朋友動態顯示頁面,以及提供使用者開發應用程式或遊戲給其他使用者使用,例如:開 心農場、開心水族箱等。 ( )2 透過網路登錄(Login)到遠端主機,可執行遠端主機上的程式,有如坐在遠端主機前 操作。 ( )3 提供使用者以關鍵字來搜尋相關的網站資料。 ( )4 網際網路上文字介面的布告欄、使用 Telnet 方式連上伺服器,並提供網路論壇、聊天、 訊息傳遞、收發電子郵件等功能,目前在大專院校較為流行。 ( )5 一個微網誌社群網站,其最大的特色就是在一條時間軸上顯示了自己與好友的所有訊息。 ( )6 尋找網際網路 FTP 服務檔案庫上的檔案,找到後利用 FTP 協定下載檔案。 ( )7 一個常被更新、便於編寫個人日記,並與網路世界裡的人分享自己生活感想、心情記事 及得到知音的網站。 ( )8 將檔案集中在伺服器上管理,透過網路提供檔案給工作站存取。 ( )9 是一個微網誌社群網站。使用者透過即時通訊、電子郵件、登入網站,限定 140 個文字 裡寫下你現在的心情或在做什麼,又或者是與他人討論事情,每一則訊息使用者及好友 都可以即時看到這些更新的內容。 ( )0 動態分配 IP 位址給網際網路上電腦的服務。 ( )q 使用網際網路連上遊戲伺服器,並與網路上的玩家進行網路多人遊戲。 ( )w 屬於社交網路服務之一。在網路上免費提供影音服務的網路,透過串流技術,使用者可 以利用特定的播放軟體或瀏覽器(安裝串流格式套件,如Adobe Flash)來即時觀看影片。
  • 19.
    第 5 章 電腦網路與應用168 ()e 將類比的語音訊號數位化(Digitized)成數據資料封包的形式,透過網際網路的各相關 通訊協定下做點對點(End-to-End)的即時語音服務。 ( )r 多部電腦共用一臺印表機的服務。 ( )t 儲存一些遠端主機的網頁內容,若使用者找尋的網頁已經在伺服器上,直接將資料傳遞給 使用者,如此一來可加速讀取網頁,節省對外網路頻寬,但有可能下載到舊網頁的缺點。 ( )y 一套真正免費的網際網路電話,它具備了高品質的音質,及 256 bits 的音訊加密系統,讓 使用者使用最安全、最優質的通話品質與其他聯絡人通話,並且沒有國界與平臺的限制。 ( )u 網際網路上尋人、呼叫、留言及檔案傳輸等功能。 ( )i 一種目錄服務,它負責為電腦搜尋並找出網域名稱相對應的 IP 位址。 ( )o 使用影音來寫日記。 ( )p 網頁瀏覽器。基礎練習 5-3 全球資訊網與資料搜尋 一、全球資訊網(WWW:World Wide Web) 1 WWW 伺服器上的網站是由許多互相鏈結的超文件檔(HTML 檔案格式 .htm、.html)組成,使 用超文件傳輸協定(Hypertext Transfer Protocol,http)經由網際網路將超文件檔傳送給使用者 電腦,需經過瀏覽器的解譯後才能變成圖文並茂的網頁檔。 2 全球資訊網以文字、圖形、聲音、影像及動畫之多媒體的方式呈現,可讓機關團體或個人將自 己的產品、服務項目等訊息提供給大眾知道。 3 許 多 網 站 使 用「 互 動 式 網 頁 」 方 式 撰 寫, 例 如: 使 用 ASP(.asp)、PHP(.php)、.NET (.aspx)、CGI(.cgi)等技術。 4 網頁瀏覽的過程: (1)使用者在網址列:輸入URL。 (5)將網頁檔(HTML)傳給瀏覽器,經瀏覽器解譯後,成為多媒體的網頁型態。 (4)伺服器端傳送網頁給客戶端。 (3)使用「HTTP」通訊協定向伺服器端要求讀取網頁。 (2)將URL傳給電腦。 經瀏覽器解譯
  • 20.
    第 5 章 電腦網路與應用169 5 相關名詞: 網站伺服器 (Web Server) 提供網頁服務的軟、硬體設備。在軟體上,Linux、Unix 系統通常使用 Apache 來架設 WWW Server。Windows 系列之網路作業系統可用 IIS Server 來架設 WWW Server,目前 Apache 也可以架設在 Windows 上。一個網路伺服器可架 設多個 Web 網站,亦可架設其他的網路服務,例如:E-mail、ftp 等。 網站 (Web Site) 在網際網路上,相關內容網頁的集合。簡單地說,網站就像布告欄一樣,可以 透過網站來發布想要公開的資訊。 網頁 (Web Page) 為網站中呈現圖文、影音等相關資訊的 HTML 檔,一個網站可包含一個以上 的網頁。 首頁 (Homepage) 網站規劃時預設連結的第一網頁,通常為 index.htm 或 default.htm。 6 網址(URL,Uniform Resource Loactor):是 Internet 的一種位址表示法,可以指出網際網路上 的資源。例如:http://www.edu.tw/web/index.html 7 瀏覽器:全球資訊網用戶端程式,可用來顯示全球資訊網的 html 檔案,透過連接網址的超 連結,使用者可迅速及輕易地瀏覽各種資訊,常見的網頁瀏覽器有微軟的 Internet Explorer、 Mozilla 的 Firefox、Google 的 Chrome、蘋果公司的 Safari 和 Opera 軟體公司的 Opera。 8 Web 1.0:網站資訊全由建置者提供,而瀏覽者只能接收網站提供的資訊。 9 Web 2.0:不是新的技術標準而是一種新的網際網路 Web 服務方式,透過 Web 的應用促進網路 上使用者間的資訊交換和協同合作,讓使用者更有參與的意願。典型的 Web 2.0 網站:網路社 群、網路應用程式、社群網站、部落格、Wiki 等。 ( A )1 下列關於全球資訊網的敘述何者正確? 酎一個網站可以只有一張網頁 酏 首頁檔名一定為 index.html 釕 一個網站伺服器不能兼做郵件伺服器 釢 一 個網站伺服器只能架設一個網站。 【94 統測】 ( D )2 下列哪一種網際網路服務,最適合同時呈現文字、圖片、聲音及動畫?  酎Archie 酏BBS 釕FTP 釢WWW。 【96 統測】 ( A )3 下列對全球資訊網(WWW)的敘述,何者有誤? 酎無法傳遞多媒體資料 酏WWW 都是用 HTML 撰寫的 釕 主要傳輸的通訊協定是 HTTP 釢 使用 者一般都使用瀏覽器(Browser)來搜尋及閱讀資料。 ( D )4 要看 WWW 中的各類資訊,通常藉助下列哪一種軟體? 酎 影像處理軟體 酏電子郵件軟體 釕簡報軟體 釢瀏覽器。 ( A )5 下列何種性質的網站,其網頁內容產生過程最符合 Web 2.0 的概念? 酎維 基百科 酏產品介紹 釕氣象預告 釢政令宣導。 【102 統測】 1
  • 21.
    第 5 章 電腦網路與應用170 ()1 全球資訊網是一種網際網路的應用,其英文縮寫是 酎BBS 酏FTP 釕 Telnet 釢WWW。 【94 統測】 ( )2 有關全球資訊網的敘述,下列何者錯誤? 酎WWW 是 World Wide Web 的 縮寫 酏 所使用語言為超文字標示語言,簡寫為 DHL 釕 瀏覽器與 WWW 伺服器之間的通訊協定為 HTTP 釢入口網站一般都有搜尋功能。 ( )3 通常當我們瀏覽某一網站時只需指定網站名稱,而不用指定網頁檔案名稱 即可觀賞該網站的首頁,一般而言一個網站首頁可能預設的網頁檔案名稱為 何? 酎www.htm 酏index.htm 釕http.htm 釢index.http。 ( )4 請 問 下 列 何 者 不 是 網 頁 瀏 覽 器?  酎Internet Explorer  酏Adobe Acrobat 釕FireFox 釢Netscape Navigator。 ( )5 關於網站,下列何者敘述是錯誤的? 酎Web 1.0 網站內容,使用者只能 單向瀏覽 酏Web 2.0 網站由使用者提供內容,網站管理單位只是提供平臺 釕社交網站服務屬於 Web 2.0 體系下的應用 釢BBS 保障個人隱私,在言論 自由前提下,個人發表見解尺度不受任何限制。 1 二、IE 瀏覽器的介紹 1 常見 IE 工具列的功能: 圖示 說明 圖示 說明 上一頁:回到上一個瀏覽的頁面 下一頁:回到下一個瀏覽的頁面 停止:停止下載網頁的動作 重新執行下載網頁 首頁:連結到使用者自訂的首頁 頁面 我的最愛:顯示先前瀏覽過並記 錄下來的網站清單 記錄:顯示近期瀏覽過的網頁清單 搜尋:連結至預設的搜尋網頁 2 網際網路選項設定(在 IE 的功能表中選擇「工具 / 網際網路選項」):
  • 22.
    第 5 章 電腦網路與應用171 3 一般標籤的設定: 1 首頁設定:使用者可將自己最常去的網站設定為首頁,只要一啟動 IE 或按下「首頁」鈕, 就會連結到所設定的網址。 2 瀏覽歷程記錄:可刪除暫存檔、歷程記錄、Cookie、儲存的密碼及網頁表單資訊,亦可設 定 Temporary Internet Files 的大小及保留瀏覽歷程天數。 ( B )1 當我們想把喜歡的網站位址保留下來,以便未來容易找到,IE 可以藉由哪一 功能做到? 酎超連結 酏我的最愛 釕記錄 釢我的標籤。 ( A )2 在 Internet Explorer 瀏覽器中變更當作首頁的畫面,可在 Internet 內容或 Internet 選項的哪個標籤中完成? 酎一般 酏安全性 釕內容 釢連線。 ( B )3 使用者瀏覽網站時,網站在使用者電腦儲存使用者瀏覽相關資訊的檔案稱之 為? 酎blog 酏cookie 釕intranet 釢ssl。 【101 統測】 2 ( )1 若要查詢近一個月內瀏覽過哪些網站,可使用 IE 的哪一個功能來達成? 酎我的最愛 酏記錄 釕網址列 釢搜尋。 ( )2 一般 IE 的「記錄」功能可以記錄近 20 天瀏覽過的網站網址,如果想增加至 40 天要在哪裡設定? 酎「網際網路選項 / 一般」 酏我的最愛 釕「網際 網路選項 / 連線」 釢「網際網路選項 / 安全性」。 ( )3 如果要一開啟 IE 時就連上某個網站,需要在哪裡設定? 酎 網際網路選項 中的首頁 酏我的最愛 釕「記錄」資料夾 釢網際網路選項中的連線。 2 4 Proxy Server 的設定: 在 IE 中,選取「工具 / 網際網路選項」,再選擇「連線」標籤中的「區域網路設定」即可 設定 Proxy Server 相關資訊。設定畫面如下圖。
  • 23.
    第 5 章 電腦網路與應用172 5網頁的分級設定: 可從網際網路選項中的「內容 / 內容警告器」設定,分級服務是依據美國史丹佛大學 Donald F. Roberts 博士研究發展的 RSACi 來分級,針對「性、裸體、語言、暴力」類別來分級, 每類共分四級。 6 設定「快顯封鎖」: 1 快顯視窗為瀏覽器彈跳出的小型視窗,內容通常為廣告。為了免除廣告的困擾,可以設定 快顯封鎖。 2 瀏覽器設定了「快顯封鎖」會導致有些網站無法正常瀏覽,遇到這個情形時,可將該網站 的網址加入允許快顯的清單中。
  • 24.
    第 5 章 電腦網路與應用173 ( A )1 在使用IE在網路上閒逛時,有一些廣告視窗會突然跳出來,防礙網頁的瀏覽, 如果要防止這類的情形,可使用 IE 的哪一個功能? 酎 開啟快顯封鎖程式 酏關閉快顯封鎖程式 釕清除瀏覽歷程 釢開啟我的最愛。 ( B )2 如何在 IE 中設定要使用的 Proxy Server ? 酎 在網際網路選項中的一般頁 面中設定 酏在網際網路選項中的連線頁面設定 釕在網際網路選項中的服 務頁面中設定 釢在功能表中的檔案中設定。 ( D )3 當家中有小孩子,不想讓小孩自行連上全球資訊網看到一些有性、暴力等內 容的網站,可以使用 IE 的哪一個功能來設定? 酎 連線 酏 我的最愛 釕 安全性設定 釢內容警告器。 3 ( )1 在 IE 中,若要設定「透過 Proxy 伺服器連接 Internet 」,則應執行下列哪個 動作? 酎 執行「工具」/「網際網路選項」,在「連線」標籤中設定 酏 執行「工具」/「網際網路選項」,在「一般」標籤中設定 釕執行「工具」 /「同步處理」 釢開啟「控制台」/「撥號網路」。 ( )2 如果想防止青少年進入一些色情或暴力網站,微軟公司的瀏覽器可以藉由哪 項功能做到? 酎沒有這項功能 酏不好的網站 釕內容警告器 釢分類。 ( )3 若在 IE 中,勾選「開啟快顯封鎖程式」其目的為何? 酎設定 IE 的安全等 級 酏封鎖快顯視窗 釕封鎖病毒程式 釢封鎖不安全的應用程式視窗。 3 三、資料搜尋 1 入口網站為一個彙集各種資訊、應用程式及服務的網站。 2 入口網站通常會提供搜尋引擎,提供使用者以關鍵字來搜尋相關的網站資料,常見的搜尋項目 有網站、圖片、影片、部落格等。 3 常見的入口網路列表: 入口網站 網址 Yahoo! Kimo(雅虎奇摩) http://tw.yahoo.com PChome(網路家庭) http://www.pchome.com.tw MSN(微軟) http://www.msn.com.tw Google http://www.google.com
  • 25.
    第 5 章 電腦網路與應用174 4搜尋引擎的進階查詢方式:(以 google 為例) 1 找出符合全部關鍵字:(使用空白或是「」) 縮小查詢範圍(空白或是 ):輸入「手機 漫遊」、「手機漫遊」(使用號,中間不 能有空格)表示搜尋結果會包含「手機」以及「漫遊」的內容。 2 從主要關鍵字中搜尋的結果剔除不要關鍵字的內容:(使用「-」) 過濾查詢範圍(「-」號前面要有空格,後面要連在一起):例如:輸入「鈴聲 -遊戲」, 表示搜尋結果會包含「鈴聲」,但不包含「遊戲」的內容。 3 求出至少符合其中一預關鍵字:(使用 OR) 擴大查詢範圍(OR 一定要大寫):例如:輸入「手機 OR 大哥大」,表示搜尋結果會包含 「手機」 或是「大哥大」的內容。 4 強迫搜尋完整片語:(使用雙引號來括定關鍵字) 精確搜尋(不拆字搜尋,使用 ):利用此功能查詢比較長的搜尋詞,可以得到精確的不 拆字搜尋結果。 5 搜尋特定檔案格式:(使用 filetype) 特定檔案搜尋,例如:輸入「filetype:pdf 數位相機」,會搜尋出包含有數位相機的 PDF 檔。 6 萬用字元,替代缺漏字。例如:騰*文化 7 搜尋近似詞(符號:~)。例如:~ 計概 8 查詢關鍵字所在的位置,符號有:標題(intitle:)、內文(intext:)、URL(inurl:)及在網 頁的連結內(inanchor:)。例如:intitle: 計概 9 限定只在某個網域或網站查詢關鍵字(符號:site:)。例如:ADSL site:edu.tw 0 查詢與指定網站相類似的網頁(符號:related:)。例如:related:www.lungteng.com.tw q 查詢何者連結至指定網頁(符號:link:)。例如:link:www.lungteng.com.tw ( B )1 在 Yahoo 網站中要搜尋「計概考題」的相關資料,但是不希望出現研究所的 考題,應該如何輸入查詢字串? 酎計概考題 ! 研究所 酏計概考題 -研究 所 釕計概考題 # 研究所 釢計概考題 $ 研究所。 【93 統測】 ( A )2 假設我們想進入總統府的網站,卻不知道總統府網站的網址,下列哪一種服 務可以最快幫我們找到網址? 酎搜尋引擎 酏Archie 釕FTP 釢BBS。 ( B )3 Google、Yahoo、PChome 等網站,具有提供關鍵字找尋網址之功能稱之為 酎瀏覽器 酏搜尋引擎 釕超連結 釢工作站。 ( A )4 欲用 Google 網站搜尋臺灣教育機構網域(edu.tw)中有關 ADSL 的網頁,請 問下列何項查詢字串最適合? 酎ADSL site:edu.tw 酏area:edu.tw ADSL   釕ADSL www.edu.tw 釢www:edu.tw ADSL。 【102 統測】 4
  • 26.
    第 5 章 電腦網路與應用175 ( )1 考完四技二專考試,想要到技專院校入學測驗中心網站查詢公告的標準答 案,下列查詢網址的方法,何者較適宜? 酎用 Outlook 查詢 酏問 104 查 號台 釕到 Yahoo! 奇摩、Google 等網站搜尋 釢到中華郵政網站搜尋。 【95 統測】 ( )2 下列哪一個網站不是著名的入口網站? 酎 Yahoo! 奇摩 酏 蕃薯藤 釕 eBay 網站 釢新浪網。 【93 統測】 ( )3 在搜尋引擎中想要搜尋桃園旅遊及新竹旅遊資訊,應該在搜尋引擎中輸入下 列哪一組關鍵字? 酎桃園旅遊 新竹旅遊 酏桃園旅遊 -新竹旅遊 釕桃園 旅遊 OR 新竹旅遊 釢桃園旅遊@新竹旅遊。 4 基礎練習 填充題 1 WWW 網站由許多互相鏈結的 檔組成,使用 協定(Hypertext Transfer Protocol)經由網際網路將網頁檔傳送給使用者電腦,需經過 的解譯後才能 變成圖文並茂的網頁檔。 2 :是 Internet 的一種位址表示法,可以指出網際網路上的資源,例如:http://www.edu. tw/web/index.html。 3 :提供網頁服務的軟、硬體設備。在軟體上,Linux、Unix 系 統通常使用 來架設 WWW Server。Windows 系列之網路作業系統可用 IIS Server 來 架設。 4 :指在網際網路上,相關內容網頁的集合。 5 :為網站中呈現圖文、影音等相關資訊的 HTML 檔,一個網站可包含 多個網頁。 6 :為網站規劃時預設連結的第一網頁,通常為 index.htm 或 default. htm。 7 :為全球資訊網的用戶端程式,可用來顯示全球資訊網內的 html 檔案,透過連 接其他網址的超連結,使用者可迅速及輕易地瀏覽各種資訊,常見的網頁瀏覽器有微軟的 、Mozilla 的 、Google 的 、 蘋 果 公 司 的 Safari 和 Opera 軟體公司的 Opera。 8 搜尋引擎的進階查詢方式: 1 找出符合全部關鍵字:使用 或是「」。 2 從主要關鍵字中搜尋的結果剔除不要關鍵字的內容:使用「 」。 3 求出至少符合其中一項關鍵字:使用 。 4 強迫搜尋完整片語:使用 來括定關鍵字。 5 搜尋特定檔案格式:使用 。基礎練習
  • 27.
    第 5 章 電腦網路與應用176 5-4檔案傳輸與電子郵件 一、檔案傳輸 透過上網工具,連接到遠端的主機,將檔案上傳或下載的過程。常見的檔案傳輸有下列三種: 傳輸方式 說明 HTTP 使用瀏覽器(按右鍵選擇另存目標)或續傳軟體(例如:FlashGet 等),透過下載 檔案所在的 URL 或上傳表單進行檔案的下載或上傳。 FTP 1 在網際網路上架設 FTP 伺服器並提供檔案空間,透過 FTP 連線軟體登入伺服器 來「下載」或「上傳」檔案,傳輸檔案模式可分為: 1 ascii:用於文字檔傳輸。 2 binary:為用於傳輸非文字檔。 2 登入的分式有: 1 一般登入:必須有 FTP 伺服器的帳號和密碼才能登入。 2 匿名登入:帳號:anonymous,密碼:E-mail 信箱位址。 P2P (點對點) 1 目前 P2P 下載的方式很流行,廣泛應用於音樂、影片、檔案的分享,例如: Kuro、EZPeer、E-Donkey、Foxy、Bittorrent(BT 下載、變態下載)等。 2 大多數的 P2P 軟體皆是「多點對多點的下載方式」。網路上多臺電腦依一定的 格式,將同一個分享檔案分成固定大小的區段,要下載的電腦可從這些不同的 來源執行「點對點的區段並行下載」,下載的區段亦可分享給其他電腦下載。 二、E-mail 電子郵件 ( A )1 主要用來上傳或下載軟體的工具是 酎FTP 酏POP3 釕SMTP 釢HTPT。 ( B )2 若想從他人網站下載免費軟體,可以使用下列何種方式? 酎Telnet 酏 HTTP 釕Gopher 釢News。 ( B )3 在Unix作業系統中,若使用FTP軟體傳輸一個JPEG影像檔到Windows作業系統, 則應使用下列何種傳輸模式? 酎ascii 酏binary 釕debug 釢idle。【95 統測】 ( D )4 下列何者不屬於 P2P 的傳輸方式的軟體? 酎Kuro 酏EZPeer 釕Foxy  釢FlashGet。 1 ( )1 使用 FTP 程式,從 Unix 作業系統,傳輸一個壓縮檔案到 Windows 作業系統, 應將傳輸模式設定為 酎ascii 酏binary 釕debug 釢status。 ( )2 下列何種伺服器主要是提供檔案上傳或下載的服務? 酎SMTP 伺服器 酏 DNS 伺服器 釕FTP 伺服器 釢DHCP 伺服器。 【98 統測】 ( )3 下列何者主要是在 Internet 上提供「上傳」和「下載」檔案傳輸服務?  酎BBS 酏FTP 釕Telnet 釢NEWS。 【97 統測】 ( )4 下列哪種軟體,可應用於 HTTP 方式的檔案下載? 酎CuteFtp 酏FlashGet 釕telnet 釢Foxy。 1
  • 28.
    第 5 章 電腦網路與應用177 二、E-mail 電子郵件 1 透過網際網路傳遞及接收郵件的服務,這種方式不但快速且省錢。 2 一般可分為使用 POP3 協定收信及 WEB(一般使用 IMAP 協定)介面收信。兩者的差別:前者 會將信收至使用者的電腦,若換電腦收信,則不能看到之前的信件,後者會將信存放在伺服器 上,不受收信電腦的限制。 3 電子郵件位址的格式:帳號@郵件伺服器網址(Domain Name),例如:abc@pclhvs.cl.edu.tw 其中@唸作「at」。 4 收信軟體有:Outlook、Outlook Express(為 Outlook 之簡化版)等。 5 Spam(垃圾郵件):指對個人無用的電子郵件,大部分多為廣告郵件。 6 電子郵件通訊協定: 用途 通訊協定 說明 發信 SMTP 郵件伺服器間的傳送協定,亦為外送的通訊協定。 收信 POP3 一般電子郵件軟體多援用此通訊協定,將郵件伺服器中所有的信件透過 收信軟體下載至自己的電腦。 IMAP 透過連線在伺服器上編輯郵件,不受收信電腦的限制,目前 Web Mail 及 電子郵件軟體都有支援此項協定。 HTTP 收信時只下載郵件的寄件人和標題,等使用者打開郵件時才會傳送完整 的內容。 MAPI 微軟公司制定的通訊協定,必須搭配 Outlook 一起使用。 POP3 IMAP SMTP POP3 IMAP SMTP ( A )1 電子郵件帳號 manager@nsc.gov.tw 中的「@」符號讀作什麼? 酎at 酏in 釕of 釢on。 ( A )2 李小明的電子郵件地址為:lee643@nfu.edu.tw,試問 lee643 代表意義為何? 酎小明的帳號 酏小明的姓名 釕小明的密碼 釢小明的伺服器。 【95 統測】 ( B )3 若電子郵件地址為 cat@msa.hinet.net,則下列敘述何者正確? 酎IP 位址為 cat.msa.hinet.net 酏郵件伺服器為 msa.hinet.net 釕使用者的帳號為 cat@msa 釢使用者名稱為 msa.hinet.net。 【98 統測】 ( B )4 電子郵件中,POP3 的設定是指 酎 電子郵件負責發信的伺服器 酏 電子郵 件負責收信的伺服器 釕電子郵件負責檔案維護的功能 釢以上皆非。 2
  • 29.
    第 5 章 電腦網路與應用178 三、OutlookExpress 常用的功能 1 常見的電子郵件軟體:Outlook Express、Outlook、Netscape Communication 等。 2 Outlook Express 的使用: 工具格式 說明 MIME 規格 可用於傳送文字、圖形、聲音、影像及動畫之多媒體郵件,並可支援文字及 HTML 格式。 設定信件的優先順序,例如:紅色驚歎號「!」表示「高優先順序」,藍色箭 號「↓」表示「最低優先順序」。 1 傳送郵件時可以附帶傳送相關檔案。 2 這也是散布電腦病毒的媒介之一。 1 可將郵件刪除,刪除後郵件會移至「刪除的郵件」(與垃圾筒一樣)的資 料夾。 2 可以從「刪除的郵件」救回被刪除的郵件,如果在此刪除後就無法救回了。 1 將信件轉寄給其他人。 2 主旨:自動加上 FW:。 1 回覆寄件者及所有其他收件人。 2 主旨會自動加上 RE:。 1 回覆寄件者。 2 主旨會自動加上 RE:。 1 記錄連絡人的資訊,例如:姓名、電子郵件位址等。 2 在寄件時,可由通訊錄中挑選收件人,或以整個群組的方式加入收件人郵 件位址。 ( )1 在網際網路的應用上,POP3 伺服器指的是下列哪一種? 酎 收信伺服器 酏網站伺服器 釕檔案伺服器 釢寄信伺服器。 【96 二技】 ( )2 某同學的 E-mail 位址為 hero@haven.ntctc.edu.tw,其中之 haven 是指 酎 該 同學的使用者帳號 酏提供服務的主機名稱 釕電子郵件的傳送方法 釢電 子郵件的撰寫格式。 ( )3 下列關於電子郵件的敘述,何者正確? 酎傳送電子郵件時,只能附加傳送 文字檔 酏傳送新郵件時,可以填寫一個以上的收件者 釕POP3 通訊協定 提供寄發及接收電子郵件的功能 釢電子郵件帳號主要由使用者名稱與網路 名稱所組成。 【98 統測】 ( )4 下列對電子郵件(E-mail)的敘述何者有誤? 酎 電子郵件帳號格式為: 帳號 伺服器主機網址 酏可同時寄一信給多人 釕可在信中加入附加檔案 釢利用 SMTP 外寄主機寄信。 2
  • 30.
    第 5 章 電腦網路與應用179 收件者 1 輸入收件者的郵件地址,若有多位收件者時,郵件地址以「;」相隔。 2 若郵寄給多人,則每個收件者都會知道,這封信件寄給了哪些人。 密件副本 1 輸入收件者的郵件地址,若有多位收件者時,郵件地址以「;」相隔。 2 若郵寄給多人,每個收件者不會知道這封信同時寄給哪些人。 主旨 郵件的標題。(寄信時可以不用設定主旨) 收件匣 用來存放從伺服器下載的郵件。(寄信時可以不用設定主旨) 寄件匣 撰寫完成的信件,按了傳送後,會將信件傳至「寄件匣」,若完成傳送後就會 再複製一份儲存在「寄件備份」。若還沒有撰寫完成的信可儲存在「草稿」 中。 預覽窗格 可透過預覽窗格來閱讀郵件的內容。但是有些電腦病毒是經由電子郵件來傳 遞,只要預覽後就會感染病毒,為了避免感染,可隱藏預覽窗格,可由「檢視 / 版面配置」來設定之。 ( D )1 洪董想要用 Outlook Express 寄一封估價單給 2 位客戶,可是又不想讓客戶彼 此知道此估價單有寄給誰,以下敘述何者正確? 酎在「收件者」欄位填寫: cust1@yahoo.com;cust2@google.com 酏在「副本」欄位填寫:cust1@yahoo. com;cust2@google.com  釕 在「 寄 件 者 」 欄 位 填 寫:cust1@yahoo. com;cust2@google.com  釢 在「 密 件 副 本 」 欄 位 填 寫:cust1@yahoo. com;cust2@google.com。 ( A )2 使用 Outlook Express 收件匣中,若郵件前出現「!」符號,表示郵件為  酎高優先順序 酏帶有病毒 釕含有附加檔案 釢未閱讀過。 【93 統測】 ( B )3 小明欲以 Outlook Express 寄一封電子郵件給兩位好朋友,下列何者為正確 的「收件者」欄位之填寫方式? 酎can@au.edu∼bin@pu.edu 酏can@au. edu;bin@pu.edu 釕can@au.edu:bin@pu.edu 釢can@au.edu bin@pu.edu。 【94 統測】 ( B )4 下列關於使用Microsoft Outlook Express在電子郵件中加入「超連結」的敘述, 何者正確? 酎每封郵件只能加入一個超連結 酏系統會自動幫超連結加上 底線 釕郵件本文中只要有底線的文字都是超連結 釢只能點選功能表上的 「插入 / 超連結」來加入超連結。 【94 統測】 ( D )5 在 Outlook Express 收件匣中,若郵件前面出現迴紋針的符號,表示此郵件  酎含有讀取名條 酏含有數位簽章 釕具有高優先順序 釢含有附加檔案。 【95 統測】 3
  • 31.
    第 5 章 電腦網路與應用180 ()1 建立並寄送一封新電子郵件的過程中,下列哪一項動作一定要進行? 酎輸 入收件者的電子郵件地址 酏設定電子郵件內文的字型 釕輸入副本收件者 的電子郵件地址 釢撰寫這封電子郵件的主旨。 【95 二技】 ( )2 在微軟 Outlook Express 軟體中,利用下列何種符號將收件者的郵件地址隔 開,即可將一封郵件同時傳送給多位收件者? 酎 底線 酏 分號 釕 句號 釢驚歎號。 【96 統測】 ( )3 小馬使用 Outlook Express 收發電子郵件時遇到下列符號,請問他對下列符號 的了解何者正確? 酎 收到的信件有 符號,表示有附加的檔案可以開啟  酏 收到的信件有 符號,表示可能有病毒,勿任意開啟 釕 此符號代表已 有轉寄過此信件 釢收到的信件有 符號,表示信件未閱讀過,並且經過掃 描沒有病毒。 ( )4 如果想把電子郵件寄送給許多人,卻不想讓收件者彼此之間知道您寄給哪些 人,可以利用下列哪一種功能做到? 酎副本 酏加密 釕密件副本 釢做 不到。 ( )5 關於 Microsoft Outlook Express 中「回覆」功能的敘述,下列何者正確? 酎「回覆」時,可以附加多個檔案 酏「回覆」時,「主旨:」欄會被自動 加入 Fw: 釕「回覆」時,「收件者:」欄需自行填入收件者的電子郵件位 址 釢「回覆」時,「副本:」欄會被自動填入寄件者的電子郵件位址。 【94 統測】 3
  • 32.
    第 5 章 電腦網路與應用181 基礎練習 填充題 1 使用 (按右鍵選擇另存目標)或續傳軟體(例如:FlashGet 等),透過下載檔案所 在的 URL 或上傳表單進行檔案傳輸。 2 在網際網路上架設 FTP 伺服器並提供檔案空間,透過 FTP 連線軟體登入伺服器來「 」 或「 」檔案,傳輸檔案模式可分為: 1 :用於文字檔傳輸。 2 :用於傳輸非文字檔。 3 FTP 登入的方式有: 1 :必須有 FTP 伺服器的帳號和密碼才能登入。 2 :帳號:anonymous,密碼:E-mail 信箱位址。 4 目 前 下 載 的 方 式 很 流 行, 廣 泛 應 用 於 音 樂、 影 片、 檔 案 的 分 享, 例 如:Kuro、 EZPeer、E-Donkey、Foxy、Bittorrent(BT 下載、變態下載)等。 5 透過網際網路傳遞及接收郵件的服務,這種方式不但方便及快速且省錢。 6 電子郵件一般可分為使用 協定收信及 介面收信。兩者的差別:前者會將信 收至使用者的電腦,若換電腦收信,則不能看到之前的信件,後者會將信存放在伺服器上,不 受收信電腦的限制。 7 電子郵件位址的格式: @ ,例如:abc@pclhvs.cl.edu.tw 其中@唸作 「 」。 8 電子郵件轉信:主旨前會加上 ,回信:主旨前會加上 。 9 電子郵件透過 協定可以傳送文字、圖形、聲音、影像及動畫之多媒體郵件。 0 :指對個人無用的電子郵件,大部分多為廣告郵件。 q 電子郵件通訊協定: 用途 通訊協定 說明 發信 郵件伺服器間的傳送協定。 收信 一般電子郵件軟體多援用此通訊協定,將郵件伺服器中所有的信件透過 收信軟體下載至自己的電腦。 透過連線在伺服器上編輯郵件,不受收信電腦的限制,目前 Web Mail 及 電子郵件軟體都有支援此項協定。 收信時只下載郵件的寄件人和標題,等使用者打開郵件時才會傳送完整 的內容。 微軟公司制定的通訊協定,必須搭配 Outlook 一起使用。 基礎練習
  • 33.
    第 5 章 電腦網路與應用182 綜合練習 ()1 阿星平常利用網路收聽電臺廣播,請問這種通訊方式是屬於下列何者? 酎單工 酏 半雙工 釕全雙工 釢半單工。 ( )2 阿星與博特服經常使用 Skype 來進行視訊交談,請問這種通訊模式屬於下列何者? 酎單工 酏半雙工 釕全雙工 釢半單工。 ( )3 阿星、博特服及阿格麗三人使用 Skype 多方通話功能來討論學校專題,他們是依據哪 一種資料交換模式來達到多方通話功能? 酎 電路交換 酏 訊息交換 釕 分封交換 釢數位交換。 ( )4 阿星準備將所撰寫容量為 8 MB 的專題報告,透過 8 Mbps 光纖網路傳給韓森老師,請 問完成傳輸最快需花費多少時間? 酎8 秒 酏10 秒 釕100 秒 釢0.8 秒。 ( )5 通訊的方式有分為基頻與寬頻傳輸,兩者最大的不同是使用傳輸訊號的頻率不同,基 頻只使用單一種頻率來傳輸訊號,而寬頻則使用多種不同範圍頻率來傳輸訊號,進而構 成多個頻道,下列哪些傳輸不屬於寬頻傳輸的應用? 酎ADSL 酏Cable Modem 釕 有線電視 釢100 base Tx。 ( )6 阿星很喜歡上批踢踢網站,與網友討論美國大聯盟相關資訊,請問批踢踢是屬網際網 路上哪一類型的服務? 酎BBS 酏網路社群 釕網路論壇 釢部落格。 ( )7 「Amazon 亞瑪遜書店」是第一個藉由網際網路(Internet)提供世界各地的客戶上網購 買書籍,此商店應該架設何種伺服器? 酎FTP 伺服器 酏WWW 伺服器 釕DNS 伺 服器 釢Mail 伺服器。 ( )8 大根是一個背包客,透過不斷的旅行來增廣見聞,他想透過網路的服務來分享旅行 心得及照片給網友,請問哪種服務適合提供他想要的功能? 酎E-mail 酏Blog 釕 Telnet 釢BBS。 ( )9 以下對於網際網路服務的描述何者有誤? 酎 阿星與阿格麗利用 Skype 進行視訊交談 酏 韓森利用 Blog 發表心情故事 釕 博特服透過 MUD 進行線上遊戲 釢 阿格麗利用 FTP 來進行遠端登入。 ( )0 韓森想建置學校網路,向 TWNIC 申請 256 個 IP 位址,但學校卻有 500 臺電腦需要連 上網際網路,韓森可利用哪種服務來解決這個問題? 酎 建置 DHCP Server 酏 建置 DNS Server 釕建置 Proxy Server 釢建置 File Server。 ( )q 韓森想減少校園網路對外連線的網路流量,他可以利用哪種服務來完成這項工作? 酎DHCP Server 酏DNS Server 釕Proxy Server 釢File Server。 ( )w 社群網站是 Web 2.0 的一種應用,下列哪種社群網站提供自動及時更新朋友動態顯示 頁面,以及提供相關遊戲,為全世界最大的社群網站? 酎Facebook 酏Twitter 釕 Plurk 釢Imvlog。 ( )e 下列何者不屬於雲端運算之應用? 酎Google Docs 酏Gmail 釕YouTube 釢 玩單 機遊戲。
  • 34.
    第 5 章 電腦網路與應用183 ( )r 阿星想要尋找四技二專歷屆試題相關網頁,下列作法何者較有效率? 酎 利用搜尋引 擎鍵入「四技二專歷屆試題」搜尋相關網頁 酏在 BBS 中 Post 文章詢問 釕到奇摩知 識家中詢問 釢利用 Facebook 詢問好友相關訊息。 ( )t 若想利用搜尋引擎,搜尋計算機概論考題但不包含研究所考題,應如何鍵入關鍵字? 酎 計算機考題研究所 酏 計算機考題 -研究所 釕 計算機考題 OR 研究所 釢 計算 機考題 AND 研究所。 ( )y 阿星利用 IE 中的某功能,將常去的網站記錄下來,以後直接點選後就可以連至該網站, 請問這是什麼功能? 酎記錄 酏設定為首頁 釕我的最愛 釢重新整理。 ( )u 阿星在 IE 的網址列鍵入網址,例如:www.edu.tw,請問若沒有指定 URL 的通訊協定, 其預設為哪種協定? 酎HTTP 酏FTP 釕Telnet 釢Mailto。 ( )i 阿星與阿格麗共用一臺電腦且使用相同帳號登入,阿星想查詢阿格麗曾使用電腦去過 哪些網站,他可以使用 IE 的哪項功能查詢曾去過的網站紀錄? 酎搜尋 酏我的最愛 釕記錄 釢首頁。 ( )o 阿格麗透過 IE 登入校務系統網站後,再連結至校務系統其他功能網頁皆不需再輸入 帳號與密碼,這是因為有哪項功能? 酎Temporary File 酏Cookie 釕記錄 釢安全 性。 ( )p 瀏覽器是連上全球資訊網必備的軟體,請問下列何者不是瀏覽器軟體? 酎IE 酏 Firefox 釕Chrome 釢FrontPage。 ( )a 電腦使用下列哪一種檔案傳輸方式,可能會造成電腦中的檔案被分享,而造成隱私外 洩的可能? 酎即時通 酏Foxy 釕FTP 釢FlashGet。 ( )s 若想要一打開 IE 就馬上連上 Google 網站,應如何設定? 酎設成 IE 的首頁 酏設成 我的最愛 釕設成記錄 釢設成儲存的網站。 ( )d 阿星利用 Yahoo 搜尋引擎搜尋資料,下列何者不是搜尋的類別? 酎部落格 酏圖片 釕郵件 釢新聞。 ( )f 下列哪種服務沒有提供檔案傳輸的功能? 酎 全球資訊網 酏FTP 釕E-mail 釢 Telnet。 ( )g 著名的 Gmail 為 Web Mail 服務的一種,請問這種服務可使用哪一種通訊協定來收信? 酎SMTP 酏IMAP 釕FTP 釢POP3。 ( )h 阿星想使用 Outlook 來收電子郵件,下列何者不是可設定收信的通訊協定? 酎SMTP 酏POP3 釕IMAP 釢HTTP。 ( )j 阿星為某公司業務人員,為了提高產品銷售量,進而發送大量電子郵件廣告文宣,造 成一般大眾收到不相干的郵件,這些郵件稱為 酎Spam 酏電腦病毒 釕多媒體郵件 釢不合法郵件。 ( )k 博特服想要將收到的一封郵件及附檔一起寄給阿星,則他可利用 Outlook 的哪種功能? 酎轉寄 酏回覆 釕傳送 釢附加檔案。
  • 35.
    第 5 章 電腦網路與應用184 ()l 下列何者不是網站上常見的首頁檔案名稱? 酎First.htm 酏index.htm 釕default.htm 釢index.php。 ( ); 阿星使用 Outlook 收信,發現某封信件上出現迴紋針的符號,這代表此郵件 酎 有附 加檔 酏已閱讀過 釕有病毒 釢最高優先權。 ( )z 阿星想利用Outlook Express寄E-mail通知班上同學考試訊息,其輸入班上同學的E-mail 位址時,在兩位同學的 E-mail 位址間需要使用什麼符號隔開? 酎 ~ 酏 ; 釕 : 釢 @。 ( )x 下列有關網路伺服器的敘述,何者正確? 酎DHCP Server 可以將網域名稱轉換成 IP 位址 酏DNS Server 提供使用者一個動態的 IP 位址 釕Web 伺服器可以提供瀏覽網頁 服務 釢File Server 具有保護系統的防火牆功能。 ( )c 下列網站何者不是具有搜尋引擎的入口網站? 酎Yahoo 酏Google 釕104 人力銀行 釢MSN。 ( )v 下列網站何者較不可能是 Web 2.0 的應用? 酎Facebook 酏iGoogle 釕YouTube 釢阿星所製作的無互動式個人網站。 ( )b 下列何項應用不具有 VoIP 功能? 酎MSN 酏Skype 釕Yahoo 即時通 釢BBS。 ( )n 學校在辦活動時通常會使用無線電對講機連絡活動訊息,請問這種通訊方式為下列何 者? 酎半雙工 酏全雙工 釕單工 釢全單工。 ( )m 下列有關 WWW 全球資訊網的應用,何者正確? 酎 一部伺服器只能架設一個網站 酏首頁的名稱通常預設為 homepage.htm 釕HTML 檔案為文字檔 釢一個網站只能有 一個網頁檔。 ( ), 有關 VoIP 的說明,下列何者正確? 酎 是一個查詢本機電腦 IP 位址的程式 酏 是將 語言資料轉為封包,在網路上傳送的技術 釕 是一個檢查電腦連線是否正常的程式  釢是一種選取影片後可立即播放的技術。 ( ). 小胖為龍騰公司的業務,為了節省電話費,他可使用哪種方式與客戶連絡? 酎 網路 電話 酏3G 電話 釕GSM 電話 釢市內電話。 ( )/ 阿星要利用 E-mail 繳交作業給韓森老師,但很擔心韓森老師沒有收到而被打 0 分,則 他可以設定下列哪個功能就可知道韓森老師有沒有收到信? 酎回條功能 酏附加檔 案 釕回覆功能 釢數位簽章。