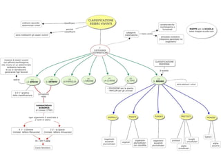
Classificazione degli esseri viventi:
SISTEMATICA
La prima classificazione si deve al naturalista Carlo Linneo
(1707-1778).
Il concetto di specie è alla base della classificazione degli
esseri viventi.
SPECIE: individui con caratteristiche simili che riproducendosi
generano figli fecondi, in grado cioè di riprodursi a loro volta.
Nomenclatura binomia
E' il nome scientifico in latino di una specie.
Il primo nome con l'iniziale maiuscola indica il
genere.
Il secondo nome scritto in lettere minuscole,
indica la specie.
Genere e specie: Quercus ilex L.

L. indica Linneo (nome del botanico che per primo
l'ha descritta e denominata)
Nomenclatura binomia
E' il nome scientifico in latino di una specie.
Il primo nome con l'iniziale maiuscola indica il
genere.
Il secondo nome scritto in lettere minuscole,
indica la specie.
Genere e specie: Quercus ilex L.

L. indica Linneo (nome del botanico che per primo
l'ha descritta e denominata)
Alla scoperta delle specie vegetali

Specie erbacee:

fusto tenero che non ha subito il processo di
lignificazione (erba, fiori..)

Specie arbustive:

è un vegetale simile all'albero, i cui rami si
separano dal tronco centrale molto vicino al terreno, o il cui tronco
non è presente del tutto.

Specie arboree:
Un albero è una pianta legnosa perenne, capace
di svilupparsi in altezza grazie ad un fusto
legnoso, detto tronco, che solitamente inizia a
ramificarsi a qualche metro dal suo.
Specie autoctone:una specie autoctona (o indigena) di una data

regione è una specie che si è originata ed evoluta nel territorio in
cui si trova.

La qualifica di autoctona non va confusa con qualifica di endemica, che
indica che una specie è esclusiva di un dato territorio.

Specie alloctone: una specie che si è originata ed evoluta in un
luogo differente da quello in cui si trova.
Una passeggiata.....
alla scoperta delle specie
vegetali!
Solanum luteum Mill. (erba morella)
L'erba morella è una pianta erbacea della famiglia
delle Solanaceae
La famiglia delle Solanaceae è una famiglia vegetale molto
importante in quanto comprende fra l'altro diverse
specie commestibili, come le patate, le melanzane, i
pomodori e i peperoni; è inoltre una famiglia abbastanza
numerosa, di oltre 2000 specie più della metà delle quali
(circa 1400) appartengono al genere Solanum, una decina
delle quali sono spontanee nel nostro territorio.
Il nome generico (Solanum) deriva da solanem (=consolazione,
conforto) e deriva dalle proprietà medicamentose e sedative di alcune
specie di questo genere. Il nome specifico deriva ovviamente dal
colore delle bacche. LaSolanum luteum ha bacche gialle o rosso-minio.

E' una pianta pericolosa perché contiene una sostanza tossica: la solanina.
Amaranthus retroflexus L.
(amaranto comune)
L' Amaranthus retroflexus, detto Amaranto comune,
è una specie erbacea della famiglia Amaranthaceae
originaria dell'America, oggi universalmente diffusa.
Il nome Amaranto deriva dal greco amárantos,che
significa fiore che non appassisce.
È una pianta molto tossica per uso domestico.
Specie comune nei ruderi e negli incolti; infestante dei campi
fino a 900m.
Parietaria officinalis L.

(vetriola comune)
La Parietaria officinalis o erba vetriola (anche detta erba
vento, gamba rossa o muraiola) è una pianta della famiglia
delle Urticaceae.

E' specie tipica delle zone antropizzate; vive lungo i
muri, al margine delle strade e nei luoghi incolti e
ruderali.
Parietaria deriva dal latino paries che significa
muraglia.
Picris hieracioides L. (aspraggine comune)

Specie ortona prof.ssa Rita Angelucci

  • 1.
    Classificazione degli esseriviventi: SISTEMATICA La prima classificazione si deve al naturalista Carlo Linneo (1707-1778). Il concetto di specie è alla base della classificazione degli esseri viventi. SPECIE: individui con caratteristiche simili che riproducendosi generano figli fecondi, in grado cioè di riprodursi a loro volta.
  • 3.
    Nomenclatura binomia E' ilnome scientifico in latino di una specie. Il primo nome con l'iniziale maiuscola indica il genere. Il secondo nome scritto in lettere minuscole, indica la specie. Genere e specie: Quercus ilex L. L. indica Linneo (nome del botanico che per primo l'ha descritta e denominata)
  • 4.
    Nomenclatura binomia E' ilnome scientifico in latino di una specie. Il primo nome con l'iniziale maiuscola indica il genere. Il secondo nome scritto in lettere minuscole, indica la specie. Genere e specie: Quercus ilex L. L. indica Linneo (nome del botanico che per primo l'ha descritta e denominata)
  • 5.
    Alla scoperta dellespecie vegetali Specie erbacee: fusto tenero che non ha subito il processo di lignificazione (erba, fiori..) Specie arbustive: è un vegetale simile all'albero, i cui rami si separano dal tronco centrale molto vicino al terreno, o il cui tronco non è presente del tutto. Specie arboree: Un albero è una pianta legnosa perenne, capace di svilupparsi in altezza grazie ad un fusto legnoso, detto tronco, che solitamente inizia a ramificarsi a qualche metro dal suo.
  • 6.
    Specie autoctone:una specieautoctona (o indigena) di una data regione è una specie che si è originata ed evoluta nel territorio in cui si trova. La qualifica di autoctona non va confusa con qualifica di endemica, che indica che una specie è esclusiva di un dato territorio. Specie alloctone: una specie che si è originata ed evoluta in un luogo differente da quello in cui si trova.
  • 7.
    Una passeggiata..... alla scopertadelle specie vegetali!
  • 8.
    Solanum luteum Mill.(erba morella)
  • 9.
    L'erba morella èuna pianta erbacea della famiglia delle Solanaceae La famiglia delle Solanaceae è una famiglia vegetale molto importante in quanto comprende fra l'altro diverse specie commestibili, come le patate, le melanzane, i pomodori e i peperoni; è inoltre una famiglia abbastanza numerosa, di oltre 2000 specie più della metà delle quali (circa 1400) appartengono al genere Solanum, una decina delle quali sono spontanee nel nostro territorio.
  • 10.
    Il nome generico(Solanum) deriva da solanem (=consolazione, conforto) e deriva dalle proprietà medicamentose e sedative di alcune specie di questo genere. Il nome specifico deriva ovviamente dal colore delle bacche. LaSolanum luteum ha bacche gialle o rosso-minio. E' una pianta pericolosa perché contiene una sostanza tossica: la solanina.
  • 11.
  • 12.
    L' Amaranthus retroflexus,detto Amaranto comune, è una specie erbacea della famiglia Amaranthaceae originaria dell'America, oggi universalmente diffusa. Il nome Amaranto deriva dal greco amárantos,che significa fiore che non appassisce. È una pianta molto tossica per uso domestico. Specie comune nei ruderi e negli incolti; infestante dei campi fino a 900m.
  • 13.
  • 14.
    La Parietaria officinaliso erba vetriola (anche detta erba vento, gamba rossa o muraiola) è una pianta della famiglia delle Urticaceae. E' specie tipica delle zone antropizzate; vive lungo i muri, al margine delle strade e nei luoghi incolti e ruderali. Parietaria deriva dal latino paries che significa muraglia.
  • 15.
    Picris hieracioides L.(aspraggine comune)