SICP 二章 2013年 7月
2.1.1-2.1.4
Cons(truct)
(define x (cons 1 2))
car cdr
高階層化可能
(car (cdr z ))
(Car x ) : 1
(Cdr x ) : 2
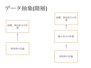
データ抽象(階層)
四角形の定義
面積、周辺長さの計
算
面積、周辺長さの計
算
幅と高さの計算
四角形の定義
ラムダ計算 非形式的な概説
(wiki)
例えば、ある数に 2 を加える関数 f を考える。これは通常の書き方では
f(x) = x + 2 と書くことができるだろう。この関数 f は、ラムダ計算の式
(ラムダ式という)では λx. x + 2 と書かれる。変数 x の名前は重要では
なく、 λy. y + 2 と書いても同じである。同様に、この関数に 3 を適用し
た結果の数 f(3) は (λx. x + 2) 3 と書かれる。関数の適用は左結合である。
つまり、 f x y = (f x) y である。今度は、引数(関数の入力)に関数をとり
それに 3 を適用する関数を考えてみよう。これはラムダ式では λf. f 3 と
なる。この関数に、先ほど作った 2 を加える関数を適用すると、 (λf. f 3)
(λx. x + 2) となる。ここで、
(λf. f 3) (λx. x + 2) と (λx. x + 2) 3 と 3 + 2
の3つの表現はいずれも同値である。
Church数 (wikipedia)
0 ≡ λf.λx. X
1 ≡ λf.λx. f x
2 ≡ λf.λx. f (f x)
3 ≡ λf.λx. f (f (f x))...
n ≡ λf.λx. fn x...
直感的には、数 n はラムダ式では f という関数
をもらってそれを n 回適用したものを返す関数
である。つまり、チャーチ数は1引数関数を受け
取り、1引数関数を返す高階関数である。
Church数
○n+1
n を受け取って n + 1 を返す関数を定
義することができる。
SUCC := λn f x. f (n f x)
Church数
○掛け算 m*n
MULT := λm n. m (PLUS n) 0
この定義は、 m と n の乗算は、 0 に n を m回
加えることと等しい、ということを利用して
作られている。
MULT := λm n f. m (n f)
問 2.5
(define (print-point p)
(newline)
(display "(")
(display (car p))
(display ",")
(display (cdr p))
(display ")"))
; devide by 2
(define (getcar n)
(getcar-iter n 0))
(define (getcar-iter n a)
(if (= (remainder n 2) 0)
(getcar-iter (/ n 2) (+ a 1))
a))
; devide by 3
(define (getcdr n)
(getcdr-iter n 0))
(define (getcdr-iter n b)
(if (= (remainder n 3) 0)
(getcdr-iter (/ n 3) (+ b 1))
b))
(define (get-num n )
(cons (getcar n) (getcdr n)))
(define p (get-num 9))
(print-point p)
コメント 赤字が追加部分
remainderのサブルーチンは共通化できるが未実施
(0,2)
問 2.6
; n+1
(define (add1 n) (lambda (f) (lambda (x) (f ((n f) x)))))
;0
(define zero (lambda (f) (lambda (x) x)))
; 1= ramuda f x f x
;;;(print "cunning") ; from danboykis.com
;;;(add-1 zero)
;;;(add-1 (lambda (f) (lambda (x) x)))
;;;(lambda (f) (lambda (x) (f (((lambda (f) (lambda (x) x)) f) x))))
;;;(lambda (f) (lambda (x) (f ((lambda (x) x) x))))
;;;(lambda (f) (lambda (x) (f x)))
(define one (lambda (f) (lambda (x) (f x ))))
;2
(define two (lambda (f) (lambda (x) (f(f x)))))
;3
(define three (lambda (f) (lambda (x) (f(f(f x))))))
問 2.6 その2
;m+n
(define (addc m n) (lambda (f) (lambda (x) ((m f) ((n f) x)))))
;;;;;;; verification
(define (inc n) (+ n 1))
(print ((zero inc) 0))
(print ((one inc) 0))
(print ((two inc) 0))
(print ((three inc) 0))
(print (((add1 zero) inc) 0))
(print (((add1 one) inc) 0))
(define (bai n) (* n 2))
(print ((one bai) 1))
(print ((two bai) 1))
(print ((three bai) 1)) ;;;;; Question ;;;;;;;
(print "1+3=")
(print (((addc one three) inc) 0))
;(print (((addc2 one three) inc) 0))
(print (((addc one three) bai) 1)) ;;;;; Question ;;;;;
(print (((addc three three) bai) 1)) ;;;;; Question ;;;;;

SICP

  • 1.
    SICP 二章 2013年7月 2.1.1-2.1.4
  • 2.
    Cons(truct) (define x (cons1 2)) car cdr 高階層化可能 (car (cdr z )) (Car x ) : 1 (Cdr x ) : 2
  • 3.
  • 4.
    ラムダ計算 非形式的な概説 (wiki) 例えば、ある数に 2を加える関数 f を考える。これは通常の書き方では f(x) = x + 2 と書くことができるだろう。この関数 f は、ラムダ計算の式 (ラムダ式という)では λx. x + 2 と書かれる。変数 x の名前は重要では なく、 λy. y + 2 と書いても同じである。同様に、この関数に 3 を適用し た結果の数 f(3) は (λx. x + 2) 3 と書かれる。関数の適用は左結合である。 つまり、 f x y = (f x) y である。今度は、引数(関数の入力)に関数をとり それに 3 を適用する関数を考えてみよう。これはラムダ式では λf. f 3 と なる。この関数に、先ほど作った 2 を加える関数を適用すると、 (λf. f 3) (λx. x + 2) となる。ここで、 (λf. f 3) (λx. x + 2) と (λx. x + 2) 3 と 3 + 2 の3つの表現はいずれも同値である。
  • 5.
    Church数 (wikipedia) 0 ≡λf.λx. X 1 ≡ λf.λx. f x 2 ≡ λf.λx. f (f x) 3 ≡ λf.λx. f (f (f x))... n ≡ λf.λx. fn x... 直感的には、数 n はラムダ式では f という関数 をもらってそれを n 回適用したものを返す関数 である。つまり、チャーチ数は1引数関数を受け 取り、1引数関数を返す高階関数である。
  • 6.
    Church数 ○n+1 n を受け取って n+ 1 を返す関数を定 義することができる。 SUCC := λn f x. f (n f x)
  • 7.
    Church数 ○掛け算 m*n MULT :=λm n. m (PLUS n) 0 この定義は、 m と n の乗算は、 0 に n を m回 加えることと等しい、ということを利用して 作られている。 MULT := λm n f. m (n f)
  • 8.
    問 2.5 (define (print-pointp) (newline) (display "(") (display (car p)) (display ",") (display (cdr p)) (display ")")) ; devide by 2 (define (getcar n) (getcar-iter n 0)) (define (getcar-iter n a) (if (= (remainder n 2) 0) (getcar-iter (/ n 2) (+ a 1)) a)) ; devide by 3 (define (getcdr n) (getcdr-iter n 0)) (define (getcdr-iter n b) (if (= (remainder n 3) 0) (getcdr-iter (/ n 3) (+ b 1)) b)) (define (get-num n ) (cons (getcar n) (getcdr n))) (define p (get-num 9)) (print-point p) コメント 赤字が追加部分 remainderのサブルーチンは共通化できるが未実施 (0,2)
  • 9.
    問 2.6 ; n+1 (define(add1 n) (lambda (f) (lambda (x) (f ((n f) x))))) ;0 (define zero (lambda (f) (lambda (x) x))) ; 1= ramuda f x f x ;;;(print "cunning") ; from danboykis.com ;;;(add-1 zero) ;;;(add-1 (lambda (f) (lambda (x) x))) ;;;(lambda (f) (lambda (x) (f (((lambda (f) (lambda (x) x)) f) x)))) ;;;(lambda (f) (lambda (x) (f ((lambda (x) x) x)))) ;;;(lambda (f) (lambda (x) (f x))) (define one (lambda (f) (lambda (x) (f x )))) ;2 (define two (lambda (f) (lambda (x) (f(f x))))) ;3 (define three (lambda (f) (lambda (x) (f(f(f x))))))
  • 10.
    問 2.6 その2 ;m+n (define(addc m n) (lambda (f) (lambda (x) ((m f) ((n f) x))))) ;;;;;;; verification (define (inc n) (+ n 1)) (print ((zero inc) 0)) (print ((one inc) 0)) (print ((two inc) 0)) (print ((three inc) 0)) (print (((add1 zero) inc) 0)) (print (((add1 one) inc) 0)) (define (bai n) (* n 2)) (print ((one bai) 1)) (print ((two bai) 1)) (print ((three bai) 1)) ;;;;; Question ;;;;;;; (print "1+3=") (print (((addc one three) inc) 0)) ;(print (((addc2 one three) inc) 0)) (print (((addc one three) bai) 1)) ;;;;; Question ;;;;; (print (((addc three three) bai) 1)) ;;;;; Question ;;;;;