SHOCK
KEEPING IT SIMPLE
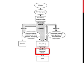
WHAT IS SHOCK?
“A state of hypo-perfusion of organs due to circulatory failure”
TYPES OF SHOCK
• Anaphylactic shock
• Cardiogenic shock
• Hypovolaemic shock
• Neurogenic shock
• Septic shock
ANAPHYLACTIC
SHOCK
• Type 1 IgE mediated reaction due to allergen
• Mast cell degranulation
• Histamine and prostaglandin release
• Dilated & permeable blood vessels
• Hypotension
• Release of leukotrienes
• Smooth muscle contraction
MEDICAL EMERGENCY
• ABC
• Adrenaline 0.5mg IM!!
• Repeat every 5 minutes if needed
• Oxygen
• IV access
• Hydrocortisone 200mg IV & Chlorphenamine 10mg IV
• Fluids
NB
• Measure tryptase
• Monitor for 6-8 hours
CARDIOGENIC SHOCK
• Hypo-perfusion of tissues due to cardiac dysfunction
• HIGH mortality
• Can occur acute or progressively
• Causes include; MI, PE, arrhythmias, heart failure
MANAGEMENT OF
CARDIOGENIC?
• ABC
• Oxygen
• IV diamorphine (2.5-5mg)
• Investigations
• ECG, U&Es, Cardiac enzymes, ABG, CxR, Echo
• Close monitoring of
• CVP, BP, ABG, urine output *catheterize, ECG **hourly
HYPOVOLAEMIC
SHOCK
• Haemorrhage OR Fluid loss
• Severe
• Blood loss of >2L
• Tachycardia >140bpm
• Low BP
• Tachypnea/Respiratory collapse
• Cold, mottled skin
• Obtund
• Anuria
MANAGEMENT
• BP unrecordable? Call crash team!
• ABC (high flow O2)
• IV access x 2
• FLUIDS FAST
• (Blood if blood loss)
• Treat underlying cause
• Ring for help
NEUROGENIC SHOCK
• Disruption of autonomic pathways within spinal cord
• E.g. post-spinal surgery/blunt trauma
• Loss of stimuli for blood vessels
Dilate & reduce vascular resistance
Hypotension
• Management
• ABC
• Oxygen
• Fluids
• Vasopressors/inotropes if required.
SEPTIC SHOCK
• Endotoxin induced vasodilatation
• Fever
• ABC, oxygen
• IV antibiotics within 1hour (blood cultures before if possible)
• Refer to ITU
REFERENCES
Oxford Handbook of Clinical Medicine
Google Images
Personal notes

Shock: Keeping it simple

  • 1.
  • 2.
    WHAT IS SHOCK? “Astate of hypo-perfusion of organs due to circulatory failure”
  • 3.
    TYPES OF SHOCK •Anaphylactic shock • Cardiogenic shock • Hypovolaemic shock • Neurogenic shock • Septic shock
  • 4.
    ANAPHYLACTIC SHOCK • Type 1IgE mediated reaction due to allergen • Mast cell degranulation • Histamine and prostaglandin release • Dilated & permeable blood vessels • Hypotension • Release of leukotrienes • Smooth muscle contraction
  • 5.
    MEDICAL EMERGENCY • ABC •Adrenaline 0.5mg IM!! • Repeat every 5 minutes if needed • Oxygen • IV access • Hydrocortisone 200mg IV & Chlorphenamine 10mg IV • Fluids NB • Measure tryptase • Monitor for 6-8 hours
  • 6.
    CARDIOGENIC SHOCK • Hypo-perfusionof tissues due to cardiac dysfunction • HIGH mortality • Can occur acute or progressively • Causes include; MI, PE, arrhythmias, heart failure
  • 7.
    MANAGEMENT OF CARDIOGENIC? • ABC •Oxygen • IV diamorphine (2.5-5mg) • Investigations • ECG, U&Es, Cardiac enzymes, ABG, CxR, Echo • Close monitoring of • CVP, BP, ABG, urine output *catheterize, ECG **hourly
  • 8.
    HYPOVOLAEMIC SHOCK • Haemorrhage ORFluid loss • Severe • Blood loss of >2L • Tachycardia >140bpm • Low BP • Tachypnea/Respiratory collapse • Cold, mottled skin • Obtund • Anuria
  • 9.
    MANAGEMENT • BP unrecordable?Call crash team! • ABC (high flow O2) • IV access x 2 • FLUIDS FAST • (Blood if blood loss) • Treat underlying cause • Ring for help
  • 10.
    NEUROGENIC SHOCK • Disruptionof autonomic pathways within spinal cord • E.g. post-spinal surgery/blunt trauma • Loss of stimuli for blood vessels Dilate & reduce vascular resistance Hypotension • Management • ABC • Oxygen • Fluids • Vasopressors/inotropes if required.
  • 11.
    SEPTIC SHOCK • Endotoxininduced vasodilatation • Fever • ABC, oxygen • IV antibiotics within 1hour (blood cultures before if possible) • Refer to ITU
  • 13.
    REFERENCES Oxford Handbook ofClinical Medicine Google Images Personal notes