A Thought Paper on “Application Portfolio Optimization
Approach” from the Business Consulting Group
Right Aligning
Application Investments
Executive Summary
As software applications play an ever increasing role in enabling business operations of corpora-
tions, CIOs and IT leaders face considerable pressure to create more and more sophisticated,
flexible, agile and high performance solutions while grappling with pressures on increasing costs.
Any historical analysis on application investments made by corporate would reveal investments of
billions of dollars in software applications. A significant challenge that CIOs face however, is a
question on which of these really yielded desired business results. Reasons for these are mani-
fold.
This is driving a consistent need towards an Application Portfolio Optimization approach to help
drive better ROI from application investments. In this paper, we examine the challenges, needs
and expectations around an application optimization approach and present a structured approach
for the same.
2
3
Figure 1
Value erosion from application investments can be traced back to a number of factors such as lack
of business-IT alignment, absence of a business value case, overuse of legacy technologies,
changing consumer sentiments and needs, lack of a structured portfolio approach towards new
application investments, etc. As an example, business-IT alignment challenges often manifest
themselves in situations as mentioned below in Figure 1:
We often see organizations make a push towards IT investments driven largely by short term con-
siderations rather than long term potential business value creation. This has sometimes resulted
in complex, inflexible and high cost heterogeneous IT environment with redundant applications
and processes. The combination of complexity and lack of oversight has resulted in inefficient
adaptation of applications resulting in risks and delays. Meanwhile increased regulatory require-
ments have led to a huge upsurge in governance procedures and application compliance. In
today’s world of constant evolution and innovations IT organizations are finding it a huge challenge
to create sustainable value and innovation.
As a way of addressing these challenges, many organizations are turning to Application Portfolio
Analysis and Management as a structured process and method to modernize their portfolio,
extract more value out of the portfolio and drive better business-IT alignment and value creation.
Application Portfolio Challenges
Competitive
Differentiation
Drive
differentiation
through new
technology
adoption and new
technology driven
business
capabilities
New Business
Models
Companies are
re-analyzing
current strategies
to reflect changing
needs and ways of
doing business
Agility & Ability
to Turn on a
Dime
To stay ahead of
the competition
companies need to
respond at a faster
rate
Reduce IT
Costs
Companies are
under pressure to
reduce IT costs
which in turn
would effect
performance and
development
Address
Redundancies &
Modernization
needs
Help address
redundancies and
non productive IT
assets through
rationalization,
consolidation and
legacy moderniza-
tion
4
Application Portfolio Analysis (APA) is a methodology and framework that improves organiza-
tional understanding of applications leading to their effective management. Such approaches
help drive alignment of application portfolio with business strategy and also bring in an enterprise
architecture concept while helping improve the business value of applications.
We believe, if organizations view APA as an iterative methodical process rather than a one-time
investment, it can help transition the focus of organizations from “keep the lights on” activities to
“tactical informed business investments”.
Quantifying the business related merits of APA can be measured through the organization’s IT
budget. IT budget control is particularly important in the current economic environment as there
is a great deal of concern about financial conditions, particularly among senior managers. Hence,
they are well-positioned and well aware to exploit cost control tactics.
Figure 2 provides an illustrative example of how APA can help organizations open up additional
avenues of strategic/discretionary investments.
Application Portfolio Analysis Benefits Articulation
Figure 2
G
O
A
L
S
Help enhance strategic/ discretionary
spend
Change IT Value-Cost (Cost to Serve)
baseline
Establish business value of IT
M
E
A
N
S
Rationalize & Consolidate
Modernize – address technology
obsolescence
Standardize Enterprise Architecture
NB:The numbers are illustrative only
ITSPENDINGCOSTHEADS
AS IS TO BE
BUDGETARY ALLOCATIONS
Strategic IT
Budgets
Discretionary
Budgets
“Keep Lights
On” Budgets
Expand by
20-25%
Expand by
10-20%
Reduce by
15-20%
10-20%
20-30%
60-70%
CHANGINGITBUDGETMIX
It is important to note that even though specific portfolio objectives exist for APA such as cost con-
trol, there are other objectives which can be achieved during the process as mentioned in Figure
3:
A robust framework for Application Portfolio Optimization (APO) is focused on understanding,
evaluating and transforming the current portfolio to an effective rationalized portfolio. This trans-
formation will lead to the creation of opportunities resulting in cost cutting measures without
affecting the balance of the business-IT alignment.
5
Application Portfolio Optimization – Our Proposed Framework
Figure 3
Figure 4
Define Create Assess Optimize
Portfolio Goals/
Objectives
Application
Inventory
Application
Portfolio
Application
Portfolio
Define Engagement
Objectives and Application
Portfolio Goals
Construct application
portfolio hypotheses
against goals
Design Application Master
needs against portfolio
objectives to be analyzed
Capture Application
Inventory Master Data
Process/ Tools to capture
the information, update on
an on-going basis
Centralize the application
master management for
easier access to all the
stakeholders
Drive application
segmentation into different
portfolios based on
portfolio objectives
Assess the portfolio
performance based on
application parameters and
hypotheses selected
Present reports and
graphical visualization for
presenting the application
portfolio status & health
Rationalize the application
assets based on analysis
outputs
Align the application assets
to strategic objectives,
resource needs, lifecycle
costs
Prioritize investments &
budgetary analysis for
better cost-control
management
Optimization Goals &
Objectives
Application Master
Typically 8 – 15 weeks
Portfolio Health
Assessment
Portfolio Optimization
Recommendations
A B C D
Step 2: Application Inventory
The major deliverable of this phase is to give an accurate application inventory structured accord-
ing to the specific needs of the enterprise. To determine the scope of APO, we need to produce a
detailed inventory of the applications used in the organization.
Application assessment starts with issuing a questionnaire that is intended to assemble data
elements across technology, business, functionality and cost dimensions. The primary informa-
tion is obtained through interviews, using the questionnaire, with the application service managers
and business system owners of the process.
During the optimization process, the value of each application is computed. According to the
analysis conducted on each application, a rec¬ommendation is made to either retire or decom-
mission end-of-life applications or conduct a functional upgrade to applications determined to be
critical to the business.
Step 1: Portfolio Goals and Objectives
In the first phase of APO we advocate a hypothesis led approach that binds the objectives,
expected outcomes and scope wherein we define the engagement objectives and application
related decision parameters and goals.
6
Figure 5
Application
Decommission
Application
Inventory
Application
Replacement
Application
Enhancement
Application
Outsourcing/Off
Shoring
New
Application
Induction
Infrastructure
Optimization
Application
Integration
Application
Consolidation
Application
Re-Engineering
Application Service
Decisions
(Whatthe application should
do and deliver?)
Application Service
Decisions
(Whatthe application should
do and deliver?)
Operate Decisions
(Where should one operate
(build/support)these
applications?)
Cost Decisions
(Whatshould be the
applicationbuild,deliverand
sustain costs?)
Architectural Decisions
(Whatalignmentneedsto be
driven on EA standards?)
Technology Decisions
(Whatplatforms/technologies
to be used?)
Step 3: Application Portfolio Assessment
In the third phase an assessment map is created based on parameters identified under the busi-
ness and technical dimensions. Each parameter is assigned a weight based on its relative impor-
tance to the other parameters within a dimension (see Figure 6). Individual applications are
assessed on each parameter, based on the data collected through interviews and surveys. The
business value and technical health indices identify each application’s lifecycle positioning,
assesses the opportunity for improvement, calculates the cost savings and determines the
actions needed to optimize the application’s business effectiveness.
7
Figure 6
Business Value
of Application Application
Landscape
Maturity
Risk
Management Cost
Effectiveness
Flexibility
Business
Impact
Operational
Efficiency
Alignment
with industry
recognized
standards
App Platform
Maturity Operational
Risk
Cost
Distribution Organizational
Flexibility for
Change
Operational
Flexibility
Cost Reduction
Compliance
Risk
Complexity
Human Factor
Risk
Operational
Capability
Alignment
with Global IT
Standards
Standards
Alignment
with Enterprise
Architecture
Standards
8
Step 4: Application Portfolio Optimization
The optimization phase puts the results of the analysis phase into action as shown in Figure 7
(sample scenario). The 4R Matrix Framework consisting of Retire, Replace, Re-Engineer and
Retain is used for mapping the application based on their assessment and evaluation.
Having determined the general course of action, decisions need to be more concrete and detailed
in a well defined solution, taking into consideration how these selections might affect the business
case and the individual application dimensions. Each action shown needs to be carefully moni-
tored throughout the entire phase and keep it aligned with its specific business case.
Figure 7
0% 10% 20% 30% 40% 50% 60% 70% 80% 90% 100%
100%
90%
80%
70%
60%
50%
40%
30%
20%
10%
0%
TECHNICALADEQUACY
BUSINESS ADEQUACY
Retire
Replace
Re-Engineer
RetainFast Track
TCR
MIDAS
RST
SCM
Retail Storefront
SRM
MIDAS ll
Crate retail
HRMS
RTP
APO
DDSM
PACT
PRS
PARIS
APS
RFP
Inexpensive to operate and maintain
Adequate support available internally
Capable of Biz-IT alignment in mid-term
Capable of Functionality Scale – Up
Technology constraint to improve functionality
Low or expensive vendor support
Constraint to build in new business features
Scope for enhancing / upgrading technology
Scope for improving Business Process coverage
Data Management can improve
Expensive to operate/maintain
None or low support from vendor
Cannot enhance for new Biz needs
Low skills availability
4R Matrix – A way to plot application strategy
4R Framework
9
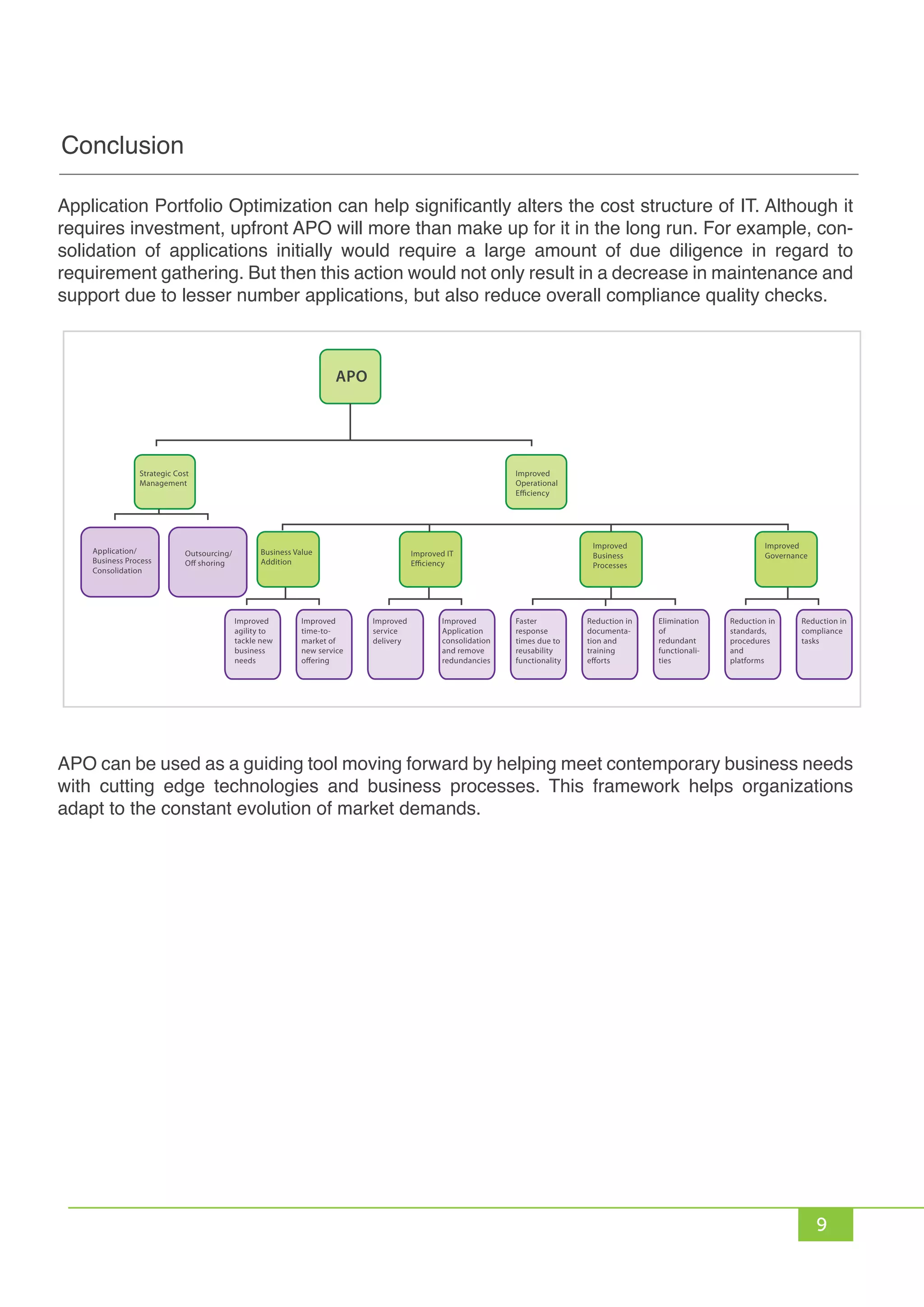
Application Portfolio Optimization can help significantly alters the cost structure of IT. Although it
requires investment, upfront APO will more than make up for it in the long run. For example, con-
solidation of applications initially would require a large amount of due diligence in regard to
requirement gathering. But then this action would not only result in a decrease in maintenance and
support due to lesser number applications, but also reduce overall compliance quality checks.
APO can be used as a guiding tool moving forward by helping meet contemporary business needs
with cutting edge technologies and business processes. This framework helps organizations
adapt to the constant evolution of market demands.
Conclusion
APO
Strategic Cost
Management
Application/
Business Process
Consolidation
Outsourcing/
Off shoring
Improved
Operational
Efficiency
Business Value
Addition
Improved
agility to
tackle new
business
needs
Improved
time-to-
market of
new service
offering
Improved
service
delivery
Improved
Application
consolidation
and remove
redundancies
Faster
response
times due to
reusability
functionality
Reduction in
documenta-
tion and
training
efforts
Elimination
of
redundant
functionali-
ties
Reduction in
standards,
procedures
and
platforms
Reduction in
compliance
tasks
Improved IT
Efficiency
Improved
Business
Processes
Improved
Governance
10
About the Author(s)
Sandeep Kumar is VP and BCG Head for ITC
Infotech. Kumar holds an MBA from IIM Banga-
lore and a degree in Mechanical Engineering
from NIT, Rourkela. He has more than 18 years
of operations and consulting experience span-
ning across diverse industries as Hi-Tech,
Aerospace and Defense, Discrete Manufactur-
ing and Retail Operations.
Christopher Stanley is Global Partner for the
Strategic Programs and Transformation Group
of ITC Infotech. Chris is an MBA in Operations
Research and International Business. He has
about two decades of International Consulting
and Account Strategy experience in enterprise
technology implementations and program
management. His industry experience in Auto-
motive Ancillaries, Rubber and Tyres, Pulp and
Paper, Processed Food Manufacturing is well
received. He has also been a guest speaker at
some of the premier CIO forums in this part of
the geography.
Sunil Kondala is a Lead Consultant in STAS
practice at ITC Infotech India Ltd. He holds a
degree in Electrical Engineering. He has more
than six years of experience in Business Analy-
sis and Project Management for various lines
of business that include Telecom, Health, Gov-
ernment and Manufacturing industries.
About the ITC Infotech
Business Consulting group
ITC Business Consulting Group provides rich
business consulting capabilities across key
business functions such as Product Design &
Development, Manufacturing & Supply Chain
Management, Sales & Service, Loyalty & Cus-
tomer Relationship Management, etc. The
group has expert practices around Enterprise
Performance Management, CRM and Loyalty,
SCM and Operational Excellence, Auto ID
Solutions and Corporate Sustainability. Our
domain experts and management consultants
bring in expertise of addressing customer
needs and problem statements in these areas
across verticals such as CPG, Retail, Process
& Discrete Manufacturing, Travel & Hospitality,
Banking & Financial Services and Logistics &
Transportation.
11
References
ITLEx-Applications_Maturity_Diagnostic -
www.cio.com
An Oracle White Paper in Enterprise Archi-
tecture - Application Portfolio Rationaliza-
tion: How IT Standardization Fuels Growth
May 2010
COBIT3_4 Management Guidelines
Esr-application-portfolio-management-
from-assessment-to-transformation (IBM)
13
For more information please write to: contact.us@itcinfotech.com
www.itcinfotech.com
© Copyright 2013, ITC Infotech. All rights reserved. No part of this document may be reproduced, stored in a retrieval system, trans-
mitted in any form or by any means, electronic, mechanical, photocopying, recording, or otherwise, without the express written permis-
sion from ITC Infotech. The information contained herein is subject to change without notice. All other trademarks mentioned herein
are the property of their respective owners.

Right Aligning Application Investments

  • 1.
    A Thought Paperon “Application Portfolio Optimization Approach” from the Business Consulting Group Right Aligning Application Investments
  • 2.
    Executive Summary As softwareapplications play an ever increasing role in enabling business operations of corpora- tions, CIOs and IT leaders face considerable pressure to create more and more sophisticated, flexible, agile and high performance solutions while grappling with pressures on increasing costs. Any historical analysis on application investments made by corporate would reveal investments of billions of dollars in software applications. A significant challenge that CIOs face however, is a question on which of these really yielded desired business results. Reasons for these are mani- fold. This is driving a consistent need towards an Application Portfolio Optimization approach to help drive better ROI from application investments. In this paper, we examine the challenges, needs and expectations around an application optimization approach and present a structured approach for the same. 2
  • 3.
    3 Figure 1 Value erosionfrom application investments can be traced back to a number of factors such as lack of business-IT alignment, absence of a business value case, overuse of legacy technologies, changing consumer sentiments and needs, lack of a structured portfolio approach towards new application investments, etc. As an example, business-IT alignment challenges often manifest themselves in situations as mentioned below in Figure 1: We often see organizations make a push towards IT investments driven largely by short term con- siderations rather than long term potential business value creation. This has sometimes resulted in complex, inflexible and high cost heterogeneous IT environment with redundant applications and processes. The combination of complexity and lack of oversight has resulted in inefficient adaptation of applications resulting in risks and delays. Meanwhile increased regulatory require- ments have led to a huge upsurge in governance procedures and application compliance. In today’s world of constant evolution and innovations IT organizations are finding it a huge challenge to create sustainable value and innovation. As a way of addressing these challenges, many organizations are turning to Application Portfolio Analysis and Management as a structured process and method to modernize their portfolio, extract more value out of the portfolio and drive better business-IT alignment and value creation. Application Portfolio Challenges Competitive Differentiation Drive differentiation through new technology adoption and new technology driven business capabilities New Business Models Companies are re-analyzing current strategies to reflect changing needs and ways of doing business Agility & Ability to Turn on a Dime To stay ahead of the competition companies need to respond at a faster rate Reduce IT Costs Companies are under pressure to reduce IT costs which in turn would effect performance and development Address Redundancies & Modernization needs Help address redundancies and non productive IT assets through rationalization, consolidation and legacy moderniza- tion
  • 4.
    4 Application Portfolio Analysis(APA) is a methodology and framework that improves organiza- tional understanding of applications leading to their effective management. Such approaches help drive alignment of application portfolio with business strategy and also bring in an enterprise architecture concept while helping improve the business value of applications. We believe, if organizations view APA as an iterative methodical process rather than a one-time investment, it can help transition the focus of organizations from “keep the lights on” activities to “tactical informed business investments”. Quantifying the business related merits of APA can be measured through the organization’s IT budget. IT budget control is particularly important in the current economic environment as there is a great deal of concern about financial conditions, particularly among senior managers. Hence, they are well-positioned and well aware to exploit cost control tactics. Figure 2 provides an illustrative example of how APA can help organizations open up additional avenues of strategic/discretionary investments. Application Portfolio Analysis Benefits Articulation Figure 2 G O A L S Help enhance strategic/ discretionary spend Change IT Value-Cost (Cost to Serve) baseline Establish business value of IT M E A N S Rationalize & Consolidate Modernize – address technology obsolescence Standardize Enterprise Architecture NB:The numbers are illustrative only ITSPENDINGCOSTHEADS AS IS TO BE BUDGETARY ALLOCATIONS Strategic IT Budgets Discretionary Budgets “Keep Lights On” Budgets Expand by 20-25% Expand by 10-20% Reduce by 15-20% 10-20% 20-30% 60-70% CHANGINGITBUDGETMIX
  • 5.
    It is importantto note that even though specific portfolio objectives exist for APA such as cost con- trol, there are other objectives which can be achieved during the process as mentioned in Figure 3: A robust framework for Application Portfolio Optimization (APO) is focused on understanding, evaluating and transforming the current portfolio to an effective rationalized portfolio. This trans- formation will lead to the creation of opportunities resulting in cost cutting measures without affecting the balance of the business-IT alignment. 5 Application Portfolio Optimization – Our Proposed Framework Figure 3 Figure 4 Define Create Assess Optimize Portfolio Goals/ Objectives Application Inventory Application Portfolio Application Portfolio Define Engagement Objectives and Application Portfolio Goals Construct application portfolio hypotheses against goals Design Application Master needs against portfolio objectives to be analyzed Capture Application Inventory Master Data Process/ Tools to capture the information, update on an on-going basis Centralize the application master management for easier access to all the stakeholders Drive application segmentation into different portfolios based on portfolio objectives Assess the portfolio performance based on application parameters and hypotheses selected Present reports and graphical visualization for presenting the application portfolio status & health Rationalize the application assets based on analysis outputs Align the application assets to strategic objectives, resource needs, lifecycle costs Prioritize investments & budgetary analysis for better cost-control management Optimization Goals & Objectives Application Master Typically 8 – 15 weeks Portfolio Health Assessment Portfolio Optimization Recommendations A B C D
  • 6.
    Step 2: ApplicationInventory The major deliverable of this phase is to give an accurate application inventory structured accord- ing to the specific needs of the enterprise. To determine the scope of APO, we need to produce a detailed inventory of the applications used in the organization. Application assessment starts with issuing a questionnaire that is intended to assemble data elements across technology, business, functionality and cost dimensions. The primary informa- tion is obtained through interviews, using the questionnaire, with the application service managers and business system owners of the process. During the optimization process, the value of each application is computed. According to the analysis conducted on each application, a rec¬ommendation is made to either retire or decom- mission end-of-life applications or conduct a functional upgrade to applications determined to be critical to the business. Step 1: Portfolio Goals and Objectives In the first phase of APO we advocate a hypothesis led approach that binds the objectives, expected outcomes and scope wherein we define the engagement objectives and application related decision parameters and goals. 6 Figure 5 Application Decommission Application Inventory Application Replacement Application Enhancement Application Outsourcing/Off Shoring New Application Induction Infrastructure Optimization Application Integration Application Consolidation Application Re-Engineering Application Service Decisions (Whatthe application should do and deliver?) Application Service Decisions (Whatthe application should do and deliver?) Operate Decisions (Where should one operate (build/support)these applications?) Cost Decisions (Whatshould be the applicationbuild,deliverand sustain costs?) Architectural Decisions (Whatalignmentneedsto be driven on EA standards?) Technology Decisions (Whatplatforms/technologies to be used?)
  • 7.
    Step 3: ApplicationPortfolio Assessment In the third phase an assessment map is created based on parameters identified under the busi- ness and technical dimensions. Each parameter is assigned a weight based on its relative impor- tance to the other parameters within a dimension (see Figure 6). Individual applications are assessed on each parameter, based on the data collected through interviews and surveys. The business value and technical health indices identify each application’s lifecycle positioning, assesses the opportunity for improvement, calculates the cost savings and determines the actions needed to optimize the application’s business effectiveness. 7 Figure 6 Business Value of Application Application Landscape Maturity Risk Management Cost Effectiveness Flexibility Business Impact Operational Efficiency Alignment with industry recognized standards App Platform Maturity Operational Risk Cost Distribution Organizational Flexibility for Change Operational Flexibility Cost Reduction Compliance Risk Complexity Human Factor Risk Operational Capability Alignment with Global IT Standards Standards Alignment with Enterprise Architecture Standards
  • 8.
    8 Step 4: ApplicationPortfolio Optimization The optimization phase puts the results of the analysis phase into action as shown in Figure 7 (sample scenario). The 4R Matrix Framework consisting of Retire, Replace, Re-Engineer and Retain is used for mapping the application based on their assessment and evaluation. Having determined the general course of action, decisions need to be more concrete and detailed in a well defined solution, taking into consideration how these selections might affect the business case and the individual application dimensions. Each action shown needs to be carefully moni- tored throughout the entire phase and keep it aligned with its specific business case. Figure 7 0% 10% 20% 30% 40% 50% 60% 70% 80% 90% 100% 100% 90% 80% 70% 60% 50% 40% 30% 20% 10% 0% TECHNICALADEQUACY BUSINESS ADEQUACY Retire Replace Re-Engineer RetainFast Track TCR MIDAS RST SCM Retail Storefront SRM MIDAS ll Crate retail HRMS RTP APO DDSM PACT PRS PARIS APS RFP Inexpensive to operate and maintain Adequate support available internally Capable of Biz-IT alignment in mid-term Capable of Functionality Scale – Up Technology constraint to improve functionality Low or expensive vendor support Constraint to build in new business features Scope for enhancing / upgrading technology Scope for improving Business Process coverage Data Management can improve Expensive to operate/maintain None or low support from vendor Cannot enhance for new Biz needs Low skills availability 4R Matrix – A way to plot application strategy 4R Framework
  • 9.
    9 Application Portfolio Optimizationcan help significantly alters the cost structure of IT. Although it requires investment, upfront APO will more than make up for it in the long run. For example, con- solidation of applications initially would require a large amount of due diligence in regard to requirement gathering. But then this action would not only result in a decrease in maintenance and support due to lesser number applications, but also reduce overall compliance quality checks. APO can be used as a guiding tool moving forward by helping meet contemporary business needs with cutting edge technologies and business processes. This framework helps organizations adapt to the constant evolution of market demands. Conclusion APO Strategic Cost Management Application/ Business Process Consolidation Outsourcing/ Off shoring Improved Operational Efficiency Business Value Addition Improved agility to tackle new business needs Improved time-to- market of new service offering Improved service delivery Improved Application consolidation and remove redundancies Faster response times due to reusability functionality Reduction in documenta- tion and training efforts Elimination of redundant functionali- ties Reduction in standards, procedures and platforms Reduction in compliance tasks Improved IT Efficiency Improved Business Processes Improved Governance
  • 10.
    10 About the Author(s) SandeepKumar is VP and BCG Head for ITC Infotech. Kumar holds an MBA from IIM Banga- lore and a degree in Mechanical Engineering from NIT, Rourkela. He has more than 18 years of operations and consulting experience span- ning across diverse industries as Hi-Tech, Aerospace and Defense, Discrete Manufactur- ing and Retail Operations. Christopher Stanley is Global Partner for the Strategic Programs and Transformation Group of ITC Infotech. Chris is an MBA in Operations Research and International Business. He has about two decades of International Consulting and Account Strategy experience in enterprise technology implementations and program management. His industry experience in Auto- motive Ancillaries, Rubber and Tyres, Pulp and Paper, Processed Food Manufacturing is well received. He has also been a guest speaker at some of the premier CIO forums in this part of the geography. Sunil Kondala is a Lead Consultant in STAS practice at ITC Infotech India Ltd. He holds a degree in Electrical Engineering. He has more than six years of experience in Business Analy- sis and Project Management for various lines of business that include Telecom, Health, Gov- ernment and Manufacturing industries. About the ITC Infotech Business Consulting group ITC Business Consulting Group provides rich business consulting capabilities across key business functions such as Product Design & Development, Manufacturing & Supply Chain Management, Sales & Service, Loyalty & Cus- tomer Relationship Management, etc. The group has expert practices around Enterprise Performance Management, CRM and Loyalty, SCM and Operational Excellence, Auto ID Solutions and Corporate Sustainability. Our domain experts and management consultants bring in expertise of addressing customer needs and problem statements in these areas across verticals such as CPG, Retail, Process & Discrete Manufacturing, Travel & Hospitality, Banking & Financial Services and Logistics & Transportation.
  • 11.
    11 References ITLEx-Applications_Maturity_Diagnostic - www.cio.com An OracleWhite Paper in Enterprise Archi- tecture - Application Portfolio Rationaliza- tion: How IT Standardization Fuels Growth May 2010 COBIT3_4 Management Guidelines Esr-application-portfolio-management- from-assessment-to-transformation (IBM)
  • 12.
    13 For more informationplease write to: contact.us@itcinfotech.com www.itcinfotech.com © Copyright 2013, ITC Infotech. All rights reserved. No part of this document may be reproduced, stored in a retrieval system, trans- mitted in any form or by any means, electronic, mechanical, photocopying, recording, or otherwise, without the express written permis- sion from ITC Infotech. The information contained herein is subject to change without notice. All other trademarks mentioned herein are the property of their respective owners.