RFID BASED SMART SHOPPING
CART AND BILLING SYSTEM
Academic project under the guidance of
Mrs. I.PAVANI PRAPURNA M.Tech
Assistant professor
P. LAHARI
- -- B.tech IV yr ECE
- Dhanekula Inst. of Engg.& Tech
- Vijayawada, Andhra pradesh1
AIM AND OBJECTIVE
 The aim is to make our shopping easier by using the
RFID tags which are attached to each product in the
shopping market.
 To save time at the billing system.
 To pay the bill within the cart using RFID ATM card. To
get the SMS of our bill.
2
LITERATURE SURVEY
3
Barcode:
Barcode is also known as the Auto ID (Automatic Identification).
It was invented in the early 1970s. The barcode was created to help
large retail stores and markets process their goods. The barcode
technology is quite efficient for the management and information
updating in the computers. Barcode is one of the familiar business
standards. It is used for scanning the items at supermarket for
checkouts. The barcode reader is used to detect the tag on items and
identifies the product and related information. Barcode result in a visual
representation of the data which is scanned and interpreted for
information. Barcode is smaller, lighter and less expensive. The barcode
must be in the direct line of sight to be read by barcode scanner.
4
 RFID
Now days, radio frequency identification technology has gained position from
obscurity to mainstream applications that results in the speed of handling manufactured
goods and materials. RFID can detect the tags using RFID reader from distance without
the line of sight. RFID support the huge amount of unique ids that helps in creating the
unique tags for each items. It allows contact less detection of the objects using the radio
frequency. RFID tag placement is less constrained as it does not require line of sight. It
has maximum and stronger read range. RFID supports the read/write memory capability
and it can hold large amount of data under a unique identifier. The adverse conditions
such as dust, chemical, physical damage do not affect on RFID very much.
This technology has three parts: a scanning antenna, a transceiver with a
decoder to interpret the data and a transponder (RFID tag) pre-set with information. RFID
tags can be read at a faster rate as they approximately can read 40 RFID tags at same
time. RFID contain high levels of security; data can be encrypted, password protected or
set to include a kill feature to remove data permanently. The tag or transponder gets
identified by the Reader or Interrogator when it comes within the antenna range and the
identified unique id is sent to the computer or server.
Disadvantages of barcode technology (Existing System)
1. Barcodes do not have read/write capabilities.
2. It requires optical line of sight (LOS) scanning.
3. It is labor intensive as it requires to be scanned individually.
4. It is less secure compare to RFID which can be easily forged.
5. Scratched or crumpled barcodes may cause problems while scanning.
Advantages of RFID Technology(proposed System)
1. RFID tag and reader should not be in LOS to make the system work.
2. Unlike barcodes, tags can store more information. Moreover it follows
commands or instructions of reader.
3. RFID technology is versatile in nature and hence smaller and larger RFID
devices are available as per application.
4. Tags can be read only as well as read/write unlike barcodes. 5
INTRODUCTION
 The main purpose of this project is to provide centralized
and automated billing system using RFID and Zigbee
communication.
 Each product of shopping mall, super markets will be
supplied with an RFID tag, to identify its type. Every cart
contains a board.
 Specifically, board contains a Arduino board, LCD, an
RFID reader, Zigbee module, GSM module, Buzzer,
keypad.
 The centralized database will give product
recommendation and information about the product on
the LCD screen present on the shopping cart, which will
help the customer in buying products. 6
7
BLOCK DIAGRAM(CONNECTED TO SHOPPING CART)
8
SERVER( BILLING SECTION)
9
ARDUINO UNO
10
ARDUINO UNO BOARD DESCRIPTION
Microcontroller : ATmega328
Operating voltage(USB cable) : 5V
Input Voltage (power jack) : 7-12V
Digital I/O Pins : 14 (0 to 13 pins, of which 6 provide PWM output)
Analog Input Pins : 6 (A0 to A5)
DC Current per I/O Pin : 40 mA
DC Current for 3.3V Pin : 50 mA
Flash Memory : 32 KB (ATmega328)
SRAM : 2 KB (ATmega328)
EEPROM : 1 KB (ATmega328)
Clock Speed : 16 MHz
Length : 68.6 mm
Width : 53.4 mm
Weight : 25 g
11
RFID TAGS
12
Passive RFID Tags:
 Passive tags comprise of 3 key
components, namely, an in-built
chip, a substrate and an antenna.
 A general RFID chip is competent
of accumulating 96 bits of data but
some other chips have a capacity
of storing 1000-2000 bits.
 Every RFID card has an unique ID
number.
RFID READER
13
 The reader emits radio waves in
ranges of anywhere from one inch to
100 feet or more, depending upon its
power output and the radio
frequency used.
 When an RFID tag passes through
the electromagnetic zone, it detects
the reader's activation signal.
 Identification Transponder in
Plastic Cube
 Carrier Frequency: 125 kHz
ZIGBEE WIRELESS MODULE
14
 Zigbee technological standard
based on IEEE 802.15.4
specification for low data rates in
the Industrial applications.
 It is a secure network technology.
 Range -- 100m typical (5-500m
based on environment).
 Data rates of 250 kbps (2.4GHz).
Applications:
 Home automation, smart lighting.
 Industrial control
 Embedded sensing
 Medical data collection
TARANG P20 MODULE
15
 Tarang-P20 modules are designed
with low to medium transmit power
and for high reliability wireless
networks.
 It supports mesh/star network
topologies.
Specifications:
• Operating Voltage 3.3V
• Operating Frequency range is 2.4
GHZ
• Baud rate 9600bps
• Zigbee Pro Complaint platform.
• RF Data rate: 250 kbps.
GSM (GLOBAL SYSTEM FOR MOBILE
COMMUNICATIONS)
16
17
o It is used to interact with GSM network using a computer. GSM module only
understands AT (Attention) commands.
o We use SIM900 GSM Module-the module supports communication in
900MHz band.
o In our project, our GSM module requires a 12 volts input. So we feed it
using a 12V, 1A DC power supply.
o From the mobile operator perspective, a GSM modem looks just like a
mobile phone.
o Baud rate: 9600bps
o The purpose of GSM module in this project is to send the SMS to
customer when they choose bill payment by ATM card.
LCD (LIQUID CRYSTAL DISPLAY)
18
o The 16×2 LCD module has a set of commands each meant for doing
a particular job with the display.
o Data pins are D0-D7, to use pins effectively we are using D4-D7
which are connected to Arduino board.
o LCD display is used in our project to display product names and cost
each item. It also used to display the payment options.
19
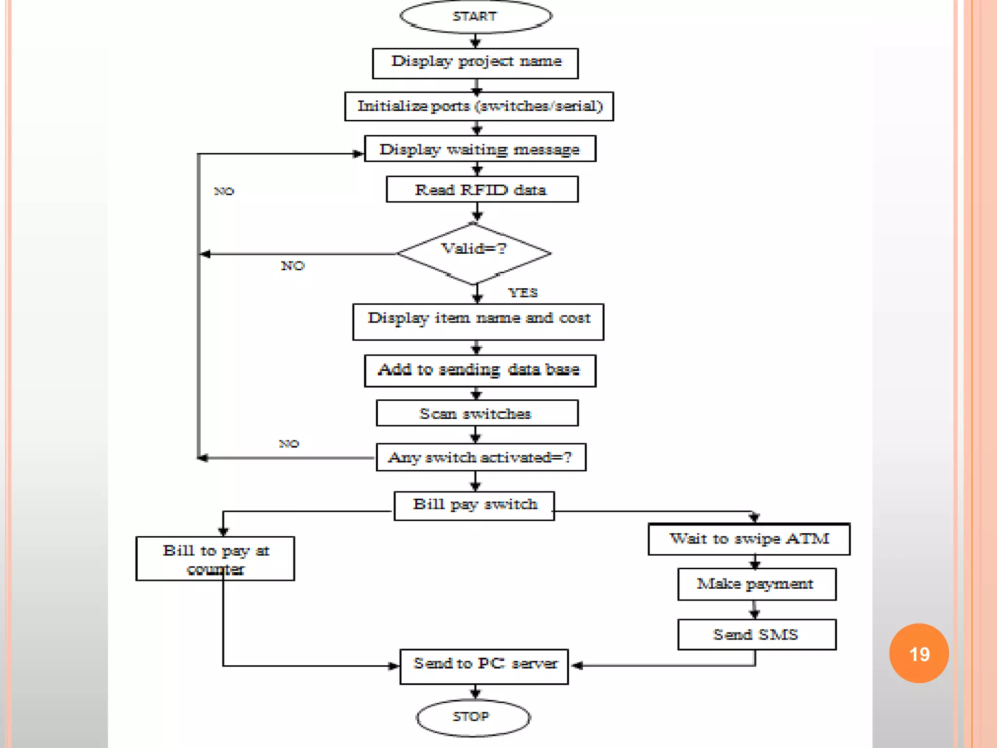
WORKING PROCEDURE
Step 1
Switch on the power supply of hardware kit. Connect the zigbee
module to the computer through USB cable. Open the library which
was installed in the authorized computer and select the COM port.
Step 2
The LCD in the hardware displays “welcome to trolley billing” after
some delay it displays “waiting for the items” then add the items to
the cart by keeping RFID card near the RFID reader then product
information is displayed in the LCD display
Step 3
While adding the items we can delete an item by pressing the
delete switch in the keypad. Then LCD displays as “remove an
item” then remove the item.
20
Step 4
After the completion of adding items to the cart press the save
switch. Now we will get two options in the LCD display “1. pay using
ATM card and 2.billing”. If you want to pay bill using RFID ATM card
press switch 1 otherwise press switch 2.
Step 5
When you press switch 1 swipe the RFID ATM card then we will get
the SMS that money is debited from account and at the billing
section also we can see status as bill paid.
When you press switch 2, at the billing section we can see status as
pay the bill, then we have to pay amount through cash.
Step 6
All the above activities and functioning of the project can be
observed on the monitor screen.
21
SCHEMATIC DIAGRAM
22
SOFTWARE USED
Arduino Uno software
 Arduino is an open-source electronics prototyping platform based on
flexible, easy-to-use hardware and software.
23
COMMANDS USED IN ARDUINO SOFTWARE:
Functios Syntax Description
pinMode() pinMode(pin,mode) Configures the specified pin to behave
either as an input or an output.
digitalRead() digitalRead(pin) Reads the value from a specified digital
pin, either high or low.
delay() delay(ms) Pauses the program for the amount of
time(in milli seconds) specified as
parameter.(There are 1000 milliseconds
in a second)
lcd.begin() lcd.begin(cols,row) Initializes the interface to the LCD screen,
begin()needs to be called before any
other LCD library commands.
Serial.begin() Serial.begin(9600)
( in general)
sets the data rate in bits per second
(baud) for serial data transmission.
24
25
EXPERIMENTAL RESULTS
26
ADVANTAGES
1. Time saving-Avoids long queues for payment
2. Automatic billing
3. Can connect multiple carts at a item
4. Mobile self-checkout system
5. User interactive system
6. Ensures security
7. Support card payment
DISADVANTAGES
1. Can read only single item in this prototype
2. RFID reader can read RFID tag in the order few cm distance
only in this prototype
APPLICATIONS
1. Super markets
2. Shopping centre’s 27
CONCLUSION
Whenever a product is added into the cart, it reads the product
and stores the data. After completion of adding items the customer
chooses their payment option and therefore the bill status is updated
at the server of that particular cart. Customers can pay their bill
through credit/debit cards near the cart or through cash at the billing
section as automatically bill is generated.
Hence, by using RFID based smart shopping cart and billing
system the shopping can be made easy for the customers as well
low cost and does not need any special training.
28
FUTURE SCOPE
1. Development of project can be done in many
ways, where RFID tags can be replaced by RFID
stickers which are small in size, low cost.
2. Security can be improved by counting the number
of items or placing weight sensors within the cart
for tallying the weight and getting all the types of
product names when cart is passed through a
particular aisle using camera module.
3. Multiple RFID tags can be read using a single
RFID reader for more number of products which
are added in the cart.
29
REFERENCES
30
1. Mr.P.Chandrasekhar, prof., et.al., “Smart Shopping Cart with Automatic Billing System through RFID and ZigBee” S. A. Engineering
College, IEEE 2014.
2. Prasiddhi K. Khairnar, et.al., “Innovative Shopping Cart For Smart Cities” 2nd conference on Recent Trends in Electronics Information
& Communication Technology (RTEICT), IEEE 2017.
3. Swati Zope, Prof. MarutiLimkar, “RFID based Bill Generation and Payment through Mobile”, International Journal of Computer
Science and Network (IJCSN), Volume 1, Issue 3, June 2012
5. Roy Want Intel Research, “An Introduction to RFID Technology” Published by the IEEE CS and IEEE ComSoc, IEEE 2006
6. Murulidhara N, SreeRajendra, “Automated Shopping and Billing with product Inventory Management System” 2015 IJIRT Volume 2
Issue 2
7.Y. J. Zuo “Survivable RFID systems: Issues, challenges, and techniques”, IEEE Trans. Syst., Man, Cybern. C, Appl. Rev., vol. 40, no.
4, pp.406 -418 2010
8.H. H. Bi and D. K. Lin “RFID-enabled discovery of supply networks”, IEEE Trans. Eng. Manag., vol. 56, no. 1, pp.129 -141 2009
9.K. Finkenzeller RFID Handbook: Fundamentals and Applications in Contactless Smart Cards and Identification, 2003 :Wiley
10. S. S. Saad and Z. S. Nakad “A standalone RFID indoor positioning system using passive tags”, IEEE Trans. Ind. Electron., vol. 58,
no. 5, pp.1961 -1970 2011
11. F. Gandino, B. Montrucchio, M. Rebaudengo and E. R. Sanchez “On improving automation by integrating RFID in the traceability
management of the agri-food sector”, IEEE Trans. Ind. Electron., vol. 56, no. 7, pp.2357 -2365 2009
12.https://www.arduino.cc
13.https://www.wikipedia.org
31

RFID based smart shopping cart and billing system

  • 1.
    RFID BASED SMARTSHOPPING CART AND BILLING SYSTEM Academic project under the guidance of Mrs. I.PAVANI PRAPURNA M.Tech Assistant professor P. LAHARI - -- B.tech IV yr ECE - Dhanekula Inst. of Engg.& Tech - Vijayawada, Andhra pradesh1
  • 2.
    AIM AND OBJECTIVE The aim is to make our shopping easier by using the RFID tags which are attached to each product in the shopping market.  To save time at the billing system.  To pay the bill within the cart using RFID ATM card. To get the SMS of our bill. 2
  • 3.
    LITERATURE SURVEY 3 Barcode: Barcode isalso known as the Auto ID (Automatic Identification). It was invented in the early 1970s. The barcode was created to help large retail stores and markets process their goods. The barcode technology is quite efficient for the management and information updating in the computers. Barcode is one of the familiar business standards. It is used for scanning the items at supermarket for checkouts. The barcode reader is used to detect the tag on items and identifies the product and related information. Barcode result in a visual representation of the data which is scanned and interpreted for information. Barcode is smaller, lighter and less expensive. The barcode must be in the direct line of sight to be read by barcode scanner.
  • 4.
    4  RFID Now days,radio frequency identification technology has gained position from obscurity to mainstream applications that results in the speed of handling manufactured goods and materials. RFID can detect the tags using RFID reader from distance without the line of sight. RFID support the huge amount of unique ids that helps in creating the unique tags for each items. It allows contact less detection of the objects using the radio frequency. RFID tag placement is less constrained as it does not require line of sight. It has maximum and stronger read range. RFID supports the read/write memory capability and it can hold large amount of data under a unique identifier. The adverse conditions such as dust, chemical, physical damage do not affect on RFID very much. This technology has three parts: a scanning antenna, a transceiver with a decoder to interpret the data and a transponder (RFID tag) pre-set with information. RFID tags can be read at a faster rate as they approximately can read 40 RFID tags at same time. RFID contain high levels of security; data can be encrypted, password protected or set to include a kill feature to remove data permanently. The tag or transponder gets identified by the Reader or Interrogator when it comes within the antenna range and the identified unique id is sent to the computer or server.
  • 5.
    Disadvantages of barcodetechnology (Existing System) 1. Barcodes do not have read/write capabilities. 2. It requires optical line of sight (LOS) scanning. 3. It is labor intensive as it requires to be scanned individually. 4. It is less secure compare to RFID which can be easily forged. 5. Scratched or crumpled barcodes may cause problems while scanning. Advantages of RFID Technology(proposed System) 1. RFID tag and reader should not be in LOS to make the system work. 2. Unlike barcodes, tags can store more information. Moreover it follows commands or instructions of reader. 3. RFID technology is versatile in nature and hence smaller and larger RFID devices are available as per application. 4. Tags can be read only as well as read/write unlike barcodes. 5
  • 6.
    INTRODUCTION  The mainpurpose of this project is to provide centralized and automated billing system using RFID and Zigbee communication.  Each product of shopping mall, super markets will be supplied with an RFID tag, to identify its type. Every cart contains a board.  Specifically, board contains a Arduino board, LCD, an RFID reader, Zigbee module, GSM module, Buzzer, keypad.  The centralized database will give product recommendation and information about the product on the LCD screen present on the shopping cart, which will help the customer in buying products. 6
  • 7.
  • 8.
  • 9.
  • 10.
  • 11.
    ARDUINO UNO BOARDDESCRIPTION Microcontroller : ATmega328 Operating voltage(USB cable) : 5V Input Voltage (power jack) : 7-12V Digital I/O Pins : 14 (0 to 13 pins, of which 6 provide PWM output) Analog Input Pins : 6 (A0 to A5) DC Current per I/O Pin : 40 mA DC Current for 3.3V Pin : 50 mA Flash Memory : 32 KB (ATmega328) SRAM : 2 KB (ATmega328) EEPROM : 1 KB (ATmega328) Clock Speed : 16 MHz Length : 68.6 mm Width : 53.4 mm Weight : 25 g 11
  • 12.
    RFID TAGS 12 Passive RFIDTags:  Passive tags comprise of 3 key components, namely, an in-built chip, a substrate and an antenna.  A general RFID chip is competent of accumulating 96 bits of data but some other chips have a capacity of storing 1000-2000 bits.  Every RFID card has an unique ID number.
  • 13.
    RFID READER 13  Thereader emits radio waves in ranges of anywhere from one inch to 100 feet or more, depending upon its power output and the radio frequency used.  When an RFID tag passes through the electromagnetic zone, it detects the reader's activation signal.  Identification Transponder in Plastic Cube  Carrier Frequency: 125 kHz
  • 14.
    ZIGBEE WIRELESS MODULE 14 Zigbee technological standard based on IEEE 802.15.4 specification for low data rates in the Industrial applications.  It is a secure network technology.  Range -- 100m typical (5-500m based on environment).  Data rates of 250 kbps (2.4GHz). Applications:  Home automation, smart lighting.  Industrial control  Embedded sensing  Medical data collection
  • 15.
    TARANG P20 MODULE 15 Tarang-P20 modules are designed with low to medium transmit power and for high reliability wireless networks.  It supports mesh/star network topologies. Specifications: • Operating Voltage 3.3V • Operating Frequency range is 2.4 GHZ • Baud rate 9600bps • Zigbee Pro Complaint platform. • RF Data rate: 250 kbps.
  • 16.
    GSM (GLOBAL SYSTEMFOR MOBILE COMMUNICATIONS) 16
  • 17.
    17 o It isused to interact with GSM network using a computer. GSM module only understands AT (Attention) commands. o We use SIM900 GSM Module-the module supports communication in 900MHz band. o In our project, our GSM module requires a 12 volts input. So we feed it using a 12V, 1A DC power supply. o From the mobile operator perspective, a GSM modem looks just like a mobile phone. o Baud rate: 9600bps o The purpose of GSM module in this project is to send the SMS to customer when they choose bill payment by ATM card.
  • 18.
    LCD (LIQUID CRYSTALDISPLAY) 18 o The 16×2 LCD module has a set of commands each meant for doing a particular job with the display. o Data pins are D0-D7, to use pins effectively we are using D4-D7 which are connected to Arduino board. o LCD display is used in our project to display product names and cost each item. It also used to display the payment options.
  • 19.
  • 20.
    WORKING PROCEDURE Step 1 Switchon the power supply of hardware kit. Connect the zigbee module to the computer through USB cable. Open the library which was installed in the authorized computer and select the COM port. Step 2 The LCD in the hardware displays “welcome to trolley billing” after some delay it displays “waiting for the items” then add the items to the cart by keeping RFID card near the RFID reader then product information is displayed in the LCD display Step 3 While adding the items we can delete an item by pressing the delete switch in the keypad. Then LCD displays as “remove an item” then remove the item. 20
  • 21.
    Step 4 After thecompletion of adding items to the cart press the save switch. Now we will get two options in the LCD display “1. pay using ATM card and 2.billing”. If you want to pay bill using RFID ATM card press switch 1 otherwise press switch 2. Step 5 When you press switch 1 swipe the RFID ATM card then we will get the SMS that money is debited from account and at the billing section also we can see status as bill paid. When you press switch 2, at the billing section we can see status as pay the bill, then we have to pay amount through cash. Step 6 All the above activities and functioning of the project can be observed on the monitor screen. 21
  • 22.
  • 23.
    SOFTWARE USED Arduino Unosoftware  Arduino is an open-source electronics prototyping platform based on flexible, easy-to-use hardware and software. 23
  • 24.
    COMMANDS USED INARDUINO SOFTWARE: Functios Syntax Description pinMode() pinMode(pin,mode) Configures the specified pin to behave either as an input or an output. digitalRead() digitalRead(pin) Reads the value from a specified digital pin, either high or low. delay() delay(ms) Pauses the program for the amount of time(in milli seconds) specified as parameter.(There are 1000 milliseconds in a second) lcd.begin() lcd.begin(cols,row) Initializes the interface to the LCD screen, begin()needs to be called before any other LCD library commands. Serial.begin() Serial.begin(9600) ( in general) sets the data rate in bits per second (baud) for serial data transmission. 24
  • 25.
  • 26.
  • 27.
    ADVANTAGES 1. Time saving-Avoidslong queues for payment 2. Automatic billing 3. Can connect multiple carts at a item 4. Mobile self-checkout system 5. User interactive system 6. Ensures security 7. Support card payment DISADVANTAGES 1. Can read only single item in this prototype 2. RFID reader can read RFID tag in the order few cm distance only in this prototype APPLICATIONS 1. Super markets 2. Shopping centre’s 27
  • 28.
    CONCLUSION Whenever a productis added into the cart, it reads the product and stores the data. After completion of adding items the customer chooses their payment option and therefore the bill status is updated at the server of that particular cart. Customers can pay their bill through credit/debit cards near the cart or through cash at the billing section as automatically bill is generated. Hence, by using RFID based smart shopping cart and billing system the shopping can be made easy for the customers as well low cost and does not need any special training. 28
  • 29.
    FUTURE SCOPE 1. Developmentof project can be done in many ways, where RFID tags can be replaced by RFID stickers which are small in size, low cost. 2. Security can be improved by counting the number of items or placing weight sensors within the cart for tallying the weight and getting all the types of product names when cart is passed through a particular aisle using camera module. 3. Multiple RFID tags can be read using a single RFID reader for more number of products which are added in the cart. 29
  • 30.
    REFERENCES 30 1. Mr.P.Chandrasekhar, prof.,et.al., “Smart Shopping Cart with Automatic Billing System through RFID and ZigBee” S. A. Engineering College, IEEE 2014. 2. Prasiddhi K. Khairnar, et.al., “Innovative Shopping Cart For Smart Cities” 2nd conference on Recent Trends in Electronics Information & Communication Technology (RTEICT), IEEE 2017. 3. Swati Zope, Prof. MarutiLimkar, “RFID based Bill Generation and Payment through Mobile”, International Journal of Computer Science and Network (IJCSN), Volume 1, Issue 3, June 2012 5. Roy Want Intel Research, “An Introduction to RFID Technology” Published by the IEEE CS and IEEE ComSoc, IEEE 2006 6. Murulidhara N, SreeRajendra, “Automated Shopping and Billing with product Inventory Management System” 2015 IJIRT Volume 2 Issue 2 7.Y. J. Zuo “Survivable RFID systems: Issues, challenges, and techniques”, IEEE Trans. Syst., Man, Cybern. C, Appl. Rev., vol. 40, no. 4, pp.406 -418 2010 8.H. H. Bi and D. K. Lin “RFID-enabled discovery of supply networks”, IEEE Trans. Eng. Manag., vol. 56, no. 1, pp.129 -141 2009 9.K. Finkenzeller RFID Handbook: Fundamentals and Applications in Contactless Smart Cards and Identification, 2003 :Wiley 10. S. S. Saad and Z. S. Nakad “A standalone RFID indoor positioning system using passive tags”, IEEE Trans. Ind. Electron., vol. 58, no. 5, pp.1961 -1970 2011 11. F. Gandino, B. Montrucchio, M. Rebaudengo and E. R. Sanchez “On improving automation by integrating RFID in the traceability management of the agri-food sector”, IEEE Trans. Ind. Electron., vol. 56, no. 7, pp.2357 -2365 2009 12.https://www.arduino.cc 13.https://www.wikipedia.org
  • 31.