TEMA 1. Textos Expositius.
S TEXTOS EXPOSITIUS tenen com a funció principal exposar, explicar, il·lustrar o
definir conceptes, idees o continguts amb la finalitat de que el receptor puga accedir a la
informació que se li ofereix.
· Ambit d’ús de la vida académica
· Poden ser: orals i escrits
ESTRUCTURA:
· Introducció: s’hi introdueix el tema de què es parlarà enn el text.
· Desenvolupament: part central i més important
- Problema-solució
- Temporalització
- Comparació
- Causa-conseqüència
. Conclusió
RECURSOS DELS TEXTOS EXPOSITIUS
Lingüístics:
· definicions
· expressions explicatives
· oracions subordinades causals i consecutives
LA COHESIÓ TEXTUAL EN ELS TEXTOS EXPOSITIUS
La cohesió textual és una propietat comuna a tots els textos que inclou els mecanismes lèxics i
gramaticals que s’usen per a relacionar els diferents enunciats d’un text
Mecanismes lèxics:
··sinònmis: paraules amb un significat semblant (agricultor- llaurador)
··hiperònims: paraula que designa la classe a la qual pertanyen altres temes (arbre-palmera)
Mecanismes gramaticals:
·· pronoms: fan referència als elements que han eixit anteriormente
·· L’el·lipsi: suprimir un element que ha aparegut i podria ser repetiu
·· Dixi textual: fa referència a l’ús de demostratius per a al·ludir elements que han eixit
anteriormente en el text
CONNECTORS
Explicatius Causa-efecte D’ordre espacial o
temporal
contrast
Funcions del
llenguatge
Referencial
Transmet una
informació
sobre la
realitat.
Expressiva
Expressa estats
d’ànim,
sentiments…
Conativa
Impulsa al
receptor a
actuar d’una
manetra
determinada.
Fàtica
Serveixen per a
contactar amb
algú.
Poètica
El seu objectiu
és crear belleza
Metalingüística
Enunciats que
parlen sobre el
llenguatge
mateix
Existeixen diversos tipus d’enunciats: Les oracions i les frases.
• L’oració és un grup de paraules que expresen una información i que conté
almenas un verb en forma personal.
• La frase és un enunciat que no conté cap verb en forma personal. Poden estar
formades per un gup de paraules o per una paraula.
Constituens de l’oració
Subjecte: Persona, animal o
cosa de què es parla en
l’oració.
Predicat: És tot allò que es
diu del subjecte
Ceba: cebolla
Sal: sal
Avellana: avellana
All: ajo
Encisam: lechuga
Mantega: mantequilla
Alberginia: berenjena
Bresquilla :melocotón
Codony: membrillo
Pernill: jamón
Magrana: granada
Formatge: queso
Ametla: almendra
Pruna: ciruela
Figa: higo
Cirera: cerezo
LLATÍ PARAULA PATRIMONIAL CULTISME
Locus Lloc Local
Pater Pare Patern
Annus Any Anual
Parabola Paraula Paràbola
La història de les
paraules
l
l
l
V
Segons l’origen
PARAULES
PATRIMONIALS O
POPULARS
Def: Paraules que provenen
del llatí i que han
evolucionat amb el pas del
temps i el contacte amb
altres llengües.
CULTISMES
Def: Paraules que han
mantingut més la forma
llatina.
NEOLOGISMES
Def: Noves paraules que
apareixen per a designar
objectes y conceptes nous
que han aparegut durant el
desenvolupament de la
societat.
La diversitat lingüística
Al món hi ha entre 3500 i
5000 llengües
Família de llengües
.
La família Indoeuropea
(Famíla de llengües molt important al món).
1-Xinés
2-Espanyol
3-Anglés
Def: Conjunt de llengües emparentades o que
tenen un origen comú. Comprén més de 50 llengües
BALTOESLAU: Rus, txec, eslové, búlgar…
GERMÀNIC: Suec, alemany, anglés…
ITÀLIC: Castellà, francés, italia, gallec…
CÈLTIC: Irlandés, bretó…
literatura
Gèneres literaris :
agrupacions d’obres
literá amb trets
comuns
Conjunt de
textos amb
finalitat artística
Narrativa:
(novel.la,
epopeia, conte ,
rondalla…)
Poesia : (canço ,
sonet,himne,oda
…)
Teatre: (tragèdia , co
, drama , sainet…)
·Té personatges que
actuen devant del pú
·Hi predomina el diàle
·Emissor:autor
·Missatge:novel·la
·Receptor:lector ,
espectador…
Usa un llenguatge
connnotatiu.
TEMA 2. L’ARGUMENTACIÓ. El
subjecte.
ELS TEXTOS SON AQUELL QUE PRESENTEN I
ARGUMENTATIUS DESENVOLUPEN RAONS O
ARGUMENTS PER A DONAR SUPORT A
UN TEMA O MOSTRAR-HI DESACORD.
FINALITAT: CONVÉNCER L’AUDITORI
SOBRE UN DETERMINAT PUNT DE
VISTA.
ESTRUCTURA DELS TEXTOS ARGUMENTATIUS
INTRODUCCIÓ: EXPOSICIÓ DEL TEMA DEL
QUE L’AUTOR ENS FA CONÉIXER LA
POSICIÓ QUE HI TÉ (LA TESI).
ESTRUCTURA DESENVOLUPAMENT: S’HI PLANTEGEN
ELS ARGUMENTS A FAVOR DE LA TESI I
INTENTEN REFUTAR ALTRES AMB
CONTRARGUMENTS.
CONCLUSIÓ: RESUMEIX TOT ALLÒ QUE
S’HA DIT ANTERIORMENT.
ARGUMENTS I CONTRAARGUMENTS
• DIR COSES A FAVOR DE LA TESI QUE ES DEFENSA ÉS
ARGUMENTAR.
• DIR COSES EN CONTRA DE LA TESI CONTRÀRIES O DIFERENTS ÉS
CONTRAARGUMENTAR.
TIPUS D’ARGUMENTS
D’AUTORITAT LA TESI DEL TEXT COINCIDEIX AMB
L’OPINIÓ D’ALGUNA PERSONA,
EL PRESTIGI DE LA QUAL ES RECONEGUT PER
TOTS.
DE QUANTITAT LA TESI COINCIDEIX AMB L’OPINIÓ DE
MOLTA GENT.
DE QUALITAT ES REMARCA EL FET ÚNIC EN QUÈ ES BASA
LS TESI.
DE CAUSA- ES FA ÈMFASI EN LES CONSEQÜÈNCIES
CONSEQÜÈNCIA QUE ES PODEN DERIVAR DE LA TESI, O BÉ
ES PRESENTEN LES CAUSES QUE L’HAN
PRODUÏDA.
DE BENEFICI S’EXPOSEN ELS RESULTATS POSITIUS QUE
POT HAVER-HI A PARTIR DE LA TESI.
TIPUS DE CONTRAARGUMENTS
REFUTACIÓ
S’INTENTA DEMOSTRAR QUE ELS
ARGUMENTS CONTRARIS SÓN FALSOS O
POC CONSISTENTS.
NEGOCIACIÓ S’ACEPTEN PARCIALMENT ELS ARGUMENTS
ARRIBANT A UNA CONCLUSIÓ ENTRE ELLS.
Norma general
Article
masculí
s'apostrofa
davant de totes les vocals (també precedides
de h muda):l'home, l'ingrat, l'arc.
no
s'apostrofa
davant de i i u consonants: el iogurt, el uoquenc.
femení
s'apostrofa
davant de totes les vocals menys i i u àtones (també
precedides
de h muda): l'Anna, l'organista, l'Índia, l'única(però: la
unilateralitat, la innecessària).
no
s'apostrofa
la una (hora), la ira, la host i noms de lletra (la e, la
hac, la erra).
davant de i i u consonants: la hiena.
Preposicióde
s'apostrofa
davant de totes les vocals (també precedides
de h muda): d'herba,d'altres, d'universitat.
no
s'apostrofa
davant de noms de lletra: darrere de i.
davant de i i u consonants: de iens, de iod.
Pronom
s'apostrofa
davant de verb començat en
vocal: m'està, n'agafa, s'integra, l'obté.
darrere de verb acabat en vocal que no formi part de
diftong: compra'n,porta'l, pondre's, porta'ns.
en contacte amb un altre pronom (el segon, sempre que es
pugui): te'n,la'n, se'm, te'ls, li'n, n'hi.
no
s'apostrofa
us, hi, ho, li, les en cap posició: us el pren, se us
emporta, treure-us.
la davant de i i u àtones: la inclou, la hi porta, la unifiquem.
Guionet
Emprarem el guionet en els següents casos:
1. En els numerals, per separar les desenes de les unitats i les unitats de les centenes (D-
U-C): trenta-cinc, dos-cents
2. En paraules compostes:
• quan comencen amb el nom d'un punt cardinal: sud-americà
• quan són una repetició onomatopeica d'un mateix mot o un mot similar: bum-
bum, tic-tac, baliga-balaga
• en paraules compostes quan el primer element acaba en vocal i el segon
comença en r-, s- o x-: mata-rates, penya-segat, escura-xemeneies
• quan la unió de dos mots pot provocar lectures errònies: pit-roig
3. En els pronoms febles, quan van darrere el verb i aquest acaba en consonant o –u:dir-
ho, atureu-vos, aneu-vos-en
4. A final de línia, per partir paraules. Cal recordar que:
• No es pot deixar cap vocal sola ni a començament ni a final de línia: Ma-ria,
(no Mari-a)
• Cal separar correctament els dígrafs.
Manlleus o préstecs: són paraules dáltres llengües que s’han adaptat a la nostra.
A Europa es parlen més de cincuenta llengües diferents:
LES LLENGÜES EUROPEES
 GERMÀNIQUES
 BALTOESLAVES
 CÈLTIQUES
 ITÀLIQUES
 GRECA
 ALBANESA
 NO INDOEUROPEES
En el cas d’Europa, la majoria de llengües pertanyen a la família indoeuropea.
En moltes situacions els països tenen més d’una llengua al seu territori, es a dir, hi ha
més llengües que estats.
Totes les llengües de l’estat Espanyol són:
 El castellà
 El gallec
 L’èuscar
 El català
 L’asturià
 L’aragonés
 L’aranés
Blanca MartínFernández i María MiróNavarro
Assaig
Text amb voluntat estètica
que transmet idees sobre un
tema
Subjectivitat
Temes i
formes variats
Finalitat didàctica i
argumentativa
Ús de la raó com a
instrument d´investigació
Joan Fuster
Assajos
literaris:
Ausiàs
March,
el ben
enamorat
Assajos
humanistas:
Diccionari
per a
ociossos
Assajos
cívics i
polítics:
Nosaltres
els
valencians
Assaig: designem un estudi sobre un tema qualsevol, al qual un autor s
´aproxima des de diferents punts de vista amb la intenció d´assajar, és a
dir << provar>> unes conclusions que ens puguen incitar a la reflexió, a
qüestionar-nos determinades idees.
Joan Fuster:
• l´assaig es el gènere literari mes jove.
• Es tracta de un gènere que encara dona fruits.
• Subjectisme. L´autor explora, indaga, assaja a d´ell mateix, de la
seua sensibilitat i de la seua experiencia.
• Finalitat didáctica. L´autor busca conscientment influir sobre el
lector, convencer-lo de les seues idees, i això fa que intente exposar
arguments clars, objectius, demostrables i carament comprensibles.
• Llibertat temàtica. El tema és qualsevol que tinga interés per a l
´autor.
• Ús de la raó com a instrument d´investigació i alhora l´ús de
recursos estilístics propis dde la literatura.
ASSAIG
 DEFINICIÓ: text amb voluntat estètica que transmet idees sobre un tema.
 CARACTERÍSTIQUES:
o L’assaig és el gènere literari més jove i per tant tota delimitació
resulta problemàtica, ja que encara no tenim la mateixa perspectiva
història.
o L’assaig és un gènere en constant ebullició, gènere viu, es tracta d’
un gènere que encara dóna fruits.
 CARACTERÍSTIQUES DE L’ASSAIG LITERARI :
o Subjectivisme.
o Finalitat didàctica.
o Libertat temàtica.
o ús de la raó com a instrument d’investigació y alhora d’ús de
recursos estilístics propis de la literatura.
 JOAN FUSTER: primer quart del segle XX fins finals.
o Assajos cívics i polítics.Lássaig
- Nosaltres els valencians.
- Un país sense política.
- Ara o mai.
- País valencià, per què ?
o Assajos humanístics.
- Diccionari per a ociosos.
- Consells proverbis i insolències.
- L’home , mesura de totes les coses
o Assajos literaris :
- March , el ben enamorat
- Poetes , moriscos i capellans
- Entre d’altres.
º
Lautor hi
explica
vivencies
intimes
Diaris personals
Solen explicar les
vivencies dia per dia
Memories
Llibres de viatges
Els viatges de Marco Polo
Crónica de Ramon Muntaner
Tipologia textual T 3
Com es un
texto
personal?
Els textos
personals tots
aquells que es
generen dins del
ambit privat
Gèneres
personals
son el mateix que
les diaris a
diferencia dels
diaris son escrites
duna unica data
Carta personal
Document breu que
posa en contacte
dues persones
Vocabulari T3
LA FAMILIA
VALENCIÀ CASTELLÀ
Mare-Pare Madre-padre
Fill-Filla hijo-hija
Cosí-Cossina primo-prima
Oncle-Tia tío-tía
Avi-Àvia abuelo-abuela
Nét- Néta nieto-nieta
Germà-Germana hermano-hermana
Genere –Nora yerno-nuera
Sogre-Sogra suegro-suegra
Besnét-Besnéta bisnieto-bisnieta
Rebesnét-Rebesnéta tataranieto-tataranieta
Besavi-Besàvia bisabuelo-bisabuela
Nebot-neboda sobrino-sobrina
Cunyat-cunyada cuñado-cuñada
OBJECTES DE BEBÉ
BRESSOL
SONALL
BOLQUER
BIBERÓ
PEÜC
XUPLÓ
L`ACCENT GRÀFIC
Agudes L´última sil-laba és la forta Acabades en vocal:-as,-es,-is,-os,-us,-en,-in.
PlanesLa penúltima síl-laba és la forta Acabes en consonant, excepte en les
terminacions :-as,-es,-is,-os,-us,-en,-in.
EsdrúixolesLántepenúltima sil-labas es la fortaTotes les paraules.
À È/É – Ò / Ò Í/ Ú
http://enxaneta.info/activitats/accentuacio/3
L`ACCENT DIACRÍTIC
http://enxaneta.info/activitats/accent-diacritic/4
Be bé
Deu Deú
Dona Dóna
Es És
Fora Fóra
Ma Mà
Mon Món
Net nét
Os Ós
Pel Pél
Se Sé
Si Sí
Soc Sóc
Sol Sól
Son Són
Te Té
Us Ús
Vens Véns
EXERCICIS DE REPÁS
http://enxaneta.info/activitats/accent-diacritic/4/0
LÈXIC :
Els barbarismes:
Que son? Son paraules que s’agafen d’altres llengües sense tindre’n necessitat, perquè
en la Nostra llengua ja existeix una paraula per a designar aquest concepte
Exemples:
TRUC Pronoms: sense Accent.
VerbAmb accent
TRUC
• PeatóVianant
• BurbujaBombolla
• JarabeXarop
• EntresueloEntresòl
• NieblaBoira
• Assafata – hostessa
• Retrassar- retardar
• Aterrissar- aterrar
Llengua i societat
Fenòmens sociolingüístics relacionats
amb la llengua:
- variació lingüística:les llengües evolucionen amb el temps.
- Variació geogràfica: una mateixa llengua no es parla la mateixa forma en tot el
seu àmbit lingüístic sinó que canvia d’un poble a altre
- Variació social: El fet que diferencia els models de llengua es la procedència o
estatus social dels parlants.
- Variació Funcional: Un parlant d’una llengua pot canviar el model que usa per
a ajustar-se a la situació en que es troba.
Contacte entre llengües:
-Bilingüisme: Fenomen que es dona quan les dues llengües estan al mateix nivel.
-Individual: Quan els parlants se expressen indistintament en dues llengües.
-Col·lectiu: Utilització en una mateixa societat de dues llengües diferents en
i igualtat de condicions
-Disglòssia: Quan la llengua de prestigi s’utilitza en àmbits d’us formal i l’altra en c
on contextos informals.
-conflicte lingüístic: Es dona quan la llengua de prestigi tendeix a imposar-se en
lt l’altra.
·AUTOBIOGRAFIA O NARRACIÓ AUTOBIOGRAFICA: Son textos de l’ambit de la
vida d’ús de la vida privada que tenen voluntat artística.
·PACTE AUTOBIOGRAFIC: Es un pacte entre l’autor ,el lector en el que el lector pren com a
veritat o com a cosa ocorreguda en la vida real tot allò que l’autor contad u de la seua vida.
ESCRIPTORS DEL SEGLE XIX
-Sthendal
-Benjamin Constant
ESCRIPTOR DEL SEGLE XX
-André Gide
GÈNERE
AUTOBIOGRÀFIC
Diari,
memòries
Confessions,
cartes
Narració
autobiogràfica
JOSEP PLA:• AUTOR MOLT PROLIFIC
• OBRES:
• Des de paisatges (Aigua de mar)
• A personatges (Homenots)
• Gastronomia (El que hem menjat)
• Vida quotidiana i els costums(El pagès i El seu món )
• ESCRITA EN PRIMERA PERSONA
• QUADERN GRIS: Es tracta Del diari de La seua època com a estudiant a Barcelona
Ferran Torrent:
La vida en l’abisme
Enric Sòria :
Mentre parlem
Josep Piera :
El cingle verd
Pere
Gimferrer :
Dietari
Josep Pla:
El quadern gris
AUTOBIOGRA-FIA
EN LA NOSTRA
LITERATURA
Els textos periodístics informatius
Premsa escrita: Mitjà de comunicación que forma part de les nostres vides.
Els gèneres objectius
La noticia: text, d’extensió variable, que relata oralment o per escrit una sèrie de fetsde
l’actualitat. Llenguatge clar, atractiu i concís
Capçalera: presenta una síntesi de tota la información
Titular: explica l’essència de la noticia
Entrada: explica el nucli de la noticia. Respón a sis preguntes
bàsiques
Cos: Expliquen de manera ordenada el que s’ah dit en el titular i entrada
Elements gràfics: fotos, dibuixos, gràfics..
Reportatge: de carácter més expositiu que amplia la informació de la noticia.
Entrevista: Es presenta en forma de diàleg i recull opinions, testimonis…
Ç
Tenis : Tenis
Voleibol : Voleybol
Bàsquet : Baloncesto
Sambori : Rayuela
Boletes : Canicas
Hòckei : Hockey
Trompa : Peonza
Xiulet : Silbato
Milotxa : Cometa
Birles : Bolos
Daus : Dados
Motxilla : Mochila
Dames : Damas
Oca : Oca
Cartes : Cartas
Alfil : Alfil
Dòmino : Dominó
Gobelet : Cubilete
Estic : Estick
Peó : Peón
Taula : Tablero
Pales : Palas
Pilota : Pelota
Fletxas : Flechas
Arc : Arco
Diana : Diana
Escac i mat : Jaque y mate
Passar : Pasar
Robar : Robar
Enrocar : Cambiar la torre por el castillo
Fer un pont : Hacer un puente
Envidar : Envidar
Menjar-se un fitxa : Comerse una ficha
Tancar : Cerrar
ORTOGRAFIA T.4
LA dIèResI
Funcions de la Dièresi
-Indica que la u dels grups gue, que, gui i qui es pronuncia.
-Indica que les vocals i u s’han de pronunciar de forma separada de la vocal
anterior; per tanto no hi ha diftong.
-Indica que la i entre vocals es pronuncia amb vocal sil·làbica, és a dir, no
forma diftong ni amb la vocal anterior (Diftong Creixent) ni funciona amb
semiconsonant amb la vocal posterior (feia).
Estalvi de la dièresi
-Quan i, u ja porten Accent gràfic segons les normes de accentuaciò.
-En les formes d’infinitiu, gerundi, futur i condicional dels verbs que
acaben en vocal + ir
-En les paraules comportes formades amb els prefixos anti, auto, contra,
neo, re, pre, semi,
-En els sufixos isme, ista, i les terminacions us, um.
• Complement del verb Sintagmes que completen el significat del verb
• Atribut Verbs(ser ,estar, semblar , pareixer )
• Complement directeSintagma nominal que designen l´objecte i la persona
sobre el que recau l´acció ( lo , las los , las )
• Complement indirecte  sintagma nominal que indica al destinatari de la
acció expressada per el verb i per el complement directe ( le , les
ACTIVITATS DE REPÀS DE LA GRAMÀTICA:
1.- Subratlla els verbs i indica quines oracions tenen atribut i quines complement
circumstancial:
a) Pasqual és el vicedirector.
b) El meu amic està avorrit.
c) Els albercocs són per a confitura.
d) Ma mare és a Brussel·les.
e) La festa serà dissabte.
f) Els Beatles eren anglesos.
2.- Substitueix el complement directe destacat pel pronom feble adient:
- El carter reparteix les cartes i deposita les cartes en les bústies.
- No trobe l’anell, crec que he perdut l’anell.
- Repartirem tot el que hem arreplegat entre els immigrants que necessiten tot el que
hem arreplegat.
- Sergi té més de cent cintes de vídeo.
- Els vidres estan molt bruts, neteja els vidres, per favor.
3.- Substitueix el complement indirecte destacat pel pronom feble adient:
- Han concedit un premi de poesia a Josep.
- Han assignat un servei d’atenció especial a les dones maltractades.
- Canvia l’aigua a les tortugues tots els dies.
- Oferirem més oportunitats als minusvàlids.
- Deixa a Fèlix el compàs, perquè fa falta a Fèlix.
4.- Canvia els CC destacats pels pronoms febles adients:
- Veniu del gimnàs?
- Els joves ixen de la discoteca molt tard.
- Samuel posa el peix a la nevera.
- Els músics isqueren per la porta de darrere.
- El concert finalitzà apoteòsicament.
Lèxic
Vulgarismes: són paraules o expressions incorrectes que no pertanyen a estàndard sinó
que són pròpies del llenguatge col·loquial
Colador i no colaor
Nosaltres i no mosatros
Llengua i societat. La llengua a través
del temps.
El valencià prové del llatí vulgar.
El segle XII: El naixement
Forum iudicum i homilies d’Organyà
Els segles XII i XIV: Expansió
La corona d’Aragó s’espandeix (quatre grans cròniques) - Cancelleria reial (institució
encarregada de redactar els textos legals)
Ramon Llull- Creador de la nostra literatura.
Segle XV: Segle d’or
Màxima esplendor de la llengua: Ausiàs Marc, Jaume Roig, Joanot Martorell, Rois de
Corella, Isabel de Villena.
Segles XVI, XVII, XVIII. Decadència
Castellanització (clases altes castellanoparlants)
Dialectització
Guerra de la Succesió – Decret de Nova planta (abolició de les lleis i prohibició de l’ús
del valencià) 1707
Segle XIX: Renaixença
Objectiu d’este moviment cultural –normalització de la llengua
Segle XX i actualitat: normalitzacions i repressions
Pompeu Fabra- Tasca normativitzadora
Normes de Castelló - 1932
Guerra Civil (1039-1075) davallada nombre parlants
En els 70 s’inicia recuperació.
Literatura: El teatre.
Que es el teatre?
El teatre es tan el gènere literari dramàtic com l’espai on es representa les creacions dels
dramaturgs.
El teatre com a text:
-Els diàlegs: textos que indiquen les intervencions dels personatges.
-Acotacions: Textos explicatius on l’autor fa indicacions sobre qualsevol cosa que puja
afectar la representació.
Tragèdia.
Caracteritzen la tragèdia com a gènere teatral. L’heroi es veu cara a cara amb la mort.
Acció greu
Personatges nobles
Lluita fatal de l’heroi contra el destí
Drama.
Personatges menys grandiosos que els herois tràgics i mes acostats a la humanitat.
Acció propera a la realitat
Els personatges poden millorar de situació
Comèdia
Provoquen riure dels espectadors
Personatges quotidians
Final feliç
Tema 5
ELS TEXTOS PERIODíSTICS
D’OPINIÓ
Els gèneres subjuctius:
1) L’article d’opinió: es un tipus de text argumentatiu on es reflecteixen les
anàlisis i les opinions d’algun col·laborador dedl diari sobre un tema. Aquests
text abans de contar una noticia argumenta les seues idees.
2) La columna: es un tipus d’article d’opinió elaborado per un col·laborador del
diari. S’escriu un dia de la setmana i triem per a escribirlo a columnistes
escriptors de prestigi. Es presenta en disposició vertical.
3) L’editorial: es un text periodístic sense signatura. Elaborat per pel director o
pel Condell de redacción. Tracta sobre els temes d’actualitat
4) La crítica: es un tipus de article dópinió que pren com a objecte un disc, un
llibre,…en aquest text el autor inclou la seua opinió
5) Les cartes al director: són textes argumentarius elaborats per un lector de el
diari que defensen una tesi amb uns arguments.
ELS TEXTOS PERIODICTISCS D’OPINIÓ
-1.La premsa com a creadora d’opinió:
Hem vist que la premsa és un mitjà amb molt de poder i que té un paper social molt
important.
Mitjançant la premsa ,els diversos governs,es comuniquen amb el ciutadans.
Cada mitjà té una ideoligia pròpia ,pretén transmetre gèneres de carácter subjectiu,entre
els quals destaquen :l’article d’opinió,la columna,l’editorial,la crítica i les cartes al
director.
-2.Elsgèneres subjectius :
2.1:L’article d’opinió:
L’article d’opinió és un text argumentatiu on es reflecteixen les análisis i esl comentaris
i opinions d’algun col·laborador del diari sobre un tema concret .
Normalment ,els aricles d’opinió combien el text expositiuam l’argumentatiu ,ja que,a
més d’esposar el contingut d’una notícia ,l’autor defensa la seua opiniió mitjançant
arguments i contraarguments.
2·2:La columna:
La columna com un tipues d’article d’opinió,elaborat per un col·laborador habitual del
diari,a qui solen reservar un espai ,un dia de la setmana.
El columnista ,a diferència de l’articulista,té més llibertat perr un compondre el text ,i la
seua imaginació i talent literari sol fer que les columnas puguen ser de vegades relats
breus o anècdotes que transformen les informacions del dia en literatura.
2·2:L’editorial
És un test perodístic sense signatura,elaborat pel director o pel consell de redacción del
diari.
Temes d’actualitat : primera persona del plural o de forma impersonal.
2·4:La crítica:
Pren com a objecte n disc,un llibre,una pel·lícula …
D’oferir dades generals i objectives sobre l’obra hi inclo la seua valoraciò personal.
2·5:Les cartes al director:
Queixa una crítica o un agraïment ,l’autor és un lector del diari.
COMUNICACIÓ ORAL
CAMERINOCAMERINO
ESCENÒGRAFESCENOGRAFO
FIGURANTFIGURANTE
APUNTADORAPUNTADOR
TRAMOISTATRAMOYISTA
GUARDA-ROBAGUARDA ROPA
PROSCENIPROSCENIO
ACOMODADOR ACOMODADOR
MÚSICMUSICO
COVEROLCOVEROL
FOSSA DE L’ORQUESTRAFOSA DE LA ORQUESTA
VESTÍBULVESTIBULO
PLATEAGRADAS
LLOTJALONJA
AMFITEATREANFITEATRO
-la essa sorda i la essa sonora:
La essa sorda
+
Escriurem s
A principi i a final de mot: sac, sol, som,
sis, gos, tres
Entre consonant i vocal o entre vocal i
consonant: pansa, pensar, dansa, escola,
esperar…
Després de prefixos com a-, anti-, auto-,
bi-, pre-, semi-, entre altres: asimétric,
antisismic,…
Escriurem ss
Entre vocals: cassola, Benissa…
En les terminacions –gressió, -gressor,
-missió, -pressió, -pressor i en el morfema
de génere femení –essa : transgressió,
emissió, metgessa…
Escriurem c
Davant de les vocals e, i : cigonya, cel,
bicicleta, cent …
Escriurem ç
Davant de les vocals a,o u : abraçar, peça,
açó, torçut, cançó…
Al final de mot: març, reforç, lluç…
En els sufixos –ança i ença : aparença,
confianza …
La essa sorda
Escriurem z
a principi de mot i entre consonant i vocal zodíac,zona, zebra,
alzina, colze, pinzell…
Escriurem s Entre vocals i en els derivats de fons , dins i trans-:cosa, casa,
revisar, visió, enfonsar, endisar, trasantlántic
GRAMÀTICA
GRAMÀTICA : ELS COMPLEMENTE DEL VERB (II).
1.COMPLEMENT DE RÈGIM VERBAL.
Qualsevol preposiciò + hi preposiciò de + en.
Exemple: Marc s´ha acostumat a la vida al camp.
SPrep
CRV
Marc s´hi ha acostumat.
PREPOSICIONS
· Els complements de regime verbal es poden substituir pel pronom feble hi, però quan
van introduïts per la preposición de, el pronom feble és en.
Exemple: Nosaltres ens van donar de l´error
CRV
Nosaltres ens en van donar.
· Les preposicions en i amb canvien a a /de devant d´infinitiu, i cauen devant de la
conjunció que;això vol dir que pots trobar algun CRV sense preposició.
1.2. COMPLEMENT PREDICATIU.
Un adjetiu o participi que acompanya un verb predicatiu i expressa una qualitat o un
estat d´un nomb amb el qual concorda en gènere i nombre.
No comfondre el complement predicatiu amb l´atribut acompanya els verbs atributs o
copulatius,mentre que el predicatiu va amb els verbs predicatius.
1.3. COMPLEMENTS CIRCUSTANCIALS.
EN
Insistir en
Confiar en
Entossudir-se en
Col·laborar en
Fixar-se en
Pensar en
Tipus de complements no obligatoris que aporten una informació addicional sobre
circumstàncies de lloc, temps manera etc , refernts a allò que expressa el predicat ,
adverbials, preposicionals o nominals.
COMPLEMENT CIRCUMSTANCIAL DE LLOC.
COMPLEMENT CIRCUMSTANCIAL DE TEMPS.
COMPLEMENT CIRCUMSTANCIAL DE MANERA.
COMPLEMENT CIRCUMSTANCIAL DE QUANTITAT.
COMPLEMENT CIRCUMSTANCIAL D´INSTRUMENT.
COMPLEMENT CIRCUMSTANCIAL DE COMPANYIA.
Dialectalismes: cada una de les expressions o paraules pròpies d´una àrea geogràfica
determinada
DIALECTISMES
Definició: Cada una de
les expressions o
paraules pròpies d’una
àrea geogràfica
determinada s’anomena
dialectisme.
ALGUNS DIALECTISMES:
*BES-PETÓ, AGRANAR-
ESCOMBRAR, MELÓ
D’ALGER-SÍNDRIA, MILOTXA-
ESTEL, XIQUET-NEN,
VESPRADA-TARDA, MELIC-
LLOMBRÍGOL, ESPILL-
MIRALL, DACSA-BLAT DE
MORO, CORDER-XAI.
CARASSA-GANYOTA, ROÍ-
DOLENT.
CONCLUSIÓ:
*CAL TINDRE EN COMPTE,
PERÒ, QUE TOT I LES
DIFERÈNCIES QUE HI HA
ENTRE LA MANERA DE
PARLAR UNA MATEIXA
LLENGUA, ÉS POSSIBLE LA
COMUNICACIÓ ENTRE ELS
PARLANTS.
ELS DIALECTISMES
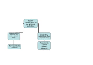
Llengua i societat: varietats geogràfiques
BLOCS
DIALECTALS DE
LA NOSTRA
LLENGUA
OCCIDENTAL
(distingueix cinc
vocals en posición
àtona)
ORIENTAL
(distingueix tres vocals
en posición àtona)
-Nord-occidental
-Valencià
-Rossellonés
-Central
-Balear
-Alguerés
DIFERÈNCIES FONÈTIQUES
OCCIDENTAL ORIENTAL
Distingeix cinc vocals (a, e, i, o, u) Distigeix tres vocals (ә, i, u)
DIFERÈNCIES LÈXIQUES
OCCIDENTAL ORIENTAL
Dialectalismes
DIFERÈNCIES GRAMATICALS
Varietat occidental Varietat oriental
1. La primera persona del present
d’indicatiu acaba en –e o en –o: parle
(parlo), menge (menjo).
1. La primera persona del present
d’indicatiu acaba en –o, o no presenta cap
desinència en el cas del balear: palo (parl),
menjo (menj).
2. Els verbs incoatius de la tercera
conjugación fan l’increment –isc, -ix:
patisc, patixes, patix.
2. Els verbs incoatius de la tercera
conjugació fan l’increment –eix: pateixo,
pateixes, pateix.
3. Formes del present de subjuntiu en –e
(1ª conjugació) i en –a (2ª i 3ª conjugació):
cante, perda, senta.
3. Formes del present del sunbjuntiu de
totes les conjugacions en –i: canti, perdi,
senti.
4. Formes de l’imperfet de subjuntiu en
-ara, -era, -ira o en –és, -ís: cantara
(cantés), temera (temés), partira (partís).
4. Formes de l’imperfet de sunjuntiu en –és
o –ís: cantés, temés, partís.
BLOCS DIALECTALS DE
LA NOSTRA LLENGUA
El teatre: La comèdia i el teatre popular.
Teatre popular: autor desconegut i més llibertat formal
-Sainets- comèdies satíriques. Comèdia que satiritza o ridiculitza les classes socials burgueses valencianes.
-Miracles de Sant Vicent: Representacions de miracles atribuïts als sants. Segle XIV.
-Misteri d’Elx –Drama musical religiós. Obra cantada. Segle XV.
-Betlen de Tirisiti- titelles. Mitjan segle XIX.
OCCIDENTAL
VALENCIÀ NORD-OCCIDENTAL
ORIENTAL
ROSSELLONÉS CENTRAL BALEAR ALGUERÉS
Tipologia textual
Els textos publicitaris formen part dels retòrics. Impliquen una manipulació del llenguatge. La finalitat és convéncer.
Els anuncis fan servir recursos gràfics
-logotip
-eslògan
-text explicatiu
Publicitat: finalitat comercial
Propaganda: Intent d’informar o convémcer d’ideologia…
Recursos publicitaris:
Antítesi: contrast entre dues idees
Personificació: Atribuir caraterístiques humanes a un objecte
Paradoxa: Informació que no pareix real
Anáfora o repetició:
Metàfora: és com una comparació sense gastar el com
Comparació:
Hipèrbole: exageració
Creció de Neologismes: noves paraules
COMUNICACIÓ ORAL
VALENCIÀ CASTELLÀ
Quadre de comandaments Cuadro de mandos
Pedal d’embragatge Pedal del embrague
Tub d’escapament Tubo de escape
Palanca del canvi de marxes Palanca del cambio de marcha
Retrovisor Retrovisor
Seient Asiento
Volant Volante
Guantera Guantera
Intermitent Intermitente
Parabrisa Parabrisas
Far Faro
Capot Capote
Coixí de seguretat Airbag
Reposacaps Cabecero
Cinturó de seguretat Cinturón de seguridad
Sedan Sedan
Tot terreny Todo terreno
Esportiu Deportivo
Utilitari Utilitario
Monovolum Monovolumen
Alçavidres elèctric Elevalunas elèctric
Tancament centralitzat Cierre centralizado
Pintura metal·litzada Pintura metalizada
Aire condicionat Aire acondicionado
Direcció assistida Dirección asistida
Reproductor de CD Reproductor de CD
Llandes d’acer Llandas de acero
Vidres tintats Vidrios tintados
Climatitzador Climatizador
Abonyegar Abollar
Esquerdar Resquebrajar
Esgarrar Rasgar
Rebentar Reventar
Doblegar Doblar
Oracions Predicatives
Oracions Atributives Oracions impersonals:
Son les oracions formades
Les oracions atributives tenen un Són oracions construides amb per un verb predicatiu.
Predicat nominal que es el mateix verbs en tercera persona que no admiten
Que un predicat format per un verb subjecte explícit ni el. líptic
Atributiu seguit de un atribut.
Pot tindre complements
Circunstancials. Tipus de oracions
Predicatives :
Oracions transitives : Oracions intransitives : Oracions Reflexives : Oracions recíproques :
Són les que contenen Aquelles que es Són aquelles què Són aquelles en el
Un complement construeixen un verb el subjecte fa i rep subjecte està compost
Directe. Que no necessita alhora l´acció verbal. per més de uma persona
Complement directe. que executen i reben
mútuament l´acció
expresada pel verb.
Tema 6
Les consonants
palatals
So sonor
J
Davant de a; o ,u: jove, ajuntar
Davant de e en els casos següents:
·Mots com Jehovà, jerarquia, jeroglífic, Jeroni, jersei i tots els que se’n deriven
·En l’imperfet d’indicatiu de jaure i ajaure:
jeia, jeies, …
·En els grups –jecc- i –ject-: injecció, subjecte, …
G
Davant de e, i: gener i giral, …
Tj
En posició intervocàlica , davant de a, o , u: platja, lletjos, …
Tg
En posició intervocàlica, davant de e, i: desitge, jutgí, rellotges, …
En les paraules acabades en –atce i –etge: avantatge, formatge, metge,fetge, …
So sord
X
A començament de mort:xiquet, xocar,xec,…
Darrere de consonant: anxova, carxofa, perxa, …
A començament de mot, en paraules d´origen estranger: Txad, Txèquia, …
Tx
Entre vocals: cotxe, pitxer, petxina…
Al final de mot, quan els derivats s´escriuen amb tx: cartutx cartutxera
Ig Al final de mot, quan els derivats s´escriuen amb j, g, tg o tj: desig desitjar
X
A principi de paraula i especialmente en noms de lloc o persona: xarop, xiper, Xàtiva, …..
D´arrere de u: rauxa, disbuixa, …
Ix
Etre vocals :maduixa, caixa,…
Al final de paraulas:Peix, calaix,…
LÉXIC: EXPRESIONS FIXADES EN LA LLENGUA(I)
1.REFRANYS:
Els refranys són expressions fixes i independents, que tenen una estructura formal bastant definida.
S´utilizen sobretor en la llengua oral, tracten sobre aspectos molt diversos de la vida humana, com ara la salud, el treball, l´alimentació, les
relacions personals, la climatologia,etc.
Exemples: Cada olleta té la seua tapadoreta.
Home refranyer,gos i malfaener.
Llengua i Societat Subdialectes
Dialectolog,ia:
els parlars
valencians
Generalmente son de parla valenciana les
comarques costaneres i centrals. Les seues
caracteristiques son:
fonética
-Set vocals en posició tònica i cinc en
posició àtona.
-tendencia a pronunciar la a- com una e-
inicial de paraules començades per
es-,en-,em-.
-pronuncicio de la r- y la t- en posició
final.
-tendéncia a pronunciar la i- del grup ix-.
-perdua de la -d- intervocàlica.
-Ús dels demostratius no reforçatsi
amb tres Graus:este, eixe,
aquel;açó, aixó, alló;ací, ahí , allí.
-formacio d’alguns plurals en ns-.
-verbs incoatius en ix-.
-La la persona del present
d’indicatiu dels verbs de la
conjugacio fa servir la desinència.
-també acaba en e o en a en el
present de subjuntiu
-L’imperfet de subjuntiu fa servir
les desinències –ara, -era, -ira:
cantara, temera, dormira
-Verbs incoatius –ix
-Possessius femenins
semiconsonàntica.
Valencià septentrional
morfològica
Apitxat Valencià meridional
EVOLUCIÓ DEL GÈNERE TEATRAL
1. EL TEATRE EN LA LITERARTURA UNIVERSAL
1.1 El teatre en l’antiga Grècia
El moment d’esplendor del teatre de l’antiga Grècia va ser al segle V aC.
Autors de tragèdies: Èsquil, Sòfocles i Eurípides.
Autors de comèdies: Aristòfanes.
Lèxic:
-Arabismes
-Arcaismes
-Castellanismes
1.2 El teatre en l’Anglaterra del segle XVI
Es produieix un canvi d’ubicació de les representacions, no es fan en espais descoberts.
Autors dramaturgs: William Shakespeare i Christopher Marlowe.
1.3 El teatre barroc castella
El seu moment de maxima esplendor va ser al segle XVII.
Autors: Lope de Vega, Calderón de la Barca.
1.4 Els teatre clàssic francés
El teatre francés manté les formes i els temes grecs.
Autors de tragèdia: Pierre Corneille, Jean Racine.
Autors de comèdia: Molière.
1.5 Alguns autors teatrals universals dels segles XIX i XX
◦H. Ibsen
◦A. Txékhov
◦S. Beckett
◦E. Ionesco
2. EL TEATRE EN LA NOSTRA LITERATURA
Les primeres mostres teatrals corresponen a l’edat mitjana.
◦Renaixement: es desenvolupa a un ámbit de la vida cortesana.
- J. Ferrandis d’Herèdia, amb La Vesita.
◦Barroc a la Il·lustració: és de tipus popular.
Els autors cultes empraven el castellà.
- Al final del segle XVIII: Joan Ramis, amb Lucrècia o de Constància.
- Amb la Renaixença i el romanticisme es consolida definitivament el teatre en la nostra llengua.
- Autors:
Àngel Guimerà, amb Terra baixa i Mar i cel.
Eduard Escalante, amb Bufar en caldo gelat o Les xiques de l’entresuelo.
◦Època contemporània
-Els Joglars: Colombi lapsus o Ubú president
-Els Comediants: Plou i fa sol o La Nit
-Dagoll-Dagom: Antaviana
-La Fura dels Baus
Autors actuals
Josep Maria Benet i Jornet. Berenàveu a les fosques, Una vella coneguda olor, La nau, cançons perdudes, el manuscript d’Ali bei)
Manuel Molins. Dansa al vetlatori, Joan joan, Quatre històries d’amor per a la reina germana
Rodolf sirera. La desviació de la paràbola, el brunzir de les abelles, Còlera dels déus, Capvespre del tròpic.

Repàs tot el curs

  • 1.
    TEMA 1. TextosExpositius.
  • 2.
    S TEXTOS EXPOSITIUStenen com a funció principal exposar, explicar, il·lustrar o definir conceptes, idees o continguts amb la finalitat de que el receptor puga accedir a la informació que se li ofereix. · Ambit d’ús de la vida académica · Poden ser: orals i escrits ESTRUCTURA: · Introducció: s’hi introdueix el tema de què es parlarà enn el text. · Desenvolupament: part central i més important - Problema-solució - Temporalització - Comparació - Causa-conseqüència . Conclusió RECURSOS DELS TEXTOS EXPOSITIUS Lingüístics: · definicions · expressions explicatives · oracions subordinades causals i consecutives LA COHESIÓ TEXTUAL EN ELS TEXTOS EXPOSITIUS La cohesió textual és una propietat comuna a tots els textos que inclou els mecanismes lèxics i gramaticals que s’usen per a relacionar els diferents enunciats d’un text Mecanismes lèxics: ··sinònmis: paraules amb un significat semblant (agricultor- llaurador) ··hiperònims: paraula que designa la classe a la qual pertanyen altres temes (arbre-palmera) Mecanismes gramaticals: ·· pronoms: fan referència als elements que han eixit anteriormente ·· L’el·lipsi: suprimir un element que ha aparegut i podria ser repetiu ·· Dixi textual: fa referència a l’ús de demostratius per a al·ludir elements que han eixit anteriormente en el text CONNECTORS Explicatius Causa-efecte D’ordre espacial o temporal contrast
  • 4.
    Funcions del llenguatge Referencial Transmet una informació sobrela realitat. Expressiva Expressa estats d’ànim, sentiments… Conativa Impulsa al receptor a actuar d’una manetra determinada. Fàtica Serveixen per a contactar amb algú. Poètica El seu objectiu és crear belleza Metalingüística Enunciats que parlen sobre el llenguatge mateix Existeixen diversos tipus d’enunciats: Les oracions i les frases. • L’oració és un grup de paraules que expresen una información i que conté almenas un verb en forma personal. • La frase és un enunciat que no conté cap verb en forma personal. Poden estar formades per un gup de paraules o per una paraula. Constituens de l’oració Subjecte: Persona, animal o cosa de què es parla en l’oració. Predicat: És tot allò que es diu del subjecte
  • 5.
    Ceba: cebolla Sal: sal Avellana:avellana All: ajo Encisam: lechuga Mantega: mantequilla Alberginia: berenjena Bresquilla :melocotón Codony: membrillo Pernill: jamón Magrana: granada Formatge: queso Ametla: almendra Pruna: ciruela Figa: higo Cirera: cerezo
  • 6.
    LLATÍ PARAULA PATRIMONIALCULTISME Locus Lloc Local Pater Pare Patern Annus Any Anual Parabola Paraula Paràbola La història de les paraules l l l V Segons l’origen PARAULES PATRIMONIALS O POPULARS Def: Paraules que provenen del llatí i que han evolucionat amb el pas del temps i el contacte amb altres llengües. CULTISMES Def: Paraules que han mantingut més la forma llatina. NEOLOGISMES Def: Noves paraules que apareixen per a designar objectes y conceptes nous que han aparegut durant el desenvolupament de la societat.
  • 7.
    La diversitat lingüística Almón hi ha entre 3500 i 5000 llengües Família de llengües . La família Indoeuropea (Famíla de llengües molt important al món). 1-Xinés 2-Espanyol 3-Anglés Def: Conjunt de llengües emparentades o que tenen un origen comú. Comprén més de 50 llengües BALTOESLAU: Rus, txec, eslové, búlgar… GERMÀNIC: Suec, alemany, anglés… ITÀLIC: Castellà, francés, italia, gallec… CÈLTIC: Irlandés, bretó…
  • 8.
    literatura Gèneres literaris : agrupacionsd’obres literá amb trets comuns Conjunt de textos amb finalitat artística Narrativa: (novel.la, epopeia, conte , rondalla…) Poesia : (canço , sonet,himne,oda …) Teatre: (tragèdia , co , drama , sainet…) ·Té personatges que actuen devant del pú ·Hi predomina el diàle ·Emissor:autor ·Missatge:novel·la ·Receptor:lector , espectador… Usa un llenguatge connnotatiu.
  • 9.
  • 10.
    ELS TEXTOS SONAQUELL QUE PRESENTEN I ARGUMENTATIUS DESENVOLUPEN RAONS O ARGUMENTS PER A DONAR SUPORT A UN TEMA O MOSTRAR-HI DESACORD. FINALITAT: CONVÉNCER L’AUDITORI SOBRE UN DETERMINAT PUNT DE VISTA. ESTRUCTURA DELS TEXTOS ARGUMENTATIUS INTRODUCCIÓ: EXPOSICIÓ DEL TEMA DEL QUE L’AUTOR ENS FA CONÉIXER LA POSICIÓ QUE HI TÉ (LA TESI). ESTRUCTURA DESENVOLUPAMENT: S’HI PLANTEGEN ELS ARGUMENTS A FAVOR DE LA TESI I INTENTEN REFUTAR ALTRES AMB CONTRARGUMENTS. CONCLUSIÓ: RESUMEIX TOT ALLÒ QUE S’HA DIT ANTERIORMENT. ARGUMENTS I CONTRAARGUMENTS • DIR COSES A FAVOR DE LA TESI QUE ES DEFENSA ÉS ARGUMENTAR. • DIR COSES EN CONTRA DE LA TESI CONTRÀRIES O DIFERENTS ÉS CONTRAARGUMENTAR.
  • 11.
    TIPUS D’ARGUMENTS D’AUTORITAT LATESI DEL TEXT COINCIDEIX AMB L’OPINIÓ D’ALGUNA PERSONA, EL PRESTIGI DE LA QUAL ES RECONEGUT PER TOTS. DE QUANTITAT LA TESI COINCIDEIX AMB L’OPINIÓ DE MOLTA GENT. DE QUALITAT ES REMARCA EL FET ÚNIC EN QUÈ ES BASA LS TESI. DE CAUSA- ES FA ÈMFASI EN LES CONSEQÜÈNCIES CONSEQÜÈNCIA QUE ES PODEN DERIVAR DE LA TESI, O BÉ ES PRESENTEN LES CAUSES QUE L’HAN PRODUÏDA. DE BENEFICI S’EXPOSEN ELS RESULTATS POSITIUS QUE POT HAVER-HI A PARTIR DE LA TESI. TIPUS DE CONTRAARGUMENTS REFUTACIÓ S’INTENTA DEMOSTRAR QUE ELS ARGUMENTS CONTRARIS SÓN FALSOS O POC CONSISTENTS. NEGOCIACIÓ S’ACEPTEN PARCIALMENT ELS ARGUMENTS ARRIBANT A UNA CONCLUSIÓ ENTRE ELLS.
  • 12.
    Norma general Article masculí s'apostrofa davant detotes les vocals (també precedides de h muda):l'home, l'ingrat, l'arc. no s'apostrofa davant de i i u consonants: el iogurt, el uoquenc. femení s'apostrofa davant de totes les vocals menys i i u àtones (també precedides de h muda): l'Anna, l'organista, l'Índia, l'única(però: la unilateralitat, la innecessària). no s'apostrofa la una (hora), la ira, la host i noms de lletra (la e, la hac, la erra). davant de i i u consonants: la hiena. Preposicióde s'apostrofa davant de totes les vocals (també precedides de h muda): d'herba,d'altres, d'universitat. no s'apostrofa davant de noms de lletra: darrere de i. davant de i i u consonants: de iens, de iod.
  • 13.
    Pronom s'apostrofa davant de verbcomençat en vocal: m'està, n'agafa, s'integra, l'obté. darrere de verb acabat en vocal que no formi part de diftong: compra'n,porta'l, pondre's, porta'ns. en contacte amb un altre pronom (el segon, sempre que es pugui): te'n,la'n, se'm, te'ls, li'n, n'hi. no s'apostrofa us, hi, ho, li, les en cap posició: us el pren, se us emporta, treure-us. la davant de i i u àtones: la inclou, la hi porta, la unifiquem. Guionet Emprarem el guionet en els següents casos: 1. En els numerals, per separar les desenes de les unitats i les unitats de les centenes (D- U-C): trenta-cinc, dos-cents 2. En paraules compostes: • quan comencen amb el nom d'un punt cardinal: sud-americà • quan són una repetició onomatopeica d'un mateix mot o un mot similar: bum- bum, tic-tac, baliga-balaga • en paraules compostes quan el primer element acaba en vocal i el segon comença en r-, s- o x-: mata-rates, penya-segat, escura-xemeneies • quan la unió de dos mots pot provocar lectures errònies: pit-roig 3. En els pronoms febles, quan van darrere el verb i aquest acaba en consonant o –u:dir- ho, atureu-vos, aneu-vos-en 4. A final de línia, per partir paraules. Cal recordar que: • No es pot deixar cap vocal sola ni a començament ni a final de línia: Ma-ria, (no Mari-a)
  • 14.
    • Cal separarcorrectament els dígrafs. Manlleus o préstecs: són paraules dáltres llengües que s’han adaptat a la nostra.
  • 15.
    A Europa esparlen més de cincuenta llengües diferents: LES LLENGÜES EUROPEES  GERMÀNIQUES  BALTOESLAVES  CÈLTIQUES  ITÀLIQUES  GRECA  ALBANESA  NO INDOEUROPEES En el cas d’Europa, la majoria de llengües pertanyen a la família indoeuropea. En moltes situacions els països tenen més d’una llengua al seu territori, es a dir, hi ha més llengües que estats. Totes les llengües de l’estat Espanyol són:  El castellà  El gallec  L’èuscar  El català  L’asturià  L’aragonés  L’aranés
  • 16.
    Blanca MartínFernández iMaría MiróNavarro Assaig Text amb voluntat estètica que transmet idees sobre un tema Subjectivitat Temes i formes variats Finalitat didàctica i argumentativa Ús de la raó com a instrument d´investigació Joan Fuster Assajos literaris: Ausiàs March, el ben enamorat Assajos humanistas: Diccionari per a ociossos Assajos cívics i polítics: Nosaltres els valencians
  • 17.
    Assaig: designem unestudi sobre un tema qualsevol, al qual un autor s ´aproxima des de diferents punts de vista amb la intenció d´assajar, és a dir << provar>> unes conclusions que ens puguen incitar a la reflexió, a qüestionar-nos determinades idees. Joan Fuster: • l´assaig es el gènere literari mes jove. • Es tracta de un gènere que encara dona fruits. • Subjectisme. L´autor explora, indaga, assaja a d´ell mateix, de la seua sensibilitat i de la seua experiencia. • Finalitat didáctica. L´autor busca conscientment influir sobre el lector, convencer-lo de les seues idees, i això fa que intente exposar arguments clars, objectius, demostrables i carament comprensibles.
  • 18.
    • Llibertat temàtica.El tema és qualsevol que tinga interés per a l ´autor. • Ús de la raó com a instrument d´investigació i alhora l´ús de recursos estilístics propis dde la literatura. ASSAIG  DEFINICIÓ: text amb voluntat estètica que transmet idees sobre un tema.  CARACTERÍSTIQUES: o L’assaig és el gènere literari més jove i per tant tota delimitació resulta problemàtica, ja que encara no tenim la mateixa perspectiva història. o L’assaig és un gènere en constant ebullició, gènere viu, es tracta d’ un gènere que encara dóna fruits.  CARACTERÍSTIQUES DE L’ASSAIG LITERARI : o Subjectivisme. o Finalitat didàctica. o Libertat temàtica. o ús de la raó com a instrument d’investigació y alhora d’ús de recursos estilístics propis de la literatura.  JOAN FUSTER: primer quart del segle XX fins finals. o Assajos cívics i polítics.Lássaig
  • 19.
    - Nosaltres elsvalencians. - Un país sense política. - Ara o mai. - País valencià, per què ? o Assajos humanístics. - Diccionari per a ociosos. - Consells proverbis i insolències. - L’home , mesura de totes les coses o Assajos literaris : - March , el ben enamorat - Poetes , moriscos i capellans - Entre d’altres.
  • 20.
    º Lautor hi explica vivencies intimes Diaris personals Solenexplicar les vivencies dia per dia Memories Llibres de viatges Els viatges de Marco Polo Crónica de Ramon Muntaner Tipologia textual T 3 Com es un texto personal? Els textos personals tots aquells que es generen dins del ambit privat Gèneres personals son el mateix que les diaris a diferencia dels diaris son escrites duna unica data Carta personal Document breu que posa en contacte dues persones
  • 21.
    Vocabulari T3 LA FAMILIA VALENCIÀCASTELLÀ Mare-Pare Madre-padre Fill-Filla hijo-hija Cosí-Cossina primo-prima Oncle-Tia tío-tía Avi-Àvia abuelo-abuela Nét- Néta nieto-nieta Germà-Germana hermano-hermana Genere –Nora yerno-nuera Sogre-Sogra suegro-suegra Besnét-Besnéta bisnieto-bisnieta Rebesnét-Rebesnéta tataranieto-tataranieta Besavi-Besàvia bisabuelo-bisabuela Nebot-neboda sobrino-sobrina Cunyat-cunyada cuñado-cuñada OBJECTES DE BEBÉ BRESSOL SONALL
  • 22.
  • 23.
    L`ACCENT GRÀFIC Agudes L´últimasil-laba és la forta Acabades en vocal:-as,-es,-is,-os,-us,-en,-in. PlanesLa penúltima síl-laba és la forta Acabes en consonant, excepte en les terminacions :-as,-es,-is,-os,-us,-en,-in. EsdrúixolesLántepenúltima sil-labas es la fortaTotes les paraules. À È/É – Ò / Ò Í/ Ú http://enxaneta.info/activitats/accentuacio/3 L`ACCENT DIACRÍTIC http://enxaneta.info/activitats/accent-diacritic/4 Be bé Deu Deú Dona Dóna Es És Fora Fóra Ma Mà Mon Món Net nét Os Ós Pel Pél Se Sé Si Sí Soc Sóc Sol Sól Son Són Te Té Us Ús Vens Véns EXERCICIS DE REPÁS
  • 24.
    http://enxaneta.info/activitats/accent-diacritic/4/0 LÈXIC : Els barbarismes: Queson? Son paraules que s’agafen d’altres llengües sense tindre’n necessitat, perquè en la Nostra llengua ja existeix una paraula per a designar aquest concepte Exemples: TRUC Pronoms: sense Accent. VerbAmb accent TRUC
  • 25.
    • PeatóVianant • BurbujaBombolla •JarabeXarop • EntresueloEntresòl • NieblaBoira • Assafata – hostessa • Retrassar- retardar • Aterrissar- aterrar Llengua i societat
  • 26.
    Fenòmens sociolingüístics relacionats ambla llengua: - variació lingüística:les llengües evolucionen amb el temps. - Variació geogràfica: una mateixa llengua no es parla la mateixa forma en tot el seu àmbit lingüístic sinó que canvia d’un poble a altre - Variació social: El fet que diferencia els models de llengua es la procedència o estatus social dels parlants. - Variació Funcional: Un parlant d’una llengua pot canviar el model que usa per a ajustar-se a la situació en que es troba. Contacte entre llengües: -Bilingüisme: Fenomen que es dona quan les dues llengües estan al mateix nivel. -Individual: Quan els parlants se expressen indistintament en dues llengües. -Col·lectiu: Utilització en una mateixa societat de dues llengües diferents en i igualtat de condicions -Disglòssia: Quan la llengua de prestigi s’utilitza en àmbits d’us formal i l’altra en c on contextos informals. -conflicte lingüístic: Es dona quan la llengua de prestigi tendeix a imposar-se en lt l’altra.
  • 27.
    ·AUTOBIOGRAFIA O NARRACIÓAUTOBIOGRAFICA: Son textos de l’ambit de la vida d’ús de la vida privada que tenen voluntat artística. ·PACTE AUTOBIOGRAFIC: Es un pacte entre l’autor ,el lector en el que el lector pren com a veritat o com a cosa ocorreguda en la vida real tot allò que l’autor contad u de la seua vida. ESCRIPTORS DEL SEGLE XIX -Sthendal -Benjamin Constant ESCRIPTOR DEL SEGLE XX -André Gide GÈNERE AUTOBIOGRÀFIC Diari, memòries Confessions, cartes Narració autobiogràfica
  • 28.
    JOSEP PLA:• AUTORMOLT PROLIFIC • OBRES: • Des de paisatges (Aigua de mar) • A personatges (Homenots) • Gastronomia (El que hem menjat) • Vida quotidiana i els costums(El pagès i El seu món ) • ESCRITA EN PRIMERA PERSONA • QUADERN GRIS: Es tracta Del diari de La seua època com a estudiant a Barcelona Ferran Torrent: La vida en l’abisme Enric Sòria : Mentre parlem Josep Piera : El cingle verd Pere Gimferrer : Dietari Josep Pla: El quadern gris AUTOBIOGRA-FIA EN LA NOSTRA LITERATURA
  • 29.
    Els textos periodísticsinformatius Premsa escrita: Mitjà de comunicación que forma part de les nostres vides. Els gèneres objectius La noticia: text, d’extensió variable, que relata oralment o per escrit una sèrie de fetsde l’actualitat. Llenguatge clar, atractiu i concís Capçalera: presenta una síntesi de tota la información Titular: explica l’essència de la noticia Entrada: explica el nucli de la noticia. Respón a sis preguntes bàsiques Cos: Expliquen de manera ordenada el que s’ah dit en el titular i entrada Elements gràfics: fotos, dibuixos, gràfics.. Reportatge: de carácter més expositiu que amplia la informació de la noticia. Entrevista: Es presenta en forma de diàleg i recull opinions, testimonis… Ç
  • 30.
    Tenis : Tenis Voleibol: Voleybol Bàsquet : Baloncesto Sambori : Rayuela Boletes : Canicas Hòckei : Hockey Trompa : Peonza Xiulet : Silbato Milotxa : Cometa Birles : Bolos Daus : Dados Motxilla : Mochila Dames : Damas Oca : Oca Cartes : Cartas Alfil : Alfil Dòmino : Dominó Gobelet : Cubilete Estic : Estick Peó : Peón Taula : Tablero Pales : Palas Pilota : Pelota Fletxas : Flechas Arc : Arco Diana : Diana Escac i mat : Jaque y mate Passar : Pasar Robar : Robar Enrocar : Cambiar la torre por el castillo Fer un pont : Hacer un puente Envidar : Envidar Menjar-se un fitxa : Comerse una ficha Tancar : Cerrar
  • 31.
    ORTOGRAFIA T.4 LA dIèResI Funcionsde la Dièresi -Indica que la u dels grups gue, que, gui i qui es pronuncia. -Indica que les vocals i u s’han de pronunciar de forma separada de la vocal anterior; per tanto no hi ha diftong. -Indica que la i entre vocals es pronuncia amb vocal sil·làbica, és a dir, no forma diftong ni amb la vocal anterior (Diftong Creixent) ni funciona amb semiconsonant amb la vocal posterior (feia). Estalvi de la dièresi -Quan i, u ja porten Accent gràfic segons les normes de accentuaciò. -En les formes d’infinitiu, gerundi, futur i condicional dels verbs que acaben en vocal + ir -En les paraules comportes formades amb els prefixos anti, auto, contra, neo, re, pre, semi, -En els sufixos isme, ista, i les terminacions us, um. • Complement del verb Sintagmes que completen el significat del verb
  • 32.
    • Atribut Verbs(ser,estar, semblar , pareixer ) • Complement directeSintagma nominal que designen l´objecte i la persona sobre el que recau l´acció ( lo , las los , las ) • Complement indirecte  sintagma nominal que indica al destinatari de la acció expressada per el verb i per el complement directe ( le , les ACTIVITATS DE REPÀS DE LA GRAMÀTICA: 1.- Subratlla els verbs i indica quines oracions tenen atribut i quines complement circumstancial: a) Pasqual és el vicedirector. b) El meu amic està avorrit. c) Els albercocs són per a confitura. d) Ma mare és a Brussel·les. e) La festa serà dissabte. f) Els Beatles eren anglesos. 2.- Substitueix el complement directe destacat pel pronom feble adient: - El carter reparteix les cartes i deposita les cartes en les bústies. - No trobe l’anell, crec que he perdut l’anell. - Repartirem tot el que hem arreplegat entre els immigrants que necessiten tot el que hem arreplegat. - Sergi té més de cent cintes de vídeo. - Els vidres estan molt bruts, neteja els vidres, per favor. 3.- Substitueix el complement indirecte destacat pel pronom feble adient: - Han concedit un premi de poesia a Josep. - Han assignat un servei d’atenció especial a les dones maltractades. - Canvia l’aigua a les tortugues tots els dies. - Oferirem més oportunitats als minusvàlids. - Deixa a Fèlix el compàs, perquè fa falta a Fèlix. 4.- Canvia els CC destacats pels pronoms febles adients: - Veniu del gimnàs? - Els joves ixen de la discoteca molt tard.
  • 33.
    - Samuel posael peix a la nevera. - Els músics isqueren per la porta de darrere. - El concert finalitzà apoteòsicament. Lèxic Vulgarismes: són paraules o expressions incorrectes que no pertanyen a estàndard sinó que són pròpies del llenguatge col·loquial Colador i no colaor
  • 34.
    Nosaltres i nomosatros Llengua i societat. La llengua a través del temps.
  • 35.
    El valencià provédel llatí vulgar. El segle XII: El naixement Forum iudicum i homilies d’Organyà Els segles XII i XIV: Expansió La corona d’Aragó s’espandeix (quatre grans cròniques) - Cancelleria reial (institució encarregada de redactar els textos legals) Ramon Llull- Creador de la nostra literatura. Segle XV: Segle d’or Màxima esplendor de la llengua: Ausiàs Marc, Jaume Roig, Joanot Martorell, Rois de Corella, Isabel de Villena. Segles XVI, XVII, XVIII. Decadència Castellanització (clases altes castellanoparlants) Dialectització Guerra de la Succesió – Decret de Nova planta (abolició de les lleis i prohibició de l’ús del valencià) 1707 Segle XIX: Renaixença Objectiu d’este moviment cultural –normalització de la llengua Segle XX i actualitat: normalitzacions i repressions Pompeu Fabra- Tasca normativitzadora Normes de Castelló - 1932 Guerra Civil (1039-1075) davallada nombre parlants En els 70 s’inicia recuperació. Literatura: El teatre. Que es el teatre? El teatre es tan el gènere literari dramàtic com l’espai on es representa les creacions dels dramaturgs.
  • 36.
    El teatre coma text: -Els diàlegs: textos que indiquen les intervencions dels personatges. -Acotacions: Textos explicatius on l’autor fa indicacions sobre qualsevol cosa que puja afectar la representació. Tragèdia. Caracteritzen la tragèdia com a gènere teatral. L’heroi es veu cara a cara amb la mort. Acció greu Personatges nobles Lluita fatal de l’heroi contra el destí Drama. Personatges menys grandiosos que els herois tràgics i mes acostats a la humanitat. Acció propera a la realitat Els personatges poden millorar de situació Comèdia Provoquen riure dels espectadors Personatges quotidians Final feliç Tema 5
  • 37.
    ELS TEXTOS PERIODíSTICS D’OPINIÓ Elsgèneres subjuctius: 1) L’article d’opinió: es un tipus de text argumentatiu on es reflecteixen les anàlisis i les opinions d’algun col·laborador dedl diari sobre un tema. Aquests text abans de contar una noticia argumenta les seues idees.
  • 38.
    2) La columna:es un tipus d’article d’opinió elaborado per un col·laborador del diari. S’escriu un dia de la setmana i triem per a escribirlo a columnistes escriptors de prestigi. Es presenta en disposició vertical. 3) L’editorial: es un text periodístic sense signatura. Elaborat per pel director o pel Condell de redacción. Tracta sobre els temes d’actualitat 4) La crítica: es un tipus de article dópinió que pren com a objecte un disc, un llibre,…en aquest text el autor inclou la seua opinió 5) Les cartes al director: són textes argumentarius elaborats per un lector de el diari que defensen una tesi amb uns arguments. ELS TEXTOS PERIODICTISCS D’OPINIÓ -1.La premsa com a creadora d’opinió: Hem vist que la premsa és un mitjà amb molt de poder i que té un paper social molt important. Mitjançant la premsa ,els diversos governs,es comuniquen amb el ciutadans.
  • 39.
    Cada mitjà téuna ideoligia pròpia ,pretén transmetre gèneres de carácter subjectiu,entre els quals destaquen :l’article d’opinió,la columna,l’editorial,la crítica i les cartes al director. -2.Elsgèneres subjectius : 2.1:L’article d’opinió: L’article d’opinió és un text argumentatiu on es reflecteixen les análisis i esl comentaris i opinions d’algun col·laborador del diari sobre un tema concret . Normalment ,els aricles d’opinió combien el text expositiuam l’argumentatiu ,ja que,a més d’esposar el contingut d’una notícia ,l’autor defensa la seua opiniió mitjançant arguments i contraarguments. 2·2:La columna: La columna com un tipues d’article d’opinió,elaborat per un col·laborador habitual del diari,a qui solen reservar un espai ,un dia de la setmana. El columnista ,a diferència de l’articulista,té més llibertat perr un compondre el text ,i la seua imaginació i talent literari sol fer que les columnas puguen ser de vegades relats breus o anècdotes que transformen les informacions del dia en literatura. 2·2:L’editorial És un test perodístic sense signatura,elaborat pel director o pel consell de redacción del diari. Temes d’actualitat : primera persona del plural o de forma impersonal. 2·4:La crítica: Pren com a objecte n disc,un llibre,una pel·lícula … D’oferir dades generals i objectives sobre l’obra hi inclo la seua valoraciò personal. 2·5:Les cartes al director: Queixa una crítica o un agraïment ,l’autor és un lector del diari. COMUNICACIÓ ORAL CAMERINOCAMERINO ESCENÒGRAFESCENOGRAFO FIGURANTFIGURANTE APUNTADORAPUNTADOR TRAMOISTATRAMOYISTA GUARDA-ROBAGUARDA ROPA PROSCENIPROSCENIO ACOMODADOR ACOMODADOR MÚSICMUSICO
  • 40.
    COVEROLCOVEROL FOSSA DE L’ORQUESTRAFOSADE LA ORQUESTA VESTÍBULVESTIBULO PLATEAGRADAS LLOTJALONJA AMFITEATREANFITEATRO -la essa sorda i la essa sonora: La essa sorda + Escriurem s A principi i a final de mot: sac, sol, som, sis, gos, tres Entre consonant i vocal o entre vocal i consonant: pansa, pensar, dansa, escola, esperar… Després de prefixos com a-, anti-, auto-, bi-, pre-, semi-, entre altres: asimétric,
  • 41.
    antisismic,… Escriurem ss Entre vocals:cassola, Benissa… En les terminacions –gressió, -gressor, -missió, -pressió, -pressor i en el morfema de génere femení –essa : transgressió, emissió, metgessa… Escriurem c Davant de les vocals e, i : cigonya, cel, bicicleta, cent … Escriurem ç Davant de les vocals a,o u : abraçar, peça, açó, torçut, cançó… Al final de mot: març, reforç, lluç… En els sufixos –ança i ença : aparença, confianza … La essa sorda Escriurem z a principi de mot i entre consonant i vocal zodíac,zona, zebra, alzina, colze, pinzell… Escriurem s Entre vocals i en els derivats de fons , dins i trans-:cosa, casa, revisar, visió, enfonsar, endisar, trasantlántic GRAMÀTICA GRAMÀTICA : ELS COMPLEMENTE DEL VERB (II). 1.COMPLEMENT DE RÈGIM VERBAL. Qualsevol preposiciò + hi preposiciò de + en. Exemple: Marc s´ha acostumat a la vida al camp. SPrep CRV Marc s´hi ha acostumat.
  • 42.
    PREPOSICIONS · Els complementsde regime verbal es poden substituir pel pronom feble hi, però quan van introduïts per la preposición de, el pronom feble és en. Exemple: Nosaltres ens van donar de l´error CRV Nosaltres ens en van donar. · Les preposicions en i amb canvien a a /de devant d´infinitiu, i cauen devant de la conjunció que;això vol dir que pots trobar algun CRV sense preposició. 1.2. COMPLEMENT PREDICATIU. Un adjetiu o participi que acompanya un verb predicatiu i expressa una qualitat o un estat d´un nomb amb el qual concorda en gènere i nombre. No comfondre el complement predicatiu amb l´atribut acompanya els verbs atributs o copulatius,mentre que el predicatiu va amb els verbs predicatius. 1.3. COMPLEMENTS CIRCUSTANCIALS. EN Insistir en Confiar en Entossudir-se en Col·laborar en Fixar-se en Pensar en
  • 43.
    Tipus de complementsno obligatoris que aporten una informació addicional sobre circumstàncies de lloc, temps manera etc , refernts a allò que expressa el predicat , adverbials, preposicionals o nominals. COMPLEMENT CIRCUMSTANCIAL DE LLOC. COMPLEMENT CIRCUMSTANCIAL DE TEMPS. COMPLEMENT CIRCUMSTANCIAL DE MANERA. COMPLEMENT CIRCUMSTANCIAL DE QUANTITAT. COMPLEMENT CIRCUMSTANCIAL D´INSTRUMENT. COMPLEMENT CIRCUMSTANCIAL DE COMPANYIA. Dialectalismes: cada una de les expressions o paraules pròpies d´una àrea geogràfica determinada
  • 44.
    DIALECTISMES Definició: Cada unade les expressions o paraules pròpies d’una àrea geogràfica determinada s’anomena dialectisme. ALGUNS DIALECTISMES: *BES-PETÓ, AGRANAR- ESCOMBRAR, MELÓ D’ALGER-SÍNDRIA, MILOTXA- ESTEL, XIQUET-NEN, VESPRADA-TARDA, MELIC- LLOMBRÍGOL, ESPILL- MIRALL, DACSA-BLAT DE MORO, CORDER-XAI. CARASSA-GANYOTA, ROÍ- DOLENT. CONCLUSIÓ: *CAL TINDRE EN COMPTE, PERÒ, QUE TOT I LES DIFERÈNCIES QUE HI HA ENTRE LA MANERA DE PARLAR UNA MATEIXA LLENGUA, ÉS POSSIBLE LA COMUNICACIÓ ENTRE ELS PARLANTS. ELS DIALECTISMES
  • 45.
    Llengua i societat:varietats geogràfiques
  • 46.
    BLOCS DIALECTALS DE LA NOSTRA LLENGUA OCCIDENTAL (distingueixcinc vocals en posición àtona) ORIENTAL (distingueix tres vocals en posición àtona) -Nord-occidental -Valencià -Rossellonés -Central -Balear -Alguerés
  • 47.
    DIFERÈNCIES FONÈTIQUES OCCIDENTAL ORIENTAL Distingeixcinc vocals (a, e, i, o, u) Distigeix tres vocals (ә, i, u) DIFERÈNCIES LÈXIQUES OCCIDENTAL ORIENTAL Dialectalismes DIFERÈNCIES GRAMATICALS Varietat occidental Varietat oriental 1. La primera persona del present d’indicatiu acaba en –e o en –o: parle (parlo), menge (menjo). 1. La primera persona del present d’indicatiu acaba en –o, o no presenta cap desinència en el cas del balear: palo (parl), menjo (menj).
  • 48.
    2. Els verbsincoatius de la tercera conjugación fan l’increment –isc, -ix: patisc, patixes, patix. 2. Els verbs incoatius de la tercera conjugació fan l’increment –eix: pateixo, pateixes, pateix. 3. Formes del present de subjuntiu en –e (1ª conjugació) i en –a (2ª i 3ª conjugació): cante, perda, senta. 3. Formes del present del sunbjuntiu de totes les conjugacions en –i: canti, perdi, senti. 4. Formes de l’imperfet de subjuntiu en -ara, -era, -ira o en –és, -ís: cantara (cantés), temera (temés), partira (partís). 4. Formes de l’imperfet de sunjuntiu en –és o –ís: cantés, temés, partís. BLOCS DIALECTALS DE LA NOSTRA LLENGUA
  • 49.
    El teatre: Lacomèdia i el teatre popular. Teatre popular: autor desconegut i més llibertat formal -Sainets- comèdies satíriques. Comèdia que satiritza o ridiculitza les classes socials burgueses valencianes. -Miracles de Sant Vicent: Representacions de miracles atribuïts als sants. Segle XIV. -Misteri d’Elx –Drama musical religiós. Obra cantada. Segle XV. -Betlen de Tirisiti- titelles. Mitjan segle XIX. OCCIDENTAL VALENCIÀ NORD-OCCIDENTAL ORIENTAL ROSSELLONÉS CENTRAL BALEAR ALGUERÉS
  • 50.
    Tipologia textual Els textospublicitaris formen part dels retòrics. Impliquen una manipulació del llenguatge. La finalitat és convéncer. Els anuncis fan servir recursos gràfics -logotip -eslògan -text explicatiu Publicitat: finalitat comercial Propaganda: Intent d’informar o convémcer d’ideologia… Recursos publicitaris: Antítesi: contrast entre dues idees Personificació: Atribuir caraterístiques humanes a un objecte Paradoxa: Informació que no pareix real Anáfora o repetició: Metàfora: és com una comparació sense gastar el com Comparació: Hipèrbole: exageració Creció de Neologismes: noves paraules
  • 51.
    COMUNICACIÓ ORAL VALENCIÀ CASTELLÀ Quadrede comandaments Cuadro de mandos Pedal d’embragatge Pedal del embrague Tub d’escapament Tubo de escape Palanca del canvi de marxes Palanca del cambio de marcha Retrovisor Retrovisor Seient Asiento
  • 52.
    Volant Volante Guantera Guantera IntermitentIntermitente Parabrisa Parabrisas Far Faro Capot Capote Coixí de seguretat Airbag Reposacaps Cabecero Cinturó de seguretat Cinturón de seguridad Sedan Sedan Tot terreny Todo terreno Esportiu Deportivo Utilitari Utilitario Monovolum Monovolumen Alçavidres elèctric Elevalunas elèctric Tancament centralitzat Cierre centralizado Pintura metal·litzada Pintura metalizada Aire condicionat Aire acondicionado Direcció assistida Dirección asistida Reproductor de CD Reproductor de CD Llandes d’acer Llandas de acero Vidres tintats Vidrios tintados Climatitzador Climatizador Abonyegar Abollar Esquerdar Resquebrajar Esgarrar Rasgar Rebentar Reventar Doblegar Doblar
  • 53.
    Oracions Predicatives Oracions AtributivesOracions impersonals: Son les oracions formades Les oracions atributives tenen un Són oracions construides amb per un verb predicatiu. Predicat nominal que es el mateix verbs en tercera persona que no admiten Que un predicat format per un verb subjecte explícit ni el. líptic Atributiu seguit de un atribut. Pot tindre complements Circunstancials. Tipus de oracions Predicatives :
  • 54.
    Oracions transitives :Oracions intransitives : Oracions Reflexives : Oracions recíproques : Són les que contenen Aquelles que es Són aquelles què Són aquelles en el Un complement construeixen un verb el subjecte fa i rep subjecte està compost Directe. Que no necessita alhora l´acció verbal. per més de uma persona Complement directe. que executen i reben mútuament l´acció expresada pel verb. Tema 6 Les consonants palatals
  • 55.
    So sonor J Davant dea; o ,u: jove, ajuntar Davant de e en els casos següents: ·Mots com Jehovà, jerarquia, jeroglífic, Jeroni, jersei i tots els que se’n deriven ·En l’imperfet d’indicatiu de jaure i ajaure: jeia, jeies, … ·En els grups –jecc- i –ject-: injecció, subjecte, … G Davant de e, i: gener i giral, … Tj En posició intervocàlica , davant de a, o , u: platja, lletjos, … Tg En posició intervocàlica, davant de e, i: desitge, jutgí, rellotges, … En les paraules acabades en –atce i –etge: avantatge, formatge, metge,fetge, … So sord X A començament de mort:xiquet, xocar,xec,… Darrere de consonant: anxova, carxofa, perxa, … A començament de mot, en paraules d´origen estranger: Txad, Txèquia, …
  • 56.
    Tx Entre vocals: cotxe,pitxer, petxina… Al final de mot, quan els derivats s´escriuen amb tx: cartutx cartutxera Ig Al final de mot, quan els derivats s´escriuen amb j, g, tg o tj: desig desitjar X A principi de paraula i especialmente en noms de lloc o persona: xarop, xiper, Xàtiva, ….. D´arrere de u: rauxa, disbuixa, … Ix Etre vocals :maduixa, caixa,… Al final de paraulas:Peix, calaix,… LÉXIC: EXPRESIONS FIXADES EN LA LLENGUA(I) 1.REFRANYS: Els refranys són expressions fixes i independents, que tenen una estructura formal bastant definida.
  • 57.
    S´utilizen sobretor enla llengua oral, tracten sobre aspectos molt diversos de la vida humana, com ara la salud, el treball, l´alimentació, les relacions personals, la climatologia,etc. Exemples: Cada olleta té la seua tapadoreta. Home refranyer,gos i malfaener. Llengua i Societat Subdialectes Dialectolog,ia: els parlars valencians Generalmente son de parla valenciana les comarques costaneres i centrals. Les seues caracteristiques son: fonética -Set vocals en posició tònica i cinc en posició àtona. -tendencia a pronunciar la a- com una e- inicial de paraules començades per es-,en-,em-. -pronuncicio de la r- y la t- en posició final. -tendéncia a pronunciar la i- del grup ix-. -perdua de la -d- intervocàlica. -Ús dels demostratius no reforçatsi amb tres Graus:este, eixe, aquel;açó, aixó, alló;ací, ahí , allí. -formacio d’alguns plurals en ns-. -verbs incoatius en ix-. -La la persona del present d’indicatiu dels verbs de la conjugacio fa servir la desinència. -també acaba en e o en a en el present de subjuntiu -L’imperfet de subjuntiu fa servir les desinències –ara, -era, -ira: cantara, temera, dormira -Verbs incoatius –ix -Possessius femenins semiconsonàntica.
  • 58.
  • 59.
    EVOLUCIÓ DEL GÈNERETEATRAL 1. EL TEATRE EN LA LITERARTURA UNIVERSAL 1.1 El teatre en l’antiga Grècia El moment d’esplendor del teatre de l’antiga Grècia va ser al segle V aC. Autors de tragèdies: Èsquil, Sòfocles i Eurípides. Autors de comèdies: Aristòfanes. Lèxic: -Arabismes -Arcaismes -Castellanismes
  • 60.
    1.2 El teatreen l’Anglaterra del segle XVI Es produieix un canvi d’ubicació de les representacions, no es fan en espais descoberts. Autors dramaturgs: William Shakespeare i Christopher Marlowe. 1.3 El teatre barroc castella El seu moment de maxima esplendor va ser al segle XVII. Autors: Lope de Vega, Calderón de la Barca. 1.4 Els teatre clàssic francés El teatre francés manté les formes i els temes grecs. Autors de tragèdia: Pierre Corneille, Jean Racine. Autors de comèdia: Molière. 1.5 Alguns autors teatrals universals dels segles XIX i XX ◦H. Ibsen ◦A. Txékhov ◦S. Beckett ◦E. Ionesco
  • 61.
    2. EL TEATREEN LA NOSTRA LITERATURA Les primeres mostres teatrals corresponen a l’edat mitjana. ◦Renaixement: es desenvolupa a un ámbit de la vida cortesana. - J. Ferrandis d’Herèdia, amb La Vesita. ◦Barroc a la Il·lustració: és de tipus popular. Els autors cultes empraven el castellà. - Al final del segle XVIII: Joan Ramis, amb Lucrècia o de Constància. - Amb la Renaixença i el romanticisme es consolida definitivament el teatre en la nostra llengua. - Autors: Àngel Guimerà, amb Terra baixa i Mar i cel. Eduard Escalante, amb Bufar en caldo gelat o Les xiques de l’entresuelo. ◦Època contemporània -Els Joglars: Colombi lapsus o Ubú president -Els Comediants: Plou i fa sol o La Nit -Dagoll-Dagom: Antaviana -La Fura dels Baus Autors actuals Josep Maria Benet i Jornet. Berenàveu a les fosques, Una vella coneguda olor, La nau, cançons perdudes, el manuscript d’Ali bei) Manuel Molins. Dansa al vetlatori, Joan joan, Quatre històries d’amor per a la reina germana
  • 62.
    Rodolf sirera. Ladesviació de la paràbola, el brunzir de les abelles, Còlera dels déus, Capvespre del tròpic.