Embed presentation
Download as PDF, PPTX










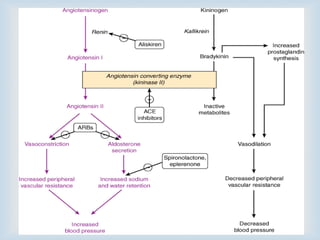
The renin-angiotensin system plays a key role in regulating blood pressure and fluid balance. Renin is synthesized in the kidneys and cleaves angiotensinogen to form angiotensin I, which is then cleaved by ACE to form angiotensin II. Angiotensin II increases blood pressure by constricting blood vessels and stimulating aldosterone release. It also acts in the kidneys, brain, and cells. The renin-angiotensin system is targeted by ACE inhibitors, angiotensin receptor blockers, and renin inhibitors to treat hypertension and related conditions. Substance P is a neurotransmitter involved in various physiological processes throughout the body.








