OUM 49
TOPIK 4 REKA BENTUK VISUAL
TOPIK 4 REKA BENTUK VISUAL
PENGENALAN
Visual ialah alat komunikasi yang dapat menyediakan rujukan konkrit yang lebih baik daripada
pernyataan secara lisan atau bertulis. Ini bermakna fungsi utama visual adalah untuk
meningkatkan komunikasi dalam pengajaran. Justeru, peranan visual dalam pembelajaran
adalah amat penting. Namun, sebahagian besar daripada kejayaan kerana bahan visual,
adalah berdasarkan kualiti yang ada pada visual tersebut. Ini hasil daripada perancangan
yang rapi dan kesesuaian teknik yang digunakan. Dalam topik ini, terdapat perbincangan
tentang objektif penggunaan visual dalam pengajaran, elemen dan prinsip reka bentuk visual.
OBJEKTIF
Di akhir topik ini, anda seharusnya dapat:
1. menghuraikan kepentingan visual dalam pengajaran;
2. membezakan antara prinsip dengan elemen reka bentuk visual;
3. menghuraikan kepentingan setiap elemen dan prinsip reka bentuk visual;
4. menghuraikan komponen dan fungsi warna;
5. menghuraikan keluarga huruf dan faktor pemilihan huruf; dan
6. menghasilkan komposisi visual yang menggabungkan elemen dan prinsip visual
dengan baik.
50 OUM
REKA BENTUK VISUAL TOPIK 4
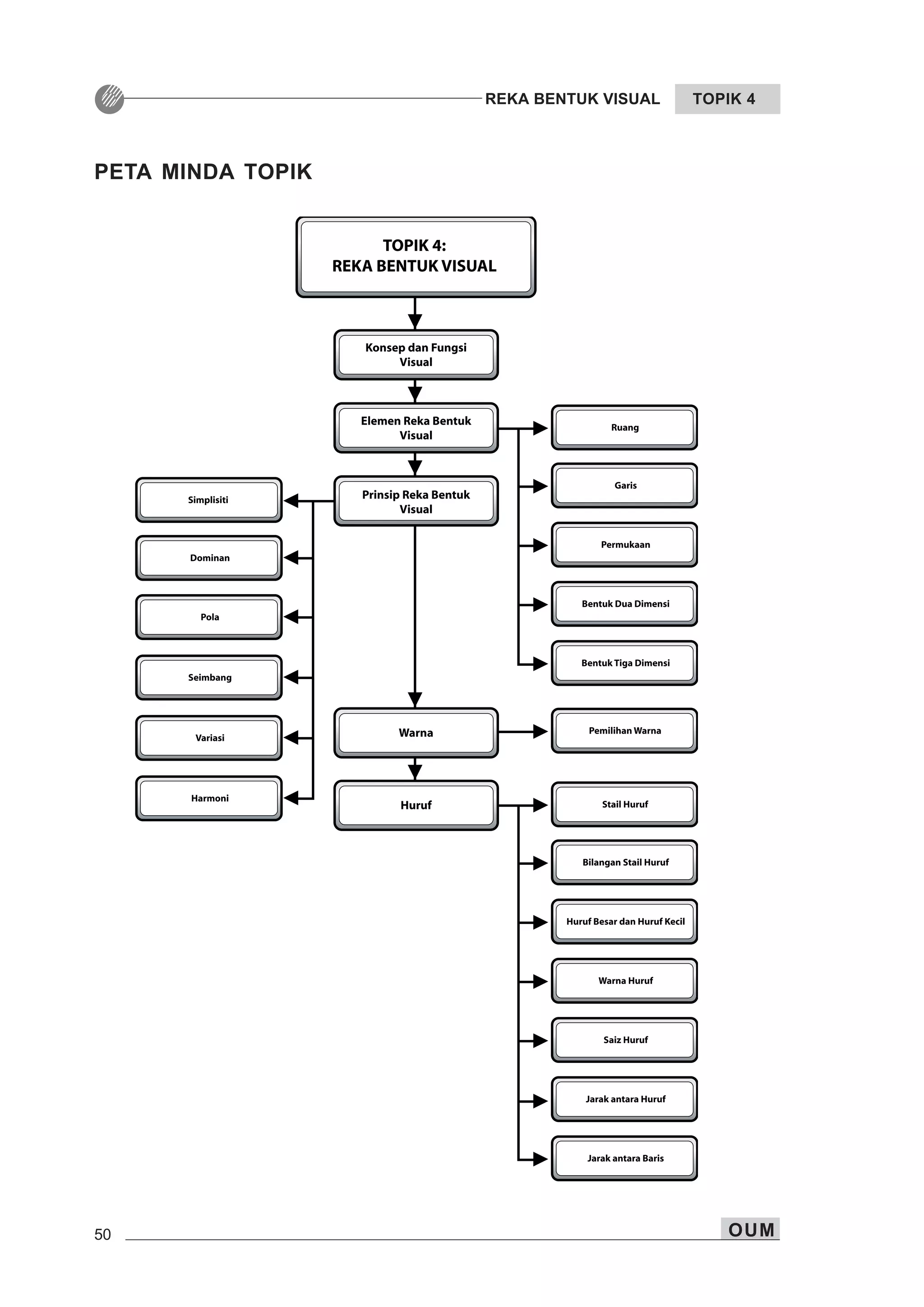
PETA MINDA TOPIK
OUM 51
TOPIK 4 REKA BENTUK VISUAL
4.1 KONSEP DAN FUNGSI VISUAL
Visual boleh didapati dalam tiga bentuk, iaitu fotografik, elektronik dan grafik. Fotografik dan
video (sebagai satu contoh bahan elektronik), menyediakan ilustrasi melalui gambar, sejenis
visual yang mewakili realiti dalam keadaan yang paling realistik, iaitu menyerupai sesuatu
subjek atau situasi yang sebenar.
Bahan grafik pula menyediakan ilustrasi secara artistik atau simbolik dan ia terdiri daripada
dua kategori visual iaitu:
• Visual analogik menerangkan sesuatu konsep dengan menunjukkan sesuatu simbol
yang dianggap dapat mewakili konsep tersebut. Sebagai contoh, sebuah kartun dilukis
bagi mewakili peristiwa sel darah putih menyerang bakteria. Di sini, setiap karektor kartun
dilukis menyamai konsep asal.
• Visual organisasi merangkumi carta aliran graf, peta, carta kategori dan sebagainya.
Ketiga-tiga bentuk visual yang disebutkan boleh berdiri sendirian atau secara kombinasi.
Seperti yang dinyatakan tadi, visual mempunyai fungsi yang amat penting dalam komunikasi.
Namun, fungsi ini hanya berperanan jika visual itu mempunyai ciri-ciri berikut:
• mudah, jelas dibaca dan difahami;
• mesej dapat ditafsir tanpa terlalu bersusah payah. Jika terlalu senang, pelajar mungkin
tidak meneliti visual dengan terperinci. Mereka juga mudah merasa jemu. Jika terlalu
sukar, pelajar akan rasa kecewa dan bosan;
• mendorong interaksi yang aktif antara pelajar, guru dan maksud yang terdapat dalam
visual; dan
• membantu memfokuskan perhatian kepada maksud yang terdapat dalam visual.
Bagaimanakah semua ciri ini dapat dipenuhi? Jawapannya ialah dengan mempelajari reka
bentuk visual.
Reka bentuk visual boleh disamakan dengan alam ini sendiri. Apabila kita mendongak ke
langit, kelihatan awan bergumpal di dada langit dalam pelbagai bentuk dan ini cukup cantik
dan menawan. Kadangkala, dada langit itu dihiasi dengan kapal terbang yang melintasi udara
dan diikuti di belakangnya garis-garis awan putih. Ia kelihatan sebagai satu reka bentuk yang
cukup harmonis. Begitu juga jika kita ke sawah padi atau ke pantai. Semuanya mempunyai
susunan tersendiri yang menjadikan kita mengenalinya sebagai pantai atau sawah padi.
Pendek kata, semuanya memberi makna pada orang yang ingin berfikir. Malah, jika alam ini
diperhatikan, ia menerbitkan apa yang dipanggil visual alam.Andainya visual alam ini dihayati,
tidak sukar untuk kita menghasilkan bahan visual yang berkualiti.
Bolehkah anda berikan contoh-contoh reka bentuk visual semula jadi yang
terdapat di sekeliling anda?
52 OUM
REKA BENTUK VISUAL TOPIK 4
4.2 ELEMEN REKA BENTUK VISUAL
Elemen grafik bermakna bahan-bahan asas yang digunakan untuk membentuk sesuatu
komposisi visual; sama seperti rumah yang dibentuk daripada bahan-bahan asas seperti
kayu, simen, paku dan sebagainya. Rajah 4.1 menunjukkan 5 elemen grafik:
4.2.1 Ruang
Ruang adalah keluasan yang disediakan bagi sesuatu visual, sama ada sebesar kertas A4,
kertas manila mahupun seluas padang bola. Tanpa satu ruang, sesuatu visual tidak boleh
dihasilkan. Ruang perlu digunakan dengan saksama supaya reka bentuk menarik dipandang.
Ruang terbahagi kepada dua jenis:
• Ruang Positif – Ruang yang digunakan.
• Ruang Negatif – Ruang yang kosong.
Rajah 4.1: Elemen-elemen grafik
OUM 53
TOPIK 4 REKA BENTUK VISUAL
Ruang positif boleh dibina dengan menggunakan garis, bentuk, tekstur dan warna. Namun,
jika ruang dipenuhi hanya dengan ruang positif, komposisi visual yang dihasilkan akan kelihatan
semak. Sebaliknya, jika terlalu sedikit digunakan atau terlalu banyak ruang negatif, visual
yang dihasilkan kelihatan kosong dan tidak bermaya. Ini bermakna, ruang perlu digunakan
secara seimbang antara positif dan negatif agar sesuatu komposisi visual kelihatan cantik
dan menarik.
4.2.2 Garisan
Garis adalah satu elemen yang paling ringkas dan amat mustahak. Tanpanya tidak akan
wujud gambaran objek, manusia, suasana dan lain-lain lagi. Ia boleh didapati dalam bentuk
dua dimensi dan tiga dimensi. Garis dua dimensi adalah seperti lakaran pensil, manakala
garis tiga dimensi, adalah seperti tali. Fungsi garis ialah:
(a) Menunjukkan pergerakan dan arah atau aliran, seperti aliran sungai, tiupan angin, arah
larian dan lain-lain.
(b) Menunjukkan suasana aman atau ganas seperti letupan.
(c) Menunjukkan kemegahan dan kekuatan.
54 OUM
REKA BENTUK VISUAL TOPIK 4
(d) Menunjukkan kekusutan.
(e) Melukis objek atau benda.
(f) Menghubungkan antara satu elemen dengan elemen yang lain.
4.2.3 Permukaan
Sesuatu permukaan boleh dirawat dengan memberi warna dan tekstur. Permukaan yang
kasar atau licin akan memberi kesan ke atas rupa garisan yang dibuat di atasnya. Jika anda
membuat garisan di permukaan papan hijau dan di papan putih, perbezaan ini dapat dilihat
dengan jelas. Garis, warna dan tekstur yang berbeza memberi kesan yang tertentu ke atas
permukaan. Kesemuanya perlu disatukan dengan wajar supaya permukaan kelihatan
menarik.
4.2.4 Bentuk Dua Dimensi
Bentuk dua dimensi mempunyai hanya dimensi panjang dan lebar seperti sekeping kertas.
Terdapat tiga jenis bentuk dua dimensi:
OUM 55
TOPIK 4 REKA BENTUK VISUAL
(a) Bentuk geometri.
(c) Bentuk gambaran.
Contohnya, seperti lukisan di bawah ini yang menggunakan bayang untuk menunjukkan dimensi
ketebalan.
(b) Bentuk abstrak.
Bentuk tiga dimensi sebenar adalah bahan sebenar yang mempunyai dimensi
panjang, lebar dan tinggi seperti kerusi, meja dan sebagainya.
Bentuk tiga dimensi tiruan pula adalah bentuk dua dimensi yang kelihatan seolah-
olah mempunyai dimensi panjang, lebar dan tinggi atau tebal seperti gambar foto
dan lukisan yang diberi bayang (shade).
4.2.5 Bentuk Tiga Dimensi
Bentuk tiga dimensi mempunyai dimensi panjang, lebar dan tinggi. Bentuk ini boleh didapati
dalam dua kategori, iaitu bentuk tiga dimensi sebenar dan bentuk tiga dimensi tiruan.
56 OUM
REKA BENTUK VISUAL TOPIK 4
4.3 PRINSIP REKA BENTUK VISUAL
Prinsip visual berkaitan dengan kaedah atau cara menggunakan elemen-elemen grafik supaya
visual yang dihasilkan menarik dan berkesan. Prinsip ini tidak harus dilihat sebagai suatu
peraturan yang rigid, namun pengetahuan tentangnya dapat memandu kita dalam
menghasilkan sesuatu rekaan yang baik. Prinsip visual dibincangkan dalam pelbagai cara,
khususnya dari sudut istilah yang digunakan. Namun, intipatinya tidak jauh berbeza.
Bagi modul ini, enam prinsip grafik akan dibincangkan iaitu:
• simplisiti;
• dominan;
• pola;
• seimbang;
• variasi; dan
• harmoni.
4.3.1 Simplisiti
Tulisan yang ditulis seperti ukiran kerawang memang cantik dipandang. Akan tetapi, jika tujuan
ukiran adalah supaya mesej mudah dibaca dan difahami, tulisan ini tidak sesuai digunakan
kerana ia sukar dibaca. Simplisiti bermaksud sesuatu rekaan haruslah memungkinkan
kefahaman yang cepat dan jelas. Cara yang terbaik ialah dengan mempersembahkan satu
perkara pada satu masa. Gambar di bawah menunjukkan konsep ini.
4.3.2 Dominan
Dominan boleh disama ertikan dengan pusat penumpuan atau minat. Dalam sesuatu rekaan
visual, objek atau item utama (key elements) mestilah ditonjolkan agar dapat dilihat dan dibaca
maksudnya oleh penonton/pembaca dengan mudah. Item utama ini mestilah menguasai
item-item lain yang menyokongnya.
Latihan 4.1
Apakah kelebihan bentuk tiga dimensi?
OUM 57
TOPIK 4 REKA BENTUK VISUAL
Terdapat pelbagai cara untuk mencapai dominan. Antaranya ialah:
(a) Menggunakan Peraturan Satu Pertiga (Rule of Third). Peraturan Satu Pertiga
berdasarkan kajian bagaimana manusia menyaring (scan) sesuatu visual. Daripada kajian
itu, didapati perhatian tertumpu lebih di sudut atas kiri daripada tempat-tempat lain. Rajah
4.2 berikut menunjukkan perkara ini.
(b) Warna dan bentuk yang kontras.
(c) Saiz yang lebih besar.
(d) Menggunakan anak panah yang menunjuk ke arah item utama.
(e) Menggunakan garis-garis yang menunjuk ke arah item utama.
(f) Mewujudkan gerakan dalam rekaan visual seperti pergerakan cecair, guli atau kipas.
(g) Menggunakan lampu atau cahaya yang memancar.
Contoh konsep dominan dapat dilihat dalam gambar di bawah ini:
41% 20%
25% 14%
Rajah 4.2: Peraturan satu pertiga (Rule of Third)
4.3.3 Pola
Pola atau corak berkaitan dengan soal susunan item-item dalam sesuatu rekaan visual.Aspek
susunan ini amat dititikberatkan kerana ia dapat:
• menarik penglihatan mata ke arah item yang utama;
• menggerakkan penglihatan mata kepada keseluruhan visual dalam arah yang betul; dan
• mengekalkan penglihatan mata dan seterusnya mengikuti aliran persembahan sehingga
sampai kepada titik akhir.
Latihan 4.2
Berdasarkan gambar yang sama, apakah cara yang digunakan untuk
menonjolkan item utama (dominan)?
58 OUM
REKA BENTUK VISUAL TOPIK 4
Secara ringkas, pola bermakna penyusunan elemen-elemen visual bagi menarik dan
mengekalkan perhatian penonton/pembaca serta memandu penonton/pembaca melihat
maksud yang terkandung dalam visual. Gambar di bawah menggunakan garis-garis bayangan
pokok untuk menarik mata meninjau jauh ke dalam gambar.
Perlu diingatkan bahawa bukan hanya ilustrasi atau gambar rajah yang harus disusun; huruf
dan perkataan juga perlu disusun kerana ia adalah sebahagian daripada pola.
4.3.4 Seimbang
Setiap benda dalam dunia ini perlu seimbang. Sesuatu yang tidak seimbang akan tumbang.
Begitu juga dalam rekaan sesuatu visual; ia juga perlu seimbang, jika tidak ia juga akan turut
tumbang, iaitu rekaannya nampak janggal dan tidak menarik. Justeru, elemen grafik disusun
supaya beratnya seimbang dalam setiap bahagian reka bentuk, tidak kira sama ada antara
bahagian kiri dengan kanan ataupun atas dengan bawah. Dengan cara ini, mata rasa selesa
memandang. Terdapat dua jenis seimbang:
• Seimbang formal.
• Seimbang tidak formal.
(a) Seimbang formal bermakna pembahagian yang sama bahagi (bisymmetrical) antara
dua bahagian visual; sama ada bahagian kiri dengan kanan atau bahagian atas dengan
bawah. Jika digambarkan, ia bagaikan satu jongkang-jongkit yang mempunyai bebanan
yang sama jenis dan beratnya di kedua-dua belah papan jongkang-jongkit ini. Satu contoh
seimbang formal adalah seperti berikut:
Terdapat beberapa jenis pola yang boleh digunakan dalam rekaan visual, iaitu:
(a) Pola mengikut bentuk geometri, seperti bulat, tiga segi dll.
(b) Pola mengikut huruf, seperti C, T, Z dll.
OUM 59
TOPIK 4 REKA BENTUK VISUAL
Seimbang formal mudah dicapai, kesannya masih menarik walaupun agak kurang
dinamik jika dibandingkan dengan seimbang tidak formal.
(b) Seimbang tidak formal bermakna pembahagian yang tidak sama rata (asymmetrical)
antara item kiri dengan kanan atau atas dengan bawah sesuatu rekaan visual. Jika
digambarkan, ia bagaikan satu jongkang-jongkit yang masih seimbang tetapi bebanan
yang ada di kiri kanan papan jongkang-jongkit, bukan daripada jenis atau bahan yang
sama, cuma beratnya sahaja. Contohnya seimbang tidak formal adalah seperti berikut:
Dalam rekaan visual, kita tidak boleh menyukat berat menggunakan timbangan. Dalam
hal ini, penggunaan penglihatan mata adalah cara untuk menentukan keseimbangan.
Sebagai panduan, elak meletakkan objek yang gelap di atas objek yang cerah atau objek
yang besar di atas objek yang kecil. Objek yang gelap lebih berat daripada objek yang
cerah. Begitu juga objek yang lebih besar lebih berat daripada objek yang kecil.
Ringkasnya, hukum graviti perlu diaplikasikan di sini.
4.3.5 Variasi
Elemen-elemen yang digunakan dalam sesuatu komposisi seharusnya menimbulkan perasaan
seolah-olah visual itu hidup dan bergerak. Tentulah membosankan kalau sesuatu elemen itu
digunakan berulang kali. Kita perlu pelbagaikan elemen-elemen yang digunakan supaya ia
dapat memberi kesegaran dan menimbulkan minat. Tegasnya, variasi menyokong pola untuk
meningkatkan tarikan terhadap visual, seperti dalam Rajah 4.3 berikut.
60 OUM
REKA BENTUK VISUAL TOPIK 4
Konsep variasi boleh dilihat dalam gambar-gambar berikut:
4.3.6 Harmoni
Suasana harmoni memang mententeramkan hati dan perasaan. Bayangkan ketika berada di
pantai pada waktu senja. Warna langit yang jingga begitu harmonis dengan deruan ombak
dan lambaian lembut daun kelapa. Kesemuanya bagaikan bersatu menyambut senja yang
datang.
Begitulah halnya dengan rekaan grafik. Kesemua elemen perlu menunjukkan kesinambungan
idea atau buah fikiran. Ini membolehkan mata dan fikiran penonton/pembaca mengikuti
perkembangan keseluruhan visual.
Rajah 4.3: Contoh variasi
OUM 61
TOPIK 4 REKA BENTUK VISUAL
Untuk memahami seluruh prinsip ini, anda perlu membiasakan penglihatan dengan rekaan yang
ada di sekitar anda. Aktiviti ini adalah latihan yang asas ke arah pembinaan visual yang baik.
Pilih beberapa keping gambar atau rekaan visual kesukaan anda. Kaji prinsip
grafik yang digunakan dan mengapa ia digunakan.
Latihan 4.3
Pilih daripada senarai berikut, jelaskan yang manakah elemen dan
prinsip grafik.
(a) Bentuk abstrak:
(b) Keseimbangan:
(c) Harmoni:
(d) Garis:
(e) Pola:
Justeru harmoni memberikan rasa yakin dan pasti kepada penonton/pembaca kerana mereka
dapat melihat hubungan antara elemen-elemen, arah aliran persembahan, perspektif dan
kesatuan mesej. Contoh berikut menunjukkan konsep harmoni bagi komputer yang sakit
berbanding yang sihat.
4.4 WARNA
Warna adalah salah satu elemen visual. Bagaimanapun, warna biasanya dibincangkan secara
berasingan kerana tajuk ini mempunyai skop yang luas. Warna akan mencorakkan paras
rupa sesuatu permukaan yang digunakan. Andainya warna yang digunakan sesuai, ia dapat
menonjolkan mesej yang hendak disampaikan. Sebaliknya, jika warna digunakan secara
sebarangan, ia hanya membawa kepada kekeliruan. Berdasarkan pemerhatian rawak,
kebanyakan guru masih lemah dalam pemilihan warna dan ini menyebabkan visual yang
dihasilkan tidak cukup berkesan untuk menyampaikan mesej dan menarik perhatian pelajar.
Warna terbahagi kepada dua kumpulan yang besar iaitu kromatik dan akromatik. Warna
kromatik mengandungi tiga sifat iaitu hiu, valiu dan kroma dan ia kadang kala digelar warna
natural, seperti kelabu, hitam dan putih. Rajah 4.4 menunjukkan 2 bahagian warna dan sifat-
sifatnya.
62 OUM
REKA BENTUK VISUAL TOPIK 4
Biru + Kuning = Hijau
Merah + Biru = Ungu
Kuning + Merah = Jingga
(iii) Warna Pertengahan
Warna pertengahan ialah campuran warna sekunder dengan warna utama yang
terletak bersebelahannya. Warna ini dinamakan menurut warna ibu bapanya seperti
biru ungu, kuning hijau dan lain-lain.
(iv) Warna Tertiar
Warna ini dihasilkan dengan mencampurkan dua warna sekunder. Contohnya,
campuran warna oren dan ungu menghasilkan warna merah kecoklatan yang digelar
oleh sebahagian pereka sebagai russet. Warna ini lebih lembut dan cantik.
Kelainannya dapat menghilangkan kebosanan, terutamanya apabila warna utama
dan sekunder yang tepu digunakan secara berterusan.
Rajah 4.4: Bahagian warna dan sifat-sifatnya
(a) Hiu (hue) digunakan untuk menjelaskan warna yang khusus seperti merah, biru dan
sebagainya.
(b) Valiu pula menjelaskan sejauh mana gelap atau cerahnya sesuatu warna itu kelihatan.
Warna putih adalah warna yang paling cerah. Ini bermakna, warna putih mempunyai
sifat valiu yang tertinggi dalam semua warna. Warna kuning pula adalah warna yang
paling cerah dalam kumpulan warna kromatik.
(c) Kroma (chroma atau intensity) digunakan untuk menjelaskan intensiti atau kekuatan
sesuatu warna. Misalnya, warna merah cerah adalah lebih kuat merahnya daripada merah
pucat. Semakin banyak bahan asing dicampurkan dalam sesuatu pigmen warna, semakin
berkurangan intensiti warna tersebut.
(d) Pigmen adalah bahan yang memberi warna kepada sesuatu objek. Pigmen warna terdiri
daripada empat jenis, iaitu:
(i) Warna Utama
Warna utama ialah warna asas. Ia tidak boleh dihasilkan dengan campuran warna-
warna lain. Warna tersebut ialah biru, kuning dan merah.
(ii) Warna Sekunder
Warna sekunder diperolehi daripada campuran dua warna utama iaitu:
OUM 63
TOPIK 4 REKA BENTUK VISUAL
4.4.1 Pemilihan Warna
Warna dipilih berdasarkan fungsinya. Terdapat empat fungsi warna, iaitu untuk:
(a) Membuat Penegasan dan Mewujudkan Tumpuan
Bagi menjayakan fungsi ini, warna-warna yang digunakan haruslah dapat menegaskan
sesuatu elemen supaya perhatian penonton dapat ditumpukan ke arahnya. Penegasan
dapat dicapai dengan menggunakan warna yang berbeza. Misalnya, jika sesuatu elemen
yang berwarna terang hendak ditonjolkan, maka warna latar belakangnya mestilah pudar
atau malap. Selalunya, warna utama digunakan dalam membuat penegasan.
Bagaimanapun, warna sekunder seperti hijau dan jingga juga boleh digunakan.
Penggunaan warna yang kontras antara latar belakang dengan subjek juga dapat
menimbulkan kesan penegasan. Warna kontras juga dikenali sebagai warna penggenap.
Warna-warna tersebut terletak bertentangan di atas roda warna seperti warna merah
dan hijau atau warna biru dan kuning.
Sila lihat Jadual 4.1 yang menunjukkan pemilihan warna bagi latar belakang dan latar depan.
Jadual 4.1: Kombinasi Warna yang Berkesan
Latar Belakang Latar Depan, Imej dan Teks Highlights
Putih Biru gelap Merah, oren
Kelabu cerah Biru, hijau, hitam Merah
Biru muda Biru gelap, hijau gelap Merah, oren
Kuning muda Ungu, coklat Merah
(b) Memudahkan Sesuatu Item Dilihat
Warna ungu adalah warna yang paling kurang jelas dilihat daripada warna-warna lain
atau warna yang paling rendah nilainya. Warna kuning pula adalah paling terang dan
jelas kelihatan. Perbandingan warna-warna lain dengan warna ungu adalah seperti dalam
jadual berikut:
Kuning 12 kali lebih jelas daripada ungu
Oren 9 kali lebih jelas daripada ungu
Hijau 7 kali lebih jelas daripada ungu
Merah 5 kali lebih jelas daripada ungu
Biru 3 kali lebih jelas daripada ungu
Tindihan warna juga turut dapat menjelaskan sesuatu item. Tindihan warna terbahagi
dua iaitu:
Tindihan positif – dihasilkan apabila warna subjek yang terang diletakkan di atas latar
yang berwarna kontras dengannya seperti, putih di atas hitam, kuning di atas ungu dan
merah di atas hijau. Tindihan positif biasanya lebih banyak digunakan dan ia kelihatan
lebih jelas.
Tindihan negatif – menggunakan warna kontras yang lemah dan menghasilkan
gabungan warna yang kelihatan sama. Ini disebabkan tidak banyak perbezaan di antara
warna. Contohnya warna putih di atas kuning, warna coklat di atas merah.
64 OUM
REKA BENTUK VISUAL TOPIK 4
(d) Melahirkan Kesan Tertentu
Selain daripada pembahagian warna yang telah diterangkan tadi, warna juga dibahagikan
berdasarkan kesannya. Terdapat tiga kategori warna dalam bahagian ini seperti yang
ditunjukkan dalam Rajah 4.5.
(i) Warna Panas
Warna panas terdiri daripada warna merah, jingga dan kuning. Warna-warna ini
digolongkan sebagai warna panas kerana ia dikaitkan dengan matahari dan api.
Warna-warna panas ini menimbulkan kesan kedekatan, kegarangan dan kekuatan.
Ia seringkali digunakan dalam karya yang bertemakan perayaan atau kemeriahan.
(ii) Warna Sejuk
Warna sejuk terdiri daripada warna-warna biru, ungu dan hijau. Warna-warna ini
dikaitkan dengan warna langit, tumbuhan, laut dan air. Warna sejuk yang dikaitkan
dengan alam mewujudkan suasana kelembutan, kedamaian dan kesayuan.
(iii) Warna Psikologi
Terdapat satu kumpulan warna lagi, iaitu warna psikologi. Warna juga dipengaruhi
oleh budaya masyarakat setempat. Misalnya, Tahun Baru Cina biasanya
digambarkan dalam warna merah. Dalam konteks ini, pereka perlulah sensitif
dengan maksud warna tersebut supaya ciptaannya tidak menimbulkan kegelisahan
dan syak wasangka.
Rajah 4.5: Kategori warna
Cuba gunakan warna-warna analogus untuk membingkaikan sesuatu gambar
dan lihat kesannya.
(c) Mewujudkan Perasaan Harmoni
Ini dapat dilakukan dengan menggunakan warna-warna analogus, iaitu warna-warna
yang terletak berhampiran dalam roda warna seperti warna kuning, kuning hijau, hijau
atau warna merah, merah ungu dan ungu. Penggunaan gabungan warna ini menimbulkan
perasaan selesa dan tenteram.
Bagi menentukan warna latar sesuatu visual, terlebih dahulu tentukan warna yang paling
dominan dalam visual tersebut. Kemudian, pilihlah warna yang terletak bersebelahan
warna tersebut di roda warna bagi dijadikan warna latar.
OUM 65
TOPIK 4 REKA BENTUK VISUAL
Latihan 4.4
Apakah komposisi warna yang menghasilkan warna-warna tersebut?
(a) Warna utama:
(b) Warna sekunder:
(c) Warna pertengahan:
(d) Warna tertiar:
Terdapat juga warna yang maksudnya telah diterima secara umum bagi sesuatu
bidang pengetahuan. Misalnya, dalam bidang sains, warna biru melambangkan
warna darah beroksigen, berbeza dengan bidang geografi, warna biru
melambangkan sungai dan laut.
4.5 HURUF
Setiap visual biasanya tidak hanya dipenuhi dengan gambar dan lukisan. Bagi memantapkan
maksud, elemen verbal seperti perkataan dan ayat disatukan. Pakar dalam bidang ini
berpendapat bahawa penggunaan tajuk, soalan dan lain-lain perkataan akan dapat
meningkatkan keberkesanan sesuatu paparan visual. Selain itu, perkataan juga dapat menarik
perhatian dan mengelakkan sesuatu visual disalahtafsir.
Dalam penggunaan huruf, terdapat tujuh perkara yang perlu diberi pertimbangan, iaitu:
• stail huruf;
• bilangan stail huruf;
• huruf besar dan huruf kecil;
• warna huruf;
• saiz huruf;
• jarak antara huruf; dan
• jarak antara baris.
4.5.1 Stail Huruf
Terdapat beratus-ratus stail huruf (fonts) pada masa ini, namun kesemua stail huruf boleh
dikelaskan kepada lima keluarga iaitu:
(a) Huruf Roman
Huruf roman mempunyai strok yang berselang seli antara strok nipis dan strok tebal. Ia
mempunyai kaki (serif) atau garis kecil melintang di tapak huruf. Kebanyakan buku
menggunakan huruf ini kerana sifatnya yang tebal dan nipis ini memudahkan pembacaan,
walaupun dilihat secara sepintas lalu.
66 OUM
REKA BENTUK VISUAL TOPIK 4
Berdasarkan kefahaman anda, apakah kelebihan dan kelemahan setiap jenis
huruf tersebut?
(b) Huruf Gotik
Huruf gotik mempunyai strok yang sama seluruhnya dan tidak mempunyai serif. Huruf
ini paling banyak digunakan dalam reka bentuk visual kerana sifatnya yang “bold” sesuai
untuk pelbagai bentuk mesej. Ia juga digunakan dalam penerbitan buku.
(c) Huruf Sambung atau Cursive
Huruf ini biasanya dikenali sebagai tulisan tangan kerana setiap hurufnya ditulis
bersambung-sambung. Strok huruf ini pelbagai – nipis, tebal, licin, kasar dan sebagainya.
Oleh kerana huruf ini bersambung-sambung, ia tidak digunakan dengan banyak kerana
ia akan menyukarkan pembacaan. Dengan penggunaan yang terhad, visual yang
dihasilkan akan kelihatan cantik dan berseni lebih-lebih lagi jika ia disatukan dengan
mesej yang berbentuk hiburan, perayaan dan sebagainya.
(d) Huruf Teks
Huruf teks kelihatan antik dan cantik, tetapi ia sukar dibaca. Biasanya ia digunakan pada
visual yang bertemakan cerita lama.
(e) Huruf Novelti
Huruf ini digunakan untuk mendapatkan kesan yang berlainan daripada semua huruf di
atas. Fungsinya yang utama ialah untuk menarik perhatian. Huruf ini digunakan dalam
kadar yang paling sedikit seperti hanya satu atau dua huruf sahaja yang dilukis menyerupai
tumbuhan, haiwan, awan larat dan sebagainya.
Berikut adalah contoh huruf daripada setiap keluarga.
4.5.2 Bilangan Stail Huruf
Bagi memastikan visual yang dihasilkan kelihatan menarik, elak daripada menggunakan terlalu
banyak stail huruf. Jangan melebihi tiga stail. Pastikan juga, stail huruf bersesuaian dengan
mesej.
4.5.3 Huruf Besar dan Huruf Kecil
Pastikan penggunaan huruf besar dan kecil yang wajar dalam reka bentuk anda. Biasanya,
huruf besar digunakan pada tajuk. Sub-tajuk dan caption ditulis dalam huruf kecil.
OUM 67
TOPIK 4 REKA BENTUK VISUAL
4.5.4 Warna Huruf
Warna huruf turut menyumbang kepada mesej yang hendak disampaikan. Justeru, pemilihan
warna huruf perlu diberi perhatian serius. Pernah seorang pelajar menggunakan huruf
berwarna hijau untuk tajuk, “Aku terpenjara”. Warna hijau yang menjadi simbol kesegaran
dan kesuburan tentunya tidak sesuai dengan mood yang sedih dan merana.
4.5.5 Saiz Huruf
Persoalan tentang berapa besar saiz huruf yang hendak digunakan boleh dijawab berdasarkan
satu prinsip yang mudah iaitu, huruf mesti boleh dibaca dalam satu jarak tertentu. Rajah 4.6
menunjukkan hubungan antara jarak dan saiz huruf.
Bagaimanapun, formula ini adalah ukuran yang minimum bagi penglihatan yang normal.
Andainya, kalangan penonton terdiri daripada orang tua dan mereka yang mempunyai masalah
penglihatan, saiz huruf perlu dibesarkan. Perlu juga diingatkan agar tinggi huruf perlu
diseimbangkan dengan ketebalan huruf agar ia kelihatan seimbang dan cantik.
4.5.6 Jarak antara Huruf
Huruf perlu dijarakkan dalam keadaan yang seimbang; tidak terlalu jauh dan tidak terlalu rapat.
Namun, huruf tidak dijarakkan dengan menggunakan ukuran biasa seperti menggunakan unit
inci, tetapi ia bergantung semata-mata kepada ketajaman penglihatan. Ertinya, huruf dijarakkan
menurut keselesaan penglihatan.
Rajah 4.6: Saiz huruf
Sebagai ukuran biasa, bagi penghasilan tranparensi, bilangan perkataan yang sesuai ialah
enam bagi sebaris. Ini bermakna huruf perlu dijarakkan dengan elok untuk mendapatkan
enam perkataan ini.
Tahukah anda bahawa terdapat buku fiksyen dan bukan fiksyen yang dicetak
dengan saiz huruf yang diperbesarkan? Cuba dapatkan sampelnya dan kaji
kesan daripada penggunaan saiz huruf tersebut.
68 OUM
REKA BENTUK VISUAL TOPIK 4
RUMUSAN
Topik ini telah membincangkan hampir kesemua aspek dalam reka bentuk visual. Dengan
pengetahuan ini, anda dapat menghasilkan pelbagai jenis visual yang berkualiti serta memberi
kesan yang mendalam kepada pelajar. Visual yang berkualiti ini akan turut menyemai nilai
estetika di kalangan pelajar dan ini akan menimbulkan disiplin yang positif kepada mereka.
GLOSARI
Garis – Garis adalah elemen yang paling mustahak yang boleh
mewujudkan gambaran objek, manusia, suasana dan lain lain
lagi. Garis boleh wujud dalam dua atau tiga dimensi.
Ruang – Ruang adalah keluasan yang disediakan bagi sesuatu visual,
sama ada sebesar kertas A4, kertas manila mahupun seluas
padang bola.
Visual – Sesuatu bahan yang boleh dilihat dengan kaca mata.
Visual analogik – Ia menerangkan sesuatu konsep dengan menunjukkan sesuatu
simbol yang dianggap dapat mewakili konsep tersebut.
Visual organisasi – Visual jenis ini merangkumi carta aliran graf, peta, carta categori
dan sebagianya.
UJIAN 1
Visual memainkan peranan yang amat penting dalam komunikasi. Huraikan ciri-ciri yang
boleh menghidupkan komunikasi.
UJIAN 2
Prinsip visual berperanan menghasilkan sesuatu produk yang menarik dan berkesan.
Huraikan tiga unsur penting dalam prinsip tersebut.
Pilih beberapa poster yang anda gemari. Kaji huruf yang digunakan dan cuba
fikirkan mengapa huruf sedemikian digunakan.
4.5.7 Jarak antara Baris
Prinsip menjarakkan huruf antara baris dan antara huruf adalah sama. Baris yang terlalu
rapat melahirkan rasa bagai dihimpit, manakala terlalu jarak menghilangkan rasa kepunyaan.
Sebagai aturan biasa, bagi sekeping transparensi, bilangan baris dihadkan kepada enam
baris sahaja.

Reka bentuk visual

  • 1.
    OUM 49 TOPIK 4REKA BENTUK VISUAL TOPIK 4 REKA BENTUK VISUAL PENGENALAN Visual ialah alat komunikasi yang dapat menyediakan rujukan konkrit yang lebih baik daripada pernyataan secara lisan atau bertulis. Ini bermakna fungsi utama visual adalah untuk meningkatkan komunikasi dalam pengajaran. Justeru, peranan visual dalam pembelajaran adalah amat penting. Namun, sebahagian besar daripada kejayaan kerana bahan visual, adalah berdasarkan kualiti yang ada pada visual tersebut. Ini hasil daripada perancangan yang rapi dan kesesuaian teknik yang digunakan. Dalam topik ini, terdapat perbincangan tentang objektif penggunaan visual dalam pengajaran, elemen dan prinsip reka bentuk visual. OBJEKTIF Di akhir topik ini, anda seharusnya dapat: 1. menghuraikan kepentingan visual dalam pengajaran; 2. membezakan antara prinsip dengan elemen reka bentuk visual; 3. menghuraikan kepentingan setiap elemen dan prinsip reka bentuk visual; 4. menghuraikan komponen dan fungsi warna; 5. menghuraikan keluarga huruf dan faktor pemilihan huruf; dan 6. menghasilkan komposisi visual yang menggabungkan elemen dan prinsip visual dengan baik.
  • 2.
    50 OUM REKA BENTUKVISUAL TOPIK 4 PETA MINDA TOPIK
  • 3.
    OUM 51 TOPIK 4REKA BENTUK VISUAL 4.1 KONSEP DAN FUNGSI VISUAL Visual boleh didapati dalam tiga bentuk, iaitu fotografik, elektronik dan grafik. Fotografik dan video (sebagai satu contoh bahan elektronik), menyediakan ilustrasi melalui gambar, sejenis visual yang mewakili realiti dalam keadaan yang paling realistik, iaitu menyerupai sesuatu subjek atau situasi yang sebenar. Bahan grafik pula menyediakan ilustrasi secara artistik atau simbolik dan ia terdiri daripada dua kategori visual iaitu: • Visual analogik menerangkan sesuatu konsep dengan menunjukkan sesuatu simbol yang dianggap dapat mewakili konsep tersebut. Sebagai contoh, sebuah kartun dilukis bagi mewakili peristiwa sel darah putih menyerang bakteria. Di sini, setiap karektor kartun dilukis menyamai konsep asal. • Visual organisasi merangkumi carta aliran graf, peta, carta kategori dan sebagainya. Ketiga-tiga bentuk visual yang disebutkan boleh berdiri sendirian atau secara kombinasi. Seperti yang dinyatakan tadi, visual mempunyai fungsi yang amat penting dalam komunikasi. Namun, fungsi ini hanya berperanan jika visual itu mempunyai ciri-ciri berikut: • mudah, jelas dibaca dan difahami; • mesej dapat ditafsir tanpa terlalu bersusah payah. Jika terlalu senang, pelajar mungkin tidak meneliti visual dengan terperinci. Mereka juga mudah merasa jemu. Jika terlalu sukar, pelajar akan rasa kecewa dan bosan; • mendorong interaksi yang aktif antara pelajar, guru dan maksud yang terdapat dalam visual; dan • membantu memfokuskan perhatian kepada maksud yang terdapat dalam visual. Bagaimanakah semua ciri ini dapat dipenuhi? Jawapannya ialah dengan mempelajari reka bentuk visual. Reka bentuk visual boleh disamakan dengan alam ini sendiri. Apabila kita mendongak ke langit, kelihatan awan bergumpal di dada langit dalam pelbagai bentuk dan ini cukup cantik dan menawan. Kadangkala, dada langit itu dihiasi dengan kapal terbang yang melintasi udara dan diikuti di belakangnya garis-garis awan putih. Ia kelihatan sebagai satu reka bentuk yang cukup harmonis. Begitu juga jika kita ke sawah padi atau ke pantai. Semuanya mempunyai susunan tersendiri yang menjadikan kita mengenalinya sebagai pantai atau sawah padi. Pendek kata, semuanya memberi makna pada orang yang ingin berfikir. Malah, jika alam ini diperhatikan, ia menerbitkan apa yang dipanggil visual alam.Andainya visual alam ini dihayati, tidak sukar untuk kita menghasilkan bahan visual yang berkualiti. Bolehkah anda berikan contoh-contoh reka bentuk visual semula jadi yang terdapat di sekeliling anda?
  • 4.
    52 OUM REKA BENTUKVISUAL TOPIK 4 4.2 ELEMEN REKA BENTUK VISUAL Elemen grafik bermakna bahan-bahan asas yang digunakan untuk membentuk sesuatu komposisi visual; sama seperti rumah yang dibentuk daripada bahan-bahan asas seperti kayu, simen, paku dan sebagainya. Rajah 4.1 menunjukkan 5 elemen grafik: 4.2.1 Ruang Ruang adalah keluasan yang disediakan bagi sesuatu visual, sama ada sebesar kertas A4, kertas manila mahupun seluas padang bola. Tanpa satu ruang, sesuatu visual tidak boleh dihasilkan. Ruang perlu digunakan dengan saksama supaya reka bentuk menarik dipandang. Ruang terbahagi kepada dua jenis: • Ruang Positif – Ruang yang digunakan. • Ruang Negatif – Ruang yang kosong. Rajah 4.1: Elemen-elemen grafik
  • 5.
    OUM 53 TOPIK 4REKA BENTUK VISUAL Ruang positif boleh dibina dengan menggunakan garis, bentuk, tekstur dan warna. Namun, jika ruang dipenuhi hanya dengan ruang positif, komposisi visual yang dihasilkan akan kelihatan semak. Sebaliknya, jika terlalu sedikit digunakan atau terlalu banyak ruang negatif, visual yang dihasilkan kelihatan kosong dan tidak bermaya. Ini bermakna, ruang perlu digunakan secara seimbang antara positif dan negatif agar sesuatu komposisi visual kelihatan cantik dan menarik. 4.2.2 Garisan Garis adalah satu elemen yang paling ringkas dan amat mustahak. Tanpanya tidak akan wujud gambaran objek, manusia, suasana dan lain-lain lagi. Ia boleh didapati dalam bentuk dua dimensi dan tiga dimensi. Garis dua dimensi adalah seperti lakaran pensil, manakala garis tiga dimensi, adalah seperti tali. Fungsi garis ialah: (a) Menunjukkan pergerakan dan arah atau aliran, seperti aliran sungai, tiupan angin, arah larian dan lain-lain. (b) Menunjukkan suasana aman atau ganas seperti letupan. (c) Menunjukkan kemegahan dan kekuatan.
  • 6.
    54 OUM REKA BENTUKVISUAL TOPIK 4 (d) Menunjukkan kekusutan. (e) Melukis objek atau benda. (f) Menghubungkan antara satu elemen dengan elemen yang lain. 4.2.3 Permukaan Sesuatu permukaan boleh dirawat dengan memberi warna dan tekstur. Permukaan yang kasar atau licin akan memberi kesan ke atas rupa garisan yang dibuat di atasnya. Jika anda membuat garisan di permukaan papan hijau dan di papan putih, perbezaan ini dapat dilihat dengan jelas. Garis, warna dan tekstur yang berbeza memberi kesan yang tertentu ke atas permukaan. Kesemuanya perlu disatukan dengan wajar supaya permukaan kelihatan menarik. 4.2.4 Bentuk Dua Dimensi Bentuk dua dimensi mempunyai hanya dimensi panjang dan lebar seperti sekeping kertas. Terdapat tiga jenis bentuk dua dimensi:
  • 7.
    OUM 55 TOPIK 4REKA BENTUK VISUAL (a) Bentuk geometri. (c) Bentuk gambaran. Contohnya, seperti lukisan di bawah ini yang menggunakan bayang untuk menunjukkan dimensi ketebalan. (b) Bentuk abstrak. Bentuk tiga dimensi sebenar adalah bahan sebenar yang mempunyai dimensi panjang, lebar dan tinggi seperti kerusi, meja dan sebagainya. Bentuk tiga dimensi tiruan pula adalah bentuk dua dimensi yang kelihatan seolah- olah mempunyai dimensi panjang, lebar dan tinggi atau tebal seperti gambar foto dan lukisan yang diberi bayang (shade). 4.2.5 Bentuk Tiga Dimensi Bentuk tiga dimensi mempunyai dimensi panjang, lebar dan tinggi. Bentuk ini boleh didapati dalam dua kategori, iaitu bentuk tiga dimensi sebenar dan bentuk tiga dimensi tiruan.
  • 8.
    56 OUM REKA BENTUKVISUAL TOPIK 4 4.3 PRINSIP REKA BENTUK VISUAL Prinsip visual berkaitan dengan kaedah atau cara menggunakan elemen-elemen grafik supaya visual yang dihasilkan menarik dan berkesan. Prinsip ini tidak harus dilihat sebagai suatu peraturan yang rigid, namun pengetahuan tentangnya dapat memandu kita dalam menghasilkan sesuatu rekaan yang baik. Prinsip visual dibincangkan dalam pelbagai cara, khususnya dari sudut istilah yang digunakan. Namun, intipatinya tidak jauh berbeza. Bagi modul ini, enam prinsip grafik akan dibincangkan iaitu: • simplisiti; • dominan; • pola; • seimbang; • variasi; dan • harmoni. 4.3.1 Simplisiti Tulisan yang ditulis seperti ukiran kerawang memang cantik dipandang. Akan tetapi, jika tujuan ukiran adalah supaya mesej mudah dibaca dan difahami, tulisan ini tidak sesuai digunakan kerana ia sukar dibaca. Simplisiti bermaksud sesuatu rekaan haruslah memungkinkan kefahaman yang cepat dan jelas. Cara yang terbaik ialah dengan mempersembahkan satu perkara pada satu masa. Gambar di bawah menunjukkan konsep ini. 4.3.2 Dominan Dominan boleh disama ertikan dengan pusat penumpuan atau minat. Dalam sesuatu rekaan visual, objek atau item utama (key elements) mestilah ditonjolkan agar dapat dilihat dan dibaca maksudnya oleh penonton/pembaca dengan mudah. Item utama ini mestilah menguasai item-item lain yang menyokongnya. Latihan 4.1 Apakah kelebihan bentuk tiga dimensi?
  • 9.
    OUM 57 TOPIK 4REKA BENTUK VISUAL Terdapat pelbagai cara untuk mencapai dominan. Antaranya ialah: (a) Menggunakan Peraturan Satu Pertiga (Rule of Third). Peraturan Satu Pertiga berdasarkan kajian bagaimana manusia menyaring (scan) sesuatu visual. Daripada kajian itu, didapati perhatian tertumpu lebih di sudut atas kiri daripada tempat-tempat lain. Rajah 4.2 berikut menunjukkan perkara ini. (b) Warna dan bentuk yang kontras. (c) Saiz yang lebih besar. (d) Menggunakan anak panah yang menunjuk ke arah item utama. (e) Menggunakan garis-garis yang menunjuk ke arah item utama. (f) Mewujudkan gerakan dalam rekaan visual seperti pergerakan cecair, guli atau kipas. (g) Menggunakan lampu atau cahaya yang memancar. Contoh konsep dominan dapat dilihat dalam gambar di bawah ini: 41% 20% 25% 14% Rajah 4.2: Peraturan satu pertiga (Rule of Third) 4.3.3 Pola Pola atau corak berkaitan dengan soal susunan item-item dalam sesuatu rekaan visual.Aspek susunan ini amat dititikberatkan kerana ia dapat: • menarik penglihatan mata ke arah item yang utama; • menggerakkan penglihatan mata kepada keseluruhan visual dalam arah yang betul; dan • mengekalkan penglihatan mata dan seterusnya mengikuti aliran persembahan sehingga sampai kepada titik akhir. Latihan 4.2 Berdasarkan gambar yang sama, apakah cara yang digunakan untuk menonjolkan item utama (dominan)?
  • 10.
    58 OUM REKA BENTUKVISUAL TOPIK 4 Secara ringkas, pola bermakna penyusunan elemen-elemen visual bagi menarik dan mengekalkan perhatian penonton/pembaca serta memandu penonton/pembaca melihat maksud yang terkandung dalam visual. Gambar di bawah menggunakan garis-garis bayangan pokok untuk menarik mata meninjau jauh ke dalam gambar. Perlu diingatkan bahawa bukan hanya ilustrasi atau gambar rajah yang harus disusun; huruf dan perkataan juga perlu disusun kerana ia adalah sebahagian daripada pola. 4.3.4 Seimbang Setiap benda dalam dunia ini perlu seimbang. Sesuatu yang tidak seimbang akan tumbang. Begitu juga dalam rekaan sesuatu visual; ia juga perlu seimbang, jika tidak ia juga akan turut tumbang, iaitu rekaannya nampak janggal dan tidak menarik. Justeru, elemen grafik disusun supaya beratnya seimbang dalam setiap bahagian reka bentuk, tidak kira sama ada antara bahagian kiri dengan kanan ataupun atas dengan bawah. Dengan cara ini, mata rasa selesa memandang. Terdapat dua jenis seimbang: • Seimbang formal. • Seimbang tidak formal. (a) Seimbang formal bermakna pembahagian yang sama bahagi (bisymmetrical) antara dua bahagian visual; sama ada bahagian kiri dengan kanan atau bahagian atas dengan bawah. Jika digambarkan, ia bagaikan satu jongkang-jongkit yang mempunyai bebanan yang sama jenis dan beratnya di kedua-dua belah papan jongkang-jongkit ini. Satu contoh seimbang formal adalah seperti berikut: Terdapat beberapa jenis pola yang boleh digunakan dalam rekaan visual, iaitu: (a) Pola mengikut bentuk geometri, seperti bulat, tiga segi dll. (b) Pola mengikut huruf, seperti C, T, Z dll.
  • 11.
    OUM 59 TOPIK 4REKA BENTUK VISUAL Seimbang formal mudah dicapai, kesannya masih menarik walaupun agak kurang dinamik jika dibandingkan dengan seimbang tidak formal. (b) Seimbang tidak formal bermakna pembahagian yang tidak sama rata (asymmetrical) antara item kiri dengan kanan atau atas dengan bawah sesuatu rekaan visual. Jika digambarkan, ia bagaikan satu jongkang-jongkit yang masih seimbang tetapi bebanan yang ada di kiri kanan papan jongkang-jongkit, bukan daripada jenis atau bahan yang sama, cuma beratnya sahaja. Contohnya seimbang tidak formal adalah seperti berikut: Dalam rekaan visual, kita tidak boleh menyukat berat menggunakan timbangan. Dalam hal ini, penggunaan penglihatan mata adalah cara untuk menentukan keseimbangan. Sebagai panduan, elak meletakkan objek yang gelap di atas objek yang cerah atau objek yang besar di atas objek yang kecil. Objek yang gelap lebih berat daripada objek yang cerah. Begitu juga objek yang lebih besar lebih berat daripada objek yang kecil. Ringkasnya, hukum graviti perlu diaplikasikan di sini. 4.3.5 Variasi Elemen-elemen yang digunakan dalam sesuatu komposisi seharusnya menimbulkan perasaan seolah-olah visual itu hidup dan bergerak. Tentulah membosankan kalau sesuatu elemen itu digunakan berulang kali. Kita perlu pelbagaikan elemen-elemen yang digunakan supaya ia dapat memberi kesegaran dan menimbulkan minat. Tegasnya, variasi menyokong pola untuk meningkatkan tarikan terhadap visual, seperti dalam Rajah 4.3 berikut.
  • 12.
    60 OUM REKA BENTUKVISUAL TOPIK 4 Konsep variasi boleh dilihat dalam gambar-gambar berikut: 4.3.6 Harmoni Suasana harmoni memang mententeramkan hati dan perasaan. Bayangkan ketika berada di pantai pada waktu senja. Warna langit yang jingga begitu harmonis dengan deruan ombak dan lambaian lembut daun kelapa. Kesemuanya bagaikan bersatu menyambut senja yang datang. Begitulah halnya dengan rekaan grafik. Kesemua elemen perlu menunjukkan kesinambungan idea atau buah fikiran. Ini membolehkan mata dan fikiran penonton/pembaca mengikuti perkembangan keseluruhan visual. Rajah 4.3: Contoh variasi
  • 13.
    OUM 61 TOPIK 4REKA BENTUK VISUAL Untuk memahami seluruh prinsip ini, anda perlu membiasakan penglihatan dengan rekaan yang ada di sekitar anda. Aktiviti ini adalah latihan yang asas ke arah pembinaan visual yang baik. Pilih beberapa keping gambar atau rekaan visual kesukaan anda. Kaji prinsip grafik yang digunakan dan mengapa ia digunakan. Latihan 4.3 Pilih daripada senarai berikut, jelaskan yang manakah elemen dan prinsip grafik. (a) Bentuk abstrak: (b) Keseimbangan: (c) Harmoni: (d) Garis: (e) Pola: Justeru harmoni memberikan rasa yakin dan pasti kepada penonton/pembaca kerana mereka dapat melihat hubungan antara elemen-elemen, arah aliran persembahan, perspektif dan kesatuan mesej. Contoh berikut menunjukkan konsep harmoni bagi komputer yang sakit berbanding yang sihat. 4.4 WARNA Warna adalah salah satu elemen visual. Bagaimanapun, warna biasanya dibincangkan secara berasingan kerana tajuk ini mempunyai skop yang luas. Warna akan mencorakkan paras rupa sesuatu permukaan yang digunakan. Andainya warna yang digunakan sesuai, ia dapat menonjolkan mesej yang hendak disampaikan. Sebaliknya, jika warna digunakan secara sebarangan, ia hanya membawa kepada kekeliruan. Berdasarkan pemerhatian rawak, kebanyakan guru masih lemah dalam pemilihan warna dan ini menyebabkan visual yang dihasilkan tidak cukup berkesan untuk menyampaikan mesej dan menarik perhatian pelajar. Warna terbahagi kepada dua kumpulan yang besar iaitu kromatik dan akromatik. Warna kromatik mengandungi tiga sifat iaitu hiu, valiu dan kroma dan ia kadang kala digelar warna natural, seperti kelabu, hitam dan putih. Rajah 4.4 menunjukkan 2 bahagian warna dan sifat- sifatnya.
  • 14.
    62 OUM REKA BENTUKVISUAL TOPIK 4 Biru + Kuning = Hijau Merah + Biru = Ungu Kuning + Merah = Jingga (iii) Warna Pertengahan Warna pertengahan ialah campuran warna sekunder dengan warna utama yang terletak bersebelahannya. Warna ini dinamakan menurut warna ibu bapanya seperti biru ungu, kuning hijau dan lain-lain. (iv) Warna Tertiar Warna ini dihasilkan dengan mencampurkan dua warna sekunder. Contohnya, campuran warna oren dan ungu menghasilkan warna merah kecoklatan yang digelar oleh sebahagian pereka sebagai russet. Warna ini lebih lembut dan cantik. Kelainannya dapat menghilangkan kebosanan, terutamanya apabila warna utama dan sekunder yang tepu digunakan secara berterusan. Rajah 4.4: Bahagian warna dan sifat-sifatnya (a) Hiu (hue) digunakan untuk menjelaskan warna yang khusus seperti merah, biru dan sebagainya. (b) Valiu pula menjelaskan sejauh mana gelap atau cerahnya sesuatu warna itu kelihatan. Warna putih adalah warna yang paling cerah. Ini bermakna, warna putih mempunyai sifat valiu yang tertinggi dalam semua warna. Warna kuning pula adalah warna yang paling cerah dalam kumpulan warna kromatik. (c) Kroma (chroma atau intensity) digunakan untuk menjelaskan intensiti atau kekuatan sesuatu warna. Misalnya, warna merah cerah adalah lebih kuat merahnya daripada merah pucat. Semakin banyak bahan asing dicampurkan dalam sesuatu pigmen warna, semakin berkurangan intensiti warna tersebut. (d) Pigmen adalah bahan yang memberi warna kepada sesuatu objek. Pigmen warna terdiri daripada empat jenis, iaitu: (i) Warna Utama Warna utama ialah warna asas. Ia tidak boleh dihasilkan dengan campuran warna- warna lain. Warna tersebut ialah biru, kuning dan merah. (ii) Warna Sekunder Warna sekunder diperolehi daripada campuran dua warna utama iaitu:
  • 15.
    OUM 63 TOPIK 4REKA BENTUK VISUAL 4.4.1 Pemilihan Warna Warna dipilih berdasarkan fungsinya. Terdapat empat fungsi warna, iaitu untuk: (a) Membuat Penegasan dan Mewujudkan Tumpuan Bagi menjayakan fungsi ini, warna-warna yang digunakan haruslah dapat menegaskan sesuatu elemen supaya perhatian penonton dapat ditumpukan ke arahnya. Penegasan dapat dicapai dengan menggunakan warna yang berbeza. Misalnya, jika sesuatu elemen yang berwarna terang hendak ditonjolkan, maka warna latar belakangnya mestilah pudar atau malap. Selalunya, warna utama digunakan dalam membuat penegasan. Bagaimanapun, warna sekunder seperti hijau dan jingga juga boleh digunakan. Penggunaan warna yang kontras antara latar belakang dengan subjek juga dapat menimbulkan kesan penegasan. Warna kontras juga dikenali sebagai warna penggenap. Warna-warna tersebut terletak bertentangan di atas roda warna seperti warna merah dan hijau atau warna biru dan kuning. Sila lihat Jadual 4.1 yang menunjukkan pemilihan warna bagi latar belakang dan latar depan. Jadual 4.1: Kombinasi Warna yang Berkesan Latar Belakang Latar Depan, Imej dan Teks Highlights Putih Biru gelap Merah, oren Kelabu cerah Biru, hijau, hitam Merah Biru muda Biru gelap, hijau gelap Merah, oren Kuning muda Ungu, coklat Merah (b) Memudahkan Sesuatu Item Dilihat Warna ungu adalah warna yang paling kurang jelas dilihat daripada warna-warna lain atau warna yang paling rendah nilainya. Warna kuning pula adalah paling terang dan jelas kelihatan. Perbandingan warna-warna lain dengan warna ungu adalah seperti dalam jadual berikut: Kuning 12 kali lebih jelas daripada ungu Oren 9 kali lebih jelas daripada ungu Hijau 7 kali lebih jelas daripada ungu Merah 5 kali lebih jelas daripada ungu Biru 3 kali lebih jelas daripada ungu Tindihan warna juga turut dapat menjelaskan sesuatu item. Tindihan warna terbahagi dua iaitu: Tindihan positif – dihasilkan apabila warna subjek yang terang diletakkan di atas latar yang berwarna kontras dengannya seperti, putih di atas hitam, kuning di atas ungu dan merah di atas hijau. Tindihan positif biasanya lebih banyak digunakan dan ia kelihatan lebih jelas. Tindihan negatif – menggunakan warna kontras yang lemah dan menghasilkan gabungan warna yang kelihatan sama. Ini disebabkan tidak banyak perbezaan di antara warna. Contohnya warna putih di atas kuning, warna coklat di atas merah.
  • 16.
    64 OUM REKA BENTUKVISUAL TOPIK 4 (d) Melahirkan Kesan Tertentu Selain daripada pembahagian warna yang telah diterangkan tadi, warna juga dibahagikan berdasarkan kesannya. Terdapat tiga kategori warna dalam bahagian ini seperti yang ditunjukkan dalam Rajah 4.5. (i) Warna Panas Warna panas terdiri daripada warna merah, jingga dan kuning. Warna-warna ini digolongkan sebagai warna panas kerana ia dikaitkan dengan matahari dan api. Warna-warna panas ini menimbulkan kesan kedekatan, kegarangan dan kekuatan. Ia seringkali digunakan dalam karya yang bertemakan perayaan atau kemeriahan. (ii) Warna Sejuk Warna sejuk terdiri daripada warna-warna biru, ungu dan hijau. Warna-warna ini dikaitkan dengan warna langit, tumbuhan, laut dan air. Warna sejuk yang dikaitkan dengan alam mewujudkan suasana kelembutan, kedamaian dan kesayuan. (iii) Warna Psikologi Terdapat satu kumpulan warna lagi, iaitu warna psikologi. Warna juga dipengaruhi oleh budaya masyarakat setempat. Misalnya, Tahun Baru Cina biasanya digambarkan dalam warna merah. Dalam konteks ini, pereka perlulah sensitif dengan maksud warna tersebut supaya ciptaannya tidak menimbulkan kegelisahan dan syak wasangka. Rajah 4.5: Kategori warna Cuba gunakan warna-warna analogus untuk membingkaikan sesuatu gambar dan lihat kesannya. (c) Mewujudkan Perasaan Harmoni Ini dapat dilakukan dengan menggunakan warna-warna analogus, iaitu warna-warna yang terletak berhampiran dalam roda warna seperti warna kuning, kuning hijau, hijau atau warna merah, merah ungu dan ungu. Penggunaan gabungan warna ini menimbulkan perasaan selesa dan tenteram. Bagi menentukan warna latar sesuatu visual, terlebih dahulu tentukan warna yang paling dominan dalam visual tersebut. Kemudian, pilihlah warna yang terletak bersebelahan warna tersebut di roda warna bagi dijadikan warna latar.
  • 17.
    OUM 65 TOPIK 4REKA BENTUK VISUAL Latihan 4.4 Apakah komposisi warna yang menghasilkan warna-warna tersebut? (a) Warna utama: (b) Warna sekunder: (c) Warna pertengahan: (d) Warna tertiar: Terdapat juga warna yang maksudnya telah diterima secara umum bagi sesuatu bidang pengetahuan. Misalnya, dalam bidang sains, warna biru melambangkan warna darah beroksigen, berbeza dengan bidang geografi, warna biru melambangkan sungai dan laut. 4.5 HURUF Setiap visual biasanya tidak hanya dipenuhi dengan gambar dan lukisan. Bagi memantapkan maksud, elemen verbal seperti perkataan dan ayat disatukan. Pakar dalam bidang ini berpendapat bahawa penggunaan tajuk, soalan dan lain-lain perkataan akan dapat meningkatkan keberkesanan sesuatu paparan visual. Selain itu, perkataan juga dapat menarik perhatian dan mengelakkan sesuatu visual disalahtafsir. Dalam penggunaan huruf, terdapat tujuh perkara yang perlu diberi pertimbangan, iaitu: • stail huruf; • bilangan stail huruf; • huruf besar dan huruf kecil; • warna huruf; • saiz huruf; • jarak antara huruf; dan • jarak antara baris. 4.5.1 Stail Huruf Terdapat beratus-ratus stail huruf (fonts) pada masa ini, namun kesemua stail huruf boleh dikelaskan kepada lima keluarga iaitu: (a) Huruf Roman Huruf roman mempunyai strok yang berselang seli antara strok nipis dan strok tebal. Ia mempunyai kaki (serif) atau garis kecil melintang di tapak huruf. Kebanyakan buku menggunakan huruf ini kerana sifatnya yang tebal dan nipis ini memudahkan pembacaan, walaupun dilihat secara sepintas lalu.
  • 18.
    66 OUM REKA BENTUKVISUAL TOPIK 4 Berdasarkan kefahaman anda, apakah kelebihan dan kelemahan setiap jenis huruf tersebut? (b) Huruf Gotik Huruf gotik mempunyai strok yang sama seluruhnya dan tidak mempunyai serif. Huruf ini paling banyak digunakan dalam reka bentuk visual kerana sifatnya yang “bold” sesuai untuk pelbagai bentuk mesej. Ia juga digunakan dalam penerbitan buku. (c) Huruf Sambung atau Cursive Huruf ini biasanya dikenali sebagai tulisan tangan kerana setiap hurufnya ditulis bersambung-sambung. Strok huruf ini pelbagai – nipis, tebal, licin, kasar dan sebagainya. Oleh kerana huruf ini bersambung-sambung, ia tidak digunakan dengan banyak kerana ia akan menyukarkan pembacaan. Dengan penggunaan yang terhad, visual yang dihasilkan akan kelihatan cantik dan berseni lebih-lebih lagi jika ia disatukan dengan mesej yang berbentuk hiburan, perayaan dan sebagainya. (d) Huruf Teks Huruf teks kelihatan antik dan cantik, tetapi ia sukar dibaca. Biasanya ia digunakan pada visual yang bertemakan cerita lama. (e) Huruf Novelti Huruf ini digunakan untuk mendapatkan kesan yang berlainan daripada semua huruf di atas. Fungsinya yang utama ialah untuk menarik perhatian. Huruf ini digunakan dalam kadar yang paling sedikit seperti hanya satu atau dua huruf sahaja yang dilukis menyerupai tumbuhan, haiwan, awan larat dan sebagainya. Berikut adalah contoh huruf daripada setiap keluarga. 4.5.2 Bilangan Stail Huruf Bagi memastikan visual yang dihasilkan kelihatan menarik, elak daripada menggunakan terlalu banyak stail huruf. Jangan melebihi tiga stail. Pastikan juga, stail huruf bersesuaian dengan mesej. 4.5.3 Huruf Besar dan Huruf Kecil Pastikan penggunaan huruf besar dan kecil yang wajar dalam reka bentuk anda. Biasanya, huruf besar digunakan pada tajuk. Sub-tajuk dan caption ditulis dalam huruf kecil.
  • 19.
    OUM 67 TOPIK 4REKA BENTUK VISUAL 4.5.4 Warna Huruf Warna huruf turut menyumbang kepada mesej yang hendak disampaikan. Justeru, pemilihan warna huruf perlu diberi perhatian serius. Pernah seorang pelajar menggunakan huruf berwarna hijau untuk tajuk, “Aku terpenjara”. Warna hijau yang menjadi simbol kesegaran dan kesuburan tentunya tidak sesuai dengan mood yang sedih dan merana. 4.5.5 Saiz Huruf Persoalan tentang berapa besar saiz huruf yang hendak digunakan boleh dijawab berdasarkan satu prinsip yang mudah iaitu, huruf mesti boleh dibaca dalam satu jarak tertentu. Rajah 4.6 menunjukkan hubungan antara jarak dan saiz huruf. Bagaimanapun, formula ini adalah ukuran yang minimum bagi penglihatan yang normal. Andainya, kalangan penonton terdiri daripada orang tua dan mereka yang mempunyai masalah penglihatan, saiz huruf perlu dibesarkan. Perlu juga diingatkan agar tinggi huruf perlu diseimbangkan dengan ketebalan huruf agar ia kelihatan seimbang dan cantik. 4.5.6 Jarak antara Huruf Huruf perlu dijarakkan dalam keadaan yang seimbang; tidak terlalu jauh dan tidak terlalu rapat. Namun, huruf tidak dijarakkan dengan menggunakan ukuran biasa seperti menggunakan unit inci, tetapi ia bergantung semata-mata kepada ketajaman penglihatan. Ertinya, huruf dijarakkan menurut keselesaan penglihatan. Rajah 4.6: Saiz huruf Sebagai ukuran biasa, bagi penghasilan tranparensi, bilangan perkataan yang sesuai ialah enam bagi sebaris. Ini bermakna huruf perlu dijarakkan dengan elok untuk mendapatkan enam perkataan ini. Tahukah anda bahawa terdapat buku fiksyen dan bukan fiksyen yang dicetak dengan saiz huruf yang diperbesarkan? Cuba dapatkan sampelnya dan kaji kesan daripada penggunaan saiz huruf tersebut.
  • 20.
    68 OUM REKA BENTUKVISUAL TOPIK 4 RUMUSAN Topik ini telah membincangkan hampir kesemua aspek dalam reka bentuk visual. Dengan pengetahuan ini, anda dapat menghasilkan pelbagai jenis visual yang berkualiti serta memberi kesan yang mendalam kepada pelajar. Visual yang berkualiti ini akan turut menyemai nilai estetika di kalangan pelajar dan ini akan menimbulkan disiplin yang positif kepada mereka. GLOSARI Garis – Garis adalah elemen yang paling mustahak yang boleh mewujudkan gambaran objek, manusia, suasana dan lain lain lagi. Garis boleh wujud dalam dua atau tiga dimensi. Ruang – Ruang adalah keluasan yang disediakan bagi sesuatu visual, sama ada sebesar kertas A4, kertas manila mahupun seluas padang bola. Visual – Sesuatu bahan yang boleh dilihat dengan kaca mata. Visual analogik – Ia menerangkan sesuatu konsep dengan menunjukkan sesuatu simbol yang dianggap dapat mewakili konsep tersebut. Visual organisasi – Visual jenis ini merangkumi carta aliran graf, peta, carta categori dan sebagianya. UJIAN 1 Visual memainkan peranan yang amat penting dalam komunikasi. Huraikan ciri-ciri yang boleh menghidupkan komunikasi. UJIAN 2 Prinsip visual berperanan menghasilkan sesuatu produk yang menarik dan berkesan. Huraikan tiga unsur penting dalam prinsip tersebut. Pilih beberapa poster yang anda gemari. Kaji huruf yang digunakan dan cuba fikirkan mengapa huruf sedemikian digunakan. 4.5.7 Jarak antara Baris Prinsip menjarakkan huruf antara baris dan antara huruf adalah sama. Baris yang terlalu rapat melahirkan rasa bagai dihimpit, manakala terlalu jarak menghilangkan rasa kepunyaan. Sebagai aturan biasa, bagi sekeping transparensi, bilangan baris dihadkan kepada enam baris sahaja.