Bahagian Pembangunan Kurikulum Januari
2015
1
Standard
kandungan:
1.1 Dunia reka bentuk
Standard
pembelajaran:
1.1.1 Mentakrifkan reka bentuk dan teknologi.
1.1.2 Mengenal pasti elemen reka bentuk
berdasarkan produk yang dipilih.
1.1.3 Menjelaskan prinsip reka bentuk.
1.1.4 Mengaplikasikan prinsip-prinsip reka bentuk
dalam mereka bentuk objek asas.
1.1.5 Membanding beza prinsip dan elemen reka
bentuk
1.1.6 Meneroka kriteria reka bentuk yang baik
1.1.7 Membina objek asas
Masa: 240 minit
MODUL 1
Bahagian Pembangunan Kurikulum Januari
2015
2
NOTA RUJUKAN
1.1.1 MENTAKRIFKAN REKA BENTUK DAN TEKNOLOGI
Takrif Reka Bentuk
Reka bentuk merupakan satu bidang ilmu yang mengajar percambahan
idea dalam proses penyusunan bahan yang dirancang untuk
menghasilkan produk dan memberi impak positif kepada manusia.
Takrif teknologi
Teknologi adalah pengetahuan yang mengaplikasikan sains dan
matematik bagi memudahkan atau menyelesaikan masalah manusia
menggunakan pelbagai sumber dan pengetahuan teknikal yang terus
berkembang.
Reka bentuk dan teknologi
Reka bentuk dan teknologi adalah percambahan idea dalam proses
penyusunan bahan yang dirancang dengan mengaplikasikan sains dan
matematik bagi memudahkan kehidupan manusia.
Bahagian Pembangunan Kurikulum Januari
2015
3
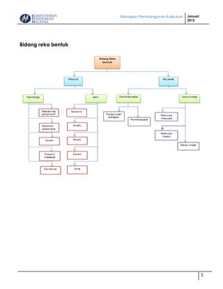
Bidang reka bentuk
Bahagian Pembangunan Kurikulum Januari
2015
4
MENGENAL PASTI ELEMEN REKA BENTUK BERDASARKAN PRODUK YANG
DIPILIH
Apakah elemen reka bentuk?
Elemen reka bentuk ialah unsur-unsur yang digunakan untuk menzahirkan
idea awal sesebuah rekaan secara lakaran.
Tujuannya adalah untuk membolehkan idea yang hendak digambarkan
oleh pereka difahami.
Terdapat 6 elemen
reka bentuk iaitu:
1. Garisan (line)
2. Bentuk (Shape)
3. Tekstur (Texture)
4. Saiz (Size)
5. Warna (Colour)
6. Arah (Direction)
Bahagian Pembangunan Kurikulum Januari
2015
5
1. Garisan
 Merupakan cantuman satu siri titik
 Dihasilkan menggunakan sebarang alat tulis atau peralatan
(gadget)
 Garisan merupakan unsur terpenting dalam aktiviti melakar,
melukis, menggambar dan menulis
 Digunakan untuk menghasilkan jalinan struktur, pembentukan
objek dan bayangan
 Contoh jenis-jenis garisan :
Bahagian Pembangunan Kurikulum Januari
2015
6
2. Bentuk
 Sesuatu yang mengisi ruang
secara geometri, samada bentuk
alami, bersendirian atau
gabungan.
 Memperlihatkan keseluruhan
pandangan sesuatu objek agar
lebih mudah difahami.
 Boleh jadi dalam dua dimensi (2D) atau 3 dimensi (3D)
Bentuk 2D Bentuk 3D
• Leper • Menyerupai bentuk
sebenar
• Mempunyai satu
permukaan sahaja
• Mempunyai 3 permukaan
• Mempunyai lebar dan
panjang
• Mempunyai lebar, panjang
dan tinggi
• tidak menggambarkan
kedalaman/ketinggian
• Menggambarkan
kedalaman atau
ketinggian
• Menggambarkan keluasan • Menggambarkan keluasan
dan isipadu
Contoh bentuk 3D
Bahagian Pembangunan Kurikulum Januari
2015
7
3. Tekstur
 Keadaan fizikal sesuatu permukaan.
 Ia boleh dilihat dan dirasa melalui sentuhan.
 Contoh tekstur ialah kasar, licin, lembut, keras, berkilat dan
sebagainya.
 Memberi identiti pada sesuatu objek.
 Contoh-contoh gambar tekstur:
Bahagian Pembangunan Kurikulum Januari
2015
8
4. Saiz
 Merujuk kepada ukuran ruang yang dipenuhi oleh sesuatu bentuk.
 Saiz sesuatu lukisan objek dipengaruhi oleh jarak, biasan dan
kedudukan.
Contoh pelbagai saiz objek yang dipengaruhi oleh jarak dan
kedudukan
Bahagian Pembangunan Kurikulum Januari
2015
9
5. Warna
 Merupakan kesan pembalikan cahaya ke atas sesuatu objek
yang dapat dikesan melalui deria penglihatan.
 Terbahagi kepada 3 bahagian iaitu warna asas, warna sekunder
dan warna tertier.
 Terdapat 2 suhu warna iaitu:
i) Warna panas - Merupakan warna yang mempunyai kesan
cahaya yang tinggi
- Memberi kesan terang, garang seperti api
dan merangsang penglihatan
ii) Warna sejuk - Merupakan warna yang mempunyai kesan
cahaya yang rendah
- Memberi kesan redup, tenang dan damai
menyejukkan mata memandang
Bahagian Pembangunan Kurikulum Januari
2015
10
6. Arah
 Arah menghasilkan mood dan suasana dalam suatu reka bentuk
 Arah juga memberi ilusi pergerakan di dalam reka bentuk
 Terdapat 3 jenis arah iaitu melintang, menegak dan menyerong
 Arah melintang menghasilkan mood tenang dan stabil
 Arah menegak pula memberi kesan keterujaan, keseimbangan
dan kepekaan
 Arah menyerong mewakili pergerakan atau tindakan
Bahagian Pembangunan Kurikulum Januari
2015
11
1.1.2 MENJELASKAN PRINSIP REKA BENTUK
 Prinsip reka bentuk adalah konsep yang digunakan untuk
menyusun maklumat.
 Prinsip reka bentuk akan membantu kita membuat keputusan
tentang bagaimana untuk menggunakan elemen-elemen reka
bentuk.
 Prinsip reka bentuk membantu menjadikan sesebuah lakaran
idea menjadi lebih menarik dan menyenangkan bila dilihat.
 Berikut adalah prinsip-prinsip reka bentuk:
1. Keseimbangan (balance)
2. Berdekatan (proximity)
3. Ruang (space)
4. Kesejajaran
5. Kontras
6. Pengulangan
7. Pergerakan
Prinsip
Reka
Bentuk
Keseimbangan
Pengulangan
Kontras
KesejajaranPergerakan
Ruang
Berdekatan
Bahagian Pembangunan Kurikulum Januari
2015
12
a. Keseimbangan (balance)
 Keseimbangan dalam reka bentuk adalah sama dengan
keseimbangan dalam konsep fizik.
 Keseimbangan menekankan kesamaan berat, tarikan dan
tumpuan pada satu objek berbentuk simetri.
BALANCE
Contoh produk menggunakan prinsip keseimbangan
Bahagian Pembangunan Kurikulum Januari
2015
13
b. Berdekatan (proximity)
 Pertalian antara beberapa elemen reka bentuk bagi
menyediakan titik pertemuan contohnya pergerakan gear,
pergerakan sesondol dan pengikut.
Bahagian Pembangunan Kurikulum Januari
2015
14
c. Ruang (space)
 Merujuk kepada seni yang mengambilkira sela antara
struktur pada objek.
 Ruang ini berada di sekeliling struktur dalam bentuk positif
dan ruang negatif.
sela
sela
Tanpa sela
Bahagian Pembangunan Kurikulum Januari
2015
15
d. Kesejajaran (alignment)
 Prinsip kesejajaran memastikan setiap elemen yang berada
dalam satu reka bentuk tidak diletakkan secara rawak atau
tanpa tujuan.
 Ini membolehkan sesebuah reka bentuk itu lebih mudah
difahami.
 Sesuatu struktur yang tersusun dalam urutan yang
berkesinambungan secara selari sehingga membentuk objek
baru.
 Contoh:
Bahagian Pembangunan Kurikulum Januari
2015
16
e. Kontras
 Kontras bermaksud perbezaan
 Kontras boleh dicapai melalui banyak cara.
 Antaranya ialah melalui :
o penggunaan ruang (dekat dan jauh, ruang kosong
dan ruang penuh)
o pemilihan warna (gelap dan terang, warna sejuk dan
warna panas)
o pemilihan teks (jenis font, saiz font, bold, italic)
o kedudukan elemen (atas dan bawah, terkumpul dan
terpisah)
Bahagian Pembangunan Kurikulum Januari
2015
17
f. Pengulangan
 Pengulangan ialah menggunakan elemen yang sama dan
serupa secara berulang-ulang dalam sesebuah reka bentuk
 Prinsip pengulangan menggambarkan penyatuan, konsisten
dan kesepaduan di dalam reka bentuk
Bahagian Pembangunan Kurikulum Januari
2015
18
1.1.3 Mengaplikasikan prinsip-prinsip reka bentuk dalam mereka
bentuk objek asas
Prinsip reka bentuk adalah tunggak utama dalam penghasilan sebuah
reka bentuk.
Reka bentuk yang baik adalah reka bentuk yang dihasilkan dengan
menggunakan prinsip-prinsip reka bentuk iaitu:
1. keseimbangan (balance)
2. berdekatan (proximity)
3. ruang (space)
4. kesejajaran (alignment)
5. kontras (contras)
6. pengulangan (repetition)
7. pergerakan (movement).
Murid perlu mahir dengan kesemua prinsip reka bentuk tersebut untuk
membolehkan murid mengaplikasikannya ketika menghasilkan satu
reka bentuk.
Contohnya, murid hendak
menghasilkan satu reka bentuk jam
tangan, murid perlu mengambil
kira prinsip reka bentuk yang ada
pada produk tersebut.
Bahagian Pembangunan Kurikulum Januari
2015
19
1.1.5 Membanding beza prinsip dan elemen reka bentuk
Elemen reka bentuk adalah perkara-perkara yang terlibat ketika
menghasilkan sesebuah reka bentuk. Ia dapat dilihat dan dikenal pasti
dengan mudah.
Prinsip reka bentuk adalah peraturan, panduan, falsafah yang memandu
penghasilan sesebuah projek.
Untuk menghasilkan sebuah reka bentuk yang baik, kita mestilah
mempertimbangkan setiap prinsip reka bentuk sebaik mungkin.
Kesimpulannya, prinsip adalah peraturan yang mesti diikut ketika
menghasilkan reka bentuk manakala elemen pula adalah perkara yang
menolong kita melengkapkan peraturan tersebut untuk mendapatkan
hasil terbaik.
https://www.italki.com/question/92561
http://www.bayt.com/en/specialties/q/38505/what-is-the-difference-between-the-principles-of-design-amp-
the-elements-of-design/
http://www.answers.com/Q/What_is_the_difference_between_design_elements_and_design_principles
Bahagian Pembangunan Kurikulum Januari
2015
20
1.1.6 Meneroka kriteria reka bentuk yang baik
Reka bentuk yang baik bukan hanya kelihatan cantik. Ia mestilah boleh
berfungsi, memenuhi tujuan ia direka dan membuatkan orang terpegun
melihatnya. Sesebuah reka bentuk boleh jadi hasil inovasi atau hanya
untuk menjalankan sesuatu kerja.
Reka bentuk yang baik mestilah memenuhi kriteria berikut:
1. Inovasi
Reka bentuk inovatif boleh jadi satu reka bentuk baru atau
pengubahsuaian kepada reka bentuk sedia ada. Sebuah reka
bentuk baru menambah nilai dan fungsi baru dalam pasaran
kepada penguna. Manakala reka bentuk yang diubahsuai
menambahbaik produk sedia ada.
2. Berfungsi
Reka bentuk yang berfungsi memenuhi kehendak mengapa ia
direka bentuk. Ia menyelesaikan masalah dan menjalankan
fungsi yang telah ditetapkan.
3. Berguna
Reka bentuk yang baik bukan hanya berfungsi dengan baik
tetapi memenuhi beberapa kriteria lain seperti estetik dan
memberi kesan psikologi kepada pengguna.
4. Estetik
Reka bentuk yang estetik mampu membuatkan orang kagum
padanya.
5. Intuitif
Sebuah reka bentuk yang baik menerangkan fungsinya dengan
mudah tanpa memerlukan manual.
Bahagian Pembangunan Kurikulum Januari
2015
21
6. Boleh dipasarkan
Sebuah reka bentuk yang baik bukan sahaja boleh dipasarkan,
tetapi ia mampu bersaing dengan reka bentuk yang lain dan
menonjol dalam pasaran yang kompetitif. Reka bentuk yang
baik adalah reka bentuk yang mendatangkan keuntungan.
7. Keaslian (Original)
Sebuah reka bentuk yang baik bersifat asli. Ia bersifat jujur dan
hanya menjalankan fungsi yang ditetapkan.
8. Tahan lama
Sebuah reka bentuk yang baik bersifat tahan lama dan bukanlah
sekadar trend semata-mata.
9. Mesra pengguna
Reka bentuk yang baik adalah mesra pengguna. Ia mudah
difahami serta mudah digunakan dan ini memberikan kepuasan
kepada pengguna.
10. Ringkas
Reka bentuk yang baik adalah reka bentuk yang ringkas. Ini
bermakna produk yang direka bentuk berfokus kepada aspek-
aspek penting sahaja, tanpa dibebani dengan perkara-perkara
lain yang kurang penting.
11. Fokus
Sebuah reka bentuk yang baik sangat efisien memenuhi
tujuannya secara efektif.
http://ui-patterns.com/blog/What-is-good-design
Bahagian Pembangunan Kurikulum Januari
2015
22
1.1.7 Membina objek asas
Idea boleh dizahirkan dalam bentuk lukisan atau model. Model boleh
diperolehi melalui prinsip dan elemen reka bentuk. Bentuk-bentuk asas
(geometri) ini jika digabungkan boleh membentuk objek baru. Gabungan
ini boleh dilakukan sama ada bentuk alami atau asas (geometri) yang
sama atau berlawanan.
Bentuk Asas (Geometri)
Bulat Segi tiga sama Segi empat sama Heksagon
Segi tiga tepat Segi empat tepat Donut Trapezoid
Bujur Diamond Semi bulatan
Bahagian Pembangunan Kurikulum Januari
2015
23
Bentuk asas geometri adalah bentuk-bentuk yang ada di sekeliling kita
tanpa melibatkan perubahan atau pengubahsuaian.
Teknik-teknik pembinaan objek baru
Terdapat empat jenis teknik pembinaan objek baru iaitu :
1) Pembenaman ( intersect )
2) Pembuangan ( substract )
3) Penyatuan ( union )
4) Peleraian ( explode )
Pembenaman ( intersect )
Apabila sesuatu objek asas dimasukkan ke dalam objek yang lain
terbentuklah satu objek baru.
Bahagian Pembangunan Kurikulum Januari
2015
24
Pembuangan ( substract )
Objek asas boleh dibuang dengan pelbagai cara. Antaranya ialah
melalui potongan lurus secara serong (chamfer) pada bahagian
bucu objek asas, melalui pemotongan lengkung (fillet) pada
bahagian bucu dan melalui penebukkan (drilling) pada bahagian
permukaan.
Penyatuan ( union)
Objek-objek asas jika dicantumkan secara terus dengan objek asas
yang lain pada mana-mana bahagian boleh membentuk satu
objek baru.
Bahagian Pembangunan Kurikulum Januari
2015
25
Peleraian ( explode )
Sebahagian daripada bentuk objek asas dileraikan akan
membentuk objek baru.
Rumusan
Objek-objek baru yang dihasilkan ini perlu mematuhi prinsip-prinsip reka
bentuk seperti keseimbangan, kesejajaran, kontras, arah, ruang,
berdekatan ( proximity )dan pengulangan. agar ia tidak menimbulkan
masalah semasa objek itu hendak digunakan seperti tidak kukuh,tidak
seimbang atau retak.
Bahagian Pembangunan Kurikulum Januari
2015
26
PENGETAHUAN SEDIA ADA MURID
1. Murid telah memahami konsep asas reka bentuk dan teknologi.
KEPERLUAN BAHAN
1. Contoh produk
2. Lembaran kerja
3. Kertas Mahjong
4. Pen Marker
5. Blue tack
KEPERLUAN PERALATAN
1. LCD
2. Komputer
AKTIVITI
Mentakrifkan reka bentuk dan teknologi. Mengenal pasti elemen reka bentuk
berdasarkan produk yang dipilih. Menjelaskan prinsip reka bentuk.
Mengaplikasikan prinsip-prinsip reka bentuk dalam mereka bentuk objek asas.
Membanding beza prinsip dan elemen reka bentuk. Meneroka kriteria reka
bentuk yang baik. Membina objek asas.
Set Induksi
(10 minit)
Guru menunjukkan contoh hasil reka bentuk (produk-
kereta, madball, kerusi meja). Guru mengemukakan
beberapa soalan berkaitan contoh tersebut, menggunakan
paparan LCD.
a) Apakah yang anda dapat nyatakan produk?
b) Nyatakan reka bentuk produk ini?
Bahagian Pembangunan Kurikulum Januari
2015
27
c) Apakah fungsi produk tersebut?
Rujuk Aktiviti 1
Langkah 1
(15 minit)
1. Guru menunjukkan pelbagai gambar reka bentuk
produk dari pelbagai bidang melalui paparan LCD
dan menampal gambar pada papan putih.
2. Guru meminta setiap murid menulis beberapa contoh
bidang reka bentuk yang mereka ketahui dari
paparan.
3. Murid diminta menulis di hadapan kelas.
4. Guru dan murid bersama-sama memilih contoh
bidang reka bentuk yang betul.
Rujuk Aktiviti 2 Lampiran 1
Langkah 2
(20 minit)
1. Murid dibahagikan kepada beberapa kumpulan.
2. Guru meminta murid mencari elemen reka bentuk
berdasarkan satu objek yang dipilih dalam bilik darjah.
3. Murid diminta untuk memaparkan hasil dapatan di
hadapan kelas.
4. Guru membuat rumusan berdasarkan hasil yang
didapati mengenai elemen reka bentuk.
Rujuk Aktiviti 3
Langkah 3
(15 minit)
1. Murid dibahagikan kepada beberapa kumpulan.
2. Setiap kumpulan diberikan keratan nota prinsip reka
bentuk.
3. Guru memaparkan peta bulatan dan setiap kumpulan
dikehendaki memadankan keratan nota pada peta
bulatan
4. Guru mengaitkan jawapan murid dengan prinsip reka
bentuk.
Bahagian Pembangunan Kurikulum Januari
2015
28
Rujuk Aktiviti 4
Langkah 4
(35 minit)
1. Murid dibahagikan kepada beberapa kumpulan.
2. Guru mengedarkan sehelai kertas dan minta murid
mengaplikasi prinsip reka bentuk terhadap kertas yang
diedarkan.
3. Murid menggunakan pengetahuan sedia ada untuk
mengaplikasi prinsip reka bentuk.
4. Guru meminta murid menjelaskan prinsip reka bentuk
berdasarkan hasilan yang didapati.
Rujuk Aktiviti 5
Langkah 5
(15 minit)
1. Guru menguji pengetahuan sedia ada murid.
2. Murid diminta duduk dalam kumpulan kecil. Guru
mengedar kertas majong kepada setiap kumpulan,
3. Guru meminta murid membuat peta buih berganda
bagi menunjukkan perbezaan antara elemen reka
bentuk dan prinsip reka bentuk.
4. Murid diminta membuat pembentangan di hadapan
kelas.
Rujuk Aktiviti 6 Lampiran 2
Langkah 6
(60 minit)
1. Guru menunjukkan beberapa gambar objek asas reka
bentuk melalui paparan LCD.
2. Guru berbincang dengan murid bagaimana suatu
objek perlu mengambil kira prinsip dan elemen reka
bentuk.
3. Setiap murid dikehendaki memilih satu bentuk
geometri berdasarkan bahan yang dibawa.
4. Murid dikehendaki menyediakan tiga objek asas yang
Bahagian Pembangunan Kurikulum Januari
2015
29
sama dalam bentuk 3D, berdasarkan bentuk geometri
yang sama.
5. Murid melaksanakan proses mengukur, memotong
dan mencantum kepingan objek.
6. Murid melakar reka bentuk geometri yang dihasilkan.
Rujuk Aktiviti 7
Penutup
(10 minit)
Murid bersama guru membuat rumusan topik pelajaran
yang telah dipelajari.
AKTIVITI 1
Menyatakan definisi reka bentuk dan teknologi
Arahan: Murid diberi masa selama 10 minit
Langkah 1: Murid ditunjukkan dengan 3 jenis produk
Langkah 2: Setiap murid berpeluang menjawab soalan yang diberi oleh
guru.
Langkah 3: Guru mengaitkan jawapan murid dengan tajuk pelajaran.
Langkah 4:
Langkah 5:
Guru kemudian meminta murid dalam kumpulan
mengenalpasti identiti reka bentuk berdasarkan produk yang
ada di sekeliling mereka.
Murid memberi rumusan takrif reka bentuk dan teknologi
berdasarkan hasil perbincangan dengan bimbingan guru.
AKTIVITI 2
Mengenal pasti bidang reka bentuk
Arahan: Murid diberi masa selama 15 minit .
Bahagian Pembangunan Kurikulum Januari
2015
30
Langkah 1: Guru memaparkan pelbagai gambar reka bentuk melalui
LCD, dan menampal di hadapan kelas, guru meminta murid
menyatakan bidang reka bentuk dari paparan.
Langkah 2: Setiap murid menulis satu contoh bidang reka bentuk yang
mereka tahu dari paparan.
Langkah 3: Murid dikehendaki menulis di ruangan yang disediakan oleh
guru di hadapan kelas.
Langkah 4: Guru bersama murid bersama membincangkan contoh
bidang yang tepat.
AKTIVITI 3
Mengenal pasti elemen reka bentuk berdasarkan produk yang dipilih.
Arahan: Murid dibahagikan kepada beberapa kumpulan.
Murid diberi masa selama 20 minit .
Langkah 1:
Langkah 2:
Murid diminta memerhati produk yang ada di dalam kelas
Murid diminta mencatat segala bentuk pemerhatian
terhadap reka bentuk produk tersebut di dalam keratan
kertas yang diedarkan. (dalam kumpulan)
Langkah 3:
Langkah 4:
Murid juga diminta menyatakan elemen reka bentuk
berdasarkan hasil didapati.
Guru membuat berdasarkan hasil yang didapati mengenai
elemen reka bentuk
AKTIVITI 4
Menjelaskan prinsip reka bentuk
Bahagian Pembangunan Kurikulum Januari
2015
31
Kerja Berkumpulan
Arahan: Murid dibahagikan kepada beberapa kumpulan.
Murid diberi masa selama 15 minit .
Langkah 1: Setiap kumpulan diberikan keratan nota prinsip reka bentuk.
Langkah 2:
Langkah 3:
Guru memaparkan peta bulatan dan setiap kumpulan
dikehendaki memadankan keratan nota pada peta bulatan
Murid juga diminta menjelaskan prinsip berdasarkan produk
yang ditunjukkan oleh guru.
AKTIVITI 5
Mengaplikasikan prinsip reka bentuk
Kerja Berkumpulan
Arahan: Murid dibahagikan kepada beberapa kumpulan.
Murid diberi masa selama 20 minit .
Langkah 1: Guru mengedarkan sehelai kertas majong pada setiap
kumpulan, dan minta murid berbincang untuk
mengaplikasikan prinsip reka bentuk pada kertas yang
diedarkan.
Langkah 2:
Langkah 3:
Murid menggunakan pengetahuan sedia ada untuk
mengaplikasikan prinsip reka bentuk dalam hasilan mereka.
Murid dikehendaki menjelaskan prinsip reka bentuk
berdasarkan hasilan didapati.
Bahagian Pembangunan Kurikulum Januari
2015
32
AKTIVITI 6
Membanding beza prinsip dan elemen reka bentuk.
Kerja Berkumpulan
Arahan: Murid dibahagikan kepada beberapa kumpulan.
Murid diberi masa selama 20 minit .
Langkah 1: Guru mengedarkan sehelai kertas majong pada setiap
kumpulan.
Langkah 2:
Langkah 3:
Guru minta murid menyediakan peta buih berganda bagi
menunjukkan perbezaan antara prinsip dan elemen reka
bentuk.
Murid dikehendaki membuat pembentangan dari hasilan
yang didapati..
AKTIVITI 7
Meneroka kriteria reka bentuk yang baik. Membina objek asas.
Kerja Berkumpulan
Bahagian Pembangunan Kurikulum Januari
2015
33
Arahan: Murid dibahagikan kepada beberapa kumpulan.
Murid diberi masa selama 60 minit .
Langkah 1: Guru menunjukkan beberapagambar projek asas reka
bentuk melalui paparan LCD.
Langkah 2 Guru berbincang dengan murid bagaimana suatu objek
perlu mengambil kira prinsip dan elemen reka bentuk
Langkah 3 Setiap kumpulan dikehendaki memilih satu bentuk geometri
berdasarkan bahan yang di bawa
Langkah 4 Murid dikehendaki menyediakan tiga objek asas yang sama
dalam bentuk 3D berdasarkan bentuk geometri yang sama.
Langkah 5 Murid melaksanakan proses mengukur, memotong dan
mencantum objek.
Langkah 6 Guru membuat rumusan dari hasilan yang didapati
PENILAIAN 1
Bahagian Pembangunan Kurikulum Januari
2015
34
Berdasarkan gambar di bawah nayatakan apa yang anda faham
tentang reka bentuk dan teknologi?
a. Reka bentuk:
b. Teknologi:
PENILAIAN 2
Berdasarkan gambar di bawah nyatakan prinsip dan elemen reka bentuk
yang dapat anda kaitkan.
Bahagian Pembangunan Kurikulum Januari
2015
35
a. ____________________________________________________________
b. ____________________________________________________________
c. _____________________________________________________________
PENILAIAN 3
Menjelaskan kepentingan reka bentuk
Kerja Berkumpulan
Arahan: Murid dibahagikan kepada beberapa kumpulan.
Bahagian Pembangunan Kurikulum Januari
2015
36
1. Setiap kumpulan diberikan satu produk maujud yang berbeza.
2. Setiap kumpulan diminta mengenalpasti prinsip reka bentuk,
teknologi yang digunakan dan bidang yang reka bentuk yang
menghasilkan produk tersebut.
3. Pelaporan boleh dibuat dalam bentuk buku skrap atau risalah.
4. Kumpulan diberi tempoh satu minggu untuk penyerahan pelaporan
LAPORAN PENCAPAIAN MURID
Nama Murid:
Tingkatan:
Modul: Pengenalan kepada reka bentuk dan teknologi
Standard
Kandungan:
1.1 Asas reka bentuk dan teknologi
Bahagian Pembangunan Kurikulum Januari
2015
37
Standard
Pembelajaran:
1.1.1 Menyatakan definisi reka bentuk.
1.1.2 Menyatakan definisi teknologi
1.1.3 Menyenaraikan bidang reka bentuk
1.1.4 Menerangkan peranan perekabentuk
1.1.5 Menyatakan prinsip reka bentuk
Bil Perkara yang dinilai Pencapaian Catatan
Ya Tidak
1 Murid boleh menjelaskan konsep
reka bentuk dan teknologi
2 Murid boleh menerangkan bidang
reka bentuk
3 Murid boleh peranan perekabentuk
dan prinsip reka bentuk
4 Murid dapat membuat laporan
berdasarkan produk maujud yang
diberikan
5 Murid dapat menyenaraikan
sumber maklumat produk
KEPUTUSAN (CAPAI / TIDAK CAPAI)
TARIKH
Bahagian Pembangunan Kurikulum Januari
2015
38
Rujukan:
1. Modul reka bentuk (perekabentuk). MRM
2. What is Technology?, Powtoon :http/www.youtube watch
3. Space and engineering
http://www.businessdictionary.com/definition/technology.html
4. Apa dia teknologi.
http://hasnitalihasan.weebly.com/uploads/1/6/4/5/16459508/nota_teknolo
gi_pendidikan.pdf
5. http://kuncen.cmi.web.id/pengetahuan-umum/85-apa-itu-teknologi-
6. http://sharinahcheamdan.blogspot.com/2013/03/prinsip-reka-
bentuk.html
7. http://cikguawa.blogspot.com/2012/12/prinsip-seni-reka.html
8. http://library.perdana.org.my/PREVIEW/A4/1004909_PRE.pdf
9. http://szakiahidris.blogspot.com/2013/05/prinsip-reka-bentuk.html
10. http://sukatanproduksimultimedia.blogspot.com/2013/05/prinsip-reka-
bentuk-setiap-orang.html

TING 1 Rbt bab 1

  • 1.
    Bahagian Pembangunan KurikulumJanuari 2015 1 Standard kandungan: 1.1 Dunia reka bentuk Standard pembelajaran: 1.1.1 Mentakrifkan reka bentuk dan teknologi. 1.1.2 Mengenal pasti elemen reka bentuk berdasarkan produk yang dipilih. 1.1.3 Menjelaskan prinsip reka bentuk. 1.1.4 Mengaplikasikan prinsip-prinsip reka bentuk dalam mereka bentuk objek asas. 1.1.5 Membanding beza prinsip dan elemen reka bentuk 1.1.6 Meneroka kriteria reka bentuk yang baik 1.1.7 Membina objek asas Masa: 240 minit MODUL 1
  • 2.
    Bahagian Pembangunan KurikulumJanuari 2015 2 NOTA RUJUKAN 1.1.1 MENTAKRIFKAN REKA BENTUK DAN TEKNOLOGI Takrif Reka Bentuk Reka bentuk merupakan satu bidang ilmu yang mengajar percambahan idea dalam proses penyusunan bahan yang dirancang untuk menghasilkan produk dan memberi impak positif kepada manusia. Takrif teknologi Teknologi adalah pengetahuan yang mengaplikasikan sains dan matematik bagi memudahkan atau menyelesaikan masalah manusia menggunakan pelbagai sumber dan pengetahuan teknikal yang terus berkembang. Reka bentuk dan teknologi Reka bentuk dan teknologi adalah percambahan idea dalam proses penyusunan bahan yang dirancang dengan mengaplikasikan sains dan matematik bagi memudahkan kehidupan manusia.
  • 3.
    Bahagian Pembangunan KurikulumJanuari 2015 3 Bidang reka bentuk
  • 4.
    Bahagian Pembangunan KurikulumJanuari 2015 4 MENGENAL PASTI ELEMEN REKA BENTUK BERDASARKAN PRODUK YANG DIPILIH Apakah elemen reka bentuk? Elemen reka bentuk ialah unsur-unsur yang digunakan untuk menzahirkan idea awal sesebuah rekaan secara lakaran. Tujuannya adalah untuk membolehkan idea yang hendak digambarkan oleh pereka difahami. Terdapat 6 elemen reka bentuk iaitu: 1. Garisan (line) 2. Bentuk (Shape) 3. Tekstur (Texture) 4. Saiz (Size) 5. Warna (Colour) 6. Arah (Direction)
  • 5.
    Bahagian Pembangunan KurikulumJanuari 2015 5 1. Garisan  Merupakan cantuman satu siri titik  Dihasilkan menggunakan sebarang alat tulis atau peralatan (gadget)  Garisan merupakan unsur terpenting dalam aktiviti melakar, melukis, menggambar dan menulis  Digunakan untuk menghasilkan jalinan struktur, pembentukan objek dan bayangan  Contoh jenis-jenis garisan :
  • 6.
    Bahagian Pembangunan KurikulumJanuari 2015 6 2. Bentuk  Sesuatu yang mengisi ruang secara geometri, samada bentuk alami, bersendirian atau gabungan.  Memperlihatkan keseluruhan pandangan sesuatu objek agar lebih mudah difahami.  Boleh jadi dalam dua dimensi (2D) atau 3 dimensi (3D) Bentuk 2D Bentuk 3D • Leper • Menyerupai bentuk sebenar • Mempunyai satu permukaan sahaja • Mempunyai 3 permukaan • Mempunyai lebar dan panjang • Mempunyai lebar, panjang dan tinggi • tidak menggambarkan kedalaman/ketinggian • Menggambarkan kedalaman atau ketinggian • Menggambarkan keluasan • Menggambarkan keluasan dan isipadu Contoh bentuk 3D
  • 7.
    Bahagian Pembangunan KurikulumJanuari 2015 7 3. Tekstur  Keadaan fizikal sesuatu permukaan.  Ia boleh dilihat dan dirasa melalui sentuhan.  Contoh tekstur ialah kasar, licin, lembut, keras, berkilat dan sebagainya.  Memberi identiti pada sesuatu objek.  Contoh-contoh gambar tekstur:
  • 8.
    Bahagian Pembangunan KurikulumJanuari 2015 8 4. Saiz  Merujuk kepada ukuran ruang yang dipenuhi oleh sesuatu bentuk.  Saiz sesuatu lukisan objek dipengaruhi oleh jarak, biasan dan kedudukan. Contoh pelbagai saiz objek yang dipengaruhi oleh jarak dan kedudukan
  • 9.
    Bahagian Pembangunan KurikulumJanuari 2015 9 5. Warna  Merupakan kesan pembalikan cahaya ke atas sesuatu objek yang dapat dikesan melalui deria penglihatan.  Terbahagi kepada 3 bahagian iaitu warna asas, warna sekunder dan warna tertier.  Terdapat 2 suhu warna iaitu: i) Warna panas - Merupakan warna yang mempunyai kesan cahaya yang tinggi - Memberi kesan terang, garang seperti api dan merangsang penglihatan ii) Warna sejuk - Merupakan warna yang mempunyai kesan cahaya yang rendah - Memberi kesan redup, tenang dan damai menyejukkan mata memandang
  • 10.
    Bahagian Pembangunan KurikulumJanuari 2015 10 6. Arah  Arah menghasilkan mood dan suasana dalam suatu reka bentuk  Arah juga memberi ilusi pergerakan di dalam reka bentuk  Terdapat 3 jenis arah iaitu melintang, menegak dan menyerong  Arah melintang menghasilkan mood tenang dan stabil  Arah menegak pula memberi kesan keterujaan, keseimbangan dan kepekaan  Arah menyerong mewakili pergerakan atau tindakan
  • 11.
    Bahagian Pembangunan KurikulumJanuari 2015 11 1.1.2 MENJELASKAN PRINSIP REKA BENTUK  Prinsip reka bentuk adalah konsep yang digunakan untuk menyusun maklumat.  Prinsip reka bentuk akan membantu kita membuat keputusan tentang bagaimana untuk menggunakan elemen-elemen reka bentuk.  Prinsip reka bentuk membantu menjadikan sesebuah lakaran idea menjadi lebih menarik dan menyenangkan bila dilihat.  Berikut adalah prinsip-prinsip reka bentuk: 1. Keseimbangan (balance) 2. Berdekatan (proximity) 3. Ruang (space) 4. Kesejajaran 5. Kontras 6. Pengulangan 7. Pergerakan Prinsip Reka Bentuk Keseimbangan Pengulangan Kontras KesejajaranPergerakan Ruang Berdekatan
  • 12.
    Bahagian Pembangunan KurikulumJanuari 2015 12 a. Keseimbangan (balance)  Keseimbangan dalam reka bentuk adalah sama dengan keseimbangan dalam konsep fizik.  Keseimbangan menekankan kesamaan berat, tarikan dan tumpuan pada satu objek berbentuk simetri. BALANCE Contoh produk menggunakan prinsip keseimbangan
  • 13.
    Bahagian Pembangunan KurikulumJanuari 2015 13 b. Berdekatan (proximity)  Pertalian antara beberapa elemen reka bentuk bagi menyediakan titik pertemuan contohnya pergerakan gear, pergerakan sesondol dan pengikut.
  • 14.
    Bahagian Pembangunan KurikulumJanuari 2015 14 c. Ruang (space)  Merujuk kepada seni yang mengambilkira sela antara struktur pada objek.  Ruang ini berada di sekeliling struktur dalam bentuk positif dan ruang negatif. sela sela Tanpa sela
  • 15.
    Bahagian Pembangunan KurikulumJanuari 2015 15 d. Kesejajaran (alignment)  Prinsip kesejajaran memastikan setiap elemen yang berada dalam satu reka bentuk tidak diletakkan secara rawak atau tanpa tujuan.  Ini membolehkan sesebuah reka bentuk itu lebih mudah difahami.  Sesuatu struktur yang tersusun dalam urutan yang berkesinambungan secara selari sehingga membentuk objek baru.  Contoh:
  • 16.
    Bahagian Pembangunan KurikulumJanuari 2015 16 e. Kontras  Kontras bermaksud perbezaan  Kontras boleh dicapai melalui banyak cara.  Antaranya ialah melalui : o penggunaan ruang (dekat dan jauh, ruang kosong dan ruang penuh) o pemilihan warna (gelap dan terang, warna sejuk dan warna panas) o pemilihan teks (jenis font, saiz font, bold, italic) o kedudukan elemen (atas dan bawah, terkumpul dan terpisah)
  • 17.
    Bahagian Pembangunan KurikulumJanuari 2015 17 f. Pengulangan  Pengulangan ialah menggunakan elemen yang sama dan serupa secara berulang-ulang dalam sesebuah reka bentuk  Prinsip pengulangan menggambarkan penyatuan, konsisten dan kesepaduan di dalam reka bentuk
  • 18.
    Bahagian Pembangunan KurikulumJanuari 2015 18 1.1.3 Mengaplikasikan prinsip-prinsip reka bentuk dalam mereka bentuk objek asas Prinsip reka bentuk adalah tunggak utama dalam penghasilan sebuah reka bentuk. Reka bentuk yang baik adalah reka bentuk yang dihasilkan dengan menggunakan prinsip-prinsip reka bentuk iaitu: 1. keseimbangan (balance) 2. berdekatan (proximity) 3. ruang (space) 4. kesejajaran (alignment) 5. kontras (contras) 6. pengulangan (repetition) 7. pergerakan (movement). Murid perlu mahir dengan kesemua prinsip reka bentuk tersebut untuk membolehkan murid mengaplikasikannya ketika menghasilkan satu reka bentuk. Contohnya, murid hendak menghasilkan satu reka bentuk jam tangan, murid perlu mengambil kira prinsip reka bentuk yang ada pada produk tersebut.
  • 19.
    Bahagian Pembangunan KurikulumJanuari 2015 19 1.1.5 Membanding beza prinsip dan elemen reka bentuk Elemen reka bentuk adalah perkara-perkara yang terlibat ketika menghasilkan sesebuah reka bentuk. Ia dapat dilihat dan dikenal pasti dengan mudah. Prinsip reka bentuk adalah peraturan, panduan, falsafah yang memandu penghasilan sesebuah projek. Untuk menghasilkan sebuah reka bentuk yang baik, kita mestilah mempertimbangkan setiap prinsip reka bentuk sebaik mungkin. Kesimpulannya, prinsip adalah peraturan yang mesti diikut ketika menghasilkan reka bentuk manakala elemen pula adalah perkara yang menolong kita melengkapkan peraturan tersebut untuk mendapatkan hasil terbaik. https://www.italki.com/question/92561 http://www.bayt.com/en/specialties/q/38505/what-is-the-difference-between-the-principles-of-design-amp- the-elements-of-design/ http://www.answers.com/Q/What_is_the_difference_between_design_elements_and_design_principles
  • 20.
    Bahagian Pembangunan KurikulumJanuari 2015 20 1.1.6 Meneroka kriteria reka bentuk yang baik Reka bentuk yang baik bukan hanya kelihatan cantik. Ia mestilah boleh berfungsi, memenuhi tujuan ia direka dan membuatkan orang terpegun melihatnya. Sesebuah reka bentuk boleh jadi hasil inovasi atau hanya untuk menjalankan sesuatu kerja. Reka bentuk yang baik mestilah memenuhi kriteria berikut: 1. Inovasi Reka bentuk inovatif boleh jadi satu reka bentuk baru atau pengubahsuaian kepada reka bentuk sedia ada. Sebuah reka bentuk baru menambah nilai dan fungsi baru dalam pasaran kepada penguna. Manakala reka bentuk yang diubahsuai menambahbaik produk sedia ada. 2. Berfungsi Reka bentuk yang berfungsi memenuhi kehendak mengapa ia direka bentuk. Ia menyelesaikan masalah dan menjalankan fungsi yang telah ditetapkan. 3. Berguna Reka bentuk yang baik bukan hanya berfungsi dengan baik tetapi memenuhi beberapa kriteria lain seperti estetik dan memberi kesan psikologi kepada pengguna. 4. Estetik Reka bentuk yang estetik mampu membuatkan orang kagum padanya. 5. Intuitif Sebuah reka bentuk yang baik menerangkan fungsinya dengan mudah tanpa memerlukan manual.
  • 21.
    Bahagian Pembangunan KurikulumJanuari 2015 21 6. Boleh dipasarkan Sebuah reka bentuk yang baik bukan sahaja boleh dipasarkan, tetapi ia mampu bersaing dengan reka bentuk yang lain dan menonjol dalam pasaran yang kompetitif. Reka bentuk yang baik adalah reka bentuk yang mendatangkan keuntungan. 7. Keaslian (Original) Sebuah reka bentuk yang baik bersifat asli. Ia bersifat jujur dan hanya menjalankan fungsi yang ditetapkan. 8. Tahan lama Sebuah reka bentuk yang baik bersifat tahan lama dan bukanlah sekadar trend semata-mata. 9. Mesra pengguna Reka bentuk yang baik adalah mesra pengguna. Ia mudah difahami serta mudah digunakan dan ini memberikan kepuasan kepada pengguna. 10. Ringkas Reka bentuk yang baik adalah reka bentuk yang ringkas. Ini bermakna produk yang direka bentuk berfokus kepada aspek- aspek penting sahaja, tanpa dibebani dengan perkara-perkara lain yang kurang penting. 11. Fokus Sebuah reka bentuk yang baik sangat efisien memenuhi tujuannya secara efektif. http://ui-patterns.com/blog/What-is-good-design
  • 22.
    Bahagian Pembangunan KurikulumJanuari 2015 22 1.1.7 Membina objek asas Idea boleh dizahirkan dalam bentuk lukisan atau model. Model boleh diperolehi melalui prinsip dan elemen reka bentuk. Bentuk-bentuk asas (geometri) ini jika digabungkan boleh membentuk objek baru. Gabungan ini boleh dilakukan sama ada bentuk alami atau asas (geometri) yang sama atau berlawanan. Bentuk Asas (Geometri) Bulat Segi tiga sama Segi empat sama Heksagon Segi tiga tepat Segi empat tepat Donut Trapezoid Bujur Diamond Semi bulatan
  • 23.
    Bahagian Pembangunan KurikulumJanuari 2015 23 Bentuk asas geometri adalah bentuk-bentuk yang ada di sekeliling kita tanpa melibatkan perubahan atau pengubahsuaian. Teknik-teknik pembinaan objek baru Terdapat empat jenis teknik pembinaan objek baru iaitu : 1) Pembenaman ( intersect ) 2) Pembuangan ( substract ) 3) Penyatuan ( union ) 4) Peleraian ( explode ) Pembenaman ( intersect ) Apabila sesuatu objek asas dimasukkan ke dalam objek yang lain terbentuklah satu objek baru.
  • 24.
    Bahagian Pembangunan KurikulumJanuari 2015 24 Pembuangan ( substract ) Objek asas boleh dibuang dengan pelbagai cara. Antaranya ialah melalui potongan lurus secara serong (chamfer) pada bahagian bucu objek asas, melalui pemotongan lengkung (fillet) pada bahagian bucu dan melalui penebukkan (drilling) pada bahagian permukaan. Penyatuan ( union) Objek-objek asas jika dicantumkan secara terus dengan objek asas yang lain pada mana-mana bahagian boleh membentuk satu objek baru.
  • 25.
    Bahagian Pembangunan KurikulumJanuari 2015 25 Peleraian ( explode ) Sebahagian daripada bentuk objek asas dileraikan akan membentuk objek baru. Rumusan Objek-objek baru yang dihasilkan ini perlu mematuhi prinsip-prinsip reka bentuk seperti keseimbangan, kesejajaran, kontras, arah, ruang, berdekatan ( proximity )dan pengulangan. agar ia tidak menimbulkan masalah semasa objek itu hendak digunakan seperti tidak kukuh,tidak seimbang atau retak.
  • 26.
    Bahagian Pembangunan KurikulumJanuari 2015 26 PENGETAHUAN SEDIA ADA MURID 1. Murid telah memahami konsep asas reka bentuk dan teknologi. KEPERLUAN BAHAN 1. Contoh produk 2. Lembaran kerja 3. Kertas Mahjong 4. Pen Marker 5. Blue tack KEPERLUAN PERALATAN 1. LCD 2. Komputer AKTIVITI Mentakrifkan reka bentuk dan teknologi. Mengenal pasti elemen reka bentuk berdasarkan produk yang dipilih. Menjelaskan prinsip reka bentuk. Mengaplikasikan prinsip-prinsip reka bentuk dalam mereka bentuk objek asas. Membanding beza prinsip dan elemen reka bentuk. Meneroka kriteria reka bentuk yang baik. Membina objek asas. Set Induksi (10 minit) Guru menunjukkan contoh hasil reka bentuk (produk- kereta, madball, kerusi meja). Guru mengemukakan beberapa soalan berkaitan contoh tersebut, menggunakan paparan LCD. a) Apakah yang anda dapat nyatakan produk? b) Nyatakan reka bentuk produk ini?
  • 27.
    Bahagian Pembangunan KurikulumJanuari 2015 27 c) Apakah fungsi produk tersebut? Rujuk Aktiviti 1 Langkah 1 (15 minit) 1. Guru menunjukkan pelbagai gambar reka bentuk produk dari pelbagai bidang melalui paparan LCD dan menampal gambar pada papan putih. 2. Guru meminta setiap murid menulis beberapa contoh bidang reka bentuk yang mereka ketahui dari paparan. 3. Murid diminta menulis di hadapan kelas. 4. Guru dan murid bersama-sama memilih contoh bidang reka bentuk yang betul. Rujuk Aktiviti 2 Lampiran 1 Langkah 2 (20 minit) 1. Murid dibahagikan kepada beberapa kumpulan. 2. Guru meminta murid mencari elemen reka bentuk berdasarkan satu objek yang dipilih dalam bilik darjah. 3. Murid diminta untuk memaparkan hasil dapatan di hadapan kelas. 4. Guru membuat rumusan berdasarkan hasil yang didapati mengenai elemen reka bentuk. Rujuk Aktiviti 3 Langkah 3 (15 minit) 1. Murid dibahagikan kepada beberapa kumpulan. 2. Setiap kumpulan diberikan keratan nota prinsip reka bentuk. 3. Guru memaparkan peta bulatan dan setiap kumpulan dikehendaki memadankan keratan nota pada peta bulatan 4. Guru mengaitkan jawapan murid dengan prinsip reka bentuk.
  • 28.
    Bahagian Pembangunan KurikulumJanuari 2015 28 Rujuk Aktiviti 4 Langkah 4 (35 minit) 1. Murid dibahagikan kepada beberapa kumpulan. 2. Guru mengedarkan sehelai kertas dan minta murid mengaplikasi prinsip reka bentuk terhadap kertas yang diedarkan. 3. Murid menggunakan pengetahuan sedia ada untuk mengaplikasi prinsip reka bentuk. 4. Guru meminta murid menjelaskan prinsip reka bentuk berdasarkan hasilan yang didapati. Rujuk Aktiviti 5 Langkah 5 (15 minit) 1. Guru menguji pengetahuan sedia ada murid. 2. Murid diminta duduk dalam kumpulan kecil. Guru mengedar kertas majong kepada setiap kumpulan, 3. Guru meminta murid membuat peta buih berganda bagi menunjukkan perbezaan antara elemen reka bentuk dan prinsip reka bentuk. 4. Murid diminta membuat pembentangan di hadapan kelas. Rujuk Aktiviti 6 Lampiran 2 Langkah 6 (60 minit) 1. Guru menunjukkan beberapa gambar objek asas reka bentuk melalui paparan LCD. 2. Guru berbincang dengan murid bagaimana suatu objek perlu mengambil kira prinsip dan elemen reka bentuk. 3. Setiap murid dikehendaki memilih satu bentuk geometri berdasarkan bahan yang dibawa. 4. Murid dikehendaki menyediakan tiga objek asas yang
  • 29.
    Bahagian Pembangunan KurikulumJanuari 2015 29 sama dalam bentuk 3D, berdasarkan bentuk geometri yang sama. 5. Murid melaksanakan proses mengukur, memotong dan mencantum kepingan objek. 6. Murid melakar reka bentuk geometri yang dihasilkan. Rujuk Aktiviti 7 Penutup (10 minit) Murid bersama guru membuat rumusan topik pelajaran yang telah dipelajari. AKTIVITI 1 Menyatakan definisi reka bentuk dan teknologi Arahan: Murid diberi masa selama 10 minit Langkah 1: Murid ditunjukkan dengan 3 jenis produk Langkah 2: Setiap murid berpeluang menjawab soalan yang diberi oleh guru. Langkah 3: Guru mengaitkan jawapan murid dengan tajuk pelajaran. Langkah 4: Langkah 5: Guru kemudian meminta murid dalam kumpulan mengenalpasti identiti reka bentuk berdasarkan produk yang ada di sekeliling mereka. Murid memberi rumusan takrif reka bentuk dan teknologi berdasarkan hasil perbincangan dengan bimbingan guru. AKTIVITI 2 Mengenal pasti bidang reka bentuk Arahan: Murid diberi masa selama 15 minit .
  • 30.
    Bahagian Pembangunan KurikulumJanuari 2015 30 Langkah 1: Guru memaparkan pelbagai gambar reka bentuk melalui LCD, dan menampal di hadapan kelas, guru meminta murid menyatakan bidang reka bentuk dari paparan. Langkah 2: Setiap murid menulis satu contoh bidang reka bentuk yang mereka tahu dari paparan. Langkah 3: Murid dikehendaki menulis di ruangan yang disediakan oleh guru di hadapan kelas. Langkah 4: Guru bersama murid bersama membincangkan contoh bidang yang tepat. AKTIVITI 3 Mengenal pasti elemen reka bentuk berdasarkan produk yang dipilih. Arahan: Murid dibahagikan kepada beberapa kumpulan. Murid diberi masa selama 20 minit . Langkah 1: Langkah 2: Murid diminta memerhati produk yang ada di dalam kelas Murid diminta mencatat segala bentuk pemerhatian terhadap reka bentuk produk tersebut di dalam keratan kertas yang diedarkan. (dalam kumpulan) Langkah 3: Langkah 4: Murid juga diminta menyatakan elemen reka bentuk berdasarkan hasil didapati. Guru membuat berdasarkan hasil yang didapati mengenai elemen reka bentuk AKTIVITI 4 Menjelaskan prinsip reka bentuk
  • 31.
    Bahagian Pembangunan KurikulumJanuari 2015 31 Kerja Berkumpulan Arahan: Murid dibahagikan kepada beberapa kumpulan. Murid diberi masa selama 15 minit . Langkah 1: Setiap kumpulan diberikan keratan nota prinsip reka bentuk. Langkah 2: Langkah 3: Guru memaparkan peta bulatan dan setiap kumpulan dikehendaki memadankan keratan nota pada peta bulatan Murid juga diminta menjelaskan prinsip berdasarkan produk yang ditunjukkan oleh guru. AKTIVITI 5 Mengaplikasikan prinsip reka bentuk Kerja Berkumpulan Arahan: Murid dibahagikan kepada beberapa kumpulan. Murid diberi masa selama 20 minit . Langkah 1: Guru mengedarkan sehelai kertas majong pada setiap kumpulan, dan minta murid berbincang untuk mengaplikasikan prinsip reka bentuk pada kertas yang diedarkan. Langkah 2: Langkah 3: Murid menggunakan pengetahuan sedia ada untuk mengaplikasikan prinsip reka bentuk dalam hasilan mereka. Murid dikehendaki menjelaskan prinsip reka bentuk berdasarkan hasilan didapati.
  • 32.
    Bahagian Pembangunan KurikulumJanuari 2015 32 AKTIVITI 6 Membanding beza prinsip dan elemen reka bentuk. Kerja Berkumpulan Arahan: Murid dibahagikan kepada beberapa kumpulan. Murid diberi masa selama 20 minit . Langkah 1: Guru mengedarkan sehelai kertas majong pada setiap kumpulan. Langkah 2: Langkah 3: Guru minta murid menyediakan peta buih berganda bagi menunjukkan perbezaan antara prinsip dan elemen reka bentuk. Murid dikehendaki membuat pembentangan dari hasilan yang didapati.. AKTIVITI 7 Meneroka kriteria reka bentuk yang baik. Membina objek asas. Kerja Berkumpulan
  • 33.
    Bahagian Pembangunan KurikulumJanuari 2015 33 Arahan: Murid dibahagikan kepada beberapa kumpulan. Murid diberi masa selama 60 minit . Langkah 1: Guru menunjukkan beberapagambar projek asas reka bentuk melalui paparan LCD. Langkah 2 Guru berbincang dengan murid bagaimana suatu objek perlu mengambil kira prinsip dan elemen reka bentuk Langkah 3 Setiap kumpulan dikehendaki memilih satu bentuk geometri berdasarkan bahan yang di bawa Langkah 4 Murid dikehendaki menyediakan tiga objek asas yang sama dalam bentuk 3D berdasarkan bentuk geometri yang sama. Langkah 5 Murid melaksanakan proses mengukur, memotong dan mencantum objek. Langkah 6 Guru membuat rumusan dari hasilan yang didapati PENILAIAN 1
  • 34.
    Bahagian Pembangunan KurikulumJanuari 2015 34 Berdasarkan gambar di bawah nayatakan apa yang anda faham tentang reka bentuk dan teknologi? a. Reka bentuk: b. Teknologi: PENILAIAN 2 Berdasarkan gambar di bawah nyatakan prinsip dan elemen reka bentuk yang dapat anda kaitkan.
  • 35.
    Bahagian Pembangunan KurikulumJanuari 2015 35 a. ____________________________________________________________ b. ____________________________________________________________ c. _____________________________________________________________ PENILAIAN 3 Menjelaskan kepentingan reka bentuk Kerja Berkumpulan Arahan: Murid dibahagikan kepada beberapa kumpulan.
  • 36.
    Bahagian Pembangunan KurikulumJanuari 2015 36 1. Setiap kumpulan diberikan satu produk maujud yang berbeza. 2. Setiap kumpulan diminta mengenalpasti prinsip reka bentuk, teknologi yang digunakan dan bidang yang reka bentuk yang menghasilkan produk tersebut. 3. Pelaporan boleh dibuat dalam bentuk buku skrap atau risalah. 4. Kumpulan diberi tempoh satu minggu untuk penyerahan pelaporan LAPORAN PENCAPAIAN MURID Nama Murid: Tingkatan: Modul: Pengenalan kepada reka bentuk dan teknologi Standard Kandungan: 1.1 Asas reka bentuk dan teknologi
  • 37.
    Bahagian Pembangunan KurikulumJanuari 2015 37 Standard Pembelajaran: 1.1.1 Menyatakan definisi reka bentuk. 1.1.2 Menyatakan definisi teknologi 1.1.3 Menyenaraikan bidang reka bentuk 1.1.4 Menerangkan peranan perekabentuk 1.1.5 Menyatakan prinsip reka bentuk Bil Perkara yang dinilai Pencapaian Catatan Ya Tidak 1 Murid boleh menjelaskan konsep reka bentuk dan teknologi 2 Murid boleh menerangkan bidang reka bentuk 3 Murid boleh peranan perekabentuk dan prinsip reka bentuk 4 Murid dapat membuat laporan berdasarkan produk maujud yang diberikan 5 Murid dapat menyenaraikan sumber maklumat produk KEPUTUSAN (CAPAI / TIDAK CAPAI) TARIKH
  • 38.
    Bahagian Pembangunan KurikulumJanuari 2015 38 Rujukan: 1. Modul reka bentuk (perekabentuk). MRM 2. What is Technology?, Powtoon :http/www.youtube watch 3. Space and engineering http://www.businessdictionary.com/definition/technology.html 4. Apa dia teknologi. http://hasnitalihasan.weebly.com/uploads/1/6/4/5/16459508/nota_teknolo gi_pendidikan.pdf 5. http://kuncen.cmi.web.id/pengetahuan-umum/85-apa-itu-teknologi- 6. http://sharinahcheamdan.blogspot.com/2013/03/prinsip-reka- bentuk.html 7. http://cikguawa.blogspot.com/2012/12/prinsip-seni-reka.html 8. http://library.perdana.org.my/PREVIEW/A4/1004909_PRE.pdf 9. http://szakiahidris.blogspot.com/2013/05/prinsip-reka-bentuk.html 10. http://sukatanproduksimultimedia.blogspot.com/2013/05/prinsip-reka- bentuk-setiap-orang.html