Recruitment Process Overview
Meaning of Recruitment Recruitment is the process of searching the candidates for employment and stimulating them to apply for jobs in an organization. Recruitment is the activity that links the employers and the job seekers. It is the process to discover sources of manpower to meet the requirement of staffing schedule and to employ effective measures for attracting that manpower in adequate numbers to facilitate effective selection of an efficient working force. Recruitment need are of three types Planned: i.e. the needs arising from changes in organization and retirement policy. Anticipated: Anticipated needs are those movements in personnel, which an organization can predict by studying trends in internal and external environment. Unexpected: Resignation, deaths, accidents, illness giving rise to unexpected needs.
Why outsource Traditionally, recruitment is seen as the cost incurring process in an organization. HR outsourcing helps the HR professionals of the organizations to concentrate on the strategic functions and processes of human resource management rather than wasting their efforts, time and money on the routine work. Outsourcing the recruitment process helps to cut the recruitment costs to 20 % and also provide economies of scale to the large sized organizations.
Advantages Outsourcing is beneficial for both the corporate organizations that use the outsourcing services as well  as the consultancies that provide the service to the corporates. Apart from increasing their revenues, outsourcing provides business opportunities to the service providers, enhancing the skill set of the service providers and exposure to the different corporate experiences thereby increasing their expertise.  The advantages accruing to the corporates are:  turning the management's focus to strategic level processes of HRM accessibility to the expertise of the service providers freedom from red tape and adhering to strict rules and regulations optimal resource utilization structured and fair performance management. a satisfied and, hence, highly productive employees  value creation, operational flexibility and competitive advantage Therefore outsourcing helps both the organizations and the consultancies to grow and perform better.
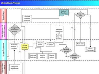
Recruitment Operations The recruitment and selection is the major function of the human resource department and recruitment process is the first step towards creating the competitive strength and the strategic advantage for the organizations. Recruitment process involves a systematic procedure from sourcing the candidates to arranging and conducting the interviews and requires many resources and time. A general recruitment process is as follows: Identifying the vacancy:   The recruitment process begins with the human resource department receiving requisitions for recruitment from any department of the company. These contain: • Posts to be filled • Number of persons • Duties to be performed • Qualifications required Preparing the job description and person specification. Outsourcing openings to various consultancies Short-listing and identifying the prospective candidate with required characteristics sent by an outsourced vendor Arranging the interviews with the selected candidates. Conducting the interview and decision making on prospective employment. The recruitment process is immediately followed by the selection process i.e. the final interview and decision making, conveying the decision and the appointment formalities.
 
Recruitment Steps
Steps Step 1: Generating interest in the client's organization Step 2: Generating interest in job profile Step 3: Generate interest in compensation & benefits Result A: Candidate acknowledges interest Step 4: Brief interview - validate key skills & experience required  Step 5: Schedule onsite interview with Human Resource Department – stress importance of being on-time & to call at least a day in advance to re-schedule
Step 1 Reason for call  Your CV forwarded to us through a portal / reference / headhunting Trying to assess if you are a possible fit for a career or senior opening with one of our clients. Is this a good time to have this conversation? Generating interest in the client's organization by saying: Let me tell you a bit about the organization where there is an  opening Give details about the client's organization Our culture is very open and fun loving with freedom to work  but demands responsibility Our policies are people oriented and we offer excellent compensation and benefits
Step 2 Generating interest in job profile by: Highlighting important and key areas of the organization's functioning. Speak about the roles and responsibilities and mention the details on the Job Description
Step 3 The position offers very competitive compensation and benefits compared to leading players in the industry. The offer will give full consideration to your skill and experience, and your ability to deliver results
Result A: Interest Does this seem interesting to you?
Step 4: Brief Interview Education & Training Check the candidates education and training details Your Experience – Key Focus Areas Ask the candidate about his job profile so far. Check if his skill sets match the requirement
Step 5 If candidate matches our needs - schedule an interview with the client. To schedule interview: Tell the candidate that you would like him/her to come in for an interview Ask the candidate which day of the week and what time during the day would he be con Fix up an appropriate time with the candidate Remind the candidate about coming 10 minutes before time and need to call at least a day in advance to reschedule Note candidates response to scheduling interview, & his/her eagerness for the interview Communicate interview schedule to all interviewing managers in advance with Resume and feedback
Step 6 After interview call the relevant person on the client's side and take a feed back. If feedback is positive the call the candidate and request for his latest salary slip and forward the same to the client. An offer is prepared and given to the candidate and the joining date is decided. If the candidate is not selected or if he does not take up the offer then initiate the search process again. After interview call the relevant person on the client's side and take a feed back. If feedback is positive the call the candidate and request for his latest salary slip and forward the same to the client. An offer is prepared and given to the candidate and the joining date is decided. If the candidate is not selected or if he does not take up the offer then initiate the search process again.
Step 7 Be in regular touch with the candidate and keep him warm so that he joins the company on the Date of Joining. Even after he joins speak to him once in a while till he settles down in the new organization. Keeping in touch with candidates also helps in obtaining references when need arises.
Recruitment Operations - Simplified Brief about profile to consultant Shortlist good Resumes received from consultants Consultants co-ordinate the interview (Profile Match)‏ Interview at Company Look for some other person Call him for final negotiation and offer Offer Accepted Look for some other person Ask the person to join
The End

Recruitment Process Overview

  • 1.
  • 2.
    Meaning of RecruitmentRecruitment is the process of searching the candidates for employment and stimulating them to apply for jobs in an organization. Recruitment is the activity that links the employers and the job seekers. It is the process to discover sources of manpower to meet the requirement of staffing schedule and to employ effective measures for attracting that manpower in adequate numbers to facilitate effective selection of an efficient working force. Recruitment need are of three types Planned: i.e. the needs arising from changes in organization and retirement policy. Anticipated: Anticipated needs are those movements in personnel, which an organization can predict by studying trends in internal and external environment. Unexpected: Resignation, deaths, accidents, illness giving rise to unexpected needs.
  • 3.
    Why outsource Traditionally,recruitment is seen as the cost incurring process in an organization. HR outsourcing helps the HR professionals of the organizations to concentrate on the strategic functions and processes of human resource management rather than wasting their efforts, time and money on the routine work. Outsourcing the recruitment process helps to cut the recruitment costs to 20 % and also provide economies of scale to the large sized organizations.
  • 4.
    Advantages Outsourcing isbeneficial for both the corporate organizations that use the outsourcing services as well as the consultancies that provide the service to the corporates. Apart from increasing their revenues, outsourcing provides business opportunities to the service providers, enhancing the skill set of the service providers and exposure to the different corporate experiences thereby increasing their expertise. The advantages accruing to the corporates are: turning the management's focus to strategic level processes of HRM accessibility to the expertise of the service providers freedom from red tape and adhering to strict rules and regulations optimal resource utilization structured and fair performance management. a satisfied and, hence, highly productive employees value creation, operational flexibility and competitive advantage Therefore outsourcing helps both the organizations and the consultancies to grow and perform better.
  • 5.
    Recruitment Operations Therecruitment and selection is the major function of the human resource department and recruitment process is the first step towards creating the competitive strength and the strategic advantage for the organizations. Recruitment process involves a systematic procedure from sourcing the candidates to arranging and conducting the interviews and requires many resources and time. A general recruitment process is as follows: Identifying the vacancy: The recruitment process begins with the human resource department receiving requisitions for recruitment from any department of the company. These contain: • Posts to be filled • Number of persons • Duties to be performed • Qualifications required Preparing the job description and person specification. Outsourcing openings to various consultancies Short-listing and identifying the prospective candidate with required characteristics sent by an outsourced vendor Arranging the interviews with the selected candidates. Conducting the interview and decision making on prospective employment. The recruitment process is immediately followed by the selection process i.e. the final interview and decision making, conveying the decision and the appointment formalities.
  • 6.
  • 7.
  • 8.
    Steps Step 1:Generating interest in the client's organization Step 2: Generating interest in job profile Step 3: Generate interest in compensation & benefits Result A: Candidate acknowledges interest Step 4: Brief interview - validate key skills & experience required Step 5: Schedule onsite interview with Human Resource Department – stress importance of being on-time & to call at least a day in advance to re-schedule
  • 9.
    Step 1 Reasonfor call Your CV forwarded to us through a portal / reference / headhunting Trying to assess if you are a possible fit for a career or senior opening with one of our clients. Is this a good time to have this conversation? Generating interest in the client's organization by saying: Let me tell you a bit about the organization where there is an opening Give details about the client's organization Our culture is very open and fun loving with freedom to work but demands responsibility Our policies are people oriented and we offer excellent compensation and benefits
  • 10.
    Step 2 Generatinginterest in job profile by: Highlighting important and key areas of the organization's functioning. Speak about the roles and responsibilities and mention the details on the Job Description
  • 11.
    Step 3 Theposition offers very competitive compensation and benefits compared to leading players in the industry. The offer will give full consideration to your skill and experience, and your ability to deliver results
  • 12.
    Result A: InterestDoes this seem interesting to you?
  • 13.
    Step 4: BriefInterview Education & Training Check the candidates education and training details Your Experience – Key Focus Areas Ask the candidate about his job profile so far. Check if his skill sets match the requirement
  • 14.
    Step 5 Ifcandidate matches our needs - schedule an interview with the client. To schedule interview: Tell the candidate that you would like him/her to come in for an interview Ask the candidate which day of the week and what time during the day would he be con Fix up an appropriate time with the candidate Remind the candidate about coming 10 minutes before time and need to call at least a day in advance to reschedule Note candidates response to scheduling interview, & his/her eagerness for the interview Communicate interview schedule to all interviewing managers in advance with Resume and feedback
  • 15.
    Step 6 Afterinterview call the relevant person on the client's side and take a feed back. If feedback is positive the call the candidate and request for his latest salary slip and forward the same to the client. An offer is prepared and given to the candidate and the joining date is decided. If the candidate is not selected or if he does not take up the offer then initiate the search process again. After interview call the relevant person on the client's side and take a feed back. If feedback is positive the call the candidate and request for his latest salary slip and forward the same to the client. An offer is prepared and given to the candidate and the joining date is decided. If the candidate is not selected or if he does not take up the offer then initiate the search process again.
  • 16.
    Step 7 Bein regular touch with the candidate and keep him warm so that he joins the company on the Date of Joining. Even after he joins speak to him once in a while till he settles down in the new organization. Keeping in touch with candidates also helps in obtaining references when need arises.
  • 17.
    Recruitment Operations -Simplified Brief about profile to consultant Shortlist good Resumes received from consultants Consultants co-ordinate the interview (Profile Match)‏ Interview at Company Look for some other person Call him for final negotiation and offer Offer Accepted Look for some other person Ask the person to join
  • 18.