What is a Flowchart?
A Flowchartisa diagramthat usesgraphicsymbolstodepictthe nature and flow of the stepsina
process.Anothername forthistool is"flow diagram."
Benefits of Using Flowcharts:
• Promote processunderstanding
• Provide tool fortraining
• Identifyproblemareasandimprovementopportunities
• Depictcustomer-supplierrelationships
What symbols are used in Flowcharts?
The symbolsthatare commonlyusedin Flowcharts(Viewgraph3) have specificmeaningsandare
connectedbyarrowsindicatingthe flowfromone steptoanother:
Oval : Ovalsindicate boththe startingpointandthe endingpointof the processsteps.
Box : A box representsanindividual steporactivityinthe process.
Diamond :A diamondshowsa decisionpoint,suchasyes/noorgo/no-go. Eachpath
emergingfromthe diamond mustbe labeledwithone of the possible answers.
Circle : A circle indicatesthata particularstepis connectedtoanotherpage or part of
the Flowchart.A letterplacedinthe circle clarifiesthe continuation.
Triangle : A triangle showswhere anin-processmeasurementoccurs.
Levels of Flowchart detail:
Whenyouare developingaFlowchart,considerhow itwill be usedandthe amount and kindof
informationneededbythe people whowill use it.Thiswill helpyou determinethe level of detailto
include.
Macro level: The top leadershipmaynotneedthe amountof detail requiredbythe
workersina process.A "bigpicture,"ormacro-level,viewof the processmaybe enoughfortheir
purposes.Generally,amacro-level Flowcharthasfewerthansix steps.Thinkof itasa view of the
groundfrom an airplane flyingat30,000 feet.
Mini level:The term"mini"or"midi"isusedfora Flowchartthatfallsbetweenthe big
picture of the macro level andthe fine detail of the microlevel.Typically,itfocusesononlyapart of
the macro-level Flowchart.Usingthe airplane analogy,yousee the level of detailasif lookingatthe
groundfrom 10,000 feet.
Micro level: People tryingtoimprove the wayajobis done needadetaileddepiction
of processsteps.The micro-level,orground-level,viewprovidesaverydetailedpicture of aspecific
portionof the processby documentingeveryactionanddecision.Itiscommonlyusedtocharthow
a particulartask isperformed.
Macro Flowchart
yes
Announcementof the
admissionsbythe institute
Fillingof the
RegistrationForm
Analysisof large numberof
applications
Entrance Test scheduled
ResultDeclaration
Qualified
Counselling
Out :try
nextyear
Under
Probation
Agreement
no
Micro flowcharts
1. Announcement of the admission by the institute:
Medical Examination
Fee Deposition
Hostel allotment
AdmissionFinal:Student
enrolled
END
Advertisement issued
and website updated
Venue forthe form
distributiondecided
Collectionof forms
by the students
Pay applicationform
fee
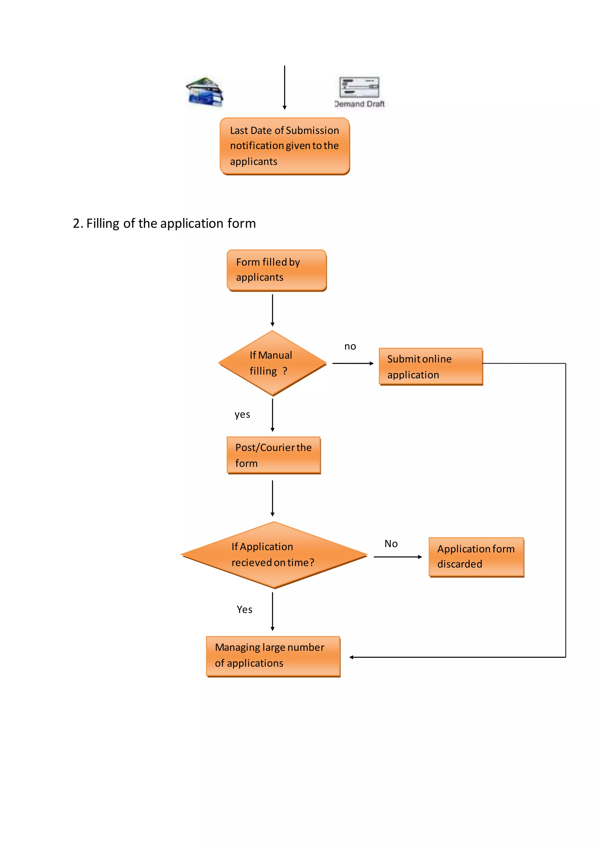
2. Filling of the application form
Last Date of Submission
notificationgiventothe
applicants
Form filledby
applicants
Post/Courierthe
form
If Manual
filling ?
Submitonline
application
If Application
recievedontime?
yes
no
Yes
No
Managing large number
of applications
Applicationform
discarded
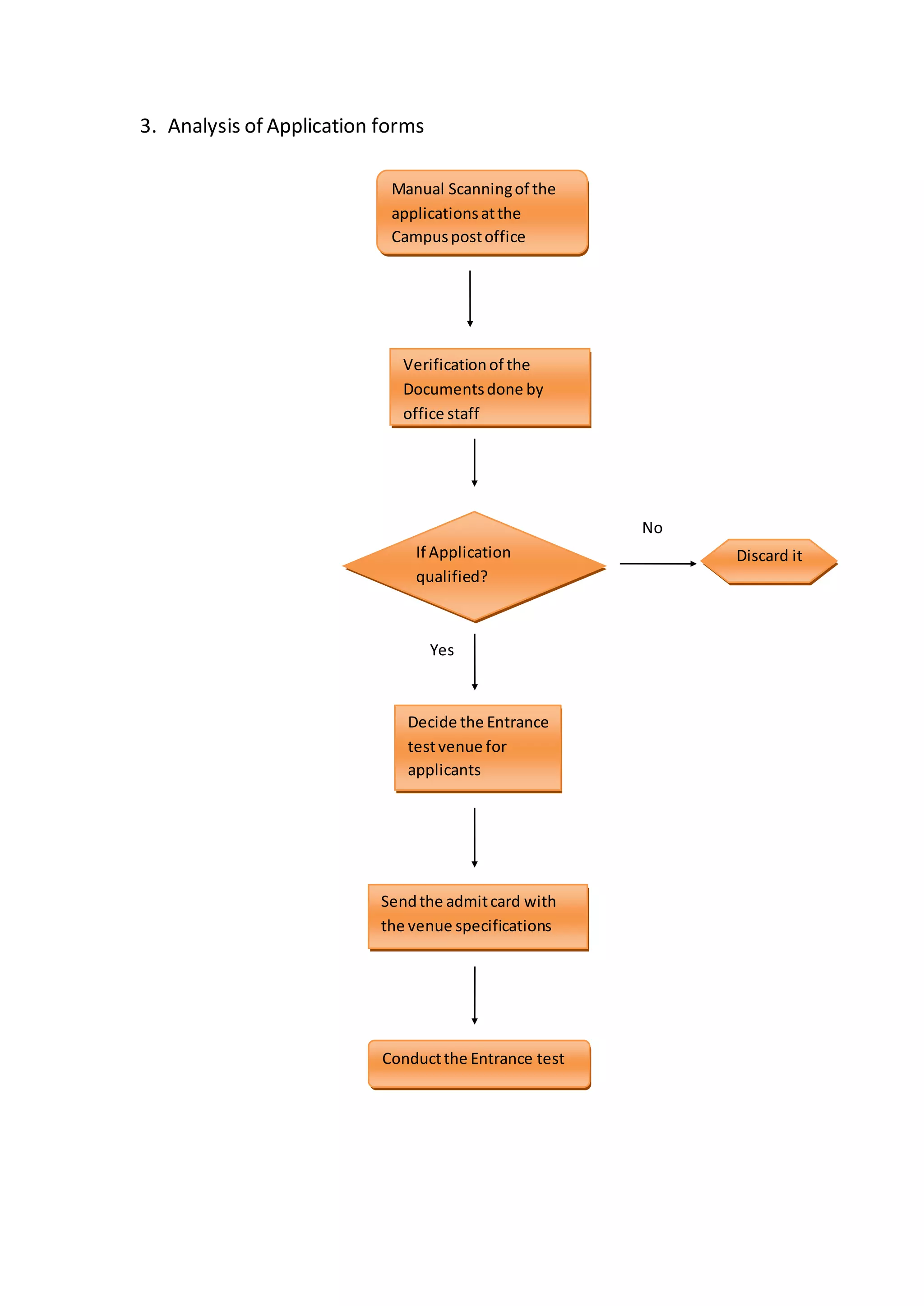
3. Analysis of Application forms
Manual Scanningof the
applicationsatthe
Campuspostoffice
Verificationof the
Documentsdone by
office staff
If Application
qualified?
Discard it
No
Yes
Decide the Entrance
testvenue for
applicants
Sendthe admitcard with
the venue specifications
Conductthe Entrance test
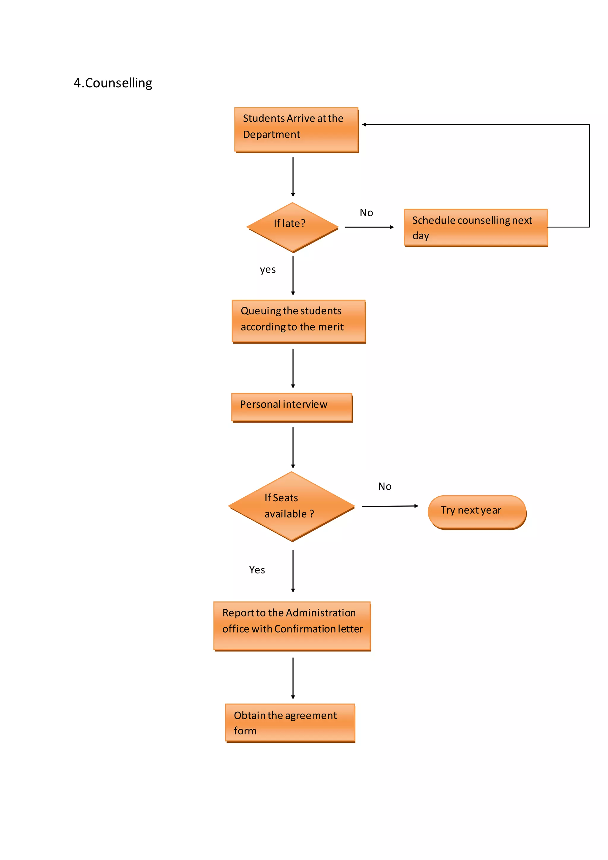
4.Counselling
StudentsArrive atthe
Department
If late? Schedule counsellingnext
day
Queuingthe students
accordingto the merit
list
Personal interview
If Seats
available ?
Reportto the Administration
office withConfirmationletter
Obtainthe agreement
form
yes
No
Try nextyear
No
Yes
Three Trouble Spots::
1.Announcement of admissions:
 Limited reach
 Lack of touch and feel process
 Limited Query Resolution
2.Availability of forms:
 Long queue to collect forms from various banks/centers
 Time consuming and frustrating process for students
3. Managing applications:
 High dependency on Postal service
 High % of applications lost
 Delay in reception of application
 Manual short listing procedure followed
 Delay on analysing large number of applications
Lessons learnt by us:
By giving a thought to the admission process , we got to know about the
transparency of the system. We interviewed the college officials and
hence achieved a sense of understanding about the process. Moreover
we learnt about creating flow charts, levels of flow charts.
Thank you.

: QCL-15-v4_[2]_[Banasthali Vidyapith]_[Prabh Simran Kaur]

  • 1.
    What is aFlowchart? A Flowchartisa diagramthat usesgraphicsymbolstodepictthe nature and flow of the stepsina process.Anothername forthistool is"flow diagram." Benefits of Using Flowcharts: • Promote processunderstanding • Provide tool fortraining • Identifyproblemareasandimprovementopportunities • Depictcustomer-supplierrelationships What symbols are used in Flowcharts? The symbolsthatare commonlyusedin Flowcharts(Viewgraph3) have specificmeaningsandare connectedbyarrowsindicatingthe flowfromone steptoanother: Oval : Ovalsindicate boththe startingpointandthe endingpointof the processsteps. Box : A box representsanindividual steporactivityinthe process. Diamond :A diamondshowsa decisionpoint,suchasyes/noorgo/no-go. Eachpath emergingfromthe diamond mustbe labeledwithone of the possible answers. Circle : A circle indicatesthata particularstepis connectedtoanotherpage or part of the Flowchart.A letterplacedinthe circle clarifiesthe continuation. Triangle : A triangle showswhere anin-processmeasurementoccurs.
  • 2.
    Levels of Flowchartdetail: Whenyouare developingaFlowchart,considerhow itwill be usedandthe amount and kindof informationneededbythe people whowill use it.Thiswill helpyou determinethe level of detailto include. Macro level: The top leadershipmaynotneedthe amountof detail requiredbythe workersina process.A "bigpicture,"ormacro-level,viewof the processmaybe enoughfortheir purposes.Generally,amacro-level Flowcharthasfewerthansix steps.Thinkof itasa view of the groundfrom an airplane flyingat30,000 feet. Mini level:The term"mini"or"midi"isusedfora Flowchartthatfallsbetweenthe big picture of the macro level andthe fine detail of the microlevel.Typically,itfocusesononlyapart of the macro-level Flowchart.Usingthe airplane analogy,yousee the level of detailasif lookingatthe groundfrom 10,000 feet. Micro level: People tryingtoimprove the wayajobis done needadetaileddepiction of processsteps.The micro-level,orground-level,viewprovidesaverydetailedpicture of aspecific portionof the processby documentingeveryactionanddecision.Itiscommonlyusedtocharthow a particulartask isperformed.
  • 3.
    Macro Flowchart yes Announcementof the admissionsbytheinstitute Fillingof the RegistrationForm Analysisof large numberof applications Entrance Test scheduled ResultDeclaration Qualified Counselling Out :try nextyear Under Probation Agreement no
  • 4.
    Micro flowcharts 1. Announcementof the admission by the institute: Medical Examination Fee Deposition Hostel allotment AdmissionFinal:Student enrolled END Advertisement issued and website updated Venue forthe form distributiondecided Collectionof forms by the students Pay applicationform fee
  • 5.
    2. Filling ofthe application form Last Date of Submission notificationgiventothe applicants Form filledby applicants Post/Courierthe form If Manual filling ? Submitonline application If Application recievedontime? yes no Yes No Managing large number of applications Applicationform discarded
  • 6.
    3. Analysis ofApplication forms Manual Scanningof the applicationsatthe Campuspostoffice Verificationof the Documentsdone by office staff If Application qualified? Discard it No Yes Decide the Entrance testvenue for applicants Sendthe admitcard with the venue specifications Conductthe Entrance test
  • 7.
    4.Counselling StudentsArrive atthe Department If late?Schedule counsellingnext day Queuingthe students accordingto the merit list Personal interview If Seats available ? Reportto the Administration office withConfirmationletter Obtainthe agreement form yes No Try nextyear No Yes
  • 8.
    Three Trouble Spots:: 1.Announcementof admissions:  Limited reach  Lack of touch and feel process  Limited Query Resolution 2.Availability of forms:  Long queue to collect forms from various banks/centers  Time consuming and frustrating process for students 3. Managing applications:  High dependency on Postal service  High % of applications lost  Delay in reception of application  Manual short listing procedure followed  Delay on analysing large number of applications Lessons learnt by us: By giving a thought to the admission process , we got to know about the transparency of the system. We interviewed the college officials and hence achieved a sense of understanding about the process. Moreover we learnt about creating flow charts, levels of flow charts. Thank you.