FLOWCHART
MACRO AND MICRO FLOWCHART
A VIVID DESCRIPTION OF ADMISSION PROCESS OF OUR COLLEGE
USING MACRO AND MICRO FLOWCHART.
INTRODUCTION TO
FLOWCHART
FLOWCHARTS ARE MAPS OR GRAPHICAL REPRESENTATIONS OF
A PROCESS.STEPS IN A PROCESS ARE SHOWN WITH SYMBOLIC
SHAPES,AND FLOW OF PROCESS IS INDICATED WITH ARROWS
CONNECTING THE SYMBOLS.IT IS A MODELLING TECHNIQUE
INTRODUCED IN THE 1940/50 AND POPULARISED FOR
STRUCTURED DEVELOPMENT IN THE 1970s AS WELL AS
BUSINESS MODELLING.FLOWCHARTS CAN HELP YOU SEE
WETHER THE STEPS OF THE PROCESS ARE LOGICAL,UNCOVER
PROBLEMS OR MISCOMMUNICATIONS , DEFINE THE BOUNDARIES
OF A PROCESS AND DEVELOP A COMMON BASE OF KNOWLEDGE
ABOUT A PROCESS.
THERE ARE 3 BASIC SYMBOLS ON A
FLOWCHART: SQUARES REPRESENTING ACTIVITIES OR TASKS,
DIAMONDS REPRESENTING DECISION POINTS AND ARROWS
REPRESENTING FLOW OF CONTROL.
THERE ARE MANY VARIETIES OF
FLOWCHARTS AND SCORES OF SYMBOLS THAT CAN BE USED :
 HIGH LEVEL FLOWCHART MAP ONLY THE MAJOR STEPS
IN A PROCESS FOR A GOOD OVERVIEW.
For example:
Goods are received
At dock
Goods are
Inspected
Goods are put in
Warehouse
Warehouse supply
Assembly floor
 DETAILED FLOWCHARTS SHOW A STEP BY STEP MAPPING
OF ALL EVENTS AND DECISIONS IN A PROCESS.
 DEPLOYMENT FLOWCHARTS WHICH ORGANISE THE
FLOWCHATRS BY COLUMNS, WITH EACH COLUMN
REPRESENTING A PERSON OR DEPARTMENT INVOLVED IN
A PROCESS.
 CONSTRUCTION OF AN EFFECTIVE FLOWCHART:
1) DEFINE THE PROCESS BOUNDARIES WITH
STARTING AND NDING POINTS.
2)COMPLETE THE BIG PICTURES BEFORE FILLING
IN THE DETAILS.
3)CLEARLY DEFINE EACH STEP IN THE PROCESS.BE
ACCURATE AND HONEST.
4)IDENTIFY TIME LAGS AND NON VALUE ADDING
STEPS.
5)CIRCULATE THE FLOWCHART TO OTHER PEOPLE
INVOLVED IN THE PROCESS TO GET THEIR
COMMENTS.
 WITH THE COMPLETED FLOW CHART YOU CAN :
IDENTIFY TIME LAGS AND NON VALUE ADDING
STEPS.
IDENTIFY RESPNSIBILITY FOR EACH STEP.
BRAIN STORM FOR PROBLEMS IN THE PROCESS.
DETERMINE MAJOR AND MINOR INPUTS INTO
THE PROCESS WITH A CAUSE AND EFFECT
DIAGRAM.
CHOOSE THE MOST LIKELY TROUBLE SPOTS
WITH THE CONSENSUS BUILDER.
Macro flowcharting
We use macro flowchart to understand or communicate a big
picture view of major steps in a process before drawing a more
detailed flowchart. In macro flowcharting not more than 6-8
steps are to be considered, words used are often nouns,
showing broad categories of actions or names of sub
processes.
Applicant applies
Appears for
Entrance test
Selected No better luck
next time
Yes
Counseling
Form retrieval
Interview
Medical checkup
Branch selection
Fee submission
Hostel allotment
This was the macro flowchart of admission procedure of our
college.
Micro flowcharting
Micro flowchart is a detailed version of macro flowchart i.e. it
shows more information. Although it is quite difficult to design
it is very easy to study and understand. It shows how objects
are connected together to create a transaction (showing
every single detail).
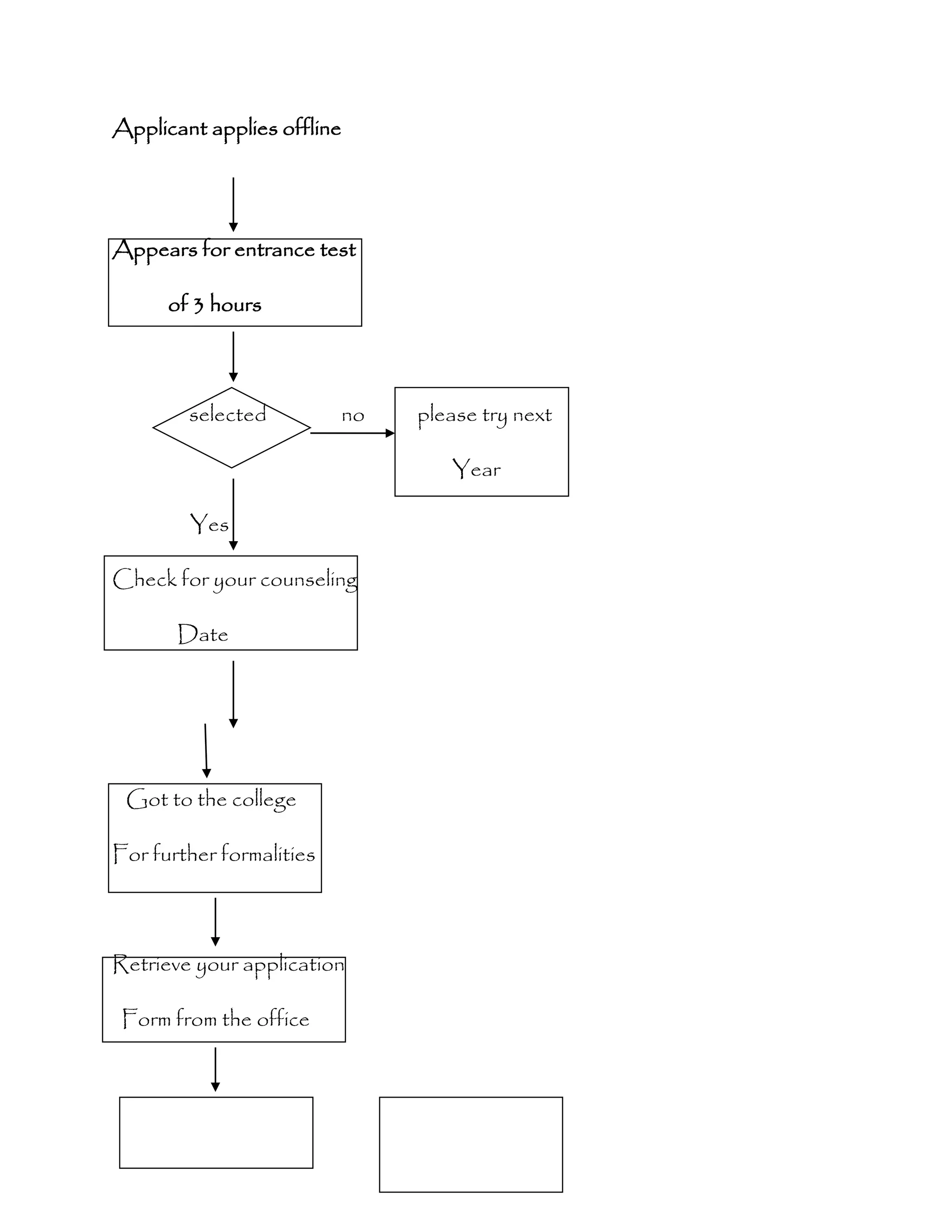
MICRO FLOWCHART OF ADMISSION
PROCEDURE
Applicant applies offline
Appears for entrance test
of 3 hours
selected no please try next
Year
Yes
Check for your counseling
Date
Got to the college
For further formalities
Retrieve your application
Form from the office
Go for interview vani mandir room
No.110
If you are unfit
Medical examination arogya mandir visit doctor for
Further check up
Document verification If fit
Go to vani mandir
Room no.112
Counseling at
Vani mandir if insufficient document
Agreements fill at vani mandir 114
Submit a signed application
Signature of admission vani mandir by senior authority
Officer room no.116
Fee bill
Vani mandir room no.118
Fee deposit
Hostel allotment & surya mandir t-11
Library slip
Submit hostel slip to collect the smart
The resp. warden card
Admission final
Trouble spot $
Problem definition
1)It is not comfortable to move from one building to another
almost half a kilometer away from each other for
completion of the admission procedure, like we are
supposed to go from vani mandir to arogya mandir for
medical checkup &from vani mandir to surya mandir for
taking the hostel and library slip.
For convenience of students and parent’s whole
procedure should be carried out at one place only.
2)It is very tiring for everyone to walk a distance of half a
kilometer without any vehicle. It is very problematic for
who come here by bus or train and not by their own
vehicle.
Although they have a bus service inside the
campus which is not available all the time, slow &
inefficient to carry a large crowd. So there should be a
better option like auto rikshaw or more buses.
3.) College does not provide any refreshments or beverages,
so we are supposed to rush from college to the canteen for
chilled water and meals. Students get tired and even faint.
The college should provide water bottles and
some snacks all the time for a tiring day long admission
process.
Learning Experience
WE LEARNT A LOT ABOUT FLOW CHART AND ITS
IMPORTANCE.THEY ARE VERY GOOD FOR COMMUNICATING
COMPLEX SITUATIONS OR PROCESSES AND HELPS TO SHOW
WHAT IS AND IS NOT WORKING IN A PROCESS,SHOWS COST,
TIMES AN MATERIALS INVOLVED IN THE PROCESS.
IT GIVES A GRAPHICAL OVERVIEW OF ANY SITUATION WHICH
IS FAST TO GRASP AND EASY TO UNDERSTAND.IN A
NUTSHELL WE CAN SAY THAT WE ARE ABLE TO COMPRESS
10 PAGES INTO ONE USING FLOWCHARTS THAT EVEN A LAY
MAN CAN UNDERSTAND.
WE EVEN LEARNT TO IDENTIFY PROBLEMS AND
SUGGEST SOLUTIONS TO THEM IN AN EASY WAY WITH THE
HELP OF FLOWCHART.AS LEARNED ABOVE.
THANK
YOU

Qcl 14-v3 [flowchart]-[banasthali university]_[kumari shalini]

  • 1.
    FLOWCHART MACRO AND MICROFLOWCHART A VIVID DESCRIPTION OF ADMISSION PROCESS OF OUR COLLEGE USING MACRO AND MICRO FLOWCHART.
  • 2.
    INTRODUCTION TO FLOWCHART FLOWCHARTS AREMAPS OR GRAPHICAL REPRESENTATIONS OF A PROCESS.STEPS IN A PROCESS ARE SHOWN WITH SYMBOLIC SHAPES,AND FLOW OF PROCESS IS INDICATED WITH ARROWS CONNECTING THE SYMBOLS.IT IS A MODELLING TECHNIQUE INTRODUCED IN THE 1940/50 AND POPULARISED FOR STRUCTURED DEVELOPMENT IN THE 1970s AS WELL AS BUSINESS MODELLING.FLOWCHARTS CAN HELP YOU SEE WETHER THE STEPS OF THE PROCESS ARE LOGICAL,UNCOVER PROBLEMS OR MISCOMMUNICATIONS , DEFINE THE BOUNDARIES OF A PROCESS AND DEVELOP A COMMON BASE OF KNOWLEDGE ABOUT A PROCESS. THERE ARE 3 BASIC SYMBOLS ON A FLOWCHART: SQUARES REPRESENTING ACTIVITIES OR TASKS, DIAMONDS REPRESENTING DECISION POINTS AND ARROWS REPRESENTING FLOW OF CONTROL. THERE ARE MANY VARIETIES OF FLOWCHARTS AND SCORES OF SYMBOLS THAT CAN BE USED :
  • 3.
     HIGH LEVELFLOWCHART MAP ONLY THE MAJOR STEPS IN A PROCESS FOR A GOOD OVERVIEW. For example: Goods are received At dock Goods are Inspected Goods are put in Warehouse Warehouse supply Assembly floor  DETAILED FLOWCHARTS SHOW A STEP BY STEP MAPPING OF ALL EVENTS AND DECISIONS IN A PROCESS.
  • 4.
     DEPLOYMENT FLOWCHARTSWHICH ORGANISE THE FLOWCHATRS BY COLUMNS, WITH EACH COLUMN REPRESENTING A PERSON OR DEPARTMENT INVOLVED IN A PROCESS.  CONSTRUCTION OF AN EFFECTIVE FLOWCHART: 1) DEFINE THE PROCESS BOUNDARIES WITH STARTING AND NDING POINTS. 2)COMPLETE THE BIG PICTURES BEFORE FILLING IN THE DETAILS. 3)CLEARLY DEFINE EACH STEP IN THE PROCESS.BE ACCURATE AND HONEST. 4)IDENTIFY TIME LAGS AND NON VALUE ADDING STEPS. 5)CIRCULATE THE FLOWCHART TO OTHER PEOPLE INVOLVED IN THE PROCESS TO GET THEIR COMMENTS.  WITH THE COMPLETED FLOW CHART YOU CAN : IDENTIFY TIME LAGS AND NON VALUE ADDING STEPS. IDENTIFY RESPNSIBILITY FOR EACH STEP. BRAIN STORM FOR PROBLEMS IN THE PROCESS. DETERMINE MAJOR AND MINOR INPUTS INTO THE PROCESS WITH A CAUSE AND EFFECT DIAGRAM.
  • 5.
    CHOOSE THE MOSTLIKELY TROUBLE SPOTS WITH THE CONSENSUS BUILDER. Macro flowcharting We use macro flowchart to understand or communicate a big picture view of major steps in a process before drawing a more detailed flowchart. In macro flowcharting not more than 6-8 steps are to be considered, words used are often nouns, showing broad categories of actions or names of sub processes. Applicant applies Appears for Entrance test
  • 6.
    Selected No betterluck next time Yes Counseling Form retrieval Interview Medical checkup Branch selection Fee submission
  • 7.
    Hostel allotment This wasthe macro flowchart of admission procedure of our college. Micro flowcharting Micro flowchart is a detailed version of macro flowchart i.e. it shows more information. Although it is quite difficult to design it is very easy to study and understand. It shows how objects are connected together to create a transaction (showing every single detail). MICRO FLOWCHART OF ADMISSION PROCEDURE
  • 8.
    Applicant applies offline Appearsfor entrance test of 3 hours selected no please try next Year Yes Check for your counseling Date Got to the college For further formalities Retrieve your application Form from the office
  • 9.
    Go for interviewvani mandir room No.110 If you are unfit Medical examination arogya mandir visit doctor for Further check up Document verification If fit Go to vani mandir Room no.112 Counseling at Vani mandir if insufficient document Agreements fill at vani mandir 114 Submit a signed application Signature of admission vani mandir by senior authority Officer room no.116 Fee bill
  • 10.
    Vani mandir roomno.118 Fee deposit Hostel allotment & surya mandir t-11 Library slip Submit hostel slip to collect the smart The resp. warden card Admission final Trouble spot $
  • 11.
    Problem definition 1)It isnot comfortable to move from one building to another almost half a kilometer away from each other for completion of the admission procedure, like we are supposed to go from vani mandir to arogya mandir for medical checkup &from vani mandir to surya mandir for taking the hostel and library slip. For convenience of students and parent’s whole procedure should be carried out at one place only. 2)It is very tiring for everyone to walk a distance of half a kilometer without any vehicle. It is very problematic for who come here by bus or train and not by their own vehicle. Although they have a bus service inside the campus which is not available all the time, slow & inefficient to carry a large crowd. So there should be a better option like auto rikshaw or more buses.
  • 12.
    3.) College doesnot provide any refreshments or beverages, so we are supposed to rush from college to the canteen for chilled water and meals. Students get tired and even faint. The college should provide water bottles and some snacks all the time for a tiring day long admission process.
  • 13.
    Learning Experience WE LEARNTA LOT ABOUT FLOW CHART AND ITS IMPORTANCE.THEY ARE VERY GOOD FOR COMMUNICATING COMPLEX SITUATIONS OR PROCESSES AND HELPS TO SHOW WHAT IS AND IS NOT WORKING IN A PROCESS,SHOWS COST, TIMES AN MATERIALS INVOLVED IN THE PROCESS. IT GIVES A GRAPHICAL OVERVIEW OF ANY SITUATION WHICH IS FAST TO GRASP AND EASY TO UNDERSTAND.IN A NUTSHELL WE CAN SAY THAT WE ARE ABLE TO COMPRESS 10 PAGES INTO ONE USING FLOWCHARTS THAT EVEN A LAY MAN CAN UNDERSTAND. WE EVEN LEARNT TO IDENTIFY PROBLEMS AND SUGGEST SOLUTIONS TO THEM IN AN EASY WAY WITH THE HELP OF FLOWCHART.AS LEARNED ABOVE.
  • 15.