APLIKASI PENENTUAN RUTE TERPENDEK PENGIRIMAN
              BARANG DENGAN ALGORITMA SEMUT
    STUDI KASUS CV.MEGA ANUGERAH KOTA SEMARANG




                    PROPOSAL TUGAS AKHIR



Telah Diperiksa dan Disetujui Sebagai Salah Satu Syarat Untuk Memperoleh Gelar

                              Sarjana Komputer



                                Disusun Oleh:

                               NUR AULIA
                                 J2F007035




            PROGRAM STUDI TEKNIK INFORMATIKA
                       JURUSAN MATEMATIKA
 FAKULTAS MATEMATIKA DAN ILMU PENGETAHUAN ALAM
                     UNIVERSITAS DIPONEGORO
                                    2011
HALAMAN PENGESAHAN


Yang bertandatangan di bawah ini menyatakan bahwa Proposal Tugas Akhir yang
berjudul:

     APLIKASI PENENTUAN RUTE TERPENDEK PENGIRIMAN
                   BARANG DENGAN ALGORITMA SEMUT
      STUDI KASUS CV.MEGA ANUGERAH KOTA SEMARANG
                                Dipersiapkan dan disusun oleh:

                                 Nama         : Nur Aulia

                                 NIM          : J2F007035

   Telah disahkan sebagai Proposal Tugas Akhir pada tanggal 20 September 2011, yang
            merupakan salah satu syarat untuk memperoleh gelar Sarjana Komputer.




                Pembimbing I,                                Pembimbing II,




   Priyo Sidik Sasongko, S.Si, M.Kom                   Beta Noranita, S.Si, M.Kom
       NIP 19700705 199702 1 001                       NIP 19730829 199802 2 001


                                         Mengetahui,
        Ketua Jurusan Matematika                Ketua Program Studi Teknik Informatika




        Dr. Widowati, S.Si, M.Si                    Drs. Eko Adi Sarwoko, M.Kom
       NIP 19690214 199403 2 002                        NIP 19651107 199203 1 003




                                                                                         ii
DAFTAR ISI


HALAMAN PENGESAHAN ............................................................................................... ii
DAFTAR ISI ........................................................................................................................ iii
DAFTAR GAMBAR ............................................................................................................ iv
DAFTAR TABEL ................................................................................................................. v
DAFTAR LAMPIRAN ........................................................................................................ vi
BAB I PENDAHULUAN ..................................................................................................... 1
   I.1. Latar Belakang ............................................................................................................. 1
   I.2. Rumusan Masalah........................................................................................................ 3
   I.3. Tujuan dan Manfaat ..................................................................................................... 3
   I.4. Ruang Lingkup ............................................................................................................ 4
BAB II METODOLOGI ........................................................................................................ 5
   II.1. Studi Pustaka .............................................................................................................. 5
      II.1.1. Kecerdasan Buatan (Artificial Intelligence) ........................................................ 5
      II.1.2. Graf ...................................................................................................................... 6
      II.1.3. Travelling Salesman Problem (TSP) ................................................................... 7
      II.1.4. Algoritma Semut.................................................................................................. 9
           II.1.4.1        Karakteristik Algoritma Semut .............................................................. 10
           II.1.4.2        Algoritma Semut dalam Penyelesaian TSP ............................................ 13
   II.2. Observasi .................................................................................................................. 15
   II.3. Garis Besar Penyelesaian Masalah ........................................................................... 16
      II.3.1.       Analysis (Analisis Sistem) ............................................................................ 16
      II.3.2.       Design (Perancangan Sistem) ........................................................................ 16
      II.3.3.       Code ............................................................................................................... 17
      II.3.4.       Test (Ujicoba Sistem) .................................................................................... 17
   II.4. Jadwal ....................................................................................................................... 17
DAFTAR PUSTAKA .......................................................................................................... 19




                                                                                                                                       iii
DAFTAR GAMBAR


Gambar II. 1 Graf Berarah dan Berbobot .............................................................................. 6
Gambar II. 2 Graf Tidak Berarah dan Berbobot .................................................................... 6
Gambar II. 3 Graff Berarah dan Tidak Berbobot .................................................................. 7
Gambar II. 4 Graf Tidak Berarah dan Tidak Berbobot ......................................................... 7
Gambar II. 5 Contoh Travelling Salesman Problem ............................................................. 8
Gambar II. 6 Pergerakan Semut Mencari Rute Terpendek ................................................... 9
Gambar II. 7 Flowchart Algoritma Semut .......................................................................... 15
Gambar II. 8 Tahapan Pengembanan Sistem....................................................................... 16
Gambar II. 9 Uraian Sistem ................................................................................................. 16




                                                                                                                            iv
DAFTAR TABEL


Table II. 1 Jadwal Kegiatan Tugas Akhir ............................................................................ 18




                                                                                                                     v
DAFTAR LAMPIRAN


Lampiran 1   : Notulensi Seminar Proposal Tugas Akhir

Lampiran 2   : Daftar Hadir Seminar Proposal Tugas Akhir




                                                           vi
BAB I
                                  PENDAHULUAN


      Bab ini membahas latar belakang, rumusan masalah, tujuan dan manfaat, dan
ruang lingkup tugas akhir mengenai Aplikasi Penentuan Rute Pengiriman Barang dengan
Algoritma Semut Studi Kasus CV.Mega Anugerah Kota Semarang.

I.1. Latar Belakang

          CV.Mega Anugerah sebagai pihak yang bertanggung jawab menyalurkan
   produk-produk Nestle ke distributor-distributor sering mengalami keterlambatan dalam
   melakukan pengiriman. Keterlambatan ini dapat menyebabkan distributor juga tidak
   dapat melayani permintaan konsumen secara maksimal. Penyebab dari keterlambatan
   ini adalah karena tidak adanya rute pengiriman barang yang jelas dan terstruktur,
   sedangkan selama ini ditentukan berdasarkan pengalaman dari orang yang mengirim
   barang (dropper), padahal tidak semua dropper memiliki kemampuan yang sama
   dalam menentukan rute pengiriman sehingga tidak jarang proses pengiriman barang
   menjadi terlambat atau ditunda keesokan harinya.

          Banyaknya jalan atau rute menuju distributor membuat dropper CV.Mega
   Anugerah yang belum begitu mengetahui tata jalan di Kota Semarang akan bingung
   dan kesulitan menentukan rute menuju distributor yang optimal untuk mencapai ke
   semua tujuan sesuai jadwal. Oleh karena itu, dibutuhkan solusi yang dapat mengatasi
   penentuan rute mana tepat untuk mencapai tempat-tempat tujuan yang telah
   dijadwalkan serta mampu mencapai tujuan tersebut dengan rute yang terpendek.

          Secara umum, pencarian jalur terpendek dapat dibagi menjadi dua metode,
   yaitu metode konvensional dan metode heuristik. Metode konvensional cenderung
   lebih mudah dipahami daripada metode heuristik, tetapi jika dibandingkan, hasil yang
   diperoleh dari metode heuristik lebih variatif dan waktu perhitungan yang diperlukan
   lebih singkat [10].

          Metode heuristik terdiri dari beberapa macam algoritma, diantaranya simulated
   annealing algorithm, algoritma genetika, evolutionary programming, dan algoritma
   semut. Berdasarkan pendekatan evolusioner untuk masalah partisi sirkuit, algoritma

                                                                                     1
genetika memberikan hasil kemajuan yang signifikan [13]. Evaluasi perbandingan
antara simulated annealing algorithm dengan algoritma genetika telah dilakukan oleh
Manikas dan Cane dan menunjukkan bahwa algoritma genetika memberikan hasil
yang lebih baik.

       Pengujian dari Fajar Saptono,dkk [12] dalam membandingkan performansi
algoritma pencarian rute terpendek, yaitu antara Algoritma Genetika dengan Algoritma
Semut membuktikan bahwa bobot hasil menggunakan Algoritma Semut lebih stabil
dan memiliki keadaan konstan dalam penentuan bobot hasil, sehingga grafik solusi
yang dihasilkan tidak jauh berbeda dengan nilai optimum.

       Penelitian dalam aplikasi untuk permasalahan TSP yang dilakukan Marco
Dorigo dan Gambardella [6] menunjukkan bahwa pada kasus TSP dengan 75 kota,
algoritma semut hanya membutuhkan simulasi perjalanan sebanyak 3480 kali untuk
menemukan jalur terbaik, sedangkan genetic algorithm membutuhkan 80.000 kali
simulasi perjalanan untuk menemukan jalur perjalanan terbaik dan algoritma lain
seperti evolutionary programming, simulated annealing dan algoritma genetika bahkan
membutuhkan jumlah simulasi perjalanan yang jauh lebih banyak lagi.

       Dilihat dari kecepatan dalam melakukan pencarian rute terpendek, penelitian
Aris Feryanto[7] menunjukkan bahwa dalam pencarian rute terdekat dari 442 kota ,
algoritma brute force membutuhkan pengecekan sebanyak (442 – 1)! / 2 = 1,241x10976
kemungkinan, dengan asumsi waktu 1 clock CPU (pada kenyataannya pasti memakan
lebih dari 1 clock), maka pada prosesor dual-core 2.2 GHz, pengecekan semua
kemungkinan akan memakan waktu 2,821x10966 detik atau 3,265x10961 hari atau
8,947x10958 tahun. Hal ini sangat tidak memungkinkan untuk digunakan jika dilihat
perbandingannya dengan algoritma semut yang hanya memakan waktu kurang dari 10
detik untuk menemukan solusi yang mendekati optimal.

       Algoritma semut (ant colony system) merupakan bagian dari artificial
intelligent yang diperkenalkan oleh Moyson dan       Manderick dan secara meluas
dikembangkan oleh Marco Dorigo. Algoritma ini mampu menyelesaikan permasalahan
optimisasi yang terinspirasi dari perilaku semut dalam mencari jalur terpendek untuk
memperoleh makanan, yaitu dengan cara menyebarkan feromon yang digunakan untuk
memberi petunjuk jejak bagi semut lain. Kelebihan dari algoritma ini adalah dalam

                                                                                  2
proses pencarian rute memberikan hasil yang relatif optimal dengan waktu proses yang
   singkat [5].

I.2. Rumusan Masalah

           Berdasarkan uraian latar belakang di atas, dapat dirumuskan permasalahan yang
   dihadapi, yaitu bagaimana mengimplementasikan algoritma semut pada pencarian rute
   terpendek pengiriman barang dengan studi kasus CV.Mega Anugerah Kota Semarang.

I.3. Tujuan dan Manfaat

           Tujuan yang ingin dicapai dalam penulisan Proposal Tugas Akhir ini adalah
   menghasilkan sebuah aplikasi penentuan rute terpendek pengiriman barang dengan
   Algoritma Semut Studi Kasus CV.Mega Anugerah Kota Semarang.

          Adapun manfaat yang diharapkan dari penelitian tugas akhir ini adalah sebagai
   berikut :

       1) Bagi Penulis
           a) Penulis        dapat   mengimplementasikan   ilmu   yang   didapat   selama
                  perkuliahan ke dunia nyata dengan merancang dan mengembangkan
                  aplikasi ini.
           b) Mendapat pengalaman dalam mengembangkan aplikasi yang berkaitan
                  dengan TSP (Travel Salessman Problem), sehingga dapat menyelesaikan
                  permasalahan yang sama maupun yang lebih rumit di lain waktu.
           c) Sebagai usaha untuk meraih gelar sarjana komputer (S.Kom).

       2) Bagi CV. Mega Anugerah

                     Mendapatkan aplikasi penentuan rute terpendek pengiriman barang
           sehingga dapat menjadi solusi yang tepat untuk membantu menyelesaikan
           masalah pengiriman barang yaitu pencarian rute terpendek atau seoptimal
           mungkin.

       3) Bagi Universitas Diponegoro

                    Sebagai bahan referensi untuk Universitas Diponegoro, sehingga dapat
           dijadikan bahan pertimbangan untuk pengembangan masalah yang serupa.

                                                                                       3
I.4. Ruang Lingkup

           Dalam penyusunan tugas akhir ini, diberikan ruang lingkup yang jelas agar
   pembahasan lebih terarah dan tidak menyimpang dari tujuan penulisan. Aplikasi yang
   akan dikembangkan adalah aplikasi untuk menentukan rute terpendek dalam
   pengiriman barang dengan algoritma semut studi kasus CV. Mega Anugerah Kota
   Semarang.

      1.   Masukannya     yaitu   kecepatan   kendaraan,   batas   jam   kerja,   nama
           armada(dropper), dan tujuan pengiriman yang sesuai dengan jadwal yang
           ditentukan.
      2.   Keluarannya (output) berupa rute terpendek yang harus dilalui dropper dalam
           mencapai tujuan-tujuannya.
      3.   Proses pencarian rute terdekat menggunakan algoritma semut (ant colony
           system), dengan parameter masukan banyaknya semut, titik asal dan tujuan,
           serta pheromone awal, dan banyaknya siklus.
      4.   Bentuk implementasinya menggunakan bahasa pemrograman Java .




                                                                                     4
BAB II
                                 METODOLOGI


       Dalam bab ini dipaparkan mengenai studi pustaka yang digunakan, observasi yang
akan dilakukan serta garis besar penyelesaian masalah, dan jadwal dalam pengembangan
Aplikasi Penentuan Rute Terpendek Pengiriman Barang dengan Algoritma Semut Studi
Kasus CV.Mega Anugerah Kota Semarang

II.1. Studi Pustaka

           Studi Pustaka bertujuan untuk membantu penulis dalam menyusun Proposal
   Tugas Akhir ini. Metodologi yang digunakan dalam menyusun Proposal Tugas Akhir
   ini adalah metodologi studi pustaka, yaitu penulis mengumpulkan dan mempelajari
   literatur, seperti buku, jurnal maupun artikel yang relevan dengan permasalahan tugas
   akhir ini, yang disusun dalam empat subjudul, yaitu kecerdasan buatan,           graf,
   travelling salesman problem, dan algoritma semut.

   II.1.1. Kecerdasan Buatan (Artificial Intelligence)

           Artikel ilmiah pertama tentang kecerdasan buatan ditulis oleh Alan Turing
   pada tahun 1950, dan kelompok riset pertama dibentuk tahun 1954 di Carnegie Mellon
   University oleh Allen Newell and Herbert Simon. Namun bidang Kecerdasan Buatan
   baru dianggap sebagai bidang tersendiri di konferensi Dartmouth tahun 1956, di mana
   10 peneliti muda memimpikan mempergunakan komputer untuk memodelkan
   bagaimana cara berfikir manusia. Hipotesis mereka adalah: “Mekanisme berfikir
   manusia dapat secara tepat dimodelkan dan disimulasikan pada komputer digital”, dan
   ini yang menjadi landasan dasar Kecerdasan Buatan.

           Kecerdasan buatan atau       artificial   intelligence   menurut   Kusumadewi
   merupakan salah satu bagian ilmu komputer yang membuat agar mesin (komputer)
   dapat melakukan pekerjaan seperti dan sebaik yang dilakukan oleh manusia. [8]




                                                                                       5
II.1.2. Graf

        Graf adalah kumpulan simpul (nodes) yang dihubungkan satu sama lain
melalui sisi/busur (edges) [15]. Suatu Graf             G terdiri dari dua himpunan yaitu
himpunan V dan himpunan E.

        a. Verteks (simpul) :V = himpunan simpul yang terbatas dan tidak kosong
        b. Edge (sisi/busur):E = himpunan busur yang menghubungkan sepasang
          simpul.
        Menurut arah dan bobotnya, graf dibagi menjadi 4 bagian, yaitu:

        1. Graf berarah dan berbobot : tiap busur mempunyai anak panah dan bobot.
               Gambar II.1 menunjukkan graf berarah dan berbobot yang terdiri dari tujuh
               titik yaitu titik A,B,C,D,E,F,G. Titik menujukkan arah ke titik B dan titik
               C, titik B menunjukkan arah ke titik D dan titik C, dan seterusnya. Bobot
               antar titik A dan titik B pun telah di ketahui.




                                          Sumber: I’ing Mutakhiroh,2007


                                 Gambar II. 1 Graf Berarah dan Berbobot
        2. Graf tidak berarah dan berbobot : tiap busur tidak mempunyai anak panah
               tetapi mempunyai bobot. Gambar II.2 menunjukkan graf tidak berarah dan
               berbobot. Graf terdiri dari tujuh titik yaitu titik A,B,C,D,E,F,G. Titik A
               tidak menunjukkan arah ke titik B atau C, namun bobot antara titik A dan
               titik B telah diketahui. Begitu juga dengan titik yang lain.




                                          Sumber: I’ing Mutakhiroh,2007


                              Gambar II. 2 Graf Tidak Berarah dan Berbobot

                                                                                        6
3. Graf berarah dan tidak berbobot: tiap busur mempunyai anak panah yang
           tidak berbobot [15]. menunjukkan graf berarah dan tidak berbobot.




                                     Sumber: I’ing Mutakhiroh,2007


                         Gambar II. 3 Graff Berarah dan Tidak Berbobot
        4. Graf tidak berarah dan tidak berbobot: tiap busur tidak mempunyai anak
           panah dan tidak berbobot. Gambar II.4 menunjukkan graf tidak berarah
           dan tidak berbobot.




                                     Sumber: I’ing Mutakhiroh,2007


                      Gambar II. 4 Graf Tidak Berarah dan Tidak Berbobot
       Graf Hamilton menurut Wardy dan Ibnu Sina [14]adalah lintasan yang melalui
tiap simpul di dalam graf tepat satu kali. Sirkuit Hamilton adalah sirkuit yang melalui
tiap simpul di dalam graf tepat satu kali. Graf yang memiliki sirkuit Hamilton
dinamakan graf Hamilton, sedangkan graf yang hanya memiliki lintasan Hamilton
disebut graf semi-Hamilton. Aplikasinya dalam kehidupan sehari-hari mencakup
beberapa persoalan, diantaranya pencarian jalur terpendek (shortest path).

II.1.3. Travelling Salesman Problem (TSP)

       Travelling Salesman Problem (TSP) merupakan suatu permasalahan dimana
seorang sales harus melalui semua kota yang ditunjuk dengan jarak yang paling pendek
dan setiap kota hanya boleh dilalui satu kali [2] . TSP pertama kali didokumentasikan
tahun 1759 oleh Euler yang tertarik untuk mencari pemecahan masalah perjalanan
ksatria yang harus mengunjungi beberapa tempat di garis depan peperangan.




                                                                                     7
Istilah “travelling salesman” sendiri pertama kali digunakan tahun 1932 dalam
sebuah buku Jerman yang berjudul The travelling salesman, how, and what he should
do to get commissions and he successful in his business, yang ditulis oleh seorang
bekas sales. Walaupun bukan merupakan topic utama dalam buku tersebut, TSP dan
penjadwalan dibahas dalam bab terakhir.

       TSP kemudian diperkenalkan oleh RAND Corporation pada tahun 1948.
Perusahaan ini membuat TSP mulai dikenal oleh masyarakat luas dan menjadi popular.
TSP juga menjadi popular sebagai objek baru dalam Linear Programming dan metode
ini yang pertama kali digunakan untuk memecahkan masalah tersebut.[9]

       Travelling Salesman Problem ini merupakan masalah yang menyangkut
seseorang yang harus meninggalkan suatu basis lokasi, untuk mengunjungi n-1 buah
lokasi lainnya dimana tiap-tiap lokasi hanya dikunjungi satu kali saja, dan kemudian
kembali ke basisnya. Biaya perjalanan antara tiap-tiap pasangan lokasi cij, diberikan
oleh cij yang tidak perlu sama dengan cij. Tujuannya adalah membuat biaya perjalanan
yang minimum. Karena yang penting adalah perjalanan keliling yang dijalani salesman,
maka tidak terjadi masalah lokasi n mana yang diambil sebagai basis.




                                     Sumber: Wospakrik,1988


                Gambar II. 5 Contoh Travelling Salesman Problem
       Jika salesman hanya mengunjungi 2 kota, maka tentu saja tidak ada pilihan
rute. Tetapi jika kota yang akan dikunjungi ada 3(misal:A,B,C), dimana basisnya
adalah A, maka ada 2 rute yang dapat dilakukan, yaitu A→B→C dan A→C→B. Untuk
menentukan banyaknya rute yang digunakan untuk melalui n kota ada: (n-1)! rute .

       Ada berbagai macam algoritma yang ditemukan untuk mencari solusi TSP
yang paling optimal. Algoritma tersebut diantaranya algoritma greedy, double

                                                                                   8
minimum spanning tree,algoritma genetika, dan lain-lain. Salah satu algoritma yang
baru saja ditemukan adalah algoritma semut.

II.1.4. Algoritma Semut

        Dalam bukunya, K Doerner [4] menyebukan bahwa optimasi ant colony (Ant
Colony Optimization-ACO) merupakan sistem cerdas yang diinspirasi oleh perilaku
semut dan koloninya, yang digunakan untuk menyelesaikan permasalahan optimasi
diskrit. Sistem ACO pertama kali diperkenalkan oleh Marco Dorigo[5] , dan
dinamakan sistem semut (Ant-System-AS) yang pertama kali digunakan untuk
menyelesaikan Travelling Salesman Problem(TSP).

        Algoritma semut mengadopsi dari perilaku semut yang mampu menemukan
jalan yang terpendek dari makanan ke sarangnya. Selama dalam perjalanannya, setiap
semut meninggalkan pheromone ke tanah sebagai jejak atau petunjuk bagi untuk
semut lainnya. Pheromone adalah semacam zat kimia yang dikeluarkan oleh semut
dari dalam tubuhnya. Semut mengikuti jalan berdasarkan jumlah pheromone yang
sebelumnya telah disebarkan oleh semut lainnya.




                                   Sumber: Dorigo, Marco,1996


            Gambar II. 6 Pergerakan Semut Mencari Rute Terpendek
        Pada Gambar II.6 , menunjukkan semut berada dalam titik keputusan dimana
mereka akan memutuskan untuk belok ke kiri atau ke kanan. Selama semut tersebut
belum mempunyai petunjuk untuk memilih pilihan yang terbaik, mereka memilih

                                                                                9
secara acak. Dalam rata-rata, separuh semut memutuskan unutk belok ke kanan dan
 separuh lagi memilih belok ke kiri. Hal ini terjadi pada semut baik itu yang bergerak
 dari kiri ke kanan (yang diberi label L) dan juga sebeliknya (yang diberi label R).
 Gambar II.6.B dan II.6.C menunjukkan semut melalui percabangan secara acak.
 Jumlah dari garis putus-putus kasarnya sebanding dengan jumlah pheromone yang
 telah disebarkan oleh semut di tanah. Selama jalur bawah lebih pendek dari jalur atas,
 rata-rata lebih banyak semut akan melewatinya, dan maka dari itu pheromone akan
 terkumpul dengan cepat pada jalur tersebut. Setelah beberapa periode transisi yang
 pendek, perbedaan jumlah pheromone di kedua jalur cukup besar untuk mempengaruhi
 keputusan semut yang baru dating dalam sistem (ditunjukkan pada gambar II.6.D).
 Dan sekarang, semut yang baru akan memilih jalur terpendek yaitu jalur bawah dan
 lama kelamaan semua semut akan menggunakan jalur bawah.

II.1.4.1      Karakteristik Algoritma Semut
           Terdapat tiga karakteristik utama dari algortima semut, yaitu: aturan transisi
 status, aturan pembaruan pheromone lokal, aturan pembaruan pheromone global.

   1. Aturan Transisi Status
       Aturan transisi status yang berlaku pada algoritma semut adalah sebagai berikut:
       seekor semut yang ditempatkan pada titik t memilih untuk menuju ke titik v,
       kemudian diberikan bilangan pecahan acak q dengan 0≤q≤1.
       q0     : probabilitas semut melakukan eksplorasi pada setiap tahapan (0≤q0≤1)
       pk(t,v) : probabilitas dengan semut k memilih untuk bergerak dari titik t ke titik v
       Jika q≤q0 maka pemilihan titik yang akan dituju menerapkan aturan pada
       persamaan (2.2):


       Temporary(t,u) = [τ(t,ui)].[η(t,ui)β] , i=1,2,3,…,n ………………………...(2.1)


       v=argmax{[τ(t,ui)].[η(t,ui)β]}……………………………………….……...(2.2)


       v: titik yang akan dituju




                                                                                        10
Jika q>q0 maka digunakan persamaan (2.3):




   ……………………………………………………………………………..…(2.3)


   dengan


                            ……………………………………………………(2.4)


   τ(t,ui)    : nilai jejak pheromone pada titik (t,u)
   η(t,ui)     : fungsi heuristik dimana dipilih sebagai invers jarak antara titik t
              dan u
   β           : tetapan pengendali visibilitas (β≥0)


2. Aturan pembaruan pheromone lokal
   Selagi melakukan perjalanan untuk mencari solusi dari TSP, semut mengunjungi
   ruas-ruas dan mengubah tingkat pheromon          pada ruas-ruas tersebut dengan
   menerapkan aturan pembaruan pheromon lokal yang ditunjukkan oleh
   persamaan (2.5):


   τ(t,v)←(1- ρ). τ(t,v)+ ρ.∆τ (t,v) ………………………………...……………(2.5)


              1
   ∆τ (t,v)=  . ……………………………………………………………….(2.6)


   Lnn        : panjang perjalanan yang diperoleh
   c          : jumlah lokasi(kota)
   ρ          : tetapan penguapan pheromone (0≤ ρ ≤1)
   ∆τ         : perubahan pheromone
   Adanya penguapan pheromone menyebabkan tidak semua semut mengikuti jalur
   yang sama dengan semut sebelumnya. Hal ini memungkinkan dihasilkan solusi
   alternatif yang lebih banyak. Peranan dari aturan pembaruan pheromone lokal
   ini adalah untuk mengacak arah lintasan yang sedang dibangun, sehingga titik-
   titik yang telah dilewati sebelumnya oleh perjalanan seekor semut mungkin tidak

                                                                                 11
akan dilewati kemudian oleh perjalanan semut yang lain. Dengan kata lain,
   pengaruh dari pembaruan lokal ini adalah untuk membuat tingkat ketertarikan
   ruas-ruas yang ada berubah secara dinamis: setiap kali seekor semut
   menggunakan sebuah ruas maka ruas ini dengan segera akan berkurang tingkat
   ketertarikannya (karena ruas tersebut kehilangan sejumlah pheromon-nya),
   secara tidak langsung semut yang lain akan memilih ruas-ruas lain yang belum
   dikunjungi. Konsekuensinya, semut tidak akan memiliki kecenderungan untuk
   berkumpul pada jalur yang sama. Fakta ini, yang telah diamati dengan
   melakukan percobaan [5]. Merupakan sifat yang diharapkan bahwa jika semut
   membuat perjalanan-perjalanan yang berbeda maka akan terdapat kemungkinan
   yang lebih tinggi dimana salah satu dari mereka akan menemukan solusi yang
   lebih baik daripada mereka semua berkumpul dalam perjalanan yang sama.
   Dengan cara ini, semut akan membuat penggunaan informasi pheromone
   menjadi lebih baik tanpa pembaruan lokal, semua semut akan mencari pada
   lingkungan yang sempit dari perjalanan terbaik yang telah ditemukan
   sebelumnya.


3. Aturan pembaruan pheromone global
   Pada sistem ini, pembaruan pheromone secara global hanya dilakukan oleh
   semut yang membuat perjalanan terpendek sejak permulaan percobaan. Pada
   akhir sebuah iterasi, setelah semua semut menyelesaikan perjalanan mereka,
   sejumlah pheromon ditaruh pada ruas-ruas yang dilewati oleh seekor semut
   yang telah menemukan perjalanan terbaik (ruas-ruas yang lain tidak diubah).
   Tingkat pheromone itu diperbarui dengan menerapkan aturan pembaruan
   pheromone global yang ditunjukkan oleh persamaan (2.7).


   τ(t,v)←(1- α). τ(t,v)+ α.∆τ (t,v) ……………………………………………...(2.7)




   α   : tetapan pengendali intensitas jejak semut (0≤ α ≤1)



                                                                            12
Lgb : panjang jalur terpendek pada akhir siklus

        τ(t,v): nilai pheromone akhir setelah mengalami pembaruan local

           α merupakan besarnya bobot yang diberikan terhadap pheromone, sehingga
 solusi yang dihasilkan cenderung mengikuti sejarah masa lalu semut dari perjalanan
 sebelumnya. Pembaruan pheromone global dimaksudkan untuk memberikan
 pheromone        yang lebih banyak pada perjalanan-perjalanan yang lebih pendek.
 Persamaan (2.7) menjelaskan bahwa hanya ruas-ruas yang merupakan bagian dari
 perjalanan terbaik secara global yang akan menerima penambahan pheromone.



II.1.4.2       Algoritma Semut dalam Penyelesaian TSP
           Sama halnya dengan cara kerja semut dalam mencari jalur yang optimal, untuk
 mencari jalur terpendek dalam penyelesaian masalah Traveling Salesman Problem
 (TSP) diperlukan beberapa lngkah untuk mendapatkan jalur yang optimal, antara lain :

   1.      Inisialisasi parameter-parameter, antara lain banyaknya semut, menentukan
           titik awal, pheromone awal.
   2.      Menentukan titik-titik yang akan dituju, kemudian ulangi proses sampai semua
           titik terlewati. Untuk menentukan titik yang akan dituju dapat menggunakan
           persamaan 2.2 atau 2.3, yaitu:
           Jika q≤q0 maka pemilihan titik yang akan dituju menerapkan aturan yang
           ditunjukkan oleh persamaan (2.2)


           Temporary(t,u)= [τ(t,ui)].[η(t,ui)β] , i=1,2,3,…,n ……………………........(2.1)


           v= arg max{[τ(t,ui)].[η(t,ui)β]}……………………..……………………(2.2)
           v: titik yang akan dituju
           Jika q>q0 maka digunakan persamaan (2.3):



                                                   …………………………………(2.3)



           Dengan

                                                                                    13
……………………………………………..(2.4)




             jika titik yang dimaksud bukanlah titik yang akan akan dilalui, maka kembali
             ke titik sebelumnya.
     3.      Apabila telah mendapatkan titik yang dituju, pheromone masing-masing pada
             titik tersebut diubah dengan menggunakan persamaan 2.5, yaitu :


                τ(t,v)←(1- ρ). τ(t,v)+ ρ.∆τ (t,v)……………………………………...….(2.5)


                            1
                ∆τ (t,v) =  . ………………………………………………………...(2.6)


                Lnn             : panjang perjalanan yang diperoleh
                c               : jumlah lokasi(kota)
                ρ               : tetapan penguapan pheromone(0≤ ρ ≤1)
                ∆τ              : perubahan pheromone


     4.      Setelah proses di atas selesai, hitung panjang lintasan masing-masing semut.
     5.      Kemudian akan didapatkan panjang lintasan yang minimal.
     6.      Ubah pheromone pada titik-titik yang yang termuat dalam lintasan tersebut.
     7.      Setelah semua proses telah dilalui, maka akan didapatkan lintasan dengan
             panjang lintasan yang minimal.

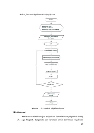
          Secara garis besar , urutan penyelesaian algoritma semut dalam pencarian rute
terpendek dari tempat asal ke tempat tujuan dapat digambarkan pada flowchart II.7.
Dimulai dari proses pembangunan peta secara virtual yang digunakan semut dalam
membangun perjalanannya. Kemudian menginisialisasi tempat asal dan tujuan, jumlah
iterasi (NTmax). Proses selanjutnya yaitu mensimulasikan semut sampai semua semut
sampai ke tujuan. Kemudian dilanjutkan dengan meng-update pheromone, menyimpan
hasil terbaik dari hasil yang didapatkan semua semut, dan me-reset ulang semut dengan
menginisialisasi ulang seperti kondisi awal.

                                                                                            14
Berikut flowchart algoritma ant Colony System




                       Gambar II. 7 Flowchart Algoritma Semut

II.2. Observasi

           Observasi dilakukan di bagian pengelolaan transportasi dan pengiriman barang
    CV. Mega Anugerah. Pengamatan dan wawancara kepada koordinator pengelolaan

                                                                                    15
transportasi dan pengiriman barang dilakukan untuk memahami proses pengelolaan
    pengiriman barang beserta jadwalnya, sehingga penulis dapat menyusun kebutuhan
    aplikasi yang akan dibuat.

II.3. Garis Besar Penyelesaian Masalah

             Pengembangan sistem ini menggunakan proses sekuensial linear [11] yang
    dibagi ke dalam empat tahapan proses, yaitu analisis, perancangan sistem,
    implementasi sistem,dan ujicoba sistem . Tahapan pengembangan sistem dapat dilihat
    pada Gambar II.8.




                                         Sumber: Pressman, 2001

                            Gambar II. 8 Tahapan Pengembanan Sistem


  II.3.1.       Analysis (Analisis Sistem)

            Pada proses ini pengumpulan kebutuhan diintensifkan dan difokuskan,
    khususnya yang berhubungan erat dengan perangkat lunak yang akan dibuat itu sendiri
    seperti domain informasi, tingkah laku, performance dan antarmuka (interface).
    Kebutuhan yang didokumentasikan dikonsultasikan dengan pihak user, yaitu CV.
    Mega Anugerah agar proses analisis berjalan sempurna.

  II.3.2.       Design (Perancangan Sistem)

            Sistem akan dibuat dalam beberapa bagian, yaitu penentuan inputan, proses
    pencarian rute, dan output .Urutan proses yang terjadi pada sistem dapat dilihat pada
    Gambar 2.9, dan pada uraian sebagai berikut:


                   input                 proses                   output


                                 Gambar II. 9 Uraian Sistem                           16
1.    Input
             Pada proses input, inputan yang harus dimasukkan antara lain:
                     Nama armada (dropper)
                     Kecepatan kendaraan
                     Batas jam kerja
                     Tujuan pengiriman
       2.    Proses
             Parameter masukan yang telah dimasukkan kemudian dilakukan proses berupa
             pencarian rute yang optimal dengan menggunakan Algoritma Semut(Ant
             Colony System) yang penjabarannya dapat dilihat pada gambar flowchart II.7
             di atas.
       3.    Output
             Keluaran dari proses yang telah dilakukan yaitu rute terdekat (optimal) yang
             nantinya harus dilalui dropper, jarak, waktu tempuh.

  II.3.3.       Code

            Setelah tahap analisis dan perancangan selesai, dilakukan tahapgeerasi kode
    (implementasi sistem). Pada tahap ini, semua algorima dan proses pada perancangan
    sistem akan diimplementasikan dalam sebuah aplikasi sebagai wujud dari sistem.
    Aplikasi ini akan dikembangkan dalam bahasa pemrograman Java .

  II.3.4.       Test (Ujicoba Sistem)

            Pada tahap ini, hasil keluaran dari sistem akan dianalisis apakah rute terpendek
    hasil perhitungan dari sistem sudah sesuai dengan hasil perhitungan manual. Hasil
    pencarian dianggap memenuhi jika sebagian besar hasil pencarian oleh sistem hampir
    sama dengan hasil pencarian dengan mata manusia.

II.4. Jadwal

            Estimasi waktu mulai dari persiapan, pembuatan hingga nantinya aplikasi ini
    selesai dapat dilihat pada lampiran jadwal kegiatan. Dengan adanya jadwal ini akan
    dapat memberikan gambaran mengenai tahapan yang akan dilakukan, sehingga dalam


                                                                                         17
pengerjaan ada acuan waktu sebagai evaluasi pada tahapan sebelumnya, lihat Tabel
            II.1.

                                    Table II. 1 Jadwal Kegiatan Tugas Akhir

                                                                 Waktu
      Aktifitas                Juli       Agustus     Sept       Okt          Nov    Des             Jan
                               2011        2011      2011       2011          2011   2011            2012
       Minggu ke           2    3     4   1 2 3 4 1 2 3 4 1 2 3 4 1 2 3 4 1          2   3   4   1    2     3
Persiapan
Penyusunan Proposal TA 1
Seminar TA 1
Penyusunan TA 2
Sidang TA 2
Revisi Laporan TA 2




                                                                                                 18
DAFTAR PUSTAKA



[1]   Adikara PP, "Algoritma dan Struktur Data Perulangan (Iterasi)", Universitas
      Brawijaya

[2]   Basuki A, 2004, "Penyelesaian Travelling Salesman Problem(TSP) Menggunakan
      Monte Carlo", PENS-ITS, Surabaya.

[3]   Cane J and Manikas T, 1995, "Genetic Algorithms vs Simulated Annealing: A
      Comparison of Approaces for Solving Sirkuit Partitioning Problem", University of
      Pittsburgh, Pittsburgh.

[4]   Doerner K et al., 2000, "Ant Colony Optimization Applied to The Pickup and
      Delivery Problem", University of Vienna , Austria.

[5]   Dorigo M and Gambardella LM, 1996, "Ant Colony System: A Cooperative
      Learning Approach to The Travelling Salesman Problem", Universite Libre de
      Bruxelles, Belgium.

[6]   Dorigo M and L.M G, 1997, "Ant Colonies for Travelling Salessman Problem",
      Belgia.

[7]   Feryanto A, 2009, "Ant Colony System untuk Penyelesaian Masalah Travelling
      Salesman Problem", ITB, Bandung.

[8]   Kusumadewi S, 2003, "Artificial Intelligence (Teknik dan Aplikasinya)", Graha
      Ilmu, Yogyakarta.


[9]   Michalewicz Z, 1992, "Genetic Algorithm+Data Structure=Evolution Program",
      Springer-Verlag

[10] Mutakhiroh I, 2007, "Menentukan Jalur Terpendek Menggunakan Algoritma Semut",
      Universitas Islam Indonesia, Yogyakarta.



                                                                                   19
[11] Pressman RS, 2001, "Software Engineering: A Practitioner's Approach Fifth
     Edition", Mc Graw-Hill Companies, Inc, New York.

[12] Saptono F et al., 2007, "Perbandingan Performansi Algoritma Genetika dan
     Algoritma Semut Untuk Penyelesaian Shortest Path Problem", Jurusan Teknik
     Informatika,Fakultas Teknologi Industri,Universitas Islam Indonesia

[13] Shahookar K and Mazumder, 1995, "Genetic Multiway Partitioning", International
     Conference on VLSI Design, New Delhi.

[14] Wardy and Sina I, 2007, "Penggunaan Graf dalam Algoritma Semut untuk
     Melakukan Optimisasi", ITB, Bandung.

[15] Zakaria TM and Prijono A, 2006, "Konsep dan Implementasi Struktur Data",
     Bandung.




                                                                                20

Proposal TA kid

  • 1.
    APLIKASI PENENTUAN RUTETERPENDEK PENGIRIMAN BARANG DENGAN ALGORITMA SEMUT STUDI KASUS CV.MEGA ANUGERAH KOTA SEMARANG PROPOSAL TUGAS AKHIR Telah Diperiksa dan Disetujui Sebagai Salah Satu Syarat Untuk Memperoleh Gelar Sarjana Komputer Disusun Oleh: NUR AULIA J2F007035 PROGRAM STUDI TEKNIK INFORMATIKA JURUSAN MATEMATIKA FAKULTAS MATEMATIKA DAN ILMU PENGETAHUAN ALAM UNIVERSITAS DIPONEGORO 2011
  • 2.
    HALAMAN PENGESAHAN Yang bertandatangandi bawah ini menyatakan bahwa Proposal Tugas Akhir yang berjudul: APLIKASI PENENTUAN RUTE TERPENDEK PENGIRIMAN BARANG DENGAN ALGORITMA SEMUT STUDI KASUS CV.MEGA ANUGERAH KOTA SEMARANG Dipersiapkan dan disusun oleh: Nama : Nur Aulia NIM : J2F007035 Telah disahkan sebagai Proposal Tugas Akhir pada tanggal 20 September 2011, yang merupakan salah satu syarat untuk memperoleh gelar Sarjana Komputer. Pembimbing I, Pembimbing II, Priyo Sidik Sasongko, S.Si, M.Kom Beta Noranita, S.Si, M.Kom NIP 19700705 199702 1 001 NIP 19730829 199802 2 001 Mengetahui, Ketua Jurusan Matematika Ketua Program Studi Teknik Informatika Dr. Widowati, S.Si, M.Si Drs. Eko Adi Sarwoko, M.Kom NIP 19690214 199403 2 002 NIP 19651107 199203 1 003 ii
  • 3.
    DAFTAR ISI HALAMAN PENGESAHAN............................................................................................... ii DAFTAR ISI ........................................................................................................................ iii DAFTAR GAMBAR ............................................................................................................ iv DAFTAR TABEL ................................................................................................................. v DAFTAR LAMPIRAN ........................................................................................................ vi BAB I PENDAHULUAN ..................................................................................................... 1 I.1. Latar Belakang ............................................................................................................. 1 I.2. Rumusan Masalah........................................................................................................ 3 I.3. Tujuan dan Manfaat ..................................................................................................... 3 I.4. Ruang Lingkup ............................................................................................................ 4 BAB II METODOLOGI ........................................................................................................ 5 II.1. Studi Pustaka .............................................................................................................. 5 II.1.1. Kecerdasan Buatan (Artificial Intelligence) ........................................................ 5 II.1.2. Graf ...................................................................................................................... 6 II.1.3. Travelling Salesman Problem (TSP) ................................................................... 7 II.1.4. Algoritma Semut.................................................................................................. 9 II.1.4.1 Karakteristik Algoritma Semut .............................................................. 10 II.1.4.2 Algoritma Semut dalam Penyelesaian TSP ............................................ 13 II.2. Observasi .................................................................................................................. 15 II.3. Garis Besar Penyelesaian Masalah ........................................................................... 16 II.3.1. Analysis (Analisis Sistem) ............................................................................ 16 II.3.2. Design (Perancangan Sistem) ........................................................................ 16 II.3.3. Code ............................................................................................................... 17 II.3.4. Test (Ujicoba Sistem) .................................................................................... 17 II.4. Jadwal ....................................................................................................................... 17 DAFTAR PUSTAKA .......................................................................................................... 19 iii
  • 4.
    DAFTAR GAMBAR Gambar II.1 Graf Berarah dan Berbobot .............................................................................. 6 Gambar II. 2 Graf Tidak Berarah dan Berbobot .................................................................... 6 Gambar II. 3 Graff Berarah dan Tidak Berbobot .................................................................. 7 Gambar II. 4 Graf Tidak Berarah dan Tidak Berbobot ......................................................... 7 Gambar II. 5 Contoh Travelling Salesman Problem ............................................................. 8 Gambar II. 6 Pergerakan Semut Mencari Rute Terpendek ................................................... 9 Gambar II. 7 Flowchart Algoritma Semut .......................................................................... 15 Gambar II. 8 Tahapan Pengembanan Sistem....................................................................... 16 Gambar II. 9 Uraian Sistem ................................................................................................. 16 iv
  • 5.
    DAFTAR TABEL Table II.1 Jadwal Kegiatan Tugas Akhir ............................................................................ 18 v
  • 6.
    DAFTAR LAMPIRAN Lampiran 1 : Notulensi Seminar Proposal Tugas Akhir Lampiran 2 : Daftar Hadir Seminar Proposal Tugas Akhir vi
  • 7.
    BAB I PENDAHULUAN Bab ini membahas latar belakang, rumusan masalah, tujuan dan manfaat, dan ruang lingkup tugas akhir mengenai Aplikasi Penentuan Rute Pengiriman Barang dengan Algoritma Semut Studi Kasus CV.Mega Anugerah Kota Semarang. I.1. Latar Belakang CV.Mega Anugerah sebagai pihak yang bertanggung jawab menyalurkan produk-produk Nestle ke distributor-distributor sering mengalami keterlambatan dalam melakukan pengiriman. Keterlambatan ini dapat menyebabkan distributor juga tidak dapat melayani permintaan konsumen secara maksimal. Penyebab dari keterlambatan ini adalah karena tidak adanya rute pengiriman barang yang jelas dan terstruktur, sedangkan selama ini ditentukan berdasarkan pengalaman dari orang yang mengirim barang (dropper), padahal tidak semua dropper memiliki kemampuan yang sama dalam menentukan rute pengiriman sehingga tidak jarang proses pengiriman barang menjadi terlambat atau ditunda keesokan harinya. Banyaknya jalan atau rute menuju distributor membuat dropper CV.Mega Anugerah yang belum begitu mengetahui tata jalan di Kota Semarang akan bingung dan kesulitan menentukan rute menuju distributor yang optimal untuk mencapai ke semua tujuan sesuai jadwal. Oleh karena itu, dibutuhkan solusi yang dapat mengatasi penentuan rute mana tepat untuk mencapai tempat-tempat tujuan yang telah dijadwalkan serta mampu mencapai tujuan tersebut dengan rute yang terpendek. Secara umum, pencarian jalur terpendek dapat dibagi menjadi dua metode, yaitu metode konvensional dan metode heuristik. Metode konvensional cenderung lebih mudah dipahami daripada metode heuristik, tetapi jika dibandingkan, hasil yang diperoleh dari metode heuristik lebih variatif dan waktu perhitungan yang diperlukan lebih singkat [10]. Metode heuristik terdiri dari beberapa macam algoritma, diantaranya simulated annealing algorithm, algoritma genetika, evolutionary programming, dan algoritma semut. Berdasarkan pendekatan evolusioner untuk masalah partisi sirkuit, algoritma 1
  • 8.
    genetika memberikan hasilkemajuan yang signifikan [13]. Evaluasi perbandingan antara simulated annealing algorithm dengan algoritma genetika telah dilakukan oleh Manikas dan Cane dan menunjukkan bahwa algoritma genetika memberikan hasil yang lebih baik. Pengujian dari Fajar Saptono,dkk [12] dalam membandingkan performansi algoritma pencarian rute terpendek, yaitu antara Algoritma Genetika dengan Algoritma Semut membuktikan bahwa bobot hasil menggunakan Algoritma Semut lebih stabil dan memiliki keadaan konstan dalam penentuan bobot hasil, sehingga grafik solusi yang dihasilkan tidak jauh berbeda dengan nilai optimum. Penelitian dalam aplikasi untuk permasalahan TSP yang dilakukan Marco Dorigo dan Gambardella [6] menunjukkan bahwa pada kasus TSP dengan 75 kota, algoritma semut hanya membutuhkan simulasi perjalanan sebanyak 3480 kali untuk menemukan jalur terbaik, sedangkan genetic algorithm membutuhkan 80.000 kali simulasi perjalanan untuk menemukan jalur perjalanan terbaik dan algoritma lain seperti evolutionary programming, simulated annealing dan algoritma genetika bahkan membutuhkan jumlah simulasi perjalanan yang jauh lebih banyak lagi. Dilihat dari kecepatan dalam melakukan pencarian rute terpendek, penelitian Aris Feryanto[7] menunjukkan bahwa dalam pencarian rute terdekat dari 442 kota , algoritma brute force membutuhkan pengecekan sebanyak (442 – 1)! / 2 = 1,241x10976 kemungkinan, dengan asumsi waktu 1 clock CPU (pada kenyataannya pasti memakan lebih dari 1 clock), maka pada prosesor dual-core 2.2 GHz, pengecekan semua kemungkinan akan memakan waktu 2,821x10966 detik atau 3,265x10961 hari atau 8,947x10958 tahun. Hal ini sangat tidak memungkinkan untuk digunakan jika dilihat perbandingannya dengan algoritma semut yang hanya memakan waktu kurang dari 10 detik untuk menemukan solusi yang mendekati optimal. Algoritma semut (ant colony system) merupakan bagian dari artificial intelligent yang diperkenalkan oleh Moyson dan Manderick dan secara meluas dikembangkan oleh Marco Dorigo. Algoritma ini mampu menyelesaikan permasalahan optimisasi yang terinspirasi dari perilaku semut dalam mencari jalur terpendek untuk memperoleh makanan, yaitu dengan cara menyebarkan feromon yang digunakan untuk memberi petunjuk jejak bagi semut lain. Kelebihan dari algoritma ini adalah dalam 2
  • 9.
    proses pencarian rutememberikan hasil yang relatif optimal dengan waktu proses yang singkat [5]. I.2. Rumusan Masalah Berdasarkan uraian latar belakang di atas, dapat dirumuskan permasalahan yang dihadapi, yaitu bagaimana mengimplementasikan algoritma semut pada pencarian rute terpendek pengiriman barang dengan studi kasus CV.Mega Anugerah Kota Semarang. I.3. Tujuan dan Manfaat Tujuan yang ingin dicapai dalam penulisan Proposal Tugas Akhir ini adalah menghasilkan sebuah aplikasi penentuan rute terpendek pengiriman barang dengan Algoritma Semut Studi Kasus CV.Mega Anugerah Kota Semarang. Adapun manfaat yang diharapkan dari penelitian tugas akhir ini adalah sebagai berikut : 1) Bagi Penulis a) Penulis dapat mengimplementasikan ilmu yang didapat selama perkuliahan ke dunia nyata dengan merancang dan mengembangkan aplikasi ini. b) Mendapat pengalaman dalam mengembangkan aplikasi yang berkaitan dengan TSP (Travel Salessman Problem), sehingga dapat menyelesaikan permasalahan yang sama maupun yang lebih rumit di lain waktu. c) Sebagai usaha untuk meraih gelar sarjana komputer (S.Kom). 2) Bagi CV. Mega Anugerah Mendapatkan aplikasi penentuan rute terpendek pengiriman barang sehingga dapat menjadi solusi yang tepat untuk membantu menyelesaikan masalah pengiriman barang yaitu pencarian rute terpendek atau seoptimal mungkin. 3) Bagi Universitas Diponegoro Sebagai bahan referensi untuk Universitas Diponegoro, sehingga dapat dijadikan bahan pertimbangan untuk pengembangan masalah yang serupa. 3
  • 10.
    I.4. Ruang Lingkup Dalam penyusunan tugas akhir ini, diberikan ruang lingkup yang jelas agar pembahasan lebih terarah dan tidak menyimpang dari tujuan penulisan. Aplikasi yang akan dikembangkan adalah aplikasi untuk menentukan rute terpendek dalam pengiriman barang dengan algoritma semut studi kasus CV. Mega Anugerah Kota Semarang. 1. Masukannya yaitu kecepatan kendaraan, batas jam kerja, nama armada(dropper), dan tujuan pengiriman yang sesuai dengan jadwal yang ditentukan. 2. Keluarannya (output) berupa rute terpendek yang harus dilalui dropper dalam mencapai tujuan-tujuannya. 3. Proses pencarian rute terdekat menggunakan algoritma semut (ant colony system), dengan parameter masukan banyaknya semut, titik asal dan tujuan, serta pheromone awal, dan banyaknya siklus. 4. Bentuk implementasinya menggunakan bahasa pemrograman Java . 4
  • 11.
    BAB II METODOLOGI Dalam bab ini dipaparkan mengenai studi pustaka yang digunakan, observasi yang akan dilakukan serta garis besar penyelesaian masalah, dan jadwal dalam pengembangan Aplikasi Penentuan Rute Terpendek Pengiriman Barang dengan Algoritma Semut Studi Kasus CV.Mega Anugerah Kota Semarang II.1. Studi Pustaka Studi Pustaka bertujuan untuk membantu penulis dalam menyusun Proposal Tugas Akhir ini. Metodologi yang digunakan dalam menyusun Proposal Tugas Akhir ini adalah metodologi studi pustaka, yaitu penulis mengumpulkan dan mempelajari literatur, seperti buku, jurnal maupun artikel yang relevan dengan permasalahan tugas akhir ini, yang disusun dalam empat subjudul, yaitu kecerdasan buatan, graf, travelling salesman problem, dan algoritma semut. II.1.1. Kecerdasan Buatan (Artificial Intelligence) Artikel ilmiah pertama tentang kecerdasan buatan ditulis oleh Alan Turing pada tahun 1950, dan kelompok riset pertama dibentuk tahun 1954 di Carnegie Mellon University oleh Allen Newell and Herbert Simon. Namun bidang Kecerdasan Buatan baru dianggap sebagai bidang tersendiri di konferensi Dartmouth tahun 1956, di mana 10 peneliti muda memimpikan mempergunakan komputer untuk memodelkan bagaimana cara berfikir manusia. Hipotesis mereka adalah: “Mekanisme berfikir manusia dapat secara tepat dimodelkan dan disimulasikan pada komputer digital”, dan ini yang menjadi landasan dasar Kecerdasan Buatan. Kecerdasan buatan atau artificial intelligence menurut Kusumadewi merupakan salah satu bagian ilmu komputer yang membuat agar mesin (komputer) dapat melakukan pekerjaan seperti dan sebaik yang dilakukan oleh manusia. [8] 5
  • 12.
    II.1.2. Graf Graf adalah kumpulan simpul (nodes) yang dihubungkan satu sama lain melalui sisi/busur (edges) [15]. Suatu Graf G terdiri dari dua himpunan yaitu himpunan V dan himpunan E. a. Verteks (simpul) :V = himpunan simpul yang terbatas dan tidak kosong b. Edge (sisi/busur):E = himpunan busur yang menghubungkan sepasang simpul. Menurut arah dan bobotnya, graf dibagi menjadi 4 bagian, yaitu: 1. Graf berarah dan berbobot : tiap busur mempunyai anak panah dan bobot. Gambar II.1 menunjukkan graf berarah dan berbobot yang terdiri dari tujuh titik yaitu titik A,B,C,D,E,F,G. Titik menujukkan arah ke titik B dan titik C, titik B menunjukkan arah ke titik D dan titik C, dan seterusnya. Bobot antar titik A dan titik B pun telah di ketahui. Sumber: I’ing Mutakhiroh,2007 Gambar II. 1 Graf Berarah dan Berbobot 2. Graf tidak berarah dan berbobot : tiap busur tidak mempunyai anak panah tetapi mempunyai bobot. Gambar II.2 menunjukkan graf tidak berarah dan berbobot. Graf terdiri dari tujuh titik yaitu titik A,B,C,D,E,F,G. Titik A tidak menunjukkan arah ke titik B atau C, namun bobot antara titik A dan titik B telah diketahui. Begitu juga dengan titik yang lain. Sumber: I’ing Mutakhiroh,2007 Gambar II. 2 Graf Tidak Berarah dan Berbobot 6
  • 13.
    3. Graf berarahdan tidak berbobot: tiap busur mempunyai anak panah yang tidak berbobot [15]. menunjukkan graf berarah dan tidak berbobot. Sumber: I’ing Mutakhiroh,2007 Gambar II. 3 Graff Berarah dan Tidak Berbobot 4. Graf tidak berarah dan tidak berbobot: tiap busur tidak mempunyai anak panah dan tidak berbobot. Gambar II.4 menunjukkan graf tidak berarah dan tidak berbobot. Sumber: I’ing Mutakhiroh,2007 Gambar II. 4 Graf Tidak Berarah dan Tidak Berbobot Graf Hamilton menurut Wardy dan Ibnu Sina [14]adalah lintasan yang melalui tiap simpul di dalam graf tepat satu kali. Sirkuit Hamilton adalah sirkuit yang melalui tiap simpul di dalam graf tepat satu kali. Graf yang memiliki sirkuit Hamilton dinamakan graf Hamilton, sedangkan graf yang hanya memiliki lintasan Hamilton disebut graf semi-Hamilton. Aplikasinya dalam kehidupan sehari-hari mencakup beberapa persoalan, diantaranya pencarian jalur terpendek (shortest path). II.1.3. Travelling Salesman Problem (TSP) Travelling Salesman Problem (TSP) merupakan suatu permasalahan dimana seorang sales harus melalui semua kota yang ditunjuk dengan jarak yang paling pendek dan setiap kota hanya boleh dilalui satu kali [2] . TSP pertama kali didokumentasikan tahun 1759 oleh Euler yang tertarik untuk mencari pemecahan masalah perjalanan ksatria yang harus mengunjungi beberapa tempat di garis depan peperangan. 7
  • 14.
    Istilah “travelling salesman”sendiri pertama kali digunakan tahun 1932 dalam sebuah buku Jerman yang berjudul The travelling salesman, how, and what he should do to get commissions and he successful in his business, yang ditulis oleh seorang bekas sales. Walaupun bukan merupakan topic utama dalam buku tersebut, TSP dan penjadwalan dibahas dalam bab terakhir. TSP kemudian diperkenalkan oleh RAND Corporation pada tahun 1948. Perusahaan ini membuat TSP mulai dikenal oleh masyarakat luas dan menjadi popular. TSP juga menjadi popular sebagai objek baru dalam Linear Programming dan metode ini yang pertama kali digunakan untuk memecahkan masalah tersebut.[9] Travelling Salesman Problem ini merupakan masalah yang menyangkut seseorang yang harus meninggalkan suatu basis lokasi, untuk mengunjungi n-1 buah lokasi lainnya dimana tiap-tiap lokasi hanya dikunjungi satu kali saja, dan kemudian kembali ke basisnya. Biaya perjalanan antara tiap-tiap pasangan lokasi cij, diberikan oleh cij yang tidak perlu sama dengan cij. Tujuannya adalah membuat biaya perjalanan yang minimum. Karena yang penting adalah perjalanan keliling yang dijalani salesman, maka tidak terjadi masalah lokasi n mana yang diambil sebagai basis. Sumber: Wospakrik,1988 Gambar II. 5 Contoh Travelling Salesman Problem Jika salesman hanya mengunjungi 2 kota, maka tentu saja tidak ada pilihan rute. Tetapi jika kota yang akan dikunjungi ada 3(misal:A,B,C), dimana basisnya adalah A, maka ada 2 rute yang dapat dilakukan, yaitu A→B→C dan A→C→B. Untuk menentukan banyaknya rute yang digunakan untuk melalui n kota ada: (n-1)! rute . Ada berbagai macam algoritma yang ditemukan untuk mencari solusi TSP yang paling optimal. Algoritma tersebut diantaranya algoritma greedy, double 8
  • 15.
    minimum spanning tree,algoritmagenetika, dan lain-lain. Salah satu algoritma yang baru saja ditemukan adalah algoritma semut. II.1.4. Algoritma Semut Dalam bukunya, K Doerner [4] menyebukan bahwa optimasi ant colony (Ant Colony Optimization-ACO) merupakan sistem cerdas yang diinspirasi oleh perilaku semut dan koloninya, yang digunakan untuk menyelesaikan permasalahan optimasi diskrit. Sistem ACO pertama kali diperkenalkan oleh Marco Dorigo[5] , dan dinamakan sistem semut (Ant-System-AS) yang pertama kali digunakan untuk menyelesaikan Travelling Salesman Problem(TSP). Algoritma semut mengadopsi dari perilaku semut yang mampu menemukan jalan yang terpendek dari makanan ke sarangnya. Selama dalam perjalanannya, setiap semut meninggalkan pheromone ke tanah sebagai jejak atau petunjuk bagi untuk semut lainnya. Pheromone adalah semacam zat kimia yang dikeluarkan oleh semut dari dalam tubuhnya. Semut mengikuti jalan berdasarkan jumlah pheromone yang sebelumnya telah disebarkan oleh semut lainnya. Sumber: Dorigo, Marco,1996 Gambar II. 6 Pergerakan Semut Mencari Rute Terpendek Pada Gambar II.6 , menunjukkan semut berada dalam titik keputusan dimana mereka akan memutuskan untuk belok ke kiri atau ke kanan. Selama semut tersebut belum mempunyai petunjuk untuk memilih pilihan yang terbaik, mereka memilih 9
  • 16.
    secara acak. Dalamrata-rata, separuh semut memutuskan unutk belok ke kanan dan separuh lagi memilih belok ke kiri. Hal ini terjadi pada semut baik itu yang bergerak dari kiri ke kanan (yang diberi label L) dan juga sebeliknya (yang diberi label R). Gambar II.6.B dan II.6.C menunjukkan semut melalui percabangan secara acak. Jumlah dari garis putus-putus kasarnya sebanding dengan jumlah pheromone yang telah disebarkan oleh semut di tanah. Selama jalur bawah lebih pendek dari jalur atas, rata-rata lebih banyak semut akan melewatinya, dan maka dari itu pheromone akan terkumpul dengan cepat pada jalur tersebut. Setelah beberapa periode transisi yang pendek, perbedaan jumlah pheromone di kedua jalur cukup besar untuk mempengaruhi keputusan semut yang baru dating dalam sistem (ditunjukkan pada gambar II.6.D). Dan sekarang, semut yang baru akan memilih jalur terpendek yaitu jalur bawah dan lama kelamaan semua semut akan menggunakan jalur bawah. II.1.4.1 Karakteristik Algoritma Semut Terdapat tiga karakteristik utama dari algortima semut, yaitu: aturan transisi status, aturan pembaruan pheromone lokal, aturan pembaruan pheromone global. 1. Aturan Transisi Status Aturan transisi status yang berlaku pada algoritma semut adalah sebagai berikut: seekor semut yang ditempatkan pada titik t memilih untuk menuju ke titik v, kemudian diberikan bilangan pecahan acak q dengan 0≤q≤1. q0 : probabilitas semut melakukan eksplorasi pada setiap tahapan (0≤q0≤1) pk(t,v) : probabilitas dengan semut k memilih untuk bergerak dari titik t ke titik v Jika q≤q0 maka pemilihan titik yang akan dituju menerapkan aturan pada persamaan (2.2): Temporary(t,u) = [τ(t,ui)].[η(t,ui)β] , i=1,2,3,…,n ………………………...(2.1) v=argmax{[τ(t,ui)].[η(t,ui)β]}……………………………………….……...(2.2) v: titik yang akan dituju 10
  • 17.
    Jika q>q0 makadigunakan persamaan (2.3): ……………………………………………………………………………..…(2.3) dengan ……………………………………………………(2.4) τ(t,ui) : nilai jejak pheromone pada titik (t,u) η(t,ui) : fungsi heuristik dimana dipilih sebagai invers jarak antara titik t dan u β : tetapan pengendali visibilitas (β≥0) 2. Aturan pembaruan pheromone lokal Selagi melakukan perjalanan untuk mencari solusi dari TSP, semut mengunjungi ruas-ruas dan mengubah tingkat pheromon pada ruas-ruas tersebut dengan menerapkan aturan pembaruan pheromon lokal yang ditunjukkan oleh persamaan (2.5): τ(t,v)←(1- ρ). τ(t,v)+ ρ.∆τ (t,v) ………………………………...……………(2.5) 1 ∆τ (t,v)= . ……………………………………………………………….(2.6) Lnn : panjang perjalanan yang diperoleh c : jumlah lokasi(kota) ρ : tetapan penguapan pheromone (0≤ ρ ≤1) ∆τ : perubahan pheromone Adanya penguapan pheromone menyebabkan tidak semua semut mengikuti jalur yang sama dengan semut sebelumnya. Hal ini memungkinkan dihasilkan solusi alternatif yang lebih banyak. Peranan dari aturan pembaruan pheromone lokal ini adalah untuk mengacak arah lintasan yang sedang dibangun, sehingga titik- titik yang telah dilewati sebelumnya oleh perjalanan seekor semut mungkin tidak 11
  • 18.
    akan dilewati kemudianoleh perjalanan semut yang lain. Dengan kata lain, pengaruh dari pembaruan lokal ini adalah untuk membuat tingkat ketertarikan ruas-ruas yang ada berubah secara dinamis: setiap kali seekor semut menggunakan sebuah ruas maka ruas ini dengan segera akan berkurang tingkat ketertarikannya (karena ruas tersebut kehilangan sejumlah pheromon-nya), secara tidak langsung semut yang lain akan memilih ruas-ruas lain yang belum dikunjungi. Konsekuensinya, semut tidak akan memiliki kecenderungan untuk berkumpul pada jalur yang sama. Fakta ini, yang telah diamati dengan melakukan percobaan [5]. Merupakan sifat yang diharapkan bahwa jika semut membuat perjalanan-perjalanan yang berbeda maka akan terdapat kemungkinan yang lebih tinggi dimana salah satu dari mereka akan menemukan solusi yang lebih baik daripada mereka semua berkumpul dalam perjalanan yang sama. Dengan cara ini, semut akan membuat penggunaan informasi pheromone menjadi lebih baik tanpa pembaruan lokal, semua semut akan mencari pada lingkungan yang sempit dari perjalanan terbaik yang telah ditemukan sebelumnya. 3. Aturan pembaruan pheromone global Pada sistem ini, pembaruan pheromone secara global hanya dilakukan oleh semut yang membuat perjalanan terpendek sejak permulaan percobaan. Pada akhir sebuah iterasi, setelah semua semut menyelesaikan perjalanan mereka, sejumlah pheromon ditaruh pada ruas-ruas yang dilewati oleh seekor semut yang telah menemukan perjalanan terbaik (ruas-ruas yang lain tidak diubah). Tingkat pheromone itu diperbarui dengan menerapkan aturan pembaruan pheromone global yang ditunjukkan oleh persamaan (2.7). τ(t,v)←(1- α). τ(t,v)+ α.∆τ (t,v) ……………………………………………...(2.7) α : tetapan pengendali intensitas jejak semut (0≤ α ≤1) 12
  • 19.
    Lgb : panjangjalur terpendek pada akhir siklus τ(t,v): nilai pheromone akhir setelah mengalami pembaruan local α merupakan besarnya bobot yang diberikan terhadap pheromone, sehingga solusi yang dihasilkan cenderung mengikuti sejarah masa lalu semut dari perjalanan sebelumnya. Pembaruan pheromone global dimaksudkan untuk memberikan pheromone yang lebih banyak pada perjalanan-perjalanan yang lebih pendek. Persamaan (2.7) menjelaskan bahwa hanya ruas-ruas yang merupakan bagian dari perjalanan terbaik secara global yang akan menerima penambahan pheromone. II.1.4.2 Algoritma Semut dalam Penyelesaian TSP Sama halnya dengan cara kerja semut dalam mencari jalur yang optimal, untuk mencari jalur terpendek dalam penyelesaian masalah Traveling Salesman Problem (TSP) diperlukan beberapa lngkah untuk mendapatkan jalur yang optimal, antara lain : 1. Inisialisasi parameter-parameter, antara lain banyaknya semut, menentukan titik awal, pheromone awal. 2. Menentukan titik-titik yang akan dituju, kemudian ulangi proses sampai semua titik terlewati. Untuk menentukan titik yang akan dituju dapat menggunakan persamaan 2.2 atau 2.3, yaitu: Jika q≤q0 maka pemilihan titik yang akan dituju menerapkan aturan yang ditunjukkan oleh persamaan (2.2) Temporary(t,u)= [τ(t,ui)].[η(t,ui)β] , i=1,2,3,…,n ……………………........(2.1) v= arg max{[τ(t,ui)].[η(t,ui)β]}……………………..……………………(2.2) v: titik yang akan dituju Jika q>q0 maka digunakan persamaan (2.3): …………………………………(2.3) Dengan 13
  • 20.
    ……………………………………………..(2.4) jika titik yang dimaksud bukanlah titik yang akan akan dilalui, maka kembali ke titik sebelumnya. 3. Apabila telah mendapatkan titik yang dituju, pheromone masing-masing pada titik tersebut diubah dengan menggunakan persamaan 2.5, yaitu : τ(t,v)←(1- ρ). τ(t,v)+ ρ.∆τ (t,v)……………………………………...….(2.5) 1 ∆τ (t,v) = . ………………………………………………………...(2.6) Lnn : panjang perjalanan yang diperoleh c : jumlah lokasi(kota) ρ : tetapan penguapan pheromone(0≤ ρ ≤1) ∆τ : perubahan pheromone 4. Setelah proses di atas selesai, hitung panjang lintasan masing-masing semut. 5. Kemudian akan didapatkan panjang lintasan yang minimal. 6. Ubah pheromone pada titik-titik yang yang termuat dalam lintasan tersebut. 7. Setelah semua proses telah dilalui, maka akan didapatkan lintasan dengan panjang lintasan yang minimal. Secara garis besar , urutan penyelesaian algoritma semut dalam pencarian rute terpendek dari tempat asal ke tempat tujuan dapat digambarkan pada flowchart II.7. Dimulai dari proses pembangunan peta secara virtual yang digunakan semut dalam membangun perjalanannya. Kemudian menginisialisasi tempat asal dan tujuan, jumlah iterasi (NTmax). Proses selanjutnya yaitu mensimulasikan semut sampai semua semut sampai ke tujuan. Kemudian dilanjutkan dengan meng-update pheromone, menyimpan hasil terbaik dari hasil yang didapatkan semua semut, dan me-reset ulang semut dengan menginisialisasi ulang seperti kondisi awal. 14
  • 21.
    Berikut flowchart algoritmaant Colony System Gambar II. 7 Flowchart Algoritma Semut II.2. Observasi Observasi dilakukan di bagian pengelolaan transportasi dan pengiriman barang CV. Mega Anugerah. Pengamatan dan wawancara kepada koordinator pengelolaan 15
  • 22.
    transportasi dan pengirimanbarang dilakukan untuk memahami proses pengelolaan pengiriman barang beserta jadwalnya, sehingga penulis dapat menyusun kebutuhan aplikasi yang akan dibuat. II.3. Garis Besar Penyelesaian Masalah Pengembangan sistem ini menggunakan proses sekuensial linear [11] yang dibagi ke dalam empat tahapan proses, yaitu analisis, perancangan sistem, implementasi sistem,dan ujicoba sistem . Tahapan pengembangan sistem dapat dilihat pada Gambar II.8. Sumber: Pressman, 2001 Gambar II. 8 Tahapan Pengembanan Sistem II.3.1. Analysis (Analisis Sistem) Pada proses ini pengumpulan kebutuhan diintensifkan dan difokuskan, khususnya yang berhubungan erat dengan perangkat lunak yang akan dibuat itu sendiri seperti domain informasi, tingkah laku, performance dan antarmuka (interface). Kebutuhan yang didokumentasikan dikonsultasikan dengan pihak user, yaitu CV. Mega Anugerah agar proses analisis berjalan sempurna. II.3.2. Design (Perancangan Sistem) Sistem akan dibuat dalam beberapa bagian, yaitu penentuan inputan, proses pencarian rute, dan output .Urutan proses yang terjadi pada sistem dapat dilihat pada Gambar 2.9, dan pada uraian sebagai berikut: input proses output Gambar II. 9 Uraian Sistem 16
  • 23.
    1. Input Pada proses input, inputan yang harus dimasukkan antara lain:  Nama armada (dropper)  Kecepatan kendaraan  Batas jam kerja  Tujuan pengiriman 2. Proses Parameter masukan yang telah dimasukkan kemudian dilakukan proses berupa pencarian rute yang optimal dengan menggunakan Algoritma Semut(Ant Colony System) yang penjabarannya dapat dilihat pada gambar flowchart II.7 di atas. 3. Output Keluaran dari proses yang telah dilakukan yaitu rute terdekat (optimal) yang nantinya harus dilalui dropper, jarak, waktu tempuh. II.3.3. Code Setelah tahap analisis dan perancangan selesai, dilakukan tahapgeerasi kode (implementasi sistem). Pada tahap ini, semua algorima dan proses pada perancangan sistem akan diimplementasikan dalam sebuah aplikasi sebagai wujud dari sistem. Aplikasi ini akan dikembangkan dalam bahasa pemrograman Java . II.3.4. Test (Ujicoba Sistem) Pada tahap ini, hasil keluaran dari sistem akan dianalisis apakah rute terpendek hasil perhitungan dari sistem sudah sesuai dengan hasil perhitungan manual. Hasil pencarian dianggap memenuhi jika sebagian besar hasil pencarian oleh sistem hampir sama dengan hasil pencarian dengan mata manusia. II.4. Jadwal Estimasi waktu mulai dari persiapan, pembuatan hingga nantinya aplikasi ini selesai dapat dilihat pada lampiran jadwal kegiatan. Dengan adanya jadwal ini akan dapat memberikan gambaran mengenai tahapan yang akan dilakukan, sehingga dalam 17
  • 24.
    pengerjaan ada acuanwaktu sebagai evaluasi pada tahapan sebelumnya, lihat Tabel II.1. Table II. 1 Jadwal Kegiatan Tugas Akhir Waktu Aktifitas Juli Agustus Sept Okt Nov Des Jan 2011 2011 2011 2011 2011 2011 2012 Minggu ke 2 3 4 1 2 3 4 1 2 3 4 1 2 3 4 1 2 3 4 1 2 3 4 1 2 3 Persiapan Penyusunan Proposal TA 1 Seminar TA 1 Penyusunan TA 2 Sidang TA 2 Revisi Laporan TA 2 18
  • 25.
    DAFTAR PUSTAKA [1] Adikara PP, "Algoritma dan Struktur Data Perulangan (Iterasi)", Universitas Brawijaya [2] Basuki A, 2004, "Penyelesaian Travelling Salesman Problem(TSP) Menggunakan Monte Carlo", PENS-ITS, Surabaya. [3] Cane J and Manikas T, 1995, "Genetic Algorithms vs Simulated Annealing: A Comparison of Approaces for Solving Sirkuit Partitioning Problem", University of Pittsburgh, Pittsburgh. [4] Doerner K et al., 2000, "Ant Colony Optimization Applied to The Pickup and Delivery Problem", University of Vienna , Austria. [5] Dorigo M and Gambardella LM, 1996, "Ant Colony System: A Cooperative Learning Approach to The Travelling Salesman Problem", Universite Libre de Bruxelles, Belgium. [6] Dorigo M and L.M G, 1997, "Ant Colonies for Travelling Salessman Problem", Belgia. [7] Feryanto A, 2009, "Ant Colony System untuk Penyelesaian Masalah Travelling Salesman Problem", ITB, Bandung. [8] Kusumadewi S, 2003, "Artificial Intelligence (Teknik dan Aplikasinya)", Graha Ilmu, Yogyakarta. [9] Michalewicz Z, 1992, "Genetic Algorithm+Data Structure=Evolution Program", Springer-Verlag [10] Mutakhiroh I, 2007, "Menentukan Jalur Terpendek Menggunakan Algoritma Semut", Universitas Islam Indonesia, Yogyakarta. 19
  • 26.
    [11] Pressman RS,2001, "Software Engineering: A Practitioner's Approach Fifth Edition", Mc Graw-Hill Companies, Inc, New York. [12] Saptono F et al., 2007, "Perbandingan Performansi Algoritma Genetika dan Algoritma Semut Untuk Penyelesaian Shortest Path Problem", Jurusan Teknik Informatika,Fakultas Teknologi Industri,Universitas Islam Indonesia [13] Shahookar K and Mazumder, 1995, "Genetic Multiway Partitioning", International Conference on VLSI Design, New Delhi. [14] Wardy and Sina I, 2007, "Penggunaan Graf dalam Algoritma Semut untuk Melakukan Optimisasi", ITB, Bandung. [15] Zakaria TM and Prijono A, 2006, "Konsep dan Implementasi Struktur Data", Bandung. 20