Re-refining of UsedLubricatingOil
By
School of Chemical and Materials Engineering (SCME)
National University of Sciences and Technology (NUST)
June, 2013
refining of UsedLubricatingOil
Syed Waqas Haider
M. Aqib Shahzad
Muhammad Usman
School of Chemical and Materials Engineering (SCME)
National University of Sciences and Technology (NUST)
refining of UsedLubricatingOil
School of Chemical and Materials Engineering (SCME)
National University of Sciences and Technology (NUST)
1
Group members:
1. Syed Waqas Haider 2009-NUST-BE-Chem-27
2. M. Aqib Shahzad 2009-NUST-BE-Chem-12
3. Muhammad Usman 2009-NUST-BE-Chem-18
Supervisor:
Lecturer Umair Sikander
This work is submitted as a FYP report in partial fulfillment of the
requirement for the degree of
(BE in Chemical Engineering)
School of Chemical and Materials Engineering (SCME)
National University of Sciences and Technology (NUST), H-12
Islamabad, Pakistan
June, 2013
Certificate
This is to certify that work in this dissertation/report has been carried out by
Syed Waqas Haider, M. Aqib Shahzad and Muhammad Usman completed
under my supervision in school of chemical and materials engineering (SCME),
National University of Sciences and Technology (NUST), H-12, Islamabad,
Pakistan.
Supervisor: ______________
Lecture Umair Sikander
Chemical Engineering Department
School of Chemical and Material Engineering (SCME)
National University of Sciences and Technology (NUST), Islamabad
Submitted through:
HoD _______________________
Chemical Engineering
Principal/Dean ___________________
SCME
Dedication
We dedicate our project to our beloved Parents. Without their support we could
surely not be at this stage.
4
Acknowledgments
We are greatly thankful to Almighty Allah WHO helped us at every
stage of the project. With the grace of Almighty Allah, we are able to
reach the completion of our project successfully. We would also like
to thank our beloved parents who also helped us at every time, we
wanted their help.
We would specially like to thank our project supervisor Mr. Umair
Sikander whose constant motivation, cooperation, guidance and help
resulted in the accomplishment of this project.
5
Abstract
Lubricating oils keep machinery cleaner and allow the machinery to work
under severe operating conditions. However once used, they need special
attention as if they are disposed off without treatment, they cause serious
pollution problems.
The motivation of our project was to develop a method which is energy
economical i.e. uses less energy owing to increasing energy issues of Pakistan.
In this project we studied different existing processes and then formulated a
process which is more energy efficient. The processes before were mostly using
distillation in which temperatures up to 600 Co
were required.
We found re-refining of waste lubricating oil by solvent extraction as one
of the potential techniques. Different solvents were tested with oil samples. In
solvent extraction, there were 3 components: the basic component, polar
addition and oil sample. Resulting mixtures were tested analytically using
Fourier Transform Infrared Spectroscopy (FTIR) as analytical technique. By
comparing the used and treated samples, we found the best solvent, one which
is most efficient. All this research was followed by initial material balance and
cost analysis.
The main tasks which we have done in our project include:
 Experimental
Work
 Process
Development
 Block Flow
Diagram
 Material Balance  Designing of
Extractor
 Cost Estimation
6
Table of Contents
1 Introduction 13
1.1 Characteristics of a Lubricant 14
1.2 Lubricating oil Purpose 15
1.2.1 Keep moving parts apart 15
1.2.2 Reduce friction 15
1.2.3 Transfer heat 17
1.2.4 Carry away contaminants and debris 17
1.2.5 Transmit power 17
1.2.6 Protect against wear 17
1.2.7 Prevent corrosion 17
1.2.8 Seal for gases 17
1.3 Properties of Lubricants 17
1.3.1 Viscosity 18
1.3.2 Viscosity Index 18
1.3.3 Cloud Point and Pour Point 18
1.3.4 Flash Point and Fire Point 19
1.3.5 Neutralization Number 19
1.3.6 Water Content 19
1.3.7 Demulsibility 20
1.3.8 Load Carrying Ability 20
7
1.3.9 Air-Handling Ability 20
1.3.10 Corrosion Control 20
1.3.11 Acid Number 20
1.4 Additives in lubricating oils 20
1.4.1 Friction modifiers 21
1.4.2 Anti-wear additives 21
1.4.3 Extreme pressure (EP) additives 22
1.4.4 Rust and corrosion inhibitors 22
1.4.5 Anti-oxidants 23
1.4.6 Detergents 23
1.4.7 Dispersants 23
1.4.8 Pour point depressants 24
1.4.9 Viscosity index improvers 24
1.4.10 Anti-foaming agents 24
1.5 Used Oil and Its Composition 24
1.5.1 Water 25
1.5.2 Soot and carbon 25
1.5.3 Lead 25
1.5.4 Fuel 25
1.5.5 Road dust 25
1.5.6 Wear metals 25
1.5.7 Oxidation products 26
1.6 AIMS & GOALS of PROJECT 26
8
2 Background 27
2.1 Pakistan needs Clean Oil Technology 27
2.2 General Treatment Methods 29
2.3 Drawbacks of Existing Processes 31
2.3.1 Acid/Clay Treatment 31
2.3.2 Vacuum Distillation 31
3 ExperimentalWorks 32
3.1 Techniques Used 32
3.1.1 Liquid-Liquid Extraction 32
3.1.1.1 Advantages of LLE 33
3.1.2 Fourier Transform Infrared (FT-IR) spectrometry 34
3.2 The Sample Analysis Process 35
3.3 SPECTROSCOPY - Study of spectral information 36
3.3.1 Parameters associated with electromagnetic radiation 37
3.4 IR Spectra 41
3.5 Experimental Scheme 42
3.7 Experiments Performed 45
3.6 Experimental Results 47
3.7.1 Spectrogram of fresh un-used motor oil 47
3.7.2 Spectrogram of used motor oil from Bike 48
3.7.3 Spectrogram of used motor oil 48
3.7.4 Spectrogram of treated oil with CCl4 in 1:1 49
3.7.5 Treated oil with benzene in 1:1 50
9
3.7.6 Treated oil with benzene in 2:1 50
3.7.7 Treated oil using brine as a polar addition and CCl4 in 2:1 (oil to
solvent) ratio 51
3.7.8 Two spectrograms comparison 51
3.7.9 Experimental Objective 52
4 Process Development
4.1 Process Description 53
4.1.1 Dehydration 53
4.1.2 Solvent Extraction 54
4.1.3 Solvent Stripping 54
4.1.4 Ammonium Sulphate Treatment 55
4.2 Block Flow Diagram 56
5 Material Balance 59
5.1 McCabe Thiele Diagram 57
5.2 Theoretical Plates 60
5.3 Extractor Sizing 61
5.3.1 The column diameter 63
5.3.2 Column Height 63
6 Costing& Sizing
6.1 THE FACTORIAL METHOD OF COST ESTIMATION 65
6.1.1 Procedure 65
6.2 Sizing of Major Equipments 69
6.2.1 Dehydration Tank 69
10
6.2.2 Stripper 69
6.2.3 Condenser 69
6.2.4 Ammonium Sulfate tank 70
6.3 Equipment Cost 70
6.3.1 Dehydration tank 71
6.3.2 Extractor 71
6.3.3 Stripper 71
6.3.4 Condenser 71
6.3.5 Ammonium Sulfate tank 71
6.3.6 Total purchase equipment cost 72
6.4 Operating Cost 72
7 Industrial Application 74
References 75
11
List of Figures
Figure 1: Sample analysis process
Figure 2: Spectroscopy
Figure 3: Bond vibration
Figure 4: Spectrogram: absorption mode
Figure 5: Spectrogram: transmission mode
Figure 6: Bond’s peak on spectrogram
Figure 7: IR absorption range
Figure 8: Extraction in lab
Figure 9: FTIR of fresh motor oil
Figure 10: FTIR of used bike oil
Figure 11: FTIR of used motor oil from market
Figure 12: FTIR of treated oil with CCl4 in 1:1
Figure 13: FTIR of treated oil with benzenein 1:1
Figure 14: FTIR of treated oil with benzene 2:1
Figure 15: Treated oil using Brine as a polar addition
Figure 16: Two spectrogram comparison
Figure 17: Extraction using benzene in lab
Figure 18: Block Flow Diagram
Figure 19: McCabe Thiele Diagram
Figure 20: heat transfer area vs. exchanger’s cost
Figure 21: Vessel height vs. equipment cost
12
List of Tables
Table 1 Experimental Scheme 1
Table 2 Experimental Scheme 2
Table 3Experimental Scheme 3
Table4 Experimental Scheme 4
Table5 Experiments Performed
Table 6 Operating Line Data
Table 7 Equilibrium Line Data
Table 8 Column Sizing Data
13
Chapter # 1
Introduction
Used automotive oil is generated from the transport sector when oil loses its
effectiveness during operation because contamination from the combustion chamber, metallic
particles together with water, varnish and gums result in the wear and tear of the engine parts.
Asphaltic compounds additives, light hydrocarbons, resinous material, mono and
polyaromatic compounds, carbon black and used base oil made it toxic chemicals mix urban
areas at filling stations and motor repair shops.
Used oil creates environmental pollution if not disposed properly; there is a possibility that
substances that it may contain enter natural cycles through the food chain via water, soil and
air. In this way, used oil pose risk to human health and impedes the growth of plants and their
ability to take up water as sometimes used oil contained hydrocarbons, heavy metals,
polyclorinatedbiphnyls (PCBs) and other halogenated compounds (El-Fadel and Khouy
14
(2001), detergents and lubrication additives. Used lubricating oil must be disposed of
properly, if burnt as a low grade fuel, harmful metals and other pollutants may be released
into air (Blundell, 1998). In 1995 it was estimated that less than 45% of used oil was
collected worldwide and the remaining 55% was either misused (Environmental Oil Ltd.
2000) or improperly disposed by the end user severely increasing the problem of waste
discharged into the environment.
In Pakistan, until now, no used oil management systems are available and the level of public
awareness is very low in respect of environmental impacts. According to recent studies about
274,000 tons of used oil generated each year from vehicles, is being improperly disposed in
Pakistan.
In this modern age, the purification of used oil into parent base oil is a suitable way for
energy conservation and to avoid pollution. Used oil re-refining takes 50-85% less energy to
produce the same volume than by refining virgin crude (API,1997). Automotive lubricants
are generally considered to be of higher quality than industrial oils for recycling to base lube
oil. It is an important resource and a valuable petroleum base product. The high price of crude
oil and the objective of saving valuable foreign exchange have resulted in efforts to
regenerate used lube oil into clean lubricants.
1.1Characteristics of a Lubricant
A good lubricant possesses the following characteristics:
 High boiling point
 Low freezing point
 High viscosity index
 Thermal stability
 Hydraulic Stability
 Demulsibility
 Corrosion prevention
 High resistance to oxidation
15
1.2Lubricating oil Purpose
Lubricants perform the following key functions.
 Keep moving parts apart
 Reduce friction
 Transfer heat
 Carry away contaminants & debris
 Transmit power
 Protect against wear
 Prevent corrosion
 Seal for gases
 Stop the risk of smoke and fire of objects
 Prevent rust
1.2.1Keep moving parts apart:
Lubricants are typically used to separate moving parts in a system. This has the benefit of
reducing friction and surface fatigue, together with reduced heat generation, operating noise
and vibrations. Lubricants achieve this by several ways. The most common is by forming a
physical barrier i.e., a thin layer of lubricant separates the moving parts. This is analogous to
hydroplaning, the loss of friction observed when a car tire is separated from the road surface
by moving through standing water. This is termed hydrodynamic lubrication. In cases of high
surface pressures or temperatures, the fluid film is much thinner and some of the forces are
transmitted between the surfaces through the lubricant.
1.2.2 Reduce friction
Typically the lubricant-to-surface friction is much less than surface-to-surface friction in a
system without any lubrication. Thus use of a lubricant reduces the overall system friction.
Reduced friction has the benefit of reducing heat generation and reduced formation of wear
particles as well as improved efficiency. Lubricants may contain additives known as friction
modifiers that chemically bind to metal surfaces to reduce surface friction even when there is
16
insufficient bulk lubricant present for hydrodynamic lubrication, e.g. protecting the valve
train in a car engine at start-up.
1.2.3 Transfer heat
Both gas and liquid lubricants can transfer heat. However, liquid lubricants are much more
effective on account of their high specific heat capacity. Typically the liquid lubricant is
constantly circulated to and from a cooler part of the system, although lubricants may be used
to warm as well as to cool when a regulated temperature is required. This circulating flow
also determines the amount of heat that is carried away in any given unit of time. High flow
systems can carry away a lot of heat and have the additional benefit of reducing the thermal
stress on the lubricant. Thus lower cost liquid lubricants may be used. The primary drawback
is that high flows typically require larger sumps and bigger cooling units. A secondary
drawback is that a high flow system that relies on the flow rate to protect the lubricant from
thermal stress is susceptible to catastrophic failure during sudden system shut downs. An
automotive oil-cooled turbocharger is a typical example. Turbochargers get red hot during
operation and the oil that is cooling them only survives as its residence time in the system is
very short i.e. high flow rate. If the system is shut down suddenly (pulling into a service area
after a high speed drive and stopping the engine) the oil that is in the turbo charger
immediately oxidizes and will clog the oil ways with deposits. Over time these deposits can
completely block the oil ways, reducing the cooling with the result that the turbo charger
experiences total failure typically with seized bearings. Non-flowing lubricants such as
greases & pastes are not effective at heat transfer although they do contribute by reducing the
generation of heat in the first place.
1.2.4 Carry away contaminants and debris
Lubricant circulation systems have the benefit of carrying away internally generated debris
and external contaminants that get introduced into the system to a filter where they can be
removed. Lubricants for machines that regularly generate debris or contaminants such as
automotive engines typically contain detergent and dispersant additives to assist in debris and
contaminant transport to the filter and removal. Over time the filter will get clogged and
require cleaning or replacement, hence the recommendation to change a car's oil filter at the
17
same time as changing the oil. In closed systems such as gear boxes the filter may be
supplemented by a magnet to attract any iron fines that get created.
It is apparent that in a circulatory system the oil will only be as clean as the filter can make it,
thus it is unfortunate that there are no industry standards by which consumers can readily
assess the filtering ability of various automotive filters. Poor filtration significantly reduces
the life of the machine (engine) as well as making the system inefficient.
1.2.5 Transmit power
Lubricants known as hydraulic fluid are used as the working fluid in hydrostatic power
transmission. Hydraulic fluids comprise a large portion of all lubricants produced in the
world. The automatic transmission's torque converter is another important application for
power transmission with lubricants.
1.2.6 Protect against wear
Lubricants prevent wear by keeping the moving parts apart. Lubricants may also contain anti-
wear or extreme pressure additives to boost their performance against wear and fatigue.
1.2.7 Prevent corrosion
Good quality lubricants are typically formulated with additives that form chemical bonds
with surfaces, or exclude moisture, to prevent corrosion and rust.
1.2.8 Seal for gases
Lubricants will occupy the clearance between moving parts through the capillary force, thus
sealing the clearance. This effect can be used to seal pistons and shafts.
1.3 Properties of Lubricants:
There are some properties of lubricants/lubricating oil
 Viscosity
 Viscosity index
18
 Cloud point and pour point
 Flash and fire point
 Neutralisation number
 Water content
 Load carrying ability
 Air handling ability
 Corrosion control
 Acid number
1.3.1 VISCOSITY
The most important physical property of a lubricant is its viscosity. Viscosity, which may be
defined as a fluid’s resistance to flow, is the characteristic most frequently stipulated by
equipment manufacturers. When making lubricant recommendations. The selection of proper
lubricant viscosity is often a compromise between selecting one high enough to prevent metal
to metal (wear) contact, and one low enough to allow Sufficient heat dissipation.
1.3.2 Viscosity Index
The Viscosity Index, commonly designated VI, is an arbitrary numbering scale that indicates
the changes in oil viscosity with changes in temperature. Viscosity index can be classified as
follows:
 Low VI - below 35
 Medium VI - 35 to 80
 High VI - 80 to 110
 Very High VI - 110 to125
 Super VI - 125 to 160
 Super High VI - above 160 to 200
1.3.3 CLOUD POINT AND POUR POINT
Since petroleum stock consists of a mixture of molecular components, lubricants do not
exhibit sharp freezing points. Rather, as a lubricant is cooled, certain components such as
19
waxes will begin to precipitate out and become evident in the liquid as a cloud. The
temperature at which this occurs is called the cloud point of the lubricant. If the product is
further cooled, a point will be reached at which the lubricant will no longer flow or be
efficiently pumped. The temperature at which this occurs is termed the pour point of the
lubricant.
1.3.4 FLASH POINT AND FIRE POINT
As a lubricant is heated, lighter components begin to vaporize.The temperature at which
sufficient vapor concentration exists above the surface of the lubricant so that ignitionwith a
test flame is possible is called the flash point of the product. Flash point is useful for both
product storagerequirements and for the detection of contamination of one product with
another. The fire point of a lubricantis that temperature at which sufficient vapors are present
above the surface of the lubricant to sustain combustionupon ignition. This parameter is
useful for storage and safety considerations.
1.3.5 NEUTRALIZATION NUMBER.
As petroleum products are subjected to elevated temperatures, theprocess of oxidation
occurs. Oxidation leads to the formation of organic acids in the lubricant. This increase
inacidity reduces the water-separating ability of certain oils, and may also prove corrosive to
certain alloys. Theneutralization number measures the amount of acidity present in the
lubricant. It is quantitatively defined as theamount of potassium hydroxide (KOH) required
neutralizing the acid present in one gram of sample. This quantityis also referred to as the
Total Acid Number (TAN).
1.3.6 WATER CONTENT
Common sources of water include lube oil cooler leaks, condensation, steam turbine gland
seal leaks, and diesel engine piston blow-by and jacket water leaks. The acceleration of
system corrosion by water contamination cannot beoveremphasized. In addition, excessive
water contamination increases the viscosity and decreases the fluid film strength of an oil
.
20
1.3.7 DEMULSIBILITY
Demulsibility refers to a lubricant’s ability to readily separate from water. Oils
used in force-feed lubrication systems should possess good water separatability to prevent
emulsification.
1.3.8 LOAD CARRYING ABILITY
The ability of a lubricant to maintain an effective lubricating film under high loads or
pressures is a measure of its load carrying or extreme pressure (EP) characteristics.
1.3.9 AIR-HANDLING ABILITY
The quality of a lubricant’s basestock and the use of certain additives can define its air-
handling abilities. We want a lubricant to release entrained air rapidly and to suppress the
formation of foam. Air handling is nearly impossible to interpret from ordinary oil analysis.
1.3.10 CORROSION CONTROL
Corrosion control is a fundamental lubricant formulation objective. There are many additives
used to neutralize corrosive agents or form protective barriers on sensitive machine surfaces.
These are sacrificial additives that lose their effectiveness over time. Nonetheless, no
conventional used oil analysis test, other than the base number, reports the residual
effectiveness of the corrosion-protecting qualities of an in-service lubricant.
1.3.11 ACID NUMBER
The acid number for an oil sample is indicative of the age of the oil and can be used to
determine when the oil must be changed.
1.4 Additives in lubricating oils
Additives are substances formulated for improvement of the anti-friction, chemical and physical
21
properties of base oils (mineral, synthetic, vegetable or animal), which results in enhancing the
lubricant performance and extending the equipment life.
Combination of different additives and their quantities are determined by the lubricant type (Engine
oils, Gear oils, Hydraulic oils, cutting fluids, Way lubricants, compressor oils etc.) and the specific
operating conditions (temperature, loads, machine parts materials, environment).
Amount of additives may reach 30%.
I. Friction modifiers
II. Anti-wear additives
III. Extreme pressure (EP) additives
IV. Rust and corrosion inhibitors
V. Anti-oxidants
VI. Detergents
VII. Dispersants
VIII. Pour point depressants
IX. Viscosity index improvers
X. Anti-foaming agents
1.4.1 Friction modifiers
Friction modifiers reduce coefficient of friction, resulting in less fuel consumption.
Crystal structure of most of friction modifiers consists of molecular platelets (layers), which
may easily slide over each other.The following Solid lubricants are used as friction
modifiers:
 Graphite
 Molybdenum disulfide
 Boron nitride (BN)
 Tungsten disulfide (WS2)
 Polytetrafluoroethylene (PTFE)
1.4.2 Anti-wear additives
Anti-wear additives prevent direct metal-to-metal contact between the machine parts when
the oil film is broken down. Use of anti-wear additives results in longer machine life due to
22
higher wear and score resistance of the components. The mechanism of anti-wear additives:
the additive reacts with the metal on the part surface and forms a film, which may slide over
the friction surface.
The following materials are used as anti-wear additives:
 Zinc dithiophosphate (ZDP)
 Zinc dialkyldithiophosphate (ZDDP)
 Tricresylphosphate (TCP)
1.4.3 Extreme pressure (EP) additives
Extreme pressure (EP) additives prevent seizure conditions caused by direct metal-to-metal
contact between the parts under high loads. The mechanism of EP additives is similar to that
of anti-wear additive: the additive substance form a coating on the part surface. This coating
protects the part surface from a direct contact with other part, decreasing wear and scoring.
The following materials are used as extra pressure (EP) additives:
 Chlorinated paraffins
 Sulphurized fats
 Esters
 Zinc dialkyl dithiophosphate (ZDDP)
 Molybdenum disulfide
1.4.4 Rust and corrosion inhibitors
Rust and Corrosion inhibitors, which form a barrier film on the substrate surface reducing
the corrosion rate. The inhibitors also absorb on the metal surface forming a film protecting
the part from the attack of oxygen, water and other chemically active substances.
The following materials are used as rust and corrosion inhibitors:
 Alkaline compounds;
 Organic acids;
 Esters;
 Amino-acid derivatives
23
1.4.5 Anti-oxidants
Mineral oils react with oxygen of air forming organic acids. The oxidation reaction products
cause increase of the oil viscosity, formation of sludge and varnish, corrosion of metallic
parts and foaming. Anti-oxidants inhibit the oxidation process of oils.
Most of lubricants contain anti-oxidants.
The following materials are used as anti-oxidants
 Zinc dithiophosphate (ZDP)
 Alkyl sulfides;
 Aromatic sulfides
 Aromatic amines
 Hindered phenols
1.4.6 Detergents
Detergents neutralize strong acids present in the lubricant (for example sulfuric and nitric
acid produced in internal combustion engines as a result of combustion process) and remove
the neutralization products from the metal surface. Detergents also form a film on the part
surface preventing high temperature deposition of sludge and varnish.
Detergents are commonly added to Engine oils.
Phenolates, sulphonates and phosphonates of alkaline and alkaline-earth elements, such as
calcium (Ca), magnesium (Mg), sodium (Na) or Ba (barium), are used as detergents in
lubricants.
1.4.7 Dispersants
Dispersants keep the foreign particles present in a lubricant in a dispersed form (finely
divided and uniformly dispersed throughout the oil)The foreign particles are sludge and
varnish, dirt, products of oxidation, water etc.Long chain hydrocarbons succinimides, such as
polyisobutylenesuccinimides are used as dispersants in lubricants.
24
1.4.8 Pour point depressants
Pour point is the lowest temperature, at which the oil may flow.Wax crystals formed in
mineral oils at low temperatures reduce their fluidity.Pour point depressant inhibit formation
and agglomeration of wax particles keeping the lubricant fluid at low temperatures.Co-
polymers of polyalkylmethacrylates are used as pour point depressant in lubricants.
1.4.9 Viscosity index improvers
Viscosity of oils sharply decreases at high temperatures. Low viscosity causes decrease of the
oil lubrication ability. Viscosity index improvers keep the viscosity at acceptable levels,
which provide stable oil film even at increased temperatures. Viscosity improvers are widely
used in multigrade oils, viscosity of which is specified at both high and low
temperature.Acrylate polymers are used as viscosity index improvers in lubricants.
1.4.10 Anti-foaming agents
Agitation and aeration of a lubricating oil occurring at certain applications (Engine oils, Gear
oils, Compressor oils) may result in formation of air bubbles in the oil - foaming. Foaming
not only enhances oil oxidation but also decreases lubrication effect causing oil starvation.
Dimethylsilicones (dimethylsiloxanes) is commonly used as anti-foaming agent in lubricants.
1.5 USED OIL AND ITS COMPOSITION
Lubricating oil becomes unfit for further use for two main reasons: accumulation of
contaminants in the oil and chemical changes in the oil. The main contaminants are listed
below.
 Combustion products
25
1.5.1 Water
Fuel burns to CO2 and H2O. For every litre of fuel burnt, a litre ofwater is created. This
normally passes out through the exhaust whenthe engine is hot, but when cold it can run
down and collect in the oil.This leads to sludge formation and rust.
1.5.2 Soot and carbon.
These make the oil go black. They form as the result of incompletecombustion, especially
during warm-up with a rich mixture.
1.5.3 Lead
Tetraethyl lead, which used to be used as an anti-knock agent in petrol, passes into the oil. A
typical used engine oil may have contained up to2% lead, but today any lead comes from
bearing wear and is likely tobe in the 2 - 12 ppm range.
1.5.4 Fuel
Unburnt gasoline or diesel can pass into the lubricant, again especiallyduring start-up.
 Abrasives
1.5.5 Road dust
This passes into the engine through the air-cleaner. Composed ofsmall particles of silicates.
1.5.6 Wear metals
Iron, copper and aluminium released due to normal engine wear.
 Chemical products
26
1.5.7 Oxidation products
Some of the oil molecules, at elevated temperatures, will oxidise to form complex and
corrosive organic acids
1.6 AIMS & GOALS of PROJECT
To formulate a new method for re-refining of used lubricating oil which :
More energy efficient
 Less expensive
 Less complicated
 Eliminating environmental pollution hazards
Previously the methods being used were mostly using distillation as separation technique
which is more energy consuming while we try to exclude it.
27
Chapter # 2
Background
2.1 Pakistan needs clean oil technology:
The lubricants base oil so produced by the refineries cannot be used unless their physical and
chemical properties suiting a particular type of machine are compounded. The light and
heavy base oils are mixed in suitable proportions to adjust their thickness to engine
requirements. Further, during use to control lubricants foaming, rust prevention, to act as
detergent, non-freezing in cold climate, anti-oxidant and thermally stable product is needed
for which some organic metallic additives have to be added so that the lubricant can reduce
friction and heat in the engine, act as a coolant and sealant liquid. These additives are called
poly-chloro-bi-phenyls (PCBs) and poly-chloro-ter-phenyls (PTBs) etc.
These additives have been found to be environmentally hazardous and can cause cancer of
lever, kidney and suffocation, deformities in newly born children and other ailments if
consumed in high dosages. The regular contact of used lubricants on human skin or entry of
its additives in the food chain through the burning of used lubricants sludge in brick kilns as a
source of heat, whereby the ashes are washed down to the underground water table in rainy
season can cause recycling of PCBs in agricultural products.
These additives are therefore to be either thermally destroyed or safely recycled so that they
do not enter the air, water or ground to find their ultimate way into food chain or water. These
additives are very stable and only high incinerator temperatures might destroy them. Their
safe disposal is necessary in compliance with the “National Environmental Quality Standards
(NEQS). Though the Pakistan Environmental Protection Law has been enacted over two
decades ago, specific attention has not been paid to spread of this deadly poison. An
28
awareness campaign is necessary to inform the public about the harmful effects of such
compounds.
The main bulk of lubricants base oil growth of uncertain consumption manufactured by
National Oil Refinery Ltd and the other four refineries of Pakistan and more unfortunately
waste oil; collected is catered to oil reclamation industry, which has hefty growth in Pakistan
in the form of both legal and illegal plants and smuggling throughout western border belts.
The illegal growth of the make shift plants in various congested areas of Karachi and other
parts of Pakistan is menacingly spreading inside houses, hidden factories, and god owns,
walled and green bushy areas. The same is the case of collectors of waste used lubricating
oils and suppliers of waste oil who concentrate in streets by-lines and motor oil depots on
main roads. The products of various legal/illegal plants are sub-standard, stink and are of dark
colour and the road side sale depots sell these duly packed and/or loose in popular brand
containers; usually purchased by illiterate transporters and even by ordinary consumers who
need cheaper oils and are in total darkness of the hazardous and devastating effects on the
environment and machinery. The environmental disaster created by these domesticated
industries can be well imagined as our masses are oblivious of toxic generated and users
machine wear.
The dangerous sources attributable to global warming and adverse effects on life is sub-
standard supply of petroleum products viz. petrol, diesel and kerosene containing sulphur
contents ranging from 1000-1800 ppm of sulphur and other greenhouse gases in enormous
quantities . When these petroleum products are used their exhaust gases contain these
greenhouse gases in huge quantities causing global warming-climate change and subsequent
disasters caused by global warming-climate change. Most parts of the world including India
have adopted EUROIV standards but so far GOP has totally neglected this heinous crime of
not adapting to upgrade its petroleum products.
The other dangerous sources attributable to global warming and adverse effects on life in the
lubricant sector alone in Pakistan include “Lubricants Sludge and Residues’, “Spurious oils”,
“Carbon oil”, “Sludge oil”, “Rubber Oil”, “Polymer Oils”, and “Wax Oils”. The havocs
caused by the use of above mentioned oils are immense and it is high time for the GOP to
29
take care of these genuine hazardous issues.
It is alarming to note that in Pakistan all the “Reclamation/recycling plants for lubricating oils
are based on “Dirty Oil Technology”.
In Pakistan, the used/waste lubricating oil is collected from the workshops and places where
oil is changed and is sold to the legal/illegal recycling plants, where “Dirty Oil Technology-
Acid Clay Technology” is used for recycling of dirty/waste lubricating oil.
2.2 General Treatment Methods:
Commonly used oil treatments include primarily re-processing, reclamation and regeneration.
The insoluble contaminants and oxidation products can be removed by heating, settling,
filtering, dehydrating or centrifuging to separate solids and water from the used oils which is
then used as fuel. Where the re-generation is a process to produce base oil, pre-distillation,
treatment with acid, solvent extraction, contact with activated clay and hydro-treating is
required (known as re-generation). It results in the recovery of base oil with maximum
commercial value. Waste-oil management thus provides a suitable way of promoting energy
conservation and environmental sustainability by treatment and reuse of oils. Production of
re-refined base lube also uses a combination of physical, chemical, thermal and distillation
processes, with the addition of hydro treating, to separate water and suspended solids and
other contaminants from the used oil so that the product can be used interchangeably with
virgin lube oil in lube oil applications. Re-refined base lube is considered to be closed-loop
recycled. So far the following major regeneration methods have been in common use:
• Acid /clay treatment
• Vacuum distillation / clay treatment
• Vacuum distillation / catalytic hydro treatment
• Solvent extraction and clay treatment
Wrong Treatment Technology means Pollution:
Worldwide, where the governments care for avoidance of air pollution, water pollution and
pollution of their food chain; The waste/ used lubricating oil from the vehicles and machinery
30
is collected in cans and is sent to the recycling plants where this used/waste lubricating oil is
recycled to obtain clean lubricating oil for further use by the use of “Clean Oil Technology”.
In Pakistan, the used/waste lubricating oil is collected from the workshops and places where
oil is changed and is sold to the legal/illegal recycling plants, where “Dirty Oil Technology-
Acid Clay Technology” is used for recycling of dirty/waste lubricating oil.
The used/waste oil collected in these plants are filled into a large crucibles 98% concentrated
sulphuric acid nine percent by volume of the waste/dirty oil quantity by volume is added;
sodium carbonate (washing soda) is added into the crucible and 7-8% of bleaching earth is
added and then heated to 130-135 degrees centigrade.
Then polychlorobiphenyles (PCBs) and/ or Polychloroterphenyles (PTBs) is added to obtain
lubricating oil. The so obtained lubricating oil contains PCB/PTB that is imperative to be
removed. There is no provision for the removal of these hazardous Compounds from the
lubricating oil obtained by such a process. Furthermore, the so Obtained residue/sludge which
contains entire concentrated acid PCBs/PTBs without any neutralization process is sold to
brick kilns. An approximate of 2.1 million tons/per year of such hazardous residue/sludge
obtained during the process of obtaining lubricating oil from lub.oil base oils and dirty/waste
oil.
These residues are mixed with saw dust/husk and are used in the brick kilns as fuel.
The maximum temperature of brick kilns is between 600-800 degrees centigrade which is not
sufficient enough to destroy the hazardous effect of the ashes so obtained; as a matter of fact
the harmful effects can only be removed/destroyed in incinerators where the temperatures are
in the range of 1500-1600 degrees centigrade.
The most deadly ashes obtained from the brick kilns pave their way through rain water and
water ways into the ground; polluting almost all fresh water and subsequently enter into the
food chain and entire agricultural products. Almost the entire fresh water is polluted and is
unsuitable for living beings consumption; it pollutes air and is responsible for spread of
diseases like cancer of liver, lungs, stomach, and several diseases of stomach, diarrhea,
vomiting, difficulties of breathing, allergy, skin diseases etc.
A senior steward (Secretary), holder of a doctorate degree of the Ministry of Petroleum and
31
Natural Resources issued a S.R.O-1291 (1)/99 dated November 11, 1999 while taking
cognizance of this deadly spread of the diseases, pollution of air and water chain by issuance
of directives for “Setting up of vacuum distillation units in all the plants approved or
registered with the Ministry of Petroleum and Natural Resources.
In 1999 there were some seventy plants registered/approved by the Ministry whereas today
there is a mushroom growth of such deadly plants.
It is regretful to note that the able steward of the Ministry is ignorant “Non-Acid High
Vacuum Distillation plant” which is the only way to eliminate PCBs and PTBs and the
language of the S,R.O. is so misleading and wrongly drafted that the plants procured a toy
like worthless unit, totally unsuitable for elimination of PCBs and PTBs; but the ignorant
steward to the GOP are happy to claim that they have taken corrective steps but the fact
remains that there is no stoppage to the spread of deadly diseases, air pollution and severe
pollution of fresh water.
2.3 Drawbacks of Existing Processes:
Most existing processes have some drawbacks associated to them which include
environmental unfriendliness, economically unfeasible, energy consumption.
2.3.1 Acid /clay treatment
Most existing reclaiming plants for re-refining of oil use sulphuric acid to coagulate
as an acid sludge the ash and polar components in used oil. this followed by treatment with
alkaline solutions to neutralize the acid, water washing, active clay decolorizing, stripping,
and filtration yields a lube stock suited to reuse as a low grade motor oil or as a grease base.
The poor yield of re-refined oil and the environmental problems of disposal of acid sludge
and clay make this reclaiming process a marginal operation at best.
2.3.2 Vacuum Distillation:
Work has been done on hydro treating of the distilled oil to lube oil stock. This
process leaves a high ash residue, and serious problems in fouling of heat exchanger/
condenser and fractionation equipment have been encountered. The heavy oil containing the
ash remains to be disposed of by a satisfactory manner, not disclosed.
32
Chapter # 3
Experimental Work
Re-refining of used lubricating oil is one of the potential techniques. The advantages of
solvent extraction are high lightened because of economics and environmental pint of view.
We wanted to devise a process that should be environmentally safe keeping the process
within economic constraints.
Through literature review, we selected some solvents that could be used for solvent
extraction with used oil samples. We tried different solvents throughout our project and
results of all such experiments will be discussed later in this thesis.
3.1 Techniques Used:
3.1.1 Liquid–liquid extraction:
Liquid–liquid extraction, also known as solvent extraction and partitioning, is a
method to separate compounds based on their relative solubilities in two
different immiscible liquids, usually water and an organic solvent. It is an extraction of a
substance from one liquid into another liquid phase. Liquid–liquid extraction is a basic
technique in chemical laboratories, where it is performed using a separating funnel.
It is a separation technology that is based on the distribution of one more components
between two immiscible or almost immiscible liquids. Generally, one of the liquid phases is
water and the other an organic solvent .however, there are other well-known systems where
both phases are organic or organic mixtures.
Liquid extraction also known as solvent extraction is especially
processing of large capacities for this reason this operation is frequently used in the oil
industry.
Throughout from 100,000 m
reasonable size .although energy consumption
negligible the attached steps for the recovery of solvent require more or less energy
depending on the nature of the components and the difficulty of separation.
Often not only the extract phase but also ra
washing distillation or another follow up treatment.
The complete extraction process with solvent regenerat
needs a quite complex plant with the corresponding investment cost.
For the selection of suitable so
selectivity but also the ease of handling and regeneration the solubility in the raffinate the
product cost etc.
3.1.1.1 Advantages of liquid liquid extraction
Very large capacities
Are possible with minimum of energy consumption(for example separation of paraffins are
aromatics in the oil industry)
Liquid extraction also known as solvent extraction is especially suitable for the
processing of large capacities for this reason this operation is frequently used in the oil
Throughout from 100,000 m3
/h or an even higher can be treated with extractors of
although energy consumption for the normal extraction process itself is most
negligible the attached steps for the recovery of solvent require more or less energy
depending on the nature of the components and the difficulty of separation.
Often not only the extract phase but also raffinate phase has to be processed by
r follow up treatment.
The complete extraction process with solvent regeneration and raffinate treatment
ds a quite complex plant with the corresponding investment cost.
n of suitable solvent one has to consider not only the extraction
selectivity but also the ease of handling and regeneration the solubility in the raffinate the
Advantages of liquid liquid extraction
possible with minimum of energy consumption(for example separation of paraffins are
33
suitable for the
processing of large capacities for this reason this operation is frequently used in the oil
/h or an even higher can be treated with extractors of
for the normal extraction process itself is most
negligible the attached steps for the recovery of solvent require more or less energy
ffinate phase has to be processed by
ion and raffinate treatment
vent one has to consider not only the extraction
selectivity but also the ease of handling and regeneration the solubility in the raffinate the
possible with minimum of energy consumption(for example separation of paraffins are
34
Selectivity when other standard separation methods(such as rectification)fail or require
expensive equipments or energy cost(example production of water free pyridine)
Heat sensitive products are processed at amibient or moderate temperature(example vitamin
production)
Separation of small contents of high boiling impurities,mostly is aqueous solution .in the
normal thermalseparation techniques,the complete water content has to be withdrawn by a
very energy intensive evaporation processs (example elimination of phenol from aqueous
waste)
3.1.2 Fourier Transform Infrared (FT-IR) spectrometry:
FTIRwas developed in order to overcome the limitations encountered with dispersive
instruments. The main difficulty was the slow scanning process. A method for measuring all
of the infrared frequencies simultaneously, rather than individually, was needed. A solution
was developed which employed a very simple optical device called an interferometer. The
interferometer produces a unique type of signal which has all of the infrared frequencies
“encoded” into it. The signal can be measured very quickly, usually on the order of one
second or so. Thus, the time element per sample is reduced to a matter of a few seconds
rather than several minutes.
Because the analyst requires a frequency spectrum (a plot of the intensity at each
individual frequency) in order to make identification, the measured interferogram signal
cannot be interpreted directly. A means of “decoding” the individual frequencies is required.
This can be accomplished via a well-known mathematical technique called the Fourier
transformation. This transformation is performed by the computer which then presents the
user with the desired spectral information for analysis.
Infrared spectroscopy
Ithas been a workhorse technique for materials analysis in the laboratory for over
seventy years. An infrared spectrum represents a fingerprint of a sample with absorption
peaks which correspond to the frequencies of vibrations between the bonds of the atoms
making up the material.
35
Because each different material is a unique combination of atoms, no two compounds
produce the exact same infrared spectrum. Therefore, infrared spectroscopy can result in a
positive identification (qualitative analysis) of every different kind of material. In addition,
the size of the peaks in the spectrum is a direct indication of the amount of material present.
With modern software algorithms, infrared is an excellent tool for quantitative analysis.
Figure 1: Sample analysis process
3.2 The Sample Analysis Process:
The normal instrumental process is as follows:
1. The Source: Infrared energy is emitted from a glowing black-body source. This beam
passes through an aperture which controls the amount of energy presented to the sample (and,
ultimately, to the detector).
2. The Interferometer: The beam enters the interferometer where the “spectral encoding”
takes place. The resulting interferogram signal then exits the interferometer.
36
3. The Sample: The beam enters the sample compartment where it is transmitted through or
reflected off of the surface of the sample, depending on the type of analysis being
accomplished. This is where specific frequencies of energy, which are uniquely characteristic
of the sample, are absorbed.
4. The Detector: The beam finally passes to the detector for final measurement. The detectors
used are specially designed to measure the special interferogram signal.
5. The Computer: The measured signal is digitized and sent to the computer where the
Fourier transformation takes place. The final infrared spectrum is then presented to the user
for interpretation and any further manipulation.
Because there needs to be a relative scale for the absorption intensity, a background
spectrum must also be measured. This is normally a measurement with no sample in the
beam. This can be compared to the measurement with the sample in the beam to determine
the “per cent transmittance.”
This technique results in a spectrum which has all of the instrumental characteristics
removed.
Thus, all spectral features which are present are strictly due to the sample. A single
background measurement can be used for many sample measurements because this spectrum
is characteristic of the instrument itself.
3.3 SPECTROSCOPY - Study of Spectral Information:
37
Figure 2: Spectroscopy
Upon irradiation with infrared light, certain bonds respond by vibrating faster. This response
can be detected and translated into a visual representation called a spectrum.
Once a spectrum is obtained, the main challenge is to the information it contains in
abstract, or hidden form This requires the recognition of certain patterns, the association of
these patterns with physical parameters, and the interpretation of these patterns in terms of
meaningful and logical explanations.
Most organic spectroscopy uses electromagnetic energy, or radiation, as the physical
stimulus.
Electromagnetic energy (such as visible light) has no detectable mass component. In
other words, it can be referred to as “pure energy.”
Other types of radiation such as alpha rays, which consist of helium nuclei, have a
detectable mass component and therefore cannot be categorized as electromagnetic energy.
3.3.1 Parameters Associated With Electromagnetic Radiation:
The important parameters associated with electromagnetic radiation are:
Energy (E): Energy is directly proportional to frequency, and inversely proportional to
wavelength, as indicated by the equation below.
• Frequency (μ)
• Wavelength (λ)
E = hμ
38
Infrared radiation is largely thermal energy. It induces stronger molecular vibrations in
covalent bonds, which can be viewed as springs holding together two masses, or atoms.
Figure 3: Bond vibration
The IR spectrum is basically a plot of transmitted (or absorbed) frequencies vs. intensity of
the transmission (or absorption). Frequencies appear in the x-axis in units of inverse
centimetres (wave numbers), and intensities are plotted on the y-axis in percentage units.
39
Figure 4: Spectrogram: absorption mode
Figure 5: Spectrogram: transmission mode
40
IR bands can be classified as strong (s), medium (m), or weak (w), depending on their
relative intensities in the infrared spectrum. A strong band covers most of the y-axis. A
medium band falls to about half of the y-axis, and a weak band falls to about one third or less
of the y-axis.
Figure 6: Bond’s peak on spectrogram
Not all covalent bonds display bands in the IR spectrum. Only polar bonds do so. These are
referred to as IR active. The intensity of the bands depends on the magnitude of the dipole
moment associated with the bond in question:
• Strongly polar bonds such as carbonyl groups (C=O) produce strong bands.
• Medium polarity bonds and asymmetric bonds produce medium bands.
• Weakly polar bond and symmetric bonds produce weak or non-observable bands.
41
3.4 IR Spectra:
• IR is most useful in providing information about the presence or absence of specific
functional groups.
• IR can provide a molecular fingerprint that can be used when comparing samples. If two
pure samples display the same IR spectrum it can be argued that they are the same
compound.
• IR does not provide detailed information or proof of molecular formula or structure. It
provides information on molecular fragments, specifically functional groups.
• Therefore it is very limited in scope, and must be used in conjunction with other techniques
to provide a more complete picture of the molecular structure.
IR Absorption Range
The typical IR absorption range for covalent bonds is 600 - 4000 cm-1. The graph shows the
regions of the spectrum where the following types of bonds normally absorb. For example a
sharp band around 2200-2400 cm-1 would indicate the possible presence of a C-N or a C-C
triple bond.
Figure 7: IR absorption range
42
THE FINGERPRINT REGION
Although the entire IR spectrum can be used as a fingerprint for the purposes of comparing
molecules, the 600 - 1400 cm-1 range is called the fingerprint region.
This is normally a complex area showing many bands, frequently overlapping each other.
This complexity limits its use to that of a fingerprint, and should be ignored by beginners
when analyzing the spectrum. As a student, you should focus your analysis on the rest of the
spectrum that is the region to the left of 1400 cm-1.
3.5 Experimental Scheme:
In solvent extraction, there were 3 components: the basic component, polar addition and
Solvent.
Experiment # Basic Component Solvent Addition Polar Addition
1 Used Oil Benzene Water
2 Used Oil CCL4 Water
Then we mixed different solvents in different ratios with used lubricating oil.
43
Experiment # Basic
Component
Solvent Addition Polar Addition Solvent to Oil
Ratio
1 Used Oil Benzene Water 1:1
2 Used Oil Benzene Water 1:2
Re-refining of waste lubricating oil by solvent extraction
Experiment # Basic
Component
Solvent
Addition
Polar
Addition
Solvent to Oil
Ratio
Action after
Mixing
1 Used Oil Benzene Water 1:1 LLE
2 Used Oil Benzene Water 1:2 LLE
44
Resulting mixtures were tested analytically using Fourier Transform Infrared Spectroscopy
(FTIR) as analytical technique.
Experiment
#
Basic
Component
Solvent
Addition
Polar
Addition
Solvent to
Oil Ratio
Action
after
Mixing
Analysis
1 Used Oil Benzene Water 1:1 LLE FTIR
2 Used Oil Benzene Water 1:2 LLE FTIR
45
3.6 Experiments Performed:
Experiment # Oil
(ml)
Solvent Water
(ml)
Oil :
Solvent
1 100 50 ml CCL4 50 2 : 1
2 50 50 ml CCL4 50 1 : 1
3 100 50 ml Benzene 50 2 : 1
4 50 50 ml Benzene 50 1 : 1
5 40 20 ml CCl4 20 2 : 1
6 70 40 ml CCl4 50 1.75 : 1
7 20 10 ml CCl4 Brine
20 ml
2 : 1
46
Solvent Extraction With CCL4:
Figure 8: Extraction in lab
3.7 Experimental Results:
47
Figure 9: FTIR of fresh un-used motor oil
This is the FTIR spectrogram of un-used fresh motor oil.
48
Figure 10:FTIR of used motor oil from bike
Above graph is indicating IR spectra of used motor oil taken from bike. As this oil
was used to a very small extent and also conditions were not very severe due to less use of
bike, so this spectra is showing that there is not much difference between used and fresh
motor oil. So we decided to use a different source to obtain motor oil. SO we went ot market
and checked samples of used oil from different workshops and then obtained samples form
these workshops.
49
Figure 11:FTIR of used motor oil from market
Thisis the FTIR spectrogram of used motor oil. It is showing great amount of disorder as
compared to original un-used fresh motor oil.
A large number of peaks in the middle portion show unsaturated carbon chains that are
produced due to deterioration of saturated carbon chains due to severe conditions like high
temperature and abrasion in engine.
Figure 12: FTIR of treated oil with CCl4 in 1:1
50
Figure 13: Treated oil with benzene in 1:1
Figure 14: Treated oil with benzene in 2:1
51
Figure 15: Treated oil using brine as a polar addition and CCl4 in 2:1 (oil to solvent)
ratio
Figure 16: Two spectrograms comparison
52
In the graph, upper curve is showing used oil FTIR while lower curve is showing treated
motor oil.
Experimental Objective:
Our experimental objective is to eliminate peaks in the middle portion of graph as these are
peak showing unsaturated carbon cahins which were created due to use of oil in motros or
engines.
From figure 11 shown previously,
SO any experiment with its FTIR showing elimination of this middle portion will be the best
result.
BEST RESULT:
53
Figure 16: Two spectrogram comparison
This is the best result we got as the lower curve is showing diminishing of peaks in the
middle region which was our objective as described above. This result was obtained with
CCl4 sample.
Process Development Chapter 4
4.1 Process Description:
In this chapter, a process is explained for complete re-refining of plant developed
from literature review and experimental work. Process is developed keeping in mind
environmental factor and economics as top priorities.
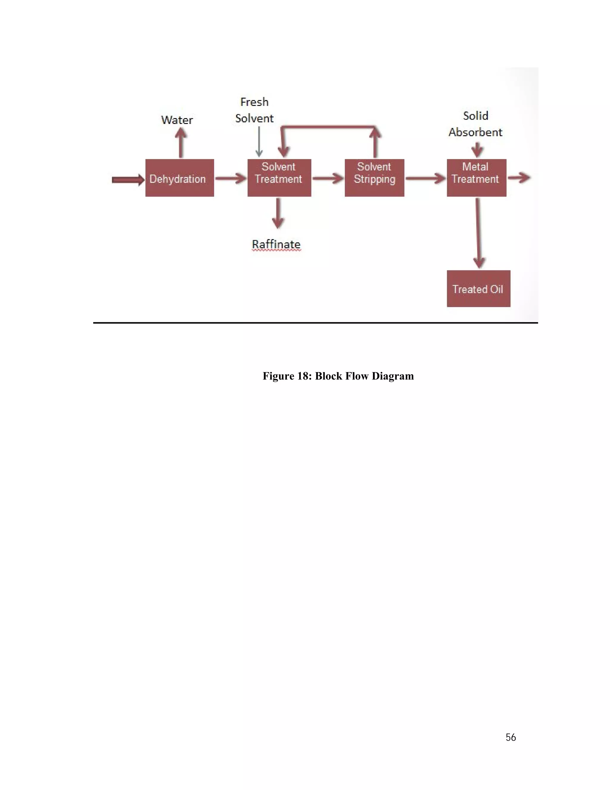
4.1.1 Dehydration:
54
Firstly oil is dehydrated and sent to Liquid-Liquid Extraction column where
extraction is done with a solvent. Water becomes part of used oil due to poor collection
system in workshops even sometimes this used oil is kept in open drums in which rain water
could also be mixed. For dehydration, water is heated up to 105 oC so that water is
evaporated.
4.1.2 Solvent Extraction:
After dehydration, used oil goes to extractor where recycled solvent, fresh solvent and
polar addition i.e. water is also added. Here solvent extraction takes place. Detail designing of
extractor is provided in Designing chapter. Separation time is about 1 hour. Here two layers
appear, one is extract phase which Is mixture of solvent and oil while other is raffinate phase
which is mostly water along with some undesirable material of oil.
4.1.3 Solvent Stripping:
After extraction, Extract from extractor goes to stripping section where about 80%
solvent is stripped and recycled back. Stripping section is somehow similar to distillation
where the extract coming from extractor is heated just above the boiling point of solvent so
that solvent evaporates. After evaporation of solvent, it is passed through condenser where
solvent is again condensed.
55
Figure 17: Extraction using benzene in Lab
4.1.4 Ammonium sulphate Treatment:
The treated oil is then sent to next section where it is treated with Ammonium
sulphate for metal treatment. Ammonium Sulfate reacts with metals present in the oil and
forms solid compounds which are precipitated out. And we gets treated oil. It is a process for
reducing the ash and metal content in used motor oils by contacting the used motor oil with
an aqueous solution of ammonium bisulfate under conditions to react with the metal
compounds present to form separable solids.
Figure 18: Block Flow Diagram
56
57
Chapter # 5
Material Balance
Treatment of 10,000 L/day used-Motor oil
Basis of calculation 1 hr
Feed: used oil = 417 L/hr
Water = 297 L/hr
Solvent: CCl4 = 5714 L/day = 238 L/hr
In used oil saturates fraction is almost 90%
Therefore, saturates in used oil = 0.9 * 417L/hr = 375.3 L/hr
Extract: 535.826 L/hr
714 L/hr
58
CCl4 178.6 L/hr
Saturates 354.24 L/hr
Impurities 2.090 L/hr
Raffinate: 416 L/hr
Water 297 L/hr
Saturates 21 L/hr
Impurities 98 L/hr
Balance Around Liquid-Liquid Extractor
YA, a = 354/535 = 0.66
XA, a = 21/416 = 0.05
Two end points of operating line
(0.05 , 0) (0.525 , 0.661)
Oil Feed solvent feed = Raffinate Extract
L Xa + VbYb= LbXb + VYa
(714.58)(Xa) + (238) (0) = (178.754)(0.05) +
(535.826)(0.66)
59
Xa = 0.5074
Pick an intermediate point; ya = 0.2
Xa = 0.1624
Intermediate point (0.1624 , 0.2)
5.1 McCabe Thiele Diagram:
Operating Line
Table 8 Operating Line Data
XA YA
0.05 0
0.18 0.2
0.525 0.66
Equilibrium line
Table 9 Equilibrium Line Data
60
x y
0 0
0.05 0.19
0.1 0.33
0.15 0.43
0.2 0.52
0.25 0.59
0.3 0.65
0.35 0.7
0.4 0.74
0.45 0.78
0.5 0.81
0.55 0.84
0.6 0.87
0.65 0.89
0.7 0.91
0.75 0.93
0.8 0.95
0.85 0.96
0.9 0.98
0.95 0.99
1 1
2.2 Theoretical Plates:
61
Figure19: McCabe Thiele Theoretical Plates
5.3 Extractor Sizing:
Using model described in
Liquid-Liquid Extraction With andWithout a Chemical Reaction
byClaudia Irina KoncsagandAlinaBarbulescu
6.3.1The column diameter:
The diameter of the column is correlated with the processing capacity of the
column (theflow of the phases) and the flooding capacity. The synthetic form of
this correlation wasexpressed by Zhu and Luo (1996):
62
Qcis the continuous phase volumetric flow, [m3
/s]
Qd- the dispersed phase volumetric flow, [m3
/s]
Bmax is the flooding capacity, [m3
/ m2.s]; considering the flow in the free
cross-sectional area of the column. The flooding capacity Bmax is in fact the
sum of the flooding velocities of phases; it depends on the physical properties of
the system: the density (ρcandρd), the viscosity (μc and μd) and the interfacial
tension σ.
k- the flooding coefficient, with values from 0.4 (dispersion column) to 0.8
(column equipped with structured packing); this coefficient would be kept as
high as possible, in order to increase the mass transfer rate and the processing
capacity of the column.
Feed:
Total feed = 1.983 * 10-4
m3
/s
Feed L/hr m3
/s
used-oil 417 L/hr 1.157 * 10-4
m3
/s
Water 297 L/hr 0.826 * 10-4
m3
/s
63
5.3.2 Column Diameter:
Column Diameter: Dc =
= 0.65 m
5.3.3 Column Height:
Column Height = Volume / Area = 1.19 m3
/
4
(0.65 m)2
= 3.586 m
Solvent CCl4 238 L/hr 0.661 * 10-4
m3
/s
64
Column Sizing:
Table 10 Column Sizing Data
Residence Time 1 hr
Liquid Holdup 952 L = 0.952 m3
25 % extra-space in column 0.238 m3
Extractor Volume (0.952 + 0.238) m3
= 1.19 m3
Column Height 3.586 m
65
Chapter # 6
Cost Estimation& Sizing
6.1 The Factorial Method of Cost Estimation:
Capital cost estimates for chemical process plants are often based on an estimate of the
purchase cost of the major equipment items required for the process, the other costs being
estimated as factors of the equipment cost. The accuracy of this type of estimate will depend
on what stage the design has reached at the time the estimate is made, and on the reliability of
the data available on equipment costs. In the later stages of the project design, when detailed
equipment specifications are available and firm quotations have been obtained, an accurate
estimation of the capital cost of the project can be made.
6.1.1 Procedure:-
1. Prepare material and energy balances, draw up preliminary flow-sheets, size major
equipment items and select materials of construction.
2. Estimate the purchase cost of the major equipment items. Use Figures 6.3 to 6.6 and Tables
6.2 and 6.3, or the general literature.
3. Calculate the total physical plant cost (PPC), using the factors given in Table 6.1
4. Calculate the indirect costs from the direct costs using the factors given in Table 6.1.
5. The direct plus indirect costs give the total fixed capital.
66
6. Estimate the working capital as a percentage of the fixed capital
7. Add the fixed and working capital to get the total investment required.
Table 6.1: Typical factors for estimation of project fixed capital cost
Table 6.2: Purchase cost of miscellaneous equipments
67
Figure 20: heat transfer area vs. exchanger’s cost
Table 6.3: Materials, pressure & type factors
68
Figure 21: Vessel height vs. equipment cost
Table 6.3:Materials, pressure & type factors
69
6.2 Sizing of Major Equipments:
6.2.1 Dehydration Tank:
Dehydration tank liquid holdup 417 L/hr = 0.417 m3
10% free space 0.0417 m3
Tank volume 0.4587 m3
6.2.2 Stripper:
Stripper volume 536 + (0.2 * 536) = 643.2 L=0.6 m3
Assume stripper diameter to be equals
to extractor diameter
0.65 m
Stripper height 0.6 m3
/
4
(0.65 m)2
= 1.8 m
6.2.3 Condenser:
Solvent stripped 143 L = 0.143 m3
70
Assume condenser’s length 0.25 height of stripper length
Condenser’s area = stripper’s area
4
(0.65 m)2
= 0.33 m2
6.2.4 Ammonium Sulfate tank:
Volume 355 + (0.2 * 355) = 426 L =
0.426 m3
6.3 Equipment Cost:
Using factorial method
Ce =CSn
71
6.3.1 Dehydration tank:
= 2400 * (0.4567)0.6
= 1503.58 $
6.3.2 Extractor:
Height = 3.586 m
Cost = 6000 * 1 *1 = 6000 $
6.3.3 Stripper:
Height = 1.8 m
Cost = 4200 $
6.3.4 Condenser:
Fixed tube sheet, carbon steel, Area = 0.33 m2
Cost = 2500 *1 *0.8
= 2000 $
6.3.5 Ammonium Sulfate tank:
Volume = 0.426 m3
Cost = 2400 * (0.426)0.6
= 1438.3 $
72
6.3.6 Total purchase equipment cost
PCE = 15142 $
Physical Plant cost (PPC) = PCE * 3.4
= 15142 * 3.4
= 51482.8 $
Fixed Capital = PPC * 1.45
= 51482.8 * 1.45
= 74 650 $
Working Capital = Fixed Capital + (5% of fixed capital)
= 74 650 $ + 3732.5 $
=78 382 $= Rs. 78 00 000
6.4 Operating Cost:
Raw oil cost = Rs. 30 per litre
CCl4 cost = Rs. 100 per litre
Ammonium price = Rs. 200 per Kg
Raw oil = 10 000 L/day
Solvent (CCl4) = 1142 L/day fresh solvent
73
Ammonium Sulfate = 660 kg/day
Cost
oil solvent Ammonium Sulfate
Rs. 300 000 Rs. 114200 Rs. 13200
Total Raw material cost per day = Rs. 300 000 + Rs. 114200 + Rs. 13200
= Rs. 4 27 400
Utilities cost = 4% of Raw material cost = Rs. 17 096
Labor charges =Rs. 300 per labor per day
For 10 labors charges = Rs. 3000
Plant operator salary = Rs. 450 per operator per day
For two operators = Rs. 900 per day
Engineer’s salary = Rs. 1000 per day (only one
engineer)
Overall Plant’s per Expenditure = Rs. 4 49 396
= Rs. 4 50 000 (approx.)
Treated oil price in market = Rs. 80
Revenue Generated = Rs. 6 78 560 (approx.)
Profit per day = Rs. 2 28 560
74
Chapter 7
Industrial Application
1. The used motor oil after reaction with ammonium sulfate can be further treated with an
adsorbent and then optionally hydrotreated to procedure an oil product suitable as a fuel
as a feedstock for lubrication oil compositions
2. Further treatment of oil under hydrogenation conditions to remove additional
contaminants and produce a marketable low ash oil product
3. The metals precipitated with ammonium sulfate can be recovered. Oil can be heated and
intermixed in a reaction zone with a heated aqueous solution pf ammonium sulfate to
precipitate metal compounds
75
References:
I. Liquid-Liquid Extraction With and Without a Chemical Reaction by
Claudia Irina Koncsag and AlinaBarbulescu
II. Waste automotive lubricating oil reuse as a fuelvol 1by Steven Chansky
III. Waste engine oils: Refining and Energy Recovery by Francois Audibert
IV. Design Aspects of Used Lubricating Oil Re-refining by FirasAwaja
V. Reclaiming Used Motor Oil by Marvin M. Johson
VI. Fourier Transform Infrared Spectrometry by Peter R. Griffiths
VII. Introduction to Fourier Transform Infrared Spectrometry thermo nocolet
corporation (2001)
VIII. Re-Refining of Waste Lubricating Oil by Solvent Extraction by HASSAN
ALI DURRANI, MUHAMMED IBRAHIM PANHWAR, AND
RAFIQUE AKTHAR KAZI
IX. Chemical Engineering Design 4th Ed by SINNOTT
X. FT-IR Analysis of Used Lubricating Oils – General Considerations by
Michael C. Garry, John Bowman, Thermo Fisher Scientific, Madison
XI. Virgin and Recycled engine oil differentiation: A spectroscopic study by
Mohammad A. Al-Ghouti, Lina Al-Atoum
XII. Lubricants and Lubricationby Theo Mang, WilfriedDresel

Project thesis Refining of used motor oil using Solvent Extraction

  • 2.
    Re-refining of UsedLubricatingOil By Schoolof Chemical and Materials Engineering (SCME) National University of Sciences and Technology (NUST) June, 2013 refining of UsedLubricatingOil Syed Waqas Haider M. Aqib Shahzad Muhammad Usman School of Chemical and Materials Engineering (SCME) National University of Sciences and Technology (NUST) refining of UsedLubricatingOil School of Chemical and Materials Engineering (SCME) National University of Sciences and Technology (NUST)
  • 3.
    1 Group members: 1. SyedWaqas Haider 2009-NUST-BE-Chem-27 2. M. Aqib Shahzad 2009-NUST-BE-Chem-12 3. Muhammad Usman 2009-NUST-BE-Chem-18 Supervisor: Lecturer Umair Sikander This work is submitted as a FYP report in partial fulfillment of the requirement for the degree of (BE in Chemical Engineering) School of Chemical and Materials Engineering (SCME) National University of Sciences and Technology (NUST), H-12 Islamabad, Pakistan June, 2013
  • 4.
    Certificate This is tocertify that work in this dissertation/report has been carried out by Syed Waqas Haider, M. Aqib Shahzad and Muhammad Usman completed under my supervision in school of chemical and materials engineering (SCME), National University of Sciences and Technology (NUST), H-12, Islamabad, Pakistan. Supervisor: ______________ Lecture Umair Sikander Chemical Engineering Department School of Chemical and Material Engineering (SCME) National University of Sciences and Technology (NUST), Islamabad Submitted through: HoD _______________________ Chemical Engineering Principal/Dean ___________________ SCME
  • 5.
    Dedication We dedicate ourproject to our beloved Parents. Without their support we could surely not be at this stage.
  • 6.
    4 Acknowledgments We are greatlythankful to Almighty Allah WHO helped us at every stage of the project. With the grace of Almighty Allah, we are able to reach the completion of our project successfully. We would also like to thank our beloved parents who also helped us at every time, we wanted their help. We would specially like to thank our project supervisor Mr. Umair Sikander whose constant motivation, cooperation, guidance and help resulted in the accomplishment of this project.
  • 7.
    5 Abstract Lubricating oils keepmachinery cleaner and allow the machinery to work under severe operating conditions. However once used, they need special attention as if they are disposed off without treatment, they cause serious pollution problems. The motivation of our project was to develop a method which is energy economical i.e. uses less energy owing to increasing energy issues of Pakistan. In this project we studied different existing processes and then formulated a process which is more energy efficient. The processes before were mostly using distillation in which temperatures up to 600 Co were required. We found re-refining of waste lubricating oil by solvent extraction as one of the potential techniques. Different solvents were tested with oil samples. In solvent extraction, there were 3 components: the basic component, polar addition and oil sample. Resulting mixtures were tested analytically using Fourier Transform Infrared Spectroscopy (FTIR) as analytical technique. By comparing the used and treated samples, we found the best solvent, one which is most efficient. All this research was followed by initial material balance and cost analysis. The main tasks which we have done in our project include:  Experimental Work  Process Development  Block Flow Diagram  Material Balance  Designing of Extractor  Cost Estimation
  • 8.
    6 Table of Contents 1Introduction 13 1.1 Characteristics of a Lubricant 14 1.2 Lubricating oil Purpose 15 1.2.1 Keep moving parts apart 15 1.2.2 Reduce friction 15 1.2.3 Transfer heat 17 1.2.4 Carry away contaminants and debris 17 1.2.5 Transmit power 17 1.2.6 Protect against wear 17 1.2.7 Prevent corrosion 17 1.2.8 Seal for gases 17 1.3 Properties of Lubricants 17 1.3.1 Viscosity 18 1.3.2 Viscosity Index 18 1.3.3 Cloud Point and Pour Point 18 1.3.4 Flash Point and Fire Point 19 1.3.5 Neutralization Number 19 1.3.6 Water Content 19 1.3.7 Demulsibility 20 1.3.8 Load Carrying Ability 20
  • 9.
    7 1.3.9 Air-Handling Ability20 1.3.10 Corrosion Control 20 1.3.11 Acid Number 20 1.4 Additives in lubricating oils 20 1.4.1 Friction modifiers 21 1.4.2 Anti-wear additives 21 1.4.3 Extreme pressure (EP) additives 22 1.4.4 Rust and corrosion inhibitors 22 1.4.5 Anti-oxidants 23 1.4.6 Detergents 23 1.4.7 Dispersants 23 1.4.8 Pour point depressants 24 1.4.9 Viscosity index improvers 24 1.4.10 Anti-foaming agents 24 1.5 Used Oil and Its Composition 24 1.5.1 Water 25 1.5.2 Soot and carbon 25 1.5.3 Lead 25 1.5.4 Fuel 25 1.5.5 Road dust 25 1.5.6 Wear metals 25 1.5.7 Oxidation products 26 1.6 AIMS & GOALS of PROJECT 26
  • 10.
    8 2 Background 27 2.1Pakistan needs Clean Oil Technology 27 2.2 General Treatment Methods 29 2.3 Drawbacks of Existing Processes 31 2.3.1 Acid/Clay Treatment 31 2.3.2 Vacuum Distillation 31 3 ExperimentalWorks 32 3.1 Techniques Used 32 3.1.1 Liquid-Liquid Extraction 32 3.1.1.1 Advantages of LLE 33 3.1.2 Fourier Transform Infrared (FT-IR) spectrometry 34 3.2 The Sample Analysis Process 35 3.3 SPECTROSCOPY - Study of spectral information 36 3.3.1 Parameters associated with electromagnetic radiation 37 3.4 IR Spectra 41 3.5 Experimental Scheme 42 3.7 Experiments Performed 45 3.6 Experimental Results 47 3.7.1 Spectrogram of fresh un-used motor oil 47 3.7.2 Spectrogram of used motor oil from Bike 48 3.7.3 Spectrogram of used motor oil 48 3.7.4 Spectrogram of treated oil with CCl4 in 1:1 49 3.7.5 Treated oil with benzene in 1:1 50
  • 11.
    9 3.7.6 Treated oilwith benzene in 2:1 50 3.7.7 Treated oil using brine as a polar addition and CCl4 in 2:1 (oil to solvent) ratio 51 3.7.8 Two spectrograms comparison 51 3.7.9 Experimental Objective 52 4 Process Development 4.1 Process Description 53 4.1.1 Dehydration 53 4.1.2 Solvent Extraction 54 4.1.3 Solvent Stripping 54 4.1.4 Ammonium Sulphate Treatment 55 4.2 Block Flow Diagram 56 5 Material Balance 59 5.1 McCabe Thiele Diagram 57 5.2 Theoretical Plates 60 5.3 Extractor Sizing 61 5.3.1 The column diameter 63 5.3.2 Column Height 63 6 Costing& Sizing 6.1 THE FACTORIAL METHOD OF COST ESTIMATION 65 6.1.1 Procedure 65 6.2 Sizing of Major Equipments 69 6.2.1 Dehydration Tank 69
  • 12.
    10 6.2.2 Stripper 69 6.2.3Condenser 69 6.2.4 Ammonium Sulfate tank 70 6.3 Equipment Cost 70 6.3.1 Dehydration tank 71 6.3.2 Extractor 71 6.3.3 Stripper 71 6.3.4 Condenser 71 6.3.5 Ammonium Sulfate tank 71 6.3.6 Total purchase equipment cost 72 6.4 Operating Cost 72 7 Industrial Application 74 References 75
  • 13.
    11 List of Figures Figure1: Sample analysis process Figure 2: Spectroscopy Figure 3: Bond vibration Figure 4: Spectrogram: absorption mode Figure 5: Spectrogram: transmission mode Figure 6: Bond’s peak on spectrogram Figure 7: IR absorption range Figure 8: Extraction in lab Figure 9: FTIR of fresh motor oil Figure 10: FTIR of used bike oil Figure 11: FTIR of used motor oil from market Figure 12: FTIR of treated oil with CCl4 in 1:1 Figure 13: FTIR of treated oil with benzenein 1:1 Figure 14: FTIR of treated oil with benzene 2:1 Figure 15: Treated oil using Brine as a polar addition Figure 16: Two spectrogram comparison Figure 17: Extraction using benzene in lab Figure 18: Block Flow Diagram Figure 19: McCabe Thiele Diagram Figure 20: heat transfer area vs. exchanger’s cost Figure 21: Vessel height vs. equipment cost
  • 14.
    12 List of Tables Table1 Experimental Scheme 1 Table 2 Experimental Scheme 2 Table 3Experimental Scheme 3 Table4 Experimental Scheme 4 Table5 Experiments Performed Table 6 Operating Line Data Table 7 Equilibrium Line Data Table 8 Column Sizing Data
  • 15.
    13 Chapter # 1 Introduction Usedautomotive oil is generated from the transport sector when oil loses its effectiveness during operation because contamination from the combustion chamber, metallic particles together with water, varnish and gums result in the wear and tear of the engine parts. Asphaltic compounds additives, light hydrocarbons, resinous material, mono and polyaromatic compounds, carbon black and used base oil made it toxic chemicals mix urban areas at filling stations and motor repair shops. Used oil creates environmental pollution if not disposed properly; there is a possibility that substances that it may contain enter natural cycles through the food chain via water, soil and air. In this way, used oil pose risk to human health and impedes the growth of plants and their ability to take up water as sometimes used oil contained hydrocarbons, heavy metals, polyclorinatedbiphnyls (PCBs) and other halogenated compounds (El-Fadel and Khouy
  • 16.
    14 (2001), detergents andlubrication additives. Used lubricating oil must be disposed of properly, if burnt as a low grade fuel, harmful metals and other pollutants may be released into air (Blundell, 1998). In 1995 it was estimated that less than 45% of used oil was collected worldwide and the remaining 55% was either misused (Environmental Oil Ltd. 2000) or improperly disposed by the end user severely increasing the problem of waste discharged into the environment. In Pakistan, until now, no used oil management systems are available and the level of public awareness is very low in respect of environmental impacts. According to recent studies about 274,000 tons of used oil generated each year from vehicles, is being improperly disposed in Pakistan. In this modern age, the purification of used oil into parent base oil is a suitable way for energy conservation and to avoid pollution. Used oil re-refining takes 50-85% less energy to produce the same volume than by refining virgin crude (API,1997). Automotive lubricants are generally considered to be of higher quality than industrial oils for recycling to base lube oil. It is an important resource and a valuable petroleum base product. The high price of crude oil and the objective of saving valuable foreign exchange have resulted in efforts to regenerate used lube oil into clean lubricants. 1.1Characteristics of a Lubricant A good lubricant possesses the following characteristics:  High boiling point  Low freezing point  High viscosity index  Thermal stability  Hydraulic Stability  Demulsibility  Corrosion prevention  High resistance to oxidation
  • 17.
    15 1.2Lubricating oil Purpose Lubricantsperform the following key functions.  Keep moving parts apart  Reduce friction  Transfer heat  Carry away contaminants & debris  Transmit power  Protect against wear  Prevent corrosion  Seal for gases  Stop the risk of smoke and fire of objects  Prevent rust 1.2.1Keep moving parts apart: Lubricants are typically used to separate moving parts in a system. This has the benefit of reducing friction and surface fatigue, together with reduced heat generation, operating noise and vibrations. Lubricants achieve this by several ways. The most common is by forming a physical barrier i.e., a thin layer of lubricant separates the moving parts. This is analogous to hydroplaning, the loss of friction observed when a car tire is separated from the road surface by moving through standing water. This is termed hydrodynamic lubrication. In cases of high surface pressures or temperatures, the fluid film is much thinner and some of the forces are transmitted between the surfaces through the lubricant. 1.2.2 Reduce friction Typically the lubricant-to-surface friction is much less than surface-to-surface friction in a system without any lubrication. Thus use of a lubricant reduces the overall system friction. Reduced friction has the benefit of reducing heat generation and reduced formation of wear particles as well as improved efficiency. Lubricants may contain additives known as friction modifiers that chemically bind to metal surfaces to reduce surface friction even when there is
  • 18.
    16 insufficient bulk lubricantpresent for hydrodynamic lubrication, e.g. protecting the valve train in a car engine at start-up. 1.2.3 Transfer heat Both gas and liquid lubricants can transfer heat. However, liquid lubricants are much more effective on account of their high specific heat capacity. Typically the liquid lubricant is constantly circulated to and from a cooler part of the system, although lubricants may be used to warm as well as to cool when a regulated temperature is required. This circulating flow also determines the amount of heat that is carried away in any given unit of time. High flow systems can carry away a lot of heat and have the additional benefit of reducing the thermal stress on the lubricant. Thus lower cost liquid lubricants may be used. The primary drawback is that high flows typically require larger sumps and bigger cooling units. A secondary drawback is that a high flow system that relies on the flow rate to protect the lubricant from thermal stress is susceptible to catastrophic failure during sudden system shut downs. An automotive oil-cooled turbocharger is a typical example. Turbochargers get red hot during operation and the oil that is cooling them only survives as its residence time in the system is very short i.e. high flow rate. If the system is shut down suddenly (pulling into a service area after a high speed drive and stopping the engine) the oil that is in the turbo charger immediately oxidizes and will clog the oil ways with deposits. Over time these deposits can completely block the oil ways, reducing the cooling with the result that the turbo charger experiences total failure typically with seized bearings. Non-flowing lubricants such as greases & pastes are not effective at heat transfer although they do contribute by reducing the generation of heat in the first place. 1.2.4 Carry away contaminants and debris Lubricant circulation systems have the benefit of carrying away internally generated debris and external contaminants that get introduced into the system to a filter where they can be removed. Lubricants for machines that regularly generate debris or contaminants such as automotive engines typically contain detergent and dispersant additives to assist in debris and contaminant transport to the filter and removal. Over time the filter will get clogged and require cleaning or replacement, hence the recommendation to change a car's oil filter at the
  • 19.
    17 same time aschanging the oil. In closed systems such as gear boxes the filter may be supplemented by a magnet to attract any iron fines that get created. It is apparent that in a circulatory system the oil will only be as clean as the filter can make it, thus it is unfortunate that there are no industry standards by which consumers can readily assess the filtering ability of various automotive filters. Poor filtration significantly reduces the life of the machine (engine) as well as making the system inefficient. 1.2.5 Transmit power Lubricants known as hydraulic fluid are used as the working fluid in hydrostatic power transmission. Hydraulic fluids comprise a large portion of all lubricants produced in the world. The automatic transmission's torque converter is another important application for power transmission with lubricants. 1.2.6 Protect against wear Lubricants prevent wear by keeping the moving parts apart. Lubricants may also contain anti- wear or extreme pressure additives to boost their performance against wear and fatigue. 1.2.7 Prevent corrosion Good quality lubricants are typically formulated with additives that form chemical bonds with surfaces, or exclude moisture, to prevent corrosion and rust. 1.2.8 Seal for gases Lubricants will occupy the clearance between moving parts through the capillary force, thus sealing the clearance. This effect can be used to seal pistons and shafts. 1.3 Properties of Lubricants: There are some properties of lubricants/lubricating oil  Viscosity  Viscosity index
  • 20.
    18  Cloud pointand pour point  Flash and fire point  Neutralisation number  Water content  Load carrying ability  Air handling ability  Corrosion control  Acid number 1.3.1 VISCOSITY The most important physical property of a lubricant is its viscosity. Viscosity, which may be defined as a fluid’s resistance to flow, is the characteristic most frequently stipulated by equipment manufacturers. When making lubricant recommendations. The selection of proper lubricant viscosity is often a compromise between selecting one high enough to prevent metal to metal (wear) contact, and one low enough to allow Sufficient heat dissipation. 1.3.2 Viscosity Index The Viscosity Index, commonly designated VI, is an arbitrary numbering scale that indicates the changes in oil viscosity with changes in temperature. Viscosity index can be classified as follows:  Low VI - below 35  Medium VI - 35 to 80  High VI - 80 to 110  Very High VI - 110 to125  Super VI - 125 to 160  Super High VI - above 160 to 200 1.3.3 CLOUD POINT AND POUR POINT Since petroleum stock consists of a mixture of molecular components, lubricants do not exhibit sharp freezing points. Rather, as a lubricant is cooled, certain components such as
  • 21.
    19 waxes will beginto precipitate out and become evident in the liquid as a cloud. The temperature at which this occurs is called the cloud point of the lubricant. If the product is further cooled, a point will be reached at which the lubricant will no longer flow or be efficiently pumped. The temperature at which this occurs is termed the pour point of the lubricant. 1.3.4 FLASH POINT AND FIRE POINT As a lubricant is heated, lighter components begin to vaporize.The temperature at which sufficient vapor concentration exists above the surface of the lubricant so that ignitionwith a test flame is possible is called the flash point of the product. Flash point is useful for both product storagerequirements and for the detection of contamination of one product with another. The fire point of a lubricantis that temperature at which sufficient vapors are present above the surface of the lubricant to sustain combustionupon ignition. This parameter is useful for storage and safety considerations. 1.3.5 NEUTRALIZATION NUMBER. As petroleum products are subjected to elevated temperatures, theprocess of oxidation occurs. Oxidation leads to the formation of organic acids in the lubricant. This increase inacidity reduces the water-separating ability of certain oils, and may also prove corrosive to certain alloys. Theneutralization number measures the amount of acidity present in the lubricant. It is quantitatively defined as theamount of potassium hydroxide (KOH) required neutralizing the acid present in one gram of sample. This quantityis also referred to as the Total Acid Number (TAN). 1.3.6 WATER CONTENT Common sources of water include lube oil cooler leaks, condensation, steam turbine gland seal leaks, and diesel engine piston blow-by and jacket water leaks. The acceleration of system corrosion by water contamination cannot beoveremphasized. In addition, excessive water contamination increases the viscosity and decreases the fluid film strength of an oil .
  • 22.
    20 1.3.7 DEMULSIBILITY Demulsibility refersto a lubricant’s ability to readily separate from water. Oils used in force-feed lubrication systems should possess good water separatability to prevent emulsification. 1.3.8 LOAD CARRYING ABILITY The ability of a lubricant to maintain an effective lubricating film under high loads or pressures is a measure of its load carrying or extreme pressure (EP) characteristics. 1.3.9 AIR-HANDLING ABILITY The quality of a lubricant’s basestock and the use of certain additives can define its air- handling abilities. We want a lubricant to release entrained air rapidly and to suppress the formation of foam. Air handling is nearly impossible to interpret from ordinary oil analysis. 1.3.10 CORROSION CONTROL Corrosion control is a fundamental lubricant formulation objective. There are many additives used to neutralize corrosive agents or form protective barriers on sensitive machine surfaces. These are sacrificial additives that lose their effectiveness over time. Nonetheless, no conventional used oil analysis test, other than the base number, reports the residual effectiveness of the corrosion-protecting qualities of an in-service lubricant. 1.3.11 ACID NUMBER The acid number for an oil sample is indicative of the age of the oil and can be used to determine when the oil must be changed. 1.4 Additives in lubricating oils Additives are substances formulated for improvement of the anti-friction, chemical and physical
  • 23.
    21 properties of baseoils (mineral, synthetic, vegetable or animal), which results in enhancing the lubricant performance and extending the equipment life. Combination of different additives and their quantities are determined by the lubricant type (Engine oils, Gear oils, Hydraulic oils, cutting fluids, Way lubricants, compressor oils etc.) and the specific operating conditions (temperature, loads, machine parts materials, environment). Amount of additives may reach 30%. I. Friction modifiers II. Anti-wear additives III. Extreme pressure (EP) additives IV. Rust and corrosion inhibitors V. Anti-oxidants VI. Detergents VII. Dispersants VIII. Pour point depressants IX. Viscosity index improvers X. Anti-foaming agents 1.4.1 Friction modifiers Friction modifiers reduce coefficient of friction, resulting in less fuel consumption. Crystal structure of most of friction modifiers consists of molecular platelets (layers), which may easily slide over each other.The following Solid lubricants are used as friction modifiers:  Graphite  Molybdenum disulfide  Boron nitride (BN)  Tungsten disulfide (WS2)  Polytetrafluoroethylene (PTFE) 1.4.2 Anti-wear additives Anti-wear additives prevent direct metal-to-metal contact between the machine parts when the oil film is broken down. Use of anti-wear additives results in longer machine life due to
  • 24.
    22 higher wear andscore resistance of the components. The mechanism of anti-wear additives: the additive reacts with the metal on the part surface and forms a film, which may slide over the friction surface. The following materials are used as anti-wear additives:  Zinc dithiophosphate (ZDP)  Zinc dialkyldithiophosphate (ZDDP)  Tricresylphosphate (TCP) 1.4.3 Extreme pressure (EP) additives Extreme pressure (EP) additives prevent seizure conditions caused by direct metal-to-metal contact between the parts under high loads. The mechanism of EP additives is similar to that of anti-wear additive: the additive substance form a coating on the part surface. This coating protects the part surface from a direct contact with other part, decreasing wear and scoring. The following materials are used as extra pressure (EP) additives:  Chlorinated paraffins  Sulphurized fats  Esters  Zinc dialkyl dithiophosphate (ZDDP)  Molybdenum disulfide 1.4.4 Rust and corrosion inhibitors Rust and Corrosion inhibitors, which form a barrier film on the substrate surface reducing the corrosion rate. The inhibitors also absorb on the metal surface forming a film protecting the part from the attack of oxygen, water and other chemically active substances. The following materials are used as rust and corrosion inhibitors:  Alkaline compounds;  Organic acids;  Esters;  Amino-acid derivatives
  • 25.
    23 1.4.5 Anti-oxidants Mineral oilsreact with oxygen of air forming organic acids. The oxidation reaction products cause increase of the oil viscosity, formation of sludge and varnish, corrosion of metallic parts and foaming. Anti-oxidants inhibit the oxidation process of oils. Most of lubricants contain anti-oxidants. The following materials are used as anti-oxidants  Zinc dithiophosphate (ZDP)  Alkyl sulfides;  Aromatic sulfides  Aromatic amines  Hindered phenols 1.4.6 Detergents Detergents neutralize strong acids present in the lubricant (for example sulfuric and nitric acid produced in internal combustion engines as a result of combustion process) and remove the neutralization products from the metal surface. Detergents also form a film on the part surface preventing high temperature deposition of sludge and varnish. Detergents are commonly added to Engine oils. Phenolates, sulphonates and phosphonates of alkaline and alkaline-earth elements, such as calcium (Ca), magnesium (Mg), sodium (Na) or Ba (barium), are used as detergents in lubricants. 1.4.7 Dispersants Dispersants keep the foreign particles present in a lubricant in a dispersed form (finely divided and uniformly dispersed throughout the oil)The foreign particles are sludge and varnish, dirt, products of oxidation, water etc.Long chain hydrocarbons succinimides, such as polyisobutylenesuccinimides are used as dispersants in lubricants.
  • 26.
    24 1.4.8 Pour pointdepressants Pour point is the lowest temperature, at which the oil may flow.Wax crystals formed in mineral oils at low temperatures reduce their fluidity.Pour point depressant inhibit formation and agglomeration of wax particles keeping the lubricant fluid at low temperatures.Co- polymers of polyalkylmethacrylates are used as pour point depressant in lubricants. 1.4.9 Viscosity index improvers Viscosity of oils sharply decreases at high temperatures. Low viscosity causes decrease of the oil lubrication ability. Viscosity index improvers keep the viscosity at acceptable levels, which provide stable oil film even at increased temperatures. Viscosity improvers are widely used in multigrade oils, viscosity of which is specified at both high and low temperature.Acrylate polymers are used as viscosity index improvers in lubricants. 1.4.10 Anti-foaming agents Agitation and aeration of a lubricating oil occurring at certain applications (Engine oils, Gear oils, Compressor oils) may result in formation of air bubbles in the oil - foaming. Foaming not only enhances oil oxidation but also decreases lubrication effect causing oil starvation. Dimethylsilicones (dimethylsiloxanes) is commonly used as anti-foaming agent in lubricants. 1.5 USED OIL AND ITS COMPOSITION Lubricating oil becomes unfit for further use for two main reasons: accumulation of contaminants in the oil and chemical changes in the oil. The main contaminants are listed below.  Combustion products
  • 27.
    25 1.5.1 Water Fuel burnsto CO2 and H2O. For every litre of fuel burnt, a litre ofwater is created. This normally passes out through the exhaust whenthe engine is hot, but when cold it can run down and collect in the oil.This leads to sludge formation and rust. 1.5.2 Soot and carbon. These make the oil go black. They form as the result of incompletecombustion, especially during warm-up with a rich mixture. 1.5.3 Lead Tetraethyl lead, which used to be used as an anti-knock agent in petrol, passes into the oil. A typical used engine oil may have contained up to2% lead, but today any lead comes from bearing wear and is likely tobe in the 2 - 12 ppm range. 1.5.4 Fuel Unburnt gasoline or diesel can pass into the lubricant, again especiallyduring start-up.  Abrasives 1.5.5 Road dust This passes into the engine through the air-cleaner. Composed ofsmall particles of silicates. 1.5.6 Wear metals Iron, copper and aluminium released due to normal engine wear.  Chemical products
  • 28.
    26 1.5.7 Oxidation products Someof the oil molecules, at elevated temperatures, will oxidise to form complex and corrosive organic acids 1.6 AIMS & GOALS of PROJECT To formulate a new method for re-refining of used lubricating oil which : More energy efficient  Less expensive  Less complicated  Eliminating environmental pollution hazards Previously the methods being used were mostly using distillation as separation technique which is more energy consuming while we try to exclude it.
  • 29.
    27 Chapter # 2 Background 2.1Pakistan needs clean oil technology: The lubricants base oil so produced by the refineries cannot be used unless their physical and chemical properties suiting a particular type of machine are compounded. The light and heavy base oils are mixed in suitable proportions to adjust their thickness to engine requirements. Further, during use to control lubricants foaming, rust prevention, to act as detergent, non-freezing in cold climate, anti-oxidant and thermally stable product is needed for which some organic metallic additives have to be added so that the lubricant can reduce friction and heat in the engine, act as a coolant and sealant liquid. These additives are called poly-chloro-bi-phenyls (PCBs) and poly-chloro-ter-phenyls (PTBs) etc. These additives have been found to be environmentally hazardous and can cause cancer of lever, kidney and suffocation, deformities in newly born children and other ailments if consumed in high dosages. The regular contact of used lubricants on human skin or entry of its additives in the food chain through the burning of used lubricants sludge in brick kilns as a source of heat, whereby the ashes are washed down to the underground water table in rainy season can cause recycling of PCBs in agricultural products. These additives are therefore to be either thermally destroyed or safely recycled so that they do not enter the air, water or ground to find their ultimate way into food chain or water. These additives are very stable and only high incinerator temperatures might destroy them. Their safe disposal is necessary in compliance with the “National Environmental Quality Standards (NEQS). Though the Pakistan Environmental Protection Law has been enacted over two decades ago, specific attention has not been paid to spread of this deadly poison. An
  • 30.
    28 awareness campaign isnecessary to inform the public about the harmful effects of such compounds. The main bulk of lubricants base oil growth of uncertain consumption manufactured by National Oil Refinery Ltd and the other four refineries of Pakistan and more unfortunately waste oil; collected is catered to oil reclamation industry, which has hefty growth in Pakistan in the form of both legal and illegal plants and smuggling throughout western border belts. The illegal growth of the make shift plants in various congested areas of Karachi and other parts of Pakistan is menacingly spreading inside houses, hidden factories, and god owns, walled and green bushy areas. The same is the case of collectors of waste used lubricating oils and suppliers of waste oil who concentrate in streets by-lines and motor oil depots on main roads. The products of various legal/illegal plants are sub-standard, stink and are of dark colour and the road side sale depots sell these duly packed and/or loose in popular brand containers; usually purchased by illiterate transporters and even by ordinary consumers who need cheaper oils and are in total darkness of the hazardous and devastating effects on the environment and machinery. The environmental disaster created by these domesticated industries can be well imagined as our masses are oblivious of toxic generated and users machine wear. The dangerous sources attributable to global warming and adverse effects on life is sub- standard supply of petroleum products viz. petrol, diesel and kerosene containing sulphur contents ranging from 1000-1800 ppm of sulphur and other greenhouse gases in enormous quantities . When these petroleum products are used their exhaust gases contain these greenhouse gases in huge quantities causing global warming-climate change and subsequent disasters caused by global warming-climate change. Most parts of the world including India have adopted EUROIV standards but so far GOP has totally neglected this heinous crime of not adapting to upgrade its petroleum products. The other dangerous sources attributable to global warming and adverse effects on life in the lubricant sector alone in Pakistan include “Lubricants Sludge and Residues’, “Spurious oils”, “Carbon oil”, “Sludge oil”, “Rubber Oil”, “Polymer Oils”, and “Wax Oils”. The havocs caused by the use of above mentioned oils are immense and it is high time for the GOP to
  • 31.
    29 take care ofthese genuine hazardous issues. It is alarming to note that in Pakistan all the “Reclamation/recycling plants for lubricating oils are based on “Dirty Oil Technology”. In Pakistan, the used/waste lubricating oil is collected from the workshops and places where oil is changed and is sold to the legal/illegal recycling plants, where “Dirty Oil Technology- Acid Clay Technology” is used for recycling of dirty/waste lubricating oil. 2.2 General Treatment Methods: Commonly used oil treatments include primarily re-processing, reclamation and regeneration. The insoluble contaminants and oxidation products can be removed by heating, settling, filtering, dehydrating or centrifuging to separate solids and water from the used oils which is then used as fuel. Where the re-generation is a process to produce base oil, pre-distillation, treatment with acid, solvent extraction, contact with activated clay and hydro-treating is required (known as re-generation). It results in the recovery of base oil with maximum commercial value. Waste-oil management thus provides a suitable way of promoting energy conservation and environmental sustainability by treatment and reuse of oils. Production of re-refined base lube also uses a combination of physical, chemical, thermal and distillation processes, with the addition of hydro treating, to separate water and suspended solids and other contaminants from the used oil so that the product can be used interchangeably with virgin lube oil in lube oil applications. Re-refined base lube is considered to be closed-loop recycled. So far the following major regeneration methods have been in common use: • Acid /clay treatment • Vacuum distillation / clay treatment • Vacuum distillation / catalytic hydro treatment • Solvent extraction and clay treatment Wrong Treatment Technology means Pollution: Worldwide, where the governments care for avoidance of air pollution, water pollution and pollution of their food chain; The waste/ used lubricating oil from the vehicles and machinery
  • 32.
    30 is collected incans and is sent to the recycling plants where this used/waste lubricating oil is recycled to obtain clean lubricating oil for further use by the use of “Clean Oil Technology”. In Pakistan, the used/waste lubricating oil is collected from the workshops and places where oil is changed and is sold to the legal/illegal recycling plants, where “Dirty Oil Technology- Acid Clay Technology” is used for recycling of dirty/waste lubricating oil. The used/waste oil collected in these plants are filled into a large crucibles 98% concentrated sulphuric acid nine percent by volume of the waste/dirty oil quantity by volume is added; sodium carbonate (washing soda) is added into the crucible and 7-8% of bleaching earth is added and then heated to 130-135 degrees centigrade. Then polychlorobiphenyles (PCBs) and/ or Polychloroterphenyles (PTBs) is added to obtain lubricating oil. The so obtained lubricating oil contains PCB/PTB that is imperative to be removed. There is no provision for the removal of these hazardous Compounds from the lubricating oil obtained by such a process. Furthermore, the so Obtained residue/sludge which contains entire concentrated acid PCBs/PTBs without any neutralization process is sold to brick kilns. An approximate of 2.1 million tons/per year of such hazardous residue/sludge obtained during the process of obtaining lubricating oil from lub.oil base oils and dirty/waste oil. These residues are mixed with saw dust/husk and are used in the brick kilns as fuel. The maximum temperature of brick kilns is between 600-800 degrees centigrade which is not sufficient enough to destroy the hazardous effect of the ashes so obtained; as a matter of fact the harmful effects can only be removed/destroyed in incinerators where the temperatures are in the range of 1500-1600 degrees centigrade. The most deadly ashes obtained from the brick kilns pave their way through rain water and water ways into the ground; polluting almost all fresh water and subsequently enter into the food chain and entire agricultural products. Almost the entire fresh water is polluted and is unsuitable for living beings consumption; it pollutes air and is responsible for spread of diseases like cancer of liver, lungs, stomach, and several diseases of stomach, diarrhea, vomiting, difficulties of breathing, allergy, skin diseases etc. A senior steward (Secretary), holder of a doctorate degree of the Ministry of Petroleum and
  • 33.
    31 Natural Resources issueda S.R.O-1291 (1)/99 dated November 11, 1999 while taking cognizance of this deadly spread of the diseases, pollution of air and water chain by issuance of directives for “Setting up of vacuum distillation units in all the plants approved or registered with the Ministry of Petroleum and Natural Resources. In 1999 there were some seventy plants registered/approved by the Ministry whereas today there is a mushroom growth of such deadly plants. It is regretful to note that the able steward of the Ministry is ignorant “Non-Acid High Vacuum Distillation plant” which is the only way to eliminate PCBs and PTBs and the language of the S,R.O. is so misleading and wrongly drafted that the plants procured a toy like worthless unit, totally unsuitable for elimination of PCBs and PTBs; but the ignorant steward to the GOP are happy to claim that they have taken corrective steps but the fact remains that there is no stoppage to the spread of deadly diseases, air pollution and severe pollution of fresh water. 2.3 Drawbacks of Existing Processes: Most existing processes have some drawbacks associated to them which include environmental unfriendliness, economically unfeasible, energy consumption. 2.3.1 Acid /clay treatment Most existing reclaiming plants for re-refining of oil use sulphuric acid to coagulate as an acid sludge the ash and polar components in used oil. this followed by treatment with alkaline solutions to neutralize the acid, water washing, active clay decolorizing, stripping, and filtration yields a lube stock suited to reuse as a low grade motor oil or as a grease base. The poor yield of re-refined oil and the environmental problems of disposal of acid sludge and clay make this reclaiming process a marginal operation at best. 2.3.2 Vacuum Distillation: Work has been done on hydro treating of the distilled oil to lube oil stock. This process leaves a high ash residue, and serious problems in fouling of heat exchanger/ condenser and fractionation equipment have been encountered. The heavy oil containing the ash remains to be disposed of by a satisfactory manner, not disclosed.
  • 34.
    32 Chapter # 3 ExperimentalWork Re-refining of used lubricating oil is one of the potential techniques. The advantages of solvent extraction are high lightened because of economics and environmental pint of view. We wanted to devise a process that should be environmentally safe keeping the process within economic constraints. Through literature review, we selected some solvents that could be used for solvent extraction with used oil samples. We tried different solvents throughout our project and results of all such experiments will be discussed later in this thesis. 3.1 Techniques Used: 3.1.1 Liquid–liquid extraction: Liquid–liquid extraction, also known as solvent extraction and partitioning, is a method to separate compounds based on their relative solubilities in two different immiscible liquids, usually water and an organic solvent. It is an extraction of a substance from one liquid into another liquid phase. Liquid–liquid extraction is a basic technique in chemical laboratories, where it is performed using a separating funnel. It is a separation technology that is based on the distribution of one more components between two immiscible or almost immiscible liquids. Generally, one of the liquid phases is water and the other an organic solvent .however, there are other well-known systems where both phases are organic or organic mixtures.
  • 35.
    Liquid extraction alsoknown as solvent extraction is especially processing of large capacities for this reason this operation is frequently used in the oil industry. Throughout from 100,000 m reasonable size .although energy consumption negligible the attached steps for the recovery of solvent require more or less energy depending on the nature of the components and the difficulty of separation. Often not only the extract phase but also ra washing distillation or another follow up treatment. The complete extraction process with solvent regenerat needs a quite complex plant with the corresponding investment cost. For the selection of suitable so selectivity but also the ease of handling and regeneration the solubility in the raffinate the product cost etc. 3.1.1.1 Advantages of liquid liquid extraction Very large capacities Are possible with minimum of energy consumption(for example separation of paraffins are aromatics in the oil industry) Liquid extraction also known as solvent extraction is especially suitable for the processing of large capacities for this reason this operation is frequently used in the oil Throughout from 100,000 m3 /h or an even higher can be treated with extractors of although energy consumption for the normal extraction process itself is most negligible the attached steps for the recovery of solvent require more or less energy depending on the nature of the components and the difficulty of separation. Often not only the extract phase but also raffinate phase has to be processed by r follow up treatment. The complete extraction process with solvent regeneration and raffinate treatment ds a quite complex plant with the corresponding investment cost. n of suitable solvent one has to consider not only the extraction selectivity but also the ease of handling and regeneration the solubility in the raffinate the Advantages of liquid liquid extraction possible with minimum of energy consumption(for example separation of paraffins are 33 suitable for the processing of large capacities for this reason this operation is frequently used in the oil /h or an even higher can be treated with extractors of for the normal extraction process itself is most negligible the attached steps for the recovery of solvent require more or less energy ffinate phase has to be processed by ion and raffinate treatment vent one has to consider not only the extraction selectivity but also the ease of handling and regeneration the solubility in the raffinate the possible with minimum of energy consumption(for example separation of paraffins are
  • 36.
    34 Selectivity when otherstandard separation methods(such as rectification)fail or require expensive equipments or energy cost(example production of water free pyridine) Heat sensitive products are processed at amibient or moderate temperature(example vitamin production) Separation of small contents of high boiling impurities,mostly is aqueous solution .in the normal thermalseparation techniques,the complete water content has to be withdrawn by a very energy intensive evaporation processs (example elimination of phenol from aqueous waste) 3.1.2 Fourier Transform Infrared (FT-IR) spectrometry: FTIRwas developed in order to overcome the limitations encountered with dispersive instruments. The main difficulty was the slow scanning process. A method for measuring all of the infrared frequencies simultaneously, rather than individually, was needed. A solution was developed which employed a very simple optical device called an interferometer. The interferometer produces a unique type of signal which has all of the infrared frequencies “encoded” into it. The signal can be measured very quickly, usually on the order of one second or so. Thus, the time element per sample is reduced to a matter of a few seconds rather than several minutes. Because the analyst requires a frequency spectrum (a plot of the intensity at each individual frequency) in order to make identification, the measured interferogram signal cannot be interpreted directly. A means of “decoding” the individual frequencies is required. This can be accomplished via a well-known mathematical technique called the Fourier transformation. This transformation is performed by the computer which then presents the user with the desired spectral information for analysis. Infrared spectroscopy Ithas been a workhorse technique for materials analysis in the laboratory for over seventy years. An infrared spectrum represents a fingerprint of a sample with absorption peaks which correspond to the frequencies of vibrations between the bonds of the atoms making up the material.
  • 37.
    35 Because each differentmaterial is a unique combination of atoms, no two compounds produce the exact same infrared spectrum. Therefore, infrared spectroscopy can result in a positive identification (qualitative analysis) of every different kind of material. In addition, the size of the peaks in the spectrum is a direct indication of the amount of material present. With modern software algorithms, infrared is an excellent tool for quantitative analysis. Figure 1: Sample analysis process 3.2 The Sample Analysis Process: The normal instrumental process is as follows: 1. The Source: Infrared energy is emitted from a glowing black-body source. This beam passes through an aperture which controls the amount of energy presented to the sample (and, ultimately, to the detector). 2. The Interferometer: The beam enters the interferometer where the “spectral encoding” takes place. The resulting interferogram signal then exits the interferometer.
  • 38.
    36 3. The Sample:The beam enters the sample compartment where it is transmitted through or reflected off of the surface of the sample, depending on the type of analysis being accomplished. This is where specific frequencies of energy, which are uniquely characteristic of the sample, are absorbed. 4. The Detector: The beam finally passes to the detector for final measurement. The detectors used are specially designed to measure the special interferogram signal. 5. The Computer: The measured signal is digitized and sent to the computer where the Fourier transformation takes place. The final infrared spectrum is then presented to the user for interpretation and any further manipulation. Because there needs to be a relative scale for the absorption intensity, a background spectrum must also be measured. This is normally a measurement with no sample in the beam. This can be compared to the measurement with the sample in the beam to determine the “per cent transmittance.” This technique results in a spectrum which has all of the instrumental characteristics removed. Thus, all spectral features which are present are strictly due to the sample. A single background measurement can be used for many sample measurements because this spectrum is characteristic of the instrument itself. 3.3 SPECTROSCOPY - Study of Spectral Information:
  • 39.
    37 Figure 2: Spectroscopy Uponirradiation with infrared light, certain bonds respond by vibrating faster. This response can be detected and translated into a visual representation called a spectrum. Once a spectrum is obtained, the main challenge is to the information it contains in abstract, or hidden form This requires the recognition of certain patterns, the association of these patterns with physical parameters, and the interpretation of these patterns in terms of meaningful and logical explanations. Most organic spectroscopy uses electromagnetic energy, or radiation, as the physical stimulus. Electromagnetic energy (such as visible light) has no detectable mass component. In other words, it can be referred to as “pure energy.” Other types of radiation such as alpha rays, which consist of helium nuclei, have a detectable mass component and therefore cannot be categorized as electromagnetic energy. 3.3.1 Parameters Associated With Electromagnetic Radiation: The important parameters associated with electromagnetic radiation are: Energy (E): Energy is directly proportional to frequency, and inversely proportional to wavelength, as indicated by the equation below. • Frequency (μ) • Wavelength (λ) E = hμ
  • 40.
    38 Infrared radiation islargely thermal energy. It induces stronger molecular vibrations in covalent bonds, which can be viewed as springs holding together two masses, or atoms. Figure 3: Bond vibration The IR spectrum is basically a plot of transmitted (or absorbed) frequencies vs. intensity of the transmission (or absorption). Frequencies appear in the x-axis in units of inverse centimetres (wave numbers), and intensities are plotted on the y-axis in percentage units.
  • 41.
    39 Figure 4: Spectrogram:absorption mode Figure 5: Spectrogram: transmission mode
  • 42.
    40 IR bands canbe classified as strong (s), medium (m), or weak (w), depending on their relative intensities in the infrared spectrum. A strong band covers most of the y-axis. A medium band falls to about half of the y-axis, and a weak band falls to about one third or less of the y-axis. Figure 6: Bond’s peak on spectrogram Not all covalent bonds display bands in the IR spectrum. Only polar bonds do so. These are referred to as IR active. The intensity of the bands depends on the magnitude of the dipole moment associated with the bond in question: • Strongly polar bonds such as carbonyl groups (C=O) produce strong bands. • Medium polarity bonds and asymmetric bonds produce medium bands. • Weakly polar bond and symmetric bonds produce weak or non-observable bands.
  • 43.
    41 3.4 IR Spectra: •IR is most useful in providing information about the presence or absence of specific functional groups. • IR can provide a molecular fingerprint that can be used when comparing samples. If two pure samples display the same IR spectrum it can be argued that they are the same compound. • IR does not provide detailed information or proof of molecular formula or structure. It provides information on molecular fragments, specifically functional groups. • Therefore it is very limited in scope, and must be used in conjunction with other techniques to provide a more complete picture of the molecular structure. IR Absorption Range The typical IR absorption range for covalent bonds is 600 - 4000 cm-1. The graph shows the regions of the spectrum where the following types of bonds normally absorb. For example a sharp band around 2200-2400 cm-1 would indicate the possible presence of a C-N or a C-C triple bond. Figure 7: IR absorption range
  • 44.
    42 THE FINGERPRINT REGION Althoughthe entire IR spectrum can be used as a fingerprint for the purposes of comparing molecules, the 600 - 1400 cm-1 range is called the fingerprint region. This is normally a complex area showing many bands, frequently overlapping each other. This complexity limits its use to that of a fingerprint, and should be ignored by beginners when analyzing the spectrum. As a student, you should focus your analysis on the rest of the spectrum that is the region to the left of 1400 cm-1. 3.5 Experimental Scheme: In solvent extraction, there were 3 components: the basic component, polar addition and Solvent. Experiment # Basic Component Solvent Addition Polar Addition 1 Used Oil Benzene Water 2 Used Oil CCL4 Water Then we mixed different solvents in different ratios with used lubricating oil.
  • 45.
    43 Experiment # Basic Component SolventAddition Polar Addition Solvent to Oil Ratio 1 Used Oil Benzene Water 1:1 2 Used Oil Benzene Water 1:2 Re-refining of waste lubricating oil by solvent extraction Experiment # Basic Component Solvent Addition Polar Addition Solvent to Oil Ratio Action after Mixing 1 Used Oil Benzene Water 1:1 LLE 2 Used Oil Benzene Water 1:2 LLE
  • 46.
    44 Resulting mixtures weretested analytically using Fourier Transform Infrared Spectroscopy (FTIR) as analytical technique. Experiment # Basic Component Solvent Addition Polar Addition Solvent to Oil Ratio Action after Mixing Analysis 1 Used Oil Benzene Water 1:1 LLE FTIR 2 Used Oil Benzene Water 1:2 LLE FTIR
  • 47.
    45 3.6 Experiments Performed: Experiment# Oil (ml) Solvent Water (ml) Oil : Solvent 1 100 50 ml CCL4 50 2 : 1 2 50 50 ml CCL4 50 1 : 1 3 100 50 ml Benzene 50 2 : 1 4 50 50 ml Benzene 50 1 : 1 5 40 20 ml CCl4 20 2 : 1 6 70 40 ml CCl4 50 1.75 : 1 7 20 10 ml CCl4 Brine 20 ml 2 : 1
  • 48.
    46 Solvent Extraction WithCCL4: Figure 8: Extraction in lab 3.7 Experimental Results:
  • 49.
    47 Figure 9: FTIRof fresh un-used motor oil This is the FTIR spectrogram of un-used fresh motor oil.
  • 50.
    48 Figure 10:FTIR ofused motor oil from bike Above graph is indicating IR spectra of used motor oil taken from bike. As this oil was used to a very small extent and also conditions were not very severe due to less use of bike, so this spectra is showing that there is not much difference between used and fresh motor oil. So we decided to use a different source to obtain motor oil. SO we went ot market and checked samples of used oil from different workshops and then obtained samples form these workshops.
  • 51.
    49 Figure 11:FTIR ofused motor oil from market Thisis the FTIR spectrogram of used motor oil. It is showing great amount of disorder as compared to original un-used fresh motor oil. A large number of peaks in the middle portion show unsaturated carbon chains that are produced due to deterioration of saturated carbon chains due to severe conditions like high temperature and abrasion in engine. Figure 12: FTIR of treated oil with CCl4 in 1:1
  • 52.
    50 Figure 13: Treatedoil with benzene in 1:1 Figure 14: Treated oil with benzene in 2:1
  • 53.
    51 Figure 15: Treatedoil using brine as a polar addition and CCl4 in 2:1 (oil to solvent) ratio Figure 16: Two spectrograms comparison
  • 54.
    52 In the graph,upper curve is showing used oil FTIR while lower curve is showing treated motor oil. Experimental Objective: Our experimental objective is to eliminate peaks in the middle portion of graph as these are peak showing unsaturated carbon cahins which were created due to use of oil in motros or engines. From figure 11 shown previously, SO any experiment with its FTIR showing elimination of this middle portion will be the best result. BEST RESULT:
  • 55.
    53 Figure 16: Twospectrogram comparison This is the best result we got as the lower curve is showing diminishing of peaks in the middle region which was our objective as described above. This result was obtained with CCl4 sample. Process Development Chapter 4 4.1 Process Description: In this chapter, a process is explained for complete re-refining of plant developed from literature review and experimental work. Process is developed keeping in mind environmental factor and economics as top priorities. 4.1.1 Dehydration:
  • 56.
    54 Firstly oil isdehydrated and sent to Liquid-Liquid Extraction column where extraction is done with a solvent. Water becomes part of used oil due to poor collection system in workshops even sometimes this used oil is kept in open drums in which rain water could also be mixed. For dehydration, water is heated up to 105 oC so that water is evaporated. 4.1.2 Solvent Extraction: After dehydration, used oil goes to extractor where recycled solvent, fresh solvent and polar addition i.e. water is also added. Here solvent extraction takes place. Detail designing of extractor is provided in Designing chapter. Separation time is about 1 hour. Here two layers appear, one is extract phase which Is mixture of solvent and oil while other is raffinate phase which is mostly water along with some undesirable material of oil. 4.1.3 Solvent Stripping: After extraction, Extract from extractor goes to stripping section where about 80% solvent is stripped and recycled back. Stripping section is somehow similar to distillation where the extract coming from extractor is heated just above the boiling point of solvent so that solvent evaporates. After evaporation of solvent, it is passed through condenser where solvent is again condensed.
  • 57.
    55 Figure 17: Extractionusing benzene in Lab 4.1.4 Ammonium sulphate Treatment: The treated oil is then sent to next section where it is treated with Ammonium sulphate for metal treatment. Ammonium Sulfate reacts with metals present in the oil and forms solid compounds which are precipitated out. And we gets treated oil. It is a process for reducing the ash and metal content in used motor oils by contacting the used motor oil with an aqueous solution of ammonium bisulfate under conditions to react with the metal compounds present to form separable solids.
  • 58.
    Figure 18: BlockFlow Diagram 56
  • 59.
    57 Chapter # 5 MaterialBalance Treatment of 10,000 L/day used-Motor oil Basis of calculation 1 hr Feed: used oil = 417 L/hr Water = 297 L/hr Solvent: CCl4 = 5714 L/day = 238 L/hr In used oil saturates fraction is almost 90% Therefore, saturates in used oil = 0.9 * 417L/hr = 375.3 L/hr Extract: 535.826 L/hr 714 L/hr
  • 60.
    58 CCl4 178.6 L/hr Saturates354.24 L/hr Impurities 2.090 L/hr Raffinate: 416 L/hr Water 297 L/hr Saturates 21 L/hr Impurities 98 L/hr Balance Around Liquid-Liquid Extractor YA, a = 354/535 = 0.66 XA, a = 21/416 = 0.05 Two end points of operating line (0.05 , 0) (0.525 , 0.661) Oil Feed solvent feed = Raffinate Extract L Xa + VbYb= LbXb + VYa (714.58)(Xa) + (238) (0) = (178.754)(0.05) + (535.826)(0.66)
  • 61.
    59 Xa = 0.5074 Pickan intermediate point; ya = 0.2 Xa = 0.1624 Intermediate point (0.1624 , 0.2) 5.1 McCabe Thiele Diagram: Operating Line Table 8 Operating Line Data XA YA 0.05 0 0.18 0.2 0.525 0.66 Equilibrium line Table 9 Equilibrium Line Data
  • 62.
    60 x y 0 0 0.050.19 0.1 0.33 0.15 0.43 0.2 0.52 0.25 0.59 0.3 0.65 0.35 0.7 0.4 0.74 0.45 0.78 0.5 0.81 0.55 0.84 0.6 0.87 0.65 0.89 0.7 0.91 0.75 0.93 0.8 0.95 0.85 0.96 0.9 0.98 0.95 0.99 1 1 2.2 Theoretical Plates:
  • 63.
    61 Figure19: McCabe ThieleTheoretical Plates 5.3 Extractor Sizing: Using model described in Liquid-Liquid Extraction With andWithout a Chemical Reaction byClaudia Irina KoncsagandAlinaBarbulescu 6.3.1The column diameter: The diameter of the column is correlated with the processing capacity of the column (theflow of the phases) and the flooding capacity. The synthetic form of this correlation wasexpressed by Zhu and Luo (1996):
  • 64.
    62 Qcis the continuousphase volumetric flow, [m3 /s] Qd- the dispersed phase volumetric flow, [m3 /s] Bmax is the flooding capacity, [m3 / m2.s]; considering the flow in the free cross-sectional area of the column. The flooding capacity Bmax is in fact the sum of the flooding velocities of phases; it depends on the physical properties of the system: the density (ρcandρd), the viscosity (μc and μd) and the interfacial tension σ. k- the flooding coefficient, with values from 0.4 (dispersion column) to 0.8 (column equipped with structured packing); this coefficient would be kept as high as possible, in order to increase the mass transfer rate and the processing capacity of the column. Feed: Total feed = 1.983 * 10-4 m3 /s Feed L/hr m3 /s used-oil 417 L/hr 1.157 * 10-4 m3 /s Water 297 L/hr 0.826 * 10-4 m3 /s
  • 65.
    63 5.3.2 Column Diameter: ColumnDiameter: Dc = = 0.65 m 5.3.3 Column Height: Column Height = Volume / Area = 1.19 m3 / 4 (0.65 m)2 = 3.586 m Solvent CCl4 238 L/hr 0.661 * 10-4 m3 /s
  • 66.
    64 Column Sizing: Table 10Column Sizing Data Residence Time 1 hr Liquid Holdup 952 L = 0.952 m3 25 % extra-space in column 0.238 m3 Extractor Volume (0.952 + 0.238) m3 = 1.19 m3 Column Height 3.586 m
  • 67.
    65 Chapter # 6 CostEstimation& Sizing 6.1 The Factorial Method of Cost Estimation: Capital cost estimates for chemical process plants are often based on an estimate of the purchase cost of the major equipment items required for the process, the other costs being estimated as factors of the equipment cost. The accuracy of this type of estimate will depend on what stage the design has reached at the time the estimate is made, and on the reliability of the data available on equipment costs. In the later stages of the project design, when detailed equipment specifications are available and firm quotations have been obtained, an accurate estimation of the capital cost of the project can be made. 6.1.1 Procedure:- 1. Prepare material and energy balances, draw up preliminary flow-sheets, size major equipment items and select materials of construction. 2. Estimate the purchase cost of the major equipment items. Use Figures 6.3 to 6.6 and Tables 6.2 and 6.3, or the general literature. 3. Calculate the total physical plant cost (PPC), using the factors given in Table 6.1 4. Calculate the indirect costs from the direct costs using the factors given in Table 6.1. 5. The direct plus indirect costs give the total fixed capital.
  • 68.
    66 6. Estimate theworking capital as a percentage of the fixed capital 7. Add the fixed and working capital to get the total investment required. Table 6.1: Typical factors for estimation of project fixed capital cost Table 6.2: Purchase cost of miscellaneous equipments
  • 69.
    67 Figure 20: heattransfer area vs. exchanger’s cost Table 6.3: Materials, pressure & type factors
  • 70.
    68 Figure 21: Vesselheight vs. equipment cost Table 6.3:Materials, pressure & type factors
  • 71.
    69 6.2 Sizing ofMajor Equipments: 6.2.1 Dehydration Tank: Dehydration tank liquid holdup 417 L/hr = 0.417 m3 10% free space 0.0417 m3 Tank volume 0.4587 m3 6.2.2 Stripper: Stripper volume 536 + (0.2 * 536) = 643.2 L=0.6 m3 Assume stripper diameter to be equals to extractor diameter 0.65 m Stripper height 0.6 m3 / 4 (0.65 m)2 = 1.8 m 6.2.3 Condenser: Solvent stripped 143 L = 0.143 m3
  • 72.
    70 Assume condenser’s length0.25 height of stripper length Condenser’s area = stripper’s area 4 (0.65 m)2 = 0.33 m2 6.2.4 Ammonium Sulfate tank: Volume 355 + (0.2 * 355) = 426 L = 0.426 m3 6.3 Equipment Cost: Using factorial method Ce =CSn
  • 73.
    71 6.3.1 Dehydration tank: =2400 * (0.4567)0.6 = 1503.58 $ 6.3.2 Extractor: Height = 3.586 m Cost = 6000 * 1 *1 = 6000 $ 6.3.3 Stripper: Height = 1.8 m Cost = 4200 $ 6.3.4 Condenser: Fixed tube sheet, carbon steel, Area = 0.33 m2 Cost = 2500 *1 *0.8 = 2000 $ 6.3.5 Ammonium Sulfate tank: Volume = 0.426 m3 Cost = 2400 * (0.426)0.6 = 1438.3 $
  • 74.
    72 6.3.6 Total purchaseequipment cost PCE = 15142 $ Physical Plant cost (PPC) = PCE * 3.4 = 15142 * 3.4 = 51482.8 $ Fixed Capital = PPC * 1.45 = 51482.8 * 1.45 = 74 650 $ Working Capital = Fixed Capital + (5% of fixed capital) = 74 650 $ + 3732.5 $ =78 382 $= Rs. 78 00 000 6.4 Operating Cost: Raw oil cost = Rs. 30 per litre CCl4 cost = Rs. 100 per litre Ammonium price = Rs. 200 per Kg Raw oil = 10 000 L/day Solvent (CCl4) = 1142 L/day fresh solvent
  • 75.
    73 Ammonium Sulfate =660 kg/day Cost oil solvent Ammonium Sulfate Rs. 300 000 Rs. 114200 Rs. 13200 Total Raw material cost per day = Rs. 300 000 + Rs. 114200 + Rs. 13200 = Rs. 4 27 400 Utilities cost = 4% of Raw material cost = Rs. 17 096 Labor charges =Rs. 300 per labor per day For 10 labors charges = Rs. 3000 Plant operator salary = Rs. 450 per operator per day For two operators = Rs. 900 per day Engineer’s salary = Rs. 1000 per day (only one engineer) Overall Plant’s per Expenditure = Rs. 4 49 396 = Rs. 4 50 000 (approx.) Treated oil price in market = Rs. 80 Revenue Generated = Rs. 6 78 560 (approx.) Profit per day = Rs. 2 28 560
  • 76.
    74 Chapter 7 Industrial Application 1.The used motor oil after reaction with ammonium sulfate can be further treated with an adsorbent and then optionally hydrotreated to procedure an oil product suitable as a fuel as a feedstock for lubrication oil compositions 2. Further treatment of oil under hydrogenation conditions to remove additional contaminants and produce a marketable low ash oil product 3. The metals precipitated with ammonium sulfate can be recovered. Oil can be heated and intermixed in a reaction zone with a heated aqueous solution pf ammonium sulfate to precipitate metal compounds
  • 77.
    75 References: I. Liquid-Liquid ExtractionWith and Without a Chemical Reaction by Claudia Irina Koncsag and AlinaBarbulescu II. Waste automotive lubricating oil reuse as a fuelvol 1by Steven Chansky III. Waste engine oils: Refining and Energy Recovery by Francois Audibert IV. Design Aspects of Used Lubricating Oil Re-refining by FirasAwaja V. Reclaiming Used Motor Oil by Marvin M. Johson VI. Fourier Transform Infrared Spectrometry by Peter R. Griffiths VII. Introduction to Fourier Transform Infrared Spectrometry thermo nocolet corporation (2001) VIII. Re-Refining of Waste Lubricating Oil by Solvent Extraction by HASSAN ALI DURRANI, MUHAMMED IBRAHIM PANHWAR, AND RAFIQUE AKTHAR KAZI IX. Chemical Engineering Design 4th Ed by SINNOTT X. FT-IR Analysis of Used Lubricating Oils – General Considerations by Michael C. Garry, John Bowman, Thermo Fisher Scientific, Madison XI. Virgin and Recycled engine oil differentiation: A spectroscopic study by Mohammad A. Al-Ghouti, Lina Al-Atoum XII. Lubricants and Lubricationby Theo Mang, WilfriedDresel