Mobile Store Management
T.Y. B.Sc. (COMPUTER SCIENCE) 2011– 2012
ORGANIZATION OVERVIEW
Name of the Organization: - “MAHALAKSHMI COMMUNICATION”
Address of the Organization: -Shop No. 6, Opp. Sant Punjab Hotel, Chembur
Camp, Chembur (E), Mumbai-400 074.
About the Organization:-
MAHALAKSHMICOMMUNICATION is a one stop mobile solution shop that
provides, multi brand handsets, accessories, all under one roof.
Mahalakshmi Communicationcurrently has over 2 outlets and the vision is to have a
network all across City, thus covering virtually every major town in every state across
India.
Mahalakshmi Communicationhas categorized its mobile device offerings into
consumer segments keeping in mind the profiles and needs of different consumers.
The unique segments available in Shop:
Business - PDA & Smartphones, Emails, data transfer etc.
Lifestyle - Fashion phones, Look and elegance
Value for Money - Special offers, discounts and budget phones.
Mobile Store Management
T.Y. B.Sc. (COMPUTER SCIENCE) 2011– 2012
PROJECT DESCRIPTION
NAME OF THE PROJECT: MOBILE STORE MANAGMENT
Following are few characteristics of the Mobile Management System
 Referential Integrity of relational Database is followed
 Use of shortcuts t access different processes is provided for the user having
computer knowledge
 User-Friendly prompts are provided for user.
 Attractive and catch Graphical & Photographic Interfaces are used for user
interaction
 Data reports allow generation of reports dynamically with desired query.
 Strong management system controls are used easy Navigation is provided for
maintaining proper flow of system.
Mobile Store Management
T.Y. B.Sc. (COMPUTER SCIENCE) 2011– 2012
LIMITATIONS OF THE PRESENT SYSTEM
The current system has several shortcomings that are as follows:-
 The existing system was not very effective & was highly time consuming.
 The current system works manually.
 The existing system was somewhat paper-based (paper-work).
 Which takes time?
 The rate at which the work done is very slow due to non-utilization of
computerized system.
 It does not provide better data facilities as well as data availability on
fingertip.
 Inconsistency was the major problem in the existing system as there is no
proper facility was provided to update the data.
 In case user wants to find out details of particular Mobiles whole database
records are displayed.
 It is difficult to remember all data
 Consumes large volume of paper work
 Large storage space is required to keep to the files and register in proper
coordination’s
 In the present system the report generation becomes very difficult.
Mobile Store Management
T.Y. B.Sc. (COMPUTER SCIENCE) 2011– 2012
PROPOSED SYSTEM
 This system computerizes all data is storing all data of the Mobiles Sales,
Customer Details, Employee Details along with Salary.
 Validation at the time of entering data, so no chance of duplication of data.
 Extensive Validation on input record so that no changeable record are Prone to
error.
 Response time for the query should be minimized.
 To keep data base up to date by regular updating.
 Reduce the cost of maintaining system.
 To provide various report facility.
 Cost effective and less manpower required.
ADVANTAGES OF PROPOSED SYSTEM
 The new system would easily overcome most of the short coming of the
current system.
 Owner can see the fine report.
 Not much manual work is involved.
 Ensure data accuracy
 Security of data is done
 Save a lot of time and effort
 Optimize processing time.
 User friendly system.
Mobile Store Management
T.Y. B.Sc. (COMPUTER SCIENCE) 2011– 2012
LIMITATION OF PROPOSED SYSTEM
 Only one person can use the system.
 The system prepared is competent but we cannot say that it is a perfect system.
This system like any other system has some flaws & shortcomings in it. They
are as follows:
o This system is semi-functional. This means that the system covers the
manipulation related to the record only.
o There would be high rate & better quality of performance.
Mobile Store Management
T.Y. B.Sc. (COMPUTER SCIENCE) 2011– 2012
PROCESSING ENVIRONMENT
Processing environment includes hardware and software requirements.
Software Requirement
Operating system: - Windows XP, Windows7
Front-end Tool: - Visual studio 2008
Back-end Tool: - MS SQL2005
Hardware Requirement
Operating system: Windows XP and above.
Minimum 5 GB HDD space
3.00 Megahertz Intel Pentium IV Processor
1 GB RAM
Mobile Store Management
T.Y. B.Sc. (COMPUTER SCIENCE) 2011– 2012
FEASIBILITY STUDY
The feasibility study plays a major role in the analysis of the system. The very
decision of the system analysis whether he should design a particular system or not
and till what extend or limits the very project should be stretched can be inferred from
the system feasibility study. Hence the feasibility study forms the basis of the system.
The feasibility system can be categorized into:
 Technical Feasibility:-
It determines the technology needed for the proposed system is available and
how this technology can be integrated into the organization. Technical evaluation
must also access whether the existing system can be upgraded to use the new
technology and whether the organization has the expertise to use it. Genuine
Computer is equipped with the necessary hardware and software.
 Software Available
Microsoft Windows 98, XP.
Microsoft Office.
 Hardware Available
Intel Pentium IV Processor.
256 MB RAM.
3.5” Floppy Disk Drive.
HP Printer.
DVD Rom
 Organizational and Culture Feasibility:-
The organizational and culture feasibility analysis is done to scrutinize whether the
system sits up with the working environment and the organizational discipline and
rules.
Following issues are considered:
The current level of computer competency.
Re-engineering the old working procedures.
Substantial tech phobia.
Expectation of the users.
Mobile Store Management
T.Y. B.Sc. (COMPUTER SCIENCE) 2011– 2012
 Operational Feasibility:-
The proposed system will automated the existing manual system and make it
user friendly. With the required training the users will find the system easier to
operate. The systems cuts down the time delay of the existing manual system.
 Economic Feasibility:-
The economic feasibility of the system looks upon the financial aspects of the
system. It determines whether the project is economically feasible. In other words, It
determines whether the investment that goes into the implementation of the project is
recoverable. The cost benefit analysis is a commonly used method in evaluating the
effectiveness of the system. As the hardware is already available and no investment is
to be made in that direction, the only cost involved is that of implementing the system
and software.
 Resource Feasibility: -
A resource feasibility test was conducted to check the following things
Availability of manpower
The necessary skills and support on behalf of the staff.
Availability of necessary infrastructure
This test produced the following results:-
First & foremost, each & every functions of each type of user is well defined.
System has a very user friendly environment.
Roles of each user are very well defined.
Mobile Store Management
T.Y. B.Sc. (COMPUTER SCIENCE) 2011– 2012
STAKE HOLDERS
Stake holder is a party that can affect or be affected by the actions of the
business as a whole.
 TYPES OF STAKE HOLDERS:
INTERNAL STAKE HOLDER -
Internal stake holders-Market (or primary)Stake holders are those that are
engaged in economic transactions with the business.
EXTERNAL STAKE HOLDERS-
Non market(or secondary) stake holders are those who although they do
not engaged in direct economic exchange with the business are affected by or
can affect its actions.
 STAKEHOLDERS IN THIS SYSTEM ARE AS FOLLOWS:-
EMPLOYEES
He actually works 24/7 to grow business. Honest, open communication with
them will Impress the rest of stake holders and
Result in sales and profit. Company will be affected if employees are not honest,
loyal. Employees are affected if wrong data is inserted.
CUSTOMER
Customer will be affected if he does not get delivery of Mobiles on time. He
may cancel next order or do not give order at all. This will adversely affect the
company. Company should satisfy clients demand on time.
ADMINISTRATOR
The owner of the admission system needs to keep a check on everything
which is visiting admission system about each and every registration and
viewing and making changes i.e. update, delete etc. this is one of the important
issue to be handled . Industry should be kept on changing according to the
staffs and liking of the Customer/Owner
Mobile Store Management
T.Y. B.Sc. (COMPUTER SCIENCE) 2011– 2012
FACT FINDING TECHNIQUES
Informationandthorough knowledge as well as on job training plays a very important
role in any organization. Acquiring valuable information is essential for developing a
new system in an organization. There are many ways of gathering information. But
the following things need to be kept in mind while gathering information.
No system details are left out.
Problems are correctly identified.
Repetitive work is avoided.
Following are the fact finding techniques:-
o Structured interview
o Mechanical knowledge skills
o Questionnaires
o Record inspection
o Observation
Structured Interview
This method is used to collect the information from groups or individuals.
Analyst selects the people who are responsible and related with the system for
the interviewer. In this method the analyst had dialog and discussion in person
or telephonic conversation.
Record Inspection
The information related to the system is published in the sources like
newspapers, magazines, journals, documents etc. This record review helps the
analyst to get valuable information about the system and the organization.
Observation
Unlike the other fact finding techniques, in this method the analyst himself
visits the organization and observes and understand the flow of documents,
working of the existing system, the users of the system etc. For this method to
be adopted it takes an analyst to perform this job as he knows which points
should be noticed and highlighted. In analyst may observe the unwanted things
as well and simply cause delay in the development of the new system
Mobile Store Management
T.Y. B.Sc. (COMPUTER SCIENCE) 2011– 2012
EVENT TABLE
TRIGGER:
Trigger an occurrence that tells the system that has occurred, either the arrival of data
needing or of a point in time
SOURCE:
An external agent or actor that supplies data to the system.
ACTIVITY:
Behavior that the system performs when an event occurs
RESPONSE:
An output produced by the system that goes to a destination.
DESTINATION:
An external agent or actor that receives data from the system
Mobile Store Management
T.Y. B.Sc. (COMPUTER SCIENCE) 2011– 2012
EVENT TRIGGER SOURCE ACTIVITY RESPONSE DESTINATION
Create an
Employee
Employee
Details
Employee Add
employee
details
Information
saved
Employee
Update
Employee
Update
employee
Employee Update
employee
Update
Information
Employee
Add Mobile Mobile
details and
add in
inventory
Mobile Add Mobile
and
in inventory
Information
saved
Mobile
Update
Inventory
Update
Mobile
Mobile Update quantity Information
updated
Inventory Master
Generate
bill
Create bill Bill Calculate
bill amount
Bill
generated
Bill Master
Save Bill Save Bill Bill Save Bill Information
saved
Bill Master
Print Bill Generate and
print
Bill Print bill Take print of
Bill
Bill master
Get
Inventory
report
Inventory
report
Inventory
master
Produce
inventory
report
Report
generated
Inventory master
Mobile Store Management
T.Y. B.Sc. (COMPUTER SCIENCE) 2011– 2012
USE CASE
A use case diagram in the Unified Modeling Language (UML) is a type of
behavioral diagram defined by and created from a Use-case analysis. Its purpose is
to present a graphical overview of the functionality provided by a system in terms
of actors, their goals (represented as use cases), and any dependencies between
those use cases.
Mobile Store Management
T.Y. B.Sc. (COMPUTER SCIENCE) 2011– 2012
ER-DIAGRAM
• Represent Data Entity.
Represent connection Administrator
• Represent the relationship.
Symbols used in Entity-Relationship Diagram are as follows:
Connect two Entities or One to One
relation.
Mobile Store Management
T.Y. B.Sc. (COMPUTER SCIENCE) 2011– 2012
An entity-relationship (ER) diagram is a specialized graphic that illustrates the
interrelationships between entities in a database. ER diagrams often use symbols to
represent three different types of information. Boxes are commonly used to represent
entities. Diamonds are normally used to represent relationships and ovals are used to
represent attributes.
Mobile Store Management
T.Y. B.Sc. (COMPUTER SCIENCE) 2011– 2012
ACTIVITY DIAGRAM
Activity diagrams are graphical representations of workflows of stepwise activities
and actions with support for choice, iteration and concurrency. In the Unified
Modeling Language, activity diagrams can be used to describe the business and
operational step-by-step workflows of components in a system. An activity diagram
shows the overall flow of control.
Activity Diagram for system
Mobile Store Management
T.Y. B.Sc. (COMPUTER SCIENCE) 2011– 2012
Activity Diagram for Customer
Mobile Store Management
T.Y. B.Sc. (COMPUTER SCIENCE) 2011– 2012
Activity Diagram for Mobile Phone
Mobile Store Management
T.Y. B.Sc. (COMPUTER SCIENCE) 2011– 2012
Activity Diagram for sales report
Mobile Store Management
T.Y. B.Sc. (COMPUTER SCIENCE) 2011– 2012
CLASS DIAGRAM
In software engineering, a class diagram in the Unified Modeling Language (UML) is
a type of static structure diagram that describes the structure of a system by showing
the system's classes, their attributes, operations (or methods), and the relationships
among the classes.
Mobile Store Management
T.Y. B.Sc. (COMPUTER SCIENCE) 2011– 2012
SEQUENCE DIAGRAM
Sequence diagrams are used to show how objects interact in a given situation. An
important characteristic of a sequence diagram is that time passes from top to bottom:
the interaction starts near the top of the diagram and ends at the bottom (i.e. Lower
equals later).A popular use for them is to document the dynamics in an object-
oriented system.
Mobile Store Management
T.Y. B.Sc. (COMPUTER SCIENCE) 2011– 2012
DFD - LEVEL 1(Top Level DFD)
A data flow diagram (DFD) is a graphical representation of the "flow" of data through
an information system, modeling its process aspects. Often they are a preliminary step
used to create an overview of the system which can later be elaborated. DFDs can also
be used for the visualization of data processing (structured design).
Mobile Store Management
T.Y. B.Sc. (COMPUTER SCIENCE) 2011– 2012
Second level DFD Item master
SECOND LEVEL DFD SALE
Mobile Store Management
T.Y. B.Sc. (COMPUTER SCIENCE) 2011– 2012
Second level DFD Employee Detail
Second level DFD Report
Second level DFD Purchase
Mobile Store Management
T.Y. B.Sc. (COMPUTER SCIENCE) 2011– 2012
CONVERTING ERD TO TABLES
Customer
EmployeeProduct
Bill Receipt Employee salary
Mobile Store Management
T.Y. B.Sc. (COMPUTER SCIENCE) 2011– 2012
STRUCTURE CHART
A Structure Chart (SC) in software engineering and organizational theory is
a chart which shows the breakdown of a system to its lowest manageable levels. They
are used in structured programming to arrange program modules into a tree.
Mobile Store Management
T.Y. B.Sc. (COMPUTER SCIENCE) 2011– 2012
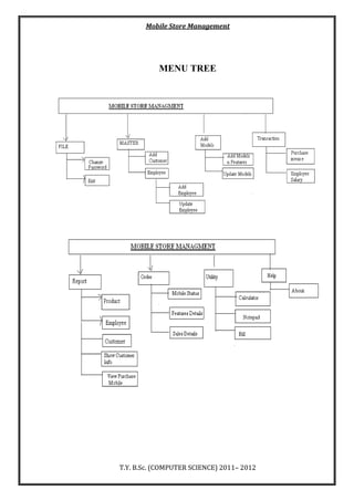
MENU TREE
Mobile Store Management
T.Y. B.Sc. (COMPUTER SCIENCE) 2011– 2012
LIST OFTABLESWITHATTRIBUTES AND
CONSTRAINTS
Table Name: UserMaster
Table Name: Mobile
Table Name: Inventory
Table Name: Employee
FieldName DateType Key Description
UserName Varchar(100) Primary Key To store username and
passwordPassword Varchar(150) ----
FieldName DateType Key Description
MobileID Numeric(18,0) Primary Key To store the Mobile
detailsMobileName Varchar(50) ----
batchNo Varchar(50) ----
ExpiryDate datetime ----
ManufacturingDate datetime ----
Price Numeric(18,0) ----
FieldName DateType Key Description
InventoryID Numeric(18,0) Primary Key To store
Inventorydetailsof the
Mobile
MobileID Numeric(18,0) foreign Key
Quantity Varchar(50) ----
FieldName DateType Key Description
employeeID Numeric(18,0) Primary Key To store the Employee
detailsemployeeName Varchar(50) ----
desigantionID Numeric(18,0) foreign key
salary numeric(18,2) ----
address varchar(50) ----
Mobile Store Management
T.Y. B.Sc. (COMPUTER SCIENCE) 2011– 2012
Table Name: Customer
Table Name:EmployeeDesignation
Table Name: Attendance
Table Name: Punches
FieldName DateType Key Description
customerID Numeric(18,0) Primary Key To store Customer
adoption detailscustomerName varchar(50) ----
address varchar(50) ----
contactNo varchar(50) ----
emailed varchar(50) ----
FieldName DateType Key Description
desiganationID Numeric(18,0) Primary Key To store
EmployeeDesignation
details
Type Varchar(50) ----
FieldName DateType Key Description
AttendanceID Numeric(18,0) Primary Key To store
EmployeeAttendance
details
employeeID Numeric(18,0) foreign key
attendancevalue Varchar(100) ----
attendanceDate Datetime ----
FieldName DateType Key Description
purchesID Numeric(18,0) Primary Key To store the purchased
Item detailspurchesItem Varchar(50) ----
purchesDate datetime ----
Quantity Numeric(18,0) ----
Price Numeric(18,0) ----
Total Numeric(18,0) ----
Mobile Store Management
T.Y. B.Sc. (COMPUTER SCIENCE) 2011– 2012
Table Name:Sale
FieldName DateType Key Description
saleID Numeric(18,0) Primary Key To store the details of
sales of the MobileMobileID Numeric(18,0) ----
Quantity Numeric(18,0) ----
totalamount Numeric(18,0) ----
Date of sale Datetime ----
customerId Numeric(18,0) ----
tax Numeric(18,0) -----
Mobile Store Management
T.Y. B.Sc. (COMPUTER SCIENCE) 2011– 2012
VALIDATION
The forms were tested for their functionality and error messages are displayed
wherever the input does not meet the required requirements
 Loginform giving error message.
If any invalid user want to take entry into the system then this form restrict him from
entering into the system. By entering invalid username or password it gives an error
message
 CustomerInfoform gives an error message.
CustomerInfoform gives an error message if valid data entry is not done. For
example, phone number should be numeric & length should be greater than 9 and less
than12 digit. CustomerName should be in alphabet. All Information should be filled
up properly
 Customer InfoForm error for invalid data
Customer Info form gives an error message if valid data entry is not done.
Email ID should be proper format.
 SaleForm gives error message
Sale Form gives an error message if we are not Selected the Mobile, Or the Customer
in given filed, required information then error message is shown.
Example: Please select a Mobile.
Mobile Store Management
T.Y. B.Sc. (COMPUTER SCIENCE) 2011– 2012
VALIDATION TABLE
Customer
Field Name Valid values Invalid values
ID admin 1,2
Name admin r@jesh,v@ish,s@rekha
Contact number 985421654 178$%&^
address Nerul,Andheri Ne@rul,And@heri
Mobile
Field name Valid values Invalid values
Id 1 ,2 One, two
name Wall counter wal@lmo@unt_r
date 28/1/2011 28jan-2011
price 4000 Four thousand
Employee
Field name Valid values Invalid values
ID 1,2 One, two
name Rajesh Ra%je@sh
salary 4000 Five thousand
address - -
Mobile Store Management
T.Y. B.Sc. (COMPUTER SCIENCE) 2011– 2012
SCREEN LAYOUT & REPORT LAYOUT
 Splash screen
Mobile Store Management
T.Y. B.Sc. (COMPUTER SCIENCE) 2011– 2012
 Login screen
Mobile Store Management
T.Y. B.Sc. (COMPUTER SCIENCE) 2011– 2012
 MDI FORM
Mobile Store Management
T.Y. B.Sc. (COMPUTER SCIENCE) 2011– 2012
 Add Customer form
Mobile Store Management
T.Y. B.Sc. (COMPUTER SCIENCE) 2011– 2012
 Add Employee form
Mobile Store Management
T.Y. B.Sc. (COMPUTER SCIENCE) 2011– 2012
 Employee update Form
Mobile Store Management
T.Y. B.Sc. (COMPUTER SCIENCE) 2011– 2012
 Add Mobile Form
Mobile Store Management
T.Y. B.Sc. (COMPUTER SCIENCE) 2011– 2012
 Mobile Update Form
Mobile Store Management
T.Y. B.Sc. (COMPUTER SCIENCE) 2011– 2012
 Invoice Generation form
Mobile Store Management
T.Y. B.Sc. (COMPUTER SCIENCE) 2011– 2012
 Employee Salary Form
Mobile Store Management
T.Y. B.Sc. (COMPUTER SCIENCE) 2011– 2012
 Invoice Generation
Mobile Store Management
T.Y. B.Sc. (COMPUTER SCIENCE) 2011– 2012
 Mobile inventory report
Mobile Store Management
T.Y. B.Sc. (COMPUTER SCIENCE) 2011– 2012
 Employee Report
Mobile Store Management
T.Y. B.Sc. (COMPUTER SCIENCE) 2011– 2012
 Customer Form
Mobile Store Management
T.Y. B.Sc. (COMPUTER SCIENCE) 2011– 2012
 Customer Information Report
Mobile Store Management
T.Y. B.Sc. (COMPUTER SCIENCE) 2011– 2012
 Mobile Status Report
Mobile Store Management
T.Y. B.Sc. (COMPUTER SCIENCE) 2011– 2012
 Mobile Available Form
Mobile Store Management
T.Y. B.Sc. (COMPUTER SCIENCE) 2011– 2012
 About us Form
Mobile Store Management
T.Y. B.Sc. (COMPUTER SCIENCE) 2011– 2012
SYSTEM IMPLEMENTATION
 Computer will be used to maintain the records of the Mobile, Customer, sales
and purchase, in the computer database.
 A Computerized report in a particular format can be generated.
 Availability of Mobile can be checked.
 Finding employee,customer,Mobile details is easier.
 The details of the sales and purchasing of Mobiles will be recorded in the
system.
Mobile Store Management
T.Y. B.Sc. (COMPUTER SCIENCE) 2011– 2012
FUTURE ENHANCEMENTS
 The system could be modified suitably to work on a network. This involves,
among other, resolving used conflicts, protecting database integrity and
ensuring consistency of data if it is distributed across multiple locations.
 Maintain attendance details of employee.
 Maintain Mobile details.
 Other possibilities
Mobile Store Management
T.Y. B.Sc. (COMPUTER SCIENCE) 2011– 2012
CONCLUSION
 An attempt is made in all its earnest towards the successful completion of the
project. This system was verified with valid as well as with invalid data.
 This system is user friendly since it has been developed in visual studio 8 a
successful GUI environment. Since the connection can be extended to any
database. The control will be more powerful.
 Connecting it to any type of database extends the development control. Any
suggestions for future development of the system are welcome
 Upgrading the system if may can be done without affecting the proper
functioning of system.
Mobile Store Management
T.Y. B.Sc. (COMPUTER SCIENCE) 2011– 2012
BIBLIOGRAPHY
BOOK REFERENCE
1.) Book name:Murach visual basic 2008
Author: Anne Boehm, Murach
2.) Book name:Database programming with Visual Basic in 21 days
Author:Curtis Smith & Michael Amundsen
WEBSITE REFERENCE
www.google.com
www.webmonkey.com
www.w3schools.com
Thank you.

Project report On MSM (Mobile Shop Management)

  • 1.
    Mobile Store Management T.Y.B.Sc. (COMPUTER SCIENCE) 2011– 2012 ORGANIZATION OVERVIEW Name of the Organization: - “MAHALAKSHMI COMMUNICATION” Address of the Organization: -Shop No. 6, Opp. Sant Punjab Hotel, Chembur Camp, Chembur (E), Mumbai-400 074. About the Organization:- MAHALAKSHMICOMMUNICATION is a one stop mobile solution shop that provides, multi brand handsets, accessories, all under one roof. Mahalakshmi Communicationcurrently has over 2 outlets and the vision is to have a network all across City, thus covering virtually every major town in every state across India. Mahalakshmi Communicationhas categorized its mobile device offerings into consumer segments keeping in mind the profiles and needs of different consumers. The unique segments available in Shop: Business - PDA & Smartphones, Emails, data transfer etc. Lifestyle - Fashion phones, Look and elegance Value for Money - Special offers, discounts and budget phones.
  • 2.
    Mobile Store Management T.Y.B.Sc. (COMPUTER SCIENCE) 2011– 2012 PROJECT DESCRIPTION NAME OF THE PROJECT: MOBILE STORE MANAGMENT Following are few characteristics of the Mobile Management System  Referential Integrity of relational Database is followed  Use of shortcuts t access different processes is provided for the user having computer knowledge  User-Friendly prompts are provided for user.  Attractive and catch Graphical & Photographic Interfaces are used for user interaction  Data reports allow generation of reports dynamically with desired query.  Strong management system controls are used easy Navigation is provided for maintaining proper flow of system.
  • 3.
    Mobile Store Management T.Y.B.Sc. (COMPUTER SCIENCE) 2011– 2012 LIMITATIONS OF THE PRESENT SYSTEM The current system has several shortcomings that are as follows:-  The existing system was not very effective & was highly time consuming.  The current system works manually.  The existing system was somewhat paper-based (paper-work).  Which takes time?  The rate at which the work done is very slow due to non-utilization of computerized system.  It does not provide better data facilities as well as data availability on fingertip.  Inconsistency was the major problem in the existing system as there is no proper facility was provided to update the data.  In case user wants to find out details of particular Mobiles whole database records are displayed.  It is difficult to remember all data  Consumes large volume of paper work  Large storage space is required to keep to the files and register in proper coordination’s  In the present system the report generation becomes very difficult.
  • 4.
    Mobile Store Management T.Y.B.Sc. (COMPUTER SCIENCE) 2011– 2012 PROPOSED SYSTEM  This system computerizes all data is storing all data of the Mobiles Sales, Customer Details, Employee Details along with Salary.  Validation at the time of entering data, so no chance of duplication of data.  Extensive Validation on input record so that no changeable record are Prone to error.  Response time for the query should be minimized.  To keep data base up to date by regular updating.  Reduce the cost of maintaining system.  To provide various report facility.  Cost effective and less manpower required. ADVANTAGES OF PROPOSED SYSTEM  The new system would easily overcome most of the short coming of the current system.  Owner can see the fine report.  Not much manual work is involved.  Ensure data accuracy  Security of data is done  Save a lot of time and effort  Optimize processing time.  User friendly system.
  • 5.
    Mobile Store Management T.Y.B.Sc. (COMPUTER SCIENCE) 2011– 2012 LIMITATION OF PROPOSED SYSTEM  Only one person can use the system.  The system prepared is competent but we cannot say that it is a perfect system. This system like any other system has some flaws & shortcomings in it. They are as follows: o This system is semi-functional. This means that the system covers the manipulation related to the record only. o There would be high rate & better quality of performance.
  • 6.
    Mobile Store Management T.Y.B.Sc. (COMPUTER SCIENCE) 2011– 2012 PROCESSING ENVIRONMENT Processing environment includes hardware and software requirements. Software Requirement Operating system: - Windows XP, Windows7 Front-end Tool: - Visual studio 2008 Back-end Tool: - MS SQL2005 Hardware Requirement Operating system: Windows XP and above. Minimum 5 GB HDD space 3.00 Megahertz Intel Pentium IV Processor 1 GB RAM
  • 7.
    Mobile Store Management T.Y.B.Sc. (COMPUTER SCIENCE) 2011– 2012 FEASIBILITY STUDY The feasibility study plays a major role in the analysis of the system. The very decision of the system analysis whether he should design a particular system or not and till what extend or limits the very project should be stretched can be inferred from the system feasibility study. Hence the feasibility study forms the basis of the system. The feasibility system can be categorized into:  Technical Feasibility:- It determines the technology needed for the proposed system is available and how this technology can be integrated into the organization. Technical evaluation must also access whether the existing system can be upgraded to use the new technology and whether the organization has the expertise to use it. Genuine Computer is equipped with the necessary hardware and software.  Software Available Microsoft Windows 98, XP. Microsoft Office.  Hardware Available Intel Pentium IV Processor. 256 MB RAM. 3.5” Floppy Disk Drive. HP Printer. DVD Rom  Organizational and Culture Feasibility:- The organizational and culture feasibility analysis is done to scrutinize whether the system sits up with the working environment and the organizational discipline and rules. Following issues are considered: The current level of computer competency. Re-engineering the old working procedures. Substantial tech phobia. Expectation of the users.
  • 8.
    Mobile Store Management T.Y.B.Sc. (COMPUTER SCIENCE) 2011– 2012  Operational Feasibility:- The proposed system will automated the existing manual system and make it user friendly. With the required training the users will find the system easier to operate. The systems cuts down the time delay of the existing manual system.  Economic Feasibility:- The economic feasibility of the system looks upon the financial aspects of the system. It determines whether the project is economically feasible. In other words, It determines whether the investment that goes into the implementation of the project is recoverable. The cost benefit analysis is a commonly used method in evaluating the effectiveness of the system. As the hardware is already available and no investment is to be made in that direction, the only cost involved is that of implementing the system and software.  Resource Feasibility: - A resource feasibility test was conducted to check the following things Availability of manpower The necessary skills and support on behalf of the staff. Availability of necessary infrastructure This test produced the following results:- First & foremost, each & every functions of each type of user is well defined. System has a very user friendly environment. Roles of each user are very well defined.
  • 9.
    Mobile Store Management T.Y.B.Sc. (COMPUTER SCIENCE) 2011– 2012 STAKE HOLDERS Stake holder is a party that can affect or be affected by the actions of the business as a whole.  TYPES OF STAKE HOLDERS: INTERNAL STAKE HOLDER - Internal stake holders-Market (or primary)Stake holders are those that are engaged in economic transactions with the business. EXTERNAL STAKE HOLDERS- Non market(or secondary) stake holders are those who although they do not engaged in direct economic exchange with the business are affected by or can affect its actions.  STAKEHOLDERS IN THIS SYSTEM ARE AS FOLLOWS:- EMPLOYEES He actually works 24/7 to grow business. Honest, open communication with them will Impress the rest of stake holders and Result in sales and profit. Company will be affected if employees are not honest, loyal. Employees are affected if wrong data is inserted. CUSTOMER Customer will be affected if he does not get delivery of Mobiles on time. He may cancel next order or do not give order at all. This will adversely affect the company. Company should satisfy clients demand on time. ADMINISTRATOR The owner of the admission system needs to keep a check on everything which is visiting admission system about each and every registration and viewing and making changes i.e. update, delete etc. this is one of the important issue to be handled . Industry should be kept on changing according to the staffs and liking of the Customer/Owner
  • 10.
    Mobile Store Management T.Y.B.Sc. (COMPUTER SCIENCE) 2011– 2012 FACT FINDING TECHNIQUES Informationandthorough knowledge as well as on job training plays a very important role in any organization. Acquiring valuable information is essential for developing a new system in an organization. There are many ways of gathering information. But the following things need to be kept in mind while gathering information. No system details are left out. Problems are correctly identified. Repetitive work is avoided. Following are the fact finding techniques:- o Structured interview o Mechanical knowledge skills o Questionnaires o Record inspection o Observation Structured Interview This method is used to collect the information from groups or individuals. Analyst selects the people who are responsible and related with the system for the interviewer. In this method the analyst had dialog and discussion in person or telephonic conversation. Record Inspection The information related to the system is published in the sources like newspapers, magazines, journals, documents etc. This record review helps the analyst to get valuable information about the system and the organization. Observation Unlike the other fact finding techniques, in this method the analyst himself visits the organization and observes and understand the flow of documents, working of the existing system, the users of the system etc. For this method to be adopted it takes an analyst to perform this job as he knows which points should be noticed and highlighted. In analyst may observe the unwanted things as well and simply cause delay in the development of the new system
  • 11.
    Mobile Store Management T.Y.B.Sc. (COMPUTER SCIENCE) 2011– 2012 EVENT TABLE TRIGGER: Trigger an occurrence that tells the system that has occurred, either the arrival of data needing or of a point in time SOURCE: An external agent or actor that supplies data to the system. ACTIVITY: Behavior that the system performs when an event occurs RESPONSE: An output produced by the system that goes to a destination. DESTINATION: An external agent or actor that receives data from the system
  • 12.
    Mobile Store Management T.Y.B.Sc. (COMPUTER SCIENCE) 2011– 2012 EVENT TRIGGER SOURCE ACTIVITY RESPONSE DESTINATION Create an Employee Employee Details Employee Add employee details Information saved Employee Update Employee Update employee Employee Update employee Update Information Employee Add Mobile Mobile details and add in inventory Mobile Add Mobile and in inventory Information saved Mobile Update Inventory Update Mobile Mobile Update quantity Information updated Inventory Master Generate bill Create bill Bill Calculate bill amount Bill generated Bill Master Save Bill Save Bill Bill Save Bill Information saved Bill Master Print Bill Generate and print Bill Print bill Take print of Bill Bill master Get Inventory report Inventory report Inventory master Produce inventory report Report generated Inventory master
  • 13.
    Mobile Store Management T.Y.B.Sc. (COMPUTER SCIENCE) 2011– 2012 USE CASE A use case diagram in the Unified Modeling Language (UML) is a type of behavioral diagram defined by and created from a Use-case analysis. Its purpose is to present a graphical overview of the functionality provided by a system in terms of actors, their goals (represented as use cases), and any dependencies between those use cases.
  • 14.
    Mobile Store Management T.Y.B.Sc. (COMPUTER SCIENCE) 2011– 2012 ER-DIAGRAM • Represent Data Entity. Represent connection Administrator • Represent the relationship. Symbols used in Entity-Relationship Diagram are as follows: Connect two Entities or One to One relation.
  • 15.
    Mobile Store Management T.Y.B.Sc. (COMPUTER SCIENCE) 2011– 2012 An entity-relationship (ER) diagram is a specialized graphic that illustrates the interrelationships between entities in a database. ER diagrams often use symbols to represent three different types of information. Boxes are commonly used to represent entities. Diamonds are normally used to represent relationships and ovals are used to represent attributes.
  • 16.
    Mobile Store Management T.Y.B.Sc. (COMPUTER SCIENCE) 2011– 2012 ACTIVITY DIAGRAM Activity diagrams are graphical representations of workflows of stepwise activities and actions with support for choice, iteration and concurrency. In the Unified Modeling Language, activity diagrams can be used to describe the business and operational step-by-step workflows of components in a system. An activity diagram shows the overall flow of control. Activity Diagram for system
  • 17.
    Mobile Store Management T.Y.B.Sc. (COMPUTER SCIENCE) 2011– 2012 Activity Diagram for Customer
  • 18.
    Mobile Store Management T.Y.B.Sc. (COMPUTER SCIENCE) 2011– 2012 Activity Diagram for Mobile Phone
  • 19.
    Mobile Store Management T.Y.B.Sc. (COMPUTER SCIENCE) 2011– 2012 Activity Diagram for sales report
  • 20.
    Mobile Store Management T.Y.B.Sc. (COMPUTER SCIENCE) 2011– 2012 CLASS DIAGRAM In software engineering, a class diagram in the Unified Modeling Language (UML) is a type of static structure diagram that describes the structure of a system by showing the system's classes, their attributes, operations (or methods), and the relationships among the classes.
  • 21.
    Mobile Store Management T.Y.B.Sc. (COMPUTER SCIENCE) 2011– 2012 SEQUENCE DIAGRAM Sequence diagrams are used to show how objects interact in a given situation. An important characteristic of a sequence diagram is that time passes from top to bottom: the interaction starts near the top of the diagram and ends at the bottom (i.e. Lower equals later).A popular use for them is to document the dynamics in an object- oriented system.
  • 22.
    Mobile Store Management T.Y.B.Sc. (COMPUTER SCIENCE) 2011– 2012 DFD - LEVEL 1(Top Level DFD) A data flow diagram (DFD) is a graphical representation of the "flow" of data through an information system, modeling its process aspects. Often they are a preliminary step used to create an overview of the system which can later be elaborated. DFDs can also be used for the visualization of data processing (structured design).
  • 23.
    Mobile Store Management T.Y.B.Sc. (COMPUTER SCIENCE) 2011– 2012 Second level DFD Item master SECOND LEVEL DFD SALE
  • 24.
    Mobile Store Management T.Y.B.Sc. (COMPUTER SCIENCE) 2011– 2012 Second level DFD Employee Detail Second level DFD Report Second level DFD Purchase
  • 25.
    Mobile Store Management T.Y.B.Sc. (COMPUTER SCIENCE) 2011– 2012 CONVERTING ERD TO TABLES Customer EmployeeProduct Bill Receipt Employee salary
  • 26.
    Mobile Store Management T.Y.B.Sc. (COMPUTER SCIENCE) 2011– 2012 STRUCTURE CHART A Structure Chart (SC) in software engineering and organizational theory is a chart which shows the breakdown of a system to its lowest manageable levels. They are used in structured programming to arrange program modules into a tree.
  • 27.
    Mobile Store Management T.Y.B.Sc. (COMPUTER SCIENCE) 2011– 2012 MENU TREE
  • 28.
    Mobile Store Management T.Y.B.Sc. (COMPUTER SCIENCE) 2011– 2012 LIST OFTABLESWITHATTRIBUTES AND CONSTRAINTS Table Name: UserMaster Table Name: Mobile Table Name: Inventory Table Name: Employee FieldName DateType Key Description UserName Varchar(100) Primary Key To store username and passwordPassword Varchar(150) ---- FieldName DateType Key Description MobileID Numeric(18,0) Primary Key To store the Mobile detailsMobileName Varchar(50) ---- batchNo Varchar(50) ---- ExpiryDate datetime ---- ManufacturingDate datetime ---- Price Numeric(18,0) ---- FieldName DateType Key Description InventoryID Numeric(18,0) Primary Key To store Inventorydetailsof the Mobile MobileID Numeric(18,0) foreign Key Quantity Varchar(50) ---- FieldName DateType Key Description employeeID Numeric(18,0) Primary Key To store the Employee detailsemployeeName Varchar(50) ---- desigantionID Numeric(18,0) foreign key salary numeric(18,2) ---- address varchar(50) ----
  • 29.
    Mobile Store Management T.Y.B.Sc. (COMPUTER SCIENCE) 2011– 2012 Table Name: Customer Table Name:EmployeeDesignation Table Name: Attendance Table Name: Punches FieldName DateType Key Description customerID Numeric(18,0) Primary Key To store Customer adoption detailscustomerName varchar(50) ---- address varchar(50) ---- contactNo varchar(50) ---- emailed varchar(50) ---- FieldName DateType Key Description desiganationID Numeric(18,0) Primary Key To store EmployeeDesignation details Type Varchar(50) ---- FieldName DateType Key Description AttendanceID Numeric(18,0) Primary Key To store EmployeeAttendance details employeeID Numeric(18,0) foreign key attendancevalue Varchar(100) ---- attendanceDate Datetime ---- FieldName DateType Key Description purchesID Numeric(18,0) Primary Key To store the purchased Item detailspurchesItem Varchar(50) ---- purchesDate datetime ---- Quantity Numeric(18,0) ---- Price Numeric(18,0) ---- Total Numeric(18,0) ----
  • 30.
    Mobile Store Management T.Y.B.Sc. (COMPUTER SCIENCE) 2011– 2012 Table Name:Sale FieldName DateType Key Description saleID Numeric(18,0) Primary Key To store the details of sales of the MobileMobileID Numeric(18,0) ---- Quantity Numeric(18,0) ---- totalamount Numeric(18,0) ---- Date of sale Datetime ---- customerId Numeric(18,0) ---- tax Numeric(18,0) -----
  • 31.
    Mobile Store Management T.Y.B.Sc. (COMPUTER SCIENCE) 2011– 2012 VALIDATION The forms were tested for their functionality and error messages are displayed wherever the input does not meet the required requirements  Loginform giving error message. If any invalid user want to take entry into the system then this form restrict him from entering into the system. By entering invalid username or password it gives an error message  CustomerInfoform gives an error message. CustomerInfoform gives an error message if valid data entry is not done. For example, phone number should be numeric & length should be greater than 9 and less than12 digit. CustomerName should be in alphabet. All Information should be filled up properly  Customer InfoForm error for invalid data Customer Info form gives an error message if valid data entry is not done. Email ID should be proper format.  SaleForm gives error message Sale Form gives an error message if we are not Selected the Mobile, Or the Customer in given filed, required information then error message is shown. Example: Please select a Mobile.
  • 32.
    Mobile Store Management T.Y.B.Sc. (COMPUTER SCIENCE) 2011– 2012 VALIDATION TABLE Customer Field Name Valid values Invalid values ID admin 1,2 Name admin r@jesh,v@ish,s@rekha Contact number 985421654 178$%&^ address Nerul,Andheri Ne@rul,And@heri Mobile Field name Valid values Invalid values Id 1 ,2 One, two name Wall counter wal@lmo@unt_r date 28/1/2011 28jan-2011 price 4000 Four thousand Employee Field name Valid values Invalid values ID 1,2 One, two name Rajesh Ra%je@sh salary 4000 Five thousand address - -
  • 33.
    Mobile Store Management T.Y.B.Sc. (COMPUTER SCIENCE) 2011– 2012 SCREEN LAYOUT & REPORT LAYOUT  Splash screen
  • 34.
    Mobile Store Management T.Y.B.Sc. (COMPUTER SCIENCE) 2011– 2012  Login screen
  • 35.
    Mobile Store Management T.Y.B.Sc. (COMPUTER SCIENCE) 2011– 2012  MDI FORM
  • 36.
    Mobile Store Management T.Y.B.Sc. (COMPUTER SCIENCE) 2011– 2012  Add Customer form
  • 37.
    Mobile Store Management T.Y.B.Sc. (COMPUTER SCIENCE) 2011– 2012  Add Employee form
  • 38.
    Mobile Store Management T.Y.B.Sc. (COMPUTER SCIENCE) 2011– 2012  Employee update Form
  • 39.
    Mobile Store Management T.Y.B.Sc. (COMPUTER SCIENCE) 2011– 2012  Add Mobile Form
  • 40.
    Mobile Store Management T.Y.B.Sc. (COMPUTER SCIENCE) 2011– 2012  Mobile Update Form
  • 41.
    Mobile Store Management T.Y.B.Sc. (COMPUTER SCIENCE) 2011– 2012  Invoice Generation form
  • 42.
    Mobile Store Management T.Y.B.Sc. (COMPUTER SCIENCE) 2011– 2012  Employee Salary Form
  • 43.
    Mobile Store Management T.Y.B.Sc. (COMPUTER SCIENCE) 2011– 2012  Invoice Generation
  • 44.
    Mobile Store Management T.Y.B.Sc. (COMPUTER SCIENCE) 2011– 2012  Mobile inventory report
  • 45.
    Mobile Store Management T.Y.B.Sc. (COMPUTER SCIENCE) 2011– 2012  Employee Report
  • 46.
    Mobile Store Management T.Y.B.Sc. (COMPUTER SCIENCE) 2011– 2012  Customer Form
  • 47.
    Mobile Store Management T.Y.B.Sc. (COMPUTER SCIENCE) 2011– 2012  Customer Information Report
  • 48.
    Mobile Store Management T.Y.B.Sc. (COMPUTER SCIENCE) 2011– 2012  Mobile Status Report
  • 49.
    Mobile Store Management T.Y.B.Sc. (COMPUTER SCIENCE) 2011– 2012  Mobile Available Form
  • 50.
    Mobile Store Management T.Y.B.Sc. (COMPUTER SCIENCE) 2011– 2012  About us Form
  • 51.
    Mobile Store Management T.Y.B.Sc. (COMPUTER SCIENCE) 2011– 2012 SYSTEM IMPLEMENTATION  Computer will be used to maintain the records of the Mobile, Customer, sales and purchase, in the computer database.  A Computerized report in a particular format can be generated.  Availability of Mobile can be checked.  Finding employee,customer,Mobile details is easier.  The details of the sales and purchasing of Mobiles will be recorded in the system.
  • 52.
    Mobile Store Management T.Y.B.Sc. (COMPUTER SCIENCE) 2011– 2012 FUTURE ENHANCEMENTS  The system could be modified suitably to work on a network. This involves, among other, resolving used conflicts, protecting database integrity and ensuring consistency of data if it is distributed across multiple locations.  Maintain attendance details of employee.  Maintain Mobile details.  Other possibilities
  • 53.
    Mobile Store Management T.Y.B.Sc. (COMPUTER SCIENCE) 2011– 2012 CONCLUSION  An attempt is made in all its earnest towards the successful completion of the project. This system was verified with valid as well as with invalid data.  This system is user friendly since it has been developed in visual studio 8 a successful GUI environment. Since the connection can be extended to any database. The control will be more powerful.  Connecting it to any type of database extends the development control. Any suggestions for future development of the system are welcome  Upgrading the system if may can be done without affecting the proper functioning of system.
  • 54.
    Mobile Store Management T.Y.B.Sc. (COMPUTER SCIENCE) 2011– 2012 BIBLIOGRAPHY BOOK REFERENCE 1.) Book name:Murach visual basic 2008 Author: Anne Boehm, Murach 2.) Book name:Database programming with Visual Basic in 21 days Author:Curtis Smith & Michael Amundsen WEBSITE REFERENCE www.google.com www.webmonkey.com www.w3schools.com Thank you.