Dr. Mridul M. Panditrao
               CONSULTANT
Department of Anaesthesiology & Intensive Care
   Public Hospital Authority’s Rand memorial
                    Hopsital
           Freeport, Grand Bahama
        Coomonwealth of The Bahamas
Introduction
                                                      Sepsis
          A dynamic phenomenon progressing rapidly
   global tissue hypoxia
   cellular dysfunction
   cellular death
   shock
   organ failure
   death
      Spronk PE, Zandstra DF, Ince C : Bench – to- bed side review: Sepsis is a disease of microcirculation. Criti. Care : 2004 – 8 :
                                                                 462 – 468
Shock
 Disturbance of balance between
 oxygen delivery and oxygen
 consumption to the cells can be
 defined as state of Shock
 Regional tissue distress caused by microcirculatory
  dysfunction and mitochondrial depression are the
  basic causes of Shock/ sepsis
 lead to regional hypoxia and oxygen extraction
  deficit in spite of correcting systemic oxygen
  delivery
 inhibition of mitochondrial respiratory chain and
  decreased oxygen utilization
 immune mediated cytokine storm and systemic
  inflammatory response syndrome
         Ince C : The microcirculation is the motor of sepsis : Critical care 2005 : 9 (suppl-4) S13-S19.
MMDS
Microcirculatory & Mitochondrial Distress Syndrome

    Systemic Inflammatory Response
    Syndrome (SIRS), is the end point of
    multiple aetio-pathogenic entities like
    trauma/haemorrhage, major surgery
    etc.

Harris A, Huet D, Duranteau J : Alterations of Mitochondrial function in Sepsis and Critical Illness : Curr . opin . Anaesthesiol, 2009 :
    April 22(2) : 143-9.
MMDS
 In sepsis same phenomenon is seen causing:
 increased oxygen consumption
 decreased systemic vascular resistance
 altered distribution of blood flow in tissues
 acute shutdown of microcirculation
 Multy Organ Failure Syndrome(MOFS)
 “Cytopatic hypoxia” : relentless, progressive and
      global tissue damage.
    Bone R.C. The pathogenesis of sepsis . Ann. Intern. Med.1991.115.457-469
    Fink M . Cytopatic Hypoxia in sepsis, Acta. Ananestheriol. Scandi. suppl. 1997 : 110 : 87-95
Global Indicators of
 Oxygen Delivery
         &
Role of Monitoring
     In Sepsis
arterial side upto                     venous side starting
             small sized arterial                     from end point of
            divisions just prior to                 venules to form upto
                 formation of                            great veins
                   arterioles




Myocardium with its                     Vascular tree
chambers and valves




                                                              Microcirculation
         Macrocirculation




                                      Circulation
Microcirculation
 Structurally    and     to   certain     extent
  functionally an entirely disparate entity.
 Although      contiguous       with       the
 macrocirculation, the factors controlling it,
 indicators of its function and therapeutic
 measures for its manipulation, vary to certain
 extent from those in macrocirculation
Microcirculation
The microcirculation depends upon four main
  determinants
 Driving pressure
 Arteriolar tone
 Hemorheology
 Capillary network

   Spronk PE, Zandstra DF, Ince C : Bench – to- bed side review: Sepsis is a disease of microcirculation. Criti. Care : 2004 – 8 : 462 – 468
Microcirculation
Regulatory mechanisms:
1. Cellular : sensing stress & strain
2. Metabolic : regulation controlled by
   oxygen, carbon dioxide, lactate, H+
3. Neuro humoral : various
   neurotransmitters & mediators
Endothelial Cells lining inner wall of capillaries

      useful role by release of flow sensing substances
      govern the myogenic tone in arterioles
      more and more capillaries re-recruitement
     Endothelial cell-to-cell signalling system transmits
       upstream information about haemodynamic conditions
       downstream
     control coagulation and regulate immune function

Vallet B : Endothelial cell dysfunction and abnormal tissue perfusion; Crit Care Med 2002 : 30 ( Suppl 5) : s 229 – S 234
Main Characteristics of microcirculatory dysfunction
• Heterogeneous abnormalities in blood flow leading to
  some capillary units being underperfused while
  others having abnormally high blood flow leading to
  disparity in oxygen delivery and oxygen extraction at
  tissue level
• These underperfused units then become progressively
  hypoxic which explains the deficit in oxygen extraction
  associated with sepsis.

        Bateman R M , Sharpe M D , Ellis CG : Benet – Bedside review : Microvascular dysfunction in sepsis –
    haemodynamics, oxygen transport and Nitric Oxide. Crit. Care . 2003, 7 : 359-373
PO2 gap
 Thus microcirculatory partial pressure of oxygen
  (µPO2 ) goes less than PVO2
 PaO2 may be adequate enough for providing
  required amount of oxygen to the tissues, but
  because of MMDS, the perfusion of oxygen
  across the membrane, extraction, utilization and
  regulation of intracellular activity dependent on
  oxygen become totally imbalanced leading to the
  disparity between µPO2 & PVO2
 This disparity has been termed as “ PO2 gap”
Lam C, Tyml K , et al: Microvascular perfusion is impaired in rat model of normotensive sepsis , J Clin invest 1994 . 94 :
    2077-2083.
Ince C, Singasappel M : Microcirculatory oxygenation in Shunting and Shock. Crit Care Med. 1999 . 27 : 1369 – 1377
 Can be used as a measurement of severity of
  functional shunting, which has been found to be
  highly significant indicator in conditions like
  sepsis, haemorrhage & trauma
 This is the main reason why there remains a
  paradox, when monitoring systemic
  haemodynamic based and oxygen derived
  variables in the terms of predicting severity
  leading to morbidity and mortality.
 This is termed as “masking of ongoing process”.
   Ince C, Singasappel M : Microcirculatory oxygenation in Shunting and Shock. Crit Care Med. 1999 . 27 : 1369
    – 1377
2. More de-recruitement of endothelial cells & Inablity
  to perform-leads to
 disturbed signal transductional pathways
 loss of electrophysiological communication and
  smooth muscle control
 leading to severe tissue dysoxia / and hypoxia
  Mechanism:
 NO system imbalance caused by unequal expression
  of inducible nitric oxide synthase (iNOS) in different
  microcirculatory beds, resulting in pathological
  shunting of flow
 areas which are lacking iNOS, automatically have
  less NO- induced vasodilatation and remain
  underperfused leading to hypoxia in these areas.
Morin MJ , Unno N, Hodin RA , Fink MP : Differential expression of inducible nitric oxide synthase messenger RNA
   along the Longitudinal and crypt – villus axes of the intestine in endotoxic rats ; Crit. Care med . 1998 : 26 : 1258-
   1264
3. Myogenic cells of the arteriolar walls, lose their
  sensitivity to adrenergic factors in sepsis.
4. The red blood cells in the presence of hypoxia
  release NO and lead to vasodilatation and thus
  increased perfusion
5. Red blood cells become less deformable, more
  rigid and start aggregating more, leading to
  severe disturbances of coagulation, activation of
  coagulation cascade, fibrin deposition and
  formation of microthrombi, further impeding
  microcirculatory perfusion, function and oxygen
  delivery.
   Singel D J , Stamler JS : Chemical physiology of blood flow regulation by red blood cells : the role of nitric oxide and S
    – nitrosohemoglobin. Annu. Rev. Physiol . 2005. 67 : 99 – 145.
   Siegemund M, Hardemann MR et’al’ : Red blood cells deformity in 2 different doses of LPS in a porcine model of
    Endotoxemia : Intensive Care Med . (1999). 25. S21.
6. Leucocytes activated due to systemic inflamatory
  response start generating free radicals of reactive
  oxygen species, which directly start acting and
  destroying microcirculatory structures, cellular
  interactions and coagulatory functions, leading to
  altered permeability, structural defects and tissue
  oedema, culminating into further deterioration of
  oxygen extraction deficit, parenchymal /cellular
  respiratory distress and resultant organ failure
7. MMDS: Defined as persistent failure of microcirculatory
  perfusion and mitochondrial oxygen utilizations in spite
  of correction of systemic, hemodynamic and oxygen
  derived variables in the presence of sepsis
   Victor, VM, Rocha M, De.la.Fuente M. Immune cells : Free radicals and antioxidants in sepsis. Int. Immuno pharmacol 2004 : 4 : 327-347.
   Fink M.P : Intestinal epithelial Hyper permeability : update on the pathogenesis of Gut mucosal barrier dysfunction in critical illness in Curr . Opin .
    Crit . Care 2003 : a : 143-151
Ultimately culminating into cellular dysoxia, regional
  disequilibrium in oxygen delivery and utilization
  leading to cellular hypoxia and multiple organ failure
  and death.
 The indicators which point to this are
   A. Increased lactate levels : indicator of anaerobic metabolism
     i. Global : sepsis, shock, hypoxia
     ii. Regional : tissue ischemia
     iii.Cellular : mitochondrial dysfunction and clearance by liver
  B. Disturbed acid- base balance
  C. High gastric or oral CO2 levels
  D. Clinical parameters : colour, capillary refill, temperature
                                                            in periphery

   De Backer D . Lactic Acidosis : Intensive care Medicine 2003 : 2a : 699-702.
E. Due to “Down stream” assessment : mixed venous oxygen
    saturation (SVO2), measurement of available oxygen (DO2)
    due to altered regional NO responsivness, and resultant
    microcirculatory shunting, normal SVO2 levels may be
    found in spite of severe local tissue dysoxia
F. Tonometric CO2 Assessment: seems promising
 is a modification of previously used tool of regional intestinal
  capnography
 measurement of difference between gastric/intestinal PCO2 and
  arterial PCO2 is better than that of pH alone because PCO2 is
  dynamically variable in all the ventilated patients
 gastric intramucosal tonometry & sublingual PCO2 : baseline
  difference in sublingual PCO2 and PaCO2 values appear to be
  better and more suitable predictor of survival than changes in
  lactate levels or SVO2 levels

Marik PE : Sublingual PCO2 : a clinical validation study . Chest : 2001 : 120 : 923 –927.
Marik PE , Bankov A : Sublingual Capnography vs traditional markness of tissue oxygenation in critically ill patients : Crit. Care. Med.
    2003 : 31 : 818-822.
G. Intravital Microscopy (IVM) : direct method
      The size of IVM equipment makes it useful only
       in eye, skin, or nail fold in humans
      Thus observations limited only to the superficial
       layers of body &
       Potential toxicity of fluorescent dyes which have
       to be used, make it difficult to use it in humans

F. Orthogonal Polarization Spectral imaging (OPS): a new
    method to study microcirculation
      No need of fluorescent dyes.
     The machine being hand held & can be used bed side

Saetzlar RK, Harris AG et’al’ : Intra Vital Flouroscence Microscopy : Impact of light induced phototoxicity on adhesion of floroscently
    labelled leucocytes : J Histochem Cytochem : 1997 : 45 – 505-513.
Grover W et’al’ :orthogonal polarisation spectral imaging : a new method for study of the micro circulation . Nat. Med. 1999 : 5 : 1209-1212.
MONITORING
 Routine hemodynamic : MAP, CVP, PCOP
 Oxygen extraction / saturation parameters :
    SPO2, ScVO2, SVO2, Falling venous oxyhemoglobin
    saturation
    Lactate levels > 4 mmol/L & increasing can inversely
    correlate with ScVO2 and SVO2
   Anion gap , base deficits , bicarbonate levels as indirect
    indicator of lactate levels can be misleading
   Other routine parameters : RFTs, LFTs, coagulation
    profile , PT, PTT, INR, blood platelet levels
   Sublingual, buccal and subcutaneous CO2 levels
   Absorbance, refractoriness and near infrared
    spectroscopy (NIRS)
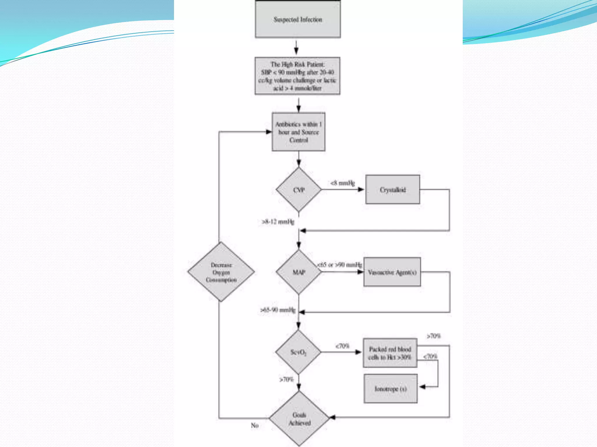
Early Goal Directed Therapy (EGDT) and Other Therapeutic
Interventions to improve Oxygenation
  Rivers study : criteria were the same as Society of Critical Care
    Medicine and American College of Chest Physicians
   randomized, 263 patients with suspected sepsis into two groups: either
     to get standard care or early goal directed therapy (EGDT)
  •      by using central SVO2 & PVO2 to adjust cardiac pre load, after load and
     contractility
  •     half hourly 500ml bolus of crystalloid
  •     CVP of 8-12mm of Hg.
  •     MAP was maintained between 65-90 mm of Hg using vasopressors
        and / or dilators.
  •     If ScVO2 fell less than 70%, red blood cell transfusion to achieve
        haematocrit of 30%.
  •     dobutamine (2.5-20µg/kg/min) was administered to bring ScVO2 to
        70% or above.
      Significantly lower in hospital mortality even at 28 and 60 days
    Mean hospital stay was significantly lesser (14.6 days versus 18.4 days)

  Rivers E , Nguyen B et’al’ , Early goal directed therapy in the treatment of severe sepsis and septic shock : N Engl. J. Med. 2001 : 1368-1377
Principles of Therapy to “improve microcirculatory
  perfusion as the goal”: available evidence

 Vasodilators: Like Prostacycline; by vasodilatation of
  the microcirculatory networks, which had been de-
  recruited, are re-recruited, thus making oxygen available
  to these previously hypoxic tissues.
 Vasoconstrictors: normal sublingual microcirculatory
  perfusion has been achieved in septic patient with
  hepatic failure on high doses nor adrenalin or with
  vasopressin

  Bihari D , Smithies M et’al’ : The effect of Vasodilation with prostacyclin on oxygen delivery and uptake in
   critically ill patients . N. Engl. J. Med. 1987. 317 : 397-403.
De Backer D, Dubois MJ et’al’ Microvascular blood flow is altered in patients with sepsis . Am. J. Respir. Criti.
   Care. Med. 2002 : 166 . 98-104.
Principles of Therapy to “improve
     microcirculatory perfusion as the goal”.
                                                            NO
      Conflicting evidence as the “culprit or the saviour” of sepsis
   undebatable that completely inhibiting vasodilatation is not the proper
   answer to sepsis, but specifically inhibiting only the inducible form of nitric
   oxide synthase (iNOS) may improve the outcome, thus improving PO2 and
   bringing intraluminal gastric PCO2 levels to a baseline
                                  Best mid-ground strategy :
 Improvement of oxygen supply to tissues by manipulating the
  microcirculatory and hemodynamic goals of
 Optimised cardiac output
 Adequate haemoglobin concentration and saturation
 Physiological range of CVP / Pulmonary arterial wedge pressure
 Approximate level of (<70%) ScVO2
Pittner A, Nalos M et’al’ Mechanism of inducible nitric oxide synthase (iNOS) inhibition – related improvement of Gut
    mucosal acidosis during hyperdynamic porcine endo-toxemia. Intensive care med. 2003 : 29 :312-316.
 When no further improvement using volume
    resuscitation and or Dobutamine infusion can be
    achieved, the gastric pH can be improved after
    starting prostacyclin, due to improvement in
    splanchnic circulation / microcirculation

Radermarcher P , Buhl R et’al’ : The effects of prostacyclin on gastric intramucosal PH in patients with septic shock :
   Intensive care med. 1995 . 21 : 414-421.
THERAPEUTIC OPTIONS FOR
IMPROVING OXYGENATION
   Intravascular volume manipulation:- Use of
      crystalloids / non homogenous colloids
     Blood transfusion has been found to improve oxygen
      delivery to the microcirculation
     Vasodilators or vasopressors or both?: Nitric Oxide
      (NO) donors used as adjuncts with fluids
     As it is a “distributive defect”: nitroglycerin to improve
      oxygen delivery at the tissue level
     Vasopressors :conflicting and controversial
      :vasopressin showed promising result in one study,
      while same drug produced derangement of oxygen
      delivery and death in another
  Spronk PE, Ince C et’al’ : Nitroglycerin promotes microvascular recruitment in septic shock after intravascular volume
      resuscitation. Lancet 2002 : 360 : 1395-96.
  Boerma EC. Van der Voort PHJ. Ince C. : Sublingual microcirculatory flow is impaired by vasopressin–analog
      terlipressin in a patient with cathecolamine resistant septic shock. Acta. Anaesth. Scand. 2005, 74: 200-8
 iNOS inhibitors :newer promising area is iNOS
  inhibitors, can cause re-recruitment of various
  microcirculatory units, improved auto regulatory
  dysfunction, and protect barrier function of
  microcirculation.
 steroids :in relatively higher doses have been
  found very effective as iNOS inhibitors,
  especially if given early on, by preventing NO
  induced inhibition of glucocorticoid receptors

Duma D, Silva–Santos JE : Inhibition of glucocorticoid receptor binding by nitric oxide by endo toxemic rats . Crit.
   Care. Med 2004 : 32 : 2304-2310.
Multimodal approach
 Intravascular volume resuscitation combined with crystalloids /
   colloids ,   vasoactive and inotropic support improves
   microcirculatory perfusion and oxygen delivery.
 NO donor can open microcirculation
        steroids or specific iNOS inhibitors decrease pathological
       shunting and cause recruitment of multiple microcirculatory
        units
       NOVEL APPROACH: COMBINATION OF BOTH

 Drugs with multiple sites of action
         Activated Protein C (APC) (PROWESS STUDY)

Sakr Y. Dubois MJ et’al’ : Persistant microcirculatory alterations are associated with organ failure and
   death in patients with septic shock. Crit . Care . Med . 2004-32 : 1825-1831.
Bernard GR, Vincent JL et’al’ Recombinant human protein C, world wide evaluation in severe sepsis
   (PROWESS) study group: Efficaey and safety of recombinant human activated protein C for sepsis.
   N. Engl. J. Med. 2001 ; 344 : 699-709.
Activated Protein C
(XIGRIS)
    Has integrated and variety of mechanisms viz.
 APC inhibits iNOS induction and ill effects of NO
 APC reduces levels of TNF alpha.
 Decreases leucocyte activation and free oxygen radicals release
 Prevents abnormalities of coagulation cascade

exogenous application of APC and antithrombin shows
  promising results

   Yamaji K , Wang Y et’al’ : Activated protein C, a natural anticoagulant protein, has antioxidant properties and inhibit
    lipid peroxidation and glycation end prodnets formation. Thrombs Res. 2005 : 115 : 319-325.
   Hoffmann JN, Fertmann JM, Jaunch KW : Microcirculatory disorders in sepsis and transplantation : therapy with
    natural coagulants inhibitors antithrombin and activated protein C . Current Opin. in Crit Care : 2006 : 12 : 5 : 426-430.
“EGDT revisited: 2006
  Same group again reassessed the original concept with
     newer diagnostic and therapeutic interventions.
                   Findings and Recommendations
    Monitoring of ScVO2 and /or SVO2 both are useful
    If not suitable to pass PAC (Pulmonary Artery Catheter)
     then one may depend upon SVO2. SVO2 upto 65% and
     ScVO2 of 70% seems to be suitable end points
    Crystalloids: in initial 6 hours aggressive fluid management
     followed by 7 – 72 hours of conservative fluid management
     seems to be optimum adjunct to vasopressor therapy.
     more amenable to vasopressor use, lesser refractoriness,
     improved survival.
    longer the need for vasopressor more the mortality.

     Otero RM, Nguyen HB : Early goal directed therapy in severe sepsis and septic shock revisited : Chest : 2006 : 130 (5) : 1579-
     95.
 Vasodilator therapy ( decreasing afterload)
  Nitroglycerin is the drug of choice because of its effects
  on preload, afterload and coronary vasodilatation. The
  patients with pre-existing cardiac problem or already in
  CHF will be benefitted
 Inotropic support: Inspite of conflicting reports about
  Dobutamine therapy and associated mortality
  recommendation is:
    Dobutamine in small doses (2.5 microgram /kg/min )
  in already adequated volume preloaded, but still
  hypotensive patients. Then rate increased by 2.5
  microgram/kg/min titrating it every 15 – 20minutes to
  keep MAP > 90 mm Hg. Appearance of sinus
  tachycardia would be the indication for stopping
  dobutamine and switching over to alpha agonists like
  phenylepherine or nor adrenlaine.
 RBC transfusion: In an adequate volume
  resuscitated patient, RBCs may be transfused
  so as to keep hematocrit of < 30 % which allows
  the ScVO2 of > 70 % in nearly 79 – 80 %
  patients:
 Appropriate system support
       Antibiotic support
       Monitoring
       Physiologic scoring systems
          APACHE II
          MODS
      Mechanical ventilation
EGDT results in significant reduction in
 mortality, morbidity, vasopressor use and
 health care resource consumption.
Conclusion
 The Microcirculation plays the pivotal role
 clinically the macrovasculature (Cardio-
  vascular/Haemodynamic) parameters may
  appear to be near normal
 at the cellular level, there is an emergent crisis
  due to imbalance between the oxygen
  delivery, extraction and consumption
  (MMDS, Cytopathic hypoxia, Dysoxia)
 To plan precise modalities for “Optimising the
  Oxygen Delivery” in such patients, it requires
  one to have a thorough understanding about
  the various aetio-pathogenic factors, Patho-
  physiologic processes involved at the level of
  Microcirculation.
 The monitoring which can help in
  identifying, detecting and assessing the
  efficacy of therapeutic measures.
 EGDT is still valid with suitable modifications
 Newer Modalities with promising results are
  now available!
Prof. Mridul M. Panditrao's Optimizing Oxygen Delivery in Sepsis

Prof. Mridul M. Panditrao's Optimizing Oxygen Delivery in Sepsis

  • 2.
    Dr. Mridul M.Panditrao CONSULTANT Department of Anaesthesiology & Intensive Care Public Hospital Authority’s Rand memorial Hopsital Freeport, Grand Bahama Coomonwealth of The Bahamas
  • 3.
    Introduction Sepsis A dynamic phenomenon progressing rapidly  global tissue hypoxia  cellular dysfunction  cellular death  shock  organ failure  death Spronk PE, Zandstra DF, Ince C : Bench – to- bed side review: Sepsis is a disease of microcirculation. Criti. Care : 2004 – 8 : 462 – 468
  • 4.
    Shock  Disturbance ofbalance between oxygen delivery and oxygen consumption to the cells can be defined as state of Shock
  • 5.
     Regional tissuedistress caused by microcirculatory dysfunction and mitochondrial depression are the basic causes of Shock/ sepsis  lead to regional hypoxia and oxygen extraction deficit in spite of correcting systemic oxygen delivery  inhibition of mitochondrial respiratory chain and decreased oxygen utilization  immune mediated cytokine storm and systemic inflammatory response syndrome Ince C : The microcirculation is the motor of sepsis : Critical care 2005 : 9 (suppl-4) S13-S19.
  • 6.
    MMDS Microcirculatory & MitochondrialDistress Syndrome Systemic Inflammatory Response Syndrome (SIRS), is the end point of multiple aetio-pathogenic entities like trauma/haemorrhage, major surgery etc. Harris A, Huet D, Duranteau J : Alterations of Mitochondrial function in Sepsis and Critical Illness : Curr . opin . Anaesthesiol, 2009 : April 22(2) : 143-9.
  • 7.
    MMDS In sepsissame phenomenon is seen causing:  increased oxygen consumption  decreased systemic vascular resistance  altered distribution of blood flow in tissues  acute shutdown of microcirculation  Multy Organ Failure Syndrome(MOFS)  “Cytopatic hypoxia” : relentless, progressive and global tissue damage. Bone R.C. The pathogenesis of sepsis . Ann. Intern. Med.1991.115.457-469 Fink M . Cytopatic Hypoxia in sepsis, Acta. Ananestheriol. Scandi. suppl. 1997 : 110 : 87-95
  • 8.
    Global Indicators of Oxygen Delivery & Role of Monitoring In Sepsis
  • 9.
    arterial side upto venous side starting small sized arterial from end point of divisions just prior to venules to form upto formation of great veins arterioles Myocardium with its Vascular tree chambers and valves Microcirculation Macrocirculation Circulation
  • 10.
    Microcirculation  Structurally and to certain extent functionally an entirely disparate entity.  Although contiguous with the macrocirculation, the factors controlling it, indicators of its function and therapeutic measures for its manipulation, vary to certain extent from those in macrocirculation
  • 11.
    Microcirculation The microcirculation dependsupon four main determinants  Driving pressure  Arteriolar tone  Hemorheology  Capillary network  Spronk PE, Zandstra DF, Ince C : Bench – to- bed side review: Sepsis is a disease of microcirculation. Criti. Care : 2004 – 8 : 462 – 468
  • 12.
    Microcirculation Regulatory mechanisms: 1. Cellular: sensing stress & strain 2. Metabolic : regulation controlled by oxygen, carbon dioxide, lactate, H+ 3. Neuro humoral : various neurotransmitters & mediators
  • 13.
    Endothelial Cells lininginner wall of capillaries  useful role by release of flow sensing substances  govern the myogenic tone in arterioles  more and more capillaries re-recruitement  Endothelial cell-to-cell signalling system transmits upstream information about haemodynamic conditions downstream  control coagulation and regulate immune function Vallet B : Endothelial cell dysfunction and abnormal tissue perfusion; Crit Care Med 2002 : 30 ( Suppl 5) : s 229 – S 234
  • 14.
    Main Characteristics ofmicrocirculatory dysfunction • Heterogeneous abnormalities in blood flow leading to some capillary units being underperfused while others having abnormally high blood flow leading to disparity in oxygen delivery and oxygen extraction at tissue level • These underperfused units then become progressively hypoxic which explains the deficit in oxygen extraction associated with sepsis.  Bateman R M , Sharpe M D , Ellis CG : Benet – Bedside review : Microvascular dysfunction in sepsis – haemodynamics, oxygen transport and Nitric Oxide. Crit. Care . 2003, 7 : 359-373
  • 15.
    PO2 gap  Thusmicrocirculatory partial pressure of oxygen (µPO2 ) goes less than PVO2  PaO2 may be adequate enough for providing required amount of oxygen to the tissues, but because of MMDS, the perfusion of oxygen across the membrane, extraction, utilization and regulation of intracellular activity dependent on oxygen become totally imbalanced leading to the disparity between µPO2 & PVO2  This disparity has been termed as “ PO2 gap” Lam C, Tyml K , et al: Microvascular perfusion is impaired in rat model of normotensive sepsis , J Clin invest 1994 . 94 : 2077-2083. Ince C, Singasappel M : Microcirculatory oxygenation in Shunting and Shock. Crit Care Med. 1999 . 27 : 1369 – 1377
  • 16.
     Can beused as a measurement of severity of functional shunting, which has been found to be highly significant indicator in conditions like sepsis, haemorrhage & trauma  This is the main reason why there remains a paradox, when monitoring systemic haemodynamic based and oxygen derived variables in the terms of predicting severity leading to morbidity and mortality.  This is termed as “masking of ongoing process”.  Ince C, Singasappel M : Microcirculatory oxygenation in Shunting and Shock. Crit Care Med. 1999 . 27 : 1369 – 1377
  • 17.
    2. More de-recruitementof endothelial cells & Inablity to perform-leads to  disturbed signal transductional pathways  loss of electrophysiological communication and smooth muscle control  leading to severe tissue dysoxia / and hypoxia Mechanism:  NO system imbalance caused by unequal expression of inducible nitric oxide synthase (iNOS) in different microcirculatory beds, resulting in pathological shunting of flow  areas which are lacking iNOS, automatically have less NO- induced vasodilatation and remain underperfused leading to hypoxia in these areas. Morin MJ , Unno N, Hodin RA , Fink MP : Differential expression of inducible nitric oxide synthase messenger RNA along the Longitudinal and crypt – villus axes of the intestine in endotoxic rats ; Crit. Care med . 1998 : 26 : 1258- 1264
  • 18.
    3. Myogenic cellsof the arteriolar walls, lose their sensitivity to adrenergic factors in sepsis. 4. The red blood cells in the presence of hypoxia release NO and lead to vasodilatation and thus increased perfusion 5. Red blood cells become less deformable, more rigid and start aggregating more, leading to severe disturbances of coagulation, activation of coagulation cascade, fibrin deposition and formation of microthrombi, further impeding microcirculatory perfusion, function and oxygen delivery.  Singel D J , Stamler JS : Chemical physiology of blood flow regulation by red blood cells : the role of nitric oxide and S – nitrosohemoglobin. Annu. Rev. Physiol . 2005. 67 : 99 – 145.  Siegemund M, Hardemann MR et’al’ : Red blood cells deformity in 2 different doses of LPS in a porcine model of Endotoxemia : Intensive Care Med . (1999). 25. S21.
  • 19.
    6. Leucocytes activateddue to systemic inflamatory response start generating free radicals of reactive oxygen species, which directly start acting and destroying microcirculatory structures, cellular interactions and coagulatory functions, leading to altered permeability, structural defects and tissue oedema, culminating into further deterioration of oxygen extraction deficit, parenchymal /cellular respiratory distress and resultant organ failure 7. MMDS: Defined as persistent failure of microcirculatory perfusion and mitochondrial oxygen utilizations in spite of correction of systemic, hemodynamic and oxygen derived variables in the presence of sepsis  Victor, VM, Rocha M, De.la.Fuente M. Immune cells : Free radicals and antioxidants in sepsis. Int. Immuno pharmacol 2004 : 4 : 327-347.  Fink M.P : Intestinal epithelial Hyper permeability : update on the pathogenesis of Gut mucosal barrier dysfunction in critical illness in Curr . Opin . Crit . Care 2003 : a : 143-151
  • 21.
    Ultimately culminating intocellular dysoxia, regional disequilibrium in oxygen delivery and utilization leading to cellular hypoxia and multiple organ failure and death.  The indicators which point to this are A. Increased lactate levels : indicator of anaerobic metabolism i. Global : sepsis, shock, hypoxia ii. Regional : tissue ischemia iii.Cellular : mitochondrial dysfunction and clearance by liver B. Disturbed acid- base balance C. High gastric or oral CO2 levels D. Clinical parameters : colour, capillary refill, temperature in periphery De Backer D . Lactic Acidosis : Intensive care Medicine 2003 : 2a : 699-702.
  • 22.
    E. Due to“Down stream” assessment : mixed venous oxygen saturation (SVO2), measurement of available oxygen (DO2) due to altered regional NO responsivness, and resultant microcirculatory shunting, normal SVO2 levels may be found in spite of severe local tissue dysoxia F. Tonometric CO2 Assessment: seems promising  is a modification of previously used tool of regional intestinal capnography  measurement of difference between gastric/intestinal PCO2 and arterial PCO2 is better than that of pH alone because PCO2 is dynamically variable in all the ventilated patients  gastric intramucosal tonometry & sublingual PCO2 : baseline difference in sublingual PCO2 and PaCO2 values appear to be better and more suitable predictor of survival than changes in lactate levels or SVO2 levels Marik PE : Sublingual PCO2 : a clinical validation study . Chest : 2001 : 120 : 923 –927. Marik PE , Bankov A : Sublingual Capnography vs traditional markness of tissue oxygenation in critically ill patients : Crit. Care. Med. 2003 : 31 : 818-822.
  • 23.
    G. Intravital Microscopy(IVM) : direct method  The size of IVM equipment makes it useful only in eye, skin, or nail fold in humans  Thus observations limited only to the superficial layers of body &  Potential toxicity of fluorescent dyes which have to be used, make it difficult to use it in humans F. Orthogonal Polarization Spectral imaging (OPS): a new method to study microcirculation  No need of fluorescent dyes.  The machine being hand held & can be used bed side Saetzlar RK, Harris AG et’al’ : Intra Vital Flouroscence Microscopy : Impact of light induced phototoxicity on adhesion of floroscently labelled leucocytes : J Histochem Cytochem : 1997 : 45 – 505-513. Grover W et’al’ :orthogonal polarisation spectral imaging : a new method for study of the micro circulation . Nat. Med. 1999 : 5 : 1209-1212.
  • 24.
    MONITORING  Routine hemodynamic: MAP, CVP, PCOP  Oxygen extraction / saturation parameters : SPO2, ScVO2, SVO2, Falling venous oxyhemoglobin saturation  Lactate levels > 4 mmol/L & increasing can inversely correlate with ScVO2 and SVO2  Anion gap , base deficits , bicarbonate levels as indirect indicator of lactate levels can be misleading  Other routine parameters : RFTs, LFTs, coagulation profile , PT, PTT, INR, blood platelet levels  Sublingual, buccal and subcutaneous CO2 levels  Absorbance, refractoriness and near infrared spectroscopy (NIRS)
  • 25.
    Early Goal DirectedTherapy (EGDT) and Other Therapeutic Interventions to improve Oxygenation Rivers study : criteria were the same as Society of Critical Care Medicine and American College of Chest Physicians randomized, 263 patients with suspected sepsis into two groups: either to get standard care or early goal directed therapy (EGDT) • by using central SVO2 & PVO2 to adjust cardiac pre load, after load and contractility • half hourly 500ml bolus of crystalloid • CVP of 8-12mm of Hg. • MAP was maintained between 65-90 mm of Hg using vasopressors and / or dilators. • If ScVO2 fell less than 70%, red blood cell transfusion to achieve haematocrit of 30%. • dobutamine (2.5-20µg/kg/min) was administered to bring ScVO2 to 70% or above. Significantly lower in hospital mortality even at 28 and 60 days Mean hospital stay was significantly lesser (14.6 days versus 18.4 days) Rivers E , Nguyen B et’al’ , Early goal directed therapy in the treatment of severe sepsis and septic shock : N Engl. J. Med. 2001 : 1368-1377
  • 27.
    Principles of Therapyto “improve microcirculatory perfusion as the goal”: available evidence  Vasodilators: Like Prostacycline; by vasodilatation of the microcirculatory networks, which had been de- recruited, are re-recruited, thus making oxygen available to these previously hypoxic tissues.  Vasoconstrictors: normal sublingual microcirculatory perfusion has been achieved in septic patient with hepatic failure on high doses nor adrenalin or with vasopressin Bihari D , Smithies M et’al’ : The effect of Vasodilation with prostacyclin on oxygen delivery and uptake in critically ill patients . N. Engl. J. Med. 1987. 317 : 397-403. De Backer D, Dubois MJ et’al’ Microvascular blood flow is altered in patients with sepsis . Am. J. Respir. Criti. Care. Med. 2002 : 166 . 98-104.
  • 28.
    Principles of Therapyto “improve microcirculatory perfusion as the goal”. NO Conflicting evidence as the “culprit or the saviour” of sepsis undebatable that completely inhibiting vasodilatation is not the proper answer to sepsis, but specifically inhibiting only the inducible form of nitric oxide synthase (iNOS) may improve the outcome, thus improving PO2 and bringing intraluminal gastric PCO2 levels to a baseline Best mid-ground strategy : Improvement of oxygen supply to tissues by manipulating the microcirculatory and hemodynamic goals of  Optimised cardiac output  Adequate haemoglobin concentration and saturation  Physiological range of CVP / Pulmonary arterial wedge pressure  Approximate level of (<70%) ScVO2 Pittner A, Nalos M et’al’ Mechanism of inducible nitric oxide synthase (iNOS) inhibition – related improvement of Gut mucosal acidosis during hyperdynamic porcine endo-toxemia. Intensive care med. 2003 : 29 :312-316.
  • 29.
     When nofurther improvement using volume resuscitation and or Dobutamine infusion can be achieved, the gastric pH can be improved after starting prostacyclin, due to improvement in splanchnic circulation / microcirculation Radermarcher P , Buhl R et’al’ : The effects of prostacyclin on gastric intramucosal PH in patients with septic shock : Intensive care med. 1995 . 21 : 414-421.
  • 30.
    THERAPEUTIC OPTIONS FOR IMPROVINGOXYGENATION  Intravascular volume manipulation:- Use of crystalloids / non homogenous colloids  Blood transfusion has been found to improve oxygen delivery to the microcirculation  Vasodilators or vasopressors or both?: Nitric Oxide (NO) donors used as adjuncts with fluids  As it is a “distributive defect”: nitroglycerin to improve oxygen delivery at the tissue level  Vasopressors :conflicting and controversial :vasopressin showed promising result in one study, while same drug produced derangement of oxygen delivery and death in another Spronk PE, Ince C et’al’ : Nitroglycerin promotes microvascular recruitment in septic shock after intravascular volume resuscitation. Lancet 2002 : 360 : 1395-96. Boerma EC. Van der Voort PHJ. Ince C. : Sublingual microcirculatory flow is impaired by vasopressin–analog terlipressin in a patient with cathecolamine resistant septic shock. Acta. Anaesth. Scand. 2005, 74: 200-8
  • 31.
     iNOS inhibitors:newer promising area is iNOS inhibitors, can cause re-recruitment of various microcirculatory units, improved auto regulatory dysfunction, and protect barrier function of microcirculation.  steroids :in relatively higher doses have been found very effective as iNOS inhibitors, especially if given early on, by preventing NO induced inhibition of glucocorticoid receptors Duma D, Silva–Santos JE : Inhibition of glucocorticoid receptor binding by nitric oxide by endo toxemic rats . Crit. Care. Med 2004 : 32 : 2304-2310.
  • 32.
    Multimodal approach  Intravascularvolume resuscitation combined with crystalloids / colloids , vasoactive and inotropic support improves microcirculatory perfusion and oxygen delivery.  NO donor can open microcirculation steroids or specific iNOS inhibitors decrease pathological shunting and cause recruitment of multiple microcirculatory units NOVEL APPROACH: COMBINATION OF BOTH  Drugs with multiple sites of action Activated Protein C (APC) (PROWESS STUDY) Sakr Y. Dubois MJ et’al’ : Persistant microcirculatory alterations are associated with organ failure and death in patients with septic shock. Crit . Care . Med . 2004-32 : 1825-1831. Bernard GR, Vincent JL et’al’ Recombinant human protein C, world wide evaluation in severe sepsis (PROWESS) study group: Efficaey and safety of recombinant human activated protein C for sepsis. N. Engl. J. Med. 2001 ; 344 : 699-709.
  • 33.
    Activated Protein C (XIGRIS) Has integrated and variety of mechanisms viz.  APC inhibits iNOS induction and ill effects of NO  APC reduces levels of TNF alpha.  Decreases leucocyte activation and free oxygen radicals release  Prevents abnormalities of coagulation cascade exogenous application of APC and antithrombin shows promising results  Yamaji K , Wang Y et’al’ : Activated protein C, a natural anticoagulant protein, has antioxidant properties and inhibit lipid peroxidation and glycation end prodnets formation. Thrombs Res. 2005 : 115 : 319-325.  Hoffmann JN, Fertmann JM, Jaunch KW : Microcirculatory disorders in sepsis and transplantation : therapy with natural coagulants inhibitors antithrombin and activated protein C . Current Opin. in Crit Care : 2006 : 12 : 5 : 426-430.
  • 34.
    “EGDT revisited: 2006  Same group again reassessed the original concept with newer diagnostic and therapeutic interventions. Findings and Recommendations  Monitoring of ScVO2 and /or SVO2 both are useful  If not suitable to pass PAC (Pulmonary Artery Catheter) then one may depend upon SVO2. SVO2 upto 65% and ScVO2 of 70% seems to be suitable end points  Crystalloids: in initial 6 hours aggressive fluid management followed by 7 – 72 hours of conservative fluid management seems to be optimum adjunct to vasopressor therapy.  more amenable to vasopressor use, lesser refractoriness, improved survival.  longer the need for vasopressor more the mortality. Otero RM, Nguyen HB : Early goal directed therapy in severe sepsis and septic shock revisited : Chest : 2006 : 130 (5) : 1579- 95.
  • 35.
     Vasodilator therapy( decreasing afterload) Nitroglycerin is the drug of choice because of its effects on preload, afterload and coronary vasodilatation. The patients with pre-existing cardiac problem or already in CHF will be benefitted  Inotropic support: Inspite of conflicting reports about Dobutamine therapy and associated mortality recommendation is: Dobutamine in small doses (2.5 microgram /kg/min ) in already adequated volume preloaded, but still hypotensive patients. Then rate increased by 2.5 microgram/kg/min titrating it every 15 – 20minutes to keep MAP > 90 mm Hg. Appearance of sinus tachycardia would be the indication for stopping dobutamine and switching over to alpha agonists like phenylepherine or nor adrenlaine.
  • 36.
     RBC transfusion:In an adequate volume resuscitated patient, RBCs may be transfused so as to keep hematocrit of < 30 % which allows the ScVO2 of > 70 % in nearly 79 – 80 % patients:  Appropriate system support Antibiotic support Monitoring Physiologic scoring systems APACHE II MODS Mechanical ventilation EGDT results in significant reduction in mortality, morbidity, vasopressor use and health care resource consumption.
  • 37.
    Conclusion  The Microcirculationplays the pivotal role  clinically the macrovasculature (Cardio- vascular/Haemodynamic) parameters may appear to be near normal  at the cellular level, there is an emergent crisis due to imbalance between the oxygen delivery, extraction and consumption (MMDS, Cytopathic hypoxia, Dysoxia)
  • 38.
     To planprecise modalities for “Optimising the Oxygen Delivery” in such patients, it requires one to have a thorough understanding about the various aetio-pathogenic factors, Patho- physiologic processes involved at the level of Microcirculation.  The monitoring which can help in identifying, detecting and assessing the efficacy of therapeutic measures.  EGDT is still valid with suitable modifications  Newer Modalities with promising results are now available!