Capithan Exporters
TKM IM Page 1
AN EXPERIENTIAL LEARNING PROGRAMME FOR
PRATICAL ACCOUNTING CONCEPTS IN
Capithan Exporting Company
Submitted in partial fulfillment of the requirements for the award of
Degree in
MASTER OF BUSINESS ADMINISTRATION
KERALA UNIVERSITY
Abhijith. JB
Abdhul Aziz Ibharim
Amal Nadh. M
Humayoon .N
Navaneeth Krishnan
Jishnu.J
TKM INSTITUTE OF MANAGEMENT
MUSALIAR HILLS,KOLLAM -691505
2017-2018
Under the guidance of Dr. ARAVIND.M
Capithan Exporters
TKM IM Page 2
DECLARATION
WE here by declared that the project entitled “Capithan Exporting Company” is
the report of the original work done by us under the guidance of Dr.
ARAVIND. M (Assistant Professor finance , TKM Institute of Management)
towards partial fulfillment of the requirements for the award of Post graduate
degree of MBA of University of Kerala during the period of study in TKM
Institute of Management Karuvelil.
We also declare that the report has not been submitted by us for the award of any
degree, diploma, and any other university earlier.
Abhijith. JB
Abdhul Aziz Ibharim
Amal Nadh. M
Humayoon .N
Jishnu.J
Navaneeth Krishnan
Place : kollam
Date : 20-10-2017
Capithan Exporters
TKM IM Page 3
ACKNOWLEDGEMENT
Above all the first I take this golden opportunity to express my personal gratitude
to Dr. ARAVIND. M (Assistant Professor finance , TKM Institute of
Management) I consider it is our privilege a few words of gratitude and take these
opportunities of do so. We wish to hearty thanks to everyone who helped for
completing this project
Above all I thank God almighty for giving courage, wisdom, and for the abundant
grace that be best owned upon me to complete this work successfully
Abhijith. J B
Abdhul Aziz Ibharim
Amal Nadh. M
Humayoon .N
Jishnu.J
NavaneethKrishnan
Capithan Exporters
TKM IM Page 4
LIST OF CONTENTS
SL NO CONTENTS PAGE NUMBER
1 INTRODUCTION
5
2 INDUSTRY PROFILE 6
3 COMPANY PROFILE 12
4 INTERVIEW ABSTRACT
17
5 SUMMARY
28
6 BIBLIOGRAPY
29
Capithan Exporters
TKM IM Page 5
INTRODUCTION
Capithan Exporters
TKM IM Page 6
INTRODUCTION
This study is to understand the practical accounting. Through this study we got a
clear idea about business accounting and its aspects, how to maintain accounts and
raising of funds in the business. And the method of recording transactions in
daybook and examins the duties of accounts department their hierarchy and their
auditing method. Capithan exporter’s financial manager give a clear and accurate
information regarding to the topic.
Capithan Exporting Company is a leading exporting company
since1974. The company has indulged in the manufacturing of world class seafood
products. This report is prepared on the basis of one month practical experience at
Capithan Exporting Company that helps a lot to learn about the practical situation
of an exporting company and implement practical and realistic work environment.
Our experience involved with overall accounts related work on Capithan Exporting
Company.
Capithan Exporters
TKM IM Page 7
INDUSTRY PROFILE
Capithan Exporters
TKM IM Page 8
INDIAN SEAFOOD INDUSTRY- AN OVERVIEW
India is blessed with a coastline of over 8,118 kms, 2.02 million sq. km of EEZ,
0.5 million sq. km. Continental shelf estimated to have exploitable resources to the
tune of 4.41 million tons of which about 3.40 million tons are presently exploited.
The estimated potential brackish water area suitable for shrimp farming is about
1.2 million hectare of which around 14% is utilized for farming, producing about 5
lakh tons of shrimp and scampi which is going to the export basket. India's total
fishery production was 9.58 million tons from both marine and inland during 2012-
14, in which inland sector contributed 6.14 million tons and marine sector 3.44
million tons. India's seafood industry has become one of the leading suppliers of
quality seafood to all the major markets of the world. India has world class seafood
processing plants that follow quality control regimes complaint to stringent
international regulatory requirement
Seafood exports from India during the year 2014 - 2015 reached to an all-time high
of US$ 5.5 Billion. 106 countries in the world taste Indian seafood, SE Asia, EU,
USA, Japan, China and Middle East being the major markets. India is the second
largest aquaculture producer in the world, largest exporter of shrimp to USA, the
2nd largest exporter of shrimps to Europe and the 4th largest exporters of
shrimps to Japan. Frozen shrimp holds the major share in India's export earnings
and frozen fish is the principal export item in terms of quantity. Frozen
cephalopods are also contributing a major share in the export earnings. Exports of
dried, chilled and live items are also showing upward trend.
MPEDA envisage an ambitious target of US$ 10 Billion for the year 2020.
Capithan Exporters
TKM IM Page 9
HISTORY
The Seafood Export Industry in India is over 50 years old and was initiated when
the first shipment of frozen shrimp was sent from the port of Cochin in 1953 by
Mr. Madhavan Nair owner of Cochin Company. Initially, canned shrimp exports
were mainly focused and then due to non-availability of suitable cans in the
country, the industry was shortly compelled to move to exports of frozen shrimp.
The export of other varities of Fish, Squid, Cuttlefish, Octopus, Crabs, Clams and
Mussels started later in the late 1960′s.
The Indian Seafood Industry today is on a totally different footing as to what
existed in the late sixties. India has taken a major stand in the Global Seafood
Market and our seafood is one of the biggest foreign exchange earners. Today we
have world class seafood factories States has emerged as India’s leading export
market. We export mainly basic raw material for reprocessing to Japan whereas
our exports to the United States consists of value added products for direct use in
the American Food Service Industry and for retail sale in the supermarkets. Our
seafood exports now include crabs, lobsters and other kinds of fish.
Our seafood exports have surged each year from the late sixties right up to the late
nineties when we crossed our US$1.3 billion per annum in exports. We reached a
peak export level of US$1.3 billion per annum in 2001 and subsequently the
industry has stagnated due to recession and the after effects of Tsunami.
This implausible export growth of the seafood sector with very little assistance
from government is a tribute to the enterprise and resilence of the small Indian
entrepreneur. The Indian Seafood Industry is compromised mainly of small and
medium size family concerns and large corporate companies have almost no
presence here. Even those that ventured withdrew due to an inability to manage the
environment and dynamics of the industry. Very recently with the
consolidation and systematization of the industry, large corporate companies have
begun to invest in the Indian Seafood Industry.
Capithan Exporters
TKM IM Page 10
The booming market of India’s seafood sustains and support the entire fisheries
sector of the annual 25,000 crore Indian Fisheries sector of which 7000 crore is
exported. It is the value realized from exports that gives our fishing communities a
sustainable steady income. What needs to be noted is that of the 7000 crores
exports, more than 50% is for shrimp aquaculture .Today the Ministry of
Commerce and the Marine Product Development Authority work very closely with
the industry for the growth of India’s seafood exports.
Over 150 processing facilities have received European Union approval from the
existing 350 processing facilities in India. The factories are located in 20 clusters
along the East and West Coast of India and we need to develop these clusters into
international seafood processing hubs. With internationally recognized processing
facilities, competitively priced skilled labor and raw material, India is now on the
fast track to produce and supply valued seafood products in convenience packs by
adopting the latest technologies and by tapping the unexploited and under
exploited fishery resources. Seafood Exporters Association of India is focused on
providing better technology, food safety assurance, logistics and marketing to
create a competitive edge for the Indian market. SEAi is in the lookout of
establishing various infrastructure
Facilities in various coastal states like landing centres, water treatment plants,
common effluent treatment plants etc.
PROCESSING INFRASTRUCTURE
With the growing demand for Indian seafood products across the world, the
dynamics of the seafood business in India is changing fast. There is a tremendous
growth in the resources and infrastructure of the Indian seafood industry today.
India has an installed processing capacity of 23,000 M.T with 506 state-of-the-art
processing plants, out of which over 62% of them are EU approved plants.Almost
every plant has put in place HACCP and other Quality control system on par with
the best in the world to ensure highest quality output.
Capithan Exporters
TKM IM Page 11
AQUACULTURE
Indian Aquaculture is highly promising and has grown over six and half fold in the
last two decades with freshwater aquaculture contributing over 95% of the total
aquaculture production.
India's aquaculture production can be classified into freshwater and brackish water
production.The development support provided by the Indian Government through
a network of 429 Fish Farmers Development Agencies (FFDA) and 39 Brackish
water Fish Farmers Development Agencies (BFDAs) have been the principal
vehicles for the development and growth of freshwater and coastal aquaculture.
The three Indian major carps, namely catla (Catla catla), rohu (Labeo rohita) and
mrigal (Cirrhinus mrigala) contribute as much as 87% of total fresh water
aquaculture production.Shrimps, Black Tiger and Vannamei, reimain to be the
most favorite among the developed countries and earned 3.08 billion US$ to India's
economy.Though India has huge Aquaculture resources, only 14% of the potential
water resources are utilized, implying huge potential for the growth of this sector.
THE MARINE PRODUCTSEXPORTAUTHORITY
Registration of Exporters, Fishing Vessels and other Processing entities is one of
the statutory functions of MPEDA under Section 9(2) (b) and (h) of the MPEDA
Act 1972. Registration as an exporter is granted under section 9(2) (h) of Marine
Products Export Development Authority (MPEDA) Act 1972 read with rules 40-42
of MPEDA Rules, 1972. Registration is done for the following categories viz.
Manufacturer Exporter, Merchant , Route through Merchant & Ornamental Fish
Exporter and also for entities such as Fishing Vessels, ProcessingPlants, Storage
Premises, Conveyance, Pre-Processing Centres, Live Fish Handling Centre,
Chilled Fish Handling Centre, Dried Fish Handling Centre, Independent Cold
Storages And ice plants
Capithan Exporters
TKM IM Page 12
SEAI
Seafood Exporters Association of India (SEAI) was incorporated with the main
objective to protect and promote the interest of the companies engaged in the
seafood business and to develop the international trade of seafood from India.
SEAI has its corporatebase in Cochin in Kerala and eight regional offices in
Kerala, Tamil Nadu, Karnataka, Gujarat, Orissa, West Bengal, Maharashtra and
Andhra Pradesh.
Capithan Exporters
TKM IM Page 13
COMPANY PROFILE
Capithan Exporters
TKM IM Page 14
CAPITHAN EXPORTING COMPANY (CECO)
BRIEF BACKGROUND AND HISTORY
CAPITHAN Exporting Company Sakthikulangara is a Small Enterprise Unit in the
SME sector of Indian Industry. It was established as a Partnership Firm in the year
1974 by Shri. Joseph Fernandez, father of the present promoter Shri. Alphonse
Joseph. A unit initially started as a small freezing plant then, Capithan today is “a
globally renowned company, having four decades of experience in supplying the
finest Indian sea food worldwide.” Under the able leadership of the present
promoter Mr. Alphonse Joseph, the CEO and Managing Director of Capithan
Exporting Company has today transformed into one of the largest and most
modernized and quality seafood companies in India. It has a wide array of products
and caters to almost all the major palettes of the world.
Mr. Alphonse Joseph started another Private Limited Company for the increasing
the production capacity and also started many ancillary units for supporting the
uninterrupted production. The company has grown into a group of units, now
known as “Capithans Group”. Today the group has two European Union (EU)
approved seafood processing plants Capithan Exporting Company and Veronica
Marine Exports Private Limited. Capithan Exporting Company was one among the
eight seafood processing plants that were initially granted approval for export to
the EU after the successful implementation of HACCP.
The Group has, over the years, perfected processes and techniques in purchase,
processing and distribution which preserve and augment the quality of the product.
To achieve this goal, Capithan has invested heavily in both infrastructure and
human capital. The company makes continuous effort to not only process quality
Capithan Exporters
TKM IM Page 15
seafood but also to deliver these goods within the specified time bounds. This
objective has been the driving force behind various technical and infrastructural
initiatives of the company.
For a value addition, Capithan Exporting Company installed a State of the Art IQF
(Individually Quick Frozen) processing line for processing and packing ready to
eat seafood items. The group
has a fleet of refrigerated and well insulated trucks which protect and guarantee
freshness and quality till it reaches the customer.
Capithan has two state of the art in-house laboratories and experienced quality
assurance personnel who kept vigil from point of procurement to the final product.
Efficacy of ‘in-process controls’ are validated by micro biological tests on regular
basis.
HISTORY
Capithan seafood industry initially started as a small freezing plant in 1974, when
demand for seafood increased they started procuring more raw materials for
production. In late 1980’s company started Capithan ice plant and Capithan
fisheries as ancillary units in order to the finished products. In the beginning of
1990’s Mr. Alphonse Joseph foresaw a leading role for the company in the
development of seafood export industry in India. The company established fully
integrated modern seafood processing equipments like Blast Freezers, Plate
Capithan Exporters
TKM IM Page 16
Freezersand Flake Ice plant, Grading Machines, Peeling and De-skinning
Machines.
In 1997 when the EU banned Indian seafood, citing lack of hygiene and
phytosanitary measures in the industry. The company takes it as a challenge and
strictly implemented quality control measures and HACCP was put into place. In
2006 Capithan ExportingCompany established another processing plant Veronica
Marine Exporters PrivateLimited to meet the increasing demand for quality
products. These processing plants can meet the highest standards made to
specifications of the US Food and Drug Administration.
The Capithan group has always looked for new and expanding horizons. To that
end, the company envisages contribution of technical knowhow for value added
and read to cook products with modern processing, freezing and packing
techniques like IQF machines and cooking machines. This enabled the company to
cater to a wide range of tastes by offering a better choice at super markets in
Europe.
MISSION AND VISION
VISION
Capithan Exporting Company aims to be globally competitive in the seafood
industry in the years to come.
Capithan Exporters
TKM IM Page 17
MISSION
Capithan views itself as a wholesale supplier and manufacturer of seafood products
to different commercial markets. They aim to work for excellence in meeting
consumer demands, providing variety of good quality products and services to
their clients. The guiding principles of Capithan in fulfilling its mission are
teamwork, integrity, professionalism, passion, innovation and trust.
OBJECTIVES OF THE COMPANY
Every organisation works with specific objectives. Capithan Exporting Company
works with the following objectives.
1. Manufacturing of marine products
2. On time delivery with significantly reduced lead time.
3. To ensure strict quality control and HACCP standards of the products to
compete with global market.
4. To minimize cost.
5. Overall yield improvement by reducing process rejections.
Capithan Exporters
TKM IM Page 18
INTERVIEW ABSTRACT
Capithan Exporters
TKM IM Page 19
ORGANIZATION CHART
MANAGING
DIRECTOR
GENERAL
MANAGER
MARKETING
MARKETING
IN CHARGE
PRODUCT
PROMOTION
MARKETING
ASSISTANCE
OPERATIONS
PRODUCTION
PURCHASE
MANAGER
QUALITY
CONTROL
ONLINEQUALITY
CONTROLLER
HYGIENIC
SUPERVISOR
LAB
TECHNICIANS
STORES
STORES
INWARDS
MATERIAL
MANAGEME
NT
DESPATCH/
SHIPMENT
EXPORT
LOGISTICS/SHIPMENT
SHIPMENT
DOCUMENTS
IN CHARGE
VEHICLES
DEPARTMENT
FINANCE
ACCOUNTS HOD
SUPERVISORS
CLERKS
PERSONAL AND
ADMINISTRATIO
N
HR HOD
HR
MANAGER
EXECUTIVES
Capithan Exporters
TKM IM Page 20
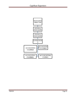
FINANCE DEPARTMENT
Finance is the life blood of every business. The capithan receive income from
various sources, mainly from exporting and sale of seafood products and spend
them on purchase of seafood items and other facilities for the company. It is
essential for the company to maintain an effective accounting system. So capithan
exporting company has an efficient finance department headed by the general
manager and he is assisted by the finance manager. Finance manager is responsible
for shaping the fortunate of the company, preparing budgets, raising funds, keeping
different accounts etc. Capithan is having management information system to assist
the finance department. The finance department itself is divided into different
sections like general accounts, costing bills, establishment and provident fund
accounts sections each having its own function. So we decided to done our
interview in the finance department of the capithan exporting company.
Capithan Exporters
TKM IM Page 21
MANAGING
DIRECTOR
GENERAL
MANAGER
FINANCE
MANAGER
SUPERVISOR
S
ACCOUNTING
CLERKS
ACCOUNTIN
G CLERKS
ACCOUNTING
CLERKS
ACCOUNTING
CLERKS
Capithan Exporters
TKM IM Page 22
FUNCTIONS OF FINANCE DEPARTMENT
 Purchase bills passing and payment to suppliers
 Sales invoice records
 Debt collection
 Budgeting and costing
 Statutory auditing
 Finance control
 Handle auditing and taxes
 Generation and utilization of funds
 Salaries and wages administration
Capithan Exporters
TKM IM Page 23
The method of recording daily transaction
Transactions are first recorded in the books of prime entry and then recorded on
the ledger system.
A prime entry record(or bookof prime entry) is where a transaction is first
recorded.
These records consistof:
 The cashbook:this records amounts paid into and out of the bank account
 The petty cashbook:this records small amounts of cash paid for day to day
expenses, such as buying postage stamps and teas or coffee for the office.
 The sales daybook: sales invoices issued to credit customers
 The purchases day book: purchase invoices received from suppliers
 The journal: where adjustments, suchas correcting errors, are first
recorded.
In Capithans they maintained the ledger system and also they uses the Tally
Software for recording the transaction. The company have sister concerns like
Hotels and petrol pumps so in the hotels they used another software instead of
Tally. In Tally they were no enter the stockdetails because the company is handled
with perishable goods the life long of the goods is may be 3 or 4 days. Through
Tally software they can understand the fund flow, profit and loss and all about the
GST.
There is a account assistant to enter the transaction in ledger after that another
personenter the transaction in the Tally sostware they enter bulk transaction from
11 sister concerns.
Capithan Exporters
TKM IM Page 24
The Reconciliation process
Reconciliation is an accounting process that uses two sets of records to ensure
figures are correctand in agreement. It confirms whether the money leaving an
account matches the amount that's been spent, ensuring the two are balanced at the
end of the recording period. The purposeof reconciliation is to provide consistency
and accuracy in financial accounts.
Reconciliation is particularly useful for explaining the difference between
competing financial records or account balances. Some differences may be
acceptable due to the timing of payments and deposits;unexplained or mysterious
discrepancies may be signs of theft or cooking the books.
In the Capithans Exporting company they check the reconciliation through the
Account assistant in the company. According to company the banks are make the
checking and verification. First they depositmoney and recorded the transaction in
cash bookafter this the bank check the transaction. This company have different
sister concerns so all the accounts are maintained in this company.
Capithan Exporters
TKM IM Page 25
Prepration of accounts/ledgers
Every company has to maintain number of ledger accounts. It includes
sales ledger, purchase ledger, payments, receipts, personal accounts etc. and also
preparing journals. Most of the organisation follows computer based accounting.
CECO also follow computer based accounting and they use the application of tally.
They purchase mainly seafood products and machine tools. I have to prepare those
ledger accounts with the support of company guide. All cash and credit
transactions are recorded. Salaries are transferred to advance control account.
The inventory control practices
Inventory management is a crucial function for any product-oriented business.
"First in, First Out," or FIFO, and "Last in, First Out," or LIFO, are two common
methods of inventory valuation among businesses. The system you choosecan
have profound effects on your taxes, income, logistics and profitability.
In Capithan they used the "First in, First Out," or FIFO value inventory on the
assumption that the first goods purchased for resale became the first goods sold.
They purchases fish products from all over the india and export to Europian Union.
The handled with perishable goods so the chance of damaging the goods is high so
this reason they used the FIFO practice.
Capithan Exporters
TKM IM Page 26
Final Account Prepration
Final accounts give an idea about the profitability and financial position of
a business to its management, owners, and other interested parties. All business
transactions are first recorded in a journal. They are then transferred to a ledger and
balanced. These final tallies are prepared for a specific period. The preparation of a
final accounting is the last stage of the accounting cycle. It determines the financial
position of the business. under this it is compulsory to make trading account, The
profit and loss accountand balance sheet.
In Capithans they used Tally software to prepare final accounts. But they said that
this a huge task for the company because they have 11 sister concerns so all the
records are keep by this single group only there were bulk of transactions . If there
is a fund shortage they borrowed the money from sister concern and after the use
they pay back the money. Using the Tally software they recorded all un accounting
activities and show purchases and sales . For preparing the balance sheet first they
remove the un accounting transactions this is the only way to calculate the balance
sheet in this company.
Capithan Exporters
TKM IM Page 27
Taxation Mechanism
Taxation refers to compulsory or coercive money collection by a levying authority,
usually a government. The term "taxation" applies to all types of involuntary
levies, from income to capital gains to estate taxes. Though taxation can be a noun
or verb, it is usually referred to as an act; the resulting revenue is usually called
"taxes."
The taxation mechanism in Capithan exporters they paid direct tax to government
of India on the basis of their income. They calculated the direct tax by the income
which they earned in the current financial year. The over all turn over of the
company is 200 Crores. They paid 1.5% tax to the government.
Capithan Exporters
TKM IM Page 28
Auditing
Auditing is the on-site verification activity, such as inspection or examination, of
a process orquality system, to ensure compliance to requirements. An audit can
apply to an entire organization or might be specific to a function, process, or
production step.
An audit may also be classified as internal or external, depending on the
interrelationships among participants. Internal audits are performed by employees
of your organization. External audits are performed by an outside agent. Internal
audits are often referred to as first-party audits, while external audits can be either
second-party, or third party.
In Capithan exporters the internal and external auditing are done by a single entity
usually the staff are done this process. In some cases like fund shortage they uses
external auditors to check the accounts. After the process they conducta meeting
and explain the reasons for the shortage.
Capithan Exporters
TKM IM Page 29
LEARNING SUMMERISATION
Capithan exporting company (CECO) is going to establish as a good seafood
exporting company in SME sector. The company is having highly equipped
modern productionand process plants. In this competitive market, CECO has to
compete with a lot of seafood exporting industries in and around the company. To
achieve the vision, Capithan uses most modern technologies which is indigenously
developed and exporting high quality seafood products byusing efficient and
effective utilisation of the available resources.
Finance is the life blood of every business. If it is not properly utilized or the
accounts are not correctly maintained, there arises a loss to the company. On
completion of the Interview , we came to know about the functions performed in
an accounting department, its importance to an organization, the role of performing
each employees working in the accounts department, and the nature of work
performed. Each activity performed in a company was a learning process. Each
and every organization maintains their records as a systematic manner. CECO is a
well performed company establishes a uniform accounting records keeping system
across the department of the company. There is however some gap between our
theoretical knowledge and real life practice, yet the managerial level staff members
is quite open towards upgrading current approach. Hence, we can sum up by
saying that interview experience was mile stone to our academic and professional
experience.
Capithan Exporters
TKM IM Page 30
BIBLIOGRAPHY
 www.capithansgroup.com
 www.google.com
 www.wikipedia.org
Capithan Exporters
TKM IM Page 31

Pratical accounting concepts

  • 1.
    Capithan Exporters TKM IMPage 1 AN EXPERIENTIAL LEARNING PROGRAMME FOR PRATICAL ACCOUNTING CONCEPTS IN Capithan Exporting Company Submitted in partial fulfillment of the requirements for the award of Degree in MASTER OF BUSINESS ADMINISTRATION KERALA UNIVERSITY Abhijith. JB Abdhul Aziz Ibharim Amal Nadh. M Humayoon .N Navaneeth Krishnan Jishnu.J TKM INSTITUTE OF MANAGEMENT MUSALIAR HILLS,KOLLAM -691505 2017-2018 Under the guidance of Dr. ARAVIND.M
  • 2.
    Capithan Exporters TKM IMPage 2 DECLARATION WE here by declared that the project entitled “Capithan Exporting Company” is the report of the original work done by us under the guidance of Dr. ARAVIND. M (Assistant Professor finance , TKM Institute of Management) towards partial fulfillment of the requirements for the award of Post graduate degree of MBA of University of Kerala during the period of study in TKM Institute of Management Karuvelil. We also declare that the report has not been submitted by us for the award of any degree, diploma, and any other university earlier. Abhijith. JB Abdhul Aziz Ibharim Amal Nadh. M Humayoon .N Jishnu.J Navaneeth Krishnan Place : kollam Date : 20-10-2017
  • 3.
    Capithan Exporters TKM IMPage 3 ACKNOWLEDGEMENT Above all the first I take this golden opportunity to express my personal gratitude to Dr. ARAVIND. M (Assistant Professor finance , TKM Institute of Management) I consider it is our privilege a few words of gratitude and take these opportunities of do so. We wish to hearty thanks to everyone who helped for completing this project Above all I thank God almighty for giving courage, wisdom, and for the abundant grace that be best owned upon me to complete this work successfully Abhijith. J B Abdhul Aziz Ibharim Amal Nadh. M Humayoon .N Jishnu.J NavaneethKrishnan
  • 4.
    Capithan Exporters TKM IMPage 4 LIST OF CONTENTS SL NO CONTENTS PAGE NUMBER 1 INTRODUCTION 5 2 INDUSTRY PROFILE 6 3 COMPANY PROFILE 12 4 INTERVIEW ABSTRACT 17 5 SUMMARY 28 6 BIBLIOGRAPY 29
  • 5.
    Capithan Exporters TKM IMPage 5 INTRODUCTION
  • 6.
    Capithan Exporters TKM IMPage 6 INTRODUCTION This study is to understand the practical accounting. Through this study we got a clear idea about business accounting and its aspects, how to maintain accounts and raising of funds in the business. And the method of recording transactions in daybook and examins the duties of accounts department their hierarchy and their auditing method. Capithan exporter’s financial manager give a clear and accurate information regarding to the topic. Capithan Exporting Company is a leading exporting company since1974. The company has indulged in the manufacturing of world class seafood products. This report is prepared on the basis of one month practical experience at Capithan Exporting Company that helps a lot to learn about the practical situation of an exporting company and implement practical and realistic work environment. Our experience involved with overall accounts related work on Capithan Exporting Company.
  • 7.
    Capithan Exporters TKM IMPage 7 INDUSTRY PROFILE
  • 8.
    Capithan Exporters TKM IMPage 8 INDIAN SEAFOOD INDUSTRY- AN OVERVIEW India is blessed with a coastline of over 8,118 kms, 2.02 million sq. km of EEZ, 0.5 million sq. km. Continental shelf estimated to have exploitable resources to the tune of 4.41 million tons of which about 3.40 million tons are presently exploited. The estimated potential brackish water area suitable for shrimp farming is about 1.2 million hectare of which around 14% is utilized for farming, producing about 5 lakh tons of shrimp and scampi which is going to the export basket. India's total fishery production was 9.58 million tons from both marine and inland during 2012- 14, in which inland sector contributed 6.14 million tons and marine sector 3.44 million tons. India's seafood industry has become one of the leading suppliers of quality seafood to all the major markets of the world. India has world class seafood processing plants that follow quality control regimes complaint to stringent international regulatory requirement Seafood exports from India during the year 2014 - 2015 reached to an all-time high of US$ 5.5 Billion. 106 countries in the world taste Indian seafood, SE Asia, EU, USA, Japan, China and Middle East being the major markets. India is the second largest aquaculture producer in the world, largest exporter of shrimp to USA, the 2nd largest exporter of shrimps to Europe and the 4th largest exporters of shrimps to Japan. Frozen shrimp holds the major share in India's export earnings and frozen fish is the principal export item in terms of quantity. Frozen cephalopods are also contributing a major share in the export earnings. Exports of dried, chilled and live items are also showing upward trend. MPEDA envisage an ambitious target of US$ 10 Billion for the year 2020.
  • 9.
    Capithan Exporters TKM IMPage 9 HISTORY The Seafood Export Industry in India is over 50 years old and was initiated when the first shipment of frozen shrimp was sent from the port of Cochin in 1953 by Mr. Madhavan Nair owner of Cochin Company. Initially, canned shrimp exports were mainly focused and then due to non-availability of suitable cans in the country, the industry was shortly compelled to move to exports of frozen shrimp. The export of other varities of Fish, Squid, Cuttlefish, Octopus, Crabs, Clams and Mussels started later in the late 1960′s. The Indian Seafood Industry today is on a totally different footing as to what existed in the late sixties. India has taken a major stand in the Global Seafood Market and our seafood is one of the biggest foreign exchange earners. Today we have world class seafood factories States has emerged as India’s leading export market. We export mainly basic raw material for reprocessing to Japan whereas our exports to the United States consists of value added products for direct use in the American Food Service Industry and for retail sale in the supermarkets. Our seafood exports now include crabs, lobsters and other kinds of fish. Our seafood exports have surged each year from the late sixties right up to the late nineties when we crossed our US$1.3 billion per annum in exports. We reached a peak export level of US$1.3 billion per annum in 2001 and subsequently the industry has stagnated due to recession and the after effects of Tsunami. This implausible export growth of the seafood sector with very little assistance from government is a tribute to the enterprise and resilence of the small Indian entrepreneur. The Indian Seafood Industry is compromised mainly of small and medium size family concerns and large corporate companies have almost no presence here. Even those that ventured withdrew due to an inability to manage the environment and dynamics of the industry. Very recently with the consolidation and systematization of the industry, large corporate companies have begun to invest in the Indian Seafood Industry.
  • 10.
    Capithan Exporters TKM IMPage 10 The booming market of India’s seafood sustains and support the entire fisheries sector of the annual 25,000 crore Indian Fisheries sector of which 7000 crore is exported. It is the value realized from exports that gives our fishing communities a sustainable steady income. What needs to be noted is that of the 7000 crores exports, more than 50% is for shrimp aquaculture .Today the Ministry of Commerce and the Marine Product Development Authority work very closely with the industry for the growth of India’s seafood exports. Over 150 processing facilities have received European Union approval from the existing 350 processing facilities in India. The factories are located in 20 clusters along the East and West Coast of India and we need to develop these clusters into international seafood processing hubs. With internationally recognized processing facilities, competitively priced skilled labor and raw material, India is now on the fast track to produce and supply valued seafood products in convenience packs by adopting the latest technologies and by tapping the unexploited and under exploited fishery resources. Seafood Exporters Association of India is focused on providing better technology, food safety assurance, logistics and marketing to create a competitive edge for the Indian market. SEAi is in the lookout of establishing various infrastructure Facilities in various coastal states like landing centres, water treatment plants, common effluent treatment plants etc. PROCESSING INFRASTRUCTURE With the growing demand for Indian seafood products across the world, the dynamics of the seafood business in India is changing fast. There is a tremendous growth in the resources and infrastructure of the Indian seafood industry today. India has an installed processing capacity of 23,000 M.T with 506 state-of-the-art processing plants, out of which over 62% of them are EU approved plants.Almost every plant has put in place HACCP and other Quality control system on par with the best in the world to ensure highest quality output.
  • 11.
    Capithan Exporters TKM IMPage 11 AQUACULTURE Indian Aquaculture is highly promising and has grown over six and half fold in the last two decades with freshwater aquaculture contributing over 95% of the total aquaculture production. India's aquaculture production can be classified into freshwater and brackish water production.The development support provided by the Indian Government through a network of 429 Fish Farmers Development Agencies (FFDA) and 39 Brackish water Fish Farmers Development Agencies (BFDAs) have been the principal vehicles for the development and growth of freshwater and coastal aquaculture. The three Indian major carps, namely catla (Catla catla), rohu (Labeo rohita) and mrigal (Cirrhinus mrigala) contribute as much as 87% of total fresh water aquaculture production.Shrimps, Black Tiger and Vannamei, reimain to be the most favorite among the developed countries and earned 3.08 billion US$ to India's economy.Though India has huge Aquaculture resources, only 14% of the potential water resources are utilized, implying huge potential for the growth of this sector. THE MARINE PRODUCTSEXPORTAUTHORITY Registration of Exporters, Fishing Vessels and other Processing entities is one of the statutory functions of MPEDA under Section 9(2) (b) and (h) of the MPEDA Act 1972. Registration as an exporter is granted under section 9(2) (h) of Marine Products Export Development Authority (MPEDA) Act 1972 read with rules 40-42 of MPEDA Rules, 1972. Registration is done for the following categories viz. Manufacturer Exporter, Merchant , Route through Merchant & Ornamental Fish Exporter and also for entities such as Fishing Vessels, ProcessingPlants, Storage Premises, Conveyance, Pre-Processing Centres, Live Fish Handling Centre, Chilled Fish Handling Centre, Dried Fish Handling Centre, Independent Cold Storages And ice plants
  • 12.
    Capithan Exporters TKM IMPage 12 SEAI Seafood Exporters Association of India (SEAI) was incorporated with the main objective to protect and promote the interest of the companies engaged in the seafood business and to develop the international trade of seafood from India. SEAI has its corporatebase in Cochin in Kerala and eight regional offices in Kerala, Tamil Nadu, Karnataka, Gujarat, Orissa, West Bengal, Maharashtra and Andhra Pradesh.
  • 13.
    Capithan Exporters TKM IMPage 13 COMPANY PROFILE
  • 14.
    Capithan Exporters TKM IMPage 14 CAPITHAN EXPORTING COMPANY (CECO) BRIEF BACKGROUND AND HISTORY CAPITHAN Exporting Company Sakthikulangara is a Small Enterprise Unit in the SME sector of Indian Industry. It was established as a Partnership Firm in the year 1974 by Shri. Joseph Fernandez, father of the present promoter Shri. Alphonse Joseph. A unit initially started as a small freezing plant then, Capithan today is “a globally renowned company, having four decades of experience in supplying the finest Indian sea food worldwide.” Under the able leadership of the present promoter Mr. Alphonse Joseph, the CEO and Managing Director of Capithan Exporting Company has today transformed into one of the largest and most modernized and quality seafood companies in India. It has a wide array of products and caters to almost all the major palettes of the world. Mr. Alphonse Joseph started another Private Limited Company for the increasing the production capacity and also started many ancillary units for supporting the uninterrupted production. The company has grown into a group of units, now known as “Capithans Group”. Today the group has two European Union (EU) approved seafood processing plants Capithan Exporting Company and Veronica Marine Exports Private Limited. Capithan Exporting Company was one among the eight seafood processing plants that were initially granted approval for export to the EU after the successful implementation of HACCP. The Group has, over the years, perfected processes and techniques in purchase, processing and distribution which preserve and augment the quality of the product. To achieve this goal, Capithan has invested heavily in both infrastructure and human capital. The company makes continuous effort to not only process quality
  • 15.
    Capithan Exporters TKM IMPage 15 seafood but also to deliver these goods within the specified time bounds. This objective has been the driving force behind various technical and infrastructural initiatives of the company. For a value addition, Capithan Exporting Company installed a State of the Art IQF (Individually Quick Frozen) processing line for processing and packing ready to eat seafood items. The group has a fleet of refrigerated and well insulated trucks which protect and guarantee freshness and quality till it reaches the customer. Capithan has two state of the art in-house laboratories and experienced quality assurance personnel who kept vigil from point of procurement to the final product. Efficacy of ‘in-process controls’ are validated by micro biological tests on regular basis. HISTORY Capithan seafood industry initially started as a small freezing plant in 1974, when demand for seafood increased they started procuring more raw materials for production. In late 1980’s company started Capithan ice plant and Capithan fisheries as ancillary units in order to the finished products. In the beginning of 1990’s Mr. Alphonse Joseph foresaw a leading role for the company in the development of seafood export industry in India. The company established fully integrated modern seafood processing equipments like Blast Freezers, Plate
  • 16.
    Capithan Exporters TKM IMPage 16 Freezersand Flake Ice plant, Grading Machines, Peeling and De-skinning Machines. In 1997 when the EU banned Indian seafood, citing lack of hygiene and phytosanitary measures in the industry. The company takes it as a challenge and strictly implemented quality control measures and HACCP was put into place. In 2006 Capithan ExportingCompany established another processing plant Veronica Marine Exporters PrivateLimited to meet the increasing demand for quality products. These processing plants can meet the highest standards made to specifications of the US Food and Drug Administration. The Capithan group has always looked for new and expanding horizons. To that end, the company envisages contribution of technical knowhow for value added and read to cook products with modern processing, freezing and packing techniques like IQF machines and cooking machines. This enabled the company to cater to a wide range of tastes by offering a better choice at super markets in Europe. MISSION AND VISION VISION Capithan Exporting Company aims to be globally competitive in the seafood industry in the years to come.
  • 17.
    Capithan Exporters TKM IMPage 17 MISSION Capithan views itself as a wholesale supplier and manufacturer of seafood products to different commercial markets. They aim to work for excellence in meeting consumer demands, providing variety of good quality products and services to their clients. The guiding principles of Capithan in fulfilling its mission are teamwork, integrity, professionalism, passion, innovation and trust. OBJECTIVES OF THE COMPANY Every organisation works with specific objectives. Capithan Exporting Company works with the following objectives. 1. Manufacturing of marine products 2. On time delivery with significantly reduced lead time. 3. To ensure strict quality control and HACCP standards of the products to compete with global market. 4. To minimize cost. 5. Overall yield improvement by reducing process rejections.
  • 18.
    Capithan Exporters TKM IMPage 18 INTERVIEW ABSTRACT
  • 19.
    Capithan Exporters TKM IMPage 19 ORGANIZATION CHART MANAGING DIRECTOR GENERAL MANAGER MARKETING MARKETING IN CHARGE PRODUCT PROMOTION MARKETING ASSISTANCE OPERATIONS PRODUCTION PURCHASE MANAGER QUALITY CONTROL ONLINEQUALITY CONTROLLER HYGIENIC SUPERVISOR LAB TECHNICIANS STORES STORES INWARDS MATERIAL MANAGEME NT DESPATCH/ SHIPMENT EXPORT LOGISTICS/SHIPMENT SHIPMENT DOCUMENTS IN CHARGE VEHICLES DEPARTMENT FINANCE ACCOUNTS HOD SUPERVISORS CLERKS PERSONAL AND ADMINISTRATIO N HR HOD HR MANAGER EXECUTIVES
  • 20.
    Capithan Exporters TKM IMPage 20 FINANCE DEPARTMENT Finance is the life blood of every business. The capithan receive income from various sources, mainly from exporting and sale of seafood products and spend them on purchase of seafood items and other facilities for the company. It is essential for the company to maintain an effective accounting system. So capithan exporting company has an efficient finance department headed by the general manager and he is assisted by the finance manager. Finance manager is responsible for shaping the fortunate of the company, preparing budgets, raising funds, keeping different accounts etc. Capithan is having management information system to assist the finance department. The finance department itself is divided into different sections like general accounts, costing bills, establishment and provident fund accounts sections each having its own function. So we decided to done our interview in the finance department of the capithan exporting company.
  • 21.
    Capithan Exporters TKM IMPage 21 MANAGING DIRECTOR GENERAL MANAGER FINANCE MANAGER SUPERVISOR S ACCOUNTING CLERKS ACCOUNTIN G CLERKS ACCOUNTING CLERKS ACCOUNTING CLERKS
  • 22.
    Capithan Exporters TKM IMPage 22 FUNCTIONS OF FINANCE DEPARTMENT  Purchase bills passing and payment to suppliers  Sales invoice records  Debt collection  Budgeting and costing  Statutory auditing  Finance control  Handle auditing and taxes  Generation and utilization of funds  Salaries and wages administration
  • 23.
    Capithan Exporters TKM IMPage 23 The method of recording daily transaction Transactions are first recorded in the books of prime entry and then recorded on the ledger system. A prime entry record(or bookof prime entry) is where a transaction is first recorded. These records consistof:  The cashbook:this records amounts paid into and out of the bank account  The petty cashbook:this records small amounts of cash paid for day to day expenses, such as buying postage stamps and teas or coffee for the office.  The sales daybook: sales invoices issued to credit customers  The purchases day book: purchase invoices received from suppliers  The journal: where adjustments, suchas correcting errors, are first recorded. In Capithans they maintained the ledger system and also they uses the Tally Software for recording the transaction. The company have sister concerns like Hotels and petrol pumps so in the hotels they used another software instead of Tally. In Tally they were no enter the stockdetails because the company is handled with perishable goods the life long of the goods is may be 3 or 4 days. Through Tally software they can understand the fund flow, profit and loss and all about the GST. There is a account assistant to enter the transaction in ledger after that another personenter the transaction in the Tally sostware they enter bulk transaction from 11 sister concerns.
  • 24.
    Capithan Exporters TKM IMPage 24 The Reconciliation process Reconciliation is an accounting process that uses two sets of records to ensure figures are correctand in agreement. It confirms whether the money leaving an account matches the amount that's been spent, ensuring the two are balanced at the end of the recording period. The purposeof reconciliation is to provide consistency and accuracy in financial accounts. Reconciliation is particularly useful for explaining the difference between competing financial records or account balances. Some differences may be acceptable due to the timing of payments and deposits;unexplained or mysterious discrepancies may be signs of theft or cooking the books. In the Capithans Exporting company they check the reconciliation through the Account assistant in the company. According to company the banks are make the checking and verification. First they depositmoney and recorded the transaction in cash bookafter this the bank check the transaction. This company have different sister concerns so all the accounts are maintained in this company.
  • 25.
    Capithan Exporters TKM IMPage 25 Prepration of accounts/ledgers Every company has to maintain number of ledger accounts. It includes sales ledger, purchase ledger, payments, receipts, personal accounts etc. and also preparing journals. Most of the organisation follows computer based accounting. CECO also follow computer based accounting and they use the application of tally. They purchase mainly seafood products and machine tools. I have to prepare those ledger accounts with the support of company guide. All cash and credit transactions are recorded. Salaries are transferred to advance control account. The inventory control practices Inventory management is a crucial function for any product-oriented business. "First in, First Out," or FIFO, and "Last in, First Out," or LIFO, are two common methods of inventory valuation among businesses. The system you choosecan have profound effects on your taxes, income, logistics and profitability. In Capithan they used the "First in, First Out," or FIFO value inventory on the assumption that the first goods purchased for resale became the first goods sold. They purchases fish products from all over the india and export to Europian Union. The handled with perishable goods so the chance of damaging the goods is high so this reason they used the FIFO practice.
  • 26.
    Capithan Exporters TKM IMPage 26 Final Account Prepration Final accounts give an idea about the profitability and financial position of a business to its management, owners, and other interested parties. All business transactions are first recorded in a journal. They are then transferred to a ledger and balanced. These final tallies are prepared for a specific period. The preparation of a final accounting is the last stage of the accounting cycle. It determines the financial position of the business. under this it is compulsory to make trading account, The profit and loss accountand balance sheet. In Capithans they used Tally software to prepare final accounts. But they said that this a huge task for the company because they have 11 sister concerns so all the records are keep by this single group only there were bulk of transactions . If there is a fund shortage they borrowed the money from sister concern and after the use they pay back the money. Using the Tally software they recorded all un accounting activities and show purchases and sales . For preparing the balance sheet first they remove the un accounting transactions this is the only way to calculate the balance sheet in this company.
  • 27.
    Capithan Exporters TKM IMPage 27 Taxation Mechanism Taxation refers to compulsory or coercive money collection by a levying authority, usually a government. The term "taxation" applies to all types of involuntary levies, from income to capital gains to estate taxes. Though taxation can be a noun or verb, it is usually referred to as an act; the resulting revenue is usually called "taxes." The taxation mechanism in Capithan exporters they paid direct tax to government of India on the basis of their income. They calculated the direct tax by the income which they earned in the current financial year. The over all turn over of the company is 200 Crores. They paid 1.5% tax to the government.
  • 28.
    Capithan Exporters TKM IMPage 28 Auditing Auditing is the on-site verification activity, such as inspection or examination, of a process orquality system, to ensure compliance to requirements. An audit can apply to an entire organization or might be specific to a function, process, or production step. An audit may also be classified as internal or external, depending on the interrelationships among participants. Internal audits are performed by employees of your organization. External audits are performed by an outside agent. Internal audits are often referred to as first-party audits, while external audits can be either second-party, or third party. In Capithan exporters the internal and external auditing are done by a single entity usually the staff are done this process. In some cases like fund shortage they uses external auditors to check the accounts. After the process they conducta meeting and explain the reasons for the shortage.
  • 29.
    Capithan Exporters TKM IMPage 29 LEARNING SUMMERISATION Capithan exporting company (CECO) is going to establish as a good seafood exporting company in SME sector. The company is having highly equipped modern productionand process plants. In this competitive market, CECO has to compete with a lot of seafood exporting industries in and around the company. To achieve the vision, Capithan uses most modern technologies which is indigenously developed and exporting high quality seafood products byusing efficient and effective utilisation of the available resources. Finance is the life blood of every business. If it is not properly utilized or the accounts are not correctly maintained, there arises a loss to the company. On completion of the Interview , we came to know about the functions performed in an accounting department, its importance to an organization, the role of performing each employees working in the accounts department, and the nature of work performed. Each activity performed in a company was a learning process. Each and every organization maintains their records as a systematic manner. CECO is a well performed company establishes a uniform accounting records keeping system across the department of the company. There is however some gap between our theoretical knowledge and real life practice, yet the managerial level staff members is quite open towards upgrading current approach. Hence, we can sum up by saying that interview experience was mile stone to our academic and professional experience.
  • 30.
    Capithan Exporters TKM IMPage 30 BIBLIOGRAPHY  www.capithansgroup.com  www.google.com  www.wikipedia.org
  • 31.