Student Assistant 1
UIT Pathanapuram
1. INTRODUCTION
1.1 ABOUT THE PROJECT
The main aim in developing “Students Assistant System” is to
provide an easy way not only to automate all the functionalities of a
college and to help the students, but also to provide full functional reports
to top management of college with the finest of details about any aspect
of college. We are committed to bring the best way of management in the
various forms of Students Assistant System.
We understand that Students Assistant System is not a product to be
sold, but it is a bridge between the College and the Students. So we can
say the Core purpose of designing “Students Assistant System” is to
manage the task related to the college students/employees and to reduce
the time to manage different works.
Functional components of the project
This system provides the detail structure of the college and how all
the process related to students, staffs, parents are done. It synchronizes
the working of all the departments. It looks on all the aspects of
the college, its students, faculties, marks, exams etc. This software is
helps the students as well as the teachers for doing their own works. Main
feature of the system is to manage the notes uploading and downloading.
And also student have the provision to post their comments in to the site.
Our project is developed using PHP with MySQL . PHP is a
powerful tool for network programming and is the front end of this
project with MySQL as back end.
Student Assistant 2
UIT Pathanapuram
The project has four levels of access, an Admin Level, Staff level,
Student level, Parent level.
Admin Level
Admin is an authorized person in the system. They can upload the
details such as subject details; upload files, semester details update, view
feedback details, view and approve staff, allot staff, view student details
and view internal mark details.
Staff level
Staff is a person who is working in the college. They have the duty to
view student details, enter series mark details, add/view assignment
details, manage notification details, view files, questions and syllabus
,upload notes, add attendance details, add assignment mark details.
Student level
In this module student do different operations like edit profile
details, view/upload assignment details, view notification details, view
internal mark details, download notes, view attendance, and send
feedback.
Parent level
Parent edit profile details, view notification details, view internal mark
details, view attendance details, and send feedback details.
Student Assistant 3
UIT Pathanapuram
SYSTEM STUDY AND ANALYSIS
Student Assistant 4
UIT Pathanapuram
2. SYSTEM STUDY AND ANALYSIS
System analysis is an important activity that takes place when a new
system being built. It is the central intact of system development and it
includes gathering and interpreting facts, diagnosing and using this
information to recommended improvement to the system. System
analysis gives the structure and functioning of the system and it specifies
what the system should do. It is helpful to understand the problem and
emphasize what is needed from the system.
Before designing a computer system, which will satisfy the
information requirements of an organization, it’s important that the nature
of the business and the way it currently operates are clearly understood.
This process of system investigation includes several methods of
gathering the required information. It is important that the approach is
appropriate to the system under consideration and the user of the system.
System analysis should be creative and imaginative in producing new
solution to meet the user requirement. In brief the system is analysed by
gathering various information such as system functionality, problems
encountered, requirement of the proposed system, users, their takes and
responsibilities.
Student Assistant 5
UIT Pathanapuram
2.1 EXISTING SYSTEM
The existing system is a computerised one. But its functionality is not
satisfied the students, staffs, admin needs.
2.2 LIMITATIONS OF EXISTING SYSTEM
 Complex data updating
 Single website does not have all packages
 Time consuming process
 Difficulty in data retrieval
 Interaction process between students and teachers are poor
 Announcement of various information are not effective
2.3 PROPOSED SYSTEM
The main objective of the proposed system is to provide a user-
friendly interface and also to support all the needs of the
participants. Once the details are fed into the computer there is no
need for various persons to deal with separate sections. In “Students
Assistant System” drawback of the existing system are removed.
This system provides the detail structure of the college and
how all the process related to students, staffs, parents are done..
It synchronizes the working of all the departments. It looks on all
aspects of college, its students, faculties, marks etc. This software is
help the students as well as the teachers for doing their own works. Main
feature of the system is to manage the notes uploading and downloading.
And also student have the provision to post their comments in to the site.
Student Assistant 6
UIT Pathanapuram
2.4 ADVANTAGES OF PROPOSED SYSTEM
 The main aim to develop the software is to provide the good and
quick service.
 Overcome the drawbacks of current system
 Avoid the complex procedures
 Simple and user friendly
2.5 SYSTEM REQUIREMENTS
2.5.1 Hardware Requirement
The selection of hardware configuration is a very important task
related to the software development. Random access memory may affect
adversely on the speed and correspondingly on the efficiency of the entire
system. The processor should be powerful to handle all the operations.
The hard disk should have sufficient capacity to store the database and
the application. The network should be efficient to handle the
communication fast.
Processor : Intel(R) CPU
RAM : 1 GB
Hard Disk : 148 GB
CD-ROM : 700 MB
Keyboard : Standard 101/102 key
Mouse : Optical mouse
Monitor : Plug and Play monitor
Printer : Ink jet
Student Assistant 7
UIT Pathanapuram
2.5.2 Software Requirement
Operating System : Windows 7
Front End : PHP
Back End : MY SQL
2.5.3 PHP Overview
The original release of PHP was designed and created by
Rasmus Lerdorf back in the middle of the 90s as a way of making various
common web tasks easier and less repetitive. Back then, the main goal
was to have the minimum amount of logic as was possible in order to
achieve results, and this led to PHP being HTML-centric - that is, PHP
code was embedded inside HTML.
The first popular version of PHP was called PHP/FI 2.0, for
Personal Home Page / Form Interpreter, and, despite its parsing
inconsistencies, managed to attract a fair few converts, including myself.
The main issue with this version was that the PHP/FI parser was largely
hand-written, and so users often encountered scripting errors that were
not technically errors - they were just the PHP/FI parser screwing up.
Furthermore, the parser was absolutely tied to the Apache web server,
and was hardly renowned for its speed.
Some of these issues were resolved in version 3, when Zeev
Suraski and Andi Gutmans re-wrote PHP from the ground up using
standard "compiler compiler" tools like Flex and Bison. This made the
parser itself all but bulletproof, which in turn gave sanity back to many
PHP users!
Student Assistant 8
UIT Pathanapuram
2.5.4 Apache Web Server
PHP is compatible with the three leading Web servers: Apache HTTP
Server for UNIX and Windows, Microsoft Internet Information Server,
and Netscape Enterprise Server. Apache Server is generally considered
the most stable of major Web servers,
With a reputation for enviable uptime percentage. Although it is neither
the fastest nor the easiest to administer, once you get it set up, Apache
HTTP Server seemingly never crashes. It also doesn’t require server
reboots every time a setting is changed. PHP inherits this reliability; plus,
it own implementation is solid yet light weighted
A two-and –a-half-month head to head test conducted by the Network
Computing labs in October 1999, Apache Server with PHP handily beat
both IIS/Visual Studio and Netscape Enterprise Server for stability for
environment. Apache is probably the Web server most commonly used
with PHP and MYSQL-so common that the acronym LAMP has emerged
to describe precisely this combo.
2.5.5 MySQL
MySQL is the world's most popular open sourcedatabase software,
with over 100 million copies of its software downloaded or distributed
throughout its history. With its superior speed, reliability, and ease of use,
MySQL has become the preferred choice for Web, Web 2.0, SaaS, ISV,
Telecom companies and forward-thinking corporate IT Managers because
it eliminates the major problems associated with downtime, maintenance
and administration for modern, online applications.
The MySQL database is owned, developed and supported by Sun
Microsystems, one of the world's largest contributors to open source
software. MySQL was originally founded and developed in Sweden by
Student Assistant 9
UIT Pathanapuram
two Swedes and a Finn: David Axmark, Allan Larsson and Michael
"Monty" Widenius, who had worked together since the 1980's. More
historical information on MySQL is available on Wikipedia
 The best and the most-used database in the world for online
applications
 Available and affordable for all
 Easy to use
 Continuously improved while remaining fast, secure and reliable
 Fun to use and improve
 Free from bugs
Student Assistant 10
UIT Pathanapuram
2.6 FEASIBILITY STUDY
The development of a computer based system or product is more
likely plagued by a resources and difficult delivery data. It is both
necessary and prudent to evaluate the feasibility of a project at a time
months and years of effort, thousands or millions and untold professional
embarrassment can be averted if an ill-convinced system is recognized
early in the definition phase.
There are three aspects in the feasibility study portion of the
preliminary investigation
1. Technical Feasibility
2. Economical Feasibility
3. Operational Feasibility
2.6.1 TECHNICAL FEASIBILITY
Technical feasibility checks whether the system is technically feasible
to the organization. The developed system is technically feasible and also
easy to work with the system. It is essential that the process of analysis
and definition conducted in parallel with an assessment of technical
feasible. It determines the computer system and to extend it can support
the proposed system. It deals with the hardware as well as software
requirements.
2.6.2 ECONOMIC FEASIBILITY
Economic analysis commonly referred to as cost and benefit
analysics. Economic justification is the basic consideration for most of
the system. One of the factors which effect the development of a new
system is the cost would require. An evaluation of development cost
Student Assistant 11
UIT Pathanapuram
weighted against the ultimate income or the benefit derived from the
developed system or product.
2.6.3 OPERATIONAL FEASIBILITY
Proposed projects are beneficial only if they can be turned into
information systems that will meet the operating requirements of the
organization. This test of feasibility asks if the system will work when it
is developed and installed. This project satisfies all the operational
conditions.
Legal feasibility : A determination of any infringement, violation or
liability that could result from the development of the system. An
evolution of alternative approaches to the development of the system or
product.
A feasibility study is not warranted systems, in which economic
justification is obvious, technical risk is low, few legal problems are
expected and no reasonable alternative exists. However, if any of the
preceding conditions fail, a study of that area should be conducted.
Economic justification include a broad range of concerns that
include cost-benefit analysis, long-term corporate income strategies,
impact on other profit concerns or products, cost of resources needed for
development and potential market growth.
Student Assistant 12
UIT Pathanapuram
SYSTEM DESIGN
Student Assistant 13
UIT Pathanapuram
3. SYSTEM DESIGN
After studying all features of existing system, the new system is
designed in such a way that it can remove all problems of the existing
system. Analysis, design, specification of system goes hand in hand. Until
the system is developed, analysis work can be done fairly, quickly and
emphasis for the major part of the project will be in design. The System
has complete specifications. The most challenging and creative phase of
system life cycle is the system design.
In the design phase detailed design of the system selected in the
study phase is accomplished. System design disciplined approach to
computer system design that is easy to understand, reliable, long lasting,
efficient and practical. It should also be cost effective. It provides the
understanding and procedural details necessary for implementing the
system recommended in the feasibility study.
3.1 INPUT DESIGN
The first step in the design is input and output within predefined
guidelines. In input design, user originated inputs are converted to a
computer based format. It also includes determining the media, method of
input, speed of capture an entry into the system. Error entered is
controlled by the input design. The sufficient validations of input details
are done by client side.
Four objectives guiding the design of input focus on:
 Controlling the amount of input requirements
 Avoiding delay.
Student Assistant 14
UIT Pathanapuram
 Controlling errors
 Keeping the step simple
Input design objectives
 To produce a cost effective method of input.
 To achieve the high level of accuracy.
 To ensure that the input is acceptable to and
understand by the user.
Input design consideration
 The nature of input processing
 Flexibility and thoroughness of validation rule.
 Handling of priorities within inputs
3.2 OUTPUT DESIGN
It is the most important and direct source of information to the
user. Efficient, intelligible output design improves the system relationship
with the user and helps the decision making. Computer outputs are the
most important and direct source to the user. An efficient output of the
system improves the interaction of the system with the user and it
provides him/her requirement information.
The output can be displayed on the screen or hard copies. Each
reports has got a little on the top, which denotes the purpose of the
reports. All the parameters used to generate the reports are properly
displayed. The reports are printed in such a manner that all the required
information is given on the proper sub headings and with enough spacing
between the fields. So they do not overlap with each other.
Student Assistant 15
UIT Pathanapuram
These reports are generated from reports menu. Reports are
displayed either screen preview or printed form. Various reports can be
generated easily with the help of a database.
The objectives of output design are:
 Convey information about past activities, current status or
projections of the future.
 Signal important events, opportunities, problems or
warnings.
 Trigger an action.
 Trigger an action.
3.3 DATABASE DESIGN
The most important aspects of building an application is the design
of tables or database schema. The data stored in the table must be
organized in some manner, which is meaningful. The overall objectives in
the process of the table design have been to treat data as organizational
resources and as integrated whole. The organization of the data in a
database aims to achieve Five major objectives are given below:
 Data integrity
 Data independency
 Controlled Redundancy
 Privacy and security
 Performance
Student Assistant 16
UIT Pathanapuram
Several degrees of normalization have to be applied during the
process of table design. The major aim of the process of the
normalization is to reduce data redundancy and prevent losing data
integrity. Redundancy refers to unwanted and unnecessary repetition of
data. Data integrity has to be converted at all levels. Poor normalization
can cause problem related to storage and retrieval of data. During the
process of normalization which identified cause serious problems, during
deletion and updation. Normalization also helps in simplifying the
structure of the table. The theme behind a database is to handle
information as an integrated whole that make access to information easy,
quick inexpensive and flexible for users. The entire package depends on
how the data are maintained in the system. Each table has been designed
with a perfect vision.
Student Assistant 17
UIT Pathanapuram
3.3.1 NORMALIZATION
Normalization is the process of efficiently organizing data in a
database. There are two goals of the normalization process: elimination
redundant data. Both of these are worthy goals as they reduce the amount
space a database consumers and ensure that the data is logically stored.
The database community has developed a series of guide lines for
ensuring the database is normalized. These are worthy goals as they
reduce the amount of space a database consumers and ensure that data is
logically stored. The database community has developed a series of
guidelines for ensuring that database is normalized. These are referred to
as normal forms and are numbered from one.
Normalization is carried out in the system for the
following reasons
 To structure data so that is no repetition of data, this help
in saving space
 To permit simple retrievals of data in response to query
and report request
 To simply the maintenance of the data through updates,
insertions and deletions
Primary key is assigned for this purpose. The primary key
fields in almost all the tables help to ease the search and improve
efficiency.
Student Assistant 18
UIT Pathanapuram
FIRST NORMAL FORM (1NF)
INF is designed to disallow multi valued attributes composite
attributes and their combinations. It state that the domain of an attribute
must include only atomic values and that the value of any attribute in a
tuple must be a single value from the domain of the attribute.
The condition of 1NF are
 Eliminate duplicative columns from the same table
 Create separate tables for each group of related data and
identify each rows with unique columns.
SECOND NORMAL FORM (2NF)
The second normal form has the characteristics of the first
normal form and all the attributes must fully be dependent on primary
key. The proposedsystem is using second normal form as it is found most
suitable. The conditions of 1NF are
 Meet all the requirement of the first normal form
 Remove subset the data that apply to multiple rows of a table and
place them in a separate table.
 Create a relationship between these new tables and their
predecessors through the use of foreign key
THIRD NORMAL FORM (3NF)
A relational schema r is in 2NF if no non-key attribute can
depend on another non-key attributes. The database must meet all the
requirements of the 2NF. Any field which is dependent not only on the
primary key but also on another field is moved out to a separate.
Student Assistant 19
UIT Pathanapuram
The 3NF satisfies two conditions. They are the relational schema
already in the 2NF and no nonprime attribute functionally determines any
other non prime attributes
3.3.2 TABLES
Table 3.3.2.1- tbl_attendance:To store the attendance detalis
Primary Key: aid
Field Name Data Type Constraints Description
aid Int(11) Primary key Attendance id
date datetime Not null Date
attendance varchar(100) Not null Attendance
subj_id Int(11) Not null Subject id
batch_year varchar(20) Not null Batch_year
sem varchar(20) Not null Semester
Table 3.3.2.2- tbl_batch:To store the batch details
Primary Key: batch_id
Field Name Data Type Constraints Description
Batch_id Int(11) Primary key Batch id
Batch_year varchar(20) Not null Batch_year
Table 3.3.2.3- tbl_department:To store the department details
Primary Key: dept_id
Field Name Data Type Constraints Description
Dept_id Int(11) Primary key Department id
Dept_name varchar(50) Not null Department name
Dept_code varchar(10) Not null Department code
Description Varchar(50) Not null Description
Table 3.3.2.4- tbl_engg_subjects:To store the subject details
Primary Key: id
Field Name Data Type Constraints Description
Id int(11) Primary key Id
Subject_name varchar(100) Not null Subject name
Student Assistant 20
UIT Pathanapuram
Table 3.3.2.5- tbl_feedback:To store the feedback details
Primary Key: fid
Field Name Data Type Constraints Description
Fid int(11) Primary key Feedback id
User_id varchar(100) Not null User id
Subject varchar(100) Not null Subject
Message varchar(500) Not null Message
Replay varchar(500) Not null Replay
Status varchar(100) Not null Status
Table 3.3.2.6- tbl_internalmark:To store the internal mark details
Primary Key: im_id
Field Name Data Type Constraints Description
im_id int(11) Primary key Internal mark id
Dept_id Int(11) Not null Course
Batch_id Int(11) Not null Semester
Semester varchar(20) Not null Semester
Stud_id Int(11) Not null Student id
Sub1 varchar(50) Not null Subject
Mark1 Int(11) Not null Mark
Sub2 varchar(50) Not null Subject
Mark2 Int(11) Not null Mark
Sub3 varchar(50) Not null Subject
Mark3 Int(11) Not null Mark
Sub4 varchar(50) Not null Subject
Mark4 Int(11) Not null Mark
Sub5 varchar(50) Not null Subject
Mark5 Int(11) Not null Mark
Sub6 varchar(50) Not null Subject
Mark6 Int(11) Not null Mark
Sub7 varchar(50) Not null Subject
Mark7 Int(11) Not null Mark
Sub8 varchar(50) Not null Subject
Mark8 Int(11) Not null Mark
Student Assistant 21
UIT Pathanapuram
Table 3.3.2.7- tbl_login :To store the login details
Primary Key: user_id
Field Name Data Type Constraints Description
User_id int(11) Primary key User id
Username varchar(200) Not null Username
Password varchar(100) Not null Password
Role Int(11) Not null Role
Role_des varchar(10) Not null Role designation
Created_at Datetime Not null Date
Table 3.3.2.8- tbl_series:To store the mark of the series exam
Primary Key: series_id
Field Name Data Type Constraints Description
series_id int(11) Primary key Series id
dept_id int(30) Not null Department id
Batch_id Int(30) Not null Batch id
Semester varchar(50) Not null Semester
Series Varchar(50) Not null Series
Stud_id Int(30) Not null Student id
Sub1 Varchar(50) Not null Subject
Mark1 Int(30) Not null Mark
Sub2 Varchar(50) Not null Subject
Mark2 Int(30) Not null Mark
Sub3 Varchar(50) Not null Subject
Mark3 Int(30) Not null Mark
Sub4 Varchar(50) Not null Subject
Mark4 Int(30) Not null Mark
Sub5 Varchar(50) Not null Subject
Mark5 Int(30) Not null Mark
Sub6 Varchar(50) Not null Subject
Mark6 Int(30) Not null Mark
Sub7 Varchar(50) Not null Subject
Mark7 Int(30) Not null Mark
Sub8 Varchar(50) Not null Subject
Mark8 Int(30) Not null Mark
Student Assistant 22
UIT Pathanapuram
Table 3.3.2.9- tb1_student:To store the student details
Primary Key: stud_id
Field Name Data Type Constraints Description
Stud_id int(11) Primary key Student id
Student_id Int(11) Not null Student id
Admisionno varchar(50) Not null Admission no
Name varchar(20) Not null Name
Sex Tinyint(4) Not null Sex
Email Varchar(30) Not null Email
Doj Varchar(30) Not null Doj
Dob Varchar(30) Not null Dob
Religion Varchar(30) Not null Religion
Caste Varchar(30) Not null Caste
Nationality Varchar(30) Not null Nationality
State Varchar(30) Not null State
Residential Varchar(30) Not null Residential address
Permanent Varchar(30) Not null Permanent address
Gname Varchar(30) Not null Guardian name
G_occupation Varchar(50) Not null Guardian occupation
Guard_number Varchar(30) Not null Guardian number
G_realation Varchar(30) Not null Guardian relation
G_official Varchar(500) Not null Guardian address
Stud_image Varchar(1000) Not null Student image
Student Assistant 23
UIT Pathanapuram
Table 3.3.2.10- tbl_stud_batch:To store the student batch ways details
Primary Key: detail_id
Batch_id Int(11) Not null Batch id
Division Varchar(10) Not nul Division
Roll_no Varchar(20) Not null Roll no
Table 3.3.2.11- tbl_subjects:To store the subjects upload by the admin
Primary Key:id
Field Name Data Type Constraints Description
Id int(11) Primary key Id
Dept_id Int(11) Not null Department id
Batch_id int(11) Not null Batch id
Sem varchar(20) Not null Semester
Subject_id varchar(50) Not null Subject id
Table 3.3.2.12- tbl_subject_and_faculty:To store the subject wise faculty details
Primary Key: id
Field Name Data Type Constraints Description
Id Int(11) Primary key Id
Dept_id Int (11) Not null Dept id
Sem varchar(10) Not null Semester
Subject_id Int(11) Not null Subject id
Faculty_id Int(11) Not null Faculty id
Field Name Data Type Constraints Description
Detail_id int(11) Primary key Detail id
Student_id Int(11) Not null Student id
Department Int(11) Not null Department
Semester Varchar(50) Not null Semester
Student Assistant 24
UIT Pathanapuram
Table 3.3.2.13- tbl_timetable:To store the time table details
Primary Key: id
Field Name Data Type Constraints Description
Id int(11) Primary key Id
Dept_id varchar(60) Not null Department id
Semester varchar(60) Not null Semester
Batch varchar(40) Not null Batch
Division varchar(60) Not null Division
Mn_day varchar(200) Not null Monady
Tu_day varchar(200) Not null Tuesday
We_day varchar(200) Not null Wednesday
Th_day varchar(200) Not null Thursday
Fr_day varchar(200) Not null friday
Table 3.3.2.14-tb_uploadnotes:To store the uploaded notes
Primary Key: upid
Field Name Data Type Constraints Description
Upid int(11) Primary key Uploaded id
Category varchar(200) Not null Category
Dept_name varchar(200) Not null Department name
Sem varchar(100) Not null Semester
Subjet varchar(200) Not null Subject
notes varchar(550) Not null Notes
Table 3.3.2.15- tbl_user:To store the details of user
Primary Key: detail_id
Field Name Data Type Constraints Description
Detail_id int(11) Primary key Detail id
User_id int(11) Not null User id
Name varchar(1000) Not null Name
Dob Date Not null Dob
Address varchar(1000) Not null Address
phone varchar(50) Not null Phone
Dept_id Int(11) Not null Department id
Role_des Varchar(50) Not null Role designation
Dp Varchar(1000) Not null department
Student Assistant 25
UIT Pathanapuram
3.4 DATA FLOW DIAGRAM
Data Flow Diagram (DFD) is an important tool used by system
analyst. DFD provide an overview of what data a system would process,
What transformation of data are done, what files are used and where the
results flow. The graphical representation of the system makes it a good
communication tool between the user and the analyst.
Analysis model help us to understand the relationship between
different components in the design. Analysis model shows the user
clearly how a system will function. This is the first technical
representation of the system.
The analysis modeling must achieve three primary objectives
 To establish a basis for creation of software design
 To describe what the user requires
 To define set of requirements that can be validated once the
software us build.
A data flow diagram is a graphical technique tat depicts
information flow and transforms that are applied as data move from input
to output. The DFD is used to represent increasing information flow and
functional details. A level 0 DFD also called fundamental system model
represents the entire software elements as single bubble with input and
output indicated by incoming and outgoing arrow respectively.
Student Assistant 26
UIT Pathanapuram
Student Assistant 27
UIT Pathanapuram
Components of Data Flow Diagram
Function
File/Database
Input/Output
Flow
Student Assistant 28
UIT Pathanapuram
Context level (Level 0)
Admin level 1
Stud_regSemester
updates
admissionno
Sub_detSubject
details
Upload
files
feedback
View
feedback
Subject_i
d
fid
Admin Login
uname
invalid
Login
uname
category
Uplode_i
d
subjects
sub_id
allot
Allot_id
Student
Admin
Staff
Student
Admin
StaffStudent Assistant
System
ResponseRequest
Request
Request
Response
Response
Parent Request ParentResponse
Student Assistant 29
UIT Pathanapuram
Admin level 1
asid
Allot staff
loginChange
password
View and
approve
staff
Staff_reg
View
student
details
View
internal
mark
uname
Admission_no
Admin Login
uname
invalid
Login
uname
Staff_reg
uname
assign
allot
Allot_id
attend_id
attend
seriesid
series
Student Assistant 30
UIT Pathanapuram
Staff level 1
seriesid
Not_id
Series
mark
Change
password
View
students
View
assignment
details
Add/edit/del
ete
notification
uname
asubid
admission
no
asid
Note
uplode
View
files/questio
ns/syllbus
Add
attendance
Add
assignment
mark
Uplode_id
Attend_id
Note_id
staff Login
notification
Assignment
studreg
Series
assign
category
attend
notes
uname
invalid
uname
login
Login
Student Assistant 31
UIT Pathanapuram
Student level
Attend_id
attend
Submit
assignment
Change
password
Edit profile
notification
View
notification
View
internal
mark
uname
N_id
studreg
admission
no
Assignment
asbid
View
attendance
Notes
download
feedback
Send
feedback
fid
attend
attend_id
notes
nid
student Login
uname
invalid
uname
login
Login
seriesid
series
asid
assign
Student Assistant 32
UIT Pathanapuram
Parent level
login
asid
loginChange
password
Edit profile
attend
View
atttendance
View
internal
mark
uname
Attend_id
parent Login
uname
invalid
uname
stud_reg
uname
assign
attend_id
attend
seriesid
series
Student Assistant 33
UIT Pathanapuram
3.5 USE CASE DIAGRAM
ADMIN
Admin
Semester
updates
Subject
details
Upload
files
View
feedback
Allot staff
Change
password
View and
approve
staff
View
student
details
View
internal
mark
Student Assistant 34
UIT Pathanapuram
STAFF
Staff
Series
mark
Change
password
View
students
View
assignment
details
Add/edit/del
ete
notification
Note
uplode
View
files/questio
ns/syllbus
Add
attendance
Add
assignment
mark
Student Assistant 35
UIT Pathanapuram
STUDENT
Student
Submit
assignment
Change
password
Edit profile
View
notification
View
internal
mark
View
attendance
Notes
download
Send
feedback
Student Assistant 36
UIT Pathanapuram
PARENT
Parent
Change
password
Edit profile
View
attendance
View
internal
mark
Student Assistant 37
UIT Pathanapuram
3.6 FLOW CHART
Flow chart that can be used for representing the flow of data in the
system. Flow chart that can be created before the coding is started.
Because flow chart is very helpful to developer to identify the main
functions coming in the system, and flow of data in that system. By
analyzing the flowchart of a system we can develop that system very
easily. Flow charts are used in designing and documenting complex
processes. Like other types of diagram, they help visualize what is going
on and thereby help the viewer to understand a process, and perhaps also
find flows, bottlenecks, and other less-obvious features within it. There
are many different types of flow charts, and each type has its own
repertoire of boxes and notational conventions. The two most common
types of boxes in a flow chart are:
 A processing step, usually called activity, and denoted as a
rectangular box
 A decision usually denoted as a diamond.
A flow chart is described as "cross-functional" when the page is
divided into different swim lanes describing the control of different
organizational units. A symbol appearing in a particular "lane" is within
the control of the organizational unit. This technique allows the author to
locate the responsibility for performing an action or making a decision
correctly, showing the responsibility of each organizational unit for
different parts of a single process.
Student Assistant 38
UIT Pathanapuram
Symbols used in flow chart
Rounded Rectangle
Processing
Arrow Data Flow
Parallel
Input or Output
Diamond
Condition
Circle
Connector
Student Assistant 39
UIT Pathanapuram
Valid
student
Valid
admin
Subject details
Upload files
Semester update
View feedback
View and
approve staff
Allot staff
View student
details
View internal
mark
Change password
stop
Admin home Student
homepage
yes
yes
start
Valid
parent e
Parent
homepage
yes
NoValid
staff
Staff homepage
No No
No
Edit profile
Change password
Submit
assignment
View notification
View internal
mark
Note downloads
View attendance
Send feedback
View students
Change password
Series mark
View assignment
details
Add, edit, view
notifications
View
files/questions/syl
labus
Notes uploads
Add attendance
Add assignment
mark
Edit profile
Change password
View internal
mark view
attendance
Student Assistant 40
UIT Pathanapuram
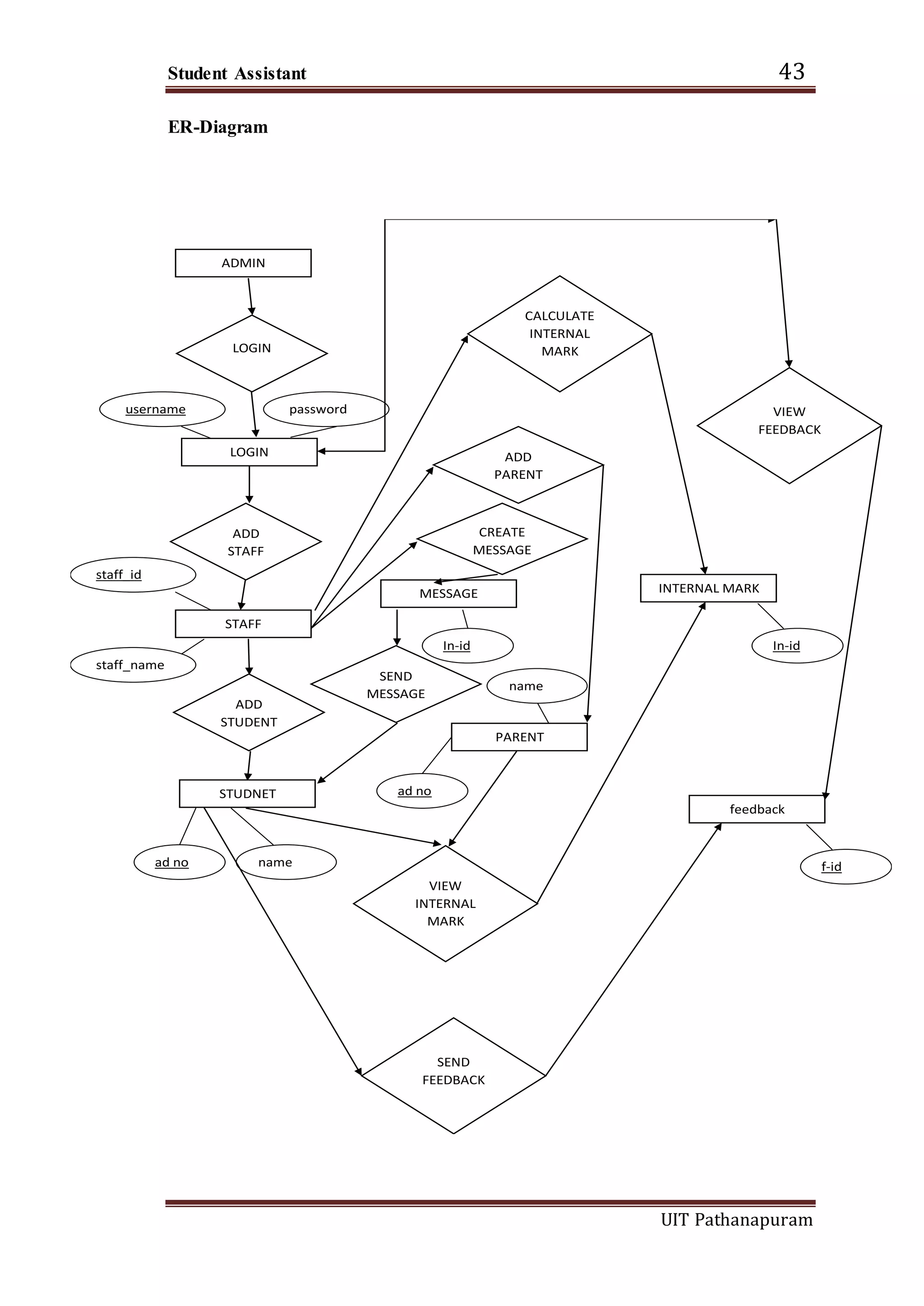
ER DIAGRAM
An entity-relationship(ER) diagram is specialized graphic that
illustrates the interrelationship between entities in a database. Boxes are
commonly used to represent entity. Diamonds are normally used to
represent relationships and ovals are used to represent attributes. An
entity is piece of data is shared between entities.
Classifying Relationships
Relationships are classifieds by their degree, connectivity,
cardinality, direction, type and existence.
Degree of Relationships
The degree of a relationship is the number of entities associated
with the relationship. The n-array relationship is there general from for
degree n. Special cases are binary, ternary where the degree is 2 and 3
respectively.
Connectivity and Cardinality
The connectivity of a relationship describes the mapping of
associated entity instances in the relationship. The values of connectivity
are “one” or “many”. The cardinality of a relationship is the actual
number of related occurrences for each of the two entities. The basic
types of connectivity of relations are: One-to-one, one-to-many, many-to-
many.
A one-to-one(1:1) is when at most one instance of an entity A is
associated with one instance of entity B.
Student Assistant 41
UIT Pathanapuram
O-to-many (1: N) is when for an instance of a entity A, there are zero,
one or many instances of entity B, but for instance of the entity B, there is
only one instance of the entity A.
A many-to-many(M: N) relationship, sometimes called non-specific, is
when for one instance of entity A, there are zero, one or more instances
of entity B and for one instance of entity B there are zero, one or many
instances of entity A.
Student Assistant 42
UIT Pathanapuram
The symbols used ER Diagram is
Entity
Attributes
Relationships
Lines
Student Assistant 43
UIT Pathanapuram
ER-Diagram
ADMIN
LOGIN
LOGIN
ADD
STAFF
STAFF
STUDNET
PARENT
ADD
STUDENT
ADD
PARENT
CALCULATE
INTERNAL
MARK
INTERNAL MARK
VIEW
INTERNAL
MARK
SEND
MESSAGE
MESSAGE
CREATE
MESSAGE
username password
staff_id
staff_name
ad no name
ad no
name
In-idIn-id
SEND
FEEDBACK
feedback
f-id
VIEW
FEEDBACK
Student Assistant 44
UIT Pathanapuram
SYSTEM TESTING AND
IMPLEMENTATION
Student Assistant 45
UIT Pathanapuram
TESTING OBJECTIVES
1) Test if adequate security measures are applied
2) Test if the validations are all complete
3) Test if appropriate error message are generated
4) Test if the data flow is accurate
5) Test if each individual module is working error free
6) Test if the module work smoothly even after integration
7) Test if the proposed systemis user friendly
The common view of testing held by users is that it is performed to
prove that there are no errors in a program. However, as indicated earlier,
this is virtually impossible, since analyst cannot prove that software is
free and clear of errors. The tester, who may be the program fail. A
successful test, then, is one that finds an error. Analysts know that an
effective testing program does not guarantee system reliability. Therefore,
reliability must be designed into the system.
SYSTEM TESTING
Test Plan
System Testing
Software testing is a critical element that represents the ultimate review
of specification, design and coding. The testing phase involves the testing
of the development system using test data. If errors are found, they are
corrected.
The various types of testing are:
 Unit testing
 Integrated testing
 Validation testing
Student Assistant 46
UIT Pathanapuram
 Output testing
Unit testing
A unit testing focus verification effort in the smallest unit of a software
design. Using the unit test plan prepared in the design phase of the
system, important control paths are tested to uncover the errors within the
module. This testing was carried out during the coding itself.
Integration testing
The objective is to take unit test module and build the program structure
that has been dictated by design. All modules are combined in this testing
step. Then the entire program is tested as a whole. If a set of errors are
encountered correction is difficult because the isolation of the cause is
complicated by vastness of the program. Using integrated test plans, all
the errors are corrected for the testing steps.
Validation testing
After integration testing the validation testing. It can be defined in a way
i.e., validation succeeds. When the software functions in a manner that
can be reasonably accepted by the user. The software testing is achieved
through black box testing. After this, there are 2 possible conditions. A
deviation from specification is uncovered and a deficiently list is created.
Deviation of errors discovered at this step is under consideration has been
tested by using validation testing and found to be working satisfactory.
Student Assistant 47
UIT Pathanapuram
Output testing
After performing validation testing the next step is the output testing of
the proposed system. The output generated is displayed under
consideration, which is tested by the organization with the format
required by the user.
Here the output format is considered in 2 ways. One is on screen and
other is printed format. The user finds the output format on the screen to
be correct as the system design phase according to the user need for the
hard copy also the output comes as specified requirements. Hence the
output testing doesn’t result in any correction in the system.
Student Assistant 48
UIT Pathanapuram
SYSTEM MAINTENANCE
Student Assistant 49
UIT Pathanapuram
5. SYSTEM MAINTENANCE
The maintenance process makes the system capable of doing its
activity in production efficiently. System maintenance is the process of
maintain the system with its efficiency in its long run. It is considered in
the production environment rather than in the development environment.
The intended task should be performed by the system for the intended
period.
Maintenance covers a wide range of activities, including
correcting, coding and design errors. Many activities classified as
maintenance were actually enhancement. Maintenance means restoring
something to its original condition. In contrast, enhancement means
adding, modifying or redeveloping the code to support changes in the
specification.
Maintenance demands more orientation and training than any other
programming activities. To put maintenance in its proper perspective
requires considerable skill and experience and is an important and
ongoing aspect of system development.
TYPES OF SYSTEM MAINTENANCE
Corrective maintenance
Corrective maintenance of a system becomes s necessary to rectify
the bugs while the system is in use.
Adaptive maintenance
A system might need maintenance when the customers need the
product to run on new platforms, on new operating system, or when they
need the product to be interfaced with new hardware or software.
Student Assistant 50
UIT Pathanapuram
Perfective maintenance
A system needs maintenance to support the new features that users
want it to support to change different functionalities of the system
according to customer demands, or to enhance the performance of the
system.
Preventive maintenance
This occurs when software is changed to improve future
maintainability or reliability or to provide a better basis for future
enhancements.
Student Assistant 51
UIT Pathanapuram
FUTURE ENHANCEMENTS
Student Assistant 52
UIT Pathanapuram
6. FUTURE ENHANCEMENT
Enhancement means adding, modifying or developing
the code to support the changes in the specification. It is the process of
adding new capabilities such as report, new interface without other
systems and new features such as better screen or report layout.
Every module in the system is being developed carefully
such that the future enhancements do not affect the basic performance of
the system. In future we can add any links or services to the System very
easily.
Moreover, due to limited time allotted for the project, there are features,
which I couldn’t implement. Thus the system offers the scope of future
enhancement.
As this software is reliable to use, any modification in
accordance with the necessity of the user can be done for the future use.
Any additional feature can be implemented very easily. So what we call
this software also a user friendly.
Student Assistant 53
UIT Pathanapuram
CONCLUSION
Student Assistant 54
UIT Pathanapuram
7. CONCLUSION
The new system has overcome most of the limitations of the
existing system and works according to the design specification given.
The developed systems avoid the problem and meet the needs by
providing reliable and comprehensive information. All the requirements
projected by the user have been met by the system.
The newly developed system consumes less processing time and all
the details are updated and processed immediately. Since the screen
provides online help messages and is very user-friendly, any user will get
familiarized with its usage. Modules are designed to be highly flexible so
that any failure requirements can be easily added to the modules without
facing many problems.
Student Assistant 55
UIT Pathanapuram
8. APPENDIX
8.1 SCREENSHOTS
Admin login
Student Assistant 56
UIT Pathanapuram
Allot staff
View feedback
Student Assistant 57
UIT Pathanapuram
Add subjects
Student Assistant 58
UIT Pathanapuram
Student Assistant 59
UIT Pathanapuram
Upload study material
Student Assistant 60
UIT Pathanapuram
Student Registration
Student Assistant 61
UIT Pathanapuram
Student login
Student Assistant 62
UIT Pathanapuram
Edit Profile
Student Assistant 63
UIT Pathanapuram
Upload Assignment
Student Assistant 64
UIT Pathanapuram
View Attendance
Student Assistant 65
UIT Pathanapuram
View Internal marks
Student Assistant 66
UIT Pathanapuram
Add comments
Student Assistant 67
UIT Pathanapuram
Staff registration
Student Assistant 68
UIT Pathanapuram
Staff Home
Student Assistant 69
UIT Pathanapuram
Edit Profile
Student Assistant 70
UIT Pathanapuram
Add assignments
Student Assistant 71
UIT Pathanapuram
Notes upload
Student Assistant 72
UIT Pathanapuram
Add attendance Details
Student Assistant 73
UIT Pathanapuram
View Attendance
Student Assistant 74
UIT Pathanapuram
Add assignment mark
Student Assistant 75
UIT Pathanapuram
Add Exam mark
Student Assistant 76
UIT Pathanapuram
View total internal mark
Student Assistant 77
UIT Pathanapuram
Parent login
Student Assistant 78
UIT Pathanapuram
Edit parent account
Student Assistant 79
UIT Pathanapuram
8.2 SOURCE CODE
8.2.1Connection
mysql_connect("localhost","root","") or die("sever not connected");
mysql_select_db("library") or die("data base not found");
8.2.2Login
<?php
ob_start();
session_start();
include "db.php";
if(isset($_REQUEST['button']))
{
$uname=$_REQUEST['u'];
$pass=$_REQUEST['p'];
$s=mysql_query("select * from stud_reg where uname='$uname' and
password='$pass'");
if(mysql_num_rows($s)>0)
{
$_SESSION['student']=$uname;
header("location:stud_home.php");
}
else
{
echo "Invalid Account";
}
}
?>
8.2.3 allot_staff
<?php
include "../connection.php";
if(isset($_REQUEST['Submit']))
{
$staff=$_REQUEST['n3'];
$course=$_REQUEST['n4'];
$sem=$_REQUEST['n5'];
$qury2=mysql_query("insert into allot values('','$staff','$course','$sem')");
if($qury2)
{
echo "inserted";
}
}
?>
8.2.4 attendance_view
<?php
ob_start();
session_start();
include "connection.php";
$uname= $_SESSION['student'];
Student Assistant 80
UIT Pathanapuram
$sem=$_SESSION['sem'];
$course=$_SESSION['course'];
$subjects=$_REQUEST['sel'];
$up="select * from subject where sem='$sem' and course='$course'";
//echo $up;
$ex=mysql_query($up);
if($ex)
{
$fet=mysql_fetch_array($ex);
$sub_id=$fet['sub_id'];
}<?php
$query="select * from sub_det where sub_id=$sub_id";
$query1=mysql_query($query);
?>
<select name="sel" onchange="a();">
<option value="">select</option>
<?php
if(mysql_num_rows($query1)>0)
{
while($fet2=mysql_fetch_array($query1))
{
?>
<option value="<?php echo $fet2['subect_id']; ?>" <?php
if($subjects==$fet2['subect_id']) echo "selected="selected"";?>><?php echo
$fet2['subjects']; ?></option><?php } }?>
</select></td>
</tr>
<tr >
<td colspan="2">&nbsp;&nbsp;&nbsp;&nbsp;&nbsp;&nbsp;&nbsp;</td>
</tr >
</table>
<?php
$subjects=$_REQUEST['sel'];
$sql9="select * from attend where admissionno='$uname' and subject_id
='$subjects'";
$ex8=mysql_query($sql9);
$num=mysql_num_rows($ex8);
if($num>0)
{
Student Assistant 81
UIT Pathanapuram
echo "<table width='300px;' align='center' ><tr
bgcolor='#CCCCCC'><th>Date</th><th>Period</th><th>Status</th></tr>";
while($fet6=mysql_fetch_array($ex8))
{
echo "<tr
ALIGN='CENTER'><td>".$fet6['date']."</td><td>".$fet6['period']."</td><td>".$fet6
['type']."</td><td></tr>";
}
echo "</table>";
$qry="select * from attend where admissionno='$uname' and subject_id ='$subjects'
and type='P'";
$ex1=mysql_query($qry);
if($ex1)
{
$ppp=mysql_num_rows($ex1);
$per=($ppp/$num)*100;
}
echo "<table width='300px;' align='center' ><tr><td><b>&nbsp;&nbsp;Attendence
percentage:$per% </b></td></tr></table>";
}
?>
8.2.5 Student registration
<?php
include "connection.php";//require_once("connection.php");
if(isset($_REQUEST['button']))
{
echo "hello";
$admnno=$_REQUEST['n1'];
$name=$_REQUEST['n2'];
$address=$_REQUEST['n3'];
$gender=$_REQUEST['g'];
$course=$_REQUEST['n4'];
$sem=$_REQUEST['n5'];
$ph=$_REQUEST['n6'];
$mail=$_REQUEST['n7'];
$photo=$_FILES['file']['name'];
$photo1=$_FILES['file']['tmp_name'];
copy("$photo1","images/$photo");
$pass=$_REQUEST['n9'];
$pass1=$_REQUEST['n10'];
if($pass!=$pass1)
{
echo "<script type='text/javascript'
language='javascript'>alert('password mismatch');</script>";
}
Student Assistant 82
UIT Pathanapuram
else
{
$tes="select admissionno from stud_reg where
admissionno='$admnno'";
$xx=mysql_query($tes);
if(mysql_num_rows($xx)>0)
{
echo "<script type='text/javascript'
language='javascript'>alert('Admission number already exist');</script>";
}
else
{
$sql="insert into stud_reg
values('$admnno','$name','$address','$gender','$course','$sem',$ph,'$mail','$photo',cur
date(),'pending','')";
$exe=mysql_query($sql);
if($exe)
{
$sql1="insert into login values('$admnno','$pass','student')";
$ex=mysql_query($sql1);
if($ex)
{
echo "<script type='text/javascript'
language='javascript'>alert('inserted');</script>";
}
else
{
echo "<script type='text/javascript'
language='javascript'>alert('error');</script>";
}
}
}
}
}
?><!DOCTYPE html PUBLIC "-//W3C//DTD XHTML 1.0 Transitional//EN"
"http://www.w3.org/TR/xhtml1/DTD/xhtml1-transitional.dtd">
<html xmlns="http://www.w3.org/1999/xhtml">
<head>
<script type="text/javascript" language="javascript">
function val(fok)
{
var t=true;
if(fok.n1.value=="")
{
alert('Enter Your Admission Number');
fok.n1.focus();
t=false;
Student Assistant 83
UIT Pathanapuram
return t;
}
if(fok.n2.value=="")
{
alert('Enter Name');
fok.n2.focus();
t=false;
return t;
}
if(fok.n3.value=="")
{
alert('Enter Your Address');
fok.n3.focus();
t=false;
return t;
}
if(fok.n4.value=="")
{
alert('Select Course');
fok.n4.focus();
t=false;
return t;
}
if(fok.n5.value=="")
{
alert('Select Semester');
fok.n5.focus();
t=false;
return t;
}
if(fok.n6.value=="")
{
alert('Enter Phone Number');
fok.n6.focus();
t=false;
return t;
}
s
if(fok.n7.value=="")
{
alert('Enter Mail Id');
fok.n7.focus();
t=false;
return t;
}
if(fok.n5.value!="")
Student Assistant 84
UIT Pathanapuram
{
var mail=document.form1.n7.value;
var str=/^.+@.+...{2,3}$/;
if(str.test(mail))
{
t=true;
return t;
}
else
{
alert("Enter A Valid Mail ID ");
fok.n7.focus();
t=false;
return t;
}
}
if(fok.file.value=="")
{
alert('Upload Photo');
fok.file.focus();
t=false;
return t;
}
if(fok.n9.value=="")
{
alert('Enter Password');
fok.n9.focus();
t=false;
return t;
}
if(fok.n10.value=="")
{
alert('Enter Confirm Password');
fok.n10.focus();
t=false;
return t;
}
}
</script>
<meta http-equiv="Content-Type" content="text/html; charset=utf-8" />
<title>Untitled Document</title>
Student Assistant 85
UIT Pathanapuram
</head>
<body>
<form action="" method="post" enctype="multipart/form-data" name="form1"
id="form1" onsubmit="return val(this);">
<table width="74%" border="0" align="center">
<tr>
<td
colspan="3">&nbsp;&nbsp;&nbsp;&nbsp;&nbsp;&nbsp;&nbsp;&nbsp;&nbsp;&nbs
p;&nbsp;&nbsp;&nbsp;&nbsp;&nbsp;&nbsp;
&nbsp;&nbsp;&nbsp;&nbsp;&nbsp;&nbsp;&nbsp;&nbsp; Student Registration
Form</td>
</tr>
<tr>
<td width="43%">Admission Number</td>
<td width="56%"><label for="n1"></label>
<input type="text" name="n1" id="n1" /></td>
<td width="1%" rowspan="3">&nbsp;</td>
</tr>
<tr>
<td>Name</td>
<td><label for="n2"></label>
<input type="text" name="n2" id="n2" /></td>
</tr>
<tr>
<td>Adress</td>
<td><label for="n3"></label>
<textarea name="n3" id="n3" cols="35" rows="5"></textarea></td>
</tr>
<tr>
<td>Gender</td>
<td><label for="textfield"></label>
<input type="radio" name="g" id="radio" value="male" />
<label for="radio">Male
<input type="radio" name="g" id="radio" value="female" />
Female
</label></td>
<td>&nbsp;</td>
</tr>
<tr>
<td>Course</td>
<td><select name="n4" id="n4">
<option value="">select</option>
<option value="CS"> Bsc Computer Science</option>
</select></td>
<td>&nbsp;</td>
</tr>
<tr>
<td>Semester</td>
<td><select name="n5" id="n5">
Student Assistant 86
UIT Pathanapuram
<option value="">select</option>
<option value="1">1</option>
<option value="2">2</option>
<option value="3">3</option>
<option value="4">4</option>
<option value="5">5</option>
<option value="6">6</option>
</select></td>
<td>&nbsp;</td>
</tr>
<tr>
<td>Phone</td>
<td><label for="n6"></label>
<input type="text" name="n6" id="n6" /></td>
<td>&nbsp;</td>
</tr>
<tr>
<td>Email Id</td>
<td><label for="n7"></label>
<input type="text" name="n7" id="n7" /></td>
<td>&nbsp;</td>
</tr>
<tr>
<td height="23">Photo</td>
<td><label for="file"></label>
<input type="file" name="file" id="file" /></td>
<td>&nbsp;</td>
</tr>
<tr>
<td height="23">Password</td>
<td><label for="n9"></label>
<input type="password" name="n9" id="n9" /></td>
<td>&nbsp;</td>
</tr>
<tr>
<td height="23">Confirm Password</td>
<td><label for="n10"></label>
<input name="n10" type="password" id="n10" /></td>
<td>&nbsp;</td>
</tr>
<tr>
<td height="23">&nbsp;</td>
<td><input type="submit" name="button" id="button" value="Register" /></td>
<td>&nbsp;</td>
</tr>
</table>
</form>
</body>
</html>
Student Assistant 87
UIT Pathanapuram
9. MEETING MINUTES
MINUTES 1:
Date: 20-02-2016
Time: 10.00 am to 1.00 pm
Location: Cyberia, Kollam
Present:Ajeesh A
Jithin M
Navaneeth Krishnan
Subin Babu
Vishnu Raj
Individual Progress Report
Study of System Analysis has been completed.
Discussion ofthe problem solved by the software:
We are decided to do our project work at Cyberia , Kollam. It was held on 20-
02-2016 we selected the topic STUDENT ASSISTANT SYSTEM, we are corporate
to do this work in better way, and also we started system analysis phase on this day.
Schedule for next meeting will be on 28-02-2016 at Cyberia Softwares.
Student Assistant 88
UIT Pathanapuram
MINUTES 2:
Date: 28-02-2016
Time: 10.00 am to 3.30 pm
Location: Cyberia, Kollam
Present: Ajeesh A
Jithin M
Navaneeth Krishnan
Subin Babu
Vishnu Raj
Individual Progress Report:
System design has been completed.
On we decided to do client/server so for that we are divided this project to
modules. Mainly this contain 4 modules, that are
 Admin module
 Staff module
 Student module
 Parent module
The main aim of our project is to create an error free and flexible system. We are
complete the work within given time.
Schedule for next meeting will be on 24-03-2016 at Cyberia Softwares.
Student Assistant 89
UIT Pathanapuram
MINUTES 3:
Date: 24-03-2016
Time: 10.00 am to 3.30 pm
Location: Cyberia, Kollam
Present :Ajeesh A
Jithin M
Navaneeth Krishnan
Subin Babu
Vishnu Raj
Individual Progress Report:
The next phase coding has been completed.
we decided to design forms and write code for each module. We also decided
to create tables in MySQL and write connection between My SQL and PHP. These
tasks are assigned to each individual in our group. We allowed 24days for the
completion of the work.
Schedule for next meeting will be on 28-05-2016 at Cyberia Softwares
Student Assistant 90
UIT Pathanapuram
MINUTES 4:
Date: 28/05/2016
Time: 10.00 am to 3.30 pm
Location: Cyberia, Kollam
Present: Ajeesh A
Jithin M
Navaneeth Krishnan
Subin Babu
Vishnu Raj
We are decided to testing each module in our project. After testing each
module can be implemented. Also the maintenance of our project is done. Finally we
have checked full working of our project. ie, a user can request services, and the
administrator check the request and provide the services based on the availability of
requirements, and the admin can check the application details, enter follow up details.
Individual Progress Report:
The project has been completed.
Student Assistant 91
UIT Pathanapuram
BIBILIOGRAPHY
Student Assistant 92
UIT Pathanapuram
10. BIBILIOGRAPHY
Text books
 PHP complete reference - Steven Holzner
 PHP and MySQL Bible - Tim Converse, Joy Spark
 PHP Essentials - Julice Meloney
 Software Engineering - Pressman
Websites
 http://www.php.net
 http://www.sql.com

Student assistant

  • 1.
    Student Assistant 1 UITPathanapuram 1. INTRODUCTION 1.1 ABOUT THE PROJECT The main aim in developing “Students Assistant System” is to provide an easy way not only to automate all the functionalities of a college and to help the students, but also to provide full functional reports to top management of college with the finest of details about any aspect of college. We are committed to bring the best way of management in the various forms of Students Assistant System. We understand that Students Assistant System is not a product to be sold, but it is a bridge between the College and the Students. So we can say the Core purpose of designing “Students Assistant System” is to manage the task related to the college students/employees and to reduce the time to manage different works. Functional components of the project This system provides the detail structure of the college and how all the process related to students, staffs, parents are done. It synchronizes the working of all the departments. It looks on all the aspects of the college, its students, faculties, marks, exams etc. This software is helps the students as well as the teachers for doing their own works. Main feature of the system is to manage the notes uploading and downloading. And also student have the provision to post their comments in to the site. Our project is developed using PHP with MySQL . PHP is a powerful tool for network programming and is the front end of this project with MySQL as back end.
  • 2.
    Student Assistant 2 UITPathanapuram The project has four levels of access, an Admin Level, Staff level, Student level, Parent level. Admin Level Admin is an authorized person in the system. They can upload the details such as subject details; upload files, semester details update, view feedback details, view and approve staff, allot staff, view student details and view internal mark details. Staff level Staff is a person who is working in the college. They have the duty to view student details, enter series mark details, add/view assignment details, manage notification details, view files, questions and syllabus ,upload notes, add attendance details, add assignment mark details. Student level In this module student do different operations like edit profile details, view/upload assignment details, view notification details, view internal mark details, download notes, view attendance, and send feedback. Parent level Parent edit profile details, view notification details, view internal mark details, view attendance details, and send feedback details.
  • 3.
    Student Assistant 3 UITPathanapuram SYSTEM STUDY AND ANALYSIS
  • 4.
    Student Assistant 4 UITPathanapuram 2. SYSTEM STUDY AND ANALYSIS System analysis is an important activity that takes place when a new system being built. It is the central intact of system development and it includes gathering and interpreting facts, diagnosing and using this information to recommended improvement to the system. System analysis gives the structure and functioning of the system and it specifies what the system should do. It is helpful to understand the problem and emphasize what is needed from the system. Before designing a computer system, which will satisfy the information requirements of an organization, it’s important that the nature of the business and the way it currently operates are clearly understood. This process of system investigation includes several methods of gathering the required information. It is important that the approach is appropriate to the system under consideration and the user of the system. System analysis should be creative and imaginative in producing new solution to meet the user requirement. In brief the system is analysed by gathering various information such as system functionality, problems encountered, requirement of the proposed system, users, their takes and responsibilities.
  • 5.
    Student Assistant 5 UITPathanapuram 2.1 EXISTING SYSTEM The existing system is a computerised one. But its functionality is not satisfied the students, staffs, admin needs. 2.2 LIMITATIONS OF EXISTING SYSTEM  Complex data updating  Single website does not have all packages  Time consuming process  Difficulty in data retrieval  Interaction process between students and teachers are poor  Announcement of various information are not effective 2.3 PROPOSED SYSTEM The main objective of the proposed system is to provide a user- friendly interface and also to support all the needs of the participants. Once the details are fed into the computer there is no need for various persons to deal with separate sections. In “Students Assistant System” drawback of the existing system are removed. This system provides the detail structure of the college and how all the process related to students, staffs, parents are done.. It synchronizes the working of all the departments. It looks on all aspects of college, its students, faculties, marks etc. This software is help the students as well as the teachers for doing their own works. Main feature of the system is to manage the notes uploading and downloading. And also student have the provision to post their comments in to the site.
  • 6.
    Student Assistant 6 UITPathanapuram 2.4 ADVANTAGES OF PROPOSED SYSTEM  The main aim to develop the software is to provide the good and quick service.  Overcome the drawbacks of current system  Avoid the complex procedures  Simple and user friendly 2.5 SYSTEM REQUIREMENTS 2.5.1 Hardware Requirement The selection of hardware configuration is a very important task related to the software development. Random access memory may affect adversely on the speed and correspondingly on the efficiency of the entire system. The processor should be powerful to handle all the operations. The hard disk should have sufficient capacity to store the database and the application. The network should be efficient to handle the communication fast. Processor : Intel(R) CPU RAM : 1 GB Hard Disk : 148 GB CD-ROM : 700 MB Keyboard : Standard 101/102 key Mouse : Optical mouse Monitor : Plug and Play monitor Printer : Ink jet
  • 7.
    Student Assistant 7 UITPathanapuram 2.5.2 Software Requirement Operating System : Windows 7 Front End : PHP Back End : MY SQL 2.5.3 PHP Overview The original release of PHP was designed and created by Rasmus Lerdorf back in the middle of the 90s as a way of making various common web tasks easier and less repetitive. Back then, the main goal was to have the minimum amount of logic as was possible in order to achieve results, and this led to PHP being HTML-centric - that is, PHP code was embedded inside HTML. The first popular version of PHP was called PHP/FI 2.0, for Personal Home Page / Form Interpreter, and, despite its parsing inconsistencies, managed to attract a fair few converts, including myself. The main issue with this version was that the PHP/FI parser was largely hand-written, and so users often encountered scripting errors that were not technically errors - they were just the PHP/FI parser screwing up. Furthermore, the parser was absolutely tied to the Apache web server, and was hardly renowned for its speed. Some of these issues were resolved in version 3, when Zeev Suraski and Andi Gutmans re-wrote PHP from the ground up using standard "compiler compiler" tools like Flex and Bison. This made the parser itself all but bulletproof, which in turn gave sanity back to many PHP users!
  • 8.
    Student Assistant 8 UITPathanapuram 2.5.4 Apache Web Server PHP is compatible with the three leading Web servers: Apache HTTP Server for UNIX and Windows, Microsoft Internet Information Server, and Netscape Enterprise Server. Apache Server is generally considered the most stable of major Web servers, With a reputation for enviable uptime percentage. Although it is neither the fastest nor the easiest to administer, once you get it set up, Apache HTTP Server seemingly never crashes. It also doesn’t require server reboots every time a setting is changed. PHP inherits this reliability; plus, it own implementation is solid yet light weighted A two-and –a-half-month head to head test conducted by the Network Computing labs in October 1999, Apache Server with PHP handily beat both IIS/Visual Studio and Netscape Enterprise Server for stability for environment. Apache is probably the Web server most commonly used with PHP and MYSQL-so common that the acronym LAMP has emerged to describe precisely this combo. 2.5.5 MySQL MySQL is the world's most popular open sourcedatabase software, with over 100 million copies of its software downloaded or distributed throughout its history. With its superior speed, reliability, and ease of use, MySQL has become the preferred choice for Web, Web 2.0, SaaS, ISV, Telecom companies and forward-thinking corporate IT Managers because it eliminates the major problems associated with downtime, maintenance and administration for modern, online applications. The MySQL database is owned, developed and supported by Sun Microsystems, one of the world's largest contributors to open source software. MySQL was originally founded and developed in Sweden by
  • 9.
    Student Assistant 9 UITPathanapuram two Swedes and a Finn: David Axmark, Allan Larsson and Michael "Monty" Widenius, who had worked together since the 1980's. More historical information on MySQL is available on Wikipedia  The best and the most-used database in the world for online applications  Available and affordable for all  Easy to use  Continuously improved while remaining fast, secure and reliable  Fun to use and improve  Free from bugs
  • 10.
    Student Assistant 10 UITPathanapuram 2.6 FEASIBILITY STUDY The development of a computer based system or product is more likely plagued by a resources and difficult delivery data. It is both necessary and prudent to evaluate the feasibility of a project at a time months and years of effort, thousands or millions and untold professional embarrassment can be averted if an ill-convinced system is recognized early in the definition phase. There are three aspects in the feasibility study portion of the preliminary investigation 1. Technical Feasibility 2. Economical Feasibility 3. Operational Feasibility 2.6.1 TECHNICAL FEASIBILITY Technical feasibility checks whether the system is technically feasible to the organization. The developed system is technically feasible and also easy to work with the system. It is essential that the process of analysis and definition conducted in parallel with an assessment of technical feasible. It determines the computer system and to extend it can support the proposed system. It deals with the hardware as well as software requirements. 2.6.2 ECONOMIC FEASIBILITY Economic analysis commonly referred to as cost and benefit analysics. Economic justification is the basic consideration for most of the system. One of the factors which effect the development of a new system is the cost would require. An evaluation of development cost
  • 11.
    Student Assistant 11 UITPathanapuram weighted against the ultimate income or the benefit derived from the developed system or product. 2.6.3 OPERATIONAL FEASIBILITY Proposed projects are beneficial only if they can be turned into information systems that will meet the operating requirements of the organization. This test of feasibility asks if the system will work when it is developed and installed. This project satisfies all the operational conditions. Legal feasibility : A determination of any infringement, violation or liability that could result from the development of the system. An evolution of alternative approaches to the development of the system or product. A feasibility study is not warranted systems, in which economic justification is obvious, technical risk is low, few legal problems are expected and no reasonable alternative exists. However, if any of the preceding conditions fail, a study of that area should be conducted. Economic justification include a broad range of concerns that include cost-benefit analysis, long-term corporate income strategies, impact on other profit concerns or products, cost of resources needed for development and potential market growth.
  • 12.
    Student Assistant 12 UITPathanapuram SYSTEM DESIGN
  • 13.
    Student Assistant 13 UITPathanapuram 3. SYSTEM DESIGN After studying all features of existing system, the new system is designed in such a way that it can remove all problems of the existing system. Analysis, design, specification of system goes hand in hand. Until the system is developed, analysis work can be done fairly, quickly and emphasis for the major part of the project will be in design. The System has complete specifications. The most challenging and creative phase of system life cycle is the system design. In the design phase detailed design of the system selected in the study phase is accomplished. System design disciplined approach to computer system design that is easy to understand, reliable, long lasting, efficient and practical. It should also be cost effective. It provides the understanding and procedural details necessary for implementing the system recommended in the feasibility study. 3.1 INPUT DESIGN The first step in the design is input and output within predefined guidelines. In input design, user originated inputs are converted to a computer based format. It also includes determining the media, method of input, speed of capture an entry into the system. Error entered is controlled by the input design. The sufficient validations of input details are done by client side. Four objectives guiding the design of input focus on:  Controlling the amount of input requirements  Avoiding delay.
  • 14.
    Student Assistant 14 UITPathanapuram  Controlling errors  Keeping the step simple Input design objectives  To produce a cost effective method of input.  To achieve the high level of accuracy.  To ensure that the input is acceptable to and understand by the user. Input design consideration  The nature of input processing  Flexibility and thoroughness of validation rule.  Handling of priorities within inputs 3.2 OUTPUT DESIGN It is the most important and direct source of information to the user. Efficient, intelligible output design improves the system relationship with the user and helps the decision making. Computer outputs are the most important and direct source to the user. An efficient output of the system improves the interaction of the system with the user and it provides him/her requirement information. The output can be displayed on the screen or hard copies. Each reports has got a little on the top, which denotes the purpose of the reports. All the parameters used to generate the reports are properly displayed. The reports are printed in such a manner that all the required information is given on the proper sub headings and with enough spacing between the fields. So they do not overlap with each other.
  • 15.
    Student Assistant 15 UITPathanapuram These reports are generated from reports menu. Reports are displayed either screen preview or printed form. Various reports can be generated easily with the help of a database. The objectives of output design are:  Convey information about past activities, current status or projections of the future.  Signal important events, opportunities, problems or warnings.  Trigger an action.  Trigger an action. 3.3 DATABASE DESIGN The most important aspects of building an application is the design of tables or database schema. The data stored in the table must be organized in some manner, which is meaningful. The overall objectives in the process of the table design have been to treat data as organizational resources and as integrated whole. The organization of the data in a database aims to achieve Five major objectives are given below:  Data integrity  Data independency  Controlled Redundancy  Privacy and security  Performance
  • 16.
    Student Assistant 16 UITPathanapuram Several degrees of normalization have to be applied during the process of table design. The major aim of the process of the normalization is to reduce data redundancy and prevent losing data integrity. Redundancy refers to unwanted and unnecessary repetition of data. Data integrity has to be converted at all levels. Poor normalization can cause problem related to storage and retrieval of data. During the process of normalization which identified cause serious problems, during deletion and updation. Normalization also helps in simplifying the structure of the table. The theme behind a database is to handle information as an integrated whole that make access to information easy, quick inexpensive and flexible for users. The entire package depends on how the data are maintained in the system. Each table has been designed with a perfect vision.
  • 17.
    Student Assistant 17 UITPathanapuram 3.3.1 NORMALIZATION Normalization is the process of efficiently organizing data in a database. There are two goals of the normalization process: elimination redundant data. Both of these are worthy goals as they reduce the amount space a database consumers and ensure that the data is logically stored. The database community has developed a series of guide lines for ensuring the database is normalized. These are worthy goals as they reduce the amount of space a database consumers and ensure that data is logically stored. The database community has developed a series of guidelines for ensuring that database is normalized. These are referred to as normal forms and are numbered from one. Normalization is carried out in the system for the following reasons  To structure data so that is no repetition of data, this help in saving space  To permit simple retrievals of data in response to query and report request  To simply the maintenance of the data through updates, insertions and deletions Primary key is assigned for this purpose. The primary key fields in almost all the tables help to ease the search and improve efficiency.
  • 18.
    Student Assistant 18 UITPathanapuram FIRST NORMAL FORM (1NF) INF is designed to disallow multi valued attributes composite attributes and their combinations. It state that the domain of an attribute must include only atomic values and that the value of any attribute in a tuple must be a single value from the domain of the attribute. The condition of 1NF are  Eliminate duplicative columns from the same table  Create separate tables for each group of related data and identify each rows with unique columns. SECOND NORMAL FORM (2NF) The second normal form has the characteristics of the first normal form and all the attributes must fully be dependent on primary key. The proposedsystem is using second normal form as it is found most suitable. The conditions of 1NF are  Meet all the requirement of the first normal form  Remove subset the data that apply to multiple rows of a table and place them in a separate table.  Create a relationship between these new tables and their predecessors through the use of foreign key THIRD NORMAL FORM (3NF) A relational schema r is in 2NF if no non-key attribute can depend on another non-key attributes. The database must meet all the requirements of the 2NF. Any field which is dependent not only on the primary key but also on another field is moved out to a separate.
  • 19.
    Student Assistant 19 UITPathanapuram The 3NF satisfies two conditions. They are the relational schema already in the 2NF and no nonprime attribute functionally determines any other non prime attributes 3.3.2 TABLES Table 3.3.2.1- tbl_attendance:To store the attendance detalis Primary Key: aid Field Name Data Type Constraints Description aid Int(11) Primary key Attendance id date datetime Not null Date attendance varchar(100) Not null Attendance subj_id Int(11) Not null Subject id batch_year varchar(20) Not null Batch_year sem varchar(20) Not null Semester Table 3.3.2.2- tbl_batch:To store the batch details Primary Key: batch_id Field Name Data Type Constraints Description Batch_id Int(11) Primary key Batch id Batch_year varchar(20) Not null Batch_year Table 3.3.2.3- tbl_department:To store the department details Primary Key: dept_id Field Name Data Type Constraints Description Dept_id Int(11) Primary key Department id Dept_name varchar(50) Not null Department name Dept_code varchar(10) Not null Department code Description Varchar(50) Not null Description Table 3.3.2.4- tbl_engg_subjects:To store the subject details Primary Key: id Field Name Data Type Constraints Description Id int(11) Primary key Id Subject_name varchar(100) Not null Subject name
  • 20.
    Student Assistant 20 UITPathanapuram Table 3.3.2.5- tbl_feedback:To store the feedback details Primary Key: fid Field Name Data Type Constraints Description Fid int(11) Primary key Feedback id User_id varchar(100) Not null User id Subject varchar(100) Not null Subject Message varchar(500) Not null Message Replay varchar(500) Not null Replay Status varchar(100) Not null Status Table 3.3.2.6- tbl_internalmark:To store the internal mark details Primary Key: im_id Field Name Data Type Constraints Description im_id int(11) Primary key Internal mark id Dept_id Int(11) Not null Course Batch_id Int(11) Not null Semester Semester varchar(20) Not null Semester Stud_id Int(11) Not null Student id Sub1 varchar(50) Not null Subject Mark1 Int(11) Not null Mark Sub2 varchar(50) Not null Subject Mark2 Int(11) Not null Mark Sub3 varchar(50) Not null Subject Mark3 Int(11) Not null Mark Sub4 varchar(50) Not null Subject Mark4 Int(11) Not null Mark Sub5 varchar(50) Not null Subject Mark5 Int(11) Not null Mark Sub6 varchar(50) Not null Subject Mark6 Int(11) Not null Mark Sub7 varchar(50) Not null Subject Mark7 Int(11) Not null Mark Sub8 varchar(50) Not null Subject Mark8 Int(11) Not null Mark
  • 21.
    Student Assistant 21 UITPathanapuram Table 3.3.2.7- tbl_login :To store the login details Primary Key: user_id Field Name Data Type Constraints Description User_id int(11) Primary key User id Username varchar(200) Not null Username Password varchar(100) Not null Password Role Int(11) Not null Role Role_des varchar(10) Not null Role designation Created_at Datetime Not null Date Table 3.3.2.8- tbl_series:To store the mark of the series exam Primary Key: series_id Field Name Data Type Constraints Description series_id int(11) Primary key Series id dept_id int(30) Not null Department id Batch_id Int(30) Not null Batch id Semester varchar(50) Not null Semester Series Varchar(50) Not null Series Stud_id Int(30) Not null Student id Sub1 Varchar(50) Not null Subject Mark1 Int(30) Not null Mark Sub2 Varchar(50) Not null Subject Mark2 Int(30) Not null Mark Sub3 Varchar(50) Not null Subject Mark3 Int(30) Not null Mark Sub4 Varchar(50) Not null Subject Mark4 Int(30) Not null Mark Sub5 Varchar(50) Not null Subject Mark5 Int(30) Not null Mark Sub6 Varchar(50) Not null Subject Mark6 Int(30) Not null Mark Sub7 Varchar(50) Not null Subject Mark7 Int(30) Not null Mark Sub8 Varchar(50) Not null Subject Mark8 Int(30) Not null Mark
  • 22.
    Student Assistant 22 UITPathanapuram Table 3.3.2.9- tb1_student:To store the student details Primary Key: stud_id Field Name Data Type Constraints Description Stud_id int(11) Primary key Student id Student_id Int(11) Not null Student id Admisionno varchar(50) Not null Admission no Name varchar(20) Not null Name Sex Tinyint(4) Not null Sex Email Varchar(30) Not null Email Doj Varchar(30) Not null Doj Dob Varchar(30) Not null Dob Religion Varchar(30) Not null Religion Caste Varchar(30) Not null Caste Nationality Varchar(30) Not null Nationality State Varchar(30) Not null State Residential Varchar(30) Not null Residential address Permanent Varchar(30) Not null Permanent address Gname Varchar(30) Not null Guardian name G_occupation Varchar(50) Not null Guardian occupation Guard_number Varchar(30) Not null Guardian number G_realation Varchar(30) Not null Guardian relation G_official Varchar(500) Not null Guardian address Stud_image Varchar(1000) Not null Student image
  • 23.
    Student Assistant 23 UITPathanapuram Table 3.3.2.10- tbl_stud_batch:To store the student batch ways details Primary Key: detail_id Batch_id Int(11) Not null Batch id Division Varchar(10) Not nul Division Roll_no Varchar(20) Not null Roll no Table 3.3.2.11- tbl_subjects:To store the subjects upload by the admin Primary Key:id Field Name Data Type Constraints Description Id int(11) Primary key Id Dept_id Int(11) Not null Department id Batch_id int(11) Not null Batch id Sem varchar(20) Not null Semester Subject_id varchar(50) Not null Subject id Table 3.3.2.12- tbl_subject_and_faculty:To store the subject wise faculty details Primary Key: id Field Name Data Type Constraints Description Id Int(11) Primary key Id Dept_id Int (11) Not null Dept id Sem varchar(10) Not null Semester Subject_id Int(11) Not null Subject id Faculty_id Int(11) Not null Faculty id Field Name Data Type Constraints Description Detail_id int(11) Primary key Detail id Student_id Int(11) Not null Student id Department Int(11) Not null Department Semester Varchar(50) Not null Semester
  • 24.
    Student Assistant 24 UITPathanapuram Table 3.3.2.13- tbl_timetable:To store the time table details Primary Key: id Field Name Data Type Constraints Description Id int(11) Primary key Id Dept_id varchar(60) Not null Department id Semester varchar(60) Not null Semester Batch varchar(40) Not null Batch Division varchar(60) Not null Division Mn_day varchar(200) Not null Monady Tu_day varchar(200) Not null Tuesday We_day varchar(200) Not null Wednesday Th_day varchar(200) Not null Thursday Fr_day varchar(200) Not null friday Table 3.3.2.14-tb_uploadnotes:To store the uploaded notes Primary Key: upid Field Name Data Type Constraints Description Upid int(11) Primary key Uploaded id Category varchar(200) Not null Category Dept_name varchar(200) Not null Department name Sem varchar(100) Not null Semester Subjet varchar(200) Not null Subject notes varchar(550) Not null Notes Table 3.3.2.15- tbl_user:To store the details of user Primary Key: detail_id Field Name Data Type Constraints Description Detail_id int(11) Primary key Detail id User_id int(11) Not null User id Name varchar(1000) Not null Name Dob Date Not null Dob Address varchar(1000) Not null Address phone varchar(50) Not null Phone Dept_id Int(11) Not null Department id Role_des Varchar(50) Not null Role designation Dp Varchar(1000) Not null department
  • 25.
    Student Assistant 25 UITPathanapuram 3.4 DATA FLOW DIAGRAM Data Flow Diagram (DFD) is an important tool used by system analyst. DFD provide an overview of what data a system would process, What transformation of data are done, what files are used and where the results flow. The graphical representation of the system makes it a good communication tool between the user and the analyst. Analysis model help us to understand the relationship between different components in the design. Analysis model shows the user clearly how a system will function. This is the first technical representation of the system. The analysis modeling must achieve three primary objectives  To establish a basis for creation of software design  To describe what the user requires  To define set of requirements that can be validated once the software us build. A data flow diagram is a graphical technique tat depicts information flow and transforms that are applied as data move from input to output. The DFD is used to represent increasing information flow and functional details. A level 0 DFD also called fundamental system model represents the entire software elements as single bubble with input and output indicated by incoming and outgoing arrow respectively.
  • 26.
  • 27.
    Student Assistant 27 UITPathanapuram Components of Data Flow Diagram Function File/Database Input/Output Flow
  • 28.
    Student Assistant 28 UITPathanapuram Context level (Level 0) Admin level 1 Stud_regSemester updates admissionno Sub_detSubject details Upload files feedback View feedback Subject_i d fid Admin Login uname invalid Login uname category Uplode_i d subjects sub_id allot Allot_id Student Admin Staff Student Admin StaffStudent Assistant System ResponseRequest Request Request Response Response Parent Request ParentResponse
  • 29.
    Student Assistant 29 UITPathanapuram Admin level 1 asid Allot staff loginChange password View and approve staff Staff_reg View student details View internal mark uname Admission_no Admin Login uname invalid Login uname Staff_reg uname assign allot Allot_id attend_id attend seriesid series
  • 30.
    Student Assistant 30 UITPathanapuram Staff level 1 seriesid Not_id Series mark Change password View students View assignment details Add/edit/del ete notification uname asubid admission no asid Note uplode View files/questio ns/syllbus Add attendance Add assignment mark Uplode_id Attend_id Note_id staff Login notification Assignment studreg Series assign category attend notes uname invalid uname login Login
  • 31.
    Student Assistant 31 UITPathanapuram Student level Attend_id attend Submit assignment Change password Edit profile notification View notification View internal mark uname N_id studreg admission no Assignment asbid View attendance Notes download feedback Send feedback fid attend attend_id notes nid student Login uname invalid uname login Login seriesid series asid assign
  • 32.
    Student Assistant 32 UITPathanapuram Parent level login asid loginChange password Edit profile attend View atttendance View internal mark uname Attend_id parent Login uname invalid uname stud_reg uname assign attend_id attend seriesid series
  • 33.
    Student Assistant 33 UITPathanapuram 3.5 USE CASE DIAGRAM ADMIN Admin Semester updates Subject details Upload files View feedback Allot staff Change password View and approve staff View student details View internal mark
  • 34.
    Student Assistant 34 UITPathanapuram STAFF Staff Series mark Change password View students View assignment details Add/edit/del ete notification Note uplode View files/questio ns/syllbus Add attendance Add assignment mark
  • 35.
    Student Assistant 35 UITPathanapuram STUDENT Student Submit assignment Change password Edit profile View notification View internal mark View attendance Notes download Send feedback
  • 36.
    Student Assistant 36 UITPathanapuram PARENT Parent Change password Edit profile View attendance View internal mark
  • 37.
    Student Assistant 37 UITPathanapuram 3.6 FLOW CHART Flow chart that can be used for representing the flow of data in the system. Flow chart that can be created before the coding is started. Because flow chart is very helpful to developer to identify the main functions coming in the system, and flow of data in that system. By analyzing the flowchart of a system we can develop that system very easily. Flow charts are used in designing and documenting complex processes. Like other types of diagram, they help visualize what is going on and thereby help the viewer to understand a process, and perhaps also find flows, bottlenecks, and other less-obvious features within it. There are many different types of flow charts, and each type has its own repertoire of boxes and notational conventions. The two most common types of boxes in a flow chart are:  A processing step, usually called activity, and denoted as a rectangular box  A decision usually denoted as a diamond. A flow chart is described as "cross-functional" when the page is divided into different swim lanes describing the control of different organizational units. A symbol appearing in a particular "lane" is within the control of the organizational unit. This technique allows the author to locate the responsibility for performing an action or making a decision correctly, showing the responsibility of each organizational unit for different parts of a single process.
  • 38.
    Student Assistant 38 UITPathanapuram Symbols used in flow chart Rounded Rectangle Processing Arrow Data Flow Parallel Input or Output Diamond Condition Circle Connector
  • 39.
    Student Assistant 39 UITPathanapuram Valid student Valid admin Subject details Upload files Semester update View feedback View and approve staff Allot staff View student details View internal mark Change password stop Admin home Student homepage yes yes start Valid parent e Parent homepage yes NoValid staff Staff homepage No No No Edit profile Change password Submit assignment View notification View internal mark Note downloads View attendance Send feedback View students Change password Series mark View assignment details Add, edit, view notifications View files/questions/syl labus Notes uploads Add attendance Add assignment mark Edit profile Change password View internal mark view attendance
  • 40.
    Student Assistant 40 UITPathanapuram ER DIAGRAM An entity-relationship(ER) diagram is specialized graphic that illustrates the interrelationship between entities in a database. Boxes are commonly used to represent entity. Diamonds are normally used to represent relationships and ovals are used to represent attributes. An entity is piece of data is shared between entities. Classifying Relationships Relationships are classifieds by their degree, connectivity, cardinality, direction, type and existence. Degree of Relationships The degree of a relationship is the number of entities associated with the relationship. The n-array relationship is there general from for degree n. Special cases are binary, ternary where the degree is 2 and 3 respectively. Connectivity and Cardinality The connectivity of a relationship describes the mapping of associated entity instances in the relationship. The values of connectivity are “one” or “many”. The cardinality of a relationship is the actual number of related occurrences for each of the two entities. The basic types of connectivity of relations are: One-to-one, one-to-many, many-to- many. A one-to-one(1:1) is when at most one instance of an entity A is associated with one instance of entity B.
  • 41.
    Student Assistant 41 UITPathanapuram O-to-many (1: N) is when for an instance of a entity A, there are zero, one or many instances of entity B, but for instance of the entity B, there is only one instance of the entity A. A many-to-many(M: N) relationship, sometimes called non-specific, is when for one instance of entity A, there are zero, one or more instances of entity B and for one instance of entity B there are zero, one or many instances of entity A.
  • 42.
    Student Assistant 42 UITPathanapuram The symbols used ER Diagram is Entity Attributes Relationships Lines
  • 43.
    Student Assistant 43 UITPathanapuram ER-Diagram ADMIN LOGIN LOGIN ADD STAFF STAFF STUDNET PARENT ADD STUDENT ADD PARENT CALCULATE INTERNAL MARK INTERNAL MARK VIEW INTERNAL MARK SEND MESSAGE MESSAGE CREATE MESSAGE username password staff_id staff_name ad no name ad no name In-idIn-id SEND FEEDBACK feedback f-id VIEW FEEDBACK
  • 44.
    Student Assistant 44 UITPathanapuram SYSTEM TESTING AND IMPLEMENTATION
  • 45.
    Student Assistant 45 UITPathanapuram TESTING OBJECTIVES 1) Test if adequate security measures are applied 2) Test if the validations are all complete 3) Test if appropriate error message are generated 4) Test if the data flow is accurate 5) Test if each individual module is working error free 6) Test if the module work smoothly even after integration 7) Test if the proposed systemis user friendly The common view of testing held by users is that it is performed to prove that there are no errors in a program. However, as indicated earlier, this is virtually impossible, since analyst cannot prove that software is free and clear of errors. The tester, who may be the program fail. A successful test, then, is one that finds an error. Analysts know that an effective testing program does not guarantee system reliability. Therefore, reliability must be designed into the system. SYSTEM TESTING Test Plan System Testing Software testing is a critical element that represents the ultimate review of specification, design and coding. The testing phase involves the testing of the development system using test data. If errors are found, they are corrected. The various types of testing are:  Unit testing  Integrated testing  Validation testing
  • 46.
    Student Assistant 46 UITPathanapuram  Output testing Unit testing A unit testing focus verification effort in the smallest unit of a software design. Using the unit test plan prepared in the design phase of the system, important control paths are tested to uncover the errors within the module. This testing was carried out during the coding itself. Integration testing The objective is to take unit test module and build the program structure that has been dictated by design. All modules are combined in this testing step. Then the entire program is tested as a whole. If a set of errors are encountered correction is difficult because the isolation of the cause is complicated by vastness of the program. Using integrated test plans, all the errors are corrected for the testing steps. Validation testing After integration testing the validation testing. It can be defined in a way i.e., validation succeeds. When the software functions in a manner that can be reasonably accepted by the user. The software testing is achieved through black box testing. After this, there are 2 possible conditions. A deviation from specification is uncovered and a deficiently list is created. Deviation of errors discovered at this step is under consideration has been tested by using validation testing and found to be working satisfactory.
  • 47.
    Student Assistant 47 UITPathanapuram Output testing After performing validation testing the next step is the output testing of the proposed system. The output generated is displayed under consideration, which is tested by the organization with the format required by the user. Here the output format is considered in 2 ways. One is on screen and other is printed format. The user finds the output format on the screen to be correct as the system design phase according to the user need for the hard copy also the output comes as specified requirements. Hence the output testing doesn’t result in any correction in the system.
  • 48.
    Student Assistant 48 UITPathanapuram SYSTEM MAINTENANCE
  • 49.
    Student Assistant 49 UITPathanapuram 5. SYSTEM MAINTENANCE The maintenance process makes the system capable of doing its activity in production efficiently. System maintenance is the process of maintain the system with its efficiency in its long run. It is considered in the production environment rather than in the development environment. The intended task should be performed by the system for the intended period. Maintenance covers a wide range of activities, including correcting, coding and design errors. Many activities classified as maintenance were actually enhancement. Maintenance means restoring something to its original condition. In contrast, enhancement means adding, modifying or redeveloping the code to support changes in the specification. Maintenance demands more orientation and training than any other programming activities. To put maintenance in its proper perspective requires considerable skill and experience and is an important and ongoing aspect of system development. TYPES OF SYSTEM MAINTENANCE Corrective maintenance Corrective maintenance of a system becomes s necessary to rectify the bugs while the system is in use. Adaptive maintenance A system might need maintenance when the customers need the product to run on new platforms, on new operating system, or when they need the product to be interfaced with new hardware or software.
  • 50.
    Student Assistant 50 UITPathanapuram Perfective maintenance A system needs maintenance to support the new features that users want it to support to change different functionalities of the system according to customer demands, or to enhance the performance of the system. Preventive maintenance This occurs when software is changed to improve future maintainability or reliability or to provide a better basis for future enhancements.
  • 51.
    Student Assistant 51 UITPathanapuram FUTURE ENHANCEMENTS
  • 52.
    Student Assistant 52 UITPathanapuram 6. FUTURE ENHANCEMENT Enhancement means adding, modifying or developing the code to support the changes in the specification. It is the process of adding new capabilities such as report, new interface without other systems and new features such as better screen or report layout. Every module in the system is being developed carefully such that the future enhancements do not affect the basic performance of the system. In future we can add any links or services to the System very easily. Moreover, due to limited time allotted for the project, there are features, which I couldn’t implement. Thus the system offers the scope of future enhancement. As this software is reliable to use, any modification in accordance with the necessity of the user can be done for the future use. Any additional feature can be implemented very easily. So what we call this software also a user friendly.
  • 53.
    Student Assistant 53 UITPathanapuram CONCLUSION
  • 54.
    Student Assistant 54 UITPathanapuram 7. CONCLUSION The new system has overcome most of the limitations of the existing system and works according to the design specification given. The developed systems avoid the problem and meet the needs by providing reliable and comprehensive information. All the requirements projected by the user have been met by the system. The newly developed system consumes less processing time and all the details are updated and processed immediately. Since the screen provides online help messages and is very user-friendly, any user will get familiarized with its usage. Modules are designed to be highly flexible so that any failure requirements can be easily added to the modules without facing many problems.
  • 55.
    Student Assistant 55 UITPathanapuram 8. APPENDIX 8.1 SCREENSHOTS Admin login
  • 56.
    Student Assistant 56 UITPathanapuram Allot staff View feedback
  • 57.
    Student Assistant 57 UITPathanapuram Add subjects
  • 58.
  • 59.
    Student Assistant 59 UITPathanapuram Upload study material
  • 60.
    Student Assistant 60 UITPathanapuram Student Registration
  • 61.
    Student Assistant 61 UITPathanapuram Student login
  • 62.
    Student Assistant 62 UITPathanapuram Edit Profile
  • 63.
    Student Assistant 63 UITPathanapuram Upload Assignment
  • 64.
    Student Assistant 64 UITPathanapuram View Attendance
  • 65.
    Student Assistant 65 UITPathanapuram View Internal marks
  • 66.
    Student Assistant 66 UITPathanapuram Add comments
  • 67.
    Student Assistant 67 UITPathanapuram Staff registration
  • 68.
    Student Assistant 68 UITPathanapuram Staff Home
  • 69.
    Student Assistant 69 UITPathanapuram Edit Profile
  • 70.
    Student Assistant 70 UITPathanapuram Add assignments
  • 71.
    Student Assistant 71 UITPathanapuram Notes upload
  • 72.
    Student Assistant 72 UITPathanapuram Add attendance Details
  • 73.
    Student Assistant 73 UITPathanapuram View Attendance
  • 74.
    Student Assistant 74 UITPathanapuram Add assignment mark
  • 75.
    Student Assistant 75 UITPathanapuram Add Exam mark
  • 76.
    Student Assistant 76 UITPathanapuram View total internal mark
  • 77.
    Student Assistant 77 UITPathanapuram Parent login
  • 78.
    Student Assistant 78 UITPathanapuram Edit parent account
  • 79.
    Student Assistant 79 UITPathanapuram 8.2 SOURCE CODE 8.2.1Connection mysql_connect("localhost","root","") or die("sever not connected"); mysql_select_db("library") or die("data base not found"); 8.2.2Login <?php ob_start(); session_start(); include "db.php"; if(isset($_REQUEST['button'])) { $uname=$_REQUEST['u']; $pass=$_REQUEST['p']; $s=mysql_query("select * from stud_reg where uname='$uname' and password='$pass'"); if(mysql_num_rows($s)>0) { $_SESSION['student']=$uname; header("location:stud_home.php"); } else { echo "Invalid Account"; } } ?> 8.2.3 allot_staff <?php include "../connection.php"; if(isset($_REQUEST['Submit'])) { $staff=$_REQUEST['n3']; $course=$_REQUEST['n4']; $sem=$_REQUEST['n5']; $qury2=mysql_query("insert into allot values('','$staff','$course','$sem')"); if($qury2) { echo "inserted"; } } ?> 8.2.4 attendance_view <?php ob_start(); session_start(); include "connection.php"; $uname= $_SESSION['student'];
  • 80.
    Student Assistant 80 UITPathanapuram $sem=$_SESSION['sem']; $course=$_SESSION['course']; $subjects=$_REQUEST['sel']; $up="select * from subject where sem='$sem' and course='$course'"; //echo $up; $ex=mysql_query($up); if($ex) { $fet=mysql_fetch_array($ex); $sub_id=$fet['sub_id']; }<?php $query="select * from sub_det where sub_id=$sub_id"; $query1=mysql_query($query); ?> <select name="sel" onchange="a();"> <option value="">select</option> <?php if(mysql_num_rows($query1)>0) { while($fet2=mysql_fetch_array($query1)) { ?> <option value="<?php echo $fet2['subect_id']; ?>" <?php if($subjects==$fet2['subect_id']) echo "selected="selected"";?>><?php echo $fet2['subjects']; ?></option><?php } }?> </select></td> </tr> <tr > <td colspan="2">&nbsp;&nbsp;&nbsp;&nbsp;&nbsp;&nbsp;&nbsp;</td> </tr > </table> <?php $subjects=$_REQUEST['sel']; $sql9="select * from attend where admissionno='$uname' and subject_id ='$subjects'"; $ex8=mysql_query($sql9); $num=mysql_num_rows($ex8); if($num>0) {
  • 81.
    Student Assistant 81 UITPathanapuram echo "<table width='300px;' align='center' ><tr bgcolor='#CCCCCC'><th>Date</th><th>Period</th><th>Status</th></tr>"; while($fet6=mysql_fetch_array($ex8)) { echo "<tr ALIGN='CENTER'><td>".$fet6['date']."</td><td>".$fet6['period']."</td><td>".$fet6 ['type']."</td><td></tr>"; } echo "</table>"; $qry="select * from attend where admissionno='$uname' and subject_id ='$subjects' and type='P'"; $ex1=mysql_query($qry); if($ex1) { $ppp=mysql_num_rows($ex1); $per=($ppp/$num)*100; } echo "<table width='300px;' align='center' ><tr><td><b>&nbsp;&nbsp;Attendence percentage:$per% </b></td></tr></table>"; } ?> 8.2.5 Student registration <?php include "connection.php";//require_once("connection.php"); if(isset($_REQUEST['button'])) { echo "hello"; $admnno=$_REQUEST['n1']; $name=$_REQUEST['n2']; $address=$_REQUEST['n3']; $gender=$_REQUEST['g']; $course=$_REQUEST['n4']; $sem=$_REQUEST['n5']; $ph=$_REQUEST['n6']; $mail=$_REQUEST['n7']; $photo=$_FILES['file']['name']; $photo1=$_FILES['file']['tmp_name']; copy("$photo1","images/$photo"); $pass=$_REQUEST['n9']; $pass1=$_REQUEST['n10']; if($pass!=$pass1) { echo "<script type='text/javascript' language='javascript'>alert('password mismatch');</script>"; }
  • 82.
    Student Assistant 82 UITPathanapuram else { $tes="select admissionno from stud_reg where admissionno='$admnno'"; $xx=mysql_query($tes); if(mysql_num_rows($xx)>0) { echo "<script type='text/javascript' language='javascript'>alert('Admission number already exist');</script>"; } else { $sql="insert into stud_reg values('$admnno','$name','$address','$gender','$course','$sem',$ph,'$mail','$photo',cur date(),'pending','')"; $exe=mysql_query($sql); if($exe) { $sql1="insert into login values('$admnno','$pass','student')"; $ex=mysql_query($sql1); if($ex) { echo "<script type='text/javascript' language='javascript'>alert('inserted');</script>"; } else { echo "<script type='text/javascript' language='javascript'>alert('error');</script>"; } } } } } ?><!DOCTYPE html PUBLIC "-//W3C//DTD XHTML 1.0 Transitional//EN" "http://www.w3.org/TR/xhtml1/DTD/xhtml1-transitional.dtd"> <html xmlns="http://www.w3.org/1999/xhtml"> <head> <script type="text/javascript" language="javascript"> function val(fok) { var t=true; if(fok.n1.value=="") { alert('Enter Your Admission Number'); fok.n1.focus(); t=false;
  • 83.
    Student Assistant 83 UITPathanapuram return t; } if(fok.n2.value=="") { alert('Enter Name'); fok.n2.focus(); t=false; return t; } if(fok.n3.value=="") { alert('Enter Your Address'); fok.n3.focus(); t=false; return t; } if(fok.n4.value=="") { alert('Select Course'); fok.n4.focus(); t=false; return t; } if(fok.n5.value=="") { alert('Select Semester'); fok.n5.focus(); t=false; return t; } if(fok.n6.value=="") { alert('Enter Phone Number'); fok.n6.focus(); t=false; return t; } s if(fok.n7.value=="") { alert('Enter Mail Id'); fok.n7.focus(); t=false; return t; } if(fok.n5.value!="")
  • 84.
    Student Assistant 84 UITPathanapuram { var mail=document.form1.n7.value; var str=/^.+@.+...{2,3}$/; if(str.test(mail)) { t=true; return t; } else { alert("Enter A Valid Mail ID "); fok.n7.focus(); t=false; return t; } } if(fok.file.value=="") { alert('Upload Photo'); fok.file.focus(); t=false; return t; } if(fok.n9.value=="") { alert('Enter Password'); fok.n9.focus(); t=false; return t; } if(fok.n10.value=="") { alert('Enter Confirm Password'); fok.n10.focus(); t=false; return t; } } </script> <meta http-equiv="Content-Type" content="text/html; charset=utf-8" /> <title>Untitled Document</title>
  • 85.
    Student Assistant 85 UITPathanapuram </head> <body> <form action="" method="post" enctype="multipart/form-data" name="form1" id="form1" onsubmit="return val(this);"> <table width="74%" border="0" align="center"> <tr> <td colspan="3">&nbsp;&nbsp;&nbsp;&nbsp;&nbsp;&nbsp;&nbsp;&nbsp;&nbsp;&nbs p;&nbsp;&nbsp;&nbsp;&nbsp;&nbsp;&nbsp; &nbsp;&nbsp;&nbsp;&nbsp;&nbsp;&nbsp;&nbsp;&nbsp; Student Registration Form</td> </tr> <tr> <td width="43%">Admission Number</td> <td width="56%"><label for="n1"></label> <input type="text" name="n1" id="n1" /></td> <td width="1%" rowspan="3">&nbsp;</td> </tr> <tr> <td>Name</td> <td><label for="n2"></label> <input type="text" name="n2" id="n2" /></td> </tr> <tr> <td>Adress</td> <td><label for="n3"></label> <textarea name="n3" id="n3" cols="35" rows="5"></textarea></td> </tr> <tr> <td>Gender</td> <td><label for="textfield"></label> <input type="radio" name="g" id="radio" value="male" /> <label for="radio">Male <input type="radio" name="g" id="radio" value="female" /> Female </label></td> <td>&nbsp;</td> </tr> <tr> <td>Course</td> <td><select name="n4" id="n4"> <option value="">select</option> <option value="CS"> Bsc Computer Science</option> </select></td> <td>&nbsp;</td> </tr> <tr> <td>Semester</td> <td><select name="n5" id="n5">
  • 86.
    Student Assistant 86 UITPathanapuram <option value="">select</option> <option value="1">1</option> <option value="2">2</option> <option value="3">3</option> <option value="4">4</option> <option value="5">5</option> <option value="6">6</option> </select></td> <td>&nbsp;</td> </tr> <tr> <td>Phone</td> <td><label for="n6"></label> <input type="text" name="n6" id="n6" /></td> <td>&nbsp;</td> </tr> <tr> <td>Email Id</td> <td><label for="n7"></label> <input type="text" name="n7" id="n7" /></td> <td>&nbsp;</td> </tr> <tr> <td height="23">Photo</td> <td><label for="file"></label> <input type="file" name="file" id="file" /></td> <td>&nbsp;</td> </tr> <tr> <td height="23">Password</td> <td><label for="n9"></label> <input type="password" name="n9" id="n9" /></td> <td>&nbsp;</td> </tr> <tr> <td height="23">Confirm Password</td> <td><label for="n10"></label> <input name="n10" type="password" id="n10" /></td> <td>&nbsp;</td> </tr> <tr> <td height="23">&nbsp;</td> <td><input type="submit" name="button" id="button" value="Register" /></td> <td>&nbsp;</td> </tr> </table> </form> </body> </html>
  • 87.
    Student Assistant 87 UITPathanapuram 9. MEETING MINUTES MINUTES 1: Date: 20-02-2016 Time: 10.00 am to 1.00 pm Location: Cyberia, Kollam Present:Ajeesh A Jithin M Navaneeth Krishnan Subin Babu Vishnu Raj Individual Progress Report Study of System Analysis has been completed. Discussion ofthe problem solved by the software: We are decided to do our project work at Cyberia , Kollam. It was held on 20- 02-2016 we selected the topic STUDENT ASSISTANT SYSTEM, we are corporate to do this work in better way, and also we started system analysis phase on this day. Schedule for next meeting will be on 28-02-2016 at Cyberia Softwares.
  • 88.
    Student Assistant 88 UITPathanapuram MINUTES 2: Date: 28-02-2016 Time: 10.00 am to 3.30 pm Location: Cyberia, Kollam Present: Ajeesh A Jithin M Navaneeth Krishnan Subin Babu Vishnu Raj Individual Progress Report: System design has been completed. On we decided to do client/server so for that we are divided this project to modules. Mainly this contain 4 modules, that are  Admin module  Staff module  Student module  Parent module The main aim of our project is to create an error free and flexible system. We are complete the work within given time. Schedule for next meeting will be on 24-03-2016 at Cyberia Softwares.
  • 89.
    Student Assistant 89 UITPathanapuram MINUTES 3: Date: 24-03-2016 Time: 10.00 am to 3.30 pm Location: Cyberia, Kollam Present :Ajeesh A Jithin M Navaneeth Krishnan Subin Babu Vishnu Raj Individual Progress Report: The next phase coding has been completed. we decided to design forms and write code for each module. We also decided to create tables in MySQL and write connection between My SQL and PHP. These tasks are assigned to each individual in our group. We allowed 24days for the completion of the work. Schedule for next meeting will be on 28-05-2016 at Cyberia Softwares
  • 90.
    Student Assistant 90 UITPathanapuram MINUTES 4: Date: 28/05/2016 Time: 10.00 am to 3.30 pm Location: Cyberia, Kollam Present: Ajeesh A Jithin M Navaneeth Krishnan Subin Babu Vishnu Raj We are decided to testing each module in our project. After testing each module can be implemented. Also the maintenance of our project is done. Finally we have checked full working of our project. ie, a user can request services, and the administrator check the request and provide the services based on the availability of requirements, and the admin can check the application details, enter follow up details. Individual Progress Report: The project has been completed.
  • 91.
    Student Assistant 91 UITPathanapuram BIBILIOGRAPHY
  • 92.
    Student Assistant 92 UITPathanapuram 10. BIBILIOGRAPHY Text books  PHP complete reference - Steven Holzner  PHP and MySQL Bible - Tim Converse, Joy Spark  PHP Essentials - Julice Meloney  Software Engineering - Pressman Websites  http://www.php.net  http://www.sql.com