Projectskart.com
Visit www.projectskart.com for more information
INTRODUCTION
“A Study on employees Job satisfaction in with reference to HAMUL”
Objectives of the study:
 To measure the employees job satisfaction level in HAMUL.
 To study the employees perception towards organization.
 To study the attitude of the employees towards their Work.
 To identify the factors that motivates the employees.
 To give suggestions for the growth & perspective of the company.
Scope of the study:
 Job Satisfaction is an important output that employees work for
Organization.
 It comprises of extrinsic and intrinsic factors and helps Maintain an able
and willing work forces.
 It is an interesting and significant area for conducting research.
 The study made on the topic of Job Satisfaction will reveal the factor of
feelings of employees
 This report is useful to the management of the company to know the
satisfaction levels of employees and they can take measures to increase
productivity.
 This report may be useful to the management students for reading, and
may be useful in preparing their report on the job satisfaction” In business
concerns, public organization etc.
Projectskart.com Page 1
Projectskart.com
Problem statement:
The selected topic was “A STUDY ON EMPLOYEES JOB
SATISFACTION”
 It is said that satisfied employee is a productive employee, any kind of grievance
relating to organizational or personal to a greater extent influence on the job.
 So every organization is giving higher priority to keep their employees with
satisfaction by providing several facilities which improves satisfaction and which
reduces dissatisfaction.
 Job Satisfaction is considered as a key issue by the entrepreneur where efforts are
taken and programs are initiated.
 If an employee is not satisfied with the job there are chances for absenteeism, low
turnover, lower productivity. committing of mistakes, diverting energy for
different types of conflicts keeping this thing in view all organizations are trying
to identify the areas where satisfaction to be improved to get out of the above
dangers
 In this connection a survey was conducted on behalf of HAMUL to identify the
level of satisfaction in terms of strongly agree to strongly disagree on various job
related factors.
Research Methodology:
Projectskart.com Page 2
Projectskart.com
Data Sources:
Primary Data:
The Primary data was collected from the respondents by administering a
structured questionnaire and also through observation, interview & discussion with
management.
Secondary Data:
Apart from Primary data collected, the data collected through text books, the
records of HAMUL, Journals from Library, Academic Reports, and Internet is used for
the study.
Sampling
Sample Population:
There are totally 415 employees working in the organization.
Sample Size:
Out of the total strength the sample taken amongst workers .i.e., 40 respondents.
Sampling Area:
The research was conducted at HAMUL, HASSAN
Sample Method:
The research was made by the survey in accordance to the convenience of the
employees. So the sample type is convenient sampling.
Tools Used for analysis:
Projectskart.com Page 3
Projectskart.com
Contact Instrument:
A structured closed - end Questionnaire is used and the type of questions are
dichotomous and likert scale.
Contact Method:
The research was conducted by using contact instruments like Questionnaire,
interview and observation. The information was collected from both plant workers as well
as from management staff.
Data Analysis Techniques:
The data is analyzed through simple analysis technique. The data tool is
percentage method.
Percentage method is used in making comparison between two or sense of Data.
This method is used to describe relationship.
Percentage of Respondents = No. of Respondents/ Total no. of Respondents X 100
Limitations of the study:
· The study is conducted only in HASSAN.
· Due to the limitation of the time the research could not be made more
detailed.
· Due to confidentiality of some information accurate response was not
revealed by some of the respondents.
· Some of the replies of the respondents may be biased.
· Respondents had marked the answers in questionnaires which may be
· Socially incorrect irrespective of their actual feelings.
2. INDUSTRY PROFILE
Projectskart.com Page 4
Projectskart.com
India is called the “country of villages” where it covers nearly 70% of its total
area. In this relation we can say that Indian economy is base on rural activities and their
development. Therefore we have to give prime importance to the rural activities.
A dairy is a place for handling milk and milk products. Technology refers to the
application of scientific knowledge for practical purposes. Dairy technology has been
defined as that branch of dairy science which deals with the processing of milk and the
milk products on an industrial scale. In developed dairying countries such as the USA the
year 1850 is seen as the dividing line between farm and factory scale production. Various
factors distribute to this change in these countries such as the concentration of the
population in cities where the jobs are plentiful, rapid industrialization, improvement of
transportation facilities, development of machines etc., The rural areas are identified for
the production, urban areas are for the processing of the milk.
2.1 ORIGIN OF DAIRYING IN INDIA
Around 1500 BC to 2000 BC the Aryans were first to domesticate cattle. Use them
for tilling their land obtain milk to be consumed as food. Again it were Aryans who
priced the milk of a cow more than its meat, forbade its slaughter, created legends about it
and even worshipped it. Hindus even to this day consider cow as sacred. Besides it were
only the East (India/China) which domesticated buffalo as milch animal succeeded so
well that today, more than half the total production of milk in India is obtained from
buffalo.
Most of the farmers have one milk animal, they sell the milk through local milk
contractors or middlemen. These traders have always exploited the poor and uneducated milk
producers. It was in the late forties, when integrated approach for dairy development based on
farmers owned milk co-operative was first adopted at Anand. The system includes milk
procurement productions and marketing through farmer co-operatives. In India, the market
milk technology may be considered to have commenced in1950 with the functioning of the
Central Dairy of Aarey Milk Colony and milk product technology in 1956 with the
establishment of AMUL dairy, Anand. The system of collective ownership, operation and
control of milk trade by farmers came to be known as ANAND PATTERN. Anand pattern
has given them an opportunity to have access to the modern technology.
Projectskart.com Page 5
Projectskart.com
The premises institution NDDB and IDC for application of the Anand pattern
throughout the country. The whole project under which replication was envisioned, is
named as “operation flood”. The success of Anand pattern depends as establishing a
strong co operative infrastructure at the grass root level, making economically viable to
strengthen.
Dairy industry offers employment opportunity to the people so as to help the
farmers to get fair price of milk. The farmers are provided with medical facilities to their
cattle. Milk is becoming an alternative life line in our rural economy. With the advent of
white revolution that is “SKHEERA KRANTI” in the same pattern of Denmark and
Holland.
Export of dairy products plays an important role in our foreign trade. It increases
the foreign exchange and national income of our country and also economic development
of our country
2.2 History of Indian milk market industry:
· Organized milk handling was made in India with the establishment of Military
Dairy Farms
· Handling of milk in co operative milk unions established all over the country on a
small scale in early stages.
· Long distance refrigerated rail-transport of milk from Anand to Bombay since
1945.
· Pasteurization and bottling of milk on a large scale for organized distributed was
started at:
Aarey - 1950
Calautta - 1958
Delhi - 1959
Mumbai - 1961
Madras - 1963
Projectskart.com Page 6
Projectskart.com
· Establishment of milk plants under the 3 year plans for dairy development all over
India. They were taken up the dual object of increasing the national level of milk
consumption and ensuring better returns to the primary milk producer.
Now India is one of the richest milk producing country in the world. In 1999 it
produced milk up to 770 lakhs tons and the milk valued up to 75000 crores and 13% of
total production in the world is produced by India itself.
2.3 Dairy Industry in Karnataka
2.3.1 Background
In June 1974, an integrated project was launched in Karnataka to restructure and
reorganize the dairy industry on the co operative principle and to lay foundation for a new
direction in dairy development. Work on the first ever, World bank aided dairy
development project was initiated in 1975. Initially the project covered 8 southern
districts of Karnataka and Karnataka Dairy development corporation was set up to
implement the project. Dairy developmental activities was set up with dairy co operative
societies at grass root level, milk unions at the middle level and dairy development
corporation at state level as an apex body with the responsibility of implementing Rs.51
crores project. After the closure of operation flood II the dairy development activities
which continued under operation flood III ended on 1996. The post operation flood works
are financed by NDDB under different terms and conditions.
2.3.2 Scope of the union
As at the end of March 2009, a network of 972 Dairy Co operative Societies
(DCS) have been organized and are spread over 166 taluks of the total 175 taluks in all
the 27 districts of Karnataka. Unions are formed by federating societies in earmarked
geographical area.
Projectskart.com Page 7
Projectskart.com
The Brand 'NANDINI' is the household name for Pure and Fresh milk and milk
products.
KMF has 13 Milk Unions throughout the State which procure milk from Primary
Dairy Cooperative Societies (DCS) and distribute milk to the consumers in various
Towns/Cities/Rural markets in Karnataka.
Bangalore Belgaum
Dakshina Kannada Gulbarga
Shimoga
Mysore
Mandya
Tumkur
Bijapur
Bellary
Dharwar
Kolar
Hassan
The Corporate Office of the Karnataka Milk Federation is located on
Dr.M.H.Marigowda Road in Bangalore. The Federation has a Board consisting
representatives of Milk Producers and the Government nominees. The day to day
functions of the Federation is managed by a group of professional managers headed by
the Managing Director
Karnataka Cooperative Milk Producers' Federation Limited (KMF) is the Apex
Body in Karnataka representing Dairy Farmers' Co-operatives. It is the second largest
dairy co-operative amongst the dairy cooperatives in the country. In South India it stands
first in terms of procurement as well as sales. One of the core functions of the Federation
is marketing of Milk and Milk Products.
2.3.4 Mother Dairy,
Bangalore, a Unit of KMF, is set up by NDDB on 7.12.1984. The Dairy which has
expanded from 4LLPD to capacity of 7.00 LLPD has a unique nature of homogenizing
the milk and selling to its consumers through 50 Automatic Bulk Vending Booths, 83
Shoppe’s and 70 FRP tanks. The Dairy also caters Milk in sachets and Milk Products
through its 289 retailers. The average sale of milk per day is 2.60 Lakh liters during the
year 2008-09. The entire requirement of milk is procured from Kolar Milk Union. The
Dairy produces Butter, Ghee, Curds, Ice Cream & Skim Milk Powder. The activities of
Projectskart.com Page 8
Projectskart.com
all the Departments at Mother Dairy are being carried out through an on-line computer
system.
2.3.5 World Bank Study – Observations:
The World Bank, in its study on the effect of Co-operative dairying in Karnataka,
has pointed out that:
· The villages with Dairy Co-operative Societies are much better off than those
without.
· The families with dairy cattle are economically better than those without dairy
cattle.
· Women who had no control on the household income have better control in terms
of Milk Money
· A single commodity “MILK” has acted as a catalyst in the change in the Socio-
Economic impact of the rural economy.
· There is a positive impact on those at the lower end of the economic ladder both in
terms of landholding and caste.
2.3.6 PERSPECTIVE PLAN 2010:
After the closure of III project, Government of Karnataka and NDDB signed an
MOU during February 2000, for further strengthening the Dairy Development Activities
in Karnataka with an outlay of Rs.250 Crores. Consequent to the announcement of new
lending terms and conditions by NDDB through an evolution of an action plan -
Perspective 2010 to enable the dairy cooperatives to face the challenges of the increased
demand for milk and milk products by focusing efforts in the four major thrust areas of
Strengthening the Cooperatives. Enhancing Productivity, Managing Quality and building
a National Information Network, plans are under implementation. The 4 Milk Unions
viz., Dharwad, Tumkur, Bijapur and Gulbarga that were having accumulated losses were
included for rehabilitation programme under
Projectskart.com Page 9
Projectskart.com
2.4 COMPANY PROFILE
2.4.1 Hassan Co-operative Milk Producers' Societies Union Ltd
The Union was registered on 30th March 1977 with the operational jurisdiction
extended to 3 Districts namely Hassan, Kodagu &Chikkamagalur.
The Dairy was setup under the Operation Flood II & III and has a processing capacity of
1,20,000 Litres of milk per day. The Union also has a Dairy at Kudige with a capacity of
50,000 litres per day which is the first Dairy in Karnataka State started during January
1955.
The Union has three Chilling Centres at Birur(20,000 LPD), Holenarasipur(20,000
LPD) and Channarayapatna(1,00,000 LPD) with total chilling capacity of 1,40,000 litres
per day respectively. The Union also produces Ghee, Peda, Curds, Khova and Butter
Milk. The Union procures on an average 3,86,462 litres of milk and sells 1,09,578 litres
per day. There are 5 Bulk Milk Coolers & 46 Automatic Milk Collection Units in the
Union.
Hassan Dairy was established under the world bank aid with an initial handling
capacity of 60,000 KGPD and was being managed by the then Karnataka dairy
development corporation.
In the year 1987 with an idea of bringing all milk allied activities such as milk
procurement, milk processing and milk marketing the Hassan dairy and the Kudige dairy
(the first commission dairy plant) were handed over to Hassan Co operative Milk
Producers Societies Union. The integrated system of monitoring the milk procurement,
processing and marketing activities by milk producers themselves was established.
2.4.2 MISSION STATEMENT
Hassan milk union aims to render the best services at normal cost to its members
to increase milk production and produce good quality milk by paying remunerative price
throughout the year, thereby improving their economic and social condition while
ensuring high quality milk and milk products to the delighted level of the consumers at
competitive price.
Projectskart.com Page 10
Projectskart.com
2.4.3 VISION STATEMENT
The union thrives hard to adopt the modern and eco friendly technologies to
produce milk and milk products of international standards to make our presence
prominent in the global market.
2.4.4 Quality policy
HAMUL is the committed to the upliftment of its producers surplus member by
supporting them to produce surplus milk of good quality and continually satisfy customer
expectations and timely delivery of good quality milk and milk products meeting to legal
standards by developing an healthy relationships with the suppliers and motivating the
work force to adhere to good manufacturing practices
2.4.5 AIMS AND OBJECTIVES
Hassan co operative milk producers societies union is completely an autonomous
body consisting of representatives from milk producers as policy makers
· To produce continuous and remunerative market for the surplus milk in the rural
areas.
· To supply quality milk to customers in the urban areas at a competitive price.
· To provide the technical inputs necessary to produce good quality milk and to
facilitate increase in milk yield.
· To provide self employment to rural folk and to make them economically self
sustainable by which the migration of rural folk to urban areas is minimized.
· To prevent the role of the middle men in the milk business and to increase their
returns.
· To establish a bridge between rural and urban folk and to play a vital role in
changing he social and economic status of the rural folk.
Projectskart.com Page 11
Projectskart.com
2.4.6 ROLE OF DAIRY CO OPERATIVE SOCIETY
The dairy co operatives are organized in rural areas for the milk producers
keeping in view the domestic principles and values. These societies educate, guide,
support the milk producers in dairy development activities.
2.4.7 FUNCTIONING OF DAIRY CO OPERATIVES
The dairy co operative function all through the year in two shifts, this will provide
continuous market for the surplus milk produced and the payment for the milk supplied
will be distributed to the producers on the predetermined day. And provides employment
to the rural folk.
Input activities include:
· Veterinary services like regular vaccination
· Artificial insemination services
· Supply of balanced cattle feed and fodder slips
· Training facilities
2.4.8 GROWTH OF THE UNION
The milk union which was established in the year 1977 with 100 functional dairy
co operatives collecting 10,300Kgs of milk per day is procuring on an average 3,86,482
Kgs per day from 1122 co operatives as on date with the increase in milk production the
Hassan dairy with the initial capacity of 60,000 KGPD was expanded to 12,0,000 KGPD
during 1996.
2.4.9 ACTIVITIES OF HASSAN MILK UNION
1. Organization of dairy co operative societies: As at the end of March 2010, 1197
societies have been registered. Out of functional societies, 330 women societies
are functioning.
2. Membership Enrolment: As on 30th
March 2010, 1,73,396 members have been
enrolled of which 71,046 are small farmer, 48,866 are marginal farmers, 22,199
are agriculture laborers and 31,285 are other farmers.
3. Milk procurement activities: The present average milk procurement from 1122
milk societies is 3,86,462 Kgs/day at the end of March 2010.
Projectskart.com Page 12
Projectskart.com
2.4.10 Product Profile
Types of milk and milk products marketing by HAMUL
Nandini Toned Milk
Karnataka’s most favorite milk, Nandini Toned Milk is a Fresh and pure milk
containing 3.0% fat and 8.5% SNF. Available in 500ml and 1 liter packs. Better to use
within a day from the date of pack. Maximum Retail Price is Rs. 13/- per liter.
Projectskart.com Page 13
Projectskart.com
Nandini Homogenized Toned Milk
Nandini Homogenized Milk is p.ure milk containing 3% Fat and 8.5% SNF. This
is homogenized and pasteurized. Consistent right through, it gives you more cups of tea
or coffee and is easily digestible. Available in 500 ml packets
Nandini Full Cream Milk
Nandini Full Cream Milk, Contains 6% Fat and 9% SNF. A rich, creamier and
tastier milk, ideal for preparing home-made sweets and savories- available in 500ml and 1
liter packs. MRP Rs. 15/- per liter
Projectskart.com Page 14
Projectskart.com
Good life
Cow's pure milk, UHT processed bacteria free in a tamper-proof tetra-fino pack
which keeps this milk fresh for 60 days without refrigeration until opened. Available in
500 ml Fino and in 200ml bricks at premium stores across the state.
Smart
Cow's pure milk, homogenized, double toned UHT processed milk bacteria free in
a tamper proof tetra fino pack which keep the milk fresh for 60days without refrigeration
until opened. At present the milk is being directly home delivered on request Available in
500ml pack
Projectskart.com Page 15
Projectskart.com
Slim
Cow's pure milk, homogenized, Skimmed. UHT processed milk bacteria free in a
tamper proof tetra-fino pack which keep the milk fresh for 60 days without refrigeration
until opened. Nandini Goodlife slim skimmed milk is 99.5% fat free. Available in 500ml
Fino and in 200ml bricks at premium stores across the state.
Shubham
Buffalo's milk, 100% pure pasteurized processed and packed hygienically. This
milk has 5% fat and 9% SNF. Available in 500ml and ltr, packs
Mysore pak
Projectskart.com Page 16
Projectskart.com
Fresh and tasty, Nandini Mysore Pak is made from quality Bengal Gram, Nandini
Ghee and Sugar. It's a delicious way to relish a sweet moment. Available in 250gms.PP
container shrink packed to preserve freshness. Can be kept for 7 days advised to consume
fresh to enjoy its excellent taste
Nandini Curd
Nandini Curd made from pure milk. It’s thick and delicious giving you all the
goodness of homemade curds. Available in 200 grams and 500 grams packs. Nandini
butter is rich smooth and delicious. Nandini Butter is made out of fresh pasteurized
cream. Rich taste, smooth texture and the rich purity of cow’s milk, makes any
preparation a delicious treat. Available in 100 grams, 200grams and 500grams cartons
both salted and unsalted.
Nandini Ghee
Projectskart.com Page 17
Projectskart.com
A taste of purity, Nandini Ghee made from pure butter. It is fresh and pure with a
delicious flavor. Hygienically manufactured and packed in a special pack to retain the
goodness of pure ghee, having Shelf life of 6 months at ambient temperatures. Available
in 200ml, 500ml, 1000ml, sachets and also in 5lts tins and 15.0 kg tins.
Nandini Butter
Nandini spiced buttermilk is a refreshing health drink. It is made from quality
curds and is blended with fresh green chillies, green coriander leaves, asafetida and fresh
ginger. Nandini spiced butter promotes health and easy digestion. It is available in 200ml
packs and is priced at most competitive rates, so that it is affordable to all sections of
people.
Nandini Butter Milk
Projectskart.com Page 18
Projectskart.com
Nandini butter milk is Rich, smooth and delicious. Available in 100 grams
(salted), 200 grams and 500 grams cartons both salted and unsalted.
Cheese
Delicious Cheese, processed with utmost care to ensure the smooth and rich taste
of pure cheese. It's highly nutritious an excellent source of milk proteins and a rich source
of calcium. Need to be kept under refrigeration. Available in 100gms carton
Paneer
Projectskart.com Page 19
Projectskart.com
Pure and tasty dishes with Nandini Paneer! A fresh, nutritive product made by
coagulating pure milk, it is an excellent source of milk protein. Nandini paneer is ideal for
vegetarian dishes such as mutter paneer, sag paneer and various other dishes.Refrigerated
storage in preferable. Available in 200gms pack, specially packed in a five layer film and
vacuum packed to preserve its quality. Bulk packings are also available.
Flavored milk
Sterilized flavored milk, a nutritious and healthy drink and an all-season
wholesome drink available in five different flavors - pineapple, rose, badam, pista and
natural orange. Apart from refreshing energy. Available in 200ml
Nandini Peda
Projectskart.com Page 20
Projectskart.com
No matter what you are celebrating! Made from pure milk, Nandini ‘Peda’ is a
delicious treat for the family. It is maintained at room temperature, for approximately 7
days. Available in 250grams pack containing 10 pieces each.
Gulab jamon mix
Great way to those soft and juicy jamoon treats at home! Nandini Gulab Jamoon
Mix is made from Nandini skimmed milk powder, maida, soji and Nandini Special Grade
Ghee.Available in 100gms and 200 gms standy pouch with a five layer foil lamination
shelf life of 6 months
Khova
Projectskart.com Page 21
Projectskart.com
Khova is prepared out of fresh milk. It is an ideal base to prepare delicious sweets
at home like peda, Gulab Jamoon, Kalakand, Burfi, Gajar Halwa and the like. Nandini
Khova gives you a high nutritive value with large quantities of muscle building proteins,
bone forming minerals and energy giving fat and lactose. To be kept under refrigeration
available in 200gms vaccum packed in a special five layer pocu film Khova is also
available in bulk pack for marriages and other functions
Milk powder
Enjoy the taste of pure milk! Skimmed milk powder made from pure milk,
processed and packed hygienically. Available in 50gms, 200gms, 500gms, 1kg and 25kg
pack
Cashew Burfi
Projectskart.com Page 22
Projectskart.com
Prepared using quality Cashew nuts, Khova and Ghee. It leaves a lingering
Cashew flavor in your mouth. Available in 250 gm in a P.P.Box, shrink wrapped to
preserve its freshness .shelf life 12 days
Nandini Basan Ladoo
It is a delicious indigenous product prepared from pure Ghee, Gramflour and
sugar added with cashews. Available in 250 Gms pack containing 6 Pieces. Shelf life 1
month
Nandini bite
Projectskart.com Page 23
Projectskart.com
A unique sweet. Cocoa based. Nandini Bite is a three-in-one sweet prepared by
using Mysorepak, Khova and dremed with Almond. Available in 25 gm Aluminium foil
packing. Shelf life 12 days
Nandini Set Curd
NANDINI SET CURD, thick and highly nutritive curd is made from 3% Toned
Milk with added imported bacterial cultures, filled into 200gm and 400gm cups and
allowed to set into curds. Imported bacterial cultures constitute curd forming bacteria of
high genetic abilities and release antimicrobial substances into curd imparting disease
resistance to consumers( probiotic characteristic). The curd apart from therapeutic in
nature has very high shelf-life and can be kept for 15 days in refrigerator without curds
becoming sour.
NANDINI SET CURD is competitively priced at Rs.7 per 200gm cup and at
Rs.13 per 400gm cup. Shelf life 15 days in refrigerator without curds becoming sour
2.4.11 ORGANIZATION STRUCTURE
Projectskart.com
Board of Directors- Chairman
Page 24
Projectskart.com
Managing Director- CEO
Personnel
Assistance Administrat Finance Procureme Marketing Purchase MIS (3)
Department ion (15) (23) nt and input (25) (3)
Sr. staff (1) (69)
2.4.12 PERSONNEL DEPARTMENT
Administration
Projectskart.com Page 25
Projectskart.com
Deputy Manager
EstablishmentTraining/ Domestic Legal Cell
Enquiry (Personnel)
Administrative
Assistant Manager Officer in charge officer
Office superintendent
Support staff
Personnel department plays a crucial role in an organization which is always referred as
the strength of the organization.
Recruitment:
Projectskart.com Page 26
Projectskart.com
Recruitment is made as per the cader strength approved by Registrar of co
operatives. And the said cader strength is within the preview of co operative act and rules.
Reservation policies of the government are being followed for recruitments.
Whenever Union goes for recruitment the necessary steps are being taken as per
the guidelines stated in its Bye law and proper advertisement will be given in the State
News papers for the posts required and all the processes are made as per Govt. Norms and
Suitable candidates will be called either for written test or interview or both.
Training:
HAMUL is having training facilities for its employees at various reputed training
centers and for new employees, they will be facilitated with one month on the job training
at their respective areas.
CTI (Central training institute), a unit of KMF, Bangalore, is one of the best
training centers having its own facilities with residential facilities providing training to
skilled and unskilled employees as well. Management development program to middle
level management officers of the milk union on various subjects related to dairy,
marketing, administration and procurement and input.
In addition to this, HAMUL deputes its officers and personnel for different
technical and non technical training in the following training centers:
1. SRDTC(Southern regional demonstration and training center) for both
technical and non technical training.
2. Mansinh institute of training, Mahsana, Gujrat, only for technical training.
3. Vaikunt Mehta institute, Pune. For management development programmes.
4. Institute of rural management, Anand.
5. Regional institute of co operative management, BANG
6. CII- Confederation of Indian industries, institute for quality- for food
industrial platforms are created.
Orientation programme:
Projectskart.com Page 27
Projectskart.com
The new employees are given 3 to 4 days orientation training program at CTI,
Bangalore, a unit of KMF. This particular training is given to the newly recruited
employees irrespective of their cader.
Employee promotion:
It is clearly stated in the cadre and strength document which is approved by
registrar of co-operative societies. The employee promotion is dependent on the merit and
seniority basis. It is the mandatory method followed. To decide on this, the employee
education, obedience, carrying of the job and attendance are taken into consideration.
Record maintenance:
HAMUL is having well establishment section under the administration department
which maintains and updates records and other details of each employee with individual
record book and file.
Statutory facilities:
Leave:
Casual leave of 15 days per year and for new entrants 1 day per month for one
year is followed.
Employees of the HAMUL are eligible for 30 days earned leave in each year
during their service and also once in 2 year block period they will be given the option
facility for surrender of leave of one month and to avail the encashment facility. The
accumulation of leave days at present is restricted to 240 days.
HPL(Half pay leave) facilities are available.
If any accident takes place during the working hours the special leave is given:
· Special leave: the rabies leave is given for the infected dog bite. And also the
blood donation leave for 1 day is given.
· Maternity leave: on condition, with payment.
· Extra-ordinary leave: depending on the service or any major health issues.
Projectskart.com Page 28
Projectskart.com
Conveyance Allowance:
The Hassan Milk Union is providing conveyance allowance to its employees who
are having two wheeler vehicles and and commuter charges for those who are dependent
on public transport per month is fixed.
Uniform:
Uniform will be provided to the employees who are working in the factory and
this facility is extended to only up to the cader of Technical Officers.
Transfer:
The transfer facilities are given. It is in the hands of Managing Director. If the
transfer is on the request, employee is not entitled for cash benefits but if it is not on
request, he is entitled for cash benefits.
Retirement:
The retirement age is 60 years. But on health grounds there is a consideration.
And the 3 months prior notice is a must before leaving the job anytime before the
retirement.
Retirement benefits:
A salary of 15 days per year of completed years of service, 3.5 lakh ceiling is
applicable and all the gratuity announcements are according to government notifications.
Provident fund is as per the government norms. 12.5% toward provident fund
contribution per all the employees.
Medical facilities
These facilities for self and dependents. At present each members will get
reimbursement amount up to Rs 50,000 for impatient treatment
Canteen facilities: Good canteen facilities are provided for employees.
Projectskart.com Page 29
Projectskart.com
PRODUCTION DEPARTMENT
2.4.13 PRODUCTION DEPARTMENT:
The dairy works in 3 shifts to receive milk in the morning and evening shifts.
The milk received from DCS in cans will be tested for quality and weight is
recorded. The payment will be made based on the quality and the quantity. The milk
received in tankers will be weighed and tested and pumped into chiller and stored in
Projectskart.com Page 30
Projectskart.com
insulator storage tank. The local market needed quantity will be pasteurized and stored in
insulated HMST for packing toned milk, double toned milk and standardized
homogenized milk. Apart from this, union also produces ghee, peda, flavored milk, curds
and butter milk.
The excess fat in the milk will be separated in the form of cream and issued for
butter making. The cream breaks into butter and butter milk where butter is issued for
ghee making and butter milk is tested for fat/COB (clout on boiling) and it will be
reprocessed or will be drained out. Based on the market demand, butter is drawn for ghee
production and same will be packed as per requirement.
Power
The KPTCL supplies the power upto 325 kilo watts per month. In case of shortage in
supply diesel generator is used.
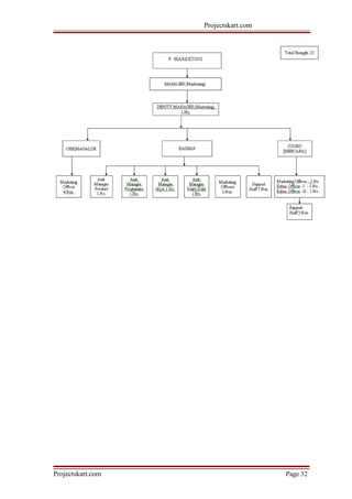
2.4.14 MARKETING DEPARTMENT:
Marketing should be considered as the core business function in this competitive
world as it establishes, develops, and commercializes long term customer relationships
and helps in meeting organizational goals.
Pricing is a federal policy and KMF decides the marketing price of the milk end the milk
products.
KMF has adopted pricing mainly on four categories namely:
· Double Toned Milk – Rs 14/100ml
· Toned Milk – Rs 16/1000ml
· Standardized (homogenized) Milk – Rs 18/1000ml
· Full Cream Milk – Rs 20/1000ml
As HAMUL is procuring 4 lakhs milk per day and its local market requirement is 1.2
lakhs kgs/day. As such the excess milk is being sent to sister unions and Interstate
federations and balance if any will be sent for conversion into butter and SNP.
Projectskart.com Page 31
Projectskart.com
Projectskart.com Page 32
Projectskart.com
2.4.15 CHANNELS OF DISTRIBUTION
The network of distribution of milk was formed to be very systematic and has
made distinct role in the successful marketing of milk.
The processed and pasteurized milk is first packed and stored and then distributed to the
target customers.
Processing and manufacturing
Storage
Dealers or Retailers
Consumer
2.4.16 PROCUREMENT DEPARTMENT:
The milk co operative societies will be organized in villages where there is excess
milk production. The extention staff of the union will visit the villages and conducts the
survey about the village population, animal population and the availability of the surplus
milk and report to the office for consideration. The office will issue necessary instructions
to organize the societies.
Projectskart.com Page 33
Projectskart.com
Then the first Gramasabha meeting will be conducted and select the promoters to
promote the Dairy cooperative in the village and with the permission of Registrar of
Cooperative with the recommendation of Milk union the Village Chief promoter will
permitted to collect the share capital and with all fulfillment of required norms then
proposal will be sent to registrar of co operative department for registration. On
registration, milk co operative society will be commissioned and starts procuring milk
from the producers. The milk procured will be transported through trucks to near by
chilling centers and dairy where milk is processed further. The society will be provided
with veterinary services, AH services, feed and fader services, training and extention
services.
The village dairy Cooperatives will receives payments for the milk supplied to
Union once in a week and the same will be distributed among its produce members every
week and day is fixed which is convenient to the concerned village.
Projectskart.com Page 34
Projectskart.com
2.4.17 STORES/ PURCHASE DEPARTMENT:
Purchase
Purchase/stores Officer
Sub staff
HAMUL is having a separate purchase department and purchases are made based
on the requirements of various department and purchases are made as per the relation laid
out.
HAMUL is having a full pledged stores which supplies materials to various based on
the indents or requirements and the people who are working in the stores are very well
worked in inventory management. Both purchase and store departments are working
under the supervision of manager dairy.
The activity takes place in stores:
Requisition letter:
First the manager of concerned department depending upon the need for the
goods sends a requisition letter to the manager dairy and then once approved the same
reaches the stores in charge, the purchase section places an order.
Projectskart.com Page 35
Projectskart.com
Purchase order:
But for the goods regular nature depending upon the stock level , the stores in
charge takes up the responsibility to place order and have the materials ready when ever
required. Here in the co operative sector as per the transparency act if the goods and
where the capital expenditure is involved, the enquire letters are sent the suppliers and
who ever quotes the least and also with quality gets the order.
And the same purchase order copy goes to
1. the supplier
2. the store in charge
3. Accounts section
4. concerned user section
Purchase order also includes
1. Mode of payment after and before supply
2. Terms and conditions(taxes)
3. Delivery period
4. Mode of dispatch
Invoice:
Against the purchase order the concerned supplier gives the invoice. Once the
invoice is received the cross checking of materials as per the specifications purchase
order is done. The concerned department communicated about the goods and the
concerned person gives a user section remark on the quality of the product. Hence the
goods received note is sent to concerned user section.
Projectskart.com Page 36
Projectskart.com
2.4.18 MIS:
Management Information System
Assistant Manager
System Officer
Support Staff
The main activity of the MIS department in the organization is to act as the
information source for all the levels of management for the decision making in different
situation. Hence to say the integration of information from all the departments for the
decision making for all the three levels which exist in the organization:
1. Top level
2. Middle level
3. Lower level
Projectskart.com Page 37
Projectskart.com
The information collected from the dairy and various chilling units on on-line and
information collected from Marketing on every day will be processed and send to KMF
every day and also monthly procurement and input wing and the data related to artificial
insemination and progress achieved in Fodder and Feeds division are collected and
necessary information will be prepared and sent to various department as well will be
submitted to CEO and other section heads to enable them to take necessary action and
also with the help of these data MIS department will prepare the annual Targets to the
Dept of Procurement and Input and Marketing.
Also, All these data is given to the MIS department and the integration on
monthly basis is taken up and the report as sent to the managing director and same place
before the monthly meetings held of all the milk unions.
Projectskart.com Page 38
Projectskart.com
2.4.19 FINANCE DEPARTMENT:
Source of finance to start KMF (previously known as KDDC) and its units is from
World bank channels through agreement between NDDB under Tripartite agreement
between NDDB, KMF and Government of Karnataka.
Now, source of funds are share capital and realization from sale proceeds of milk and
milk products. As on 31.03.2010 the paid up capital was 795.29 lakhs and 206.16 lakhs
loan was taken for operating.
Projectskart.com Page 39
Projectskart.com
2.4.20 SWOT ANALYSIS
STRENGTHS:
· Procurement and Input( P&I) network
· Goodwill- Brand network
· ISO 9001:2000 certified dairy
· Ambience of Union area is most suitable for Dairying.
· Weather Facility
· Geographical Area
WEAKNESSES:
· Advertisement execution in its early stage
· Early stages of automation and computerization
· Competition
· Problematic distribution
OPPORTUNITIES:
· Enter rural market
· Exports-by developing tetra pack technology
· Abundant area availability for milk procurement
THREATS:
· Entry of big players
· Government policies
· Stringent food hygiene policies
Projectskart.com Page 40
Projectskart.com
2.4.21 ACHIEVEMENTS:
Hassan milk union is procuring milk from all the 13 taluks of three districts and
selling quality milk in all the taluks and small towns.
The union and all the dairy co operatives are being managed by the democratically
elected boards from among the milk producers.
The technical input to dairy co operatives and the dairy plants are managed by
well trained, committed professionals and technical team.
91% of the milk co operative societies are operating under profit
The union has successfully implemented the animal induction program for SC ST
and OBC since 1996 with the financial assistance from central and state governments and
rendered direct loans to the beneficiaries at lower interest rates.
254 women dairy co operatives (as on May 2009) have been organized since 1997
under support training and education program(STEP)
The union has also implemented mini dairy scheme and bring entrepreneurial
environment in the rural area.
The union has set up Artificial insemination facilities for dairy co operatives.
The union has rendered emergency veterinary services round the clock.
Fertility camps are being conducted once in three months by inviting experts in
the field.
The union supplies quality fodder slips and seeds through the year and facilitates
the availability of green fodder.
The union is insuring the life of milk producers and dairy co operative staff with
the co ordination from Life insurance corporation and National insurance company since
1997-1998 under “samajika suraksha yojana”.
The union has launched the “YESHASHVINI” program to the milk producers
wherein the milk producers are provided with the best available medical facility at free of
cost.
Projectskart.com Page 41
Projectskart.com
The union has successfully implemented the Total energy management program
and Total quality management program (quality excellence from cow to consumer) since
2001 respectively.
Quality awareness programs are being conducted regularly for school children,
house wives and consumers.
The union has got ISO 9001:2000 certification from TUV India, Mumbai.
The union has got Energy Conservation Award.
Projectskart.com Page 42
Projectskart.com
2.4.22 BUYING IN HASSAN CO-OPERATIVE MILK
PRODUCTS SOCIETIES UNION LIMITED: (HCMPSUL)
The HASSAN Co-operative Milk Producer’s society has 643 societies. These
societies are located in nook of every village so that it is convenient to the farmers to sell
their milk to HCMPSUL. There is non-stop buying of milk throughout the year.
Milk collected will be (stored in suitable silo) first tested by using ‘Lacto meter’ to
see the proportion of water in milk, then they are stored in cans and sent to the nearest
chilling center because the non pasteurized milk life is 5 to 6 hours where during direct
transmission milk sometimes become COB (Clotting on Boiling) which is rejected from
processing of milk. Chilling centers are opened in the place, which is far from the
processing plant. These chilling centers test the milk of each village by using Acid
Alcohol test and estimate the presence of Fat and SNF (Solid not FAT) to distribute
prices to the societies. Then the tested milk from every village is stored in milk silo. If in
case they receive any COB milk they there only take out the butter from the milk and
send butter for further processing, & not the COB milk. The HCMPSUL tankers and
transporting vehicles visit twice a day to procure milk from these societies on the basis of
fat and SNF who will in turn pay to its members.
The present standard of milk before sending to the further process of milk to
HCMPSUL is the standard fixed to 26 reading in lacto meter and 8.5% solid not fat. If it
is above the standard they will be marked with increase in degree.
HCMPSUL procures more or less 86000 liters per day, 70000 liters on a year’s
average. Where nearly 40000 liters of milk is consumed liquid milk in a HCMPSUL
jurisdiction area remaining is processed as milk products.
Projectskart.com Page 43
Projectskart.com
LITERATURE REVIEW
3. METHODOLOGY OF LITERATURE REVIEW
The review of literature is conducted to analyze various factors for job satisfaction
at KMF Ltd HASSAN. The books and articles of various authors are referred to find out
the kind of methods which are suited for rating in job satisfaction level.
The research has searched many books on job satisfaction to collect the literature
about the Job Satisfaction. To analyze the effectiveness of the Job Satisfaction level in
KMF Ltd HASSAN. The information collected was confined to the journals published
about the human resource management.
The review of literature helped the research to conduct the survey in better and
extensive manner. It should also help the research for finding and getting deeper into the
topic. For this purpose the abstracting and indexing journals and published biographies
and unpublished biographies are first to go.
3.1 Introduction to Human Resource Management:
Modern organizational setting is characterized by constant changes relating to
environmental factors and human resources. As regards environmental factors, we find
changes in the operating organizational structure, the networking procedures, customs or
norms and the economic, political and social patterns in which organizations exist.
Moreover, there is constant change in human resources. New individuals are being
employed with their new ideas and expectations while the existing workforce is
constantly changing vis-à-vis ideas, attitudes and values.
Although the change may provide solution to some problems, it may create several new
ones. There is an urgent need to understand these problems, anticipate them and to find
solutions to them. The responsibility to find out solutions to these problems lies with
every manager who has to be prepared to deal with different changes effectively through
educational and developmental programmes. Obviously, every manager is responsible for
management of human resources – of course with the advice and help of personnel
department. Management of human resources is the essence of being a manager who has
Projectskart.com Page 44
Projectskart.com
to get things done through others. Specifically, his task relates to leading, mobilizing and
directing the efforts of people without which he can be a technician but not a manager.
Thus, every manager has to develop and maintain his competence in managing human
resources which have assumed utmost significance in modern organizations.
3.2 Definition:
Human resource management is management functions that helps manager's
recruit, select, train and develop members for an organization. It focuses on the people in
organizations.
3.3 Components of human resource are skills knowledge value Creative
ability.
3.3.1 Human resource management:
While managing the human resources one has to perform tasks like
a. Employing the people
b. Developing the resources
c. Utilizing the resources and compensating their services in tune with the job and
organizational requirements
Human resource refers to the knowledge skills abilities talents aptitude, values and
beliefs of an organization’s workforce. Knowledge skills, creative abilities and talents
play an important role in deciding the efficiency and effectiveness of an organizations
workforce.
Human resource development improves the utilization value of an organization.
The difference in the level of performance of two organizations also depends on
utilization value of human resources.
3.4 IMPORTANCE OF HUMAN RESOURCE MANAGEMENT:
Projectskart.com Page 45
Projectskart.com
The importance of HRM can be discussed under three standard points:
1. Social significance: Management of personnel enhances their dignity by
satisfying their social needs. This is done by:
i. Providing suitable and most productive employment, which
brings them psychological satisfaction.
ii. Making maximum utilization of the resource in an effective
manner and paying the employees a reasonable compensation
in proportion to the contribution made by him.
2. Professional significance: By providing healthy working environment it
promotes teamwork in the employees. This is done by:
i. Marinating the dignity of the employee as a human being.
ii. Providing maximum opportunities for personal dept.
3. Significance for individual enterprise : It can help the organization in
accomplishing its goal by:
i. Creating right attitude among employees through effective
motivation.
ii. Securing willing communication operation for achieving goals
fulfilling their own social and other psychological needs like love,
affection, esteem etc.
Projectskart.com Page 46
Projectskart.com
3.5 Scope of HRM:
The scope of HRM is indeed vast. All major activities in the working life of a
worker from the time of his or her entry into an organization until he or She leaves –
come under the purview of HRM. Specifically, the activities included are- HR planning,
job analysis and design, recruitment and selection, orientation and placement, training and
development, performance appraisal and job evaluation, employee remuneration,
motivation communication, welfare, safety and health, industrial relations and the like.
For the sake of convenience all these functions into seven sections as shown in the figure.
Nature of
HRM
Prospects of Employee
HRM Hiring
Human
Resource
Management Employee
Industrial
and
Executive
Relations Remuneration
Employee Employee
Maintenance Motivation
Projectskart.com Page 47
Projectskart.com
3.6 HRM Functions:
Human Resource Management must perform certain functions. These functions
have been stated while outlining the scope of HRM.
3.6.1 Supporting functions:
1. Training and Development
2. Appraisal
3. Placement
4. Compensation
5. Assessment
6. Employee relation
7. Selection
8. Benefits
9. HR Planning
10. Union management
Projectskart.com Page 48
Projectskart.com
3.7 Introduction to Job Satisfaction
The term Job satisfaction is of almost significance from the standpoint of
employee morale. It refers to employees’ general attitude towards his work.
Lock defines work Satisfaction as a pleasurable or positive emotional state
resulting from the appraisal of one’s work or work experience’. The extent that a person’s
work fulfils his dominant need and is consistent with his expectations and values, the
work will be satisfying.
3.8 DETERMINANTS OF JOB SATISFACTION:
According to ABRAHAM A there are two types of variables that determine the
work Satisfaction of an individual,
They are 1 .Organization Variables and
2. Personal Variables
1. Organization Variables:
(a) Occupational level:
The higher the level of the work, the greater the satisfaction of the individual this
is because higher level work carry greater prestige and self control. People at higher level
work find most of their needs satisfied than when they are in lower level ones.
(b) Work Content:
The extent to which work provides the individual with interesting tasks,
opportunities for learning, and the chance to accept responsibility will increase work
satisfaction.
(c) Considerable Leadership:
People like to be treated with consideration. Hence considerable leadership results
in higher work satisfaction than inconsiderable leadership.
Projectskart.com Page 49
Projectskart.com
(d) Pay & Promotional Opportunities:
All the other things being equal these variables are positively related to work
satisfaction.
(e) Interaction in the Work Group:
Work Satisfaction will result if interaction is most satisfying i. e, when
1. It results in recognition that other person’s attitudes are similar to Ones own.
2. It facilitates the achievement of goals.
2. Personal Variables:
For some people, it appears most jobs will be dissatisfying irrespective of the
organizational conditions involved, where as for others, most work will satisfying,
personal variables like age, educational level, sex etc., are responsible for this difference.
a) Age:
Generally there is a positive relation between the two variables upto the pre-
retirement years and then there is a sharp decrease in satisfaction. An individual aspires
for better and more prestigious work in later years of his life. Finding hi channels for
advancement blocked his satisfaction declines.
b) Educational Level:
The higher the education, the higher the reference group which the individual
looks for guidance to educate his job rewards,
c) Role Perception:
Different individuals hold different perceptions about their role that is the kind of
activities and behaviors. They should engage in performing their job successfully. The
more accurate the role perception of an individual the greater is satisfaction.
Projectskart.com Page 50
Projectskart.com
d) Gender:
There is yet no consistent evidence as to whether women are most satisfied with
their jobs than men, holding such factors as work and occupational constant. One might
predict this to be the case, considering the generally lower occupational aspirations of
women.
3.9 SOURCES OF JOB SATISFACTION
Several job elements contribute to job satisfaction. The most important among
them are wage structure, nature of work, promotion chances, quality of supervision, work
group, working conditions.
Wages
Wages play a significant role in influencing job satisfaction. This is because of
two reasons. First, money is an important instrument in fulfilling ones needs and two
employees often see pay as a reflection of management concern for them.
Employees want pay system, which. Is simple, fair and in line with their expectation.
Nature of work
Most employees have intellectual challenges on job. They tend to prefer being,
given opportunities to their skills and abilities and being offered a variety of tasks,
freedom and feedback on how well they are doing. These characteristics make jobs
mentally challenging. Jobs that have little challenges create boredom.
Promotions
Promotional opportunities affect job satisfaction considerably. The desire for
promotion is generally strong among employees as it involves change in job content, pay
responsibility, independence status and like.
Supervision
There is a positive relationship between the quality of supervision and job
satisfaction. Supervisors who establish a supportive personal relationship with
Projectskart.com Page 51
Projectskart.com
subordinates and take as personal interest in them contribute to their employee’s
satisfaction.
Work group
The work group does serve as a source of satisfaction to individual, employees. It
does so primarily by providing group members with opportunities for interaction with
each other. The work group is even stronger source of satisfaction when members have
similar attitudes and values.
Working conditions
Work conditions that are comparative with an employee’s physical comfort and
that facilitate doing a good job contribute to good job.
3.10 THEORIES OF JOB SATISFACTION
3.10.1 HERZBERG’S TWO FACTORS THEORY
Two factors theory also known as the motivator hygiene theory addresses both
motivation and satisfaction and is based on Maslow’s hierarchy of needs. The factor
theory is classified as belonging to the subgroup of content theories; theories that attempt
to identify the needs that must be met for the individual to be satisfied on the job. Locke
(1976) evaluated Maslow needs hierarchy and Herzberg’s theory uses the team
motivators to include satisfying experiences.
Because of this, Herzberg’s theory is an excellent example of the conceptual and
definitional overlap between the processes of motivation and satisfaction.
Herzberg, satisfaction and dissatisfaction are based on two different sets of needs.
Motivators originate within the individual; hygiene needs stem from the environment.
To factor theory is based to some extend on Maslow’s need hierarchy. Maslow’s
sociological, safety and social needs are assumed to be provided by society, securing
them would lead to a feeling of mentality not having hem would lead to be a feeling of
dissatisfaction
Projectskart.com Page 52
Projectskart.com
3.10.2 MASLOW’S NEED HEIRARCHY THEORY
Maslow separated the five needs into higher and lower orders. Psychological and
safety needs were described as lower order and social, esteem and self actualization as
higher- order needs are satisfied internally (within the person) whereas lower order needs
are predominantly satisfied externally (by such things as pay, union contracts and tenure)
in fact, the natural conclusion to be drawn from Maslow’s classification is that in times of
economic plenty, almost all permanently employed workers have their lower- order needs
substantially met.
Maslow’s need theory has received wide recognition, particularly among
practicing managers. This can be attributed to the theories intuitive logic and ease of
understanding.
3.10.3 HYGIENE FACTORS MOTIVATORS
Company policy and administration Achievement
Supervision Recognition
Salary Work itself
Interpersonal relations Responsibility
Working conditions Advancement
Satisfaction and dissatisfaction are not opposite processes, they involve two
separate sets of factors. According to Herzberg, fulfilling hygiene needs leads only to a
temporary absence of dissatisfaction, and employee demands for salary increase or will
decrease accordingly. Organizations can increase employee motivation by designing jobs
that provide opportunities for personal challenge, responsibility advancement and growth.
Herzberg initiated two concepts by which these new job designs could be accomplished.
Job enlargement - In which employees are given more of the same kinds of activities
within which they can apply existing skills.
Job environment – means that employee is afforded opportunities to increase their
repertoire of skills and is given the chance to more vertically to other jobs within the
organization.
Projectskart.com Page 53
Projectskart.com
3.10.4 THEORY X AND THEORY Y
Douglas McGregor proposed two distinct views of human beings: one basically
negative, labelled theory X and the other basically positive, labelled theory Y. after
viewing the way in which managers dealt with employees McGregor concluded that a
manager’s view of the nature of human being is based on a certain grouping of
assumptions he or she tends to mould his or her behaviour toward subordinates according
to these assumptions.
3.10.5 ERG THEORY
Clayton of Yale university has reworked Maslow’s need hierarchy to all it more
closely with the empirical research. His revised need hierarchy is labelled ERG theory.
Alderfer argues that there are three groups of core needs – existence, relatedness,
and growth hence, the label: ERG theory. The existence group is concerned with
providing our basic material existence requirements. They include the items that Maslow
considered to be psychological and safety needs. The second group of needs are those of
relatedness and desire we have for maintaining important interpersonal relationships.
These social and status desires require interaction with others if they are to be
satisfied, and they align with Maslow’s social need and the external component of
Maslow esteem classification. Finally Alderfer isolates growth needs – an intrinsic desire
for personal development. These include the intrinsic and extrinsic component form
Maslow’s esteem category and the characteristics included under self actualization.
Besides substituting three needs for five, how does Alderfer’s ERG theory differ from
Maslow’s in contrast to the hierarchy of needs theory the ERG theory demonstrates that:
1. More than one need may be operative at the same time, and
2. If the gratification of higher – level is stifled, the desire to satisfy a lower level needs
increase.
Projectskart.com Page 54
Projectskart.com
3.10.6 REINFORCEMENT THEORY
A counterpoint to goal setting theory is reinforcement theory. The former is a
cognitive approach, proposing that individual’s purposes direct his or her action. In
reinforcement theory, we have a behaviourist approach, which argues that reinforcement
conditions behaviour. The two are clearly ay odds philosophically. Reinforcement
theories see behaviour as being environmentally caused. You need not be concerned, they
would argue, with internal cognitive events; what controls behaviour are reinforces any
consequence that when immediately following a response, increases the probability that
the behaviour will be repeated.
3.10.7 EQUITY THEORY
Evidence indicates that the referent chosen is an important variable in equity.
They are four referent comparisons that an employee can use;
1. Self – inside: an employee’s experience in a different position inside his or her current
organization.
2. Self – outside: employees experiences in situation or position outside his or her current
organization.
3. other- side: another individual or group of individuals inside the employees
‘organization.
4. other- inside: another individuals or group of individuals outside the employees
organization.
Employees might compare themselves to friends, neighbours, co- workers,
colleagues in other organizations, or past jobs they themselves have had. The referent an
employee chooses will be influenced by the information the employee holds about
referents as well as by the attractiveness of the referent. This has led to focusing on four
moderating variables- gender, length of tenure, level in the organization, and amount of
education or professionalism. Research shows that both men and women prefer same sex
comparisons. The research also demonstrates that women are typically paid less than
same work. So a female that uses another female as a referent tends to result in a lower
comparative standard. This leads us to conclude that employees in jobs that are not sex
Projectskart.com Page 55
Projectskart.com
segregated which make more cross sex comparisons than those in jobs that are either
made or female dominated.
This also suggests that if women are tolerant of lower pay, it may be due to the
comparative standard they use.
Based on equity theory, when employees perceive an inequity, they can be predicted to
make one of six choices.
1. change their inputs( for example don’t exert as much of power)
2. change their outcomes( for examples individuals paid on piece- rate basis can
increase their pay by producing a higher quantity of units of lower quality)
3. distort perceptions of others(for example “Mikes performance isn’t as desirable as
I previously thought it was”)
4. Distort perceptions of self (for example “I used to think I worked at a moderate
pasce but no I realize that I work a lot harder than everyone else”.)
5. Choose a different referent (“I may not make as much as my brother in law, bit I
am doing a lot better than my dad did when he was my age”).
6. Leave the field (for example quit the job).
3.10.8 EXPECTANCY THEORY
Expectancy theory argues that the strength of tendency to act in a certain way
depends on the strength of an expectation that the act will be followed by a given
outcome and on the attractiveness of that outcome to the individual. In more practical
terms, expectancy theory says that an employee will be motivated to exert a high level of
effort when he or she believes that effort will lead to a good performance appraisal; that a
good appraisal will lead to organizational reward like a bonus, a salary increase, or a
promotion; and that the rewards will satisfy the employees personal goals. The theory
therefore, focuses on three relationships.
Projectskart.com Page 56
Projectskart.com
Data Analysis & Interpretation
TABLE-1
1) Table showing Employee job satisfaction at work
Responses No of Respondents % of respondents
Yes 36 90
No 02 5
Can’t say 02 5
Total 40 100
90
80
70
60
50
%of
40 Respondents
30
20
10
0
Yes No cant say
Interpretation:
Maximum numbers of respondents are satisfied with their work. Only few members are
not satisfied. So it clearly shows that employees of HAMUL are highly satisfied with
their present job.
TABLE-2
2) Factors that influence employees’ motivation.
Projectskart.com Page 57
Projectskart.com
Responses Respondents satisfied % of Respondents
Good pay 21 52.5
Promotion 04 10
Less Supervision 05 12.5
Good Working 10 25
Total 40 100%
60
50
40
30
20 %of Respondents
10
0
LessGood pay
supervision
Interpretation:
Maximum number of employees are given priorities to pay. So it clearly shows that
the HAMUL employees are highly motivated by good pay for do their work.
TABLE-3
3) Table showing employees response to salary being offered at HAMUL
Responses No of Respondents % of respondents
Projectskart.com Page 58
A Study Employees Job Satisfaction
Yes 34 85
No 3 7.5
No Comments 3 7.5
Total 40 100
Concept: An attempt is made to know their satisfaction towards salary offerings.
Analysis: From the above table, it is clear that employees are satisfied with the salary
allowances and offers provided by the organization, with maximum of 85% saying yes,
7.5% each with no satisfaction and no comment response.
90
80
70
60
50
40 %of Respondents
30
20
10
0
No No commentsYes
Interpretation:
Maximum numbers of respondents are satisfied with Salary offering at HAMUL.
This clearly shows that HAMUL is giving good salaries to their employees.
Projectskart.com Page 59
Projectskart.com
TABLE-4
4) Table showing other sources of Income of employees
Responses No of Respondents % of respondents
Yes 6 15
No 34 85
Can’t say -- 0
Total 40 100%
Concept: An attempt is made to know Employee’s other sources of income.
Analysis: From the above table, it is clear that 15% of employees are having other
sources of income, rest 85% are dependent on HAMUL income.
90
80
70
60
50
40 %of Respondents
30
20
10
0
Yes No Cant say
Interpretation:
Maximum numbers of respondents are HAMUL Salary dependent.
Projectskart.com Page 60
Projectskart.com
TABLE-5
5) Table showing the way employees came to the present position:
Responses No of Respondents % of respondents
Promotion 18 45
Direct Appointment 21 52.5
Transfer 1 2.5
Total 40 100%
Concept: An attempt is made to know the way employee’s came to present position.
Analysis: From the above table, it is clear that employees were placed in the company
through i.e. 45% of the employees through promotion, 52.5% of the employees through
Direct Appointment, and 2.5% of the employees through Transfer.
60
50
40
30
%of Respondents
20
10
0
pormotion Direct transfer
appointment
Interpretation:
Maximum numbers of Employees were placed through Direct Appointment. So
this shows that maximum numbers of employees of HAMUL are got in to present
position through direct appointment.
Projectskart.com Page 61
Projectskart.com
TABLE-6
6) Table showing employees satisfaction towards employment conditions
prevailing in organization
Responses No of Respondents % of respondents
Yes 38 95
No 2 5
Total 40 100
Concept: An attempt is made to know the level of employment conditions prevailing in
the organization.
Analysis: From the above table, it is clear that the employment conditions prevailing in
the company from the respondent’s i.e. 95% of the respondents are highly satisfied with
employment conditions, 5% of respondents are not satisfied.
100
80
60
40
% of respondents
20
0
Yes No
Interpretation:
Maximum numbers of respondents are satisfied with their employment conditions.
This suggests HAMUL has good infrastructure & this motivates employees to work
better.
Projectskart.com Page 62
Projectskart.com
TABLE-7
7) Table showing employees response to Organizational promotion &
Transfer policies:
Responses No of Respondents % of respondents
Yes 37 92.5
No 3 7.5
Total 40 100
Concept: An attempt is made to study the promotion & transfer policies prevailing in
the organization.
Analysis: From the above table, it is clear that the promotion & Transfer policies
prevailing in the company from the respondent’s i.e. 92.5% of the respondents are highly
satisfied, 7.5% of respondents are not satisfied.
100
80
60
40
%of Respondents
20
0
Yes No
Interpretation:
Maximum numbers of respondents are satisfied with Transfer & Promotional
Policies. So it shows that maximum number HAMUL employees are satisfied with their
promotion & transfer policy.
TABLE-8
Projectskart.com Page 63
Projectskart.com
8) Table showing employees response towards physical working conditions:
Responses No of Respondents % of respondents
Yes 39 97.5
No 1 2.5
Total 40 100
Concept: An attempt is made to study the physical working conditions prevailing the
organization.
Analysis: From the above table, it is clear that the Physical working conditions
prevailing in the company from the respondent’s i.e. 97.5% of the respondents are highly
satisfied, 2.5% of respondents are not satisfied.
100
90
80
70
60
50 % of Respondents
40
30
20
10
0
Yes No
Interpretation:
Maximum numbers of respondents are satisfied with Physical working conditions.
This suggests that maximum numbers of employees in the organization are comfortable
with their physical working conditions.
TABLE-9
Projectskart.com Page 64
Projectskart.com
9) Table showing employee level of satisfaction towards Relation existing b/
w Subordinates & Superiors:
Responses No of Respondents % of respondents
Yes 39 97.5
No 1 2.5
Total 40 100
Concept: An attempt is made to know the level of employee’s relation existing with
their Sub ordinates and Superiors.
Analysis: From the above table, it is clear that the Relation existing b/w Subordinates &
Superiors prevailing in the company from the respondent’s i.e. 97.5% of the respondents
are highly satisfied, 2.5% of respondents are not satisfied.
100
80
60
40
%of Respondents
20
0
Yes No
Interpretation:
Maximum numbers of respondents are satisfied with Relation existing b/w
Subordinates & Superiors. This shows that in HAMUL, their will be good relationship
exists between the subordinates & superiors .
TABLE-10
10) Table showing employees response towards Working Hours
Projectskart.com Page 65
A Study Employees Job Satisfaction
Responses No of Respondents % of respondents
Yes 39 97.5
No 1 2.5
Total 40 100
Concept:An attempt is made to know the level of employee’s satisfaction towards
working hours.
Analysis:From the above table, it is clear that the working hours prevailing in the
company from the respondent’s i.e. 97.5% of the respondents are highly satisfied, 2.5% of
respondents are not satisfied
.
100
80
60
40
%of Respondents
20
0
Yes No
Interpretation:
Maximum numbers of respondents are satisfied with working hours. This suggest
thatthe working hours in the HAMUL is sufficient to do the work & most of the
employees satisfied with working hours.
Projectskart.com Page 66
Projectskart.com
TABLE-11
11) Table showing the employees satisfaction towards conflict resolution:
Responses No of Respondents % of respondents
Always 12 30
Quite often 3 7.5
Some times 5 12.5
Rarely 6 15
Never 14 35
Total 40 100%
Concept: An attempt has been made to know the satisfaction towards conflict
resolution.
Analysis: From the above table, it is clear that conflict resolution was shown from the
majority of the respondent’s i.e. 30% of the respondents feel that they are always
satisfied, 7.5% feel quite often and 12.5% feel satisfied at sometimes and 15% are rarely
satisfied and 35% are never satisfied with conflict resolution.
35
30
25
20
15
% of Rsepondents
10
5
0
Some Rarely NeverAlways Quite
often times
Interpretation:
Maximum numbers of respondents are not at all satisfied with the way conflicts
are resolved. This shows that maximum no. of employees are unhappy with the way of
resolving the conflict at HAMUL.
TABLE-12
Projectskart.com Page 67
Projectskart.com
12) Table showing employees satisfaction towards Canteen facilities:
Responses No of Respondents % of respondents
Yes 35 87.5
No 5 12.5
Total 40 100
Concept: An attempt is made to know the level of employee’s satisfaction towards
canteen facilities.
Analysis: From the above table, it is clear that canteen facilities prevailing in the
company from the respondent’s i.e. 87.5% of the respondents are highly satisfied, 12.5%
of respondents are not satisfied.
90
80
70
60
50
%of Respondents40
30
20
10
0
Yes No
Interpretation:
Maximum numbers of respondents are satisfied with the canteen facilities. This
shows that the canteen facilities avail at HAMUL is sufficient to employees .Good &
tasty foods are provided by the canteen.
TABLE-13A
Projectskart.com Page 68
Projectskart.com
13)Table showing the employees satisfaction towards welfare measures:
a) Table showing satisfaction level of intra mural activities
Measures % of satisfied % of
Medical facilities 36 90
Compensation 4 10
Total 40 100%
Concept: An attempt has been made to know the satisfaction level of intra mural
activities.
Analysis: The facilities provided inside the organization must be such that they will be
satisfied of their job. From the above table, it is evident that 90% of the respondents are
satisfied with medical facilities and 10% of respondents are satisfied with compensation
given by organization at the time of accidents.
90
80
70
60
50
40
% of Respondents30
20
10
0
CompensationMedical
facilities for accidents
Interpretation: Maximum numbers of employees are not satisfied with the
compensation for accidents but are willing for medical facilities.
TABLE-13B
Projectskart.com Page 69
Projectskart.com
b) Table showing employee satisfaction level towards extra mural activities
Measures % of satisfied %of
Educational 5 12.5
Transportation 8 20
Housing 27 67.5
Total 40 100
Concept: An attempt has been made to know the satisfaction level of extra mural
activities.
Analysis: Not only the inside organization facilities but outside facilities must also be
provided. From the above table, it is evident that 67.5% of the respondents are satisfied
with housing accommodation, 12.5% of respondents with education facilities have great
dissatisfaction and with transportation facilities have 20% fair satisfaction.
70
60
50
40
30
%of Respondents
20
10
0
educational Housing
facilities Accomodation
Interpretation:
Maximum numbers of employees are not satisfied with the Educational facilities.
TABLE-14
14) Table showing employees satisfaction level towards bonus schemes:
Projectskart.com Page 70
A Study Employees Job Satisfaction
Responses No of Respondents % of respondents
Yes 37 92.5
No 3 7.5
Total 40 100
Concept: An attempt is made to know the satisfaction level of employee’s towards
provision of bonus.
Analysis: Provision of bonus will gives more encouragement to employees for better
utilization of their skills. From the above table, ‘it is clear that 92.5% of the respondents
are satisfied with the present bonus facilities and the 7.5% of them belongs to unsatisfied
category
100
80
60
40
%age
20
0
Yes No
Interpretation:
Maximum numbers of employees are satisfied with the provision of bonus.
TABLE-15
15) Table showing employee satisfaction towards social security measures
Measures No of satisfied % of dissatisfied
Projectskart.com Page 71
Projectskart.com
Concept: An attempt has been made to know the satisfaction towards social security
measures.
Analysis: Job security will be provided through the s measures. From the above table, it
is depicted that most of the satisfied responses belongs to Provident fund, 7.5% say yes to
pension plans and 17.5% say yes to Gratuity.
80
70
60
50
40
%of Respondents
30
20
10
0
Provident fund Pension Gratuity
Interpretation:
Maximum numbers of employees are satisfied with PF schemes.
TABLE-16
16) Table showing the employee satisfaction towards safety measures
Responses No of Respondents % of Respondents
Satisfied 37 92.5
Not satisfied 3 7.5
Total 40 100%
Projectskart.com Page 72
Projectskart.com
Concept: An attempt has been made to know the satisfaction towards safety measures.
Analysis: Satisfaction of safety measures gives a feeling to employees that they are out
of danger. From the above table, it clear that 92.5% of the employees expressed their
satisfaction with the existing safety measures in the organization.
100
80
60
40
%of Respondents
20
0
Satisfied Not satisfied
Interpretation:
Maximum numbers of employees are satisfied with the safety measures taken by
the organization.
TABLE-17
17) Table showing employee satisfaction towards overtime allowances
Responses No of Respondents % of Respondents
Satisfied 8 20
Not satisfied 32 80
Total 40 100%
Concept: An attempt has been made to know the satisfaction towards overtime
allowance.
Projectskart.com Page 73
Projectskart.com
Analysis: Over time allowances must be provided to employees and it indirectly
increases productivity. From the above table, it is depicted that 80% of the respondents in
the organization expressed that their overtime allowances are not satisfactory followed by
the rest of the respondents i.e., 20% are satisfied
80
70
60
50
40
%of Respondents
30
20
10
0
Not satisfiedSatisfied
Interpretation:
Maximum numbers of employees are not satisfied with the over time allowance
given by the organization.
Findings & Suggestions
FINDINGS
 Majority of the employees are satisfied with present job
 Employees are satisfied with Good pay as the key Motivating Factor for work
efficiency.
 Employees are satisfied with Salary offerings at HAMUL.
 Majority of the employees don’t have other sources of income.
 Majority of the employees are placed by direct appointment at HAMUL.
Projectskart.com Page 74
Projectskart.com
 Majority of employees are satisfied with employment conditions prevailing in
Organization.
 Majority of employees are satisfied with Promotion and Transfer policy.
 Employees are satisfied with Physical working conditions at HAMUL.
 Employees have a Good chemistry between work groups i.e. between different
classes of work designation.
 Employees are satisfied with working hours at HAMUL.
 There is a mixture of opinions for Conflicts being resolved at HAMUL, with
maximum poll towards dissatisfaction.
 Maximum Employees are satisfied with existing canteen facilities. Which
providing good foods with quality to employees.
 As part of Intra mural facility, they prefer medical facility to accident
compensation.
 Employees feel that they require housing accommodations more, than educational
and transportation facility.
 Most of the employees feel that salary is not sufficient and salary offerings play a
key role in employee satisfaction, in turn industrial growth.
Projectskart.com Page 75
Projectskart.com
SUGGESTIONS
 Provision of reasonable wages plays an important role in improving the standard
of living. This single factor is important for a worker than any other. So, the
company must provide adequate wages to the workers.
 Systematic planning reduces hurdles at workplace and it ensures smooth flow of
work methods. So, the present method of planning the work would be maintained
as before to attain the goals very effectively.
 The mutual cooperation between employees at work place is very important to
carry out the work at right time, so, the organization should take of providing
scope for communication with other departments.
 Adequate canteen facilities would be necessary to maintain the health and safety
of the employees. So, the canteen facilities must be improved and the management
must vary in this regard.
 Attractive schemes from HAMUL would activate employees and increase
individualistic work efficiency.
 Extra and intra mural facilities are also the boosting factors for efficient work
source.
 Overtime allowances are sometimes resourceful factors for organizational value
and its hike factors.
 7S frame work is most expected frequency for an efficient organization.
Projectskart.com Page 76
Projectskart.com
Conclusion
Findings and suggestion are based on the survey conducted and these points are to
be looked into and steps are to be taken in this regard for higher growth.
From the analysis I conclude that the job provides the opportunity to the
employees to exercise his/her skills at work place. Number of the employees accepted
that at times there is a considerable flexibility in co-coordinating with work and they are
satisfied with the existing inter personal communication. In HAMUL Hassan they follow
the systematic planning and review process to evaluate the performance of employee.
From analysis it was also observed that was there is a scope for the improvement
of working conditions in HAMUL Salary package would hike so that it can be in par with
market rate.
Finally I would like to conclude that the employees of HAMUL Hassan are
satisfied with their work and organization.
Projectskart.com Page 77
Projectskart.com
BIBLIOGRAPHY
BOOKS
· Cooper, Donald R, Schildler, Pamela S. Business research methods
By Mc Graw Hill Company New Delhi.
· Memoria Dr, CB Dynamics of Industrial Relations by Himalaya publishing house.
· Ashwatappa K , Human Resource and Personnel Management
4th
edition, By Mc Graw Hill Company New Delhi.
 Rao P Subha, Essentials of Human Resource Management and industrial relations,
By Himalaya Publishing House.
Web Assistance
 www.google.in
 www.kmf.org
 www.wikipedia.com
Projectskart.com Page 78
Projectskart.com
ANNEXURES
QUESTIONNAIRE
Dear Sir/ Madam,
I am Indrakumar K..P, IV semester M.B.A, student of HRIHE, HASSAN, doing my
project work entitled A Study on employees Job satisfaction
So I request you to give me your valuable feedback on questionnaire. The information
will be kept confidential and used for academic purpose only.
THANKING YOU,
Indrakumar K.P
1) Name:
2) Age:
3) Marital Status: Married [ ] Bachelor [ ]
4) Qualification:
5) Designation:
6) Are you satisfied with your present job?
a) Yes [ ] b) No [ ] c) Can’t Say [ ]
7) What motivates you to work more? Efficiently/ Happily
a) Good Pay [ ]
b) Promotion [ ]
c) Less supervision [ ]
d) Good Working Conditions [ ]
Projectskart.com Page 79
Projectskart.com
8) Do you feel that salary being offered at “HAMUL” is sufficient to
lead a satisfied life?
a) Yes [ ] b) No [ ] c) No comments [ ]
9) Do you have any other sources of income?
a) Yes [ ] b) No [ ]
c) If Yes Specify ………………………………
10) Since when you have been holding this position?
……………… Years
11) How did you get into present position?
a) Promotion [ ]
b) Direct Appointment [ ]
c) Transfer [ ]
12) If by promotion after how many years did you get it?
…………………… Years.
13) Are you satisfied with employment conditions prevailing in your
Organization?
a) Yes [ ] b) No [ ]
c) If Not why ………………………………
14)Do you feel satisfied with your Organization Promotional &
Transfer Policy?
Projectskart.com Page 80
Projectskart.com
a) Yes [ ] b) No [ ]
c) If Not why ………………………………
15)Do you feel satisfied with the Physical Working Conditions?
a) Yes [ ] b) No [ ]
c) If Not why ………………………………
16)Are you satisfied with relationship existing with subordinates and
superiors?
a) Yes [ ] b) No [ ]
c) If Not why ………………………………
17) Is your working Hours satisfactory?
a) Yes [ ] b) No [ ]
c) If Not why ………………………………
18)Are you satisfied with the way in which conflicts are resolved in
your company?
a) Always [ ] b) Quite often [ ]
c) Sometimes [ ] d) Rarely [ ] e) Never [ ]
19) you feel the satisfied with canteen facilities?
a) Yes [ ] b) No [ ]
20)Are you satisfied with the welfare measures?
a) Intra mural facilities
i) Medical facilities [ ]
Projectskart.com Page 81
Projectskart.com
ii) Compensation for accidents [ ]
b) Extra mural facilities
i) Educational facilities for children [ ]
ii) Transportation [ ]
iii) Housing Accommodation [ ]
21) Is the bonus provided by organization adequate?
a) Yes [ ] b) No [ ]
22)Are you satisfied with social security measures viz..,
a) Provident fund [ ]
b) Pension [ ]
c) Gratuity [ ]
23) Does your company offer any safety measures?
a) Yes [ ] b) No [ ]
24)Does your company pay over time allowances?
a) Yes [ ] b) No [ ]
Projectskart.com Page 82

A Study on Employee Job Satisfaction at KMF

  • 1.
    Projectskart.com Visit www.projectskart.com formore information INTRODUCTION “A Study on employees Job satisfaction in with reference to HAMUL” Objectives of the study:  To measure the employees job satisfaction level in HAMUL.  To study the employees perception towards organization.  To study the attitude of the employees towards their Work.  To identify the factors that motivates the employees.  To give suggestions for the growth & perspective of the company. Scope of the study:  Job Satisfaction is an important output that employees work for Organization.  It comprises of extrinsic and intrinsic factors and helps Maintain an able and willing work forces.  It is an interesting and significant area for conducting research.  The study made on the topic of Job Satisfaction will reveal the factor of feelings of employees  This report is useful to the management of the company to know the satisfaction levels of employees and they can take measures to increase productivity.  This report may be useful to the management students for reading, and may be useful in preparing their report on the job satisfaction” In business concerns, public organization etc. Projectskart.com Page 1
  • 2.
    Projectskart.com Problem statement: The selectedtopic was “A STUDY ON EMPLOYEES JOB SATISFACTION”  It is said that satisfied employee is a productive employee, any kind of grievance relating to organizational or personal to a greater extent influence on the job.  So every organization is giving higher priority to keep their employees with satisfaction by providing several facilities which improves satisfaction and which reduces dissatisfaction.  Job Satisfaction is considered as a key issue by the entrepreneur where efforts are taken and programs are initiated.  If an employee is not satisfied with the job there are chances for absenteeism, low turnover, lower productivity. committing of mistakes, diverting energy for different types of conflicts keeping this thing in view all organizations are trying to identify the areas where satisfaction to be improved to get out of the above dangers  In this connection a survey was conducted on behalf of HAMUL to identify the level of satisfaction in terms of strongly agree to strongly disagree on various job related factors. Research Methodology: Projectskart.com Page 2
  • 3.
    Projectskart.com Data Sources: Primary Data: ThePrimary data was collected from the respondents by administering a structured questionnaire and also through observation, interview & discussion with management. Secondary Data: Apart from Primary data collected, the data collected through text books, the records of HAMUL, Journals from Library, Academic Reports, and Internet is used for the study. Sampling Sample Population: There are totally 415 employees working in the organization. Sample Size: Out of the total strength the sample taken amongst workers .i.e., 40 respondents. Sampling Area: The research was conducted at HAMUL, HASSAN Sample Method: The research was made by the survey in accordance to the convenience of the employees. So the sample type is convenient sampling. Tools Used for analysis: Projectskart.com Page 3
  • 4.
    Projectskart.com Contact Instrument: A structuredclosed - end Questionnaire is used and the type of questions are dichotomous and likert scale. Contact Method: The research was conducted by using contact instruments like Questionnaire, interview and observation. The information was collected from both plant workers as well as from management staff. Data Analysis Techniques: The data is analyzed through simple analysis technique. The data tool is percentage method. Percentage method is used in making comparison between two or sense of Data. This method is used to describe relationship. Percentage of Respondents = No. of Respondents/ Total no. of Respondents X 100 Limitations of the study: · The study is conducted only in HASSAN. · Due to the limitation of the time the research could not be made more detailed. · Due to confidentiality of some information accurate response was not revealed by some of the respondents. · Some of the replies of the respondents may be biased. · Respondents had marked the answers in questionnaires which may be · Socially incorrect irrespective of their actual feelings. 2. INDUSTRY PROFILE Projectskart.com Page 4
  • 5.
    Projectskart.com India is calledthe “country of villages” where it covers nearly 70% of its total area. In this relation we can say that Indian economy is base on rural activities and their development. Therefore we have to give prime importance to the rural activities. A dairy is a place for handling milk and milk products. Technology refers to the application of scientific knowledge for practical purposes. Dairy technology has been defined as that branch of dairy science which deals with the processing of milk and the milk products on an industrial scale. In developed dairying countries such as the USA the year 1850 is seen as the dividing line between farm and factory scale production. Various factors distribute to this change in these countries such as the concentration of the population in cities where the jobs are plentiful, rapid industrialization, improvement of transportation facilities, development of machines etc., The rural areas are identified for the production, urban areas are for the processing of the milk. 2.1 ORIGIN OF DAIRYING IN INDIA Around 1500 BC to 2000 BC the Aryans were first to domesticate cattle. Use them for tilling their land obtain milk to be consumed as food. Again it were Aryans who priced the milk of a cow more than its meat, forbade its slaughter, created legends about it and even worshipped it. Hindus even to this day consider cow as sacred. Besides it were only the East (India/China) which domesticated buffalo as milch animal succeeded so well that today, more than half the total production of milk in India is obtained from buffalo. Most of the farmers have one milk animal, they sell the milk through local milk contractors or middlemen. These traders have always exploited the poor and uneducated milk producers. It was in the late forties, when integrated approach for dairy development based on farmers owned milk co-operative was first adopted at Anand. The system includes milk procurement productions and marketing through farmer co-operatives. In India, the market milk technology may be considered to have commenced in1950 with the functioning of the Central Dairy of Aarey Milk Colony and milk product technology in 1956 with the establishment of AMUL dairy, Anand. The system of collective ownership, operation and control of milk trade by farmers came to be known as ANAND PATTERN. Anand pattern has given them an opportunity to have access to the modern technology. Projectskart.com Page 5
  • 6.
    Projectskart.com The premises institutionNDDB and IDC for application of the Anand pattern throughout the country. The whole project under which replication was envisioned, is named as “operation flood”. The success of Anand pattern depends as establishing a strong co operative infrastructure at the grass root level, making economically viable to strengthen. Dairy industry offers employment opportunity to the people so as to help the farmers to get fair price of milk. The farmers are provided with medical facilities to their cattle. Milk is becoming an alternative life line in our rural economy. With the advent of white revolution that is “SKHEERA KRANTI” in the same pattern of Denmark and Holland. Export of dairy products plays an important role in our foreign trade. It increases the foreign exchange and national income of our country and also economic development of our country 2.2 History of Indian milk market industry: · Organized milk handling was made in India with the establishment of Military Dairy Farms · Handling of milk in co operative milk unions established all over the country on a small scale in early stages. · Long distance refrigerated rail-transport of milk from Anand to Bombay since 1945. · Pasteurization and bottling of milk on a large scale for organized distributed was started at: Aarey - 1950 Calautta - 1958 Delhi - 1959 Mumbai - 1961 Madras - 1963 Projectskart.com Page 6
  • 7.
    Projectskart.com · Establishment ofmilk plants under the 3 year plans for dairy development all over India. They were taken up the dual object of increasing the national level of milk consumption and ensuring better returns to the primary milk producer. Now India is one of the richest milk producing country in the world. In 1999 it produced milk up to 770 lakhs tons and the milk valued up to 75000 crores and 13% of total production in the world is produced by India itself. 2.3 Dairy Industry in Karnataka 2.3.1 Background In June 1974, an integrated project was launched in Karnataka to restructure and reorganize the dairy industry on the co operative principle and to lay foundation for a new direction in dairy development. Work on the first ever, World bank aided dairy development project was initiated in 1975. Initially the project covered 8 southern districts of Karnataka and Karnataka Dairy development corporation was set up to implement the project. Dairy developmental activities was set up with dairy co operative societies at grass root level, milk unions at the middle level and dairy development corporation at state level as an apex body with the responsibility of implementing Rs.51 crores project. After the closure of operation flood II the dairy development activities which continued under operation flood III ended on 1996. The post operation flood works are financed by NDDB under different terms and conditions. 2.3.2 Scope of the union As at the end of March 2009, a network of 972 Dairy Co operative Societies (DCS) have been organized and are spread over 166 taluks of the total 175 taluks in all the 27 districts of Karnataka. Unions are formed by federating societies in earmarked geographical area. Projectskart.com Page 7
  • 8.
    Projectskart.com The Brand 'NANDINI'is the household name for Pure and Fresh milk and milk products. KMF has 13 Milk Unions throughout the State which procure milk from Primary Dairy Cooperative Societies (DCS) and distribute milk to the consumers in various Towns/Cities/Rural markets in Karnataka. Bangalore Belgaum Dakshina Kannada Gulbarga Shimoga Mysore Mandya Tumkur Bijapur Bellary Dharwar Kolar Hassan The Corporate Office of the Karnataka Milk Federation is located on Dr.M.H.Marigowda Road in Bangalore. The Federation has a Board consisting representatives of Milk Producers and the Government nominees. The day to day functions of the Federation is managed by a group of professional managers headed by the Managing Director Karnataka Cooperative Milk Producers' Federation Limited (KMF) is the Apex Body in Karnataka representing Dairy Farmers' Co-operatives. It is the second largest dairy co-operative amongst the dairy cooperatives in the country. In South India it stands first in terms of procurement as well as sales. One of the core functions of the Federation is marketing of Milk and Milk Products. 2.3.4 Mother Dairy, Bangalore, a Unit of KMF, is set up by NDDB on 7.12.1984. The Dairy which has expanded from 4LLPD to capacity of 7.00 LLPD has a unique nature of homogenizing the milk and selling to its consumers through 50 Automatic Bulk Vending Booths, 83 Shoppe’s and 70 FRP tanks. The Dairy also caters Milk in sachets and Milk Products through its 289 retailers. The average sale of milk per day is 2.60 Lakh liters during the year 2008-09. The entire requirement of milk is procured from Kolar Milk Union. The Dairy produces Butter, Ghee, Curds, Ice Cream & Skim Milk Powder. The activities of Projectskart.com Page 8
  • 9.
    Projectskart.com all the Departmentsat Mother Dairy are being carried out through an on-line computer system. 2.3.5 World Bank Study – Observations: The World Bank, in its study on the effect of Co-operative dairying in Karnataka, has pointed out that: · The villages with Dairy Co-operative Societies are much better off than those without. · The families with dairy cattle are economically better than those without dairy cattle. · Women who had no control on the household income have better control in terms of Milk Money · A single commodity “MILK” has acted as a catalyst in the change in the Socio- Economic impact of the rural economy. · There is a positive impact on those at the lower end of the economic ladder both in terms of landholding and caste. 2.3.6 PERSPECTIVE PLAN 2010: After the closure of III project, Government of Karnataka and NDDB signed an MOU during February 2000, for further strengthening the Dairy Development Activities in Karnataka with an outlay of Rs.250 Crores. Consequent to the announcement of new lending terms and conditions by NDDB through an evolution of an action plan - Perspective 2010 to enable the dairy cooperatives to face the challenges of the increased demand for milk and milk products by focusing efforts in the four major thrust areas of Strengthening the Cooperatives. Enhancing Productivity, Managing Quality and building a National Information Network, plans are under implementation. The 4 Milk Unions viz., Dharwad, Tumkur, Bijapur and Gulbarga that were having accumulated losses were included for rehabilitation programme under Projectskart.com Page 9
  • 10.
    Projectskart.com 2.4 COMPANY PROFILE 2.4.1Hassan Co-operative Milk Producers' Societies Union Ltd The Union was registered on 30th March 1977 with the operational jurisdiction extended to 3 Districts namely Hassan, Kodagu &Chikkamagalur. The Dairy was setup under the Operation Flood II & III and has a processing capacity of 1,20,000 Litres of milk per day. The Union also has a Dairy at Kudige with a capacity of 50,000 litres per day which is the first Dairy in Karnataka State started during January 1955. The Union has three Chilling Centres at Birur(20,000 LPD), Holenarasipur(20,000 LPD) and Channarayapatna(1,00,000 LPD) with total chilling capacity of 1,40,000 litres per day respectively. The Union also produces Ghee, Peda, Curds, Khova and Butter Milk. The Union procures on an average 3,86,462 litres of milk and sells 1,09,578 litres per day. There are 5 Bulk Milk Coolers & 46 Automatic Milk Collection Units in the Union. Hassan Dairy was established under the world bank aid with an initial handling capacity of 60,000 KGPD and was being managed by the then Karnataka dairy development corporation. In the year 1987 with an idea of bringing all milk allied activities such as milk procurement, milk processing and milk marketing the Hassan dairy and the Kudige dairy (the first commission dairy plant) were handed over to Hassan Co operative Milk Producers Societies Union. The integrated system of monitoring the milk procurement, processing and marketing activities by milk producers themselves was established. 2.4.2 MISSION STATEMENT Hassan milk union aims to render the best services at normal cost to its members to increase milk production and produce good quality milk by paying remunerative price throughout the year, thereby improving their economic and social condition while ensuring high quality milk and milk products to the delighted level of the consumers at competitive price. Projectskart.com Page 10
  • 11.
    Projectskart.com 2.4.3 VISION STATEMENT Theunion thrives hard to adopt the modern and eco friendly technologies to produce milk and milk products of international standards to make our presence prominent in the global market. 2.4.4 Quality policy HAMUL is the committed to the upliftment of its producers surplus member by supporting them to produce surplus milk of good quality and continually satisfy customer expectations and timely delivery of good quality milk and milk products meeting to legal standards by developing an healthy relationships with the suppliers and motivating the work force to adhere to good manufacturing practices 2.4.5 AIMS AND OBJECTIVES Hassan co operative milk producers societies union is completely an autonomous body consisting of representatives from milk producers as policy makers · To produce continuous and remunerative market for the surplus milk in the rural areas. · To supply quality milk to customers in the urban areas at a competitive price. · To provide the technical inputs necessary to produce good quality milk and to facilitate increase in milk yield. · To provide self employment to rural folk and to make them economically self sustainable by which the migration of rural folk to urban areas is minimized. · To prevent the role of the middle men in the milk business and to increase their returns. · To establish a bridge between rural and urban folk and to play a vital role in changing he social and economic status of the rural folk. Projectskart.com Page 11
  • 12.
    Projectskart.com 2.4.6 ROLE OFDAIRY CO OPERATIVE SOCIETY The dairy co operatives are organized in rural areas for the milk producers keeping in view the domestic principles and values. These societies educate, guide, support the milk producers in dairy development activities. 2.4.7 FUNCTIONING OF DAIRY CO OPERATIVES The dairy co operative function all through the year in two shifts, this will provide continuous market for the surplus milk produced and the payment for the milk supplied will be distributed to the producers on the predetermined day. And provides employment to the rural folk. Input activities include: · Veterinary services like regular vaccination · Artificial insemination services · Supply of balanced cattle feed and fodder slips · Training facilities 2.4.8 GROWTH OF THE UNION The milk union which was established in the year 1977 with 100 functional dairy co operatives collecting 10,300Kgs of milk per day is procuring on an average 3,86,482 Kgs per day from 1122 co operatives as on date with the increase in milk production the Hassan dairy with the initial capacity of 60,000 KGPD was expanded to 12,0,000 KGPD during 1996. 2.4.9 ACTIVITIES OF HASSAN MILK UNION 1. Organization of dairy co operative societies: As at the end of March 2010, 1197 societies have been registered. Out of functional societies, 330 women societies are functioning. 2. Membership Enrolment: As on 30th March 2010, 1,73,396 members have been enrolled of which 71,046 are small farmer, 48,866 are marginal farmers, 22,199 are agriculture laborers and 31,285 are other farmers. 3. Milk procurement activities: The present average milk procurement from 1122 milk societies is 3,86,462 Kgs/day at the end of March 2010. Projectskart.com Page 12
  • 13.
    Projectskart.com 2.4.10 Product Profile Typesof milk and milk products marketing by HAMUL Nandini Toned Milk Karnataka’s most favorite milk, Nandini Toned Milk is a Fresh and pure milk containing 3.0% fat and 8.5% SNF. Available in 500ml and 1 liter packs. Better to use within a day from the date of pack. Maximum Retail Price is Rs. 13/- per liter. Projectskart.com Page 13
  • 14.
    Projectskart.com Nandini Homogenized TonedMilk Nandini Homogenized Milk is p.ure milk containing 3% Fat and 8.5% SNF. This is homogenized and pasteurized. Consistent right through, it gives you more cups of tea or coffee and is easily digestible. Available in 500 ml packets Nandini Full Cream Milk Nandini Full Cream Milk, Contains 6% Fat and 9% SNF. A rich, creamier and tastier milk, ideal for preparing home-made sweets and savories- available in 500ml and 1 liter packs. MRP Rs. 15/- per liter Projectskart.com Page 14
  • 15.
    Projectskart.com Good life Cow's puremilk, UHT processed bacteria free in a tamper-proof tetra-fino pack which keeps this milk fresh for 60 days without refrigeration until opened. Available in 500 ml Fino and in 200ml bricks at premium stores across the state. Smart Cow's pure milk, homogenized, double toned UHT processed milk bacteria free in a tamper proof tetra fino pack which keep the milk fresh for 60days without refrigeration until opened. At present the milk is being directly home delivered on request Available in 500ml pack Projectskart.com Page 15
  • 16.
    Projectskart.com Slim Cow's pure milk,homogenized, Skimmed. UHT processed milk bacteria free in a tamper proof tetra-fino pack which keep the milk fresh for 60 days without refrigeration until opened. Nandini Goodlife slim skimmed milk is 99.5% fat free. Available in 500ml Fino and in 200ml bricks at premium stores across the state. Shubham Buffalo's milk, 100% pure pasteurized processed and packed hygienically. This milk has 5% fat and 9% SNF. Available in 500ml and ltr, packs Mysore pak Projectskart.com Page 16
  • 17.
    Projectskart.com Fresh and tasty,Nandini Mysore Pak is made from quality Bengal Gram, Nandini Ghee and Sugar. It's a delicious way to relish a sweet moment. Available in 250gms.PP container shrink packed to preserve freshness. Can be kept for 7 days advised to consume fresh to enjoy its excellent taste Nandini Curd Nandini Curd made from pure milk. It’s thick and delicious giving you all the goodness of homemade curds. Available in 200 grams and 500 grams packs. Nandini butter is rich smooth and delicious. Nandini Butter is made out of fresh pasteurized cream. Rich taste, smooth texture and the rich purity of cow’s milk, makes any preparation a delicious treat. Available in 100 grams, 200grams and 500grams cartons both salted and unsalted. Nandini Ghee Projectskart.com Page 17
  • 18.
    Projectskart.com A taste ofpurity, Nandini Ghee made from pure butter. It is fresh and pure with a delicious flavor. Hygienically manufactured and packed in a special pack to retain the goodness of pure ghee, having Shelf life of 6 months at ambient temperatures. Available in 200ml, 500ml, 1000ml, sachets and also in 5lts tins and 15.0 kg tins. Nandini Butter Nandini spiced buttermilk is a refreshing health drink. It is made from quality curds and is blended with fresh green chillies, green coriander leaves, asafetida and fresh ginger. Nandini spiced butter promotes health and easy digestion. It is available in 200ml packs and is priced at most competitive rates, so that it is affordable to all sections of people. Nandini Butter Milk Projectskart.com Page 18
  • 19.
    Projectskart.com Nandini butter milkis Rich, smooth and delicious. Available in 100 grams (salted), 200 grams and 500 grams cartons both salted and unsalted. Cheese Delicious Cheese, processed with utmost care to ensure the smooth and rich taste of pure cheese. It's highly nutritious an excellent source of milk proteins and a rich source of calcium. Need to be kept under refrigeration. Available in 100gms carton Paneer Projectskart.com Page 19
  • 20.
    Projectskart.com Pure and tastydishes with Nandini Paneer! A fresh, nutritive product made by coagulating pure milk, it is an excellent source of milk protein. Nandini paneer is ideal for vegetarian dishes such as mutter paneer, sag paneer and various other dishes.Refrigerated storage in preferable. Available in 200gms pack, specially packed in a five layer film and vacuum packed to preserve its quality. Bulk packings are also available. Flavored milk Sterilized flavored milk, a nutritious and healthy drink and an all-season wholesome drink available in five different flavors - pineapple, rose, badam, pista and natural orange. Apart from refreshing energy. Available in 200ml Nandini Peda Projectskart.com Page 20
  • 21.
    Projectskart.com No matter whatyou are celebrating! Made from pure milk, Nandini ‘Peda’ is a delicious treat for the family. It is maintained at room temperature, for approximately 7 days. Available in 250grams pack containing 10 pieces each. Gulab jamon mix Great way to those soft and juicy jamoon treats at home! Nandini Gulab Jamoon Mix is made from Nandini skimmed milk powder, maida, soji and Nandini Special Grade Ghee.Available in 100gms and 200 gms standy pouch with a five layer foil lamination shelf life of 6 months Khova Projectskart.com Page 21
  • 22.
    Projectskart.com Khova is preparedout of fresh milk. It is an ideal base to prepare delicious sweets at home like peda, Gulab Jamoon, Kalakand, Burfi, Gajar Halwa and the like. Nandini Khova gives you a high nutritive value with large quantities of muscle building proteins, bone forming minerals and energy giving fat and lactose. To be kept under refrigeration available in 200gms vaccum packed in a special five layer pocu film Khova is also available in bulk pack for marriages and other functions Milk powder Enjoy the taste of pure milk! Skimmed milk powder made from pure milk, processed and packed hygienically. Available in 50gms, 200gms, 500gms, 1kg and 25kg pack Cashew Burfi Projectskart.com Page 22
  • 23.
    Projectskart.com Prepared using qualityCashew nuts, Khova and Ghee. It leaves a lingering Cashew flavor in your mouth. Available in 250 gm in a P.P.Box, shrink wrapped to preserve its freshness .shelf life 12 days Nandini Basan Ladoo It is a delicious indigenous product prepared from pure Ghee, Gramflour and sugar added with cashews. Available in 250 Gms pack containing 6 Pieces. Shelf life 1 month Nandini bite Projectskart.com Page 23
  • 24.
    Projectskart.com A unique sweet.Cocoa based. Nandini Bite is a three-in-one sweet prepared by using Mysorepak, Khova and dremed with Almond. Available in 25 gm Aluminium foil packing. Shelf life 12 days Nandini Set Curd NANDINI SET CURD, thick and highly nutritive curd is made from 3% Toned Milk with added imported bacterial cultures, filled into 200gm and 400gm cups and allowed to set into curds. Imported bacterial cultures constitute curd forming bacteria of high genetic abilities and release antimicrobial substances into curd imparting disease resistance to consumers( probiotic characteristic). The curd apart from therapeutic in nature has very high shelf-life and can be kept for 15 days in refrigerator without curds becoming sour. NANDINI SET CURD is competitively priced at Rs.7 per 200gm cup and at Rs.13 per 400gm cup. Shelf life 15 days in refrigerator without curds becoming sour 2.4.11 ORGANIZATION STRUCTURE Projectskart.com Board of Directors- Chairman Page 24
  • 25.
    Projectskart.com Managing Director- CEO Personnel AssistanceAdministrat Finance Procureme Marketing Purchase MIS (3) Department ion (15) (23) nt and input (25) (3) Sr. staff (1) (69) 2.4.12 PERSONNEL DEPARTMENT Administration Projectskart.com Page 25
  • 26.
    Projectskart.com Deputy Manager EstablishmentTraining/ DomesticLegal Cell Enquiry (Personnel) Administrative Assistant Manager Officer in charge officer Office superintendent Support staff Personnel department plays a crucial role in an organization which is always referred as the strength of the organization. Recruitment: Projectskart.com Page 26
  • 27.
    Projectskart.com Recruitment is madeas per the cader strength approved by Registrar of co operatives. And the said cader strength is within the preview of co operative act and rules. Reservation policies of the government are being followed for recruitments. Whenever Union goes for recruitment the necessary steps are being taken as per the guidelines stated in its Bye law and proper advertisement will be given in the State News papers for the posts required and all the processes are made as per Govt. Norms and Suitable candidates will be called either for written test or interview or both. Training: HAMUL is having training facilities for its employees at various reputed training centers and for new employees, they will be facilitated with one month on the job training at their respective areas. CTI (Central training institute), a unit of KMF, Bangalore, is one of the best training centers having its own facilities with residential facilities providing training to skilled and unskilled employees as well. Management development program to middle level management officers of the milk union on various subjects related to dairy, marketing, administration and procurement and input. In addition to this, HAMUL deputes its officers and personnel for different technical and non technical training in the following training centers: 1. SRDTC(Southern regional demonstration and training center) for both technical and non technical training. 2. Mansinh institute of training, Mahsana, Gujrat, only for technical training. 3. Vaikunt Mehta institute, Pune. For management development programmes. 4. Institute of rural management, Anand. 5. Regional institute of co operative management, BANG 6. CII- Confederation of Indian industries, institute for quality- for food industrial platforms are created. Orientation programme: Projectskart.com Page 27
  • 28.
    Projectskart.com The new employeesare given 3 to 4 days orientation training program at CTI, Bangalore, a unit of KMF. This particular training is given to the newly recruited employees irrespective of their cader. Employee promotion: It is clearly stated in the cadre and strength document which is approved by registrar of co-operative societies. The employee promotion is dependent on the merit and seniority basis. It is the mandatory method followed. To decide on this, the employee education, obedience, carrying of the job and attendance are taken into consideration. Record maintenance: HAMUL is having well establishment section under the administration department which maintains and updates records and other details of each employee with individual record book and file. Statutory facilities: Leave: Casual leave of 15 days per year and for new entrants 1 day per month for one year is followed. Employees of the HAMUL are eligible for 30 days earned leave in each year during their service and also once in 2 year block period they will be given the option facility for surrender of leave of one month and to avail the encashment facility. The accumulation of leave days at present is restricted to 240 days. HPL(Half pay leave) facilities are available. If any accident takes place during the working hours the special leave is given: · Special leave: the rabies leave is given for the infected dog bite. And also the blood donation leave for 1 day is given. · Maternity leave: on condition, with payment. · Extra-ordinary leave: depending on the service or any major health issues. Projectskart.com Page 28
  • 29.
    Projectskart.com Conveyance Allowance: The HassanMilk Union is providing conveyance allowance to its employees who are having two wheeler vehicles and and commuter charges for those who are dependent on public transport per month is fixed. Uniform: Uniform will be provided to the employees who are working in the factory and this facility is extended to only up to the cader of Technical Officers. Transfer: The transfer facilities are given. It is in the hands of Managing Director. If the transfer is on the request, employee is not entitled for cash benefits but if it is not on request, he is entitled for cash benefits. Retirement: The retirement age is 60 years. But on health grounds there is a consideration. And the 3 months prior notice is a must before leaving the job anytime before the retirement. Retirement benefits: A salary of 15 days per year of completed years of service, 3.5 lakh ceiling is applicable and all the gratuity announcements are according to government notifications. Provident fund is as per the government norms. 12.5% toward provident fund contribution per all the employees. Medical facilities These facilities for self and dependents. At present each members will get reimbursement amount up to Rs 50,000 for impatient treatment Canteen facilities: Good canteen facilities are provided for employees. Projectskart.com Page 29
  • 30.
    Projectskart.com PRODUCTION DEPARTMENT 2.4.13 PRODUCTIONDEPARTMENT: The dairy works in 3 shifts to receive milk in the morning and evening shifts. The milk received from DCS in cans will be tested for quality and weight is recorded. The payment will be made based on the quality and the quantity. The milk received in tankers will be weighed and tested and pumped into chiller and stored in Projectskart.com Page 30
  • 31.
    Projectskart.com insulator storage tank.The local market needed quantity will be pasteurized and stored in insulated HMST for packing toned milk, double toned milk and standardized homogenized milk. Apart from this, union also produces ghee, peda, flavored milk, curds and butter milk. The excess fat in the milk will be separated in the form of cream and issued for butter making. The cream breaks into butter and butter milk where butter is issued for ghee making and butter milk is tested for fat/COB (clout on boiling) and it will be reprocessed or will be drained out. Based on the market demand, butter is drawn for ghee production and same will be packed as per requirement. Power The KPTCL supplies the power upto 325 kilo watts per month. In case of shortage in supply diesel generator is used. 2.4.14 MARKETING DEPARTMENT: Marketing should be considered as the core business function in this competitive world as it establishes, develops, and commercializes long term customer relationships and helps in meeting organizational goals. Pricing is a federal policy and KMF decides the marketing price of the milk end the milk products. KMF has adopted pricing mainly on four categories namely: · Double Toned Milk – Rs 14/100ml · Toned Milk – Rs 16/1000ml · Standardized (homogenized) Milk – Rs 18/1000ml · Full Cream Milk – Rs 20/1000ml As HAMUL is procuring 4 lakhs milk per day and its local market requirement is 1.2 lakhs kgs/day. As such the excess milk is being sent to sister unions and Interstate federations and balance if any will be sent for conversion into butter and SNP. Projectskart.com Page 31
  • 32.
  • 33.
    Projectskart.com 2.4.15 CHANNELS OFDISTRIBUTION The network of distribution of milk was formed to be very systematic and has made distinct role in the successful marketing of milk. The processed and pasteurized milk is first packed and stored and then distributed to the target customers. Processing and manufacturing Storage Dealers or Retailers Consumer 2.4.16 PROCUREMENT DEPARTMENT: The milk co operative societies will be organized in villages where there is excess milk production. The extention staff of the union will visit the villages and conducts the survey about the village population, animal population and the availability of the surplus milk and report to the office for consideration. The office will issue necessary instructions to organize the societies. Projectskart.com Page 33
  • 34.
    Projectskart.com Then the firstGramasabha meeting will be conducted and select the promoters to promote the Dairy cooperative in the village and with the permission of Registrar of Cooperative with the recommendation of Milk union the Village Chief promoter will permitted to collect the share capital and with all fulfillment of required norms then proposal will be sent to registrar of co operative department for registration. On registration, milk co operative society will be commissioned and starts procuring milk from the producers. The milk procured will be transported through trucks to near by chilling centers and dairy where milk is processed further. The society will be provided with veterinary services, AH services, feed and fader services, training and extention services. The village dairy Cooperatives will receives payments for the milk supplied to Union once in a week and the same will be distributed among its produce members every week and day is fixed which is convenient to the concerned village. Projectskart.com Page 34
  • 35.
    Projectskart.com 2.4.17 STORES/ PURCHASEDEPARTMENT: Purchase Purchase/stores Officer Sub staff HAMUL is having a separate purchase department and purchases are made based on the requirements of various department and purchases are made as per the relation laid out. HAMUL is having a full pledged stores which supplies materials to various based on the indents or requirements and the people who are working in the stores are very well worked in inventory management. Both purchase and store departments are working under the supervision of manager dairy. The activity takes place in stores: Requisition letter: First the manager of concerned department depending upon the need for the goods sends a requisition letter to the manager dairy and then once approved the same reaches the stores in charge, the purchase section places an order. Projectskart.com Page 35
  • 36.
    Projectskart.com Purchase order: But forthe goods regular nature depending upon the stock level , the stores in charge takes up the responsibility to place order and have the materials ready when ever required. Here in the co operative sector as per the transparency act if the goods and where the capital expenditure is involved, the enquire letters are sent the suppliers and who ever quotes the least and also with quality gets the order. And the same purchase order copy goes to 1. the supplier 2. the store in charge 3. Accounts section 4. concerned user section Purchase order also includes 1. Mode of payment after and before supply 2. Terms and conditions(taxes) 3. Delivery period 4. Mode of dispatch Invoice: Against the purchase order the concerned supplier gives the invoice. Once the invoice is received the cross checking of materials as per the specifications purchase order is done. The concerned department communicated about the goods and the concerned person gives a user section remark on the quality of the product. Hence the goods received note is sent to concerned user section. Projectskart.com Page 36
  • 37.
    Projectskart.com 2.4.18 MIS: Management InformationSystem Assistant Manager System Officer Support Staff The main activity of the MIS department in the organization is to act as the information source for all the levels of management for the decision making in different situation. Hence to say the integration of information from all the departments for the decision making for all the three levels which exist in the organization: 1. Top level 2. Middle level 3. Lower level Projectskart.com Page 37
  • 38.
    Projectskart.com The information collectedfrom the dairy and various chilling units on on-line and information collected from Marketing on every day will be processed and send to KMF every day and also monthly procurement and input wing and the data related to artificial insemination and progress achieved in Fodder and Feeds division are collected and necessary information will be prepared and sent to various department as well will be submitted to CEO and other section heads to enable them to take necessary action and also with the help of these data MIS department will prepare the annual Targets to the Dept of Procurement and Input and Marketing. Also, All these data is given to the MIS department and the integration on monthly basis is taken up and the report as sent to the managing director and same place before the monthly meetings held of all the milk unions. Projectskart.com Page 38
  • 39.
    Projectskart.com 2.4.19 FINANCE DEPARTMENT: Sourceof finance to start KMF (previously known as KDDC) and its units is from World bank channels through agreement between NDDB under Tripartite agreement between NDDB, KMF and Government of Karnataka. Now, source of funds are share capital and realization from sale proceeds of milk and milk products. As on 31.03.2010 the paid up capital was 795.29 lakhs and 206.16 lakhs loan was taken for operating. Projectskart.com Page 39
  • 40.
    Projectskart.com 2.4.20 SWOT ANALYSIS STRENGTHS: ·Procurement and Input( P&I) network · Goodwill- Brand network · ISO 9001:2000 certified dairy · Ambience of Union area is most suitable for Dairying. · Weather Facility · Geographical Area WEAKNESSES: · Advertisement execution in its early stage · Early stages of automation and computerization · Competition · Problematic distribution OPPORTUNITIES: · Enter rural market · Exports-by developing tetra pack technology · Abundant area availability for milk procurement THREATS: · Entry of big players · Government policies · Stringent food hygiene policies Projectskart.com Page 40
  • 41.
    Projectskart.com 2.4.21 ACHIEVEMENTS: Hassan milkunion is procuring milk from all the 13 taluks of three districts and selling quality milk in all the taluks and small towns. The union and all the dairy co operatives are being managed by the democratically elected boards from among the milk producers. The technical input to dairy co operatives and the dairy plants are managed by well trained, committed professionals and technical team. 91% of the milk co operative societies are operating under profit The union has successfully implemented the animal induction program for SC ST and OBC since 1996 with the financial assistance from central and state governments and rendered direct loans to the beneficiaries at lower interest rates. 254 women dairy co operatives (as on May 2009) have been organized since 1997 under support training and education program(STEP) The union has also implemented mini dairy scheme and bring entrepreneurial environment in the rural area. The union has set up Artificial insemination facilities for dairy co operatives. The union has rendered emergency veterinary services round the clock. Fertility camps are being conducted once in three months by inviting experts in the field. The union supplies quality fodder slips and seeds through the year and facilitates the availability of green fodder. The union is insuring the life of milk producers and dairy co operative staff with the co ordination from Life insurance corporation and National insurance company since 1997-1998 under “samajika suraksha yojana”. The union has launched the “YESHASHVINI” program to the milk producers wherein the milk producers are provided with the best available medical facility at free of cost. Projectskart.com Page 41
  • 42.
    Projectskart.com The union hassuccessfully implemented the Total energy management program and Total quality management program (quality excellence from cow to consumer) since 2001 respectively. Quality awareness programs are being conducted regularly for school children, house wives and consumers. The union has got ISO 9001:2000 certification from TUV India, Mumbai. The union has got Energy Conservation Award. Projectskart.com Page 42
  • 43.
    Projectskart.com 2.4.22 BUYING INHASSAN CO-OPERATIVE MILK PRODUCTS SOCIETIES UNION LIMITED: (HCMPSUL) The HASSAN Co-operative Milk Producer’s society has 643 societies. These societies are located in nook of every village so that it is convenient to the farmers to sell their milk to HCMPSUL. There is non-stop buying of milk throughout the year. Milk collected will be (stored in suitable silo) first tested by using ‘Lacto meter’ to see the proportion of water in milk, then they are stored in cans and sent to the nearest chilling center because the non pasteurized milk life is 5 to 6 hours where during direct transmission milk sometimes become COB (Clotting on Boiling) which is rejected from processing of milk. Chilling centers are opened in the place, which is far from the processing plant. These chilling centers test the milk of each village by using Acid Alcohol test and estimate the presence of Fat and SNF (Solid not FAT) to distribute prices to the societies. Then the tested milk from every village is stored in milk silo. If in case they receive any COB milk they there only take out the butter from the milk and send butter for further processing, & not the COB milk. The HCMPSUL tankers and transporting vehicles visit twice a day to procure milk from these societies on the basis of fat and SNF who will in turn pay to its members. The present standard of milk before sending to the further process of milk to HCMPSUL is the standard fixed to 26 reading in lacto meter and 8.5% solid not fat. If it is above the standard they will be marked with increase in degree. HCMPSUL procures more or less 86000 liters per day, 70000 liters on a year’s average. Where nearly 40000 liters of milk is consumed liquid milk in a HCMPSUL jurisdiction area remaining is processed as milk products. Projectskart.com Page 43
  • 44.
    Projectskart.com LITERATURE REVIEW 3. METHODOLOGYOF LITERATURE REVIEW The review of literature is conducted to analyze various factors for job satisfaction at KMF Ltd HASSAN. The books and articles of various authors are referred to find out the kind of methods which are suited for rating in job satisfaction level. The research has searched many books on job satisfaction to collect the literature about the Job Satisfaction. To analyze the effectiveness of the Job Satisfaction level in KMF Ltd HASSAN. The information collected was confined to the journals published about the human resource management. The review of literature helped the research to conduct the survey in better and extensive manner. It should also help the research for finding and getting deeper into the topic. For this purpose the abstracting and indexing journals and published biographies and unpublished biographies are first to go. 3.1 Introduction to Human Resource Management: Modern organizational setting is characterized by constant changes relating to environmental factors and human resources. As regards environmental factors, we find changes in the operating organizational structure, the networking procedures, customs or norms and the economic, political and social patterns in which organizations exist. Moreover, there is constant change in human resources. New individuals are being employed with their new ideas and expectations while the existing workforce is constantly changing vis-à-vis ideas, attitudes and values. Although the change may provide solution to some problems, it may create several new ones. There is an urgent need to understand these problems, anticipate them and to find solutions to them. The responsibility to find out solutions to these problems lies with every manager who has to be prepared to deal with different changes effectively through educational and developmental programmes. Obviously, every manager is responsible for management of human resources – of course with the advice and help of personnel department. Management of human resources is the essence of being a manager who has Projectskart.com Page 44
  • 45.
    Projectskart.com to get thingsdone through others. Specifically, his task relates to leading, mobilizing and directing the efforts of people without which he can be a technician but not a manager. Thus, every manager has to develop and maintain his competence in managing human resources which have assumed utmost significance in modern organizations. 3.2 Definition: Human resource management is management functions that helps manager's recruit, select, train and develop members for an organization. It focuses on the people in organizations. 3.3 Components of human resource are skills knowledge value Creative ability. 3.3.1 Human resource management: While managing the human resources one has to perform tasks like a. Employing the people b. Developing the resources c. Utilizing the resources and compensating their services in tune with the job and organizational requirements Human resource refers to the knowledge skills abilities talents aptitude, values and beliefs of an organization’s workforce. Knowledge skills, creative abilities and talents play an important role in deciding the efficiency and effectiveness of an organizations workforce. Human resource development improves the utilization value of an organization. The difference in the level of performance of two organizations also depends on utilization value of human resources. 3.4 IMPORTANCE OF HUMAN RESOURCE MANAGEMENT: Projectskart.com Page 45
  • 46.
    Projectskart.com The importance ofHRM can be discussed under three standard points: 1. Social significance: Management of personnel enhances their dignity by satisfying their social needs. This is done by: i. Providing suitable and most productive employment, which brings them psychological satisfaction. ii. Making maximum utilization of the resource in an effective manner and paying the employees a reasonable compensation in proportion to the contribution made by him. 2. Professional significance: By providing healthy working environment it promotes teamwork in the employees. This is done by: i. Marinating the dignity of the employee as a human being. ii. Providing maximum opportunities for personal dept. 3. Significance for individual enterprise : It can help the organization in accomplishing its goal by: i. Creating right attitude among employees through effective motivation. ii. Securing willing communication operation for achieving goals fulfilling their own social and other psychological needs like love, affection, esteem etc. Projectskart.com Page 46
  • 47.
    Projectskart.com 3.5 Scope ofHRM: The scope of HRM is indeed vast. All major activities in the working life of a worker from the time of his or her entry into an organization until he or She leaves – come under the purview of HRM. Specifically, the activities included are- HR planning, job analysis and design, recruitment and selection, orientation and placement, training and development, performance appraisal and job evaluation, employee remuneration, motivation communication, welfare, safety and health, industrial relations and the like. For the sake of convenience all these functions into seven sections as shown in the figure. Nature of HRM Prospects of Employee HRM Hiring Human Resource Management Employee Industrial and Executive Relations Remuneration Employee Employee Maintenance Motivation Projectskart.com Page 47
  • 48.
    Projectskart.com 3.6 HRM Functions: HumanResource Management must perform certain functions. These functions have been stated while outlining the scope of HRM. 3.6.1 Supporting functions: 1. Training and Development 2. Appraisal 3. Placement 4. Compensation 5. Assessment 6. Employee relation 7. Selection 8. Benefits 9. HR Planning 10. Union management Projectskart.com Page 48
  • 49.
    Projectskart.com 3.7 Introduction toJob Satisfaction The term Job satisfaction is of almost significance from the standpoint of employee morale. It refers to employees’ general attitude towards his work. Lock defines work Satisfaction as a pleasurable or positive emotional state resulting from the appraisal of one’s work or work experience’. The extent that a person’s work fulfils his dominant need and is consistent with his expectations and values, the work will be satisfying. 3.8 DETERMINANTS OF JOB SATISFACTION: According to ABRAHAM A there are two types of variables that determine the work Satisfaction of an individual, They are 1 .Organization Variables and 2. Personal Variables 1. Organization Variables: (a) Occupational level: The higher the level of the work, the greater the satisfaction of the individual this is because higher level work carry greater prestige and self control. People at higher level work find most of their needs satisfied than when they are in lower level ones. (b) Work Content: The extent to which work provides the individual with interesting tasks, opportunities for learning, and the chance to accept responsibility will increase work satisfaction. (c) Considerable Leadership: People like to be treated with consideration. Hence considerable leadership results in higher work satisfaction than inconsiderable leadership. Projectskart.com Page 49
  • 50.
    Projectskart.com (d) Pay &Promotional Opportunities: All the other things being equal these variables are positively related to work satisfaction. (e) Interaction in the Work Group: Work Satisfaction will result if interaction is most satisfying i. e, when 1. It results in recognition that other person’s attitudes are similar to Ones own. 2. It facilitates the achievement of goals. 2. Personal Variables: For some people, it appears most jobs will be dissatisfying irrespective of the organizational conditions involved, where as for others, most work will satisfying, personal variables like age, educational level, sex etc., are responsible for this difference. a) Age: Generally there is a positive relation between the two variables upto the pre- retirement years and then there is a sharp decrease in satisfaction. An individual aspires for better and more prestigious work in later years of his life. Finding hi channels for advancement blocked his satisfaction declines. b) Educational Level: The higher the education, the higher the reference group which the individual looks for guidance to educate his job rewards, c) Role Perception: Different individuals hold different perceptions about their role that is the kind of activities and behaviors. They should engage in performing their job successfully. The more accurate the role perception of an individual the greater is satisfaction. Projectskart.com Page 50
  • 51.
    Projectskart.com d) Gender: There isyet no consistent evidence as to whether women are most satisfied with their jobs than men, holding such factors as work and occupational constant. One might predict this to be the case, considering the generally lower occupational aspirations of women. 3.9 SOURCES OF JOB SATISFACTION Several job elements contribute to job satisfaction. The most important among them are wage structure, nature of work, promotion chances, quality of supervision, work group, working conditions. Wages Wages play a significant role in influencing job satisfaction. This is because of two reasons. First, money is an important instrument in fulfilling ones needs and two employees often see pay as a reflection of management concern for them. Employees want pay system, which. Is simple, fair and in line with their expectation. Nature of work Most employees have intellectual challenges on job. They tend to prefer being, given opportunities to their skills and abilities and being offered a variety of tasks, freedom and feedback on how well they are doing. These characteristics make jobs mentally challenging. Jobs that have little challenges create boredom. Promotions Promotional opportunities affect job satisfaction considerably. The desire for promotion is generally strong among employees as it involves change in job content, pay responsibility, independence status and like. Supervision There is a positive relationship between the quality of supervision and job satisfaction. Supervisors who establish a supportive personal relationship with Projectskart.com Page 51
  • 52.
    Projectskart.com subordinates and takeas personal interest in them contribute to their employee’s satisfaction. Work group The work group does serve as a source of satisfaction to individual, employees. It does so primarily by providing group members with opportunities for interaction with each other. The work group is even stronger source of satisfaction when members have similar attitudes and values. Working conditions Work conditions that are comparative with an employee’s physical comfort and that facilitate doing a good job contribute to good job. 3.10 THEORIES OF JOB SATISFACTION 3.10.1 HERZBERG’S TWO FACTORS THEORY Two factors theory also known as the motivator hygiene theory addresses both motivation and satisfaction and is based on Maslow’s hierarchy of needs. The factor theory is classified as belonging to the subgroup of content theories; theories that attempt to identify the needs that must be met for the individual to be satisfied on the job. Locke (1976) evaluated Maslow needs hierarchy and Herzberg’s theory uses the team motivators to include satisfying experiences. Because of this, Herzberg’s theory is an excellent example of the conceptual and definitional overlap between the processes of motivation and satisfaction. Herzberg, satisfaction and dissatisfaction are based on two different sets of needs. Motivators originate within the individual; hygiene needs stem from the environment. To factor theory is based to some extend on Maslow’s need hierarchy. Maslow’s sociological, safety and social needs are assumed to be provided by society, securing them would lead to a feeling of mentality not having hem would lead to be a feeling of dissatisfaction Projectskart.com Page 52
  • 53.
    Projectskart.com 3.10.2 MASLOW’S NEEDHEIRARCHY THEORY Maslow separated the five needs into higher and lower orders. Psychological and safety needs were described as lower order and social, esteem and self actualization as higher- order needs are satisfied internally (within the person) whereas lower order needs are predominantly satisfied externally (by such things as pay, union contracts and tenure) in fact, the natural conclusion to be drawn from Maslow’s classification is that in times of economic plenty, almost all permanently employed workers have their lower- order needs substantially met. Maslow’s need theory has received wide recognition, particularly among practicing managers. This can be attributed to the theories intuitive logic and ease of understanding. 3.10.3 HYGIENE FACTORS MOTIVATORS Company policy and administration Achievement Supervision Recognition Salary Work itself Interpersonal relations Responsibility Working conditions Advancement Satisfaction and dissatisfaction are not opposite processes, they involve two separate sets of factors. According to Herzberg, fulfilling hygiene needs leads only to a temporary absence of dissatisfaction, and employee demands for salary increase or will decrease accordingly. Organizations can increase employee motivation by designing jobs that provide opportunities for personal challenge, responsibility advancement and growth. Herzberg initiated two concepts by which these new job designs could be accomplished. Job enlargement - In which employees are given more of the same kinds of activities within which they can apply existing skills. Job environment – means that employee is afforded opportunities to increase their repertoire of skills and is given the chance to more vertically to other jobs within the organization. Projectskart.com Page 53
  • 54.
    Projectskart.com 3.10.4 THEORY XAND THEORY Y Douglas McGregor proposed two distinct views of human beings: one basically negative, labelled theory X and the other basically positive, labelled theory Y. after viewing the way in which managers dealt with employees McGregor concluded that a manager’s view of the nature of human being is based on a certain grouping of assumptions he or she tends to mould his or her behaviour toward subordinates according to these assumptions. 3.10.5 ERG THEORY Clayton of Yale university has reworked Maslow’s need hierarchy to all it more closely with the empirical research. His revised need hierarchy is labelled ERG theory. Alderfer argues that there are three groups of core needs – existence, relatedness, and growth hence, the label: ERG theory. The existence group is concerned with providing our basic material existence requirements. They include the items that Maslow considered to be psychological and safety needs. The second group of needs are those of relatedness and desire we have for maintaining important interpersonal relationships. These social and status desires require interaction with others if they are to be satisfied, and they align with Maslow’s social need and the external component of Maslow esteem classification. Finally Alderfer isolates growth needs – an intrinsic desire for personal development. These include the intrinsic and extrinsic component form Maslow’s esteem category and the characteristics included under self actualization. Besides substituting three needs for five, how does Alderfer’s ERG theory differ from Maslow’s in contrast to the hierarchy of needs theory the ERG theory demonstrates that: 1. More than one need may be operative at the same time, and 2. If the gratification of higher – level is stifled, the desire to satisfy a lower level needs increase. Projectskart.com Page 54
  • 55.
    Projectskart.com 3.10.6 REINFORCEMENT THEORY Acounterpoint to goal setting theory is reinforcement theory. The former is a cognitive approach, proposing that individual’s purposes direct his or her action. In reinforcement theory, we have a behaviourist approach, which argues that reinforcement conditions behaviour. The two are clearly ay odds philosophically. Reinforcement theories see behaviour as being environmentally caused. You need not be concerned, they would argue, with internal cognitive events; what controls behaviour are reinforces any consequence that when immediately following a response, increases the probability that the behaviour will be repeated. 3.10.7 EQUITY THEORY Evidence indicates that the referent chosen is an important variable in equity. They are four referent comparisons that an employee can use; 1. Self – inside: an employee’s experience in a different position inside his or her current organization. 2. Self – outside: employees experiences in situation or position outside his or her current organization. 3. other- side: another individual or group of individuals inside the employees ‘organization. 4. other- inside: another individuals or group of individuals outside the employees organization. Employees might compare themselves to friends, neighbours, co- workers, colleagues in other organizations, or past jobs they themselves have had. The referent an employee chooses will be influenced by the information the employee holds about referents as well as by the attractiveness of the referent. This has led to focusing on four moderating variables- gender, length of tenure, level in the organization, and amount of education or professionalism. Research shows that both men and women prefer same sex comparisons. The research also demonstrates that women are typically paid less than same work. So a female that uses another female as a referent tends to result in a lower comparative standard. This leads us to conclude that employees in jobs that are not sex Projectskart.com Page 55
  • 56.
    Projectskart.com segregated which makemore cross sex comparisons than those in jobs that are either made or female dominated. This also suggests that if women are tolerant of lower pay, it may be due to the comparative standard they use. Based on equity theory, when employees perceive an inequity, they can be predicted to make one of six choices. 1. change their inputs( for example don’t exert as much of power) 2. change their outcomes( for examples individuals paid on piece- rate basis can increase their pay by producing a higher quantity of units of lower quality) 3. distort perceptions of others(for example “Mikes performance isn’t as desirable as I previously thought it was”) 4. Distort perceptions of self (for example “I used to think I worked at a moderate pasce but no I realize that I work a lot harder than everyone else”.) 5. Choose a different referent (“I may not make as much as my brother in law, bit I am doing a lot better than my dad did when he was my age”). 6. Leave the field (for example quit the job). 3.10.8 EXPECTANCY THEORY Expectancy theory argues that the strength of tendency to act in a certain way depends on the strength of an expectation that the act will be followed by a given outcome and on the attractiveness of that outcome to the individual. In more practical terms, expectancy theory says that an employee will be motivated to exert a high level of effort when he or she believes that effort will lead to a good performance appraisal; that a good appraisal will lead to organizational reward like a bonus, a salary increase, or a promotion; and that the rewards will satisfy the employees personal goals. The theory therefore, focuses on three relationships. Projectskart.com Page 56
  • 57.
    Projectskart.com Data Analysis &Interpretation TABLE-1 1) Table showing Employee job satisfaction at work Responses No of Respondents % of respondents Yes 36 90 No 02 5 Can’t say 02 5 Total 40 100 90 80 70 60 50 %of 40 Respondents 30 20 10 0 Yes No cant say Interpretation: Maximum numbers of respondents are satisfied with their work. Only few members are not satisfied. So it clearly shows that employees of HAMUL are highly satisfied with their present job. TABLE-2 2) Factors that influence employees’ motivation. Projectskart.com Page 57
  • 58.
    Projectskart.com Responses Respondents satisfied% of Respondents Good pay 21 52.5 Promotion 04 10 Less Supervision 05 12.5 Good Working 10 25 Total 40 100% 60 50 40 30 20 %of Respondents 10 0 LessGood pay supervision Interpretation: Maximum number of employees are given priorities to pay. So it clearly shows that the HAMUL employees are highly motivated by good pay for do their work. TABLE-3 3) Table showing employees response to salary being offered at HAMUL Responses No of Respondents % of respondents Projectskart.com Page 58
  • 59.
    A Study EmployeesJob Satisfaction Yes 34 85 No 3 7.5 No Comments 3 7.5 Total 40 100 Concept: An attempt is made to know their satisfaction towards salary offerings. Analysis: From the above table, it is clear that employees are satisfied with the salary allowances and offers provided by the organization, with maximum of 85% saying yes, 7.5% each with no satisfaction and no comment response. 90 80 70 60 50 40 %of Respondents 30 20 10 0 No No commentsYes Interpretation: Maximum numbers of respondents are satisfied with Salary offering at HAMUL. This clearly shows that HAMUL is giving good salaries to their employees. Projectskart.com Page 59
  • 60.
    Projectskart.com TABLE-4 4) Table showingother sources of Income of employees Responses No of Respondents % of respondents Yes 6 15 No 34 85 Can’t say -- 0 Total 40 100% Concept: An attempt is made to know Employee’s other sources of income. Analysis: From the above table, it is clear that 15% of employees are having other sources of income, rest 85% are dependent on HAMUL income. 90 80 70 60 50 40 %of Respondents 30 20 10 0 Yes No Cant say Interpretation: Maximum numbers of respondents are HAMUL Salary dependent. Projectskart.com Page 60
  • 61.
    Projectskart.com TABLE-5 5) Table showingthe way employees came to the present position: Responses No of Respondents % of respondents Promotion 18 45 Direct Appointment 21 52.5 Transfer 1 2.5 Total 40 100% Concept: An attempt is made to know the way employee’s came to present position. Analysis: From the above table, it is clear that employees were placed in the company through i.e. 45% of the employees through promotion, 52.5% of the employees through Direct Appointment, and 2.5% of the employees through Transfer. 60 50 40 30 %of Respondents 20 10 0 pormotion Direct transfer appointment Interpretation: Maximum numbers of Employees were placed through Direct Appointment. So this shows that maximum numbers of employees of HAMUL are got in to present position through direct appointment. Projectskart.com Page 61
  • 62.
    Projectskart.com TABLE-6 6) Table showingemployees satisfaction towards employment conditions prevailing in organization Responses No of Respondents % of respondents Yes 38 95 No 2 5 Total 40 100 Concept: An attempt is made to know the level of employment conditions prevailing in the organization. Analysis: From the above table, it is clear that the employment conditions prevailing in the company from the respondent’s i.e. 95% of the respondents are highly satisfied with employment conditions, 5% of respondents are not satisfied. 100 80 60 40 % of respondents 20 0 Yes No Interpretation: Maximum numbers of respondents are satisfied with their employment conditions. This suggests HAMUL has good infrastructure & this motivates employees to work better. Projectskart.com Page 62
  • 63.
    Projectskart.com TABLE-7 7) Table showingemployees response to Organizational promotion & Transfer policies: Responses No of Respondents % of respondents Yes 37 92.5 No 3 7.5 Total 40 100 Concept: An attempt is made to study the promotion & transfer policies prevailing in the organization. Analysis: From the above table, it is clear that the promotion & Transfer policies prevailing in the company from the respondent’s i.e. 92.5% of the respondents are highly satisfied, 7.5% of respondents are not satisfied. 100 80 60 40 %of Respondents 20 0 Yes No Interpretation: Maximum numbers of respondents are satisfied with Transfer & Promotional Policies. So it shows that maximum number HAMUL employees are satisfied with their promotion & transfer policy. TABLE-8 Projectskart.com Page 63
  • 64.
    Projectskart.com 8) Table showingemployees response towards physical working conditions: Responses No of Respondents % of respondents Yes 39 97.5 No 1 2.5 Total 40 100 Concept: An attempt is made to study the physical working conditions prevailing the organization. Analysis: From the above table, it is clear that the Physical working conditions prevailing in the company from the respondent’s i.e. 97.5% of the respondents are highly satisfied, 2.5% of respondents are not satisfied. 100 90 80 70 60 50 % of Respondents 40 30 20 10 0 Yes No Interpretation: Maximum numbers of respondents are satisfied with Physical working conditions. This suggests that maximum numbers of employees in the organization are comfortable with their physical working conditions. TABLE-9 Projectskart.com Page 64
  • 65.
    Projectskart.com 9) Table showingemployee level of satisfaction towards Relation existing b/ w Subordinates & Superiors: Responses No of Respondents % of respondents Yes 39 97.5 No 1 2.5 Total 40 100 Concept: An attempt is made to know the level of employee’s relation existing with their Sub ordinates and Superiors. Analysis: From the above table, it is clear that the Relation existing b/w Subordinates & Superiors prevailing in the company from the respondent’s i.e. 97.5% of the respondents are highly satisfied, 2.5% of respondents are not satisfied. 100 80 60 40 %of Respondents 20 0 Yes No Interpretation: Maximum numbers of respondents are satisfied with Relation existing b/w Subordinates & Superiors. This shows that in HAMUL, their will be good relationship exists between the subordinates & superiors . TABLE-10 10) Table showing employees response towards Working Hours Projectskart.com Page 65
  • 66.
    A Study EmployeesJob Satisfaction Responses No of Respondents % of respondents Yes 39 97.5 No 1 2.5 Total 40 100 Concept:An attempt is made to know the level of employee’s satisfaction towards working hours. Analysis:From the above table, it is clear that the working hours prevailing in the company from the respondent’s i.e. 97.5% of the respondents are highly satisfied, 2.5% of respondents are not satisfied . 100 80 60 40 %of Respondents 20 0 Yes No Interpretation: Maximum numbers of respondents are satisfied with working hours. This suggest thatthe working hours in the HAMUL is sufficient to do the work & most of the employees satisfied with working hours. Projectskart.com Page 66
  • 67.
    Projectskart.com TABLE-11 11) Table showingthe employees satisfaction towards conflict resolution: Responses No of Respondents % of respondents Always 12 30 Quite often 3 7.5 Some times 5 12.5 Rarely 6 15 Never 14 35 Total 40 100% Concept: An attempt has been made to know the satisfaction towards conflict resolution. Analysis: From the above table, it is clear that conflict resolution was shown from the majority of the respondent’s i.e. 30% of the respondents feel that they are always satisfied, 7.5% feel quite often and 12.5% feel satisfied at sometimes and 15% are rarely satisfied and 35% are never satisfied with conflict resolution. 35 30 25 20 15 % of Rsepondents 10 5 0 Some Rarely NeverAlways Quite often times Interpretation: Maximum numbers of respondents are not at all satisfied with the way conflicts are resolved. This shows that maximum no. of employees are unhappy with the way of resolving the conflict at HAMUL. TABLE-12 Projectskart.com Page 67
  • 68.
    Projectskart.com 12) Table showingemployees satisfaction towards Canteen facilities: Responses No of Respondents % of respondents Yes 35 87.5 No 5 12.5 Total 40 100 Concept: An attempt is made to know the level of employee’s satisfaction towards canteen facilities. Analysis: From the above table, it is clear that canteen facilities prevailing in the company from the respondent’s i.e. 87.5% of the respondents are highly satisfied, 12.5% of respondents are not satisfied. 90 80 70 60 50 %of Respondents40 30 20 10 0 Yes No Interpretation: Maximum numbers of respondents are satisfied with the canteen facilities. This shows that the canteen facilities avail at HAMUL is sufficient to employees .Good & tasty foods are provided by the canteen. TABLE-13A Projectskart.com Page 68
  • 69.
    Projectskart.com 13)Table showing theemployees satisfaction towards welfare measures: a) Table showing satisfaction level of intra mural activities Measures % of satisfied % of Medical facilities 36 90 Compensation 4 10 Total 40 100% Concept: An attempt has been made to know the satisfaction level of intra mural activities. Analysis: The facilities provided inside the organization must be such that they will be satisfied of their job. From the above table, it is evident that 90% of the respondents are satisfied with medical facilities and 10% of respondents are satisfied with compensation given by organization at the time of accidents. 90 80 70 60 50 40 % of Respondents30 20 10 0 CompensationMedical facilities for accidents Interpretation: Maximum numbers of employees are not satisfied with the compensation for accidents but are willing for medical facilities. TABLE-13B Projectskart.com Page 69
  • 70.
    Projectskart.com b) Table showingemployee satisfaction level towards extra mural activities Measures % of satisfied %of Educational 5 12.5 Transportation 8 20 Housing 27 67.5 Total 40 100 Concept: An attempt has been made to know the satisfaction level of extra mural activities. Analysis: Not only the inside organization facilities but outside facilities must also be provided. From the above table, it is evident that 67.5% of the respondents are satisfied with housing accommodation, 12.5% of respondents with education facilities have great dissatisfaction and with transportation facilities have 20% fair satisfaction. 70 60 50 40 30 %of Respondents 20 10 0 educational Housing facilities Accomodation Interpretation: Maximum numbers of employees are not satisfied with the Educational facilities. TABLE-14 14) Table showing employees satisfaction level towards bonus schemes: Projectskart.com Page 70
  • 71.
    A Study EmployeesJob Satisfaction Responses No of Respondents % of respondents Yes 37 92.5 No 3 7.5 Total 40 100 Concept: An attempt is made to know the satisfaction level of employee’s towards provision of bonus. Analysis: Provision of bonus will gives more encouragement to employees for better utilization of their skills. From the above table, ‘it is clear that 92.5% of the respondents are satisfied with the present bonus facilities and the 7.5% of them belongs to unsatisfied category 100 80 60 40 %age 20 0 Yes No Interpretation: Maximum numbers of employees are satisfied with the provision of bonus. TABLE-15 15) Table showing employee satisfaction towards social security measures Measures No of satisfied % of dissatisfied Projectskart.com Page 71
  • 72.
    Projectskart.com Concept: An attempthas been made to know the satisfaction towards social security measures. Analysis: Job security will be provided through the s measures. From the above table, it is depicted that most of the satisfied responses belongs to Provident fund, 7.5% say yes to pension plans and 17.5% say yes to Gratuity. 80 70 60 50 40 %of Respondents 30 20 10 0 Provident fund Pension Gratuity Interpretation: Maximum numbers of employees are satisfied with PF schemes. TABLE-16 16) Table showing the employee satisfaction towards safety measures Responses No of Respondents % of Respondents Satisfied 37 92.5 Not satisfied 3 7.5 Total 40 100% Projectskart.com Page 72
  • 73.
    Projectskart.com Concept: An attempthas been made to know the satisfaction towards safety measures. Analysis: Satisfaction of safety measures gives a feeling to employees that they are out of danger. From the above table, it clear that 92.5% of the employees expressed their satisfaction with the existing safety measures in the organization. 100 80 60 40 %of Respondents 20 0 Satisfied Not satisfied Interpretation: Maximum numbers of employees are satisfied with the safety measures taken by the organization. TABLE-17 17) Table showing employee satisfaction towards overtime allowances Responses No of Respondents % of Respondents Satisfied 8 20 Not satisfied 32 80 Total 40 100% Concept: An attempt has been made to know the satisfaction towards overtime allowance. Projectskart.com Page 73
  • 74.
    Projectskart.com Analysis: Over timeallowances must be provided to employees and it indirectly increases productivity. From the above table, it is depicted that 80% of the respondents in the organization expressed that their overtime allowances are not satisfactory followed by the rest of the respondents i.e., 20% are satisfied 80 70 60 50 40 %of Respondents 30 20 10 0 Not satisfiedSatisfied Interpretation: Maximum numbers of employees are not satisfied with the over time allowance given by the organization. Findings & Suggestions FINDINGS  Majority of the employees are satisfied with present job  Employees are satisfied with Good pay as the key Motivating Factor for work efficiency.  Employees are satisfied with Salary offerings at HAMUL.  Majority of the employees don’t have other sources of income.  Majority of the employees are placed by direct appointment at HAMUL. Projectskart.com Page 74
  • 75.
    Projectskart.com  Majority ofemployees are satisfied with employment conditions prevailing in Organization.  Majority of employees are satisfied with Promotion and Transfer policy.  Employees are satisfied with Physical working conditions at HAMUL.  Employees have a Good chemistry between work groups i.e. between different classes of work designation.  Employees are satisfied with working hours at HAMUL.  There is a mixture of opinions for Conflicts being resolved at HAMUL, with maximum poll towards dissatisfaction.  Maximum Employees are satisfied with existing canteen facilities. Which providing good foods with quality to employees.  As part of Intra mural facility, they prefer medical facility to accident compensation.  Employees feel that they require housing accommodations more, than educational and transportation facility.  Most of the employees feel that salary is not sufficient and salary offerings play a key role in employee satisfaction, in turn industrial growth. Projectskart.com Page 75
  • 76.
    Projectskart.com SUGGESTIONS  Provision ofreasonable wages plays an important role in improving the standard of living. This single factor is important for a worker than any other. So, the company must provide adequate wages to the workers.  Systematic planning reduces hurdles at workplace and it ensures smooth flow of work methods. So, the present method of planning the work would be maintained as before to attain the goals very effectively.  The mutual cooperation between employees at work place is very important to carry out the work at right time, so, the organization should take of providing scope for communication with other departments.  Adequate canteen facilities would be necessary to maintain the health and safety of the employees. So, the canteen facilities must be improved and the management must vary in this regard.  Attractive schemes from HAMUL would activate employees and increase individualistic work efficiency.  Extra and intra mural facilities are also the boosting factors for efficient work source.  Overtime allowances are sometimes resourceful factors for organizational value and its hike factors.  7S frame work is most expected frequency for an efficient organization. Projectskart.com Page 76
  • 77.
    Projectskart.com Conclusion Findings and suggestionare based on the survey conducted and these points are to be looked into and steps are to be taken in this regard for higher growth. From the analysis I conclude that the job provides the opportunity to the employees to exercise his/her skills at work place. Number of the employees accepted that at times there is a considerable flexibility in co-coordinating with work and they are satisfied with the existing inter personal communication. In HAMUL Hassan they follow the systematic planning and review process to evaluate the performance of employee. From analysis it was also observed that was there is a scope for the improvement of working conditions in HAMUL Salary package would hike so that it can be in par with market rate. Finally I would like to conclude that the employees of HAMUL Hassan are satisfied with their work and organization. Projectskart.com Page 77
  • 78.
    Projectskart.com BIBLIOGRAPHY BOOKS · Cooper, DonaldR, Schildler, Pamela S. Business research methods By Mc Graw Hill Company New Delhi. · Memoria Dr, CB Dynamics of Industrial Relations by Himalaya publishing house. · Ashwatappa K , Human Resource and Personnel Management 4th edition, By Mc Graw Hill Company New Delhi.  Rao P Subha, Essentials of Human Resource Management and industrial relations, By Himalaya Publishing House. Web Assistance  www.google.in  www.kmf.org  www.wikipedia.com Projectskart.com Page 78
  • 79.
    Projectskart.com ANNEXURES QUESTIONNAIRE Dear Sir/ Madam, Iam Indrakumar K..P, IV semester M.B.A, student of HRIHE, HASSAN, doing my project work entitled A Study on employees Job satisfaction So I request you to give me your valuable feedback on questionnaire. The information will be kept confidential and used for academic purpose only. THANKING YOU, Indrakumar K.P 1) Name: 2) Age: 3) Marital Status: Married [ ] Bachelor [ ] 4) Qualification: 5) Designation: 6) Are you satisfied with your present job? a) Yes [ ] b) No [ ] c) Can’t Say [ ] 7) What motivates you to work more? Efficiently/ Happily a) Good Pay [ ] b) Promotion [ ] c) Less supervision [ ] d) Good Working Conditions [ ] Projectskart.com Page 79
  • 80.
    Projectskart.com 8) Do youfeel that salary being offered at “HAMUL” is sufficient to lead a satisfied life? a) Yes [ ] b) No [ ] c) No comments [ ] 9) Do you have any other sources of income? a) Yes [ ] b) No [ ] c) If Yes Specify ……………………………… 10) Since when you have been holding this position? ……………… Years 11) How did you get into present position? a) Promotion [ ] b) Direct Appointment [ ] c) Transfer [ ] 12) If by promotion after how many years did you get it? …………………… Years. 13) Are you satisfied with employment conditions prevailing in your Organization? a) Yes [ ] b) No [ ] c) If Not why ……………………………… 14)Do you feel satisfied with your Organization Promotional & Transfer Policy? Projectskart.com Page 80
  • 81.
    Projectskart.com a) Yes [] b) No [ ] c) If Not why ……………………………… 15)Do you feel satisfied with the Physical Working Conditions? a) Yes [ ] b) No [ ] c) If Not why ……………………………… 16)Are you satisfied with relationship existing with subordinates and superiors? a) Yes [ ] b) No [ ] c) If Not why ……………………………… 17) Is your working Hours satisfactory? a) Yes [ ] b) No [ ] c) If Not why ……………………………… 18)Are you satisfied with the way in which conflicts are resolved in your company? a) Always [ ] b) Quite often [ ] c) Sometimes [ ] d) Rarely [ ] e) Never [ ] 19) you feel the satisfied with canteen facilities? a) Yes [ ] b) No [ ] 20)Are you satisfied with the welfare measures? a) Intra mural facilities i) Medical facilities [ ] Projectskart.com Page 81
  • 82.
    Projectskart.com ii) Compensation foraccidents [ ] b) Extra mural facilities i) Educational facilities for children [ ] ii) Transportation [ ] iii) Housing Accommodation [ ] 21) Is the bonus provided by organization adequate? a) Yes [ ] b) No [ ] 22)Are you satisfied with social security measures viz.., a) Provident fund [ ] b) Pension [ ] c) Gratuity [ ] 23) Does your company offer any safety measures? a) Yes [ ] b) No [ ] 24)Does your company pay over time allowances? a) Yes [ ] b) No [ ] Projectskart.com Page 82