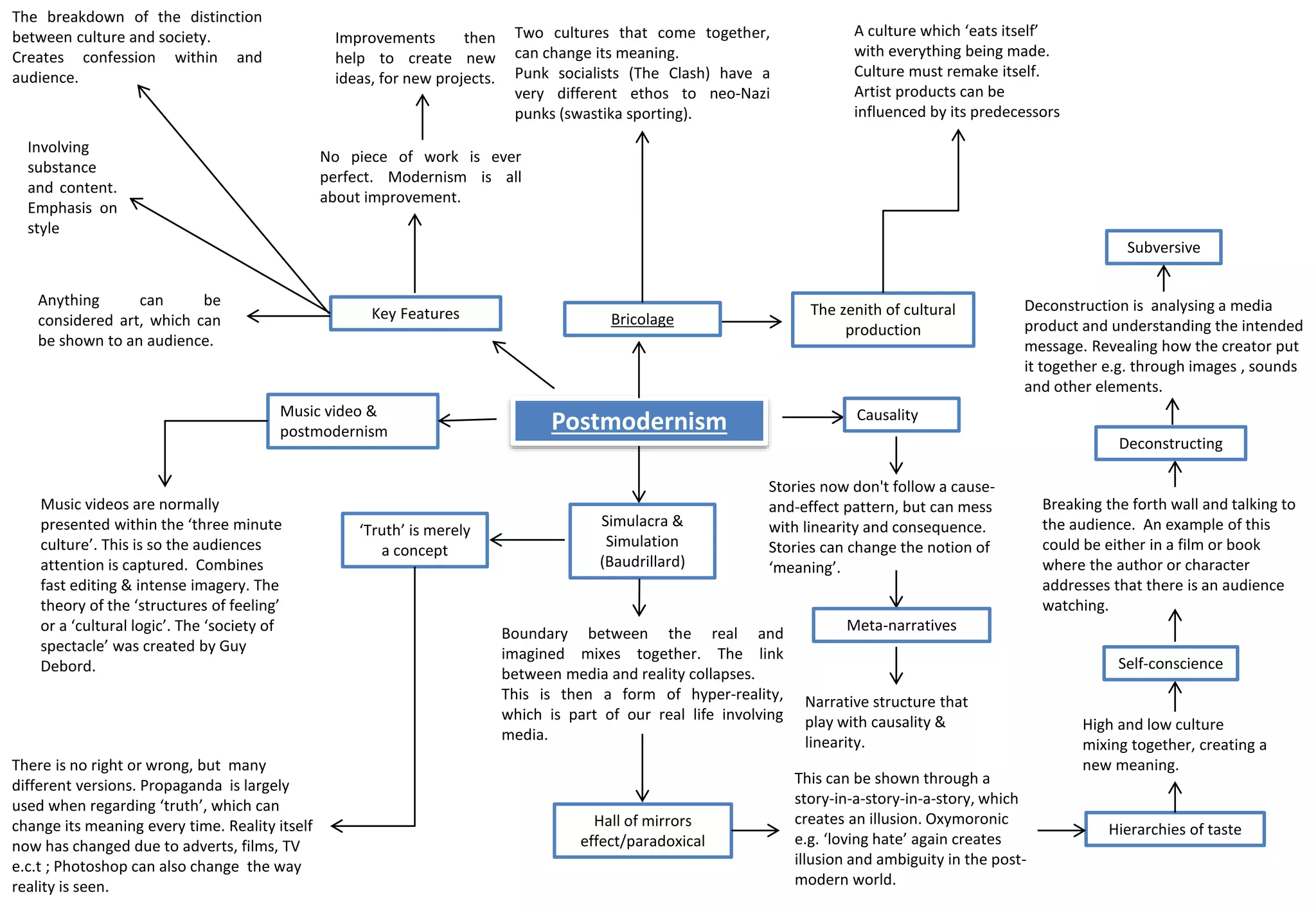
Postmodernism
Key Features
The breakdown of the distinction
between culture and society.
Creates confession within and
audience.
Involving
substance
and content.
Emphasis on
style
No piece of work is ever
perfect. Modernism is all
about improvement.
Improvements then
help to create new
ideas, for new projects.
Anything can be
considered art, which can
be shown to an audience.
Music video &
postmodernism
Music videos are normally
presented within the ‘three minute
culture’. This is so the audiences
attention is captured. Combines
fast editing & intense imagery. The
theory of the ‘structures of feeling’
or a ‘cultural logic’. The ‘society of
spectacle’ was created by Guy
Debord.
Simulacra &
Simulation
(Baudrillard)
Causality
Stories now don't follow a cause-
and-effect pattern, but can mess
with linearity and consequence.
Stories can change the notion of
‘meaning’.
Bricolage
Two cultures that come together,
can change its meaning.
Punk socialists (The Clash) have a
very different ethos to neo-Nazi
punks (swastika sporting).
The zenith of cultural
production
A culture which ‘eats itself’
with everything being made.
Culture must remake itself.
Artist products can be
influenced by its predecessors
Meta-narratives
Narrative structure that
play with causality &
linearity.
Boundary between the real and
imagined mixes together. The link
between media and reality collapses.
This is then a form of hyper-reality,
which is part of our real life involving
media.
‘Truth’ is merely
a concept
There is no right or wrong, but many
different versions. Propaganda is largely
used when regarding ‘truth’, which can
change its meaning every time. Reality itself
now has changed due to adverts, films, TV
e.c.t ; Photoshop can also change the way
reality is seen.
Hall of mirrors
effect/paradoxical
This can be shown through a
story-in-a-story-in-a-story, which
creates an illusion. Oxymoronic
e.g. ‘loving hate’ again creates
illusion and ambiguity in the post-
modern world.
Hierarchies of taste
High and low culture
mixing together, creating a
new meaning.
Self-conscience
Breaking the forth wall and talking to
the audience. An example of this
could be either in a film or book
where the author or character
addresses that there is an audience
watching.
Deconstructing
Deconstruction is analysing a media
product and understanding the intended
message. Revealing how the creator put
it together e.g. through images , sounds
and other elements.
Subversive

Postmodernism mind map

  • 1.
    Postmodernism Key Features The breakdownof the distinction between culture and society. Creates confession within and audience. Involving substance and content. Emphasis on style No piece of work is ever perfect. Modernism is all about improvement. Improvements then help to create new ideas, for new projects. Anything can be considered art, which can be shown to an audience. Music video & postmodernism Music videos are normally presented within the ‘three minute culture’. This is so the audiences attention is captured. Combines fast editing & intense imagery. The theory of the ‘structures of feeling’ or a ‘cultural logic’. The ‘society of spectacle’ was created by Guy Debord. Simulacra & Simulation (Baudrillard) Causality Stories now don't follow a cause- and-effect pattern, but can mess with linearity and consequence. Stories can change the notion of ‘meaning’. Bricolage Two cultures that come together, can change its meaning. Punk socialists (The Clash) have a very different ethos to neo-Nazi punks (swastika sporting). The zenith of cultural production A culture which ‘eats itself’ with everything being made. Culture must remake itself. Artist products can be influenced by its predecessors Meta-narratives Narrative structure that play with causality & linearity. Boundary between the real and imagined mixes together. The link between media and reality collapses. This is then a form of hyper-reality, which is part of our real life involving media. ‘Truth’ is merely a concept There is no right or wrong, but many different versions. Propaganda is largely used when regarding ‘truth’, which can change its meaning every time. Reality itself now has changed due to adverts, films, TV e.c.t ; Photoshop can also change the way reality is seen. Hall of mirrors effect/paradoxical This can be shown through a story-in-a-story-in-a-story, which creates an illusion. Oxymoronic e.g. ‘loving hate’ again creates illusion and ambiguity in the post- modern world. Hierarchies of taste High and low culture mixing together, creating a new meaning. Self-conscience Breaking the forth wall and talking to the audience. An example of this could be either in a film or book where the author or character addresses that there is an audience watching. Deconstructing Deconstruction is analysing a media product and understanding the intended message. Revealing how the creator put it together e.g. through images , sounds and other elements. Subversive