Strategies
Plan
Resources
Tactics
Financial
Organize
Marketing
Time
Horizon
Budget
Project Management
Operational
Production
Standards
Division
“The management function that involves anticipating future
trends and determining the best strategies and tactics to
achieve organizational objectives.”
“The selection and sequential ordering of tasks required to
achieve an organizational goal”
“Deciding what will be done, who will do it, where, when and
how it will be done, and the standards to which it will be
done.”
Top Management Level
Middle Management Level
Lower Management Level
1. Setting Organizational, Divisional, or Unit goals
2. Developing Strategies or Tactics to reach those goals
3. Determining Resources needed
4. Setting Standards
Setting Organizational, Divisional, or
Unit goals
•
Developing Strategies or Tactics to
Reach Goals
•
Determining Resources needed
•
Setting Standards
•
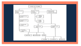
Functional Area Plans
1. Marketing plan— this is the written document or blueprint for
implementing and controlling an organization's marketing activities related to
a particular marketing strategy.
2. Production plan — this is a written document that states the quantity of
output a company must produce in broad terms and by product family.
3. Financial plan — it is a document that summarizes the current financial
situation of the firm, analyzes financial needs, and recommends a direction
for financial activities.
4. Human resource management plan — it is a document that indicates the
human resource needs of a company detailed in terms of quantity and
quality and based on the requirements of the company’s strategic plan.
Plans With Time Horizon
1. Short-range plans — these are plans intended to
cover a period of less than one year First-line
supervisors are mostly concerned with these plans.
2. Long-range plans — these are plans covering n time
span of more than one year. These are mostly
undertaken by middle and top management.
These are plans that are used again
and again, and they focus on
managerial situations that recur
repeatedly.
These plans are specifically deve-
loped to implement courses of
action that are relatively unique
and are unlikely to be repeated.
Single-use plans may he further
classified as follows:
•
•
•
Standing plans may be further
classified as follows:
The Contents of the Marketing Plan
•
•
•
•
•
•
•
•
The Contents of the Production Plan

•
•
•
The Contents of the Financial Plan
•
•
•
•
•
•
Strategies
Company or
corporate mission
Objectives or goals
MAKING PLANNING EFFECTIVE
•
•
•
•
•
•
•
Planning Technical Activities in Engineering Management

Planning Technical Activities in Engineering Management