Waste Treatment and Disposal in
Pulp & Paper Industry
BILT Shree Gopal UNIT
Pawan M Paramashetti
14CH60R29
Outline
Background
Paper manufacturing process
Generated hazardous waste from industry
-waste water
-solid waste
-gaseous emission
Steps for environmental improvements
Treatment strategies
-Waste water treatment
Conclusion
Ballarpur Industries Limited (BILT) is India’s largest manufacturer of writing and printing
(W&P) paper. Production - 81,442 MT per annum (2009-10)
• The production process consists two main steps: pulping and bleaching.
• Pulping, In this process, wood chips as raw material are treated to remove lignin to
liberate cellulose fibers for papermaking.
• Pulping is the initial stage and the source of the most pollutant of this industry.
• Bleaching is the last step, which aims to whiten and brighten the pulp.
• Whole processes of this industry are very energy and water intensive in terms of the fresh
water utilization.
• 80-90 million kg of toxic pollutants are released every year from this industry.
BACKGROUND
Generated hazardous waste
Waste water :
The waste waters include high concentration of chemicals such as :
Na2CO3, Na2SO3, bisulphites, elemental chlorine or chlorine dioxide, peroxides.
Strong corrosive waste like NaOH, HCl etc.
Adsorbable organic halides (AOX)
The major problems of the wastewater are highly toxicity, corrosivity, high organic content,
dark brown coloration due to dissolved lignin.
Solid waste :
Inorganic waste like lime mud, lime slaker grits, green liquor dregs, boiler and furnace ash,
scrubber sludges, wood processing residuals & wastewater treatment sludges.
Wastewater treatment sludges have a significant concern for the environment because of
including chlorinated compounds.
Gaseous emissions :
Particulates
Nitrogen oxides
Volatile organic compounds (VOCs)
Sulphur oxides
• Water conservation
• Waste water management
• Utilization of treated effluent
• Rain water harvesting
• Lime mud management
• Air pollution control measures
• Use of wood waste i.e. Veneer waste, Rolla, etc.
STEPS FOR ENVIRONMENTAL IMPROVEMENTS
Physicochemical treatment (Chemical precipitation)
+
Aerobic treatment (Activated sludge process)
+
Physicochemical treatment (Chemical precipitation/ Air-added floatation)
Physicochemical treatment (Air-added floatation)
+
Aerobic treatment (Fluidized bed biofilm filtration process)
+
Physicochemical treatment (Air-added floatation)
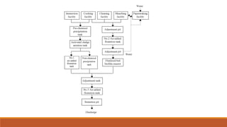
Immersion & cooking facility:
Cleaning & bleaching facility:
Treatment strategies
Annual Chemical consumption
Coagulant (PAC): about 1,800 ton/year
Polymer coagulant (anion): about 14 ton/year
Polymer coagulant (cation): about 34 ton/year
Nutritional supplement: about 855 ton/year
Specification of reactors & primal equipment
• Pre-chemical precipitation tank: φ8m × 4m + φ7.5 × 11m
• Aeration tank: 400 m³
• No1 Post-air-added floatation tank: 3.86m × 6.4m,
• Post-air added clarifier: φ10m
• No.2 Air-added floatation tank: 2.64m(w) × 10.9m(l) × 4.11m(h)
• No.3 Air-added floatation tank: 3.86m(w) × 6.4m(l) × 4.11m(h)
• Fluidized bed biofilm reactor: 3.2 m(w) × 6.6 m(l) × 5.6 m(h) × 2 units
INNOVATIVE PROJECTS
Use of treated effluent in the Jet Condenser in the Chemical House for vacuum generation
and recirculation of used treated effluent back to ETP.
The requirement of treated effluent for Jet Condenser is 4800 m3/day.
Vacuum Pump
Vacuum generation : 625 mm of Hg
Designed - Fresh water requirement : 240 m3/hr.
Actual - Fresh water consumption : 200 m3/hr.
Since, fresh water has been replaced with treated effluent Therefore, Saving in terms of
money : Rs.28.0 lac/annum
By the use of treated effluent, there is a scaling inside the pump and it is being cleaned
mechanically after every four months during the planned shut.
CONCLUSIONS
Paper mill waste treatment

Paper mill waste treatment

  • 1.
    Waste Treatment andDisposal in Pulp & Paper Industry BILT Shree Gopal UNIT Pawan M Paramashetti 14CH60R29
  • 2.
    Outline Background Paper manufacturing process Generatedhazardous waste from industry -waste water -solid waste -gaseous emission Steps for environmental improvements Treatment strategies -Waste water treatment Conclusion
  • 3.
    Ballarpur Industries Limited(BILT) is India’s largest manufacturer of writing and printing (W&P) paper. Production - 81,442 MT per annum (2009-10) • The production process consists two main steps: pulping and bleaching. • Pulping, In this process, wood chips as raw material are treated to remove lignin to liberate cellulose fibers for papermaking. • Pulping is the initial stage and the source of the most pollutant of this industry. • Bleaching is the last step, which aims to whiten and brighten the pulp. • Whole processes of this industry are very energy and water intensive in terms of the fresh water utilization. • 80-90 million kg of toxic pollutants are released every year from this industry. BACKGROUND
  • 5.
  • 6.
    Waste water : Thewaste waters include high concentration of chemicals such as : Na2CO3, Na2SO3, bisulphites, elemental chlorine or chlorine dioxide, peroxides. Strong corrosive waste like NaOH, HCl etc. Adsorbable organic halides (AOX) The major problems of the wastewater are highly toxicity, corrosivity, high organic content, dark brown coloration due to dissolved lignin.
  • 7.
    Solid waste : Inorganicwaste like lime mud, lime slaker grits, green liquor dregs, boiler and furnace ash, scrubber sludges, wood processing residuals & wastewater treatment sludges. Wastewater treatment sludges have a significant concern for the environment because of including chlorinated compounds. Gaseous emissions : Particulates Nitrogen oxides Volatile organic compounds (VOCs) Sulphur oxides
  • 8.
    • Water conservation •Waste water management • Utilization of treated effluent • Rain water harvesting • Lime mud management • Air pollution control measures • Use of wood waste i.e. Veneer waste, Rolla, etc. STEPS FOR ENVIRONMENTAL IMPROVEMENTS
  • 9.
    Physicochemical treatment (Chemicalprecipitation) + Aerobic treatment (Activated sludge process) + Physicochemical treatment (Chemical precipitation/ Air-added floatation) Physicochemical treatment (Air-added floatation) + Aerobic treatment (Fluidized bed biofilm filtration process) + Physicochemical treatment (Air-added floatation) Immersion & cooking facility: Cleaning & bleaching facility: Treatment strategies
  • 11.
    Annual Chemical consumption Coagulant(PAC): about 1,800 ton/year Polymer coagulant (anion): about 14 ton/year Polymer coagulant (cation): about 34 ton/year Nutritional supplement: about 855 ton/year Specification of reactors & primal equipment • Pre-chemical precipitation tank: φ8m × 4m + φ7.5 × 11m • Aeration tank: 400 m³ • No1 Post-air-added floatation tank: 3.86m × 6.4m, • Post-air added clarifier: φ10m • No.2 Air-added floatation tank: 2.64m(w) × 10.9m(l) × 4.11m(h) • No.3 Air-added floatation tank: 3.86m(w) × 6.4m(l) × 4.11m(h) • Fluidized bed biofilm reactor: 3.2 m(w) × 6.6 m(l) × 5.6 m(h) × 2 units
  • 14.
    INNOVATIVE PROJECTS Use oftreated effluent in the Jet Condenser in the Chemical House for vacuum generation and recirculation of used treated effluent back to ETP. The requirement of treated effluent for Jet Condenser is 4800 m3/day. Vacuum Pump Vacuum generation : 625 mm of Hg Designed - Fresh water requirement : 240 m3/hr. Actual - Fresh water consumption : 200 m3/hr. Since, fresh water has been replaced with treated effluent Therefore, Saving in terms of money : Rs.28.0 lac/annum By the use of treated effluent, there is a scaling inside the pump and it is being cleaned mechanically after every four months during the planned shut.
  • 15.