ORGANISATIONAL STUDY ON
Marketing Strategies Adopted By AMWAY INDIA
Submitted by
RAHUL MUKHERJEE
14MB1374
In partial fulfillment of the requirement
For award
Of
MASTERS OF BUSINESS ADMINISTRATION
(2014-2016)
Declaration
I RAHULMUKHERJEERegistration no. 14MB1374student
of MBA, ISBR Business School, and Bangalorehereby declare
that the research project report on “MARKETING
STRATEGIES ADOPTED BY AMWAY INDIA” is an
original & authenticatedworkdonebyme. I furtherdeclarethat
it has not been submitted elsewhere by any otherperson in any
of the University for the Award of any degree or diploma.
DATE:
NAME OF STUDENT:
Acknowledgement
This research work is combined effort of many hearts, hands & brains.
The satisfaction & euphoria that accompany the successful completion of
my project would be incomplete without the mention of the people who
made it possible and whose constant guidance & encouragement
crowned my efforts with success. I express my sincere gratitude and
thanks to all.
Firstly I would like to thank God for bestowing upon me his kind blessing
all throughout the project. I also extended my heartiest gratitude to my
mentor for this research work for his valuable time, support, guidance &
encouragement who provided me every bit of relevant information and
guidance in making this project a success. It was a great experience
working under his supervision.
I specially wish to thank all my respondents & my parents as without
their valuable support this research report wouldn’t have been possible.
Last but not the least; I acknowledge the contributions of my friends
whose ideas and support have helped me a great extent.
Amway (shortfor American Way) is an American company using multi-level
marketing techniques that sells a variety of products, primarily in the health, beauty,
and home care markets.
Amway was founded in 1959 by Jay Van Andel and Richard DeVos. Based in Ada,
Michigan, the company and family of companies under Alticor reported sales of
USD$11.3 billion for the year ended December 31, 2012—theseventh consecutiveyear
of growth for the company. Its productlines include home care products, personalcare
products, jewelry, electronics, Nutrilite dietary supplements, water purifiers, air
purifiers, insuranceand cosmetics. Amway conducts business through a number of
affiliated companies in more than a hundred countries and territories around the world.
Amway was ranked No.114 among the largest global retailers by Deloitte in 2006 and
No.25 among the largestprivate companies in the U.S. by Forbes in 2012
According to the Amway website, as of 2011 the company operates in over 100
countries and territories, organized into regional markets: the Americas, Europe, greater
China, Japan and Korea, and SE Asia/Australia.
In 2008, Alticor announced that two-thirds of the company's 58 markets reported sales
increases, including strong growth in the China, Russia, and Ukraine and India markets.
Business Strategy
Amway combines direct selling with a multi-level marketing strategy. "Independent
Business Owners" (IBOs) may marketproducts directly to potential customers and may
also recruit(sponsor) and train other people to become IBOs. IBOs may earn income
both fromthe retail markup on any products they sell personally, plus a performance
bonus based on the sales volume they and their down line (IBOs they havesponsored)
have generated. People may also register as IBOs to buy products atdiscounted prices.
The Amway Sales and Marketing Plan is a low risk, business opportunity thatis open to
everyone. Itallows you to build your business through retailing products and sponsoring
other people who, in turn, can retail products and offer the business opportunity to
others. By passing your sales and marketing knowledgeto your developing team, you
not only build your own business network butalso enable others to build one of their
own.
The Amway Sales and Marketing Plan have been operating for over 51 years & is
available in over 80 countries and territories around the globe.
The core of the Amway Sales and Marketing Plan's income opportunity is the sale of
quality AMWAY products to retail customers. As your Amway business grows, the
rewards you earn grow in proportion. The Amway Sales and Marketing Plan do not
compensate anybody for simply recruiting others as Amway Business Owners.
Starting your own business
There is no costof Starting the Amway business. You need to be sponsored in the
business by an already existing Amway Business Owner.
Amway business opportunity is flexible; it can take as a part time or full time business. It
is accessiblevirtually by anyone interested in operating an independent business.
The Amway Opportunity works in two-fold. Giving you a chance to build your own
business at your pace and achieve the rewards and recognition linked to the plan and at
the sametime helping other people do the same.
If you are not an Amway Business Owner butinterested in Amway business Opportunity
please leave your details here.
10 Reasons to join AMWAY
1. Small amount of risk: There is a certain amount of inherited risk involved when you
become an entrepreneur.
We are confronted with losing money, wasting time, not being in profit right away, etc.
In a traditional brick and mortal business, the start-up cost associated with opening that
business is what holds many people back from becoming the creators of their own
destiny.
People do not like risk and try to avoid it by all means. We'd like a "guaranteed bet" and
stay within "our safe zone". In business, you don't eliminate risks you learn to minimize
them.
The advantageof startingan MLMProgramis that thereis a smallriskto get started.With
a couple of hundred dollars, it is possible to get started with a company of your choice,
marketing products that you consume already. The amount of financial commitment is
insignificant compared to that of traditional business.
2. A huge demand for good quality products: There are a myriad of network
marketing companies that promote very good products. If I wereconsidering a company
to get involved with, I would always ask myself:
 Would I still consume these products/services if there were no opportunity to
market them?
 Do these products bring any benefits to a consumer besides the opportunity to
make money?
 Would I bring "value" to my customers if they consume these products?
Every business needs repeat customers. Distributors only get paid when they have
consumers for their products and when these customers continue that consumption,
then that creates the money flow.
3. Residual income: I amsurethatyou pay your gas, your electricity, and your phonebill
every single month. These are the types of services that for the most part provide an
ongoing stream of residual income for these companies.
The greatest advantage of an MLM Programis that it gives you an opportunity to enjoy
residual income just like those companies do.
When the initial effortof getting a new customer is completed, youcan enjoythe residual
part of that business relationship.
Weare soused to trading our time forwedges that weoften times don'tsee the potential
residualincomeof an MLMAffiliate Program.By direct selling your products,you can also
claim your share of the residual income pie.
4. The income potential: Thereis no cap on how much money you can generate. In my
corporate jobs, my big limitation was that regardless how hard I worked for these
companies; my income was tied to a "market standard" for someone with my skills.
In an MLM Program, that's not the case. It is up to you to decide how much you want to
earn. An MLM company doesn't hold you back in the same way the corporate
environment does.
As long as you have the skills set of a trained network marketer, you make whatever
income based on your stamina, dedication, and your willingness to help others.
The skills set are key. Once you trained yourself to become a marketer, you can market
anything you choose and generate that income you seek.
5. No employees to hire: By far, this is a clear advantage over traditional businesses. A
multilevel marketing affiliate program is a business of people independently working
together.
Without any employees, it's possible to build a business right from home. This industry
gives you that added benefit, be in business without employees concerns, by having a
network of independent business owners working together towards a common goal.
6. No inventory: Traditionally Network Marketing companies would have distributors
stack up on inventory. This concept alone has given the industry a bad wrap for years.
However, modern companies do capitalize on the technology and tools we havein place.
We have:
 Internet Telephony
 The Internet
 Drop Shipping Ability
 Consumer Leads
 Conference Lines
 Web Conference
 High Speed Internet Access
Not having to inventory products will make your business more agile to any market
condition.
7. Low operating Costs:Thenetworkmarketing model makes possibleto run a business
at low costs compared to any other business model.
This is whereyou’reup line’s supportshould comein. A good up line mentor should allow
you to piggyback on his expertise, on his knowledge, on his leads, and help you generate
the funds to pay off your initial investment and get in profit early in the life of your
business.
8. Leverage: Your MLM Program is a: ~
 People Business
 Business of Appointments
 Business of helping consumers find what they have the need for
 Business of helping others creates businesses.
You reap the rewards by leveraging the efforts of those you help. This develops a
collective mindset that promotes "win-win" relationships.
9. Portability:Withthe adventof technology, wecan do today whatdistributors15years
ago could not do and that's to make our business portable.
We now have a phone technology that allows you to take your telephone and move it
anywhere you like transparently to your customers.
As long as you have access to the Internetvia DSL or Cable, you can take your computer,
your phone, and continue doing business while you are on the road, on vacation, or
visiting relatives whether that is in another city or another country!
10. The attainable freedom: Imagine having a productive business in network
marketing providing you with a lifestyle that only the rich and famous enjoy. When allthe
pieces are in place, the life of a marketer can be very fulfilling indeed.
That's the dream every new distributor chases and it is only attainable when there is a
clear understanding of how to get there and when your marketing skills are sharp.
It is not just the money, but the fulfilment of a lifestyle that makes an MLM Affiliate
Program the best business to get in and your skills is what make it happen, period!
MLM marketing holds many advantages, mostly for the business. A business that uses
MLM marketing as a means to market a productor service gains the advantage of not
having to hire full time salespeople. Marketing is done through a multi-tiered system of
independent representatives, each in business for him or herself. These are the people
responsible for selling the productor service offered by the company and for recruiting
new independent salespeople into the business.
One distinct advantage for the independent representativeis low overhead. The affiliate
does not haveto keep inventory on hand. Mostorders aretaken either online or through
a campaign of catalogue distribution. The affiliate takes these orders and combines them
into a single large order from the company. Then the affiliate is responsible for
distributing the product back to those who have placed orders.
Multi Level Marketing in India
In India, this sector is one of the fastestgrowing non-storeretail formats, recording a
double-digit growth in the post-reformperiod. The growing Indian markethas attracted
a large number of Indian and foreign direct selling companies. While MLM is a relatively
new industry in India, yet in just 16 years, it has provided additional opportunity and
livelihoods to over 4 million Indian households and has crossed the revenueof Rs 5000
crores. Taxes to exchequer on account of direct selling industry arein excess of Rs. 600
crores. Moreover, estimates point that by 2014-15 directselling business in India would
reach a sizeof Rs 10,843 crore on back of increased consumer spending.
MLM also offers self-employmentopportunities to a large number of people, especially
women in India. The number of direct sellers in India has almost doubled between 2004
and 2009.
In terms of the number of direct sellers, India ranked 11th
among the top direct selling
countries in 2009-10. In future, this sector is expected to offer employment
opportunities not only in urban areas but also in ruralareas. The direct selling industry
not only offers an alternative employment opportunity but has also contributed in terms
of increased incomes for those who have entered the industry as direct sellers.
However, sincelast 15 years there has been a lack of clarity on the legislations
governing this vital sector. Recently, an Inter-MinisterialCommittee was setup under
the aegis of Ministry of Consumer Affairs to understand and formulate the requisite
legislation governing the Multi-level Market.
Among other things, the committee is considering to enactment of legislation to
regulate the direct selling / Multi-Level Marketing companies; formulateguidelines for
these companies; and promote and to some extent adopt Internationalbest practices to
protect consumers.
We strongly believe that a clear distinction between “fly-by-nightoperators” and
legitimate business runners should bebroughtonto the table. FICCI has been
relentlessly working on various issues critical to the industry. FICCI FMCG division’s sub-
group on MLM aims to address the concerns & issues regarding the direct selling
industry. As per the sub-group, someof the parameters identified governing the direct
selling businesses are:-
 Company engaged in MLM must be registered under Companies Act;
 These companies should have all necessary licenses and authorization;
 Payments musttie directly to productsales;
 Under direct selling new recruits musthave the ability to moveup in the sales
system;
 Companies must repurchaseany unsold inventory;
 Customer should be given opportunity to return the productetc.
Interestingly, Ministry of CorporateAffairsand Ministry of Finance, Department of
Financial Servicesareobserving the sector froma close. They are working towards
bringing clarity in the legislations available. Clause 2(c) of The PrizeChits and Money
Circulations (Banning) Act 1978 is always been a concern for the industry. In addition
some drafts fromthe above said departments are also critical for the existence and
sustenanceof this industry.
In coming years MLM in the country will only flourish & add on to the economic growth
of the country. With proactive supportfromthe various Ministries we at FICCI are
positive about the future prospects of this industry in India.
There are many advantages of joining AMWAYover other business models.
Here are justa few...
Leverage
Of all the advantages of network marketing, leverage is probably the single most
important. To understand why, consider this. There are only so many hours in any single
day. And in those limited hours you must work to generate someincome, sleep, be with
your family or loved ones, and do a host of other tasks that require your attention. Let's
focus on your work hours. Mostpeoplework eight hours a day in a job --a job they don't
even like. In exchange for their time, employers pay a set fee per time spent at work.
Some employers pay employees for units of a productproduced.
Either way, if you are the employee, your income is severely limited...
First: by the number of hours you can spent on your work, &
Second: by the number of units you can personally producein the given time.
Now consider network marketing.
Network marketing companies pay their distributors for work doneby other
distributors. So by systematically increasing the number of active distributors in your
down line, you can simultaneously increaseyour income. And you can do this without
increasing the number of hours you spentat work. You can actually reduce your working
hours and still see your income going up. And that's what puts leverage top on the list of
advantages of network marketing.
Passive Residual Income
Network marketing affords participants the opportunity to build an ever increasing
passive residual income. Building a passive residual income is the most obvious of the
advantages of network marketing. Almost everyone joining has 'building a passive
residual income' as one of their main objectives. Note that the passive residual income is
made possible by the leverage factor.
By leveraging on other people's effort and time, a large residual income is possible.
Low Start Up Costs
You can start a network marketing business with little or no money.
Regardless of how much you are required to pay in as start-up capital, your earning
potential is still high compared to other types of businesses.
Although list 'low start up costs' as one of the advantages of network marketing, be aware
that even if the company you join does not require you to pay anything to start, you still
need money for your overheads.
You need money for things like stockpurchases, advertising, telecommunication, etc.
Without these you are not in business. In fact, you will spend a big chunk of your money
on marketing.
A network marketing business can be operated globally. This is made possible by the
internet.
Many network marketing companies allow their distributors to sponsorpeoplein other
countries around the world.
The only limitation in many companies is that you should not sell your products in those
countries. You are allowed to only recruit other network marketers in those countries.
Some countries have strict work permit regulations. Since selling is 'work', you would
need to have a work permit before selling anything in a country that has strict work
permit regulations. So read through your company's policies before going international.
But if your company has no restrictions, through network marketing you can build a huge
global business from the comfort of your home.
Tax
One of the not-so-obvious advantages of network marketing is tax efficiency.
When you join a network marketing company you start a business - your own business.
Businesses have various tax advantages over ordinary employees.
Possibly the greatest advantage of all is that as a business you are allowed to deduct your
expenses from your income before calculating how much tax you should pay.
‘’Businesses earn, spendand pay taxes.
Employees earn, pay taxes and spend.’’
Mark the difference. Businesses spend what they earned before paying taxes while
employees pay taxes before spending what they earn.
Just in case you don't understand how this puts you at an advantage, as a business person
your tax liability is not calculated on how much income you have earned. No. It's
calculated on how much of what you have earned remains after deducting some of your
expenses from that income. Note that tax laws differ from country to country, from state
to state. So consult your local tax consultant to find out what you can deduct from your
income before paying tax.
In South Africa for example, the general rule is that as a business you can deductall
expenditure and losses actually incurred in the production of the income, provided such
expenditure and losses are not of a capital nature.
This is a huge tax advantage of having your own business, and in our case, your own
network marketing business. Employees don'thave this benefit. In fact South African tax
laws expressly prohibit the deduction of certain expenses where the person is an
employee.
It's sad to note that among all the advantages of network marketing, tax comes only as an
after-thought to many distributors.
Freedom
A major disadvantage of traditional business and the traditional 9 to 5 job is that of lack
of freedom -- time freedom. In a 9 to 5 job you sell your time for a given income. You are
not free to come as and when you want. Your employer determines when you shall work.
Aside from the occasionalone month time off that you can get, you have to be at work as
and when your employer wants. The traditional business model is no different. While you
may enjoy the benefits of being your own boss, you are likely to end up working much
longer than you would have you been an employee. You become a slave to your
customers.
Network marketing on the other hand removes these barriers.
From your very first day in Network Marketing you are free.
You choosewith whom you want to work...
You choosewhen you want to work...
You choosewhere you work...
You chooseyour style of working: person-to-person, through the mail, over the phone, in
small groups or huge gatherings of people. Every single aspect of your business is up to
you. It's your choice because it's your business."
Yes, with network marketing you have this freedom.
Support
There is a saying in network marketing circles which says, "You are in business for
yourself, but not by yourself."
As soonas join you become part of a team - you’re up line. Serious up line members
become committed to your success becausewithout it they will not succeed.
As you start building your own business, you start a team of your own - you’re down
line. This team will benefit from your personal supportand those of your up line.
The network marketing company you have partnered with will also be committed to
helping you because you are their number one sourceof business. Every customer you
bring in is worth a lot to the company.
Although I list supportas one of the advantages of network marketing, in practice, many
distributors never give any form of supportto their new recruits. This is sad. It is sad
because if only they knew that by actively supporting new members their businesses will
grow faster.
Personal development
Perhaps also at the top of the list of advantages of network marketing is personal
development. Network marketers are prolific readers of personal development material.
In network marketing you can learn such skills as public speaking, mentoring, coaching,
how to relate with others etc.
I've noticed that serious network marketers also grow spiritually regardless of their
religion.
Training
In network marketing you don'tneed prior selling experience. You don'tneed any form of
business background.
While selling experience and business background may come in handy if you have them,
everyone who joins is entitled to some form of training. The training may come from the
MLM Company or from your up line.
A word of caution with training...
Some network marketing companies allow their top distributors to develop and promote
motivational courses and literature and sell these to those in their organisations,
especially new recruits. These materials are sometimes referred to as Business Support
Material.
Business SupportMaterial comes in various forms. It may come in the form of books,
tapes, CD's, DVD's, etc.
Most of what I have seen as Business SupportMaterial is essentially motivational talk. It
has nothing or very little to do with training in the true sense of the word. It focuses more
on the 'Why' part of your business, ignoring the 'How'.
The thing is...
Many distributors already know their 'Why' they need to learn the 'How'.
Multi Level marketing has an excellentorganization model. The foundation is that
you ONLY benefit if those who you introduce to the business ALSO benefit!
Likewise, those who are alreadyin the business NEED to help you succeed!
The MORE you succeed, the MORE they succeed!
The “MARKETING USING MULTILEVEL” has been developed to overcomethe problem
faced in the presentsystem. The developed package was found to work out the
operation effectively.
The objectives of the systemhavebeen achieved are:
 Ensure process time and increase throughput
 Simplifies the operation
 Avoid some manual work in the existing system.
 Reduce data redundancy and inconsistency.
 User friendly input screens to enter data.
A consistentand efficient systemhas been successfully developed, implemented and
tested. The systemhas been developed using J2EE and SQL under Windows 2000. The
systemis very Flexible and user friendly.
So further changes can be incorporated into the systemeasily. Adequate
Documentation provides for maintenance and futureenhancement.
STRATEGY: - The activities of each Amway distributor are
determined by the Amway Sales and Marketing Plan. Amway
practices direct selling which is 'A method of selling goods directly to
the consumer by an independent Distributor. A Distributor can then
introduce further Distributors and generate income from retail
profits supplemented by bonus payments based upon the total sales of
the group built by a Distributor'.
STRUCTURE:
’
Strength:-
1. Amway’s global One by One Campaign for Children
2. Amway retail sales worldwide increasing considerably
3. Amway has long list of awards like Asia Pacific Frost & Sullivan
Water Filtration Company of the Year Award and LEED gold
certification
4. Amway ranked as America's top 30 largest privately held company
5. Amway has presence in more than 80 countries with more than 3
million business owners
6. Amway offers 115 products in five categories of personal care, home
care, nutrition and wellness, cosmetics and gift catalogue
7. The range of consumers is very large from babies to elder, women are
the main consumers
8. Nearly 130 offices across India
Weakness
1. The only mode of availability of product is online and business agents
hence missing out on retail sales
2. Products are somewhat on costly side
3. Not much of TV advertisement or brand ambassador, only mode of
communication is word of mouth
OPPORTUNITY
1. Increase the availability of product in international markets
2. Using various medium of communication like it is international
brand; online can be a good platform
3. Can tie up with chains of beauty salons and health experts
THREATS
1. Increasing competition in both national and international markets
2. Switching cost is low
3. Replacement by local products.
CLOSE COMPETITORS: - HUL, VLCC, P&G, L’Oreal
Threat of Entry: Medium pressure
- Regulation of governmental barrier - mainly applied to foreign companies
- A complicated procedure to get a MLM license from the government
- Low capital requirements (5 million(won)= approximately $5,000)
- Little product differentiation: many MLM companies provide similar
personal care, skin care, and dietary supplements.
Threat of Substitution: High pressure
- The customer can purchase a skin care and personal care with a cheap price
from non-MLM companies.
- Other products can be purchased in any grocery markets, but MLM products
can't. - Convenience is lower than non-MLM companies.
- Many MLM companies have been launched similar products already, so
there is a higher potential that customers choose the products of other
companies if they can't find what they want.
* NE ways do not use any potentially controversial ingredients for their
products. Today, a number of people who prefer natural and safe products has
been increasing so this differentiation can be appealed to many customers.
Industry Rivalry: High pressure
- Global MLM companies, such as Amway and Nuskin, have been launched
their products- some of companies have a long history in Korea. For example,
it has been almost 20 years since Amway launched their products in Korea
and many people know its brand name.
* However, Koreans are always eager to see NEW products, so if they
approach to the customer with "new, fresh, and unique" image, it may give the
company a good opportunity.
- Domestic MLM companies have been launched their products- they have a
higher understanding of Korea, culturally and socially.
- Excess capacity: Nearly 50 companies are registered as a MLM company in
Korea.
Buyer Power: Medium pressure
-Buyers are sensitive about price; however, people still want to maintain their
health and people still want to keep their beauty. Thus, if consumers like a
dietary supplements and skin care of a certain MLM company more than other
company's products (and if it really works for them), they would not care its
price.
- Little product differentiation
- There is little or no threat of forward integration.
Supplier Power: Low-Medium pressure
- If the company owns manufacturing and packaging factory, the pressure
goes down; if the company does not own its manufacturing and packaging
factory, the pressure goes up.
- Products are mainly delivered and over 20 delivery companies exist.
- Switching cost is low.
- There is little or no threat of forward integration.
Conclusion
Direct Selling industry or MLM Company in India is one of the fastestgrowing non-store
retail formats. Recording a double-digit growth in the post-reformperiod, it offers self-
employment opportunities to a large number of people in the country. However, there
is a lack of clarity on the legislations governing this vital sector.
With economic development and growing consumerism, the retail sector in India also
underwentsignificant changes. Various storeand non-storeretail formats haveevolved
to cater to this growing marketand direct selling is one such non-storeretail format.
Multi-Level Marketing refers to the selling of goods & services to the consumers away
froma fixed retail outlet, generally in their homes, workplace, etc. through explanation
and demonstration of the productby direct sellers. With direct selling, distributors sell
and encouragetheir buyers to join the network to avail oneself of a commission based
on the worth of a product sold.
The resultant cash flow enables an individual to break away fromtraditional income-
earning methods. MLM has broadened its scopeto not justcosmetics but also high-
quality-low-costproducts likespices, stationery, sanitary napkins, garments, agricultural
additives, aphrodisiacs, weightloss supplements, home care etc. Globally, direct selling
is a labour intensive industry and has a positive socio-economic impact in terms of
higher employment, women empowermentand skill development.
For many, network marketing success can mean a full time career that not only provides
an incredibly exciting and flexible life style, but huge satisfaction fromboth a
professionaland personalperspective. So we can see that the reasons people get
involved in network marketing are as many and varied as the people themselves. That is
one of the things that makenetwork marketing so exciting.
In order to build a long term sustainablebusiness you MUSTbe very clear about WHERE
it is you want togo and HOWyou are going toget there!
In business we call this STRATEGY.
BIBLOGRAPHY
 www.amway.com
 www.marketingterms.com
 www.internetworldstats.com

ORGANISATIONAL STUDY ON AMWAY INDIA

  • 1.
    ORGANISATIONAL STUDY ON MarketingStrategies Adopted By AMWAY INDIA Submitted by RAHUL MUKHERJEE 14MB1374 In partial fulfillment of the requirement For award Of MASTERS OF BUSINESS ADMINISTRATION (2014-2016)
  • 2.
    Declaration I RAHULMUKHERJEERegistration no.14MB1374student of MBA, ISBR Business School, and Bangalorehereby declare that the research project report on “MARKETING STRATEGIES ADOPTED BY AMWAY INDIA” is an original & authenticatedworkdonebyme. I furtherdeclarethat it has not been submitted elsewhere by any otherperson in any of the University for the Award of any degree or diploma. DATE: NAME OF STUDENT:
  • 3.
    Acknowledgement This research workis combined effort of many hearts, hands & brains. The satisfaction & euphoria that accompany the successful completion of my project would be incomplete without the mention of the people who made it possible and whose constant guidance & encouragement crowned my efforts with success. I express my sincere gratitude and thanks to all. Firstly I would like to thank God for bestowing upon me his kind blessing all throughout the project. I also extended my heartiest gratitude to my mentor for this research work for his valuable time, support, guidance & encouragement who provided me every bit of relevant information and guidance in making this project a success. It was a great experience working under his supervision. I specially wish to thank all my respondents & my parents as without their valuable support this research report wouldn’t have been possible. Last but not the least; I acknowledge the contributions of my friends whose ideas and support have helped me a great extent.
  • 4.
    Amway (shortfor AmericanWay) is an American company using multi-level marketing techniques that sells a variety of products, primarily in the health, beauty, and home care markets. Amway was founded in 1959 by Jay Van Andel and Richard DeVos. Based in Ada, Michigan, the company and family of companies under Alticor reported sales of USD$11.3 billion for the year ended December 31, 2012—theseventh consecutiveyear of growth for the company. Its productlines include home care products, personalcare products, jewelry, electronics, Nutrilite dietary supplements, water purifiers, air purifiers, insuranceand cosmetics. Amway conducts business through a number of affiliated companies in more than a hundred countries and territories around the world. Amway was ranked No.114 among the largest global retailers by Deloitte in 2006 and No.25 among the largestprivate companies in the U.S. by Forbes in 2012 According to the Amway website, as of 2011 the company operates in over 100 countries and territories, organized into regional markets: the Americas, Europe, greater China, Japan and Korea, and SE Asia/Australia. In 2008, Alticor announced that two-thirds of the company's 58 markets reported sales increases, including strong growth in the China, Russia, and Ukraine and India markets. Business Strategy Amway combines direct selling with a multi-level marketing strategy. "Independent Business Owners" (IBOs) may marketproducts directly to potential customers and may also recruit(sponsor) and train other people to become IBOs. IBOs may earn income both fromthe retail markup on any products they sell personally, plus a performance bonus based on the sales volume they and their down line (IBOs they havesponsored) have generated. People may also register as IBOs to buy products atdiscounted prices. The Amway Sales and Marketing Plan is a low risk, business opportunity thatis open to everyone. Itallows you to build your business through retailing products and sponsoring other people who, in turn, can retail products and offer the business opportunity to others. By passing your sales and marketing knowledgeto your developing team, you
  • 5.
    not only buildyour own business network butalso enable others to build one of their own. The Amway Sales and Marketing Plan have been operating for over 51 years & is available in over 80 countries and territories around the globe. The core of the Amway Sales and Marketing Plan's income opportunity is the sale of quality AMWAY products to retail customers. As your Amway business grows, the rewards you earn grow in proportion. The Amway Sales and Marketing Plan do not compensate anybody for simply recruiting others as Amway Business Owners. Starting your own business There is no costof Starting the Amway business. You need to be sponsored in the business by an already existing Amway Business Owner. Amway business opportunity is flexible; it can take as a part time or full time business. It is accessiblevirtually by anyone interested in operating an independent business. The Amway Opportunity works in two-fold. Giving you a chance to build your own business at your pace and achieve the rewards and recognition linked to the plan and at the sametime helping other people do the same. If you are not an Amway Business Owner butinterested in Amway business Opportunity please leave your details here. 10 Reasons to join AMWAY 1. Small amount of risk: There is a certain amount of inherited risk involved when you become an entrepreneur.
  • 6.
    We are confrontedwith losing money, wasting time, not being in profit right away, etc. In a traditional brick and mortal business, the start-up cost associated with opening that business is what holds many people back from becoming the creators of their own destiny. People do not like risk and try to avoid it by all means. We'd like a "guaranteed bet" and stay within "our safe zone". In business, you don't eliminate risks you learn to minimize them. The advantageof startingan MLMProgramis that thereis a smallriskto get started.With a couple of hundred dollars, it is possible to get started with a company of your choice, marketing products that you consume already. The amount of financial commitment is insignificant compared to that of traditional business. 2. A huge demand for good quality products: There are a myriad of network marketing companies that promote very good products. If I wereconsidering a company to get involved with, I would always ask myself:  Would I still consume these products/services if there were no opportunity to market them?  Do these products bring any benefits to a consumer besides the opportunity to make money?  Would I bring "value" to my customers if they consume these products? Every business needs repeat customers. Distributors only get paid when they have consumers for their products and when these customers continue that consumption, then that creates the money flow. 3. Residual income: I amsurethatyou pay your gas, your electricity, and your phonebill every single month. These are the types of services that for the most part provide an ongoing stream of residual income for these companies. The greatest advantage of an MLM Programis that it gives you an opportunity to enjoy residual income just like those companies do. When the initial effortof getting a new customer is completed, youcan enjoythe residual part of that business relationship. Weare soused to trading our time forwedges that weoften times don'tsee the potential residualincomeof an MLMAffiliate Program.By direct selling your products,you can also claim your share of the residual income pie.
  • 7.
    4. The incomepotential: Thereis no cap on how much money you can generate. In my corporate jobs, my big limitation was that regardless how hard I worked for these companies; my income was tied to a "market standard" for someone with my skills. In an MLM Program, that's not the case. It is up to you to decide how much you want to earn. An MLM company doesn't hold you back in the same way the corporate environment does. As long as you have the skills set of a trained network marketer, you make whatever income based on your stamina, dedication, and your willingness to help others. The skills set are key. Once you trained yourself to become a marketer, you can market anything you choose and generate that income you seek. 5. No employees to hire: By far, this is a clear advantage over traditional businesses. A multilevel marketing affiliate program is a business of people independently working together. Without any employees, it's possible to build a business right from home. This industry gives you that added benefit, be in business without employees concerns, by having a network of independent business owners working together towards a common goal. 6. No inventory: Traditionally Network Marketing companies would have distributors stack up on inventory. This concept alone has given the industry a bad wrap for years. However, modern companies do capitalize on the technology and tools we havein place. We have:  Internet Telephony  The Internet  Drop Shipping Ability  Consumer Leads  Conference Lines  Web Conference  High Speed Internet Access Not having to inventory products will make your business more agile to any market condition. 7. Low operating Costs:Thenetworkmarketing model makes possibleto run a business at low costs compared to any other business model.
  • 8.
    This is whereyou’reupline’s supportshould comein. A good up line mentor should allow you to piggyback on his expertise, on his knowledge, on his leads, and help you generate the funds to pay off your initial investment and get in profit early in the life of your business. 8. Leverage: Your MLM Program is a: ~  People Business  Business of Appointments  Business of helping consumers find what they have the need for  Business of helping others creates businesses. You reap the rewards by leveraging the efforts of those you help. This develops a collective mindset that promotes "win-win" relationships. 9. Portability:Withthe adventof technology, wecan do today whatdistributors15years ago could not do and that's to make our business portable. We now have a phone technology that allows you to take your telephone and move it anywhere you like transparently to your customers. As long as you have access to the Internetvia DSL or Cable, you can take your computer, your phone, and continue doing business while you are on the road, on vacation, or visiting relatives whether that is in another city or another country! 10. The attainable freedom: Imagine having a productive business in network marketing providing you with a lifestyle that only the rich and famous enjoy. When allthe pieces are in place, the life of a marketer can be very fulfilling indeed. That's the dream every new distributor chases and it is only attainable when there is a clear understanding of how to get there and when your marketing skills are sharp. It is not just the money, but the fulfilment of a lifestyle that makes an MLM Affiliate Program the best business to get in and your skills is what make it happen, period! MLM marketing holds many advantages, mostly for the business. A business that uses MLM marketing as a means to market a productor service gains the advantage of not having to hire full time salespeople. Marketing is done through a multi-tiered system of independent representatives, each in business for him or herself. These are the people responsible for selling the productor service offered by the company and for recruiting new independent salespeople into the business.
  • 9.
    One distinct advantagefor the independent representativeis low overhead. The affiliate does not haveto keep inventory on hand. Mostorders aretaken either online or through a campaign of catalogue distribution. The affiliate takes these orders and combines them into a single large order from the company. Then the affiliate is responsible for distributing the product back to those who have placed orders.
  • 10.
    Multi Level Marketingin India In India, this sector is one of the fastestgrowing non-storeretail formats, recording a double-digit growth in the post-reformperiod. The growing Indian markethas attracted a large number of Indian and foreign direct selling companies. While MLM is a relatively new industry in India, yet in just 16 years, it has provided additional opportunity and livelihoods to over 4 million Indian households and has crossed the revenueof Rs 5000 crores. Taxes to exchequer on account of direct selling industry arein excess of Rs. 600 crores. Moreover, estimates point that by 2014-15 directselling business in India would reach a sizeof Rs 10,843 crore on back of increased consumer spending. MLM also offers self-employmentopportunities to a large number of people, especially women in India. The number of direct sellers in India has almost doubled between 2004 and 2009. In terms of the number of direct sellers, India ranked 11th among the top direct selling countries in 2009-10. In future, this sector is expected to offer employment opportunities not only in urban areas but also in ruralareas. The direct selling industry not only offers an alternative employment opportunity but has also contributed in terms of increased incomes for those who have entered the industry as direct sellers. However, sincelast 15 years there has been a lack of clarity on the legislations governing this vital sector. Recently, an Inter-MinisterialCommittee was setup under the aegis of Ministry of Consumer Affairs to understand and formulate the requisite legislation governing the Multi-level Market. Among other things, the committee is considering to enactment of legislation to regulate the direct selling / Multi-Level Marketing companies; formulateguidelines for these companies; and promote and to some extent adopt Internationalbest practices to protect consumers. We strongly believe that a clear distinction between “fly-by-nightoperators” and legitimate business runners should bebroughtonto the table. FICCI has been relentlessly working on various issues critical to the industry. FICCI FMCG division’s sub- group on MLM aims to address the concerns & issues regarding the direct selling industry. As per the sub-group, someof the parameters identified governing the direct selling businesses are:-
  • 11.
     Company engagedin MLM must be registered under Companies Act;  These companies should have all necessary licenses and authorization;  Payments musttie directly to productsales;  Under direct selling new recruits musthave the ability to moveup in the sales system;  Companies must repurchaseany unsold inventory;  Customer should be given opportunity to return the productetc. Interestingly, Ministry of CorporateAffairsand Ministry of Finance, Department of Financial Servicesareobserving the sector froma close. They are working towards bringing clarity in the legislations available. Clause 2(c) of The PrizeChits and Money Circulations (Banning) Act 1978 is always been a concern for the industry. In addition some drafts fromthe above said departments are also critical for the existence and sustenanceof this industry. In coming years MLM in the country will only flourish & add on to the economic growth of the country. With proactive supportfromthe various Ministries we at FICCI are positive about the future prospects of this industry in India.
  • 12.
    There are manyadvantages of joining AMWAYover other business models. Here are justa few... Leverage Of all the advantages of network marketing, leverage is probably the single most important. To understand why, consider this. There are only so many hours in any single day. And in those limited hours you must work to generate someincome, sleep, be with your family or loved ones, and do a host of other tasks that require your attention. Let's focus on your work hours. Mostpeoplework eight hours a day in a job --a job they don't even like. In exchange for their time, employers pay a set fee per time spent at work. Some employers pay employees for units of a productproduced. Either way, if you are the employee, your income is severely limited... First: by the number of hours you can spent on your work, & Second: by the number of units you can personally producein the given time. Now consider network marketing. Network marketing companies pay their distributors for work doneby other distributors. So by systematically increasing the number of active distributors in your down line, you can simultaneously increaseyour income. And you can do this without increasing the number of hours you spentat work. You can actually reduce your working hours and still see your income going up. And that's what puts leverage top on the list of advantages of network marketing.
  • 13.
    Passive Residual Income Networkmarketing affords participants the opportunity to build an ever increasing passive residual income. Building a passive residual income is the most obvious of the advantages of network marketing. Almost everyone joining has 'building a passive residual income' as one of their main objectives. Note that the passive residual income is made possible by the leverage factor. By leveraging on other people's effort and time, a large residual income is possible. Low Start Up Costs You can start a network marketing business with little or no money. Regardless of how much you are required to pay in as start-up capital, your earning potential is still high compared to other types of businesses. Although list 'low start up costs' as one of the advantages of network marketing, be aware that even if the company you join does not require you to pay anything to start, you still need money for your overheads. You need money for things like stockpurchases, advertising, telecommunication, etc. Without these you are not in business. In fact, you will spend a big chunk of your money on marketing. A network marketing business can be operated globally. This is made possible by the internet. Many network marketing companies allow their distributors to sponsorpeoplein other countries around the world. The only limitation in many companies is that you should not sell your products in those countries. You are allowed to only recruit other network marketers in those countries. Some countries have strict work permit regulations. Since selling is 'work', you would need to have a work permit before selling anything in a country that has strict work permit regulations. So read through your company's policies before going international. But if your company has no restrictions, through network marketing you can build a huge global business from the comfort of your home.
  • 14.
    Tax One of thenot-so-obvious advantages of network marketing is tax efficiency. When you join a network marketing company you start a business - your own business. Businesses have various tax advantages over ordinary employees. Possibly the greatest advantage of all is that as a business you are allowed to deduct your expenses from your income before calculating how much tax you should pay. ‘’Businesses earn, spendand pay taxes. Employees earn, pay taxes and spend.’’ Mark the difference. Businesses spend what they earned before paying taxes while employees pay taxes before spending what they earn. Just in case you don't understand how this puts you at an advantage, as a business person your tax liability is not calculated on how much income you have earned. No. It's calculated on how much of what you have earned remains after deducting some of your expenses from that income. Note that tax laws differ from country to country, from state to state. So consult your local tax consultant to find out what you can deduct from your income before paying tax. In South Africa for example, the general rule is that as a business you can deductall expenditure and losses actually incurred in the production of the income, provided such expenditure and losses are not of a capital nature. This is a huge tax advantage of having your own business, and in our case, your own network marketing business. Employees don'thave this benefit. In fact South African tax laws expressly prohibit the deduction of certain expenses where the person is an employee. It's sad to note that among all the advantages of network marketing, tax comes only as an after-thought to many distributors. Freedom A major disadvantage of traditional business and the traditional 9 to 5 job is that of lack of freedom -- time freedom. In a 9 to 5 job you sell your time for a given income. You are not free to come as and when you want. Your employer determines when you shall work. Aside from the occasionalone month time off that you can get, you have to be at work as and when your employer wants. The traditional business model is no different. While you may enjoy the benefits of being your own boss, you are likely to end up working much longer than you would have you been an employee. You become a slave to your customers.
  • 15.
    Network marketing onthe other hand removes these barriers. From your very first day in Network Marketing you are free. You choosewith whom you want to work... You choosewhen you want to work... You choosewhere you work... You chooseyour style of working: person-to-person, through the mail, over the phone, in small groups or huge gatherings of people. Every single aspect of your business is up to you. It's your choice because it's your business." Yes, with network marketing you have this freedom. Support There is a saying in network marketing circles which says, "You are in business for yourself, but not by yourself." As soonas join you become part of a team - you’re up line. Serious up line members become committed to your success becausewithout it they will not succeed. As you start building your own business, you start a team of your own - you’re down line. This team will benefit from your personal supportand those of your up line. The network marketing company you have partnered with will also be committed to helping you because you are their number one sourceof business. Every customer you bring in is worth a lot to the company. Although I list supportas one of the advantages of network marketing, in practice, many distributors never give any form of supportto their new recruits. This is sad. It is sad because if only they knew that by actively supporting new members their businesses will grow faster. Personal development Perhaps also at the top of the list of advantages of network marketing is personal development. Network marketers are prolific readers of personal development material. In network marketing you can learn such skills as public speaking, mentoring, coaching, how to relate with others etc. I've noticed that serious network marketers also grow spiritually regardless of their religion.
  • 16.
    Training In network marketingyou don'tneed prior selling experience. You don'tneed any form of business background. While selling experience and business background may come in handy if you have them, everyone who joins is entitled to some form of training. The training may come from the MLM Company or from your up line. A word of caution with training... Some network marketing companies allow their top distributors to develop and promote motivational courses and literature and sell these to those in their organisations, especially new recruits. These materials are sometimes referred to as Business Support Material. Business SupportMaterial comes in various forms. It may come in the form of books, tapes, CD's, DVD's, etc. Most of what I have seen as Business SupportMaterial is essentially motivational talk. It has nothing or very little to do with training in the true sense of the word. It focuses more on the 'Why' part of your business, ignoring the 'How'. The thing is... Many distributors already know their 'Why' they need to learn the 'How'. Multi Level marketing has an excellentorganization model. The foundation is that you ONLY benefit if those who you introduce to the business ALSO benefit! Likewise, those who are alreadyin the business NEED to help you succeed! The MORE you succeed, the MORE they succeed! The “MARKETING USING MULTILEVEL” has been developed to overcomethe problem faced in the presentsystem. The developed package was found to work out the operation effectively. The objectives of the systemhavebeen achieved are:  Ensure process time and increase throughput  Simplifies the operation  Avoid some manual work in the existing system.  Reduce data redundancy and inconsistency.  User friendly input screens to enter data.
  • 17.
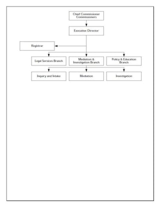
    A consistentand efficientsystemhas been successfully developed, implemented and tested. The systemhas been developed using J2EE and SQL under Windows 2000. The systemis very Flexible and user friendly. So further changes can be incorporated into the systemeasily. Adequate Documentation provides for maintenance and futureenhancement. STRATEGY: - The activities of each Amway distributor are determined by the Amway Sales and Marketing Plan. Amway practices direct selling which is 'A method of selling goods directly to the consumer by an independent Distributor. A Distributor can then introduce further Distributors and generate income from retail profits supplemented by bonus payments based upon the total sales of the group built by a Distributor'. STRUCTURE:
  • 19.
    ’ Strength:- 1. Amway’s globalOne by One Campaign for Children 2. Amway retail sales worldwide increasing considerably 3. Amway has long list of awards like Asia Pacific Frost & Sullivan Water Filtration Company of the Year Award and LEED gold certification 4. Amway ranked as America's top 30 largest privately held company 5. Amway has presence in more than 80 countries with more than 3 million business owners 6. Amway offers 115 products in five categories of personal care, home care, nutrition and wellness, cosmetics and gift catalogue
  • 20.
    7. The rangeof consumers is very large from babies to elder, women are the main consumers 8. Nearly 130 offices across India Weakness 1. The only mode of availability of product is online and business agents hence missing out on retail sales 2. Products are somewhat on costly side 3. Not much of TV advertisement or brand ambassador, only mode of communication is word of mouth OPPORTUNITY 1. Increase the availability of product in international markets 2. Using various medium of communication like it is international brand; online can be a good platform 3. Can tie up with chains of beauty salons and health experts THREATS 1. Increasing competition in both national and international markets 2. Switching cost is low 3. Replacement by local products. CLOSE COMPETITORS: - HUL, VLCC, P&G, L’Oreal
  • 21.
    Threat of Entry:Medium pressure - Regulation of governmental barrier - mainly applied to foreign companies - A complicated procedure to get a MLM license from the government - Low capital requirements (5 million(won)= approximately $5,000) - Little product differentiation: many MLM companies provide similar personal care, skin care, and dietary supplements. Threat of Substitution: High pressure - The customer can purchase a skin care and personal care with a cheap price from non-MLM companies. - Other products can be purchased in any grocery markets, but MLM products can't. - Convenience is lower than non-MLM companies. - Many MLM companies have been launched similar products already, so there is a higher potential that customers choose the products of other companies if they can't find what they want. * NE ways do not use any potentially controversial ingredients for their products. Today, a number of people who prefer natural and safe products has been increasing so this differentiation can be appealed to many customers. Industry Rivalry: High pressure - Global MLM companies, such as Amway and Nuskin, have been launched their products- some of companies have a long history in Korea. For example, it has been almost 20 years since Amway launched their products in Korea
  • 22.
    and many peopleknow its brand name. * However, Koreans are always eager to see NEW products, so if they approach to the customer with "new, fresh, and unique" image, it may give the company a good opportunity. - Domestic MLM companies have been launched their products- they have a higher understanding of Korea, culturally and socially. - Excess capacity: Nearly 50 companies are registered as a MLM company in Korea. Buyer Power: Medium pressure -Buyers are sensitive about price; however, people still want to maintain their health and people still want to keep their beauty. Thus, if consumers like a dietary supplements and skin care of a certain MLM company more than other company's products (and if it really works for them), they would not care its price. - Little product differentiation - There is little or no threat of forward integration. Supplier Power: Low-Medium pressure - If the company owns manufacturing and packaging factory, the pressure goes down; if the company does not own its manufacturing and packaging factory, the pressure goes up. - Products are mainly delivered and over 20 delivery companies exist. - Switching cost is low. - There is little or no threat of forward integration.
  • 23.
    Conclusion Direct Selling industryor MLM Company in India is one of the fastestgrowing non-store retail formats. Recording a double-digit growth in the post-reformperiod, it offers self- employment opportunities to a large number of people in the country. However, there is a lack of clarity on the legislations governing this vital sector. With economic development and growing consumerism, the retail sector in India also underwentsignificant changes. Various storeand non-storeretail formats haveevolved to cater to this growing marketand direct selling is one such non-storeretail format. Multi-Level Marketing refers to the selling of goods & services to the consumers away froma fixed retail outlet, generally in their homes, workplace, etc. through explanation and demonstration of the productby direct sellers. With direct selling, distributors sell and encouragetheir buyers to join the network to avail oneself of a commission based on the worth of a product sold. The resultant cash flow enables an individual to break away fromtraditional income- earning methods. MLM has broadened its scopeto not justcosmetics but also high- quality-low-costproducts likespices, stationery, sanitary napkins, garments, agricultural additives, aphrodisiacs, weightloss supplements, home care etc. Globally, direct selling is a labour intensive industry and has a positive socio-economic impact in terms of higher employment, women empowermentand skill development. For many, network marketing success can mean a full time career that not only provides an incredibly exciting and flexible life style, but huge satisfaction fromboth a professionaland personalperspective. So we can see that the reasons people get involved in network marketing are as many and varied as the people themselves. That is one of the things that makenetwork marketing so exciting. In order to build a long term sustainablebusiness you MUSTbe very clear about WHERE it is you want togo and HOWyou are going toget there! In business we call this STRATEGY.
  • 24.