ORGANISATION STUDY
AT
GREEN PLY INDUSTRIES LIMITED
Report submitted in partial fulfillment of the requirement for the award of
the degree of
Master of Business Administration of University Of Kerala
Submitted By
ULSAH T.N
Reg. No: MGT 1005293
Under the guidance of
SANDEEP P.R
INSTITUTE OF MANAGEMENT IN KERALA
ALAPPUZHA
2010 – 2012
DECLARATION
I hereby declare that the project report entitled “AN
ORGANISATION STUDY AT GREENPLY INDUSTRIES LIMITED” submitted
by me for the award of the degree of MASTER OF BUSINESS ADMINISTRATION
Of UNIVERSITY OF KERALA is my own work, The report has not been submitted
for the award of any other degree of this University or any other University.
Alappuzha Ulsah T.N
Reg No.MGT1005293
CERTIFICATE
This is to certify that the organization study report entitled
“AN ORGANISATIONAL STUDY DONE AT GREENPLY INDUSTRIES
LIMITED” is a bonafide record of the work done by ULSAH T.N ( MGT 1005293)
under my guidance in partial fulfillment of the requirement for the award of DEGREE
IN MASTER OF BUSINESS ADMINISTRATION OF THE UNIVERSITY OF
KERALA and this work has not been submitted by her for the award of any other
degree, diploma or title of recognition earlier.
Co-Ordinator Faculty Guide
Mrs. Archana K.R Sandeep P.R
ACKNOWLEDGEMENT
I express my sincere remembrance and gratitude to Mrs. Archana K.R
Co-ordinator, Institute of Management In Kerala, Alappuzha, and Project guide
Mr. Sandeep.P.R and to my respected teachers for their good wishes and generous help in
the successful completion of my work.
I acknowledge with deep sense of gratitude to the management of
Greenply industries Ltd. For giving me permission for conducting project work in their
esteemed organization. I express deep sense of thanks to Mr. Sangameswaran, Branch
manager and Ms. Sabina, Asst.Manager HR and other staffs for their valuable
information and instructions, which helped me to complete my study successfully.
Last but not the least I would like to express my gratitude to my parents
and friends for their inspiration and prayers who are the sole of my life to keep me
forward firmly and confidently.
ULSAH T.N
Chapter
No.
Contents
Page
No.
1 INTRODUCTION 1
1.1 Objectives of study 2
1.2 Scope of study 2
1.3 Methods used for collecting data 3
1.4 Chapterisation 4
1.5 Limitations of study 5
2 INDUSTRIAL PROFILE 7
3 COMPANY PROFILE 15
3.1 History Of Company 16
3.2 Organization chart 19
3.3 Strategic Intent 20
3.4 Product Profile 23
4 FUNCTIONAL AREAS OF ORGANISATION 25
4.1 Production Department 27
4.2 Total Quality Management Department 39
4.3 Research and Development Department 43
4.4 Human Resource Department 45
4.5 Purchase Department 57
4.6 Marketing Department 61
4.7 Sales Department 70
4.8 Central Excise Department 75
4.9 Export-Import Department 77
4.10 Finance Department 80
1
LISTS OF ORGANISATIONAL CHART
Serial
No. Lists of charts
Page
No.
1 Organisation chart of GIL 19
Organisation chart of Plant 33
2 Organisation chart of Total Quality Management Department 40
3 Organisation chart of ISO Certification Body 44
4 Organisation chart of Human Resource Department 53
5 Organisation chart of Purchase Department 60
6 Organisation chart of Marketing Department 68
7 Organisation chart of Sales Department 71
8 Organisation chart of Export Import Department 79
9 Organisation chart of Finance Department 81
5 SWOT ANALYSIS 84
6 PORTER’S ANALYSIS 88
7 FINDINGS AND SUGGESTIONS 93
8 CONCLUSION 97
9 BIBILOGRAPHY 98
2
1.INTRODUCTION
3
Management is the process by which people, technology, job
tasks and other resources are combined and coordinated so as to effectively achieve
organizational goal.
The organizational study conducted at „GREEPLY INDUSTRIES
LTD”. is to study about organizational structure communication channel, span of control,
organizational culture etc. of the organization .The relevance of the study is to understand
the above mentioned facts through a real organizational scenario.
The chief objective of the organizational study is to familiarize
with the working of various departments for a particular period, so that one can have
exposure to the practical side.
1.1OBJECTIVES OF STUDY
1) To study the ply wood industry
2) To study the structure of the organization (Greenply industries Ltd.)
3) To study the functions of different departments at Greenply industries Limited.
4) To conduct Porter's and SWOT analysis at Greenply Industries Limited.
1.2 SCOPE OF STUDY
With the increasing entry of new companies,
introduction of new technology and changing economy the world of business is changing
very rapidly.
4
This organization study with Greenply. exposes to the practical
side of business enterprise. This study helps to understand the history, structure, activity
and products of the company and its contribution to Indian Ply Wood Industry. This
study exposes to various departments and their interdependence on each other for the
successful running of an organization.
1.3METHODS USED FOR COLLECTING DATA
The study conducted is descriptive and analytical in nature. The
sources of data for this organization study falls under two categories:
Primary data collection -
Primary data are those data which are collected
first hand and thus happen to be in original character. The primary data
includes the data by observing and by interviews with the company
personnel at different levels of management.
1. From the managers
2. From the office staff
3. Company website
4. Company Intranet
Secondary data collection –
Secondary data are those data which have already
been collected from the company such as:
1 Business journals
2 Quality manuals
3 Annual report
4 Magazines broachers
5
1.5 CHAPTERISATION
Chapter 1 Introduction
This chapter covers objectives of study, scope of
study, methods used for collecting data, chapterisation and limitation of
study .
Chapter 2 Industry Profile
This chapter includes profile of industry
Chapter 3 Company Profile
This chapter contains history of Greenply industries
limited, organization chart, strategic intent and product profile
Chapter 4 Functional areas of the organization
This chapter contains functions and structure of different
departments in the company.
Chapter 5 SWOT Analysis
This chapter contains the analysis of strength, weakness,
opportunities and threat of the company.
Chapter 6 PORTER’s Analysis
This chapter contains the analysis of a particular
environment of an industry.
Chapter 7 Findings and Suggestions
This chapter deals with the findings during the study and
suggestions for improvement of the company.
Chapter 8 Conclusion
6
1.4 LIMITATIONS OF STUDY
1) Time constraints: Due to shortage of time, the survey was
conducted only for small group of employees.
2) Chances of bias: There are chances for bias in the primary data
collected from interviews with managers and office staffs.
3) Reluctance in disclosing information about internal affairs, mainly
sales and marketing strategies.
7
CHAPTER 2
INDUSTRY PROFILE
8
Trees are nature‟s greatest bounty to man. They provide shelter, fuel, medicines
and tools for war or commerce or transport. It was a timber from trees, which in the early
days helped man to conquer the oceans and to fly in the air.
Nature develops trees as a mother brings up children,
making each one a separate individual. It is an amazing sight to see the natural abstract
rhythm of line, colour and texture in wood. Nothing from nature indoors gives such a
long lasting enjoyment as the natural beauty of wood. Flowers fade, but the beauty of
decorative wood is enhanced by age.
GROWTH AND DEVELOPMENT OF PLYWOOD INDUSTRY
In India the modern sector of small, large scale
manufacturer have played a significant role in the socio-economic development of the
country. Our county is blessed with immense stock of natural resources both above and
beneath the soil surface. Forest is one of the important natural assets of India.
Of the various areas of wood processing
plywood manufacture is an important sector wing to its employment potential and value
addition. In India plywood as a product was commercially developed first in Assam and
its neighboring area by enterprising industrialist.
Nearly a century ago during those days when
the India tea was introduce to Europe, many complaints such as tanning of the tea,
change of odor, lack of resistance of boxes to withstand transport, landings were
received. To overcome these complaints Indian association set up a committee to go up
into the details of tea packing and it was found that tea chest made from plywood could
be used for packing tea.
9
The art of veneering was in existence as early as
1500 BC in Egypt. Veneering is a thin layer of sheet of wood uniform in thickness.
Veneer is used in Greek during early period to beautify the furniture. The Roman also
used veneer during the time of 63 BC. During the reign of LUOIX XV in 1760 good
decorative furniture was made in France using veneer. The plywood which are seen in the
present form was developed after 1860 this veneer machine was first upgraded by French
mechanic in 1812. The factory for manufacturing of veneer was first established in
Germany in the middle of 19th century. Nowadays a rapid development is taking place in
this field.
At present wood products are used for
manufacture of modern kind of furniture, Building material, material for interior
decoration, ship building, automobile manufacturing, and refrigerator and meant for
many other purpose.
PLYWOOD INDUSTRY IN INDIA
The Indian plywood industry owes its origin
to the development of tea industry in the state of Assam, West Bengal, Kerala and the
difficulty created by the two World wars in the way of imports of tea chest plywood.
Except for the setbacks suffered in the post war period, the plywood sector was booming
since 1947.
In 1947 India was a net importer of
plywood, mainly tea chest plywood of approximately Rs.2 crore per annum. During 1992
India manufactured 150 million sq. meters of plywood types that earned approximately
Rs.1000 crore. The industry has grown both in medium, large scale
10
and small-scale sector. The plywood industry consumes about 15 million m3 timbers of
primary and secondary species. In fact the plywood industry has provided main outlet for
the maximum utilization of secondary species of timber there by making available
contribution in the forest economy. Later, the plywood industry aided for the
development of farm forestry sector plantation, which benefits the ordinary farmers in the
country.
The other main raw material required by
the plywood industry is synthetic resin, which is available within the country. The
materials required for manufacturing resins are Urea, Phenol and Formaldehyde. This
industry also pays excise duty to the extent as Rs.50 crore; provides employment to about
30000 people and has total investment as Rs.400 to 500crores.
India was rich in its forest wealth having a
huge land area under forests. Practically, all varieties of forest growth are found in India,
ranging from tropical hardwood forests to high altitude coniferous forests and from
deciduous to evergreen forests and Plantation but unfortunately the forest resources in
India is depleting due to increase of population and other causes. Sound principles of
forest policy, administration, timber production and conservation were introduced by an
act of legislature in 1845, and ever since Indian forests are being managed on scientific
and progressive lines. Large areas have abundance of some of the finest plywood timbers
both for constructional and decorative plywood, Indian teak, Indian Rosewood and
Padauk are world-renowned for their beauty of figure, grain and texture. Gurjan,
Vellapine, Hollock and Hollong are only a few of the many Indian timbers used for
making good commercial plywoods. Such continuous depletion of the natural forest
resources of the country due to various consumption of solid wood, it was felt to conserve
the natural resource forest by reconstituted wood products such as Plywood, Hardboard,
Particleboard and Medium Density Fibreboard (MDF) to meet the rising demand of
Wood from the general consumer, Railways, Defence, Furniture, Laminate manufacturers
11
and the builders. At the same time also it is trying to meet the wood demand by Bamboo,
a product which is like to wood.
Instead of depending entirely on natural
regeneration of forest resources the Government of India, NGO and some of our
members have taken positive steps for Tree plantation on large areas in the various states
with fast growing species so that can conserve the natural forest and meet the demand for
wood and wood products of various domestic and international consumers.
INDUSTRY TRENDS
Competition is keen in the furniture
industry. Furniture manufacturers and exporters are suffering from decreasing profit
margins. Many companies strive to reduce their cost of production and increase
efficiency. Some relocate their manufacturing operations to other areas with lower
operation cost, such as the Chinese mainland. On the other hand, foreign manufacturers
are taking steps to strengthen their domestic production through product specialization.
To stay globally competitive, Hong Kong
furniture manufacturers strive to reduce costs, initiate quality control, improve design
concepts and capability, and upgrade management skills and increase marketing and sales
effectiveness. Many manufacturers have obtained or are applying for ISO 9000/9002
certification.
Hong Kong's furniture makers also started
to develop their own brands. Furniture manufacturers also become more careful about the
choice of raw materials to meet international standards, such as compliance with legal or
other environmental requirements in their target markets. China is the largest furniture
exporter to many countries, including the US and Japan. The total furniture exports of
China exceeded US$6,683 million in 2002, with the US being its largest market.
12
Guangdong province is the major manufacturing centre of furniture on the Chinese
mainland. Apart from Hong Kong, manufacturers from Taiwan and even the US have
also set up plants on the mainland. In China, most of the production is on an OEM basis.
China also offers a huge potential market for furniture maker.
WOOD BASED PANEL INDUSTRY IN INDIA
Wood Panel products effect considerable saving of scarce wood as
compared to Solid Timber. The basic types of Wood based panels are:-
Plywood
Particleboard
Hardboard
Medium Density Fibre board
Because of their versatility in application and efficiency in wood raw
material utilization the wood panel products have to a great extent replaced solid wood in
both structural and non-structural uses.
The history of plywood industry in India is old. It is more than 75 years that this
industry was started here on a very modest scale. It was in the year 1906-07 that plywood
was imported in India for the first time-valued at Rs.32 lacs. Import rose steadily and by
1924-25 it was worth Rs.90 lacs. Tea Industry in Assam, West Bengal and Kerala was
steadily developing and it was thought that plywood industry in the form of Tea Chests
production mainly for export should be developed. Accordingly two plywood factories
were started in Assam in 1923-24 but their development was steady and slow and not
phenomenal. These were the pioneers and the resourcefulness and courage shown by
them in the early stages of growth of Plywood Industry was remarkable and the industry
owes gratitude to these courageous entrepreneurs.
13
With the outbreak of Second World War, necessity of
manufacturing tea chests locally was very much felt and Plywood Industry in form of Tea
Chests Industry started on a large scale. It will not be exaggerated that Plywood Industry
in India is a gift of Second World War. Now that tea chests must be produced, Forest
Departments in different States started thinking in terms of finding suitable timber for
manufacturing tea chests. Experiments were made at Forest Research Institute, Dehra
Dun and it was found that plywood made from Indian timbers were as good as imported
products and therefore advised forest entrepreneurs to set up modern factories in different
States.
Accordingly well equipped factories were started in different places viz. Sitapur,
Bangalore, Baliapatam, Dandeli and Coochbehar. Some of these factories suffered
setbacks in the post war years, as after cessation of war the vested interests tried to
sabotage this industry by trying to restart imports of tea chest. Tariff Board enquiry was
held and the Government imposed a lien on the importers to purchase Indian products
equivalent to the quantity allowed to be imported. Slowly and slowly, the Government
imposed total ban on imports and this thoughtful action of the Government encouraged
the Indian entrepreneurs to modernize their plants and invest substantial capital in this
industry.
After 1947-48, the industry resorted to diversification of its products and block
boards, flush doors, commercial plywood, decorative plywood, marine and aircraft ply
woods, produced in Indian factories came into the market which were second to none in
the world in quality and diversity of its products.
Industrial Licensing is governed by the Industries (Developmental and
Regulation) Act, 1951 under which the wood based industry was covered.
There was no restriction of putting up plywood Mill upto 1970. The only criteria
was that the applicant was required to obtain an Industrial License which was being
considered by Ministry of Industry after consulting various Ministries including Ministry
of Environment & Forests. Forest Ministry was being consulted for ascertaining
14
sustainable raw material of Timber for a particular project; the Wood based Industry was
more or less in Medium and Large scale. The Wood based Industry was under
Compulsory Industrial Licensing from 1988 whether a small scale unit or a
Large/Medium unit, new undertaking or substantial expansion would require Industrial
License.
During 1970 there was clear cut definition of Small Scale Sector and units having
an investment of less than 7.5 lakhs in Plant and Equipment were covered under the
definition of Small Scale Sector which would be registered with the respective State
Director of Industries. At that particular stage some of the units with such investment got
themselves transferred to small scale sectors.
Meanwhile there were modern technology and machinery equipped plywood units
coming up in different places in India like North Eastern Zone. In 1997 the Government
of India totally delicensed wood based industry as a result more than 2000 small-scale
units coming up.
The potentialities of the industry can be judged from the many uses to which
plywood can be put. Apart from tea chests plywood marine and aircraft plywood there
are specific demand for the following articles from the consumers:-
1. Shuttering Plywood
2. Packaging Plywood
3. Plywood drums
4. Flush doors
5. Commercial & Decorative Plywood
6. Block Boards
7. Moulded Plywood furnitures and chair seats
8. Laminated picking sticks for cotton and jute textile industry
9. Sliced decorative veneers of walnut, teak, rosewood etc.
10. Compregnated wood veneers required for heavy chemical industry and electrified
railways.
15
INFERENCE:
Indian plywood industry is as big as Rs 5,000 crore and the laminate industry is
almost Rs 3,000 crore. The industry is growing at a rapid pace of 10-20 per cent per
annum. Approximately 600 units are currently functioning all over the country. There is
tremendous growth potential as the players are yet to penetrate majority of the market.
In India the modern sector of small, large scale manufacturer have played a significant
role in the socio-economic development of the country. Because of the versatility in
application and efficiency in wood raw material utilization the wood panel products have
to a great extent replaced solid wood in both structural and non-structural uses. The
history of plywood industry in India is old. It is more than 75 years that this industry was
started here on a very modest scale. The plywood which are seen in the present form was
developed after 1860 this veneer machine was first
upgraded by French mechanic in 1812.
16
CHAPTER 3
COMPANY PROFILE
17
3.1HISTORY OF THE COMPANY
The Greenply industries Limited are a public limited company listed in National
stock exchange and Bombay stock exchange.
Greenply Industries Limited (GIL) is India‟s largest interior infrastructure company
with a whopping turnover of Rs. 1007 crore. GIL stands at top when it comes to
plywood,decorative veneers and particle boards.Greenply account for almost 25 percent
of the organized plywood and 15 percent of the organized laminate market in India. It
was established in 1984 . Mr. Shiv Prakash Mittal and Mr. Rajesh Mittal ventured into
the industry by setting up a Saw-mill in 1984 and a plant at Nagaland for the manufacture
of plywood in 1988. We were incorporated in 1990 and over the years we have steadily
grown as an interior infrastructure solutions provider offering the entire range of products
vis. plywood, laminates, particle board and decorative veneers.
Plywood manufacturing was stepped up
steadily by addition of new machinery, mostly imported. They also diversified from the
production of the Tea-Chests and Commercial plywood to manufacture of decorative
plywood, block board, flush door, shuttering plywood, and aircraft plywood etc.
The MDF manufactured by the company found ready acceptance in the market so
that the company decided on an expansion project in 2007 to increase the output of the
MDF to 193000 tons per year. The expansion project was completed in 2009. Recently in
A state of art production line imported from Italy utilizes technology from the market
leaders in the field of U.V curable paints TREFFERT of Germany. Process employed in
plant is totally environment friendly and does not involve any harmful emission.
18
NATURE OF BUSINESS
Greenply Industries Ltd is a world leader in manufacturing plywood, laminates,
Medium density Fibre boards (MDF) and allied products. GIL collects timber and
firewood through import from Malaysia, Africa, Burma, Russia etc. and local purchase.
Thus it is being processed at the factory and converts into various finished products such
as different varieties of plywood, MDF, Panel blocks etc.
GIL grew over two decades into a well
integrated wood processing unit with finally tuned skills in new product development and
manufacture. Though its 25 years of existence, GIL has been singularly responsible for
the most significant product innovations in the Indian plywood industry.
19
BOARD OF DIRECTORS
Mr. Siv Prakash Mittal- Executive director
Mr. Rajesh Mittal-
Managing director
Mr. Sourabh Mittal – Jt.
Managing director &
CEO
Mr. Shobha Mittal-
Executive Director
3.2ORGANISATION STRUCTURE OF GIL Ltd.
Manufacturing
Mr. V.S Rathore (GM-
Nagaland Unit)
Mr L.B Sharma(VP-
Operations Decoratives
Division)
Mr. A.K Saha(GM
West Bengal Unit)
Mr. S B. Saha(GM
Utharakhand Unit)
Corporate function
(Finance, Accounts ,Legal
& Tax)
Mr. Venkitamani (Chief
Financial Officer )
Mr. K K
Agarwal(Company
Secretary )
Mr. Ashok Kumar
Sharma (VP- Corporate
Finance)
Mr. Neeladri Basu(VP -
Finance & Accounts-
EPD)
Mr. Sanjeev Jain (VP-
Accounts)
Mr. Anshul Dureja (VP-
IT)
Mr. Gaurav Rohatagi
(AVP-Corporate HR)
Marketing & Sales
Mr. Subir Palit
(country Head –
Decorative
Division)
Mr. Anuj Sangal
(Country Head
Plywood Division)
Mr.Yogesh Arora
(Country Head -
EPD)
Mr. Yogesh Dutt
(VP - Exports)
Commercial
Mr. Ashok Kumar
Agarwal (VP-
Commercial)
Mr. M.L Malpani
(Comm. Manager-
Nagaland Unit)
Mr. A.K Gupta
(Comm. Manager
Rajasthan Unit)
Mr. Narendra
Puhan (Comml.
Manager- WB
Unit)
Mr. T.R Ghosh
(Comml. Manager –
Utharakhand Unit )
20
3.3 STRATEGIC INTENT
VISION AND MISSION OF THE COMPANY
VISION
Make every house full of colours and life
Help India gain a significant position globally
Transform every house to a home
MISSION
To ensure on time delivery of high quality products
Help India gain a significant position globally
Create a cordial atmosphere within the organization
Implement environmentally and socially considerate decisions for our
company and community
21
GROWTH
Executive Chairman of GIL, Mr. S.P. Mittal and our Managing Director, Mr. Rajesh
Mittal, ventured into the industry by setting up a saw-mill in 1984 and a plant at
Nagaland for the manufacture of plywood in 1988.
GIL was incorporated under the Companies Act as a private limited company by the
name of Mittal Laminates Private Limited. The status of GIL was changed to a public
limited company and the name was consequently changed to “Mittal Laminates Limited”.
With effect from April 1, 1994 , the Hon‟ble High Court of Assam, Nagaland,
Meghalaya, Manipur, Tripura, Mizoram and Arunachal Pradesh at Guahati approved the
scheme of amalgamation for the amalgamation of another company called Greenply
Industries Limited, having its registered office at P.O. Tizit, District Mon, Nagaland . The
Transferor Company was engaged in the business of manufacture of plywood, veneer
and other allied products. From the Effective Date, the entire business, assets and
liabilities of the Transferor Company was transferred to GIL, including the factory
premises at Tizit.
Consequent to the Amalgamation, the name of the Company was changed to “Greenply
Industries”.
EXPANSION
Greenply Industries Ltd is a world leader in manufacturing plywood, laminates,
Medium density Fibre boards (MDF) and allied products.. Greenply`s manufacturing
facilities are backed by cutting edge technologies, reliable IT infrastructure and talented
human resources. Greenply ensures efficient delivery across India.
With a strong retail network, 32 branches across India, and presence in over 300
cities, Greenply Industries Limited is committed to provide international quality products
to its customers. The company has six state of the art manufacturing facilities across the
country manufacturing products of global standards.
22
Greenlam, the flagship decorative laminate brand from Greenply is exported to more than
65 countries including Thailand, Indonesia, Taiwan, Canada, Bahrain, Hong Kong,
Malaysia, Singapore, Kenya, Dubai, Russia, USA, Australia, Mexico, Saudi Arabia,
China and Europe.
23
3.4 PRODUCT PROFILE
Greenply Industries Ltd. is a leader in the manufacturing and marketing of a wide
range of interior infrastructure products. Backed by our expertise in supplying high-
quality products, we provide both surface finish and foundation/structural products for
homes, offices and retail establishments.
The major product for which the company has been the leaders in quality since
1985 is just because of its finest quality products produced as per international standards.
The products of the company are globally accepted. Over the last 25 years, through its
close knit co-ordination of various processing units, professional management and
maximum utilization of facilities available, the company has made an indelible mark in
the wood industry – a mark of glorious achievements.
PRODUCT RANGE
DECORATIVE LAMINATES
Decorative Laminates are an integral part of interior surfacing solution.
Modern interior infrastructure would be no where today without laminates.
Laminate is a durable, high performance, stylish surfacing solution for your entire
interior needs be it a wardrobe or wall panels or kitchen cabinate or counter top,
table top. Laminate has the power to transforms & bring life to one's interior
DECORATIVE VENEERS
Green Decowood, is the No 1 natural decorative veneer brand in the
country. Its offers a wide range of natural decorative veneers sourced from across
the globe . Green Decowood brings you the world's most striking veneer ranging
from Walnut to Rosewood to Mahogany to Ebony and lots more. These veneers
are available in numerous cuts like quarter, crown, rough to name a few apart
from the regular veneers range of 4'x8'.
24
PLYWOOD & BLOCK BOARD
Greenply offers a range of excellent quality plywood that is made from the
premium A+ grade timber which undergoes a rigorous 5-stage manufacturing
process to make it termite-proof and borer resistant.
MEDIUM DENSITY FIBREBOARD
Green Panelmax MDF is a revolutionary product from Greenply
Industries Ltd, is made with a unique fibre-interlocking technology which leads to
high bonding strength and rigidity and is loaded with features which are best
suited for constructing strong and durable furniture and creating unique interiors.
RESTROOM CUBICLES
Greenply offers high-quality restroom cubicles that are especially
designed for enhanced durability and unmatched performance in adverse
conditions.
Greenlam Sturdo – an innovative product from Greenply. It is a part of
ongoing innovative programs in the field of restroom solutions. It boasts of
aesthetically design, hand holds for physically disabled and stylish Privy Divider
panel.
25
INFERENCE:
The GIL is a widely held public Limited company listed in
NSE and BSE. Greenply Industries Limited is the largest interior infrastructure
manufacturer in India. It was established in 1985. Greenply have six production
units across India. The plants are in Utharanchal, Assam, West Bengal, Rajastan
and Himachal Pradhesh.
26
CHAPTER 4
FUNCTIONAL DEPARTMENTS
1. PRODUCTION DEPARTMENT
2. TOTAL QUALITY DEPARTMENT
3. RESEARCH AND DEVELOPMENT DEPARTMENT
4. HUMAN RESOURCE DEPARTMENT
5. PURCHASE DEPARTMENT
6. MARKETING DEPARTMENT
7. SALES DEPARTMENT
8. CENTRAL EXCISE DEPARTMENT
9. EXPORT IMPORT DEPARTMENT
10.FINANCE DEPARTMENT
27
4.1 PRODUCTION DEPARTMENT
Production involves conversion of inputs to finished goods. It can be briefly
explained as follows-
INPUT CONVERSION PROCESS OUTPUT
Five important raw materials used in the manufacturing process in GREENPLY
INDUSTRIES LIMITED (GIL) are:
1) Steam
2) Wood
3) Chemicals
4) Plastics
5) Papers
The woods used in the manufacturing process are kalpine, vela
pine, neely, red cealer, pandpine, pashupali, mango, badam, silver etc. These woods are
not costly. The costlier woods are teak, rosewood, vadok, mahogany, beach, champak
etc. They are decorative woods. The chemicals used are UREA FORMALDEHYDE
(U.F), AEROLYTE and MELANINE FORMALDEHYDE (M.F). The steam boilers used
are SAW DUST BOILER, FIREWOOD BOILER, FUEL BED COMBUSTION, and
INDUSTRIAL AGRICULTURAL AND ENGINEERING CO-OPERATION
GIL Manufactures:
 DECORATIVE LAMINATES
 DECORATIVE VENEERS
 PLYWOOD & BLOCK BOARD
 MEDIUM DENSITY FIBREBOARD
 RESTROOM CUBICLES
28
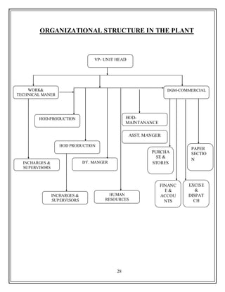
ORGANIZATIONAL STRUCTURE IN THE PLANT
DGM-COMMERCIALWORK&
TECHNICAL MANER
VP- UNIT HEAD
HOD-PRODUCTION HOD-
MAINTANANCE
INCHARGES &
SUPERVISORS
PURCHA
SE &
STORES
HOD PRODUCTION
HUMAN
RESOURCES
DY. MANGER
ASST. MANGER
PAPER
SECTIO
N
FINANC
E &
ACCOU
NTS
EXCISE
&
DISPAT
CH
INCHARGES &
SUPERVISORS
29
PLYWOODS
Ply woods manufacturing process involves the following:
1) Log yard
2) Cross cutting
3) Boiling
4) Peeling
5) Clipping
6) Drying
7) Edging and joining
8) Gluing
9) Assembling
10) Free press
11) Hot press
12) Conditioning
13) Trimming
14) Sanding
15) Finishing
16) Grading
17) Inspection and testing
1) Log yard:
Log yard is a place where woods are kept in water for preservation
from time when it is imported till it is required for production.
Once the wood is taken to the log yard it should be measured by its
length and width. Then each wood is named and it is handled over
to a contract for storage in log yard.
30
2) Cross cutting:
Woods are cut into required size before it is taken for processing.
This is called cross cutting. It is done by using a chain saw, which
works on a hydraulic system. The required size may usually vary
from three to ten feet.
3) Boiling:
The pieced woods are boiled in order to make the hard woods soft
and to remove its oil content. It is done for the purpose of peeling
or slicing the wood into small. It is boiled about 24 hours at 80
degree to 160 degree. The steam required is produced in the boiler.
4) Peeling:
After boiling, wood pieces are peeled with the help of peeling
machine. Output is called veneer. There are two kinds of veneer,
ie. FACE and CORE. Thickness of veneer ranges from .4mm to
2.8mm. Sometime a slicing machine is used instead of peeler. This
is mainly used in decorative section.
5) Clipping:
Veneer produced from the peeler is then passed through the
clipper. Here, veneer of the required length is cut. Cutting action
takes place by the compressed air.
6) Drying:
In order to remove the excess moisture content from veneer they
are passed to the dry yard. The drying time required depends on
the type of wood, thickness of veneer, steam available etc. In the
31
dry yard section there are fans rotating at high speed which make
the forced convection of heat from tubes carrying the steam.
7) Edging and joining:
The edges of veneers of various lengths are cut and removed. The
gum is then applied to the edges of the veneer and these are joined
together in a joining machine. The veneer is then again cut into the
required length.
8) Gluing:
In this section glue is applied all over the core of veneer. The glue
spreading machine consists of two rollers rotating in opposite
direction between which the glue is kept. The glues used are U.F,
Aerolyte and M.F.
9) Assembling:
Here, the core veneers are placed in between the face veneers. The
adjacent veneers are placed in such a way that the grins are across
each other. The composition of face and core are as follows:
5ply with 9.6mm thickness
1.2* 2 face = 2.4mm
2.2* 2 core = 4.4mm
2.8* 1 back core = 2.8mm
10) Free press:
Here, the assembled boards are put into the machine and pressed in
order to make the glued veneer to stick to each other.
32
11) Hot press:
The attached board is steamed. When steamed, the glue between
the veneers is melt. This will help to stick the veneer more close to
each other.
12) Conditioning:
Once the board is made it is then put into water, which contains
some sort of chemicals in order to identify the spots or damages on
the board.
13) Trimming:
Trimming is the process of shaping the board by cutting its
unwanted parts.
14) Sanding:
Sanding is done to smooth the trimmed surface of the plywood. It
can be done by using a belt sander or a drum sander.
15) Finishing:
In finishing process, the cracks, splits and other defects on the
surface of the plywood is filled with the same face of veneer
species. Here, the plywood is labeled and sealed.
16) Grading:
Grading is done according to quality of panel wood species used,
preservatives, chemical properties etc. Ply woods are expensive in
market and they are classified into A, B, C and D categories. Ply
wood with A grade is expensive and best among other grades. It
have smooth surface with no knots at all.
33
17) Inspection and testing:
Ply woods are inspected and tested to make sure that it is of
predetermined quality.
MEDIUM DENSITY FIBREBOARDS
Manufacturing process MDF :
1. CHIPPING OF WOOD
Logs of eucalyptus, casuarina and acacia firewood are stripped of their bark. A
drum chipper reduces the logs into even shaped chips of about 25x25 mm, which are
stored in a silo.
To refine them for processing, quantities of chips are placed on a vibrating screen to
remove bits of bark, dirt, dust etc. If required, they are soaked in water to increase
moisture content and improve the quality of fibre.
2. DEFIBRATING, GLUEING AND DRYING
The chips are „digested‟ in a defibrator for about 4 minutes under pressure
(about 8 bar) in saturated steam. Fed into the defibering discs, they are injected
with urea formaldehyde resin and other additives through a blow line system into
the fibre coming out from the defibrator.
Before defibration, the chips are coated with molten paraffin wax. The glued
fibres are simultaneously dried and pneumatically transported by hot air through a
dryer ducting system to a cyclone separator, which takes out any defective fibres,
and finally, to a scale where they are weighed.
reen to a dust silo pneumatically.
34
3. MAT FORMING AND PROCESSING
The dry fibres are conveyed to the mat forming system. Here they drop down to a
mat former belt, where distribution arms spread the falling fibres into a uniformly even
mat.
The thickness of this „scalped‟ mat will depend upon the thickness of board to be
produced. It is run through a series of heavy rollers in a pre-press to compress the mat to
about 1/3 thickness. The pre-pressed mat is then passed through a metal detector.
Thereafter, edge-trimming saws trim the edges, while cross-cut saws size the mat to the
required lengths of board. The fibres not formed into mats are sucked out by vacuum
boxes and recycled.
4. COOLING, SANDING & TRIMMING
The boards are weighed on a weighing platform, cooled to room temperature in
a star cooler, and then stacked on a platform.
Each stack of boards is taken by forklift truck to a roller conveyor, and transferred
one by one to a wide-belt sanding machine to be surface-finished. They are then
trimmed with the help of saws to the required sizes.
The mat passes through a series of conveyors to a mat stacker, from where it is fed
into the hot press. The hot press allows up to 10 mats to be pressed at a time to the
specified thicknesses. Powerful hydraulic pressure and high temperature (produced
by steam) make for strong and homogeneous bonding of the fibre mats.
The resulting boards are unloaded on to a conveyor to be fed out, and heat is
dissipated by axial exhaust fans. Mats unsuitable for pressing are tippled to a silo
for either recycling or transferring to a waste fibre bin through a blower.
5. GRADING & STORAGE
35
The trimmed boards are inspected while on the roller conveyors, stacked by grade, and
sent for either storage or lamination. The finished non-laminated boards are later
despatched to various destinations by truck.
6. IMPREGNATION
Base paper for lamination is unwound from a paper roll, passed through a tray
filled with a special resin, and then through dryer chambers. The air in the dryer
chambers is heated up to 150°C by thermic fluid circulated through coils heated to 250°C
from a thermic fluid heater. The paper is then cut to the required size and stacked on a
scissor lift. The stacks of impregnated paper are then shifted to storage racks in an air-
conditioned store.
36
ANNUAL INSTALLED CAPACITY OF THE COMPANY
The annual installed capacity of various products being
manufactured by company are-
PRODUCT ANNUAL CAPACITY
PLYWOOD 28 Million Sq. Mtr.
MDF BOARD 193600 Cubic Mtr.
PRE-LAMINATED MDF BOARDS 2055000 Sq. Mtr.
FLUSH DOOR 516000 Sq. Mtr.
SPECTRUM WOOD 5001 Cubic Mtr.
LAMINATES 10.2 Million Sheets
VINEERS 4.2 Million Sq. Mtr.
INFERENCE:
In the Greenply Industries Limited, the raw material that are used to the output is steam
wood, and chemicals. After introducing these raw materials to a series of process the
finished goods are obtained. GIL produce majorly four categories of products namely
plywood, MDF and Laminates. The production process involves long steps. The
company has an annual installed capacity of plywood is 28 Million Sq. Meter, MDF is
193600 Cubic Meter, Laminates is 10.2 Million Sheets and Veneers 4.2 Million Sq.
Meter..
37
4.2 TOTAL QUALITY MANAGEMENT DEPARTMENT
GIL has separate TQM Department and is well known for its
quality throughout the world. It has recognition of ISO 9001 on Certification for the
Quality Management Systems. GIL has both internal and external auditing system. They
receive all procedure and documents which includes Quality manual, Quality procedures,
Work instructions.
The requirements satisfied by GIL. in order to get the ISO certification are
as follows.
a) Quality manual
b) Product realization
c) Control of quality
d) Resource management
e) Measurement analysis and improvement
The non conformance of both process and product are analyzed by means of cause and
effect diagram and corresponding corrective or preventive actions are taken.
38
QUALITY POLICY
1) To manufacture products as per national and/ or international standards and make
them available as per customer requirements.
2) GIL. endeavor to upgrade the quality of its products related services on a continual
basis throughout basis through regular improvement efforts.
3) A well defined Quality Management System has been implemented. This system
continually reviewed to enhance its effectiveness and updated to meet changing needs
QUALITY OBJECTIVES
1) Suitable equipment and machinery for process control at all stages.
2) Provision of adequate resources including raw material and personnel to ensure
consistent product quality.
3) Well defined process and product characteristics to enable monitoring analysis
and continual improvement.
4) Communication of requirements of products including customer requirements,
statutory / regulatory requirements, aspects of QMS including policy and objectives
among all employees.
ISO CERTIFICATION
The main objective of ISO is to “Develop and Publish International standards”.
This facilitates the international exchange of goods and services.
GIL is an ISO certified company. It maintains two types of standards- Product standard
and System standard. Product standard means certification given only to the product
manufactured in the company and System standard means certification granted to the
entire process of company.
39
INFERENCE:
GIL. has separate department for total quality management and is well known for its
quality throughout the world it has recognition of ISO 9001-2000 for one of best and
standardized production system in the world. ISO provides a lot of standard for the
quality assurance. A well defined quality management system has been implemented.
This system is continuously reviewed to enhance its effectiveness and update to meet the
changing need.
ORGANISATION CHART OF TOTAL QUALITY MANAGEMENT
DEPARTMENT
MANAGEMENT
REPRESENTATIVE
QUALITY ASSURANCE
ENGINEER
INTERNAL AUDITOR
40
ISO CERTIFICATION BODY OR COUNCIL CONSISIS OF
FOLLOWING SECTIONS
INDUSTRIAL ORGANISATION
FOR STANDARDISATION
ACCREDITATION COUNCIL
CERTIFYING BODIES
ORGANISATIONS
41
4.3 RESEARCH AND DEVELOPMENT DEPARTMENT
Research and Development department of GIL is one of the best research
centers in wood processing industries in India. The R & D section of this company was
approved by the Department of Scientific and Industrial Research, Ministry of Science &
Technology, Govt. of India.
The company has well equipped R &D laboratory, which is one of the best
research centers in wood working industry in the country approved by the Department of
Scientific and Industrial Research, Ministry of Science & Technology, Govt. of India,
where continuous search is going on for improvement of quality and development of new
products through technological upgradation. The benefits of successful R & D projects
are readily transferred to commercial scale of operation.
INFERENCE:
The GIL has an in-house R&D Department approved by the Department of
Science and Technology and Council of Scientific and Industrial Research. (CSIR) It has
the required analytical, conditioning and testing facilities for product or process
evaluation, rigid quality control and new technology analysis. The company has also
diversified its activities into the manufacture of Resorcinol based glues, Di Allyl
Phthalate and sheet moulding components. The development of Di Allyl Phthalate (DAP)
based moulding compounds; a raw material used in electronic component industry was
the result of GIL‟s indigenous R & D efforts. This R & D work enabled India to become
THIRD country in the world (other two are USA and Japan) to produce this special item.
42
43
4.4 HUMAN RESOURCE DEPARTMENT
The Greenply Industries Limited has a well structured Human Resource Department. The
personnel department of the company runs to look after the welfare and to control the
employees.
GIL, is having the best governed Human Resource
Department, which is the heart and soul behind the success of the gigantic establishment.
Managing Director is the head of the department followed by the factory executive who
deals with all the matters in the personnel department. He is assisted by the Personnel
Officer and Welfare Officer.
JOB ENVIRONMENT
Reporting to factory executive/head of personnel functions; however keep rapport and
liaison with section in chargers in all functional areas.
Current informal ways of working; practice of working on oral instructions
and getting such actions ratified in due course
Want of documentation by way of proper system and procedures.
Habitual cases of absenteeism and in discipline.
The slow pace of work among the staff, as a part of past work practice.
44
Classification of workmen
 Permanent Workers
 Permanent staffs
 Temporary workers
 Temporary staffs
 Casual workers
 Probationary workers
 Trainees workers
 Contract workers
Since the company is running continuously for 24 hours the company follow shift duty
system. The shift working hours of the company are:
 6. 30 a.m - 2. 30 p.m
 2. 30 p.m - 10. 30 p.m
 10. 30 p.m - 6. 30 a.m
7. 30 a.m to 4. 00 p.m is General shift
9. 00 a.m to 5. 00 p.m is Office time
RECRUITMENT
The GIL follows Internal Recruitment technique as well as
External Recruitment system. External Recruitment is done by giving advertisement in
news papers, thorough recruitment agencies.
45
SELECTION
Selection of candidates is done by interview. The selected
candidates are provided with an induction manual and standing orders. The Head of the
Department provides On the Job Training and Job Description.
The selected candidates are provided with training and
development. Company has training calendar. Training calendar is prepared on the basis
of financial year.
WAGES AND SALARY ADMINISTRATION
In GIL, the managers analyze and interpret the needs of the
employees so that reward can be individually designed to satisfy their needs. Here the
workers are paid wages and the staff officers managers etc are paid salary. The wage/
salary system which GIL which follows is time rate system. Under this system workers
are paid according to the work done during a certain period of time. He is paid at the
settled rate as soon as the time contracted for is spent. The basic purpose of salary
administration is to establish and maintain an equitable wage and salary structure.
As benefits to the workers, the company provides co-
operative stores with credit facilities, canteen with subscribed food , staff mess, staff
recreation club, ambulance, festival advance etc.
46
The company also provide proper incentive scheme as
compensation for the employees. It includes:
 Basic pay + DA + HRA (10% of basic pay)
 PF for each employees is Basic Pay + 12% DA
 ESI collected from employees with a salary of
Rs.7000 per month is 1. 75% of their income and
from employers, 4. 75%.
 Basic leave allotted for workers are about 12 days
each year.
 DA will be same for all employees from top level to
lower level.
PERFORMANCE APPRAISAL
Performance Appraisal of the executed staff is done by
questionnaire method. The staff members are evaluated by Head of the Department.
Performance Appraisal of workers is done by Supervisors. The members are provided
with adequate training after Performance Appraisal.
Promotion is based on their experience, qualifications and
service performance. After retirement, the employee can be re employed. They are not
provided with P.F and any other benefits. They are paid salary only.
RETIREMENT AGE
Any workman who is declared mentally unfit or found to be on
continued ill- health or reached the age of 58 (fifty eight years) shall be retired from the
service according to the Gratuity Act.
47
VOLUNTARY RETIREMENT SCHEME
To achieve the optimum level of manpower with the desirable average age
mix as per the changing needs of the organization.
To provide necessary manpower adjustments.
To provide monetary benefits in terms of terminal benefits and voluntary
retirement, compensation to the who opt for voluntary retirement.
TRADE UNION OF GIL:
CITU - Affiliated to CPI(M)
INTUC - Affiliated to Congress
AITUC - Affiliated to CPI
BMS - Affiliated to BJP
ATTENDANCE:
Every employee shall be given a ticket or attendance card
free of cost, showing his number or name or classification etc. They shall punch their
attendance card at the punching machine and deliver up their card or ticket at the place
provided in the time office before the commencement of each session of the shift in a
day.
48
In case of workmen exempted from availing rest interval,
shall punch his card before the commencement of the shift and soon after his shift work is
over.
Provided with the purpose of if a workman fails to punch
his attendance card, he shall lose his attendance for the period unless he makes the report
to the manager of his failure within two hours.
LEAVE AND HOLIDAYS:
A worker is eligible for one day leave for 20 days. 12
casual leaves and are also available for workers in a year and also 6 sick leaves. The
office staffs are eligible for two and half days leave in a month. Staffs are not eligible for
any sick leave.
 Leave with wages will be allowed to the workman as provided for in the
chapter VII of the Factories Act. Provided that in the case of monthly paid
workman, leave with wages will be allowed as and when accorded every
month if the workman so desire it to be allowed.
 National and festival holidays with wages will be allowed to workmen as
provided for in the Industrial Establishment (National & Festival) Holidays
Act.
 Leave for sickness, maternity and accidents will be allowed to the workman as
provided for in the Employees State Insurance Act on the strength of the
medical certificate produced by the workman regularly
49
 Casual leave – Workman may be granted casual leave of absence without
wages for ten days in aggregate in a calendar year.
 All applications of leave shall be in writing in the form prescribed and should
be forwarded through the Head of the Section to the Manager whose decision
shall be found.
ENTRANCE AND EXIT:
The workman shall not enter or leave the premises of the
factory except by the gate or gates appointed for the purpose.
STOPPAGE OF WORKS:
The company may at any time in the event of fire
catastrophe, epidemics or other causes beyond the control of the company, stop any
machine or machines or any part or parts, wholly or partially for any period or periods
without notice and without compensation in lien of notice. The fact of such stoppage and
resumption of work after the stoppage shall notify to the workman by putting a notice on
the notice board at the time of office.
The provisions of the Industrial Dispute Act will govern
stoppage for other causes. In the event of strike effecting either wholly or partially, any
one or more section, the company may subject to the provision of Industrial Disputes Act
and Rules made close there, under either wholly or partially such departments or part
effected by the strikes for any period or periods.
50
GRIEVANCE HANDLING:
The company has a Grievance Handling Committee.
On receiving a complaint Committee will sent a memo to
the concerned parties. Parties should give reply within 24 hours. If the Committee is not
satisfied with the reply, they can make enquiry about the complaint. If anyone found
guilty, in the enquiry, they may be punished with four days suspension, increment
cutting, dismissal, court action etc.
THE FOLLOWING ACTS OR OMISSION SHALL BE TREATED AS
MISCONDUCT:
 Incorrect handling of package containing materials.
 Incorrect handling of materials.
 Incorrect works on machines.
 Incorrect packing of packages with materials.
 Careless work.
 Laziness or negligence or neglect of work.
 Improper behaviors.
 Bringing any smoking materials or smoking inside the factory except in
place specified and set apart for the purpose.
 Spitting in the factory
 Late attendance or absence at the working hours without permission.
 Striking works either single or with other workers.
 Forcing others to strike the work.
 Theft, fraud or dishonesty in connection with the company‟s business or
property.
 Taking or giving bribe.
51
DISCIPLINARY ACTION:
Any workman who is found guilty of misconduct is liable
to summarily dismissed without notice or alternatively to be suspended for the period not
exceeding 4 days or to be fined up to 2% of his wage in a wage period accordance with
the provisions of Payment of Wages Act.
Wages and other dues, if any, due to workman whose service is terminated
by way of dismissal or discharge or retrenchment shall be paid to the workman within 2
days of termination of his service.
VARIOUS ACTS FOLLOWED BY COMPANY
The Companies Act, 1956
The Factories Act, 1948
Industrial Disputes Act, 1947
Minimum Wages Act, 1948
Payment of Wages Act, 1936
The Contracts Labor (Regulation & Abolition Act), 1970
Employees State Insurance Act, 1940
PERSONNEL AND WELFARE FUNCTIONS
Job Design
Evaluation and Selection of Candidates.
Placement.
Induction, On-the job training
Training and development
Appraisal
Increment, promotion.
52
WELFARE ACTIVITY
The following welfare facilities are there in our organization:
E.S.I. Scheme.
Workers Canteen at subsidized rates.
Staff Mess
Co-operative Credit Society.
Medical Re-imbursement for those not covered under E.S.I
Ambulance
Festival Advances
Book Advance
Staff Recreation Club
53
ORGANISATION CHART OF HUMAN RESOURCE
DEPARTMENT:
MANAGING DIRECTOR
GENERAL MANAGER (Admn)
ASST. MANAGER HR-
LAMINATES
WELFARE
OFFICER
PERSONNE
L OFFICER
FACTORY EXECUTIVES
CLERKS
ASST. MANAGER HR-
EPD
ASST. MANAGER HR-
PLWOOD
SENIOR EXECUTIVE SENIOR EXECUTIVESENIOR EXECUTIVE
CLERKS
FACTORY EXECUTIVES FACTORY EXECUTIVES
WELFARE
OFFICER
WELFARE
OFFICER
PERSONNE
L OFFICER
PERSONNE
L OFFICER
CLERKS CLERKS CLERKS CLERKS
54
INFERENCE:
An organization is a human grouping in which work is done for the
accomplishment of specific goal or mission. The goal of a manufacturing concern might
be to produce and supply the goods and services to satisfy the demand of market. In GIL,
the sources of recruitment includes both internal and external. In GIL, the managers
analyze and interpret the needs of the employees so that reward can be individually
designed to satisfy their needs. GIL is well employed.
55
4.5 PURCHASE DEPARTMENT
Greenply Industries Limited Is a production oriented company. It deals with number of
products. So the company requires wood and other raw materials for production at the
right quantity with required quality. GIL usually makes three kinds of purchase. They
are:
 Local purchase
 Import purchase
The raw materials purchased by company are-
Timber
Firewood
Company has broadly classified its purchase department into
Timber Purchase Department and all Other Purchase Departments. Other department
does the buying of all other items other than wood i.e. timber. It is involved in purchasing
of consumer product, spares, oils, acids, chemicals and other ancillary raw material used
for manufacturing its products.
Timbers are used for manufacturing of ply woods.
Plantation wood is used for medium density fibre board manufacturing. Purchase
department carries on its function on requirement of the production section. GIL follows
following procedure for purchase:
1) Intend Order: On requirement of any goods, stores department issues an
intend order to the purchase department stating the quantity, description and
number of goods required within the specified limit.
56
2) Quotation: GIL has got few registered vendors for the goods of less
urgency. The company informs their vendors and invites quotation stating
their prices. The General Manager selects the best alternative, considering the
price, quality, recognition of the etc.
3) Sent Order: The Purchase Executive sent order to the vendor with specific
condition regarding the product, terms of payment, type of packaging,
transport etc.
4) Goods Received Note: Goods sent by the vendors is directly taken to the
stores department where the managers verifies and sent goods received note
to the Accounts Department and one copy is also sent to the purchase
department. The purchase executive signs it and files it.
TIMBER DEPARTMENT
Timber Department deals with the purchase of timber and
firewood. Timber is required mainly for the production of ply wood and furniture and
plantation and fire wood for the production of medium density fibre board board. Timber
is purchased from local purchase as well as imported from other countries.
Timber Purchase:
1) Local purchase: Local purchase is mainly done from agents who
deal with timber locally. These agents sent the timber available in
stock with them presently. Local timbers mainly available are
Vellapine, Neely etc.
57
2) Import purchase: Timbers are imported from foreign countries
through ships. Burma, Malaysia and Africa are the countries from
where timbers are purchased. Some of the imported timbers are
Kalpine, Kushia, Beech etc.
Timbers are paid in rupee for cubic feet as per the
log specification. It is calculated using the formula length* breadth.
Fire Wood Purchase:
Fire wood is purchased daily in loads of tons. The fire
wood is used mainly for the production MDF and also for burning purpose.
Fire wood is got from local purchase only. Cash is paid in
small advance to the local agents and rest of the amount is paid in installments.
58
ORGANISATION CHART OF PURCHASE DEPARTMENT:
INFERENCE:
The GIL, has well-developed and efficient purchase department, which deals with the
purchasing of raw materials. Company has broadly classified its purchase department into
Timber Purchase Department and all Other Purchase Departments. Other department
does the buying of all other items other than wood i.e. timber.
MANAGING DIRECTOR
GENERAL MANAGER
PURCHASE EXECUTIVE
ASSISTANTS
59
4.6 MARKETING DEPARTMENT
Marketing is the art of selling products. It is also defined as
societal process by which individual and groups obtain what they need and want through
creating, offering and freely exchanging products and services of value with others.
Due to the high standard of quality maintained by the quality
control department of this company, the product of the company have found ready
acceptance in markets both in India and abroad. The company has succeeded in arranging
manufacturing programs on the basis if firm orders, which in regularly for all types of
products. The plywood manufactured by the company is being regularly used for
manufactures of T.V cabinets, bus bodies, building constructions, railways, furniture
industry etc The densified wood is being supplied to the electrical industries in various
forms and also to the textile and chemical industries in the form of filter plates and as
checkered boards for flooring in buses and railway coaches. The DAP and FRP
compounds are being used by the electronic and molding industries. The furniture
manufactured by the company is being absorbed the market in drawing rooms, bedrooms,
schools, office etc. The products of the company are being exported West Germany,
France, U.S.A Sweden, West Asia and South Asian countries regularly.
The following factor is helpful to influence the consumers to buy
the products of Greenply Industries Limited
1. Brand Image:
As the brand name assures certain quality by identifying the manufacturer
behind the product. The brand image of Greenply also helps in attracting a
lot of customers.
2. High Quality:
60
The products of Greenply assure high quality. All the products are
qualified as per ISO standards of quality.
3. Positioning:
The GIL has a great success in attaining a major position in the mind of
consumers.
The GIL follows “High Quality Competitive Price Policy”.
The consumers are ready to buy their products at this price because of its
high quality.
SEGMENTATION OF MARKETING:
GREENPLY INDUSTRIES LIMITED is well-established
organization manufacturing high quality goods. Company believes in quality. In order to
ensure the quality each batch of the products will undergo quality tests. Company has an
efficient marketing strategy. The prices of GIL‟s products are comparatively high, but of
high quality. The company is targeted at the high income as well as at the low-level
income groups GIL is marketing more than 300 products.
Products are segmented as;
1. Local
2. Industrial
3. Export
4. Application based segments
1. Local Market:
61
These include the customers who purchase the ply wood and MDF for the
purpose of ceiling separation, door separation and block separation.
2. Industrial Market:
The main industrial consumers of GIL are:
Car Manufacturers
Clock Manufacturers
Mayors industries
3. Export Market:
The GIL exports their products to the following countries-
Germany
Sri Lanka
U.A.E
U.S.A
Kuwait
Oman
Bahrain
Israel
Malaysia
South Africa
Saudi Arabia
62
4. Application Based Segments:
As wood based panels are essentially intermediate products that are
utilized for further processing and value addition, the most logical
segmentation variable is end use or application. Application based
segments are:
Building construction industry
Interior designing
Board building industry
Automotive building
POLICY:
The policy of the company is “High Quality and Competitive Price”. So
the company mainly aims at quality conscious customers.
OVERALL MARKETING STRATEGY:
Marketing strategy of the company revolve around its product quality.
The company‟s emphasis on product performance and reliability has enabled it to
command a performance premium in the market it has entered. Significant brand equity
in its target market, coupled with superior product development capabilities has enabled
the GIL to sustain its performance premium equity into new market segment it enters.
MARKET
63
Due to high standard of quality maintained by Quality Control Department
of this company, the products of the company have found ready acceptance in the market,
both in India and abroad. The company has succeeded in arranging manufacturing
programs on the basis of firm orders which how in regularly for all types of products.
The ply wood manufactured by company is being regularly used for
manufacture of TV cabinets, bus bodies, building constructions, railways, furniture
industry etc. Densified wood is being supplied to electrical industries in various forms
and also to textiles and chemical industries in the form of filter plates and as chequered
board for flooring in buses and railway coaches. The furniture manufactured by the
company is being absorbed by the market in drawing rooms, bed rooms, offices, gardens
etc.
The products of company are being exported to West Germany, France,
USA, Sweden, West Asia and South East Asian countries regularly. The company also
achieved 100% utilization of scarce raw materials due to its integrated production system.
Therefore it would be apt to call GIL as “company with conscience”.
COMPETITORS
GIL facing strong competition from Indian Ply wood Manufacturing Company (IPM)
and slight competition from companies like KITPLY, JOLLY BOARDS, CENTURY
PLY, JACKWOOD, etc.
MARKETING MIX
64
1) PRODUCT:
GIL produces a range of ply wood to suit specific requirements in
industrial as well as domestic sector of the market to support its
philosophy of value added products only. Phenol bonded boiling
water resistant plywood and other superior grades are
manufactured by GIL
2) PRICE:
Consequent to superior raw materials and additional processing
incorporated in the manufacture of GIL‟s ply wood panels, they
are more expensive than products offered by the competitors.
GIL‟s philosophy of continuously upgrading its machinery to keep
in line with the state of art technology also adds to final produced
cost. However the additional perceived value arising out of such
investment is more than the marginal cost addition and hence
customers are willing to retain loyal to GIL‟s products.
3) PLACE:
GIL‟s products are sold through retail outlets, which are either
owned by the company or agents representing the company. In
some areas established dealers are appointed to increase
availability and reach of the products. Company directly deals with
customers regarding high density industrial lamination.
4) PROMOTION:
65
GIL operates in Niche Market by selling technologically superior
products, where quality is the determining criterion. Short term
sales promotion schemes are not undertaken. Long term brand
building is undertaken through personal selling and direct mail
marketing besides promotional visits by selling agents. GIL also
participates in trade exhibitions, carpenter meets, and conduct
exclusive exhibitions in order to create brand awareness and build
brand image.
66
ORGANISATION CHART OF MARKETING DEPARTMENT
COUNTRY HEAD
ZONAL VICE PRESIDENT
BRANCH MANAGER
ASST. SALES MANAGER
MARKETING EXECUTIVE
MARKETING REPRESENTATIVE
67
INFERENCE:
Marketing is the art of selling products. Company has an efficient
marketing strategy. The prices of GIL‟s products are comparatively high, but of high
quality. The company is targeted at the high income as well as at the low-level income
groups. GIL is marketing more than 300 products. The GIL has gained 25% market share
on organized sector . Marketing strategy of the company revolve around its product
quality. The company‟s emphasis on product performance and reliability has enabled it to
command a performance premium in the market it has entered. Marketing department
deals with the planning of new strategies regarding marketing mix, promotion of the
company etc.
68
4.7 SALES DEPARTMENT
INDIRECT SALE:
GIL market their products through agencies and depots. Following are
procedures involved:
Enquiries are made with depots/ agents/ representatives
Depots will quote showing samples, if required
Receives order
Issues order to Head Office
Prepares production order
Manufacturing
DIRECT SALE:
They use sales representative also. Their main promotion method is direct contact
by Sales representatives to canvass customers. Enquiries are made through tenders. The
main tool used to catch the orders is by the lowest quotation.
Generally the GIL gives 15 to 30 days are credit for parties. Even though timber
world is facing
69
crisis , the GIL is able to with stand by marketing variety of products like plywood items
(Fire Resistant, Marine Wood, Densified Wood, DAP,)
The main sales promotion method used by GIL is direct contact.
The GIL has many dealers throughout India. GIL also conduct exhibitions and issue
international magazines. The GIL outstand for their quality. This quality of product is
maintained by laboratory testing. Every batch of product will go to testing for identifying
glue failure and other defects.
Even though the timber world is facing scarcity, the GIL withstand with
decorative board wood. The GIL has achieved ISI certification for their products. The
regular customers of GIL are Vehicle manufactures, Fiber Drum Manufacturers, Shoe
heals. Anchor ply and Duratuff, Jack wood are the major competitor of the GIL in MDF.
So MDF manufacturing is mainly profitable as far as GIL is concerned.
DIRECT SALE PROCEDURE:
Enquiry from parties (by mail, post, courier, telecom,
direct personal enquiry)
Analysis of enquiry
Quotation(along with samples& literature if required)
Receipt of confirmed order
Sending proforma invoice
Receiving payment or advance
70
Preparation of production order is triplicate
One to production department, second to
despatch department, third as a file copy
(they are serially numbered)
Manufacturing according to the specification to the
party. Normal production period is 10-15 days.
After the completion of manufacturing process
material will be subject to various tests. Production
department informs despatch section about its
despatch condition.
Dispatch section in turn informs billing section. The
billing section prepares bills in Quadruplicate.
Two copies for buyer
One copy for office
One as CENVAT copy
Dispatch section provides loading slips and the
loading and unloading section loads the material. Invoice along with various documents
for complying with sales tax formalities like road permit, declaration forms etc. will be
sent to the buyer along with materials.
Collection of payment made by the buyer
71
ORGANISATION CHART OF SALES DEPARTMENT
SALES MANAGER
JOINT SALES MANAGER
AREA SALES MANAGER
SALES OFFICER
SALES SUPERVISORS
STAFFS
SALES EXECUTIVE
72
INFERENCE:
GIL market their products through dealers and distributors. They use sales
representative also. Their main promotion method is direct contact by Sales
representatives to canvass carpenters and contractors. . Sales Manager is the Head Of the
Department. Marketing department supports the sales department to enhance sales.
73
4.8 CENTRAL EXCISE DEPARTMENT
Central excise is a tax levied by the central govt. on
the manufacture or production of any product. Excise duty is due at the time of
production and is paid at the time of clearance. Before central excise duty can be imposed
on any article it must satisfy to the basic conditions:
1) The articles should be “goods”.
2) It should have come into existence as a result of
manufacture.
The rate of duty of tariff value in relation to any
excisable goods shall be the rate of tariffs in force on that date when such goods are
removed from the factory. For the manufacture of any product the company should attain
a Registration Certificate, for which an application is given declaring what is to be
manufactured. Based on this application the Registration Certificate is issued, which is
equivalent to license. After receiving this certificate the company starts manufacturing.
Payments are made according to the classification of
goods. GIL‟s product comes under Chapter 44 i.e. wood and article of wood. According
to chapter 44.08 excise duty charged on plywood is 16%.No duty is charged for export as
a result of a relaxation provided by them for the promotion. The payment of duty is on
fortnightly basis by 20th day for the fortnight and by fifth day of succeeding month for
the 2nd fortnight except for the month of March. In order to avoid double taxation
CENVAT (Central Excise Value Added Tax) credit is used.
74
INFERENCE:
Central excise is a tax levied by the central govt. on the manufacture or production of any
product. Central excise is a tax levied by the central govt. on the manufacture or
production of any product. Excise duty is due at the time of production and is paid at the
time of clearance. The GIL has import of timbers, so has to pay excise duty for the same.
So central excise department deals with the excise duty.
Before central excise duty can be imposed on any article it must satisfy to the basic
conditions:
1. The articles should be “goods”
2. It should have come into existence as a result of manufacture
75
4.9 EXPORT-IMPORT DEPARTMENT
PURPOSE:
To popularize the products to the international level.
Export carries out as per the export policy of govt. of India and responsibilities lies on the
hands of the Import / Export Executive.
The company has an IE code to deal with international
market. This is acquired by registering into the Joint Director of Foreign Trade.
PROCEDURE:
Quotations are sending along with the product details. In
some cases samples are sent. Once the price is approved of, the customer opens the letter
of credit that contains details regarding value, quantity, destination of supply,
specification, etc once the order is confirmed and placed; the product is not sent to the
production department and production requirements. Once the cargo is ready, it is taken
to the nearest port for shipment.
In Greenply Industries Limited, there is an arrangement
called house stuffing where in the factory brings the container from the port to the
companies work. The clearing agents carry out all the customer formalities in order to get
the clearance. This includes getting back AR4 from the customs after the shipment for
submission to the central excise. Once the shipment is effected and the bill of loading is
obtained the document for the buyers are negotiated through the GIL‟s bank.
76
Once the cargo reaches the destination the customers retrieve the original
documents from their banks. The payment is then made accordingly.
RECORDS MAINTAINED:
Filing system; separate file is opened against each enquiry. All
correspondence and relative shipping documents are filed separately for ready as well as
future reference.
Register that contains details regarding all exports affected is also maintained.
77
ORGANISATION CHART OF EXPORT- IMPORT DEPARTMENT
INFERENCE:
The purpose of the company is to popularize the products to the international level.
Export carries out as per the export policy of govt. of India and responsibilities lies on the
hands of the Import / Export Executive.
GENERAL MANAGER
EXPORT
EXECUTIVE
IMPORT
EXECUTIVE
78
4.10 FINANCE DEPARTMENT
The Finance Department is the heart of any company. The
general Manager of finance heads this Department. The responsibility for maintaining the
accounts and exercising financial control is vested with the Finance Manager. The
finance department has direct interaction with all other departments since all the
payments and collections are made through here. This Department follows a written form
of communication. All Department payments and receipts are finally reported to the
Finance Department.
GIL follow double accounting system and also maintain
four types of journals. They are;
1. Cash payment book (CPB)
2. Bank payment book (BPB)
3. Cash receipt book (CRB)
4. Bank receipt book (BRB)
For these four types of journals, a sub ledger is prepared. This sub ledger is classified into
three;
a. Accounts Receivable Books (ARB)
b. Accounts Payable Book (APB)
c. Personal Ledger (PL)
79
At the end of every month the sum total of the sub ledgers are transferred to the
main ledgers. Then there should have the equality in the amount of the sub ledger and
main ledger. The next accounting procedure is preparing the trial balance. At the end of
every financial year, profit and loss account and Balance Sheet is prepares, from which
financial position of GIL is noticed.
SOURCES OF FUND
The main sources of funds are;
Internal sources:-
The main internal sources of fund of GIL are income generated
from sales. Reserves are the sources of fund other than income from sales. Current losses
are adjusted by these reserves.
External Sources:-
The main external source of fund is term loan form bank and
financial institutions like Axix Bank, SBI, Canara Bank, Punjab National Bank, IFCI,
IDBI etc.
80
SHARE CAPITAL
GIL is a widely held Public Limited Company. Recently company issue
authorized shares 13, 00, 00,000 from which 8, 48, 00,000 are subscribed capital.
Company also adopt right issues (during crisis premium is given to shares), bonus shares
(when company is undercapitalized) Company issues preference shares to ICICI, HDFC
like financial institutions. These preference shares are redeemed. Equity share capital is
major source of finance followed by the Company. Previous year 24% dividend was
given to the share holders. But now the company is unable to pay dividend to the share
holders because of the lack of operating profit.
Equity capital - 8.49 crore
Preference capital - 13.83 crore
BANKERS
The GIL has mainly 7 banks.
State Bank of India
nion Bank of India)
Axis Bank
81
ORGANISATION CHART OF FINANCE DEPARTMENT
INFERENCE:
The Finance Department is the heart of any company. The general Manager of finance
heads this Department. The responsibility for maintaining the accounts and exercising
financial control is vested with the Finance Manager. The finance department has direct
interaction with all other departments since all the payments and collections are made
through here. This Department follows a written form of communication. All Department
payments and receipts are finally reported to the Finance Department.
GENERAL MANAGER (finance) &
COMPANY SECRETARY
ACCOUNTS MANAGER
ASSISTANT
ACCOUNTS
MANAGER
ASSISTANT
ACCOUNTS
MANAGER
ASSISTANT
ACCOUNTS
MANAGER
ACCOUNTS
STAFF
ACCOUNTS
STAFF
ACCOUNTS
STAFF
82
CHAPTER 5
SWOT ANALYSIS
83
SWOT stands for Strength, Weakness, Opportunities
and Threats. Strengths and Weakness are the internal factors of the company, where as
Opportunities and Threats are external factors. SWOT Analysis is the tool for auditing an
organization and its environment.
STRENGTH:
1) The company has been maintaining a high quality for its products and as its products
are well accepted in the market by quality conscious customers, it does not anticipate any
marketing problem. They are considered to be the “The Leaders in Quality Since 1985”.
The products of GIL are certified by ISO.
2) The company has a well established R&D unit, one of the best kinds in the
wood based industry.
3) The company use highly technological manufacturing process through its imported hi-
tech machines. This helped the company to produce quality products.
4) The company has a very high brand image that has built over last 50 years.
5) Since company is existing for last 25 years, it is highly experienced company with
high specialization.
6) The installation and licensed capacity is very high so that it can improve upon its
production if necessary.
7) Company utilizes maximum of all resources by reducing wastages. The waste
products of the company are recycled or refused.
8) The company has good distribution network to compete in the market.
84
WEAKNESSES:
1) The promotion of competitors is better to that if GIL. The company concentrates only
on domestic market.
2) The price of GIL‟s products is high as compared to its competitors.
OPPORTUNITIES:
1) Largest production capacity in India.
2) Several products have been developed for the specific requirements of the Automobile,
Transport and communication sectors such as Densified wood etc. and these products
which have technological advantages over competitive products.
3) The Company diversified from the production of chest and commercial plywood to
manufacture Decorative Plywood, Block Boards, Shuttering Plywood and Aircraft
plywood.
4) The products of the Company are being exported to more than 32 countries including
Germany, France, U.S.A, Sweden, West Asia and South Asian countries.
85
THREATS:
1) There is an acute shortage of good raw materials which has forced the company to
import a substantial portion of its main raw material viz. timber, which has also seen a
considerable increase in price.
2) Promotion of competitors is better to that of GIL .
3) The high power tariff and increasing cost of furnace oil and other petroleum products
and chemicals.
4) There are many medium scale and small scale plywood industries. They fix low price
for their products.
5) In some product ranges, imported items are available at lower cost than is currently
produced in India.
6) In general, the working of the company has been adversely affected by the effects of
Globalization. The company is facing competition from local as well as international
market.
7) Since the deforestation is the talk of the day, the company faces severe environmental
problem.
86
CHAPTER 6
PORTER’S ANALYSIS
87
PORTERS ANALYSIS
Porters fives forces model is an excellent model to use to analyze a particular
environment of an industry.
1) Threat of new entrants.
2) Bargaining power of suppliers
3) Bargaining power of buyers
4) Threats of substitutes
5) Competitive rivalry
The above five main factors are key factors that influence industry performance,
hence it is common sense and practical to find out about these factors.
88
Threat of new entrants
The company has attained economies of scale as its per unit of product is Rs 23. The GIL
has been established in 1985 and hence gained much experience in business.
The company has the capacity to retaliate when a new firm enters into the industry GIL is
the price leaders in Laminates marketing and enjoys almost monopoly in Laminates
marketing.
The capital requirement in the initial stage is high for the organization, because the plant
and machinery is expensive. So it doesn‟t have any great threat from the new entrants.
The company has good distribution system than that of competitors. They market their
products through agents and depots all over the country. Hence the distribution is under
their control.
Raw materials are easily available from the local area itself. The availability of certain
species that are imported from foreign countries is ensured by timely purchase. So the
company has access over the raw materials as it is an experienced company. So threat is
comparatively less.
The customers are loyal towards the products of the company. The brand image of
Greenply also helps in attracting a lot of customers.
The switching cost for the customers is high. As they are quality sensitive, and loyal to
the products of the company they will not go for other products.
So, the threat of new entry to GIL.is less.
89
Bargaining power of suppliers
In GIL , the supplier concentration is fragmented in local areas and also in foreign
countries like Burma, Malaysia and Africa. Since the suppliers are fragmented, the
bargaining power of suppliers is less.
The company has transportation cost, inspection cost, quality checking cost etc. The
switching cost of company from one supplier to another is less. So the bargaining power
of supplier is also less.
There is no chance for supply forward integration because the company has been
purchasing from the same suppliers for a long period of time.
Thus, the bargaining power of supplier is moderate in case of GIL.
Bargaining power of buyer
The buyers are fragmented all over the countries, so no buyer has influence on product or
price.
The products are customerised products. So threat is low for the company
The customers of the company are quality sensitive, so the bargaining power of company
is high.
The customers are aware about the production cost of the products as it is a customerised
product.
Hence, the bargaining power of the buyer is comparatively high.
90
Threat of substitutes
The company has substitutes like RUBWOOD and plastics. But these products lack
viability. who are quality sensitive prefer plywood of superior quality. So the substitutes
will not be a threat for the company.
The switching cost for the customers is not much low. So there is threat from substitutes.
But because of the brand loyalty of the customers and the superior quality of the products
provided, the company can easily overcome it.
Hence, the threat of substitutes is less.
Competitive rivalry
The company did not have many players of same size and of similar strategies. So the
market growth is high and thus the degree of competitive rivalry will be less.
The company has differentiated products .The GIL has a unique product range that
cannot be duplicated. So the competitive rivalry is comparatively less.
The industry has high exit barrier and hence no threat.
Thus, threat from competition is less for GIL.
91
CHAPTER 7
FINDINGS AND SUGGESTIONS
92
FINDINGS
The history of plywood industry in India is old. It is more than 75 years that this
industry was started here on a very modest scale.
The GIL is a widely held public Limited company listed in NSE and Bomay
Stock Exchange.
Greenply Industries Ltd., is the largest interior infrastructure manufacturer in the
country as well as in southern Asia. It was established in 1985.GIL is the largest
MDF manufacturer in the World.
In the present, GIL products are exported to more than 32 countries spread across
4 continents to buyers associated with the company for over 3 decades.
Continue to remain the best plywood panel corporation in India with a growth in
allied areas is the vision of the company.
The company has an annual installed capacity of plywood is 28 million sq. m ,
MDF is 193000 cubic mtr, and Laminates is 10.2 million sheets.
The company‟s various operations on raw material performed in sequence and the
machines are placed along the product flow line. Because of this, the company‟s
products get completed in lesser time and also have a smooth and continuous
work flow.
GIL. has separate department for total quality management and is well known for
its quality throughout the world it has recognition of ISO 9001-2000 for one of
93
best and standardized production system in the world.
The company has well equipped R &D laboratory, which is one of the best
research centers in wood working industry in the country approved by the
Department of Scientific and Industrial Research, Ministry of Science &
Technology, Govt. of India.
The company has well managed HR department to analyze and interpret the needs
of the employees so that reward can be individually designed to satisfy their
needs.
GIL has Timber Purchase Department and all Other Purchase Departments. Other
department does the buying of all other items other than wood i.e. timber.
The prices of GIL‟s products are comparatively high, but of high quality.
The company maintaining 0% wastage. The wastes are recycled or refused.
Promotional expense is very less. The company does not focus on mass
advertisement.
GIL focuses mainly on quality of its products.
GIL markets their products through dealers and distributors . They use sales
representative also.
The finance department has direct interaction with all other departments since all
the payments and collections are made through here.
94
SUGGESTIONS
It is desirable to launch an advertising campaign to attract more customers.
They have to give more advertisement in electronic medias and printed media
in order to attract more customers and to withstand with the competition.
It is advisable to maintain and efficient market intelligence system and
advice mgt of the changing needs of the market.
The company may introduce more measures such as fencing of machineries,
which will protect the workers from accidents.
The company may prepare budgets for each activity which will provide it a
better control and coordination mechanism. This will aid in reduction of
production costs.
The company has to follow more safety measures because there is a risk of
fire in the factory layout.
95
CHAPTER 8
CONCLUSION
96
CONCLUSION
Greenply Industries Limited, the largest , as a bright future
in this field. During the running period since 1985, the co. achieved various milestones.
The high-end production technology of GIL is well acknowledged among the wood
processing industries in the World.
The GIL achieved 100% utilization of raw materials due
to its integrated production system. Therefore, it would be apt to call GIL, „a company
with a conscience ‟. GIL stands for superior product performance and provides value for
money to its customers. It is backed by GIL‟s commitment to harness the latest
technology in wood processing industry and continuously upgrade its processes and
machinery. Due to the high quality maintained, the company has found a ready market
both India and abroad. The company does not aim at competing with the local
manufactures but wants a main player in the plywood export.
Now the company is producing more quantity is Medium
Density Fiberboard than plywood, because of the development of technology. Presently
the company is operating in loss- the major cause being globalization. . The price level of
the products is higher as compare that of other companies manufacturing similar
products. The company should try to create brand awareness in the local market by
advertising in medias and conducting exclusive exhibitions etc.
97
CHAPTER 9
BIBILIOGRAPHY
98
BIBILIOGRAPHY
1) Company Website – www.greenply.com
2) Company intranet
3) Company journals and magazines
4) www.google.com
5) www.fippi.com

Organisation Study in Greenply

  • 1.
    ORGANISATION STUDY AT GREEN PLYINDUSTRIES LIMITED Report submitted in partial fulfillment of the requirement for the award of the degree of Master of Business Administration of University Of Kerala Submitted By ULSAH T.N Reg. No: MGT 1005293 Under the guidance of SANDEEP P.R INSTITUTE OF MANAGEMENT IN KERALA ALAPPUZHA 2010 – 2012
  • 2.
    DECLARATION I hereby declarethat the project report entitled “AN ORGANISATION STUDY AT GREENPLY INDUSTRIES LIMITED” submitted by me for the award of the degree of MASTER OF BUSINESS ADMINISTRATION Of UNIVERSITY OF KERALA is my own work, The report has not been submitted for the award of any other degree of this University or any other University. Alappuzha Ulsah T.N Reg No.MGT1005293
  • 3.
    CERTIFICATE This is tocertify that the organization study report entitled “AN ORGANISATIONAL STUDY DONE AT GREENPLY INDUSTRIES LIMITED” is a bonafide record of the work done by ULSAH T.N ( MGT 1005293) under my guidance in partial fulfillment of the requirement for the award of DEGREE IN MASTER OF BUSINESS ADMINISTRATION OF THE UNIVERSITY OF KERALA and this work has not been submitted by her for the award of any other degree, diploma or title of recognition earlier. Co-Ordinator Faculty Guide Mrs. Archana K.R Sandeep P.R
  • 4.
    ACKNOWLEDGEMENT I express mysincere remembrance and gratitude to Mrs. Archana K.R Co-ordinator, Institute of Management In Kerala, Alappuzha, and Project guide Mr. Sandeep.P.R and to my respected teachers for their good wishes and generous help in the successful completion of my work. I acknowledge with deep sense of gratitude to the management of Greenply industries Ltd. For giving me permission for conducting project work in their esteemed organization. I express deep sense of thanks to Mr. Sangameswaran, Branch manager and Ms. Sabina, Asst.Manager HR and other staffs for their valuable information and instructions, which helped me to complete my study successfully. Last but not the least I would like to express my gratitude to my parents and friends for their inspiration and prayers who are the sole of my life to keep me forward firmly and confidently. ULSAH T.N
  • 5.
    Chapter No. Contents Page No. 1 INTRODUCTION 1 1.1Objectives of study 2 1.2 Scope of study 2 1.3 Methods used for collecting data 3 1.4 Chapterisation 4 1.5 Limitations of study 5 2 INDUSTRIAL PROFILE 7 3 COMPANY PROFILE 15 3.1 History Of Company 16 3.2 Organization chart 19 3.3 Strategic Intent 20 3.4 Product Profile 23 4 FUNCTIONAL AREAS OF ORGANISATION 25 4.1 Production Department 27 4.2 Total Quality Management Department 39 4.3 Research and Development Department 43 4.4 Human Resource Department 45 4.5 Purchase Department 57 4.6 Marketing Department 61 4.7 Sales Department 70 4.8 Central Excise Department 75 4.9 Export-Import Department 77 4.10 Finance Department 80
  • 6.
    1 LISTS OF ORGANISATIONALCHART Serial No. Lists of charts Page No. 1 Organisation chart of GIL 19 Organisation chart of Plant 33 2 Organisation chart of Total Quality Management Department 40 3 Organisation chart of ISO Certification Body 44 4 Organisation chart of Human Resource Department 53 5 Organisation chart of Purchase Department 60 6 Organisation chart of Marketing Department 68 7 Organisation chart of Sales Department 71 8 Organisation chart of Export Import Department 79 9 Organisation chart of Finance Department 81 5 SWOT ANALYSIS 84 6 PORTER’S ANALYSIS 88 7 FINDINGS AND SUGGESTIONS 93 8 CONCLUSION 97 9 BIBILOGRAPHY 98
  • 7.
  • 8.
    3 Management is theprocess by which people, technology, job tasks and other resources are combined and coordinated so as to effectively achieve organizational goal. The organizational study conducted at „GREEPLY INDUSTRIES LTD”. is to study about organizational structure communication channel, span of control, organizational culture etc. of the organization .The relevance of the study is to understand the above mentioned facts through a real organizational scenario. The chief objective of the organizational study is to familiarize with the working of various departments for a particular period, so that one can have exposure to the practical side. 1.1OBJECTIVES OF STUDY 1) To study the ply wood industry 2) To study the structure of the organization (Greenply industries Ltd.) 3) To study the functions of different departments at Greenply industries Limited. 4) To conduct Porter's and SWOT analysis at Greenply Industries Limited. 1.2 SCOPE OF STUDY With the increasing entry of new companies, introduction of new technology and changing economy the world of business is changing very rapidly.
  • 9.
    4 This organization studywith Greenply. exposes to the practical side of business enterprise. This study helps to understand the history, structure, activity and products of the company and its contribution to Indian Ply Wood Industry. This study exposes to various departments and their interdependence on each other for the successful running of an organization. 1.3METHODS USED FOR COLLECTING DATA The study conducted is descriptive and analytical in nature. The sources of data for this organization study falls under two categories: Primary data collection - Primary data are those data which are collected first hand and thus happen to be in original character. The primary data includes the data by observing and by interviews with the company personnel at different levels of management. 1. From the managers 2. From the office staff 3. Company website 4. Company Intranet Secondary data collection – Secondary data are those data which have already been collected from the company such as: 1 Business journals 2 Quality manuals 3 Annual report 4 Magazines broachers
  • 10.
    5 1.5 CHAPTERISATION Chapter 1Introduction This chapter covers objectives of study, scope of study, methods used for collecting data, chapterisation and limitation of study . Chapter 2 Industry Profile This chapter includes profile of industry Chapter 3 Company Profile This chapter contains history of Greenply industries limited, organization chart, strategic intent and product profile Chapter 4 Functional areas of the organization This chapter contains functions and structure of different departments in the company. Chapter 5 SWOT Analysis This chapter contains the analysis of strength, weakness, opportunities and threat of the company. Chapter 6 PORTER’s Analysis This chapter contains the analysis of a particular environment of an industry. Chapter 7 Findings and Suggestions This chapter deals with the findings during the study and suggestions for improvement of the company. Chapter 8 Conclusion
  • 11.
    6 1.4 LIMITATIONS OFSTUDY 1) Time constraints: Due to shortage of time, the survey was conducted only for small group of employees. 2) Chances of bias: There are chances for bias in the primary data collected from interviews with managers and office staffs. 3) Reluctance in disclosing information about internal affairs, mainly sales and marketing strategies.
  • 12.
  • 13.
    8 Trees are nature‟sgreatest bounty to man. They provide shelter, fuel, medicines and tools for war or commerce or transport. It was a timber from trees, which in the early days helped man to conquer the oceans and to fly in the air. Nature develops trees as a mother brings up children, making each one a separate individual. It is an amazing sight to see the natural abstract rhythm of line, colour and texture in wood. Nothing from nature indoors gives such a long lasting enjoyment as the natural beauty of wood. Flowers fade, but the beauty of decorative wood is enhanced by age. GROWTH AND DEVELOPMENT OF PLYWOOD INDUSTRY In India the modern sector of small, large scale manufacturer have played a significant role in the socio-economic development of the country. Our county is blessed with immense stock of natural resources both above and beneath the soil surface. Forest is one of the important natural assets of India. Of the various areas of wood processing plywood manufacture is an important sector wing to its employment potential and value addition. In India plywood as a product was commercially developed first in Assam and its neighboring area by enterprising industrialist. Nearly a century ago during those days when the India tea was introduce to Europe, many complaints such as tanning of the tea, change of odor, lack of resistance of boxes to withstand transport, landings were received. To overcome these complaints Indian association set up a committee to go up into the details of tea packing and it was found that tea chest made from plywood could be used for packing tea.
  • 14.
    9 The art ofveneering was in existence as early as 1500 BC in Egypt. Veneering is a thin layer of sheet of wood uniform in thickness. Veneer is used in Greek during early period to beautify the furniture. The Roman also used veneer during the time of 63 BC. During the reign of LUOIX XV in 1760 good decorative furniture was made in France using veneer. The plywood which are seen in the present form was developed after 1860 this veneer machine was first upgraded by French mechanic in 1812. The factory for manufacturing of veneer was first established in Germany in the middle of 19th century. Nowadays a rapid development is taking place in this field. At present wood products are used for manufacture of modern kind of furniture, Building material, material for interior decoration, ship building, automobile manufacturing, and refrigerator and meant for many other purpose. PLYWOOD INDUSTRY IN INDIA The Indian plywood industry owes its origin to the development of tea industry in the state of Assam, West Bengal, Kerala and the difficulty created by the two World wars in the way of imports of tea chest plywood. Except for the setbacks suffered in the post war period, the plywood sector was booming since 1947. In 1947 India was a net importer of plywood, mainly tea chest plywood of approximately Rs.2 crore per annum. During 1992 India manufactured 150 million sq. meters of plywood types that earned approximately Rs.1000 crore. The industry has grown both in medium, large scale
  • 15.
    10 and small-scale sector.The plywood industry consumes about 15 million m3 timbers of primary and secondary species. In fact the plywood industry has provided main outlet for the maximum utilization of secondary species of timber there by making available contribution in the forest economy. Later, the plywood industry aided for the development of farm forestry sector plantation, which benefits the ordinary farmers in the country. The other main raw material required by the plywood industry is synthetic resin, which is available within the country. The materials required for manufacturing resins are Urea, Phenol and Formaldehyde. This industry also pays excise duty to the extent as Rs.50 crore; provides employment to about 30000 people and has total investment as Rs.400 to 500crores. India was rich in its forest wealth having a huge land area under forests. Practically, all varieties of forest growth are found in India, ranging from tropical hardwood forests to high altitude coniferous forests and from deciduous to evergreen forests and Plantation but unfortunately the forest resources in India is depleting due to increase of population and other causes. Sound principles of forest policy, administration, timber production and conservation were introduced by an act of legislature in 1845, and ever since Indian forests are being managed on scientific and progressive lines. Large areas have abundance of some of the finest plywood timbers both for constructional and decorative plywood, Indian teak, Indian Rosewood and Padauk are world-renowned for their beauty of figure, grain and texture. Gurjan, Vellapine, Hollock and Hollong are only a few of the many Indian timbers used for making good commercial plywoods. Such continuous depletion of the natural forest resources of the country due to various consumption of solid wood, it was felt to conserve the natural resource forest by reconstituted wood products such as Plywood, Hardboard, Particleboard and Medium Density Fibreboard (MDF) to meet the rising demand of Wood from the general consumer, Railways, Defence, Furniture, Laminate manufacturers
  • 16.
    11 and the builders.At the same time also it is trying to meet the wood demand by Bamboo, a product which is like to wood. Instead of depending entirely on natural regeneration of forest resources the Government of India, NGO and some of our members have taken positive steps for Tree plantation on large areas in the various states with fast growing species so that can conserve the natural forest and meet the demand for wood and wood products of various domestic and international consumers. INDUSTRY TRENDS Competition is keen in the furniture industry. Furniture manufacturers and exporters are suffering from decreasing profit margins. Many companies strive to reduce their cost of production and increase efficiency. Some relocate their manufacturing operations to other areas with lower operation cost, such as the Chinese mainland. On the other hand, foreign manufacturers are taking steps to strengthen their domestic production through product specialization. To stay globally competitive, Hong Kong furniture manufacturers strive to reduce costs, initiate quality control, improve design concepts and capability, and upgrade management skills and increase marketing and sales effectiveness. Many manufacturers have obtained or are applying for ISO 9000/9002 certification. Hong Kong's furniture makers also started to develop their own brands. Furniture manufacturers also become more careful about the choice of raw materials to meet international standards, such as compliance with legal or other environmental requirements in their target markets. China is the largest furniture exporter to many countries, including the US and Japan. The total furniture exports of China exceeded US$6,683 million in 2002, with the US being its largest market.
  • 17.
    12 Guangdong province isthe major manufacturing centre of furniture on the Chinese mainland. Apart from Hong Kong, manufacturers from Taiwan and even the US have also set up plants on the mainland. In China, most of the production is on an OEM basis. China also offers a huge potential market for furniture maker. WOOD BASED PANEL INDUSTRY IN INDIA Wood Panel products effect considerable saving of scarce wood as compared to Solid Timber. The basic types of Wood based panels are:- Plywood Particleboard Hardboard Medium Density Fibre board Because of their versatility in application and efficiency in wood raw material utilization the wood panel products have to a great extent replaced solid wood in both structural and non-structural uses. The history of plywood industry in India is old. It is more than 75 years that this industry was started here on a very modest scale. It was in the year 1906-07 that plywood was imported in India for the first time-valued at Rs.32 lacs. Import rose steadily and by 1924-25 it was worth Rs.90 lacs. Tea Industry in Assam, West Bengal and Kerala was steadily developing and it was thought that plywood industry in the form of Tea Chests production mainly for export should be developed. Accordingly two plywood factories were started in Assam in 1923-24 but their development was steady and slow and not phenomenal. These were the pioneers and the resourcefulness and courage shown by them in the early stages of growth of Plywood Industry was remarkable and the industry owes gratitude to these courageous entrepreneurs.
  • 18.
    13 With the outbreakof Second World War, necessity of manufacturing tea chests locally was very much felt and Plywood Industry in form of Tea Chests Industry started on a large scale. It will not be exaggerated that Plywood Industry in India is a gift of Second World War. Now that tea chests must be produced, Forest Departments in different States started thinking in terms of finding suitable timber for manufacturing tea chests. Experiments were made at Forest Research Institute, Dehra Dun and it was found that plywood made from Indian timbers were as good as imported products and therefore advised forest entrepreneurs to set up modern factories in different States. Accordingly well equipped factories were started in different places viz. Sitapur, Bangalore, Baliapatam, Dandeli and Coochbehar. Some of these factories suffered setbacks in the post war years, as after cessation of war the vested interests tried to sabotage this industry by trying to restart imports of tea chest. Tariff Board enquiry was held and the Government imposed a lien on the importers to purchase Indian products equivalent to the quantity allowed to be imported. Slowly and slowly, the Government imposed total ban on imports and this thoughtful action of the Government encouraged the Indian entrepreneurs to modernize their plants and invest substantial capital in this industry. After 1947-48, the industry resorted to diversification of its products and block boards, flush doors, commercial plywood, decorative plywood, marine and aircraft ply woods, produced in Indian factories came into the market which were second to none in the world in quality and diversity of its products. Industrial Licensing is governed by the Industries (Developmental and Regulation) Act, 1951 under which the wood based industry was covered. There was no restriction of putting up plywood Mill upto 1970. The only criteria was that the applicant was required to obtain an Industrial License which was being considered by Ministry of Industry after consulting various Ministries including Ministry of Environment & Forests. Forest Ministry was being consulted for ascertaining
  • 19.
    14 sustainable raw materialof Timber for a particular project; the Wood based Industry was more or less in Medium and Large scale. The Wood based Industry was under Compulsory Industrial Licensing from 1988 whether a small scale unit or a Large/Medium unit, new undertaking or substantial expansion would require Industrial License. During 1970 there was clear cut definition of Small Scale Sector and units having an investment of less than 7.5 lakhs in Plant and Equipment were covered under the definition of Small Scale Sector which would be registered with the respective State Director of Industries. At that particular stage some of the units with such investment got themselves transferred to small scale sectors. Meanwhile there were modern technology and machinery equipped plywood units coming up in different places in India like North Eastern Zone. In 1997 the Government of India totally delicensed wood based industry as a result more than 2000 small-scale units coming up. The potentialities of the industry can be judged from the many uses to which plywood can be put. Apart from tea chests plywood marine and aircraft plywood there are specific demand for the following articles from the consumers:- 1. Shuttering Plywood 2. Packaging Plywood 3. Plywood drums 4. Flush doors 5. Commercial & Decorative Plywood 6. Block Boards 7. Moulded Plywood furnitures and chair seats 8. Laminated picking sticks for cotton and jute textile industry 9. Sliced decorative veneers of walnut, teak, rosewood etc. 10. Compregnated wood veneers required for heavy chemical industry and electrified railways.
  • 20.
    15 INFERENCE: Indian plywood industryis as big as Rs 5,000 crore and the laminate industry is almost Rs 3,000 crore. The industry is growing at a rapid pace of 10-20 per cent per annum. Approximately 600 units are currently functioning all over the country. There is tremendous growth potential as the players are yet to penetrate majority of the market. In India the modern sector of small, large scale manufacturer have played a significant role in the socio-economic development of the country. Because of the versatility in application and efficiency in wood raw material utilization the wood panel products have to a great extent replaced solid wood in both structural and non-structural uses. The history of plywood industry in India is old. It is more than 75 years that this industry was started here on a very modest scale. The plywood which are seen in the present form was developed after 1860 this veneer machine was first upgraded by French mechanic in 1812.
  • 21.
  • 22.
    17 3.1HISTORY OF THECOMPANY The Greenply industries Limited are a public limited company listed in National stock exchange and Bombay stock exchange. Greenply Industries Limited (GIL) is India‟s largest interior infrastructure company with a whopping turnover of Rs. 1007 crore. GIL stands at top when it comes to plywood,decorative veneers and particle boards.Greenply account for almost 25 percent of the organized plywood and 15 percent of the organized laminate market in India. It was established in 1984 . Mr. Shiv Prakash Mittal and Mr. Rajesh Mittal ventured into the industry by setting up a Saw-mill in 1984 and a plant at Nagaland for the manufacture of plywood in 1988. We were incorporated in 1990 and over the years we have steadily grown as an interior infrastructure solutions provider offering the entire range of products vis. plywood, laminates, particle board and decorative veneers. Plywood manufacturing was stepped up steadily by addition of new machinery, mostly imported. They also diversified from the production of the Tea-Chests and Commercial plywood to manufacture of decorative plywood, block board, flush door, shuttering plywood, and aircraft plywood etc. The MDF manufactured by the company found ready acceptance in the market so that the company decided on an expansion project in 2007 to increase the output of the MDF to 193000 tons per year. The expansion project was completed in 2009. Recently in A state of art production line imported from Italy utilizes technology from the market leaders in the field of U.V curable paints TREFFERT of Germany. Process employed in plant is totally environment friendly and does not involve any harmful emission.
  • 23.
    18 NATURE OF BUSINESS GreenplyIndustries Ltd is a world leader in manufacturing plywood, laminates, Medium density Fibre boards (MDF) and allied products. GIL collects timber and firewood through import from Malaysia, Africa, Burma, Russia etc. and local purchase. Thus it is being processed at the factory and converts into various finished products such as different varieties of plywood, MDF, Panel blocks etc. GIL grew over two decades into a well integrated wood processing unit with finally tuned skills in new product development and manufacture. Though its 25 years of existence, GIL has been singularly responsible for the most significant product innovations in the Indian plywood industry.
  • 24.
    19 BOARD OF DIRECTORS Mr.Siv Prakash Mittal- Executive director Mr. Rajesh Mittal- Managing director Mr. Sourabh Mittal – Jt. Managing director & CEO Mr. Shobha Mittal- Executive Director 3.2ORGANISATION STRUCTURE OF GIL Ltd. Manufacturing Mr. V.S Rathore (GM- Nagaland Unit) Mr L.B Sharma(VP- Operations Decoratives Division) Mr. A.K Saha(GM West Bengal Unit) Mr. S B. Saha(GM Utharakhand Unit) Corporate function (Finance, Accounts ,Legal & Tax) Mr. Venkitamani (Chief Financial Officer ) Mr. K K Agarwal(Company Secretary ) Mr. Ashok Kumar Sharma (VP- Corporate Finance) Mr. Neeladri Basu(VP - Finance & Accounts- EPD) Mr. Sanjeev Jain (VP- Accounts) Mr. Anshul Dureja (VP- IT) Mr. Gaurav Rohatagi (AVP-Corporate HR) Marketing & Sales Mr. Subir Palit (country Head – Decorative Division) Mr. Anuj Sangal (Country Head Plywood Division) Mr.Yogesh Arora (Country Head - EPD) Mr. Yogesh Dutt (VP - Exports) Commercial Mr. Ashok Kumar Agarwal (VP- Commercial) Mr. M.L Malpani (Comm. Manager- Nagaland Unit) Mr. A.K Gupta (Comm. Manager Rajasthan Unit) Mr. Narendra Puhan (Comml. Manager- WB Unit) Mr. T.R Ghosh (Comml. Manager – Utharakhand Unit )
  • 25.
    20 3.3 STRATEGIC INTENT VISIONAND MISSION OF THE COMPANY VISION Make every house full of colours and life Help India gain a significant position globally Transform every house to a home MISSION To ensure on time delivery of high quality products Help India gain a significant position globally Create a cordial atmosphere within the organization Implement environmentally and socially considerate decisions for our company and community
  • 26.
    21 GROWTH Executive Chairman ofGIL, Mr. S.P. Mittal and our Managing Director, Mr. Rajesh Mittal, ventured into the industry by setting up a saw-mill in 1984 and a plant at Nagaland for the manufacture of plywood in 1988. GIL was incorporated under the Companies Act as a private limited company by the name of Mittal Laminates Private Limited. The status of GIL was changed to a public limited company and the name was consequently changed to “Mittal Laminates Limited”. With effect from April 1, 1994 , the Hon‟ble High Court of Assam, Nagaland, Meghalaya, Manipur, Tripura, Mizoram and Arunachal Pradesh at Guahati approved the scheme of amalgamation for the amalgamation of another company called Greenply Industries Limited, having its registered office at P.O. Tizit, District Mon, Nagaland . The Transferor Company was engaged in the business of manufacture of plywood, veneer and other allied products. From the Effective Date, the entire business, assets and liabilities of the Transferor Company was transferred to GIL, including the factory premises at Tizit. Consequent to the Amalgamation, the name of the Company was changed to “Greenply Industries”. EXPANSION Greenply Industries Ltd is a world leader in manufacturing plywood, laminates, Medium density Fibre boards (MDF) and allied products.. Greenply`s manufacturing facilities are backed by cutting edge technologies, reliable IT infrastructure and talented human resources. Greenply ensures efficient delivery across India. With a strong retail network, 32 branches across India, and presence in over 300 cities, Greenply Industries Limited is committed to provide international quality products to its customers. The company has six state of the art manufacturing facilities across the country manufacturing products of global standards.
  • 27.
    22 Greenlam, the flagshipdecorative laminate brand from Greenply is exported to more than 65 countries including Thailand, Indonesia, Taiwan, Canada, Bahrain, Hong Kong, Malaysia, Singapore, Kenya, Dubai, Russia, USA, Australia, Mexico, Saudi Arabia, China and Europe.
  • 28.
    23 3.4 PRODUCT PROFILE GreenplyIndustries Ltd. is a leader in the manufacturing and marketing of a wide range of interior infrastructure products. Backed by our expertise in supplying high- quality products, we provide both surface finish and foundation/structural products for homes, offices and retail establishments. The major product for which the company has been the leaders in quality since 1985 is just because of its finest quality products produced as per international standards. The products of the company are globally accepted. Over the last 25 years, through its close knit co-ordination of various processing units, professional management and maximum utilization of facilities available, the company has made an indelible mark in the wood industry – a mark of glorious achievements. PRODUCT RANGE DECORATIVE LAMINATES Decorative Laminates are an integral part of interior surfacing solution. Modern interior infrastructure would be no where today without laminates. Laminate is a durable, high performance, stylish surfacing solution for your entire interior needs be it a wardrobe or wall panels or kitchen cabinate or counter top, table top. Laminate has the power to transforms & bring life to one's interior DECORATIVE VENEERS Green Decowood, is the No 1 natural decorative veneer brand in the country. Its offers a wide range of natural decorative veneers sourced from across the globe . Green Decowood brings you the world's most striking veneer ranging from Walnut to Rosewood to Mahogany to Ebony and lots more. These veneers are available in numerous cuts like quarter, crown, rough to name a few apart from the regular veneers range of 4'x8'.
  • 29.
    24 PLYWOOD & BLOCKBOARD Greenply offers a range of excellent quality plywood that is made from the premium A+ grade timber which undergoes a rigorous 5-stage manufacturing process to make it termite-proof and borer resistant. MEDIUM DENSITY FIBREBOARD Green Panelmax MDF is a revolutionary product from Greenply Industries Ltd, is made with a unique fibre-interlocking technology which leads to high bonding strength and rigidity and is loaded with features which are best suited for constructing strong and durable furniture and creating unique interiors. RESTROOM CUBICLES Greenply offers high-quality restroom cubicles that are especially designed for enhanced durability and unmatched performance in adverse conditions. Greenlam Sturdo – an innovative product from Greenply. It is a part of ongoing innovative programs in the field of restroom solutions. It boasts of aesthetically design, hand holds for physically disabled and stylish Privy Divider panel.
  • 30.
    25 INFERENCE: The GIL isa widely held public Limited company listed in NSE and BSE. Greenply Industries Limited is the largest interior infrastructure manufacturer in India. It was established in 1985. Greenply have six production units across India. The plants are in Utharanchal, Assam, West Bengal, Rajastan and Himachal Pradhesh.
  • 31.
    26 CHAPTER 4 FUNCTIONAL DEPARTMENTS 1.PRODUCTION DEPARTMENT 2. TOTAL QUALITY DEPARTMENT 3. RESEARCH AND DEVELOPMENT DEPARTMENT 4. HUMAN RESOURCE DEPARTMENT 5. PURCHASE DEPARTMENT 6. MARKETING DEPARTMENT 7. SALES DEPARTMENT 8. CENTRAL EXCISE DEPARTMENT 9. EXPORT IMPORT DEPARTMENT 10.FINANCE DEPARTMENT
  • 32.
    27 4.1 PRODUCTION DEPARTMENT Productioninvolves conversion of inputs to finished goods. It can be briefly explained as follows- INPUT CONVERSION PROCESS OUTPUT Five important raw materials used in the manufacturing process in GREENPLY INDUSTRIES LIMITED (GIL) are: 1) Steam 2) Wood 3) Chemicals 4) Plastics 5) Papers The woods used in the manufacturing process are kalpine, vela pine, neely, red cealer, pandpine, pashupali, mango, badam, silver etc. These woods are not costly. The costlier woods are teak, rosewood, vadok, mahogany, beach, champak etc. They are decorative woods. The chemicals used are UREA FORMALDEHYDE (U.F), AEROLYTE and MELANINE FORMALDEHYDE (M.F). The steam boilers used are SAW DUST BOILER, FIREWOOD BOILER, FUEL BED COMBUSTION, and INDUSTRIAL AGRICULTURAL AND ENGINEERING CO-OPERATION GIL Manufactures:  DECORATIVE LAMINATES  DECORATIVE VENEERS  PLYWOOD & BLOCK BOARD  MEDIUM DENSITY FIBREBOARD  RESTROOM CUBICLES
  • 33.
    28 ORGANIZATIONAL STRUCTURE INTHE PLANT DGM-COMMERCIALWORK& TECHNICAL MANER VP- UNIT HEAD HOD-PRODUCTION HOD- MAINTANANCE INCHARGES & SUPERVISORS PURCHA SE & STORES HOD PRODUCTION HUMAN RESOURCES DY. MANGER ASST. MANGER PAPER SECTIO N FINANC E & ACCOU NTS EXCISE & DISPAT CH INCHARGES & SUPERVISORS
  • 34.
    29 PLYWOODS Ply woods manufacturingprocess involves the following: 1) Log yard 2) Cross cutting 3) Boiling 4) Peeling 5) Clipping 6) Drying 7) Edging and joining 8) Gluing 9) Assembling 10) Free press 11) Hot press 12) Conditioning 13) Trimming 14) Sanding 15) Finishing 16) Grading 17) Inspection and testing 1) Log yard: Log yard is a place where woods are kept in water for preservation from time when it is imported till it is required for production. Once the wood is taken to the log yard it should be measured by its length and width. Then each wood is named and it is handled over to a contract for storage in log yard.
  • 35.
    30 2) Cross cutting: Woodsare cut into required size before it is taken for processing. This is called cross cutting. It is done by using a chain saw, which works on a hydraulic system. The required size may usually vary from three to ten feet. 3) Boiling: The pieced woods are boiled in order to make the hard woods soft and to remove its oil content. It is done for the purpose of peeling or slicing the wood into small. It is boiled about 24 hours at 80 degree to 160 degree. The steam required is produced in the boiler. 4) Peeling: After boiling, wood pieces are peeled with the help of peeling machine. Output is called veneer. There are two kinds of veneer, ie. FACE and CORE. Thickness of veneer ranges from .4mm to 2.8mm. Sometime a slicing machine is used instead of peeler. This is mainly used in decorative section. 5) Clipping: Veneer produced from the peeler is then passed through the clipper. Here, veneer of the required length is cut. Cutting action takes place by the compressed air. 6) Drying: In order to remove the excess moisture content from veneer they are passed to the dry yard. The drying time required depends on the type of wood, thickness of veneer, steam available etc. In the
  • 36.
    31 dry yard sectionthere are fans rotating at high speed which make the forced convection of heat from tubes carrying the steam. 7) Edging and joining: The edges of veneers of various lengths are cut and removed. The gum is then applied to the edges of the veneer and these are joined together in a joining machine. The veneer is then again cut into the required length. 8) Gluing: In this section glue is applied all over the core of veneer. The glue spreading machine consists of two rollers rotating in opposite direction between which the glue is kept. The glues used are U.F, Aerolyte and M.F. 9) Assembling: Here, the core veneers are placed in between the face veneers. The adjacent veneers are placed in such a way that the grins are across each other. The composition of face and core are as follows: 5ply with 9.6mm thickness 1.2* 2 face = 2.4mm 2.2* 2 core = 4.4mm 2.8* 1 back core = 2.8mm 10) Free press: Here, the assembled boards are put into the machine and pressed in order to make the glued veneer to stick to each other.
  • 37.
    32 11) Hot press: Theattached board is steamed. When steamed, the glue between the veneers is melt. This will help to stick the veneer more close to each other. 12) Conditioning: Once the board is made it is then put into water, which contains some sort of chemicals in order to identify the spots or damages on the board. 13) Trimming: Trimming is the process of shaping the board by cutting its unwanted parts. 14) Sanding: Sanding is done to smooth the trimmed surface of the plywood. It can be done by using a belt sander or a drum sander. 15) Finishing: In finishing process, the cracks, splits and other defects on the surface of the plywood is filled with the same face of veneer species. Here, the plywood is labeled and sealed. 16) Grading: Grading is done according to quality of panel wood species used, preservatives, chemical properties etc. Ply woods are expensive in market and they are classified into A, B, C and D categories. Ply wood with A grade is expensive and best among other grades. It have smooth surface with no knots at all.
  • 38.
    33 17) Inspection andtesting: Ply woods are inspected and tested to make sure that it is of predetermined quality. MEDIUM DENSITY FIBREBOARDS Manufacturing process MDF : 1. CHIPPING OF WOOD Logs of eucalyptus, casuarina and acacia firewood are stripped of their bark. A drum chipper reduces the logs into even shaped chips of about 25x25 mm, which are stored in a silo. To refine them for processing, quantities of chips are placed on a vibrating screen to remove bits of bark, dirt, dust etc. If required, they are soaked in water to increase moisture content and improve the quality of fibre. 2. DEFIBRATING, GLUEING AND DRYING The chips are „digested‟ in a defibrator for about 4 minutes under pressure (about 8 bar) in saturated steam. Fed into the defibering discs, they are injected with urea formaldehyde resin and other additives through a blow line system into the fibre coming out from the defibrator. Before defibration, the chips are coated with molten paraffin wax. The glued fibres are simultaneously dried and pneumatically transported by hot air through a dryer ducting system to a cyclone separator, which takes out any defective fibres, and finally, to a scale where they are weighed. reen to a dust silo pneumatically.
  • 39.
    34 3. MAT FORMINGAND PROCESSING The dry fibres are conveyed to the mat forming system. Here they drop down to a mat former belt, where distribution arms spread the falling fibres into a uniformly even mat. The thickness of this „scalped‟ mat will depend upon the thickness of board to be produced. It is run through a series of heavy rollers in a pre-press to compress the mat to about 1/3 thickness. The pre-pressed mat is then passed through a metal detector. Thereafter, edge-trimming saws trim the edges, while cross-cut saws size the mat to the required lengths of board. The fibres not formed into mats are sucked out by vacuum boxes and recycled. 4. COOLING, SANDING & TRIMMING The boards are weighed on a weighing platform, cooled to room temperature in a star cooler, and then stacked on a platform. Each stack of boards is taken by forklift truck to a roller conveyor, and transferred one by one to a wide-belt sanding machine to be surface-finished. They are then trimmed with the help of saws to the required sizes. The mat passes through a series of conveyors to a mat stacker, from where it is fed into the hot press. The hot press allows up to 10 mats to be pressed at a time to the specified thicknesses. Powerful hydraulic pressure and high temperature (produced by steam) make for strong and homogeneous bonding of the fibre mats. The resulting boards are unloaded on to a conveyor to be fed out, and heat is dissipated by axial exhaust fans. Mats unsuitable for pressing are tippled to a silo for either recycling or transferring to a waste fibre bin through a blower. 5. GRADING & STORAGE
  • 40.
    35 The trimmed boardsare inspected while on the roller conveyors, stacked by grade, and sent for either storage or lamination. The finished non-laminated boards are later despatched to various destinations by truck. 6. IMPREGNATION Base paper for lamination is unwound from a paper roll, passed through a tray filled with a special resin, and then through dryer chambers. The air in the dryer chambers is heated up to 150°C by thermic fluid circulated through coils heated to 250°C from a thermic fluid heater. The paper is then cut to the required size and stacked on a scissor lift. The stacks of impregnated paper are then shifted to storage racks in an air- conditioned store.
  • 41.
    36 ANNUAL INSTALLED CAPACITYOF THE COMPANY The annual installed capacity of various products being manufactured by company are- PRODUCT ANNUAL CAPACITY PLYWOOD 28 Million Sq. Mtr. MDF BOARD 193600 Cubic Mtr. PRE-LAMINATED MDF BOARDS 2055000 Sq. Mtr. FLUSH DOOR 516000 Sq. Mtr. SPECTRUM WOOD 5001 Cubic Mtr. LAMINATES 10.2 Million Sheets VINEERS 4.2 Million Sq. Mtr. INFERENCE: In the Greenply Industries Limited, the raw material that are used to the output is steam wood, and chemicals. After introducing these raw materials to a series of process the finished goods are obtained. GIL produce majorly four categories of products namely plywood, MDF and Laminates. The production process involves long steps. The company has an annual installed capacity of plywood is 28 Million Sq. Meter, MDF is 193600 Cubic Meter, Laminates is 10.2 Million Sheets and Veneers 4.2 Million Sq. Meter..
  • 42.
    37 4.2 TOTAL QUALITYMANAGEMENT DEPARTMENT GIL has separate TQM Department and is well known for its quality throughout the world. It has recognition of ISO 9001 on Certification for the Quality Management Systems. GIL has both internal and external auditing system. They receive all procedure and documents which includes Quality manual, Quality procedures, Work instructions. The requirements satisfied by GIL. in order to get the ISO certification are as follows. a) Quality manual b) Product realization c) Control of quality d) Resource management e) Measurement analysis and improvement The non conformance of both process and product are analyzed by means of cause and effect diagram and corresponding corrective or preventive actions are taken.
  • 43.
    38 QUALITY POLICY 1) Tomanufacture products as per national and/ or international standards and make them available as per customer requirements. 2) GIL. endeavor to upgrade the quality of its products related services on a continual basis throughout basis through regular improvement efforts. 3) A well defined Quality Management System has been implemented. This system continually reviewed to enhance its effectiveness and updated to meet changing needs QUALITY OBJECTIVES 1) Suitable equipment and machinery for process control at all stages. 2) Provision of adequate resources including raw material and personnel to ensure consistent product quality. 3) Well defined process and product characteristics to enable monitoring analysis and continual improvement. 4) Communication of requirements of products including customer requirements, statutory / regulatory requirements, aspects of QMS including policy and objectives among all employees. ISO CERTIFICATION The main objective of ISO is to “Develop and Publish International standards”. This facilitates the international exchange of goods and services. GIL is an ISO certified company. It maintains two types of standards- Product standard and System standard. Product standard means certification given only to the product manufactured in the company and System standard means certification granted to the entire process of company.
  • 44.
    39 INFERENCE: GIL. has separatedepartment for total quality management and is well known for its quality throughout the world it has recognition of ISO 9001-2000 for one of best and standardized production system in the world. ISO provides a lot of standard for the quality assurance. A well defined quality management system has been implemented. This system is continuously reviewed to enhance its effectiveness and update to meet the changing need. ORGANISATION CHART OF TOTAL QUALITY MANAGEMENT DEPARTMENT MANAGEMENT REPRESENTATIVE QUALITY ASSURANCE ENGINEER INTERNAL AUDITOR
  • 45.
    40 ISO CERTIFICATION BODYOR COUNCIL CONSISIS OF FOLLOWING SECTIONS INDUSTRIAL ORGANISATION FOR STANDARDISATION ACCREDITATION COUNCIL CERTIFYING BODIES ORGANISATIONS
  • 46.
    41 4.3 RESEARCH ANDDEVELOPMENT DEPARTMENT Research and Development department of GIL is one of the best research centers in wood processing industries in India. The R & D section of this company was approved by the Department of Scientific and Industrial Research, Ministry of Science & Technology, Govt. of India. The company has well equipped R &D laboratory, which is one of the best research centers in wood working industry in the country approved by the Department of Scientific and Industrial Research, Ministry of Science & Technology, Govt. of India, where continuous search is going on for improvement of quality and development of new products through technological upgradation. The benefits of successful R & D projects are readily transferred to commercial scale of operation. INFERENCE: The GIL has an in-house R&D Department approved by the Department of Science and Technology and Council of Scientific and Industrial Research. (CSIR) It has the required analytical, conditioning and testing facilities for product or process evaluation, rigid quality control and new technology analysis. The company has also diversified its activities into the manufacture of Resorcinol based glues, Di Allyl Phthalate and sheet moulding components. The development of Di Allyl Phthalate (DAP) based moulding compounds; a raw material used in electronic component industry was the result of GIL‟s indigenous R & D efforts. This R & D work enabled India to become THIRD country in the world (other two are USA and Japan) to produce this special item.
  • 47.
  • 48.
    43 4.4 HUMAN RESOURCEDEPARTMENT The Greenply Industries Limited has a well structured Human Resource Department. The personnel department of the company runs to look after the welfare and to control the employees. GIL, is having the best governed Human Resource Department, which is the heart and soul behind the success of the gigantic establishment. Managing Director is the head of the department followed by the factory executive who deals with all the matters in the personnel department. He is assisted by the Personnel Officer and Welfare Officer. JOB ENVIRONMENT Reporting to factory executive/head of personnel functions; however keep rapport and liaison with section in chargers in all functional areas. Current informal ways of working; practice of working on oral instructions and getting such actions ratified in due course Want of documentation by way of proper system and procedures. Habitual cases of absenteeism and in discipline. The slow pace of work among the staff, as a part of past work practice.
  • 49.
    44 Classification of workmen Permanent Workers  Permanent staffs  Temporary workers  Temporary staffs  Casual workers  Probationary workers  Trainees workers  Contract workers Since the company is running continuously for 24 hours the company follow shift duty system. The shift working hours of the company are:  6. 30 a.m - 2. 30 p.m  2. 30 p.m - 10. 30 p.m  10. 30 p.m - 6. 30 a.m 7. 30 a.m to 4. 00 p.m is General shift 9. 00 a.m to 5. 00 p.m is Office time RECRUITMENT The GIL follows Internal Recruitment technique as well as External Recruitment system. External Recruitment is done by giving advertisement in news papers, thorough recruitment agencies.
  • 50.
    45 SELECTION Selection of candidatesis done by interview. The selected candidates are provided with an induction manual and standing orders. The Head of the Department provides On the Job Training and Job Description. The selected candidates are provided with training and development. Company has training calendar. Training calendar is prepared on the basis of financial year. WAGES AND SALARY ADMINISTRATION In GIL, the managers analyze and interpret the needs of the employees so that reward can be individually designed to satisfy their needs. Here the workers are paid wages and the staff officers managers etc are paid salary. The wage/ salary system which GIL which follows is time rate system. Under this system workers are paid according to the work done during a certain period of time. He is paid at the settled rate as soon as the time contracted for is spent. The basic purpose of salary administration is to establish and maintain an equitable wage and salary structure. As benefits to the workers, the company provides co- operative stores with credit facilities, canteen with subscribed food , staff mess, staff recreation club, ambulance, festival advance etc.
  • 51.
    46 The company alsoprovide proper incentive scheme as compensation for the employees. It includes:  Basic pay + DA + HRA (10% of basic pay)  PF for each employees is Basic Pay + 12% DA  ESI collected from employees with a salary of Rs.7000 per month is 1. 75% of their income and from employers, 4. 75%.  Basic leave allotted for workers are about 12 days each year.  DA will be same for all employees from top level to lower level. PERFORMANCE APPRAISAL Performance Appraisal of the executed staff is done by questionnaire method. The staff members are evaluated by Head of the Department. Performance Appraisal of workers is done by Supervisors. The members are provided with adequate training after Performance Appraisal. Promotion is based on their experience, qualifications and service performance. After retirement, the employee can be re employed. They are not provided with P.F and any other benefits. They are paid salary only. RETIREMENT AGE Any workman who is declared mentally unfit or found to be on continued ill- health or reached the age of 58 (fifty eight years) shall be retired from the service according to the Gratuity Act.
  • 52.
    47 VOLUNTARY RETIREMENT SCHEME Toachieve the optimum level of manpower with the desirable average age mix as per the changing needs of the organization. To provide necessary manpower adjustments. To provide monetary benefits in terms of terminal benefits and voluntary retirement, compensation to the who opt for voluntary retirement. TRADE UNION OF GIL: CITU - Affiliated to CPI(M) INTUC - Affiliated to Congress AITUC - Affiliated to CPI BMS - Affiliated to BJP ATTENDANCE: Every employee shall be given a ticket or attendance card free of cost, showing his number or name or classification etc. They shall punch their attendance card at the punching machine and deliver up their card or ticket at the place provided in the time office before the commencement of each session of the shift in a day.
  • 53.
    48 In case ofworkmen exempted from availing rest interval, shall punch his card before the commencement of the shift and soon after his shift work is over. Provided with the purpose of if a workman fails to punch his attendance card, he shall lose his attendance for the period unless he makes the report to the manager of his failure within two hours. LEAVE AND HOLIDAYS: A worker is eligible for one day leave for 20 days. 12 casual leaves and are also available for workers in a year and also 6 sick leaves. The office staffs are eligible for two and half days leave in a month. Staffs are not eligible for any sick leave.  Leave with wages will be allowed to the workman as provided for in the chapter VII of the Factories Act. Provided that in the case of monthly paid workman, leave with wages will be allowed as and when accorded every month if the workman so desire it to be allowed.  National and festival holidays with wages will be allowed to workmen as provided for in the Industrial Establishment (National & Festival) Holidays Act.  Leave for sickness, maternity and accidents will be allowed to the workman as provided for in the Employees State Insurance Act on the strength of the medical certificate produced by the workman regularly
  • 54.
    49  Casual leave– Workman may be granted casual leave of absence without wages for ten days in aggregate in a calendar year.  All applications of leave shall be in writing in the form prescribed and should be forwarded through the Head of the Section to the Manager whose decision shall be found. ENTRANCE AND EXIT: The workman shall not enter or leave the premises of the factory except by the gate or gates appointed for the purpose. STOPPAGE OF WORKS: The company may at any time in the event of fire catastrophe, epidemics or other causes beyond the control of the company, stop any machine or machines or any part or parts, wholly or partially for any period or periods without notice and without compensation in lien of notice. The fact of such stoppage and resumption of work after the stoppage shall notify to the workman by putting a notice on the notice board at the time of office. The provisions of the Industrial Dispute Act will govern stoppage for other causes. In the event of strike effecting either wholly or partially, any one or more section, the company may subject to the provision of Industrial Disputes Act and Rules made close there, under either wholly or partially such departments or part effected by the strikes for any period or periods.
  • 55.
    50 GRIEVANCE HANDLING: The companyhas a Grievance Handling Committee. On receiving a complaint Committee will sent a memo to the concerned parties. Parties should give reply within 24 hours. If the Committee is not satisfied with the reply, they can make enquiry about the complaint. If anyone found guilty, in the enquiry, they may be punished with four days suspension, increment cutting, dismissal, court action etc. THE FOLLOWING ACTS OR OMISSION SHALL BE TREATED AS MISCONDUCT:  Incorrect handling of package containing materials.  Incorrect handling of materials.  Incorrect works on machines.  Incorrect packing of packages with materials.  Careless work.  Laziness or negligence or neglect of work.  Improper behaviors.  Bringing any smoking materials or smoking inside the factory except in place specified and set apart for the purpose.  Spitting in the factory  Late attendance or absence at the working hours without permission.  Striking works either single or with other workers.  Forcing others to strike the work.  Theft, fraud or dishonesty in connection with the company‟s business or property.  Taking or giving bribe.
  • 56.
    51 DISCIPLINARY ACTION: Any workmanwho is found guilty of misconduct is liable to summarily dismissed without notice or alternatively to be suspended for the period not exceeding 4 days or to be fined up to 2% of his wage in a wage period accordance with the provisions of Payment of Wages Act. Wages and other dues, if any, due to workman whose service is terminated by way of dismissal or discharge or retrenchment shall be paid to the workman within 2 days of termination of his service. VARIOUS ACTS FOLLOWED BY COMPANY The Companies Act, 1956 The Factories Act, 1948 Industrial Disputes Act, 1947 Minimum Wages Act, 1948 Payment of Wages Act, 1936 The Contracts Labor (Regulation & Abolition Act), 1970 Employees State Insurance Act, 1940 PERSONNEL AND WELFARE FUNCTIONS Job Design Evaluation and Selection of Candidates. Placement. Induction, On-the job training Training and development Appraisal Increment, promotion.
  • 57.
    52 WELFARE ACTIVITY The followingwelfare facilities are there in our organization: E.S.I. Scheme. Workers Canteen at subsidized rates. Staff Mess Co-operative Credit Society. Medical Re-imbursement for those not covered under E.S.I Ambulance Festival Advances Book Advance Staff Recreation Club
  • 58.
    53 ORGANISATION CHART OFHUMAN RESOURCE DEPARTMENT: MANAGING DIRECTOR GENERAL MANAGER (Admn) ASST. MANAGER HR- LAMINATES WELFARE OFFICER PERSONNE L OFFICER FACTORY EXECUTIVES CLERKS ASST. MANAGER HR- EPD ASST. MANAGER HR- PLWOOD SENIOR EXECUTIVE SENIOR EXECUTIVESENIOR EXECUTIVE CLERKS FACTORY EXECUTIVES FACTORY EXECUTIVES WELFARE OFFICER WELFARE OFFICER PERSONNE L OFFICER PERSONNE L OFFICER CLERKS CLERKS CLERKS CLERKS
  • 59.
    54 INFERENCE: An organization isa human grouping in which work is done for the accomplishment of specific goal or mission. The goal of a manufacturing concern might be to produce and supply the goods and services to satisfy the demand of market. In GIL, the sources of recruitment includes both internal and external. In GIL, the managers analyze and interpret the needs of the employees so that reward can be individually designed to satisfy their needs. GIL is well employed.
  • 60.
    55 4.5 PURCHASE DEPARTMENT GreenplyIndustries Limited Is a production oriented company. It deals with number of products. So the company requires wood and other raw materials for production at the right quantity with required quality. GIL usually makes three kinds of purchase. They are:  Local purchase  Import purchase The raw materials purchased by company are- Timber Firewood Company has broadly classified its purchase department into Timber Purchase Department and all Other Purchase Departments. Other department does the buying of all other items other than wood i.e. timber. It is involved in purchasing of consumer product, spares, oils, acids, chemicals and other ancillary raw material used for manufacturing its products. Timbers are used for manufacturing of ply woods. Plantation wood is used for medium density fibre board manufacturing. Purchase department carries on its function on requirement of the production section. GIL follows following procedure for purchase: 1) Intend Order: On requirement of any goods, stores department issues an intend order to the purchase department stating the quantity, description and number of goods required within the specified limit.
  • 61.
    56 2) Quotation: GILhas got few registered vendors for the goods of less urgency. The company informs their vendors and invites quotation stating their prices. The General Manager selects the best alternative, considering the price, quality, recognition of the etc. 3) Sent Order: The Purchase Executive sent order to the vendor with specific condition regarding the product, terms of payment, type of packaging, transport etc. 4) Goods Received Note: Goods sent by the vendors is directly taken to the stores department where the managers verifies and sent goods received note to the Accounts Department and one copy is also sent to the purchase department. The purchase executive signs it and files it. TIMBER DEPARTMENT Timber Department deals with the purchase of timber and firewood. Timber is required mainly for the production of ply wood and furniture and plantation and fire wood for the production of medium density fibre board board. Timber is purchased from local purchase as well as imported from other countries. Timber Purchase: 1) Local purchase: Local purchase is mainly done from agents who deal with timber locally. These agents sent the timber available in stock with them presently. Local timbers mainly available are Vellapine, Neely etc.
  • 62.
    57 2) Import purchase:Timbers are imported from foreign countries through ships. Burma, Malaysia and Africa are the countries from where timbers are purchased. Some of the imported timbers are Kalpine, Kushia, Beech etc. Timbers are paid in rupee for cubic feet as per the log specification. It is calculated using the formula length* breadth. Fire Wood Purchase: Fire wood is purchased daily in loads of tons. The fire wood is used mainly for the production MDF and also for burning purpose. Fire wood is got from local purchase only. Cash is paid in small advance to the local agents and rest of the amount is paid in installments.
  • 63.
    58 ORGANISATION CHART OFPURCHASE DEPARTMENT: INFERENCE: The GIL, has well-developed and efficient purchase department, which deals with the purchasing of raw materials. Company has broadly classified its purchase department into Timber Purchase Department and all Other Purchase Departments. Other department does the buying of all other items other than wood i.e. timber. MANAGING DIRECTOR GENERAL MANAGER PURCHASE EXECUTIVE ASSISTANTS
  • 64.
    59 4.6 MARKETING DEPARTMENT Marketingis the art of selling products. It is also defined as societal process by which individual and groups obtain what they need and want through creating, offering and freely exchanging products and services of value with others. Due to the high standard of quality maintained by the quality control department of this company, the product of the company have found ready acceptance in markets both in India and abroad. The company has succeeded in arranging manufacturing programs on the basis if firm orders, which in regularly for all types of products. The plywood manufactured by the company is being regularly used for manufactures of T.V cabinets, bus bodies, building constructions, railways, furniture industry etc The densified wood is being supplied to the electrical industries in various forms and also to the textile and chemical industries in the form of filter plates and as checkered boards for flooring in buses and railway coaches. The DAP and FRP compounds are being used by the electronic and molding industries. The furniture manufactured by the company is being absorbed the market in drawing rooms, bedrooms, schools, office etc. The products of the company are being exported West Germany, France, U.S.A Sweden, West Asia and South Asian countries regularly. The following factor is helpful to influence the consumers to buy the products of Greenply Industries Limited 1. Brand Image: As the brand name assures certain quality by identifying the manufacturer behind the product. The brand image of Greenply also helps in attracting a lot of customers. 2. High Quality:
  • 65.
    60 The products ofGreenply assure high quality. All the products are qualified as per ISO standards of quality. 3. Positioning: The GIL has a great success in attaining a major position in the mind of consumers. The GIL follows “High Quality Competitive Price Policy”. The consumers are ready to buy their products at this price because of its high quality. SEGMENTATION OF MARKETING: GREENPLY INDUSTRIES LIMITED is well-established organization manufacturing high quality goods. Company believes in quality. In order to ensure the quality each batch of the products will undergo quality tests. Company has an efficient marketing strategy. The prices of GIL‟s products are comparatively high, but of high quality. The company is targeted at the high income as well as at the low-level income groups GIL is marketing more than 300 products. Products are segmented as; 1. Local 2. Industrial 3. Export 4. Application based segments 1. Local Market:
  • 66.
    61 These include thecustomers who purchase the ply wood and MDF for the purpose of ceiling separation, door separation and block separation. 2. Industrial Market: The main industrial consumers of GIL are: Car Manufacturers Clock Manufacturers Mayors industries 3. Export Market: The GIL exports their products to the following countries- Germany Sri Lanka U.A.E U.S.A Kuwait Oman Bahrain Israel Malaysia South Africa Saudi Arabia
  • 67.
    62 4. Application BasedSegments: As wood based panels are essentially intermediate products that are utilized for further processing and value addition, the most logical segmentation variable is end use or application. Application based segments are: Building construction industry Interior designing Board building industry Automotive building POLICY: The policy of the company is “High Quality and Competitive Price”. So the company mainly aims at quality conscious customers. OVERALL MARKETING STRATEGY: Marketing strategy of the company revolve around its product quality. The company‟s emphasis on product performance and reliability has enabled it to command a performance premium in the market it has entered. Significant brand equity in its target market, coupled with superior product development capabilities has enabled the GIL to sustain its performance premium equity into new market segment it enters. MARKET
  • 68.
    63 Due to highstandard of quality maintained by Quality Control Department of this company, the products of the company have found ready acceptance in the market, both in India and abroad. The company has succeeded in arranging manufacturing programs on the basis of firm orders which how in regularly for all types of products. The ply wood manufactured by company is being regularly used for manufacture of TV cabinets, bus bodies, building constructions, railways, furniture industry etc. Densified wood is being supplied to electrical industries in various forms and also to textiles and chemical industries in the form of filter plates and as chequered board for flooring in buses and railway coaches. The furniture manufactured by the company is being absorbed by the market in drawing rooms, bed rooms, offices, gardens etc. The products of company are being exported to West Germany, France, USA, Sweden, West Asia and South East Asian countries regularly. The company also achieved 100% utilization of scarce raw materials due to its integrated production system. Therefore it would be apt to call GIL as “company with conscience”. COMPETITORS GIL facing strong competition from Indian Ply wood Manufacturing Company (IPM) and slight competition from companies like KITPLY, JOLLY BOARDS, CENTURY PLY, JACKWOOD, etc. MARKETING MIX
  • 69.
    64 1) PRODUCT: GIL producesa range of ply wood to suit specific requirements in industrial as well as domestic sector of the market to support its philosophy of value added products only. Phenol bonded boiling water resistant plywood and other superior grades are manufactured by GIL 2) PRICE: Consequent to superior raw materials and additional processing incorporated in the manufacture of GIL‟s ply wood panels, they are more expensive than products offered by the competitors. GIL‟s philosophy of continuously upgrading its machinery to keep in line with the state of art technology also adds to final produced cost. However the additional perceived value arising out of such investment is more than the marginal cost addition and hence customers are willing to retain loyal to GIL‟s products. 3) PLACE: GIL‟s products are sold through retail outlets, which are either owned by the company or agents representing the company. In some areas established dealers are appointed to increase availability and reach of the products. Company directly deals with customers regarding high density industrial lamination. 4) PROMOTION:
  • 70.
    65 GIL operates inNiche Market by selling technologically superior products, where quality is the determining criterion. Short term sales promotion schemes are not undertaken. Long term brand building is undertaken through personal selling and direct mail marketing besides promotional visits by selling agents. GIL also participates in trade exhibitions, carpenter meets, and conduct exclusive exhibitions in order to create brand awareness and build brand image.
  • 71.
    66 ORGANISATION CHART OFMARKETING DEPARTMENT COUNTRY HEAD ZONAL VICE PRESIDENT BRANCH MANAGER ASST. SALES MANAGER MARKETING EXECUTIVE MARKETING REPRESENTATIVE
  • 72.
    67 INFERENCE: Marketing is theart of selling products. Company has an efficient marketing strategy. The prices of GIL‟s products are comparatively high, but of high quality. The company is targeted at the high income as well as at the low-level income groups. GIL is marketing more than 300 products. The GIL has gained 25% market share on organized sector . Marketing strategy of the company revolve around its product quality. The company‟s emphasis on product performance and reliability has enabled it to command a performance premium in the market it has entered. Marketing department deals with the planning of new strategies regarding marketing mix, promotion of the company etc.
  • 73.
    68 4.7 SALES DEPARTMENT INDIRECTSALE: GIL market their products through agencies and depots. Following are procedures involved: Enquiries are made with depots/ agents/ representatives Depots will quote showing samples, if required Receives order Issues order to Head Office Prepares production order Manufacturing DIRECT SALE: They use sales representative also. Their main promotion method is direct contact by Sales representatives to canvass customers. Enquiries are made through tenders. The main tool used to catch the orders is by the lowest quotation. Generally the GIL gives 15 to 30 days are credit for parties. Even though timber world is facing
  • 74.
    69 crisis , theGIL is able to with stand by marketing variety of products like plywood items (Fire Resistant, Marine Wood, Densified Wood, DAP,) The main sales promotion method used by GIL is direct contact. The GIL has many dealers throughout India. GIL also conduct exhibitions and issue international magazines. The GIL outstand for their quality. This quality of product is maintained by laboratory testing. Every batch of product will go to testing for identifying glue failure and other defects. Even though the timber world is facing scarcity, the GIL withstand with decorative board wood. The GIL has achieved ISI certification for their products. The regular customers of GIL are Vehicle manufactures, Fiber Drum Manufacturers, Shoe heals. Anchor ply and Duratuff, Jack wood are the major competitor of the GIL in MDF. So MDF manufacturing is mainly profitable as far as GIL is concerned. DIRECT SALE PROCEDURE: Enquiry from parties (by mail, post, courier, telecom, direct personal enquiry) Analysis of enquiry Quotation(along with samples& literature if required) Receipt of confirmed order Sending proforma invoice Receiving payment or advance
  • 75.
    70 Preparation of productionorder is triplicate One to production department, second to despatch department, third as a file copy (they are serially numbered) Manufacturing according to the specification to the party. Normal production period is 10-15 days. After the completion of manufacturing process material will be subject to various tests. Production department informs despatch section about its despatch condition. Dispatch section in turn informs billing section. The billing section prepares bills in Quadruplicate. Two copies for buyer One copy for office One as CENVAT copy Dispatch section provides loading slips and the loading and unloading section loads the material. Invoice along with various documents for complying with sales tax formalities like road permit, declaration forms etc. will be sent to the buyer along with materials. Collection of payment made by the buyer
  • 76.
    71 ORGANISATION CHART OFSALES DEPARTMENT SALES MANAGER JOINT SALES MANAGER AREA SALES MANAGER SALES OFFICER SALES SUPERVISORS STAFFS SALES EXECUTIVE
  • 77.
    72 INFERENCE: GIL market theirproducts through dealers and distributors. They use sales representative also. Their main promotion method is direct contact by Sales representatives to canvass carpenters and contractors. . Sales Manager is the Head Of the Department. Marketing department supports the sales department to enhance sales.
  • 78.
    73 4.8 CENTRAL EXCISEDEPARTMENT Central excise is a tax levied by the central govt. on the manufacture or production of any product. Excise duty is due at the time of production and is paid at the time of clearance. Before central excise duty can be imposed on any article it must satisfy to the basic conditions: 1) The articles should be “goods”. 2) It should have come into existence as a result of manufacture. The rate of duty of tariff value in relation to any excisable goods shall be the rate of tariffs in force on that date when such goods are removed from the factory. For the manufacture of any product the company should attain a Registration Certificate, for which an application is given declaring what is to be manufactured. Based on this application the Registration Certificate is issued, which is equivalent to license. After receiving this certificate the company starts manufacturing. Payments are made according to the classification of goods. GIL‟s product comes under Chapter 44 i.e. wood and article of wood. According to chapter 44.08 excise duty charged on plywood is 16%.No duty is charged for export as a result of a relaxation provided by them for the promotion. The payment of duty is on fortnightly basis by 20th day for the fortnight and by fifth day of succeeding month for the 2nd fortnight except for the month of March. In order to avoid double taxation CENVAT (Central Excise Value Added Tax) credit is used.
  • 79.
    74 INFERENCE: Central excise isa tax levied by the central govt. on the manufacture or production of any product. Central excise is a tax levied by the central govt. on the manufacture or production of any product. Excise duty is due at the time of production and is paid at the time of clearance. The GIL has import of timbers, so has to pay excise duty for the same. So central excise department deals with the excise duty. Before central excise duty can be imposed on any article it must satisfy to the basic conditions: 1. The articles should be “goods” 2. It should have come into existence as a result of manufacture
  • 80.
    75 4.9 EXPORT-IMPORT DEPARTMENT PURPOSE: Topopularize the products to the international level. Export carries out as per the export policy of govt. of India and responsibilities lies on the hands of the Import / Export Executive. The company has an IE code to deal with international market. This is acquired by registering into the Joint Director of Foreign Trade. PROCEDURE: Quotations are sending along with the product details. In some cases samples are sent. Once the price is approved of, the customer opens the letter of credit that contains details regarding value, quantity, destination of supply, specification, etc once the order is confirmed and placed; the product is not sent to the production department and production requirements. Once the cargo is ready, it is taken to the nearest port for shipment. In Greenply Industries Limited, there is an arrangement called house stuffing where in the factory brings the container from the port to the companies work. The clearing agents carry out all the customer formalities in order to get the clearance. This includes getting back AR4 from the customs after the shipment for submission to the central excise. Once the shipment is effected and the bill of loading is obtained the document for the buyers are negotiated through the GIL‟s bank.
  • 81.
    76 Once the cargoreaches the destination the customers retrieve the original documents from their banks. The payment is then made accordingly. RECORDS MAINTAINED: Filing system; separate file is opened against each enquiry. All correspondence and relative shipping documents are filed separately for ready as well as future reference. Register that contains details regarding all exports affected is also maintained.
  • 82.
    77 ORGANISATION CHART OFEXPORT- IMPORT DEPARTMENT INFERENCE: The purpose of the company is to popularize the products to the international level. Export carries out as per the export policy of govt. of India and responsibilities lies on the hands of the Import / Export Executive. GENERAL MANAGER EXPORT EXECUTIVE IMPORT EXECUTIVE
  • 83.
    78 4.10 FINANCE DEPARTMENT TheFinance Department is the heart of any company. The general Manager of finance heads this Department. The responsibility for maintaining the accounts and exercising financial control is vested with the Finance Manager. The finance department has direct interaction with all other departments since all the payments and collections are made through here. This Department follows a written form of communication. All Department payments and receipts are finally reported to the Finance Department. GIL follow double accounting system and also maintain four types of journals. They are; 1. Cash payment book (CPB) 2. Bank payment book (BPB) 3. Cash receipt book (CRB) 4. Bank receipt book (BRB) For these four types of journals, a sub ledger is prepared. This sub ledger is classified into three; a. Accounts Receivable Books (ARB) b. Accounts Payable Book (APB) c. Personal Ledger (PL)
  • 84.
    79 At the endof every month the sum total of the sub ledgers are transferred to the main ledgers. Then there should have the equality in the amount of the sub ledger and main ledger. The next accounting procedure is preparing the trial balance. At the end of every financial year, profit and loss account and Balance Sheet is prepares, from which financial position of GIL is noticed. SOURCES OF FUND The main sources of funds are; Internal sources:- The main internal sources of fund of GIL are income generated from sales. Reserves are the sources of fund other than income from sales. Current losses are adjusted by these reserves. External Sources:- The main external source of fund is term loan form bank and financial institutions like Axix Bank, SBI, Canara Bank, Punjab National Bank, IFCI, IDBI etc.
  • 85.
    80 SHARE CAPITAL GIL isa widely held Public Limited Company. Recently company issue authorized shares 13, 00, 00,000 from which 8, 48, 00,000 are subscribed capital. Company also adopt right issues (during crisis premium is given to shares), bonus shares (when company is undercapitalized) Company issues preference shares to ICICI, HDFC like financial institutions. These preference shares are redeemed. Equity share capital is major source of finance followed by the Company. Previous year 24% dividend was given to the share holders. But now the company is unable to pay dividend to the share holders because of the lack of operating profit. Equity capital - 8.49 crore Preference capital - 13.83 crore BANKERS The GIL has mainly 7 banks. State Bank of India nion Bank of India) Axis Bank
  • 86.
    81 ORGANISATION CHART OFFINANCE DEPARTMENT INFERENCE: The Finance Department is the heart of any company. The general Manager of finance heads this Department. The responsibility for maintaining the accounts and exercising financial control is vested with the Finance Manager. The finance department has direct interaction with all other departments since all the payments and collections are made through here. This Department follows a written form of communication. All Department payments and receipts are finally reported to the Finance Department. GENERAL MANAGER (finance) & COMPANY SECRETARY ACCOUNTS MANAGER ASSISTANT ACCOUNTS MANAGER ASSISTANT ACCOUNTS MANAGER ASSISTANT ACCOUNTS MANAGER ACCOUNTS STAFF ACCOUNTS STAFF ACCOUNTS STAFF
  • 87.
  • 88.
    83 SWOT stands forStrength, Weakness, Opportunities and Threats. Strengths and Weakness are the internal factors of the company, where as Opportunities and Threats are external factors. SWOT Analysis is the tool for auditing an organization and its environment. STRENGTH: 1) The company has been maintaining a high quality for its products and as its products are well accepted in the market by quality conscious customers, it does not anticipate any marketing problem. They are considered to be the “The Leaders in Quality Since 1985”. The products of GIL are certified by ISO. 2) The company has a well established R&D unit, one of the best kinds in the wood based industry. 3) The company use highly technological manufacturing process through its imported hi- tech machines. This helped the company to produce quality products. 4) The company has a very high brand image that has built over last 50 years. 5) Since company is existing for last 25 years, it is highly experienced company with high specialization. 6) The installation and licensed capacity is very high so that it can improve upon its production if necessary. 7) Company utilizes maximum of all resources by reducing wastages. The waste products of the company are recycled or refused. 8) The company has good distribution network to compete in the market.
  • 89.
    84 WEAKNESSES: 1) The promotionof competitors is better to that if GIL. The company concentrates only on domestic market. 2) The price of GIL‟s products is high as compared to its competitors. OPPORTUNITIES: 1) Largest production capacity in India. 2) Several products have been developed for the specific requirements of the Automobile, Transport and communication sectors such as Densified wood etc. and these products which have technological advantages over competitive products. 3) The Company diversified from the production of chest and commercial plywood to manufacture Decorative Plywood, Block Boards, Shuttering Plywood and Aircraft plywood. 4) The products of the Company are being exported to more than 32 countries including Germany, France, U.S.A, Sweden, West Asia and South Asian countries.
  • 90.
    85 THREATS: 1) There isan acute shortage of good raw materials which has forced the company to import a substantial portion of its main raw material viz. timber, which has also seen a considerable increase in price. 2) Promotion of competitors is better to that of GIL . 3) The high power tariff and increasing cost of furnace oil and other petroleum products and chemicals. 4) There are many medium scale and small scale plywood industries. They fix low price for their products. 5) In some product ranges, imported items are available at lower cost than is currently produced in India. 6) In general, the working of the company has been adversely affected by the effects of Globalization. The company is facing competition from local as well as international market. 7) Since the deforestation is the talk of the day, the company faces severe environmental problem.
  • 91.
  • 92.
    87 PORTERS ANALYSIS Porters fivesforces model is an excellent model to use to analyze a particular environment of an industry. 1) Threat of new entrants. 2) Bargaining power of suppliers 3) Bargaining power of buyers 4) Threats of substitutes 5) Competitive rivalry The above five main factors are key factors that influence industry performance, hence it is common sense and practical to find out about these factors.
  • 93.
    88 Threat of newentrants The company has attained economies of scale as its per unit of product is Rs 23. The GIL has been established in 1985 and hence gained much experience in business. The company has the capacity to retaliate when a new firm enters into the industry GIL is the price leaders in Laminates marketing and enjoys almost monopoly in Laminates marketing. The capital requirement in the initial stage is high for the organization, because the plant and machinery is expensive. So it doesn‟t have any great threat from the new entrants. The company has good distribution system than that of competitors. They market their products through agents and depots all over the country. Hence the distribution is under their control. Raw materials are easily available from the local area itself. The availability of certain species that are imported from foreign countries is ensured by timely purchase. So the company has access over the raw materials as it is an experienced company. So threat is comparatively less. The customers are loyal towards the products of the company. The brand image of Greenply also helps in attracting a lot of customers. The switching cost for the customers is high. As they are quality sensitive, and loyal to the products of the company they will not go for other products. So, the threat of new entry to GIL.is less.
  • 94.
    89 Bargaining power ofsuppliers In GIL , the supplier concentration is fragmented in local areas and also in foreign countries like Burma, Malaysia and Africa. Since the suppliers are fragmented, the bargaining power of suppliers is less. The company has transportation cost, inspection cost, quality checking cost etc. The switching cost of company from one supplier to another is less. So the bargaining power of supplier is also less. There is no chance for supply forward integration because the company has been purchasing from the same suppliers for a long period of time. Thus, the bargaining power of supplier is moderate in case of GIL. Bargaining power of buyer The buyers are fragmented all over the countries, so no buyer has influence on product or price. The products are customerised products. So threat is low for the company The customers of the company are quality sensitive, so the bargaining power of company is high. The customers are aware about the production cost of the products as it is a customerised product. Hence, the bargaining power of the buyer is comparatively high.
  • 95.
    90 Threat of substitutes Thecompany has substitutes like RUBWOOD and plastics. But these products lack viability. who are quality sensitive prefer plywood of superior quality. So the substitutes will not be a threat for the company. The switching cost for the customers is not much low. So there is threat from substitutes. But because of the brand loyalty of the customers and the superior quality of the products provided, the company can easily overcome it. Hence, the threat of substitutes is less. Competitive rivalry The company did not have many players of same size and of similar strategies. So the market growth is high and thus the degree of competitive rivalry will be less. The company has differentiated products .The GIL has a unique product range that cannot be duplicated. So the competitive rivalry is comparatively less. The industry has high exit barrier and hence no threat. Thus, threat from competition is less for GIL.
  • 96.
  • 97.
    92 FINDINGS The history ofplywood industry in India is old. It is more than 75 years that this industry was started here on a very modest scale. The GIL is a widely held public Limited company listed in NSE and Bomay Stock Exchange. Greenply Industries Ltd., is the largest interior infrastructure manufacturer in the country as well as in southern Asia. It was established in 1985.GIL is the largest MDF manufacturer in the World. In the present, GIL products are exported to more than 32 countries spread across 4 continents to buyers associated with the company for over 3 decades. Continue to remain the best plywood panel corporation in India with a growth in allied areas is the vision of the company. The company has an annual installed capacity of plywood is 28 million sq. m , MDF is 193000 cubic mtr, and Laminates is 10.2 million sheets. The company‟s various operations on raw material performed in sequence and the machines are placed along the product flow line. Because of this, the company‟s products get completed in lesser time and also have a smooth and continuous work flow. GIL. has separate department for total quality management and is well known for its quality throughout the world it has recognition of ISO 9001-2000 for one of
  • 98.
    93 best and standardizedproduction system in the world. The company has well equipped R &D laboratory, which is one of the best research centers in wood working industry in the country approved by the Department of Scientific and Industrial Research, Ministry of Science & Technology, Govt. of India. The company has well managed HR department to analyze and interpret the needs of the employees so that reward can be individually designed to satisfy their needs. GIL has Timber Purchase Department and all Other Purchase Departments. Other department does the buying of all other items other than wood i.e. timber. The prices of GIL‟s products are comparatively high, but of high quality. The company maintaining 0% wastage. The wastes are recycled or refused. Promotional expense is very less. The company does not focus on mass advertisement. GIL focuses mainly on quality of its products. GIL markets their products through dealers and distributors . They use sales representative also. The finance department has direct interaction with all other departments since all the payments and collections are made through here.
  • 99.
    94 SUGGESTIONS It is desirableto launch an advertising campaign to attract more customers. They have to give more advertisement in electronic medias and printed media in order to attract more customers and to withstand with the competition. It is advisable to maintain and efficient market intelligence system and advice mgt of the changing needs of the market. The company may introduce more measures such as fencing of machineries, which will protect the workers from accidents. The company may prepare budgets for each activity which will provide it a better control and coordination mechanism. This will aid in reduction of production costs. The company has to follow more safety measures because there is a risk of fire in the factory layout.
  • 100.
  • 101.
    96 CONCLUSION Greenply Industries Limited,the largest , as a bright future in this field. During the running period since 1985, the co. achieved various milestones. The high-end production technology of GIL is well acknowledged among the wood processing industries in the World. The GIL achieved 100% utilization of raw materials due to its integrated production system. Therefore, it would be apt to call GIL, „a company with a conscience ‟. GIL stands for superior product performance and provides value for money to its customers. It is backed by GIL‟s commitment to harness the latest technology in wood processing industry and continuously upgrade its processes and machinery. Due to the high quality maintained, the company has found a ready market both India and abroad. The company does not aim at competing with the local manufactures but wants a main player in the plywood export. Now the company is producing more quantity is Medium Density Fiberboard than plywood, because of the development of technology. Presently the company is operating in loss- the major cause being globalization. . The price level of the products is higher as compare that of other companies manufacturing similar products. The company should try to create brand awareness in the local market by advertising in medias and conducting exclusive exhibitions etc.
  • 102.
  • 103.
    98 BIBILIOGRAPHY 1) Company Website– www.greenply.com 2) Company intranet 3) Company journals and magazines 4) www.google.com 5) www.fippi.com